A Comparative Analysis of Transcriptome-Wide Differential Gene Expression and Alternative Polyadenylation in the Ovaries of Meat Ducks and Laying Ducks
Simple Summary
Abstract
1. Introduction
2. Materials and Methods
2.1. Ethics Statement
2.2. Animals and Samples
2.3. Serum Hormone Level Measurement
2.4. Morphological Observation of Ovary
2.5. RNA Extraction and Quality Control
2.6. PacBio SMRT Long-Read Transcriptome Analysis
2.6.1. PacBio Library Construction and Sequencing
2.6.2. PacBio SMRT Data Processing
2.6.3. Identification of Alternative Splicing from PacBio Sequences
2.6.4. Long Non-Coding RNAs and Open Reading Frames Were Identified from PacBio Sequence
2.6.5. Identification and Analysis of Polyadenylation (APA) Sites
2.7. Illumina RNA-Seq Analysis
2.7.1. Illumina RNA Sequencing Library Construction and Sequencing
2.7.2. Transcriptome Annotation
2.7.3. Analysis of Illumina RNA Sequencing Data
2.7.4. Functional Enrichment Analysis
2.7.5. qPCR Validation
2.8. Integrated Analysis of DEGs and APA Events
2.9. Statistical Analysis
3. Results
3.1. Comprehensive Assessment of Serum Hormones and Ovarian Structures
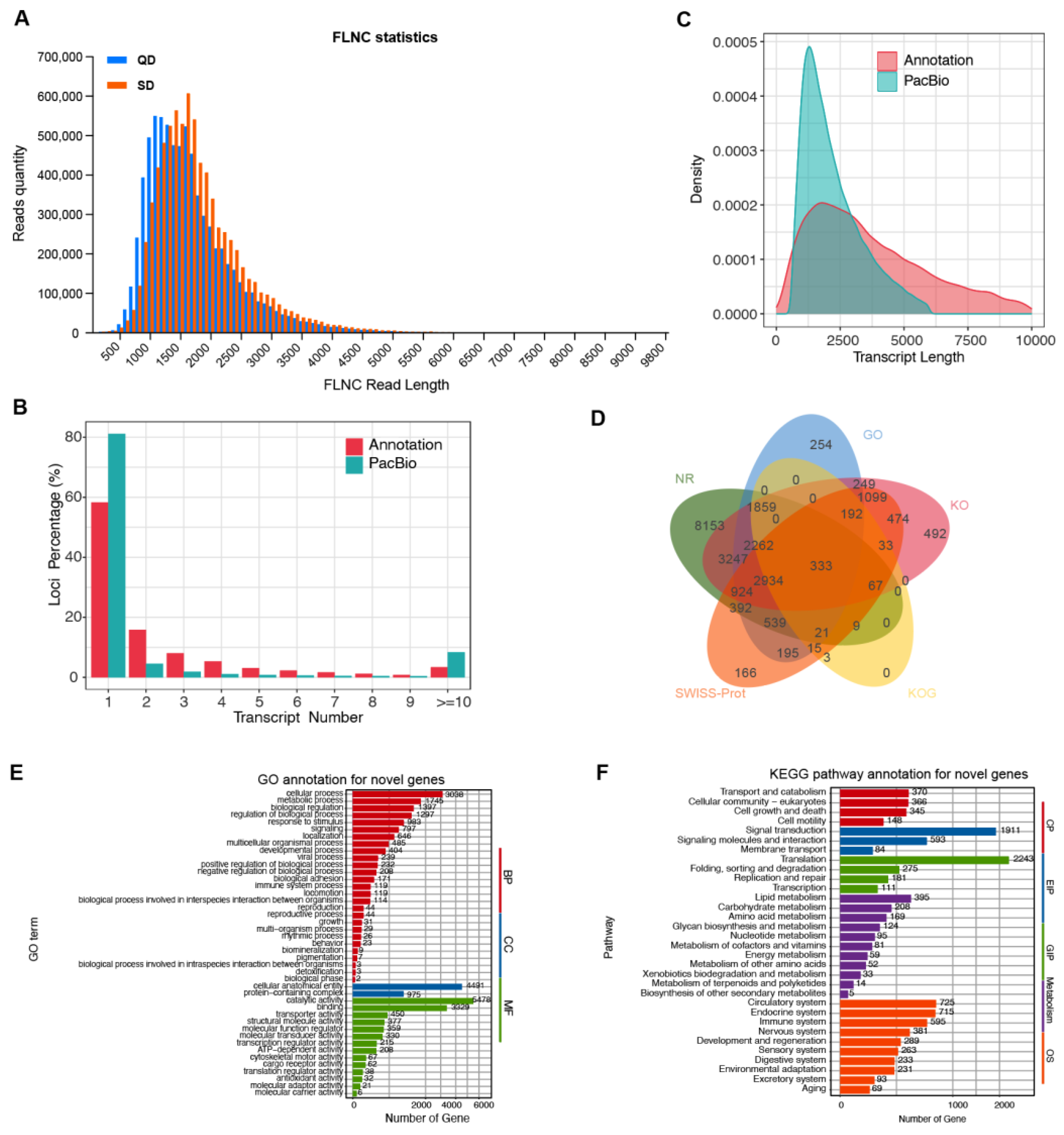
3.2. SMRT-Sequencing Identified Novel Transcriptional Dynamics in Duck Ovary
3.3. Identification of lncRNA and ORF Prediction for Novel Isoforms
3.4. Post-Transcriptional Alternative Structural Regulation of Novel Isoforms
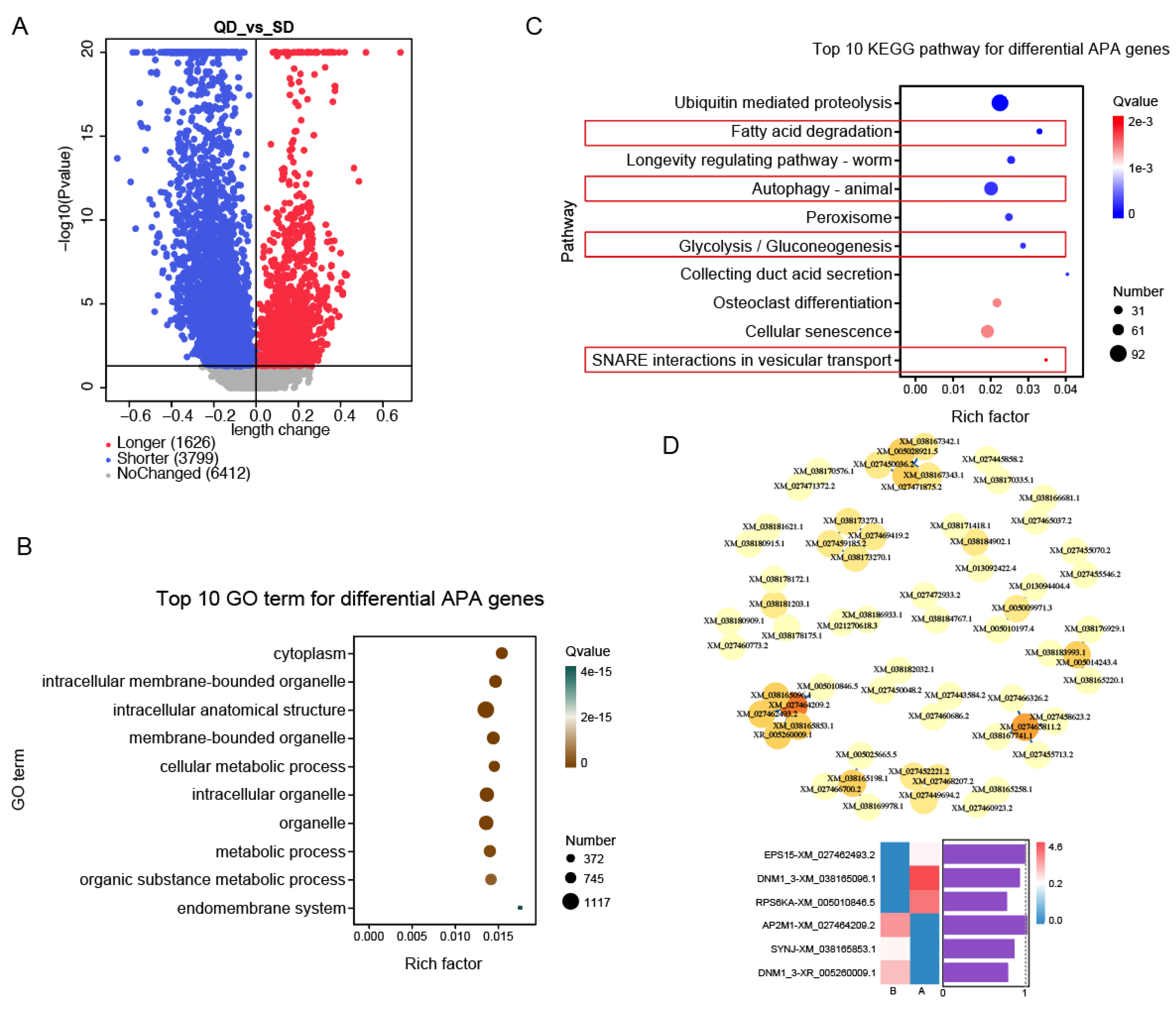
3.5. Analysis of Alternative Polyadenylation Sites
3.6. Identification and Functional Profiling of Differentially Expressed Genes
3.7. Quantitative Real-Time Polymerase Chain Reaction
3.8. Conjoint Analysis
4. Discussion
5. Conclusions
Supplementary Materials
Author Contributions
Funding
Institutional Review Board Statement
Informed Consent Statement
Data Availability Statement
Conflicts of Interest
References
- Wu, Y.; Pi, J.S.; Pan, A.L.; Pu, Y.J.; Du, J.P.; Shen, J.; Liang, Z.H.; Zhang, J.R. An SNP in the MyoD1 Gene Intron 2 Associated with Growth and Carcass Traits in Three Duck Populations. Biochem. Genet. 2012, 50, 898–907. [Google Scholar] [CrossRef] [PubMed]
- Zhu, C.; Gi, G.; Tao, Z.; Song, C.; Zhu, W.; Song, W.; Li, H. Development of skeletal muscle and expression of myogenic regulatory factors during embryonic development in Jinding ducks (Anas platyrhynchos domestica). Poult. Sci. 2014, 93, 1211–1216. [Google Scholar] [CrossRef] [PubMed]
- Sun, Y.; Li, Y.; Jiang, X.; Wu, Q.; Lin, R.; Chen, H.; Zhang, M.; Zeng, T.; Tian, Y.; Xu, E.; et al. Genome-wide association study identified candidate genes for egg production traits in the Longyan Shan-ma duck. Poult. Sci. 2024, 103, 104032. [Google Scholar] [CrossRef] [PubMed]
- Bhavana, K.; Foote, D.J.; Srikanth, K.; Balakrishnan, C.N.; Prabhu, V.R.; Sankaralingam, S.; Singha, H.S.; Gopalakrishnan, A.; Nagarajan, M. Comparative transcriptome analysis of Indian domestic duck reveals candidate genes associated with egg production. Sci. Rep. 2022, 12, 10943. [Google Scholar] [CrossRef]
- Bello, S.F.; Adeola, A.C.; Nie, Q. The study of candidate genes in the improvement of egg production in ducks—A review. Poult. Sci. 2022, 101, 101850. [Google Scholar] [CrossRef]
- Zhang, L.; Zhu, R.; Sun, G.; Wang, J.; Zuo, Q.; Zhu, S. Whole-Transcriptome Sequencing of Ovary Reveals the ceRNA Regulation Network in Egg Production of Gaoyou Duck. Genes 2023, 15, 9. [Google Scholar] [CrossRef]
- Du, Y.; Liu, L.; He, Y.; Dou, T.; Jia, J.; Ge, C. Endocrine and genetic factors affecting egg laying performance in chickens: A review. Br. Poult. Sci. 2020, 61, 538–549. [Google Scholar] [CrossRef]
- Lin, J.; Guan, L.; Ge, L.; Liu, G.; Bai, Y.; Liu, X. Nanopore-based full-length transcriptome sequencing of Muscovy duck (Cairina moschata) ovary. Poult. Sci. 2021, 100, 101246. [Google Scholar] [CrossRef]
- Teng, Y.; Wang, Y.; Zhang, S.; Zhang, X.; Li, J.; Wu, F.; Chen, C.; Long, X.; Li, A. Integration of full-length Iso-Seq, Illumina RNA-Seq, and flavor testing reveals potential differences in ripened fruits between two Passiflora edulis cultivars. PeerJ 2024, 12, e17983. [Google Scholar] [CrossRef]
- Massaiu, I.; Songia, P.; Chiesa, M.; Valerio, V.; Moschetta, D.; Alfieri, V.; Myasoedova, V.A.; Schmid, M.; Cassetta, L.; Colombo, G.I.; et al. Evaluation of Oxford Nanopore MinION RNA-Seq Performance for Human Primary Cells. Int. J. Mol. Sci. 2021, 22, 6317. [Google Scholar] [CrossRef]
- Sun, Y.; Pang, Y.; Wu, X.; Zhu, R.; Wang, L.; Tian, M.; He, X.; Liu, D.; Yang, X. Landscape of alternative splicing and polyadenylation during growth and development of muscles in pigs. Commun. Biol. 2024, 7, 1607. [Google Scholar] [CrossRef] [PubMed]
- DB34/T 4651-2023; Qiangying Duck. Anhui Provincial Market Supervision and Administration Bureau: Hefei, China, 2023.
- NY/T 3132-2017; Shaoxing Duck. Ministry of Agriculture and Rural Affairs of the People’s Republic of China: Beijing, China, 2017.
- Wu, T.D.; Watanabe, C.K. GMAP: A genomic mapping and alignment program for mRNA and EST sequences. Bioinformatics 2005, 21, 1859–1875. [Google Scholar] [CrossRef] [PubMed]
- Florea, L.; Song, L.; Salzberg, S.L. Thousands of exon skipping events differentiate among splicing patterns in sixteen human tissues. F1000Research 2013, 2, 188. [Google Scholar] [CrossRef] [PubMed]
- Abdel-Ghany, S.E.; Hamilton, M.; Jacobi, J.L.; Ngam, P.; Devitt, N.; Schilkey, F.; Ben-Hur, A.; Reddy, A.S.N. A survey of the sorghum transcriptome using single-molecule long reads. Nat. Commun. 2016, 7, 11706. [Google Scholar] [CrossRef]
- Kanehisa, M.; Goto, S.; Kawashima, S.; Okuno, Y.; Hattori, M. The KEGG resource for deciphering the genome. Nucleic Acids Res. 2004, 32, D277–D280. [Google Scholar] [CrossRef]
- Xie, C.; Mao, X.; Huang, J.; Ding, Y.; Wu, J.; Dong, S.; Kong, L.; Gao, G.; Li, C.-Y.; Wei, L. KOBAS 2.0: A web server for annotation and identification of enriched pathways and diseases. Nucleic Acids Res. 2011, 39, W316–W322. [Google Scholar] [CrossRef]
- Buchfink, B.; Xie, C.; Huson, D.H. Fast and sensitive protein alignment using DIAMOND. Nat. Methods 2015, 12, 59–60. [Google Scholar] [CrossRef]
- Trapnell, C.; Pachter, L.; Salzberg, S.L. TopHat: Discovering splice junctions with RNA-Seq. Bioinformatics 2009, 25, 1105–1111. [Google Scholar] [CrossRef]
- Love, M.I.; Huber, W.; Anders, S. Moderated estimation of fold change and dispersion for RNA-seq data with DESeq2. Genome Biol. 2014, 15, 550. [Google Scholar] [CrossRef]
- Yu, G.; Wang, L.-G.; Han, Y.; He, Q.-Y. clusterProfiler: An R Package for Comparing Biological Themes Among Gene Clusters. Omics J. Integr. Biol. 2012, 16, 284–287. [Google Scholar] [CrossRef]
- Zheng, S.-Y.; Pan, L.-X.; Cheng, F.-P.; Jin, M.-J.; Wang, Z.-L. A Global Survey of the Full-Length Transcriptome of Apis mellifera by Single-Molecule Long-Read Sequencing. Int. J. Mol. Sci. 2023, 24, 5827. [Google Scholar] [CrossRef]
- Chen, X.; Tang, Y.Y.; Yin, H.; Sun, X.; Zhang, X.; Xu, N. A survey of the full-length transcriptome of Gracilariopsis lemaneiformis using single-molecule long-read sequencing. BMC Plant Biol. 2022, 22, 597. [Google Scholar] [CrossRef] [PubMed]
- Gibilisco, L.; Zhou, Q.; Mahajan, S.; Bachtrog, D. Alternative Splicing within and between Drosophila Species, Sexes, Tissues, and Developmental Stages. PLoS Genet. 2016, 12, e1006464. [Google Scholar] [CrossRef] [PubMed]
- Arora, A.; Goering, R.; Lo, H.Y.G.; Lo, J.; Moffatt, C.; Taliaferro, J.M. The Role of Alternative Polyadenylation in the Regulation of Subcellular RNA Localization. Front. Genet. 2022, 12, 818668. [Google Scholar] [CrossRef] [PubMed]
- Hu, H.; Yang, W.; Zheng, Z.; Niu, Z.; Yang, Y.; Wan, D.; Liu, J.; Ma, T. Analysis of Alternative Splicing and Alternative Polyadenylation in Populus alba var. pyramidalis by Single-Molecular Long-Read Sequencing. Front. Genet. 2020, 11, 48. [Google Scholar] [CrossRef]
- Wang, J.; Xi, Y.; Ma, S.; Qi, J.; Li, J.; Zhang, R.; Han, C.; Li, L.; Wang, J.; Liu, H. Single-molecule long-read sequencing reveals the potential impact of posttranscriptional regulation on gene dosage effects on the avian Z chromosome. BMC Genom. 2022, 23, 122. [Google Scholar] [CrossRef]
- Zhang, Z.; Li, D.; Zheng, S.; Zheng, C.; Xu, H.; Wang, X. Gene expression regulation and polyadenylation in ulcerative colitis via long-chain RNA sequencing. BMC Genom. 2025, 26, 147. [Google Scholar] [CrossRef]
- Li, C.; Xu, J.; Zhang, Y.; Ding, Y.; Zhou, X.; Su, Z.; Qu, C.; Liang, J.; Han, Y.; Wang, D.; et al. Alternative polyadenylation landscape of longissimus dorsi muscle with high and low intramuscular fat content in cattle. J. Anim. Sci. 2024, 102, skae357. [Google Scholar] [CrossRef]
- Huang, X.; Xu, C.; Li, S.; Tan, Y.; Huang, Y.; Yin, Z. Transcriptome and proteome profile analysis of the regulation of chicken ovarian development. Poult. Sci. 2025, 104, 105384. [Google Scholar] [CrossRef]
- Ren, J.; Sun, C.; Clinton, M.; Yang, N. Dynamic Transcriptional Landscape of the Early Chick Embryo. Front. Cell Dev. Biol. 2019, 7, 196. [Google Scholar] [CrossRef]
- Du, X.; Ren, J.D.; Xu, X.Q.; Chen, G.H.; Huang, Y.; Du, J.P.; Tao, Z.R.; Cai, Z.X.; Lu, L.Z.; Yang, H. Comparative transcriptome analysis reveals genes related to the yolk ratio of duck eggs. Anim. Genet. 2019, 50, 484–492. [Google Scholar] [CrossRef]
- Pan, B.; Chai, J.; Fei, K.; Zheng, T.; Jiang, Y. Dynamic changes in the transcriptome and metabolome of pig ovaries across developmental stages and gestation. BMC Genom. 2024, 25, 1193. [Google Scholar] [CrossRef] [PubMed]
- Luu, W.; Zerenturk, E.J.; Kristiana, I.; Bucknall, M.P.; Sharpe, L.J.; Brown, A.J. Signaling regulates activity of DHCR24, the final enzyme in cholesterol synthesis. J. Lipid Res. 2014, 55, 410–420. [Google Scholar] [CrossRef] [PubMed]
- Li, J.; Li, C.; Li, Q.; Li, G.; Li, W.; Li, H.; Kang, X.; Tian, Y. Novel Regulatory Factors in the Hypothalamic-Pituitary-Ovarian Axis of Hens at Four Developmental Stages. Front. Genet. 2020, 11, 591672. [Google Scholar] [CrossRef] [PubMed]
- Moreau, C.; Froment, P.; Tosca, L.; Moreau, V.; Dupont, J. Expression and Regulation of the SCD2 Desaturase in the Rat Ovary. Biol. Reprod. 2006, 74, 75–87. [Google Scholar] [CrossRef]
- Wang, J.; Bai, J.; Liu, Y.; Zhang, Z.; Lv, Z.; Hai, G.; Li, H.; Liu, W.; Tang, L.; Hua, Y.; et al. Transcriptomic characterization of lamb ovaries and oocytes reveals key biomarkers after superovulation. J. Anim. Sci. 2025, skaf193. [Google Scholar] [CrossRef]
- Morin, F.; Hughes, C.H.K.; Roussel, V.; Gevry, N.; Murphy, B.D. Double knockout of steroidogenic factor 1 (NR5A1) and liver receptor homolog 1 (NR5A2) in the mouse ovary results in infertility due to disruption of follicle development and ovulation. Biol. Reprod. 2025, 113, 182–198. [Google Scholar] [CrossRef]
- Smela, M.D.P.; Kramme, C.C.; Fortuna, P.R.; Adams, J.L.; Su, R.; Dong, E.; Kobayashi, M.; Brixi, G.; Kavirayuni, V.S.; Tysinger, E.; et al. Directed differentiation of human iPSCs to functional ovarian granulosa-like cells via transcription factor overexpression. eLife 2023, 12, e83291. [Google Scholar] [CrossRef]
- Tatone, C.; Di Emidio, G.; Battaglia, R.; Di Pietro, C. Building a Human Ovarian Antioxidant ceRNA Network “OvAnOx”: A Bioinformatic Perspective for Research on Redox-Related Ovarian Functions and Dysfunctions. Antioxidants 2024, 13, 1101. [Google Scholar] [CrossRef]
- Lan, R.; Liu, F.; He, Z.; Chen, C.; Liu, S.; Shi, Y.; Liu, Y.; Yoshimura, Y.; Zhang, M. Immunolocalization of GnRHRI, gonadotropin receptors, PGR, and PGRMCI during follicular development in the rabbit ovary. Theriogenology 2014, 81, 1139–1147. [Google Scholar] [CrossRef]
- Smith, K.M.; Dinh, D.T.; Akison, L.K.; Nicholls, M.; Dunning, K.R.; Morimoto, A.; Lydon, J.P.; Russell, D.L.; Robker, R.L. Intraovarian, Isoform-Specific Transcriptional Roles of Progesterone Receptor in Ovulation. Cells 2022, 11, 1563. [Google Scholar] [CrossRef]










| Feature | Annotation.loci.len | PacBio.loci.len |
|---|---|---|
| Loci | 24,104 | 118,801 |
| Loci < 1K | 3436 (14.25%) | 16,046(13.51%) |
| Loci 1–2K | 5587 (23.18%) | 48,868(41.13%) |
| Loci 2–3K | 4621 (19.17%) | 24,432(20.57%) |
| Loci > 3K | 10,460 (43.40%) | 29,455(24.79%) |
| Total isoform | 59,533 | 521,034 |
| Database | Novel Genes | Novel Isoforms |
|---|---|---|
| Total | 97,571 (100.00%) | 111,278 (100.00%) |
| NR | 25,155 (25.78%) | 29,482 (26.49%) |
| GO | 9952 (10.20%) | 11,513 (10.35%) |
| KO | 12,306 (12.61%) | 14,332 (12.88%) |
| KOG | 673 (0.69%) | 949 (0.85%) |
| Swiss-Prot | 7396 (7.58%) | 9158 (8.23%) |
| Unannotated | 72,233 (74.03%) | 81,584 (73.32%) |
Disclaimer/Publisher’s Note: The statements, opinions and data contained in all publications are solely those of the individual author(s) and contributor(s) and not of MDPI and/or the editor(s). MDPI and/or the editor(s) disclaim responsibility for any injury to people or property resulting from any ideas, methods, instructions or products referred to in the content. |
© 2026 by the authors. Licensee MDPI, Basel, Switzerland. This article is an open access article distributed under the terms and conditions of the Creative Commons Attribution (CC BY) license.
Share and Cite
Wang, S.; Wang, Y.; Li, S.; Jia, C.; Yu, D.; Huang, W. A Comparative Analysis of Transcriptome-Wide Differential Gene Expression and Alternative Polyadenylation in the Ovaries of Meat Ducks and Laying Ducks. Animals 2026, 16, 313. https://doi.org/10.3390/ani16020313
Wang S, Wang Y, Li S, Jia C, Yu D, Huang W. A Comparative Analysis of Transcriptome-Wide Differential Gene Expression and Alternative Polyadenylation in the Ovaries of Meat Ducks and Laying Ducks. Animals. 2026; 16(2):313. https://doi.org/10.3390/ani16020313
Chicago/Turabian StyleWang, Sike, Yaomei Wang, Shiwei Li, Chao Jia, Debing Yu, and Weiling Huang. 2026. "A Comparative Analysis of Transcriptome-Wide Differential Gene Expression and Alternative Polyadenylation in the Ovaries of Meat Ducks and Laying Ducks" Animals 16, no. 2: 313. https://doi.org/10.3390/ani16020313
APA StyleWang, S., Wang, Y., Li, S., Jia, C., Yu, D., & Huang, W. (2026). A Comparative Analysis of Transcriptome-Wide Differential Gene Expression and Alternative Polyadenylation in the Ovaries of Meat Ducks and Laying Ducks. Animals, 16(2), 313. https://doi.org/10.3390/ani16020313

