Controlling In Vitro mRNA Polyadenylation by Monitoring Poly(A) Polymerase Consumption of ATP
Abstract
1. Introduction
2. Results and Discussion
2.1. Poly(A) Tail Length Calculation
- The number of mRNA molecules in solution is constant;
- The length of mRNA changes only due to the incorporation of ATP into the chain.
2.2. Impact of PAP Concentration
2.3. Impact of Initial ATP Concentration
2.4. Impact of mRNA Concentration
2.5. Development of Poly(A) Tail Length Determination Method with IP-RPC
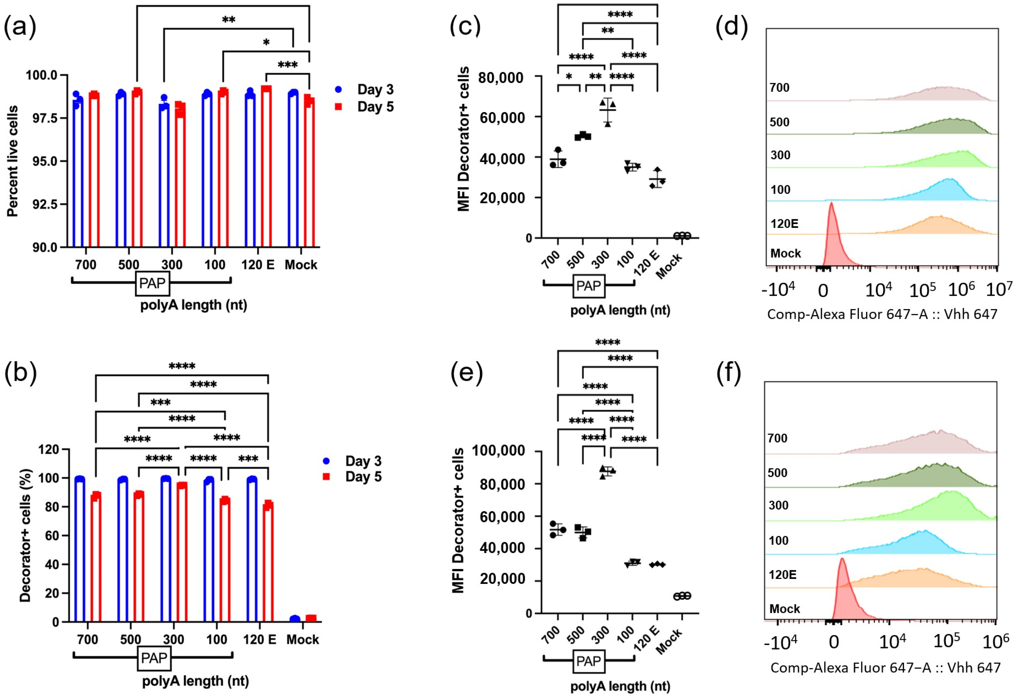
2.6. Poly(A) Length Effect on Decorator Expression
2.7. Optimized Poly(A) Length of mRNA Enhances mDeco Expression
3. Materials and Methods
3.1. Template DNA Preparation
3.2. IVT Reaction
3.3. Multimodal Chromatography Purification of mRNA
3.4. Capping Reaction with VCE
3.5. Polyadenylation Reaction
3.6. mRNA Purification with Oligo dT Affinity Chromatography
3.7. mRNA Polishing with Reverse-Phase Ion-Pair (IP-RP) Chromatography
3.8. Analytics
3.8.1. CIMac PrimaS Analysis for Determination of ATP Consumption
- c(ATP) = concentration of ATP in sample;
- A(A260) = peak area at absorbance of 260 nm;
- k = slope of standard curve for ATP;
- n = y-intercept of standard curve for ATP;
- Dil.factor = dilution factor.
3.8.2. RNase T1 Digestion and Purification of Poly(A) Tail
3.8.3. IP-RP Analytical Chromatography with UV Detection
3.9. Agarose Gel Electrophoresis
3.10. J2 Dot Blot Analysis
3.11. Cell Expression of mRNA
3.12. Immunofluorescence Microscopy
3.13. Flow Cytometry
3.14. Immunogenicity
4. Conclusions
Supplementary Materials
Author Contributions
Funding
Institutional Review Board Statement
Informed Consent Statement
Data Availability Statement
Acknowledgments
Conflicts of Interest
Abbreviations
| ATP | Adenosine triphosphate |
| CV | Column volume |
| DBAA | Dibutylammonium acetate |
| GFP | Green fluorescent protein |
| IP-RPC | Ion pair reverse-phase chromatography |
| IVT | In vitro transcription |
| LC | Liquid chromatography |
| Luc | Luciferase |
| mDeco | Decorator mRNA |
| nt | Nucleotide |
| NTP | Nucleoside triphosphate |
| PABPs | Poly(A)-binding proteins |
| PAP | Poly(A) polymerase |
| SDVB | Styrene divinyl benzene |
| TEAA | Triethylammonium acetate |
| VCE | Vaccinia capping enzyme |
| VHH | Variable heavy chain domain of a heavy chain antibody |
References
- Musunuru, K.; Grandinette, S.A.; Wang, X.; Hudson, T.R.; Briseno, K.; Berry, A.M.; Hacker, J.L.; Hsu, A.; Silverstein, R.A.; Hille, L.T.; et al. Patient-Specific In Vivo Gene Editing to Treat a Rare Genetic Disease. N. Engl. J. Med. 2025, 392, 2235–2243. [Google Scholar] [CrossRef]
- Ige, M.A.; Ren, X.; Yang, Y.; Zhang, H.; Shen, C.; Jiang, Y.; Li, J.; Wan, X. mRNA Therapeutics: Transforming Medicine through Innovation in Design, Delivery, and Disease Treatment. Mol. Ther. Nucleic Acids 2025, 36, 102721. [Google Scholar] [CrossRef]
- Khan, M.; Musazzi, U.M.; Manellari, S.; Mouawad, N.; Damiano, G.; Rinaldi, R.; Raucci, A.; Costantino, S.; Paneni, F.; Minghetti, P.; et al. Messenger RNA (mRNA) Based Therapeutics in Transforming Cardiovascular Care: Progress, Regulatory Challenges and Future Perspectives. Pharmacol. Res. 2025, 218, 107847. [Google Scholar] [CrossRef] [PubMed]
- Qin, S.; Tang, X.; Chen, Y.; Chen, K.; Fan, N.; Xiao, W.; Zheng, Q.; Li, G.; Teng, Y.; Wu, M.; et al. mRNA-Based Therapeutics: Powerful and Versatile Tools to Combat Diseases. Signal Transduct. Target. Ther. 2022, 7, 166. [Google Scholar] [CrossRef] [PubMed]
- Shi, Y.; Shi, M.; Wang, Y.; You, J. Progress and Prospects of mRNA-Based Drugs in Pre-Clinical and Clinical Applications. Signal Transduct. Target. Ther. 2024, 9, 322. [Google Scholar] [CrossRef] [PubMed]
- Parhiz, H.; Atochina-Vasserman, E.N.; Weissman, D. mRNA-Based Therapeutics: Looking beyond COVID-19 Vaccines. Lancet 2024, 403, 1192–1204. [Google Scholar] [CrossRef]
- Krienke, C.; Kolb, L.; Diken, E.; Streuber, M.; Kirchhoff, S.; Bukur, T.; Akilli-Öztürk, Ö.; Kranz, L.M.; Berger, H.; Petschenka, J.; et al. A Noninflammatory mRNA Vaccine for Treatment of Experimental Autoimmune Encephalomyelitis. Science 2021, 371, 145–153. [Google Scholar] [CrossRef]
- Leppek, K.; Byeon, G.W.; Kladwang, W.; Wayment-Steele, H.K.; Kerr, C.H.; Xu, A.F.; Kim, D.S.; Topkar, V.V.; Choe, C.; Rothschild, D.; et al. Combinatorial Optimization of mRNA Structure, Stability, and Translation for RNA-Based Therapeutics. Nat. Commun. 2022, 13, 1536. [Google Scholar] [CrossRef]
- Zhang, H.; Zhang, L.; Lin, A.; Xu, C.; Li, Z.; Liu, K.; Liu, B.; Ma, X.; Zhao, F.; Jiang, H.; et al. Algorithm for Optimized mRNA Design Improves Stability and Immunogenicity. Nature 2023, 621, 396–403. [Google Scholar] [CrossRef]
- Jin, L.; Zhou, Y.; Zhang, S.; Chen, S.-J. mRNA Vaccine Sequence and Structure Design and Optimization: Advances and Challenges. J. Biol. Chem. 2025, 301, 108015. [Google Scholar] [CrossRef]
- Mo, O.; Zhang, Z.; Cheng, X.; Zhu, L.; Zhang, K.; Zhang, N.; Li, J.; Li, H.; Fan, S.; Li, X.; et al. mRNAdesigner: An Integrated Web Server for Optimizing mRNA Design and Protein Translation in Eukaryotes. Nucleic Acids Res. 2025, 53, W415–W426. [Google Scholar] [CrossRef] [PubMed]
- Gallie, D.R. The Cap and Poly(A) Tail Function Synergistically to Regulate mRNA Translational Efficiency. Genes Dev. 1991, 5, 2108–2116. [Google Scholar] [CrossRef] [PubMed]
- Kocmik, I.; Piecyk, K.; Rudzinska, M.; Niedzwiecka, A.; Darzynkiewicz, E.; Grzela, R.; Jankowska-Anyszka, M. Modified ARCA Analogs Providing Enhanced Translational Properties of Capped mRNAs. Cell Cycle 2018, 17, 1624–1636. [Google Scholar] [CrossRef] [PubMed]
- Ramanathan, A.; Robb, G.B.; Chan, S.-H. mRNA Capping: Biological Functions and Applications. Nucleic Acids Res. 2016, 44, 7511–7526. [Google Scholar] [CrossRef]
- Sahin, U.; Karikó, K.; Türeci, Ö. mRNA-Based Therapeutics—Developing a New Class of Drugs. Nat. Rev. Drug Discov. 2014, 13, 759–780. [Google Scholar] [CrossRef]
- Weill, L.; Belloc, E.; Bava, F.-A.; Méndez, R. Translational Control by Changes in Poly(A) Tail Length: Recycling mRNAs. Nat. Struct. Mol. Biol. 2012, 19, 577–585. [Google Scholar] [CrossRef]
- Bernstein, P.; Peltz, S.W.; Ross, J. The Poly(A)-Poly(A)-Binding Protein Complex Is a Major Determinant of mRNA Stability in Vitro. Mol. Cell. Biol. 1989, 9, 659–670. [Google Scholar] [CrossRef]
- Subtelny, A.O.; Eichhorn, S.W.; Chen, G.R.; Sive, H.; Bartel, D.P. Poly(A)-Tail Profiling Reveals an Embryonic Switch in Translational Control. Nature 2014, 508, 66–71. [Google Scholar] [CrossRef]
- Jalkanen, A.L.; Coleman, S.J.; Wilusz, J. Determinants and Implications of mRNA Poly(A) Tail Size—Does This Protein Make My Tail Look Big? Semin. Cell Dev. Biol. 2014, 34, 24–32. [Google Scholar] [CrossRef]
- Xiang, K.; Bartel, D.P. The Molecular Basis of Coupling between Poly(A)-Tail Length and Translational Efficiency. eLife 2021, 10, e66493. [Google Scholar] [CrossRef]
- Eisen, T.J.; Eichhorn, S.W.; Subtelny, A.O.; Lin, K.S.; McGeary, S.E.; Gupta, S.; Bartel, D.P. The Dynamics of Cytoplasmic mRNA Metabolism. Mol. Cell 2020, 77, 786–799.e10. [Google Scholar] [CrossRef] [PubMed]
- Passmore, L.A.; Coller, J. Roles of mRNA Poly(A) Tails in Regulation of Eukaryotic Gene Expression. Nat. Rev. Mol. Cell Biol. 2022, 23, 93–106. [Google Scholar] [CrossRef] [PubMed]
- Chen, H.; Liu, D.; Guo, J.; Aditham, A.; Zhou, Y.; Tian, J.; Luo, S.; Ren, J.; Hsu, A.; Huang, J.; et al. Branched Chemically Modified Poly(A) Tails Enhance the Translation Capacity of mRNA. Nat. Biotechnol. 2025, 43, 194–203. [Google Scholar] [CrossRef] [PubMed]
- Torkzaban, B.; Zhu, Y.; Lopez, C.; Alexander, J.M.; Ma, J.; Sun, Y.; Maschhoff, K.R.; Hu, W.; Jacob, M.H.; Lin, D.; et al. Use of Polyadenosine Tail Mimetics to Enhance mRNA Expression from Genes Associated with Haploinsufficiency Disorders. Mol. Ther. Nucleic Acids 2025, 36, 102453. [Google Scholar] [CrossRef]
- Trepotec, Z.; Geiger, J.; Plank, C.; Aneja, M.K.; Rudolph, C. Segmented Poly(A) Tails Significantly Reduce Recombination of Plasmid DNA without Affecting mRNA Translation Efficiency or Half-Life. RNA 2019, 25, 507–518. [Google Scholar] [CrossRef]
- Liu, Y.; Zhang, Y.; Wang, J.; Lu, F. Transcriptome-Wide Measurement of Poly(A) Tail Length and Composition at Subnanogram Total RNA Sensitivity by PAIso-Seq. Nat. Protoc. 2022, 17, 1980–2007. [Google Scholar] [CrossRef]
- Brouze, A.; Krawczyk, P.S.; Dziembowski, A.; Mroczek, S. Measuring the Tail: Methods for Poly(A) Tail Profiling. WIREs RNA 2023, 14, e1737. [Google Scholar] [CrossRef]
- Yu, F.; Zhang, Y.; Cheng, C.; Wang, W.; Zhou, Z.; Rang, W.; Yu, H.; Wei, Y.; Wu, Q.; Zhang, Y. Poly(A)-Seq: A Method for Direct Sequencing and Analysis of the Transcriptomic Poly(A)-Tails. PLoS ONE 2020, 15, e0234696. [Google Scholar] [CrossRef]
- Murray, E.L.; Schoenberg, D.R. Chapter 24 Assays for Determining Poly(A) Tail Length and the Polarity of mRNA Decay in Mammalian Cells. In Methods in Enzymology; Elsevier: Amsterdam, The Netherlands, 2008; Volume 448, pp. 483–504. ISBN 978-0-12-374378-7. [Google Scholar]
- Gilar, M.; Doneanu, C.; Gaye, M.M. Liquid Chromatography Methods for Analysis of mRNA Poly(A) Tail Length and Heterogeneity. Anal. Chem. 2023, 95, 14308–14316. [Google Scholar] [CrossRef]
- Goyon, A.; Nguyen, D.N.; Wang, S.; Hofmann, K.; Zhang, K. Online Determination of mRNA Poly(A) Tail Length and Content. Anal. Chem. 2025, 97, 21572–21579. [Google Scholar] [CrossRef]
- Skok, J.; Megušar, P.; Vodopivec, T.; Pregeljc, D.; Mencin, N.; Korenč, M.; Krušič, A.; Celjar, A.M.; Pavlin, N.; Krušič, J.; et al. Gram-Scale mRNA Production Using a 250-mL Single-Use Bioreactor. Chem. Ing. Tech. 2022, 94, 1928–1935. [Google Scholar] [CrossRef]
- Pregeljc, D.; Skok, J.; Vodopivec, T.; Mencin, N.; Krušič, A.; Ličen, J.; Nemec, K.Š.; Štrancar, A.; Sekirnik, R. Increasing Yield of in Vitro Transcription Reaction with At-line High Pressure Liquid Chromatography Monitoring. Biotechnol. Bioeng. 2023, 120, 737–747, Corrigendum in Biotechnol. Bioeng. 2023, 120, 1449. https://doi.org/10.1002/bit.28364. [Google Scholar] [CrossRef]
- Megušar, P.; Calder, E.D.D.; Vodopivec Seravalli, T.; Lebar, S.; Walport, L.J.; Sekirnik, R. HPLC for At-Line Reaction Monitoring and Purification Improves Yield and Purity of tRNA. Front. Mol. Biosci. 2024, 11, 1443917, Corrigendum in Front. Mol. Biosci. 2024, 11, 1507191. https://doi.org/10.3389/fmolb.2024.1507191. [Google Scholar] [CrossRef]
- Vodopivec Seravalli, T.; Skok, J.; Marušič, T.; Sekirnik, R. Optimization of In Vitro Transcription Reaction for mRNA Production Using Chromatographic At-Line Monitoring. J. Vis. Exp. 2025, 218, 67503. [Google Scholar] [CrossRef] [PubMed]
- Zhelkovsky, A.; Helmling, S.; Moore, C. Processivity of the Saccharomyces cerevisiae Poly(A) Polymerase Requires Interactions at the Carboxyl-Terminal RNA Binding Domain. Mol. Cell. Biol. 1998, 18, 5942–5951. [Google Scholar] [CrossRef] [PubMed]
- Wittmann, T.; Wahle, E. Purification and Characterization of Full-Length Mammalian Poly(A) Polymerase. Biochim. Biophys. Acta (BBA)—Gene Struct. Expr. 1997, 1350, 293–305. [Google Scholar] [CrossRef]
- Gold, V. (Ed.) The IUPAC Compendium of Chemical Terminology: The Gold Book, 4th ed.; International Union of Pure and Applied Chemistry (IUPAC): Research Triangle Park, NC, USA, 2019. [Google Scholar]
- International Union of Pure and Applied Chemistry. IUPAC Compendium of Chemical Terminology. Available online: https://doi.org/10.1351/goldbook.R05156 (accessed on 22 July 2025). [CrossRef]
- Yehudai-Resheff, S.; Schuster, G. Characterization of the E.Coli Poly(A) Polymerase: Nucleotide Specificity, RNA-Binding Affinities and RNA Structure Dependence. Nucleic Acids Res. 2000, 28, 1139–1144. [Google Scholar] [CrossRef]
- Eckmann, C.R.; Rammelt, C.; Wahle, E. Control of Poly(A) Tail Length. Wiley Interdiscip. Rev. RNA 2011, 2, 348–361. [Google Scholar] [CrossRef]
- Mencin, N.; Štepec, D.; Margon, A.; Vidič, J.; Dolenc, D.; Simčič, T.; Rotar, S.; Sekirnik, R.; Štrancar, A.; Černigoj, U. Development and Scale-up of Oligo-dT Monolithic Chromatographic Column for mRNA Capture through Understanding of Base-Pairing Interactions. Sep. Purif. Technol. 2023, 304, 122320. [Google Scholar] [CrossRef]
- Holtkamp, S.; Kreiter, S.; Selmi, A.; Simon, P.; Koslowski, M.; Huber, C.; Türeci, Ö.; Sahin, U. Modification of Antigen-Encoding RNA Increases Stability, Translational Efficacy, and T-Cell Stimulatory Capacity of Dendritic Cells. Blood 2006, 108, 4009–4017. [Google Scholar] [CrossRef]
- Beverly, M.; Hagen, C.; Slack, O. Poly A Tail Length Analysis of in Vitro Transcribed mRNA by LC-MS. Anal. Bioanal. Chem. 2018, 410, 1667–1677. [Google Scholar] [CrossRef]
- Anacleto, C.; Ouye, R.; Schoenbrunner, N. Orthogonal Ion Pairing Reversed Phase Liquid Chromatography Purification of Oligonucleotides with Bulky Fluorophores. J. Chromatogr. A 2014, 1329, 78–82. [Google Scholar] [CrossRef] [PubMed]
- Rouhana, L.; Edgar, A.; Hugosson, F.; Dountcheva, V.; Martindale, M.Q.; Ryan, J.F. Cytoplasmic Polyadenylation Is an Ancestral Hallmark of Early Development in Animals. Mol. Biol. Evol. 2023, 40, msad137. [Google Scholar] [CrossRef] [PubMed]
- Rodríguez-Molina, J.B.; Turtola, M. Birth of a Poly(A) Tail: Mechanisms and Control of mRNA Polyadenylation. FEBS Open Bio 2023, 13, 1140–1153. [Google Scholar] [CrossRef] [PubMed]
- Rissland, O.S.; Subtelny, A.O.; Wang, M.; Lugowski, A.; Nicholson, B.; Laver, J.D.; Sidhu, S.S.; Smibert, C.A.; Lipshitz, H.D.; Bartel, D.P. The Influence of microRNAs and Poly(A) Tail Length on Endogenous mRNA–Protein Complexes. Genome Biol. 2017, 18, 211. [Google Scholar] [CrossRef]
- Miklavčič, R.; Megušar, P.; Kodermac, Š.M.; Bakalar, B.; Dolenc, D.; Sekirnik, R.; Štrancar, A.; Černigoj, U. High Recovery Chromatographic Purification of mRNA at Room Temperature and Neutral pH. Int. J. Mol. Sci. 2023, 24, 14267. [Google Scholar] [CrossRef]
- Krušič, A.; Mencin, N.; Leban, M.; Nett, E.; Perković, M.; Sahin, U.; Megušar, P.; Štrancar, A.; Sekirnik, R. Reverse-Phase Chromatography Removes Double-Stranded RNA, Fragments, and Residual Template to Decrease Immunogenicity and Increase Cell Potency of mRNA and saRNA. Mol. Ther. Nucleic Acids 2025, 36, 102491. [Google Scholar] [CrossRef]
- Hatit, M.Z.C.; Lokugamage, M.P.; Dobrowolski, C.N.; Paunovska, K.; Ni, H.; Zhao, K.; Vanover, D.; Beyersdorf, J.; Peck, H.E.; Loughrey, D.; et al. Species-dependent in vivo mRNA delivery and cellular responses to nanoparticles. Nat. Nanotechnol. 2022, 17, 310–318. [Google Scholar] [CrossRef]
- Zenhausern, R.; Jang, B.; Schrader Echeverri, E.; Gentry, K.; Calkins, R.; Curran, E.H.; Wood, J.S.; Stammen, R.L.; Loughrey, D.; Chappa, P.; et al. Lipid nanoparticle screening in nonhuman primates with minimal loss of life. Nat. Biotechnol. 2025. [Google Scholar] [CrossRef]
- Gamboa, L.; Zamat, A.H.; Thiveaud, C.A.; Lee, H.J.; Kulaksizoglu, E.; Zha, Z.; Campbell, N.S.; Chan, C.S.; Fábrega, S.; Oliver, S.A.; et al. Sensitizing solid tumors to CAR-mediated cytotoxicity by lipid nanoparticle delivery of synthetic antigens. Nat. Cancer 2025, 6, 1073–1087. [Google Scholar] [CrossRef]
- Su, F.-Y.; Zhao, Q.H.; Dahotre, S.N.; Gamboa, L.; Bawage, S.S.; Trenkle, A.D.S.; Zamat, A.; Phuengkham, H.; Ahmed, R.; Santangelo, P.J.; et al. In vivo mRNA delivery to virus-specific T cells by light-induced ligand exchange of MHC class I antigen-presenting nanoparticles. Sci. Adv. 2022, 8, eabm7950. [Google Scholar] [CrossRef]







| Analytical Method | mDeco1 | mDeco2 | mDeco3 | eGFP1 | eGFP2 | eGFP3 | Luc1 |
|---|---|---|---|---|---|---|---|
| AGE (nt) | 200–300 | 300–400 | 400–600 | 100–200 | 200–300 | 300–400 | 200–300 |
| CIMac SDVB (nt) | 236 | 348 | 498 | 145 | 215 | 275 | 195 |
| Via [ATP]/Equation (7) (nt) | 224 | 359 | 513 | 147 | 229 | 353 | 238 |
| % difference SDVB/PrimaS | 5 | 3 | 4 | 2 | 6 | 22 | 18 |
| MgCl2 (mM) | NTP (mM) | DNA (ng/µL) | T7 RNAP (U/µL) | RNAse Inhibitor (U/µL) | Pyrophosphatase (U/mL) |
|---|---|---|---|---|---|
| 32 | 10 | 40 | 5 | 1 | 1 |
| RNase Inhibitor (µg/mL) | GTP (mM) | mRNA (mg/mL) | SAM (mM) | Guanylyltransferase (µg/mL) | 2′-O-Methyltransferase (µg/mL) |
|---|---|---|---|---|---|
| 5 | 1 | 1 | 0.5 | 5 | 50 |
Disclaimer/Publisher’s Note: The statements, opinions and data contained in all publications are solely those of the individual author(s) and contributor(s) and not of MDPI and/or the editor(s). MDPI and/or the editor(s) disclaim responsibility for any injury to people or property resulting from any ideas, methods, instructions or products referred to in the content. |
© 2026 by the authors. Licensee MDPI, Basel, Switzerland. This article is an open access article distributed under the terms and conditions of the Creative Commons Attribution (CC BY) license.
Share and Cite
Skok, J.; Tiwari, P.M.; Vodopivec Seravalli, T.; Lebar, S.; Budihna, A.F.; Martinčič Celjar, A.; Megušar, P.; Povh, M.; Mencin, N.; Bawage, S.; et al. Controlling In Vitro mRNA Polyadenylation by Monitoring Poly(A) Polymerase Consumption of ATP. Int. J. Mol. Sci. 2026, 27, 2928. https://doi.org/10.3390/ijms27072928
Skok J, Tiwari PM, Vodopivec Seravalli T, Lebar S, Budihna AF, Martinčič Celjar A, Megušar P, Povh M, Mencin N, Bawage S, et al. Controlling In Vitro mRNA Polyadenylation by Monitoring Poly(A) Polymerase Consumption of ATP. International Journal of Molecular Sciences. 2026; 27(7):2928. https://doi.org/10.3390/ijms27072928
Chicago/Turabian StyleSkok, Janja, Pooja Munnilal Tiwari, Tina Vodopivec Seravalli, Sergeja Lebar, Ana Ferjančič Budihna, Anže Martinčič Celjar, Polona Megušar, Matija Povh, Nina Mencin, Swapnil Bawage, and et al. 2026. "Controlling In Vitro mRNA Polyadenylation by Monitoring Poly(A) Polymerase Consumption of ATP" International Journal of Molecular Sciences 27, no. 7: 2928. https://doi.org/10.3390/ijms27072928
APA StyleSkok, J., Tiwari, P. M., Vodopivec Seravalli, T., Lebar, S., Budihna, A. F., Martinčič Celjar, A., Megušar, P., Povh, M., Mencin, N., Bawage, S., Singh, S. R., Badasyan, A., & Sekirnik, R. (2026). Controlling In Vitro mRNA Polyadenylation by Monitoring Poly(A) Polymerase Consumption of ATP. International Journal of Molecular Sciences, 27(7), 2928. https://doi.org/10.3390/ijms27072928

