Sign in to use this feature.

Years

Between: -

Subjects

remove_circle_outline
remove_circle_outline
remove_circle_outline
remove_circle_outline
remove_circle_outline
remove_circle_outline
remove_circle_outline
remove_circle_outline
remove_circle_outline

Journals

remove_circle_outline
remove_circle_outline
remove_circle_outline

Article Types

Countries / Regions

remove_circle_outline
remove_circle_outline
remove_circle_outline
remove_circle_outline

Search Results (331)

Search Parameters:
Keywords = point in polygon

Order results
Result details
Results per page
Select all
Export citation of selected articles as:
24 pages, 3305 KB  
Article
A Refined Method for Inspecting the Verticality of Thin Tower Structures Using the Marching Square Algorithm
by Mingduan Zhou, Guanxiu Wu, Yuhan Qin, Zihan Zhou, Qiao Song, Shiqi Lin, Lu Qin, Peng Yan and Shufa Li
Buildings 2026, 16(3), 604; https://doi.org/10.3390/buildings16030604 - 2 Feb 2026
Viewed by 96
Abstract
Conducting regular verticality inspections for thin tower structures is essential for ensuring structural safety, extending service life, and optimizing operation and maintenance strategies. However, the traditional theodolite inspection method, as a commonly used technique for verticality assessment, still has certain limitations, including strict [...] Read more.
Conducting regular verticality inspections for thin tower structures is essential for ensuring structural safety, extending service life, and optimizing operation and maintenance strategies. However, the traditional theodolite inspection method, as a commonly used technique for verticality assessment, still has certain limitations, including strict requirements for station setup, the need for high-altitude contact-based operations, and difficulty in accurately resolving the tilt azimuth of the central axis. More importantly, the conventional method provides insufficient understanding of the overall verticality geometric characteristics of thin tower structures, particularly lacking in systematic approaches for characterizing the axis morphology under non-contact, full three-dimensional (3D) perception conditions. Therefore, this study proposes a refined method for inspecting the verticality of thin tower structures using the Marching Square algorithm. The tower body of a tower crane was selected as the experimental subject. Firstly, ground-based LiDAR was employed to scan and acquire the raw point cloud data of the tower crane. After point cloud registration and denoising, high-precision and valid point cloud data of the tower body were obtained. Secondly, a cross-sectional slicing segmentation strategy was designed for the point cloud of the tower body standard sections, and a slice-polygon-contour extraction method based on the Marching Square algorithm was proposed to extract the contour vertices and compute the coordinates of the contour centroids. Finally, a spatial line-fitting algorithm based on the least squares method was proposed to fit a 3D line to the coordinates of the contour centroids, thereby determining the direction vector of the central axis. The direction vector was then subjected to vector operations with the x-axis and z-axis in the station-center space coordinate system to derive the tilt azimuth and tilt angle of the central axis, thereby providing the verticality inspection results of the tower crane. The experimental results indicate that the four cross-section slicing segmentation schemes designed using the proposed method in this study yielded tower crane verticality values of 2.45‰, 2.35‰, 2.20‰, and 2.18‰. All verticality values meet the verticality requirement of no more than 4‰ specified in GB/T 5031-2019 (Tower Cranes). This verifies that the proposed method is feasible and effective, providing a novel, high-precision, and non-contact inspection method for inspecting the anti-overturning stability of thin tower structures. Full article
Show Figures

Figure 1

16 pages, 4718 KB  
Article
Effects of Longwall Mining Subsidence on Cadastral Parcel Areas: A Case Study from the Upper Silesian Coal Basin (Poland)
by Kinga Kłos and Andrzej Araszkiewicz
Appl. Sci. 2026, 16(3), 1281; https://doi.org/10.3390/app16031281 - 27 Jan 2026
Viewed by 109
Abstract
Underground coal mining leads to surface subsidence and ground deformation, which may affect the accuracy of cadastral data. This study evaluates mining-induced displacement caused by longwall VIII-E-E1 extraction in seam 703/1 and examines its potential impact on the Polish EGiB cadastral register. In [...] Read more.
Underground coal mining leads to surface subsidence and ground deformation, which may affect the accuracy of cadastral data. This study evaluates mining-induced displacement caused by longwall VIII-E-E1 extraction in seam 703/1 and examines its potential impact on the Polish EGiB cadastral register. In 2018–2021, precise GNSS observations were collected on a specially designed geodetic monitoring polygon located in the affected area. These measurements enabled a detailed assessment of surface deformation during and after exploitation. The maximum subsidence was recorded above the extracted longwall and decreased outward, forming a typical post-mining deformation basin. Although boundary-point displacements remained generally within acceptable limits, the cumulative reduction of parcel areas reached about 43 m2 in total. Five parcels (0.8% of the dataset) showed area changes exceeding 1 m2. The results indicate that a single longwall has a limited effect on cadastral data integrity; however, continued multi-panel mining may lead to progressive boundary shifts, compromising the spatial and legal reliability of cadastral resources. The study confirms the effectiveness of integrated geospatial monitoring in detecting mining-related deformation and highlights the need for continuous control of cadastral datasets, especially in the Upper Silesian Coal Basin, where large-scale mining remains active. Full article
Show Figures

Figure 1

14 pages, 2976 KB  
Article
Extreme Values and Convergence of the Voronoi Entropy for 2D Random Point Processes and for Long-Range Order
by Mark Frenkel, Irina Legchenkova, Edward Bormashenko, Shraga Shoval and Michael Nosonovsky
Entropy 2026, 28(1), 95; https://doi.org/10.3390/e28010095 - 13 Jan 2026
Viewed by 376
Abstract
We investigate the asymptotic maximum value and convergence of the Voronoi Entropy (VE) for a 2D random point process (S = 1.690 ± 0.001) and point sets with long-range order characterized by hyperuniformity. We find that for the number of polygons of [...] Read more.
We investigate the asymptotic maximum value and convergence of the Voronoi Entropy (VE) for a 2D random point process (S = 1.690 ± 0.001) and point sets with long-range order characterized by hyperuniformity. We find that for the number of polygons of about n > 100, the VE range is between S = 0 (ordered set of seed points) and S = 1.69 (random set of seed points). For circular regions with the dimensionless radius R normalized by the average distance between points, we identify two limits: Limit-1 (R = 2.5, 16 ± 6 points) is the minimum radius, for which it is possible to construct a Voronoi diagram, and Limit-2 (R = 5.5, 96 ± 6 points) at which the VE reaches the saturation level. We also discuss examples of seed point patterns for which the values of VE exceed the asymptotic value of S > 1.69. While the VE accounts only for neighboring polygons, covering the 2D plane imposes constraints on the number of polygons and the number of edges in polygons. Consequently, unlike the conventional Shannon Entropy, the VE captures some long-range order properties of the system. We calculate the VE for several hyperuniform sets of points and compare it with the values of exponents of collective density variables characterizing long-range correlations in the system. We show that the VE correlates with the latter up to a certain saturation level, after which the value of the VE falls to S = 0, and we explain this phenomenon. Full article
(This article belongs to the Section Statistical Physics)
Show Figures

Figure 1

22 pages, 1777 KB  
Article
DP2PNet: Diffusion-Based Point-to-Polygon Conversion for Single-Point Supervised Oriented Object Detection
by Peng Li, Limin Zhang and Tao Qu
Sensors 2026, 26(1), 329; https://doi.org/10.3390/s26010329 - 4 Jan 2026
Viewed by 324
Abstract
Rotated Bounding Boxes (RBBs) for oriented object detection are labor-intensive and time-consuming to annotate. Single-point supervision offers a cost-effective alternative but suffers from insufficient size and orientation information, leading existing methods to rely heavily on complex priors and fixed refinement stages. In this [...] Read more.
Rotated Bounding Boxes (RBBs) for oriented object detection are labor-intensive and time-consuming to annotate. Single-point supervision offers a cost-effective alternative but suffers from insufficient size and orientation information, leading existing methods to rely heavily on complex priors and fixed refinement stages. In this paper, we propose DP2PNet (Diffusion-Point-to-Polygon Network), the first diffusion model-based framework for single-point supervised oriented object detection. DP2PNet features three key innovations: (1) A multi-scale consistent noise generator that replaces manual or external model priors with Gaussian noise, reducing dependency on domain-specific information; (2) A Noise Cross-Constraint module based on multi-instance learning, which selects optimal noise point bags by fusing receptive field matching and object coverage; (3) A Semantic Key Point Aggregator that aggregates noise points via graph convolution to form semantic key points, from which pseudo-RBBs are generated using convex hulls. DP2PNet supports dynamic adjustment of refinement stages without retraining, enabling flexible accuracy optimization. Extensive experiments on DOTA-v1.0 and DIOR-R datasets demonstrate that DP2PNet achieves 53.82% and 53.61% mAP50, respectively, comparable to methods relying on complex priors. It also exhibits strong noise robustness and cross-dataset generalization. Full article
Show Figures

Figure 1

22 pages, 46825 KB  
Article
Delineating the Distribution Outline of Populus euphratica in the Mainstream Area of the Tarim River Using Multi-Source Thematic Classification Data
by Hao Li, Jiawei Zou, Qinyu Zhao, Jiacong Hu, Suhong Liu, Qingdong Shi and Weiming Cheng
Remote Sens. 2026, 18(1), 157; https://doi.org/10.3390/rs18010157 - 3 Jan 2026
Viewed by 303
Abstract
Populus euphratica is a key constructive species in desert ecosystems and plays a vital role in maintaining their stability. However, effective automated methods for accurately delineating its distribution outlines are currently lacking. This study used the mainstream area of the Tarim River as [...] Read more.
Populus euphratica is a key constructive species in desert ecosystems and plays a vital role in maintaining their stability. However, effective automated methods for accurately delineating its distribution outlines are currently lacking. This study used the mainstream area of the Tarim River as a case study and proposed a technical solution for identifying the distribution outline of Populus euphratica using multi-source thematic classification data. First, cropland thematic data were used to optimize the accuracy of the Populus euphratica classification raster data. Discrete points were removed based on density to reduce their impact on boundary identification. Then, a hierarchical identification scheme was constructed using the alpha-shape algorithm to identify the boundaries of high- and low-density Populus euphratica distribution areas separately. Finally, the outlines of the Populus euphratica distribution polygons were smoothed, and the final distribution outline data were obtained after spatial merging. The results showed the following: (1) Applying a closing operation to the cropland thematic classification data to obtain the distribution range of shelterbelts effectively eliminated misclassified pixels. Using the kd-tree algorithm to remove sparse discrete points based on density, with a removal ratio of 5%, helped suppress the interference of outlier point sets on the Populus euphratica outline identification. (2) Constructing a hierarchical identification scheme based on differences in Populus euphratica density is critical for accurately delineating its distribution contours. Using the alpha-shape algorithm with parameters set to α = 0.02 and α = 0.006, the reconstructed geometries effectively covered both densely and sparsely distributed Populus euphratica areas. (3) In the morphological processing stage, a combination of three methods—Gaussian filtering, equidistant expansion, and gap filling—effectively ensured the accuracy of the Populus euphratica outline. Among the various smoothing algorithms, Gaussian filtering yielded the best results. The equidistant expansion method reduced the impact of elongated cavities, thereby contributing to boundary accuracy. This study enhances the automation of Populus euphratica vector data mapping and holds significant value for the scientific management and research of desert vegetation. Full article
(This article belongs to the Special Issue Vegetation Mapping through Multiscale Remote Sensing)
Show Figures

Figure 1

28 pages, 4597 KB  
Article
A Novel Stability Criterion Based on the Swing Projection Polygon for Gait Rehabilitation Exoskeletons
by Moyao Gao, Wei Yang, Yuexi Zhong, Yingxue Ni, Huimin Jiang, Guokai Zhu, Jing Li, Zhanli Wang, Jiaqi Bu and Bo Wu
Appl. Sci. 2026, 16(1), 402; https://doi.org/10.3390/app16010402 - 30 Dec 2025
Viewed by 187
Abstract
Intelligent lower-limb exoskeleton rehabilitation robots are increasingly superseding traditional rehabilitation equipment, making them a focus of research in this field. However, existing systems remain challenged by dynamic instability resulting from various disturbances during actual walking. To address this limitation, this study proposes a [...] Read more.
Intelligent lower-limb exoskeleton rehabilitation robots are increasingly superseding traditional rehabilitation equipment, making them a focus of research in this field. However, existing systems remain challenged by dynamic instability resulting from various disturbances during actual walking. To address this limitation, this study proposes a novel dynamic stability criterion. Through an analysis of the principles and limitations of the traditional zero-moment point (ZMP) stability criterion, particularly during the late single-leg support phase, a new stability criterion is introduced, which is founded on the swing projection polygon during single-leg support. This approach elucidates the variation patterns of the stability polygon during a single-step motion and facilitates a qualitative analysis of the stability characteristics of the human–robot system in multiple postures. To further enhance the stability and smoothness of gait trajectories in lower-limb exoskeleton rehabilitation robots, the shortcomings of conventional gait planning approaches, namely their non-intuitive nature and discontinuity, are addressed. A recurrent gait planning method leveraging Long Short-Term Memory (LSTM) neural networks is proposed. The integration of the periodic motion characteristics of human gait serves to validate the feasibility and correctness of the proposed method. Finally, based on the recurrent gait planning method, the dynamic stability of walking postures is verified through theoretical analysis and experimental comparisons, accompanied by an in-depth analysis of key factors influencing dynamic stability. Full article
(This article belongs to the Section Mechanical Engineering)
Show Figures

Figure 1

23 pages, 5615 KB  
Article
Experimental Study on Shear Behavior of 30 m Pre-Tensioned T-Beam with Polygonal Tendons Under Shear-Span Ratio of 2.5
by Jinglin Tao, Xingze Li, Dinghao Yu and Mingguang Wei
Buildings 2026, 16(1), 129; https://doi.org/10.3390/buildings16010129 - 26 Dec 2025
Viewed by 269
Abstract
Pre-tensioned T-beams with polygonal tendons offer high load-bearing capacity and suitability for large spans, demonstrating broad application potential in bridge engineering. The cracking state of a prestressed beam is a crucial indicator for assessing its service state, while the ultimate bearing capacity is [...] Read more.
Pre-tensioned T-beams with polygonal tendons offer high load-bearing capacity and suitability for large spans, demonstrating broad application potential in bridge engineering. The cracking state of a prestressed beam is a crucial indicator for assessing its service state, while the ultimate bearing capacity is a key metric for structural safety. In this study, we designed a novel 30 m pre-tensioned T-beam with polygonal tendons and investigated its shear cracking performance and ultimate bearing capacity under a shear-span ratio of 2.5 through a full-scale test. A graded loading protocol was employed. The results indicate that during the initial loading stage, the shear cracking load of the inclined section was 1766 kN. A distinct inflection point appeared on the load–displacement curve, accompanied by a significant reduction in stiffness. Cracks initially developed at the junctions between the web and the top flange, as well as the diaphragm, and subsequently propagated towards the shear–flexural region, exhibiting typical shear–compression failure characteristics. During the secondary loading to the ultimate state, the beam demonstrated good ductility and stress redistribution capability. The ultimate shear capacity reached 3868 kN. Failure occurred by crushing of the concrete in the compression zone after the critical inclined crack penetrated the web, with the member ultimately reaching its ultimate capacity through a plastic hinge mechanism. Strain analysis revealed that the polygonal tendons effectively restrained the premature development of inclined cracks, thereby enhancing the overall shear performance and deformation capacity. This study verifies the mechanical performance of the new T-beam under a shear span-to-depth ratio of 2.5 through calculations based on different codes and finite element numerical analysis, providing experimental evidence and theoretical references for its engineering application. Full article
(This article belongs to the Section Building Structures)
Show Figures

Figure 1

29 pages, 5161 KB  
Article
Visibility and Reachability of Interwar Modernism (Kaunas Case)
by Kestutis Zaleckis, Ausra Mlinkauskiene, Indre Grazuleviciute-Vileniske and Marius Ivaskevicius
Urban Sci. 2025, 9(12), 533; https://doi.org/10.3390/urbansci9120533 - 11 Dec 2025
Viewed by 472
Abstract
This article presents a novel methodology for assessing the visibility and reachability of cultural heritage objects within urban structures, tested through a pilot study in Kaunas New Town (Naujamiestis), Lithuania. While heritage protection policies usually emphasize architectural composition, details, and external visual protection [...] Read more.
This article presents a novel methodology for assessing the visibility and reachability of cultural heritage objects within urban structures, tested through a pilot study in Kaunas New Town (Naujamiestis), Lithuania. While heritage protection policies usually emphasize architectural composition, details, and external visual protection zones, interior urban views and functional spatial dynamics remain underexplored. Building upon Space Syntax theory and John Peponis’s concepts of distributive and correlative situational codes, this study integrates detailed visibility analysis with graph-based accessibility modeling. Visibility was quantified through a raster-based viewshed analysis of building footprints and street-based observation points, producing a normalized visibility index. Reachability was examined using a new graph indicator based on the ratio of reachable polygon area to perimeter (A2/P), further weighted by the area of adjacent buildings to reflect the potential for urban activity. Validation against independent datasets (population, companies, and points of interest) confirmed the superior explanatory power of the proposed indicator over traditional centralities. By combining visibility and reachability in a bivariate matrix, the model provides insights into heritage objects’ dual roles as landmarks, everyday hubs, or hidden sites, and offers predictive capacity for evaluating urban transformations and planning interventions. Full article
Show Figures

Figure 1

18 pages, 5130 KB  
Article
Efficient Hierarchical Spatial Indexing for Managing Remote Sensing Data Streams Using the PL-2000 Map-Sheet System
by Mariusz Zygmunt and Marta Róg
Appl. Sci. 2025, 15(24), 12915; https://doi.org/10.3390/app152412915 - 8 Dec 2025
Viewed by 398
Abstract
Efficient spatial indexing is critical for processing large-scale remote sensing datasets (e.g., LiDAR point clouds, orthophotos, hyperspectral imagery). We present a bidirectional, hierarchical index based on the Polish PL-2000 coordinate reference system for (1) direct computation of a map-sheet identifier from metric coordinates [...] Read more.
Efficient spatial indexing is critical for processing large-scale remote sensing datasets (e.g., LiDAR point clouds, orthophotos, hyperspectral imagery). We present a bidirectional, hierarchical index based on the Polish PL-2000 coordinate reference system for (1) direct computation of a map-sheet identifier from metric coordinates (forward encoder) and (2) reconstruction of the sheet extent from the identifier alone (inverse decoder). By replacing geometric point-in-polygon tests with closed-form arithmetic, the method achieves constant-time assignment O(1), eliminates boundary-geometry loading, and enables multi-scale aggregation via simple code truncation. Unlike global spatial indices (e.g., H3, S2), a CRS-native, aligned with cartographic map sheets in PL-2000 implementation, removes reprojection overhead and preserves the legal sheet semantics, enabling the direct use of deterministic O(1) numeric keys for remote-sensing data and Polish archives. We detail the algorithms, formalize their complexity and boundary rules across all PL-2000 zones, and analyze memory trade-offs, including a compact 26-bit packing of numeric keys for nationwide single-table indexing. We also discuss integration patterns with the OGC Tile Matrix Set (TMS), ETL pipelines, and GeoAI workflows, showing how bidirectional indexing accelerates ingest, training and inference, and national-scale visualization. Although demonstrated for PL-2000, the approach is transferable to other national coordinate reference systems, illustrating how statutory map-sheet identification schemes can be transformed into high-performance indices for modern remote sensing and AI data pipelines. Full article
Show Figures

Figure 1

30 pages, 8975 KB  
Article
Modelling of Exploitation Influence on Rock Mass Seismicity in Boundary Coal Pillar Areas—A Single-Longwall Option
by Dariusz Chlebowski and Grażyna Dzik
Appl. Sci. 2025, 15(22), 12126; https://doi.org/10.3390/app152212126 - 15 Nov 2025
Viewed by 432
Abstract
The article is devoted to the issues of designing the exploitation of a seam deposit in the boundary areas of underground mines in terms of minimizing the risk of dynamic phenomena. Its main goal was to attempt to demonstrate the relationship between the [...] Read more.
The article is devoted to the issues of designing the exploitation of a seam deposit in the boundary areas of underground mines in terms of minimizing the risk of dynamic phenomena. Its main goal was to attempt to demonstrate the relationship between the method of extracting resources trapped in the boundary pillar and the magnitude of the induced seismicity of the rock mass accompanying this process. The substantive considerations concerned the single-wall model and were divided into two main parts—theoretical and verification. As part of the theoretical piece, based on model studies, a geomechanical assessment of the impact of the working face advance on changes in the stress–strain behaviour occurring in the burst-prone layer in terms of the possible loss of continuity of its original structure was carried out. The starting point for the key analyses were the results of numerical simulations based on the algorithms of S. Knothe and W. Budryk’s theories in combination with classical solutions of the mechanics of deformable bodies. Two variants of mining operations in a two-sided environment of goaf were considered, differing in the direction of progress, the degree of constraint of the start and end of the face advance, and mining circumstances in the vicinity of both sides of the advancing face. As part of the verification piece, the results of model analyses were related to an example polygon of a crossing longwall in one of the functioning, rockburst USCB hard coal mines. The scope of the research included a comparison of the experimentally indicated zones of occurrence of tremor-favourable effort processes in the roof of the seam with the actual location of the seismic phenomena foci recorded during the ongoing exploitation. The considerations included in the work formed the basis for formulating conclusions of a cognitive and applicable nature. Full article
Show Figures

Figure 1

17 pages, 4583 KB  
Article
VR for Situational Awareness in Real-Time Orchard Architecture Assessment
by Andrew K. Chesang and Daniel Dooyum Uyeh
Sensors 2025, 25(21), 6788; https://doi.org/10.3390/s25216788 - 6 Nov 2025
Viewed by 695
Abstract
Teleoperation in agricultural environments requires enhanced situational awareness for effective architectural scouting and decision-making for orchard management applications. The dynamic complexity of orchard structures presents challenges for remote visualization during architectural scouting operations. This study presents an adaptive streaming and rendering pipeline for [...] Read more.
Teleoperation in agricultural environments requires enhanced situational awareness for effective architectural scouting and decision-making for orchard management applications. The dynamic complexity of orchard structures presents challenges for remote visualization during architectural scouting operations. This study presents an adaptive streaming and rendering pipeline for real-time point cloud visualization in Virtual Reality (VR) teleoperation systems. The proposed method integrates selective streaming that localizes teleoperators within live maps, an efficient point cloud parser for Unity Engine, and an adaptive Level-of-Detail rendering system utilizing dynamically scaled and smoothed polygons. The implementation incorporates pseudo-coloring through LiDAR reflectivity fields to enhance the distinction between materials and geometry. The pipeline was evaluated using datasets containing LiDAR point cloud scans of orchard environments captured during spring and summer seasons, with testing conducted on both standalone and PC-tethered VR configurations. Performance analysis demonstrated improvements of 10.2–19.4% in runtime performance compared to existing methods, with a framerate enhancement of up to 112% achieved through selectively streamed representations. Qualitative assessment confirms the method’s capability to maintain visual continuity at close proximity while preserving the geometric features discernible for architectural scouting operations. The results establish the viability of VR-based teleoperation for precision agriculture applications, while demonstrating the critical relationship between Quality-of-Service parameters and operator Quality of Experience in remote environmental perception. Full article
Show Figures

Figure 1

22 pages, 11112 KB  
Article
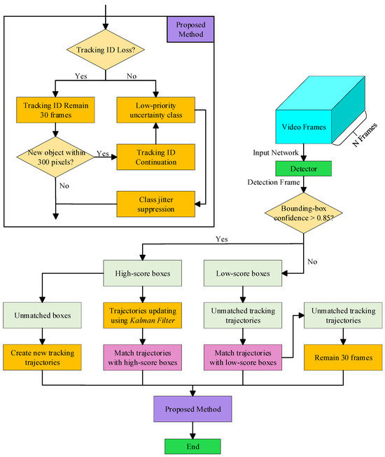
Uncertainty Label-Driven Automated Tuna Catch Counting with Robust Object Tracking for Occlusion Fishing Vessels
by Wenjie Xu, Hui Fang, Yang Dai, Wei Fan, Haoyu Wang and Haodong Yang
Fishes 2025, 10(11), 557; https://doi.org/10.3390/fishes10110557 - 3 Nov 2025
Viewed by 518
Abstract
Accurate and automated catch counting is crucial for modern fishery management, particularly in pelagic longline tuna fisheries where traditional manual methods are inefficient and error-prone. While computer vision offers solutions, its performance in complex, occlusion-heavy deck environments remain challenging due to severe occlusion [...] Read more.
Accurate and automated catch counting is crucial for modern fishery management, particularly in pelagic longline tuna fisheries where traditional manual methods are inefficient and error-prone. While computer vision offers solutions, its performance in complex, occlusion-heavy deck environments remain challenging due to severe occlusion and motion blur. This study proposes an uncertainty label-driven method for automated tuna counting to address these issues. Our approach introduces a closed polygonal counting region for improved coverage, an “uncertainty” label to handle classification ambiguity, and an enhanced ByteTrack algorithm for consistent target tracking. A lightweight YOLOv8-based model, optimized with efficient modules, ensures real-time operation. Experimental results demonstrate that the improved model achieves a mAP@0.5 of 0.958 and mAP@0.5:0.95 of 0.829, outperforming the baseline while reducing parameters and latency by 18.9% and 25.0%, respectively. In practical deck scenarios, the system reached 92.78% counting accuracy, a 14.43 percentage-point improvement. These findings validate the method’s enhanced robustness and stability under challenging conditions, offering a viable solution for automated catch monitoring and supporting further fishery informatization. Full article
(This article belongs to the Section Fishery Facilities, Equipment, and Information Technology)
Show Figures

Figure 1

40 pages, 11595 KB  
Article
An Automated Workflow for Generating 3D Solids from Indoor Point Clouds in a Cadastral Context
by Zihan Chen, Frédéric Hubert, Christian Larouche, Jacynthe Pouliot and Philippe Girard
ISPRS Int. J. Geo-Inf. 2025, 14(11), 429; https://doi.org/10.3390/ijgi14110429 - 31 Oct 2025
Viewed by 1413
Abstract
Accurate volumetric modeling of indoor spaces is essential for emerging 3D cadastral systems, yet existing workflows often rely on manual intervention or produce surface-only models, limiting precision and scalability. This study proposes and validates an integrated, largely automated workflow (named VERTICAL) that converts [...] Read more.
Accurate volumetric modeling of indoor spaces is essential for emerging 3D cadastral systems, yet existing workflows often rely on manual intervention or produce surface-only models, limiting precision and scalability. This study proposes and validates an integrated, largely automated workflow (named VERTICAL) that converts classified indoor point clouds into topologically consistent 3D solids served as materials for land surveyor’s cadastral analysis. The approach sequentially combines RANSAC-based plane detection, polygonal mesh reconstruction, mesh optimization stage that merges coplanar faces, repairs non-manifold edges, and regularizes boundaries and planar faces prior to CAD-based solid generation, ensuring closed and geometrically valid solids. These modules are linked through a modular prototype (called P2M) with a web-based interface and parameterized batch processing. The workflow was tested on two condominium datasets representing a range of spatial complexities, from simple orthogonal rooms to irregular interiors with multiple ceiling levels, sloped roofs, and internal columns. Qualitative evaluation ensured visual plausibility, while quantitative assessment against survey-grade reference models measured geometric fidelity. Across eight representative rooms, models meeting qualitative criteria achieved accuracies exceeding 97% for key metrics including surface area, volume, and ceiling geometry, with a height RMSE around 0.01 m. Compared with existing automated modeling solutions, the proposed workflow has the ability of dealing with complex geometries and has comparable accuracy results. These results demonstrate the workflow’s capability to produce topologically consistent solids with high geometric accuracy, supporting both boundary delineation and volume calculation. The modular, interoperable design enables integration with CAD environments, offering a practical pathway toward an automated and reliable core of 3D modeling for cadastre applications. Full article
Show Figures

Figure 1

15 pages, 294 KB  
Article
Conics and Transformations Defined by the Parallelians of a Triangle
by Helena Koncul, Boris Odehnal and Ivana Božić Dragun
Mathematics 2025, 13(21), 3424; https://doi.org/10.3390/math13213424 - 27 Oct 2025
Cited by 1 | Viewed by 989
Abstract
For any point P in the Euclidean plane of a triangle Δ, the six parallelians of P lie on a single conic, which shall be called the parallelian conic of P with respect to Δ. We provide a synthetic and an [...] Read more.
For any point P in the Euclidean plane of a triangle Δ, the six parallelians of P lie on a single conic, which shall be called the parallelian conic of P with respect to Δ. We provide a synthetic and an analytic proof of this fact. Then, we studied the shape of this particular conic, depending on the choice of the pivot point P. This led to the finding that the only circular parallelian conic is the first Lemoine circle. Points on the Steiner inellipse produce parabolae, and those on a certain central line yield equilateral hyperbolae. The hexagon built by the parallelians has an inconic I and the tangents of P at the parallelians define some triangles and hexagons with several circum- and inconics. Certain pairings of conics, together with in- and circumscribed polygons, give rise to different kinds of porisms. Further, the inconics and circumconics of the triangles and hexagons span exponential pencils of conics in which any pair of subsequent conics defines a new conic as the polar image of the inconic with regard to the circumconic. This allows us to construct chains of nested porisms. The trilinear representations of the centers of the appearing conics, as well as the perspectors of some deduced triangles, depending on the indeterminate coordinates of P, define some algebraic transformations that establish algebraic relations between well- and lesser-known triangle centers. We completed our studies by compiling a list of possible porisms between any pair of conics. Further, we describe the possible loci of pivot points so that the mentioned conics allow for porisms of polygons with arbitrary numbers of vertices. Full article
(This article belongs to the Section B: Geometry and Topology)
Show Figures

Figure 1

14 pages, 577 KB  
Article
The Effect of Random Roughness for Fully Developed Forced Flow in Square Microchannels
by Michele Celli, Leandro Alcoforado Sphaier, Gabriele Volpi, Antonio Barletta and Pedro Vayssière Brandão
Fluids 2025, 10(10), 261; https://doi.org/10.3390/fluids10100261 - 9 Oct 2025
Cited by 1 | Viewed by 863
Abstract
The role of wall roughness in heat and mass transfer for fully developed viscous flows in square microchannels is investigated here. Since the roughness, which is the key geometrical feature to be investigated, introduces high velocity gradients at the wall, the effect of [...] Read more.
The role of wall roughness in heat and mass transfer for fully developed viscous flows in square microchannels is investigated here. Since the roughness, which is the key geometrical feature to be investigated, introduces high velocity gradients at the wall, the effect of the viscous dissipation is considered. A fully developed flow in the forced convection regime is assumed. This assumption allows the two-dimensional treatment of the problem; thus, the velocity and temperature fields are simulated on the microchannel cross-section. The boundary roughness is modeled by randomly throwing points around the nominal square cross-section perimeter and by connecting those points to generate a simple polygon. This modification of the nominal square shape of the cross-section influences the velocity and temperature fields, which are computed by employing a finite element method solver. The heat and mass transfer is studied by calculating the Nusselt and the Poiseuille numbers as a function of roughness amplitude at the boundary. Each Nusselt and Poiseuille number is obtained by employing an averaging procedure over a sample of a thousand cases. Full article
(This article belongs to the Special Issue Physics and Applications of Microfluidics)
Show Figures

Figure 1

Back to TopTop