Sign in to use this feature.

Years

Between: -

Subjects

remove_circle_outline
remove_circle_outline
remove_circle_outline
remove_circle_outline
remove_circle_outline
remove_circle_outline
remove_circle_outline
remove_circle_outline

Journals

Article Types

Countries / Regions

Search Results (16)

Search Parameters:
Keywords = plant action potential (AP)

Order results
Result details
Results per page
Select all
Export citation of selected articles as:
23 pages, 512 KB  
Review
Anesthetic- and Analgesic-Related Drugs Modulating Both Voltage-Gated Na+ and TRP Channels
by Eiichi Kumamoto
Biomolecules 2024, 14(12), 1619; https://doi.org/10.3390/biom14121619 - 18 Dec 2024
Cited by 2 | Viewed by 4078
Abstract
Nociceptive information is transmitted by action potentials (APs) through primary afferent neurons from the periphery to the central nervous system. Voltage-gated Na+ channels are involved in this AP production, while transient receptor potential (TRP) channels, which are non-selective cation channels, are involved [...] Read more.
Nociceptive information is transmitted by action potentials (APs) through primary afferent neurons from the periphery to the central nervous system. Voltage-gated Na+ channels are involved in this AP production, while transient receptor potential (TRP) channels, which are non-selective cation channels, are involved in receiving and transmitting nociceptive stimuli in the peripheral and central terminals of the primary afferent neurons. Peripheral terminal TRP vanilloid-1 (TRPV1), ankylin-1 (TRPA1) and melastatin-8 (TRPM8) activation produces APs, while central terminal TRP activation enhances the spontaneous release of L-glutamate from the terminal to spinal cord and brain stem lamina II neurons that play a pivotal role in modulating nociceptive transmission. There is much evidence demonstrating that chemical compounds involved in Na+ channel (or nerve AP conduction) inhibition modify TRP channel functions. Among these compounds are local anesthetics, anti-epileptics, α2-adrenoceptor agonists, antidepressants (all of which are used as analgesic adjuvants), general anesthetics, opioids, non-steroidal anti-inflammatory drugs and plant-derived compounds, many of which are involved in antinociception. This review mentions the modulation of Na+ channels and TRP channels including TRPV1, TRPA1 and TRPM8, both of which modulations are produced by pain-related compounds. Full article
18 pages, 6550 KB  
Article
Organic Amendments Enhance Peanut Nodulation by Influencing Interactions Between Rhizobia and Arbuscular Mycorrhizal Fungi in the Peanut Rhizosphere
by Wenjing Qin, Guilong Li, Xinyi Chen and Jia Liu
Agronomy 2024, 14(12), 3004; https://doi.org/10.3390/agronomy14123004 - 17 Dec 2024
Cited by 1 | Viewed by 1452
Abstract
The primary mechanism through which organic amendments enhance the nodulation ability of leguminous crops involves increasing the content of available phosphorus (AP) in the soil. Despite this, the role of plant rhizosphere microbial communities has not been fully appreciated. This study investigated the [...] Read more.
The primary mechanism through which organic amendments enhance the nodulation ability of leguminous crops involves increasing the content of available phosphorus (AP) in the soil. Despite this, the role of plant rhizosphere microbial communities has not been fully appreciated. This study investigated the impact of different fertilization treatments, including a no-fertilizer control group (CK), a chemical nitrogen–phosphorus–potassium treatment group (NPK), and a group treated with both organic manure and chemical NPK (NPKM), on the structure of microbial communities in the peanut rhizosphere and their nodulation ability using high-throughput sequencing technology, co-occurrence network analysis, and structural equation modeling. The peanut nodule count increased significantly on organic manure plus NPK application, ranging from 2.26 to 2.50 times that of the CK treatment group. Under NPKM treatment, the diversity of bacterial and rhizobial communities in the peanut rhizosphere significantly improved. Co-occurrence network analysis showed that the peanut rhizosphere microbial co-occurrence network under NPKM treatment was more complex. Additionally, the ecological importance of rhizobial groups within the network significantly increased. Further analysis of the interaction patterns between different microbial groups revealed that under NPKM treatment, the positive correlation ratio between arbuscular mycorrhizal fungi (AMF) and rhizobia (RPAR) was significantly higher than that in the CK and NPK treatment groups. Structural equation modeling (SEM) analysis demonstrated that the RPAR significantly enhanced peanut nodulation ability, an effect that was positively modulated by AP. In summary, this study highlights the potential key role of the synergistic action between rhizobia and AMF in influencing the nodulation process of leguminous plants and provides a scientific basis for the effective management of plant microbial communities. Full article
(This article belongs to the Section Soil and Plant Nutrition)
Show Figures

Figure 1

18 pages, 6127 KB  
Article
A Deep Learning-Based Decision Support Tool for Plant-Parasitic Nematode Management
by Top Bahadur Pun, Arjun Neupane and Richard Koech
J. Imaging 2023, 9(11), 240; https://doi.org/10.3390/jimaging9110240 - 6 Nov 2023
Cited by 9 | Viewed by 4389
Abstract
Plant-parasitic nematodes (PPN), especially sedentary endoparasitic nematodes like root-knot nematodes (RKN), pose a significant threat to major crops and vegetables. They are responsible for causing substantial yield losses, leading to economic consequences, and impacting the global food supply. The identification of PPNs and [...] Read more.
Plant-parasitic nematodes (PPN), especially sedentary endoparasitic nematodes like root-knot nematodes (RKN), pose a significant threat to major crops and vegetables. They are responsible for causing substantial yield losses, leading to economic consequences, and impacting the global food supply. The identification of PPNs and the assessment of their population is a tedious and time-consuming task. This study developed a state-of-the-art deep learning model-based decision support tool to detect and estimate the nematode population. The decision support tool is integrated with the fast inferencing YOLOv5 model and used pretrained nematode weight to detect plant-parasitic nematodes (juveniles) and eggs. The performance of the YOLOv5-640 model at detecting RKN eggs was as follows: precision = 0.992; recall = 0.959; F1-score = 0.975; and mAP = 0.979. YOLOv5-640 was able to detect RKN eggs with an inference time of 3.9 milliseconds, which is faster compared to other detection methods. The deep learning framework was integrated into a user-friendly web application system to build a fast and reliable prototype nematode decision support tool (NemDST). The NemDST facilitates farmers/growers to input image data, assess the nematode population, track the population growths, and recommend immediate actions necessary to control nematode infestation. This tool has the potential for rapid assessment of the nematode population to minimise crop yield losses and enhance financial outcomes. Full article
(This article belongs to the Section Computer Vision and Pattern Recognition)
Show Figures

Figure 1

15 pages, 1316 KB  
Review
The Anti-Cancer Effect of Cinnamon Aqueous Extract: A Focus on Hematological Malignancies
by Santino Caserta, Claudia Genovese, Nicola Cicero, Sebastiano Gangemi and Alessandro Allegra
Life 2023, 13(5), 1176; https://doi.org/10.3390/life13051176 - 12 May 2023
Cited by 22 | Viewed by 8890
Abstract
Cinnamon is an evergreen and tropical plant of the family Lauraceae, growing particularly in Sri Lanka, whose aqueous extract has been tested in different studies to evaluate its possible use as an anti-cancer compound. Both in vitro and in vivo experiments seem [...] Read more.
Cinnamon is an evergreen and tropical plant of the family Lauraceae, growing particularly in Sri Lanka, whose aqueous extract has been tested in different studies to evaluate its possible use as an anti-cancer compound. Both in vitro and in vivo experiments seem to confirm that it acts on various cellular pathways, contributing to down-regulating the activity of molecules that stimulate the proliferation and survival of cells such as the transcription factors NF-KB and AP-1, COX-2, dihydrofolate reductase and pro-angiogenic substances such as VEGF, while up-regulating the function of immune cells against tumors, such as cytotoxic CD8+ T cells. In hematological malignancies, aqueous cinnamon extract has been studied in order to understand if it is possible to count on its help, alone or in combination with traditional drugs such as doxorubicin, to treat patients. The aim of our work is to investigate results from in vitro and in vivo studies about the possible anti-cancer effect of aqueous cinnamon extract in hematological malignancies and the different pathways involved in its action. The possibility of using cinnamon extract in clinical practice is discussed; even if its use could appear very interesting, more studies are necessary to clear the real potentiality of this substance in cancer. Full article
Show Figures

Graphical abstract

11 pages, 3314 KB  
Article
Water Cannot Activate Traps of the Carnivorous Sundew Plant Drosera capensis: On the Trail of Darwin’s 150-Years-Old Mystery
by Andrej Pavlovič, Ondřej Vrobel and Petr Tarkowski
Plants 2023, 12(9), 1820; https://doi.org/10.3390/plants12091820 - 28 Apr 2023
Cited by 5 | Viewed by 3727
Abstract
In his famous book Insectivorous plants, Charles Darwin observed that the bending response of tentacles in the carnivorous sundew plant Drosera rotundifolia was not triggered by a drop of water, but rather the application of many dissolved chemicals or mechanical stimulation. In [...] Read more.
In his famous book Insectivorous plants, Charles Darwin observed that the bending response of tentacles in the carnivorous sundew plant Drosera rotundifolia was not triggered by a drop of water, but rather the application of many dissolved chemicals or mechanical stimulation. In this study, we tried to reveal this 150-years-old mystery using methods not available in his time. We measured electrical signals, phytohormone tissue level, enzyme activities and an abundance of digestive enzyme aspartic protease droserasin in response to different stimuli (water drop, ammonia, mechanostimulation, chitin, insect prey) in Cape sundew (Drosera capensis). Drops of water induced the lowest number of action potentials (APs) in the tentacle head, and accumulation of jasmonates in the trap was not significantly different from control plants. On the other hand, all other stimuli significantly increased jasmonate accumulation; the highest was found after the application of insect prey. Drops of water also did not induce proteolytic activity and an abundance of aspartic protease droserasin in contrast to other stimuli. We found that the tentacles of sundew plants are not responsive to water drops due to an inactive jasmonic acid signalling pathway, important for the induction of significant digestive enzyme activities. Full article
(This article belongs to the Special Issue Plant Signaling, Behavior and Communication)
Show Figures

Figure 1

17 pages, 60595 KB  
Article
Integrated ATAC-Seq and RNA-Seq Data Analysis to Reveal OsbZIP14 Function in Rice in Response to Heat Stress
by Fuxiang Qiu, Yingjie Zheng, Yao Lin, Samuel Tareke Woldegiorgis, Shichang Xu, Changqing Feng, Guanpeng Huang, Huiling Shen, Yinying Xu, Manegdebwaoga Arthur Fabrice Kabore, Yufang Ai, Wei Liu and Huaqin He
Int. J. Mol. Sci. 2023, 24(6), 5619; https://doi.org/10.3390/ijms24065619 - 15 Mar 2023
Cited by 25 | Viewed by 7306
Abstract
Transcription factors (TFs) play critical roles in mediating the plant response to various abiotic stresses, particularly heat stress. Plants respond to elevated temperatures by modulating the expression of genes involved in diverse metabolic pathways, a regulatory process primarily governed by multiple TFs in [...] Read more.
Transcription factors (TFs) play critical roles in mediating the plant response to various abiotic stresses, particularly heat stress. Plants respond to elevated temperatures by modulating the expression of genes involved in diverse metabolic pathways, a regulatory process primarily governed by multiple TFs in a networked configuration. Many TFs, such as WRKY, MYB, NAC, bZIP, zinc finger protein, AP2/ERF, DREB, ERF, bHLH, and brassinosteroids, are associated with heat shock factor (Hsf) families, and are involved in heat stress tolerance. These TFs hold the potential to control multiple genes, which makes them ideal targets for enhancing the heat stress tolerance of crop plants. Despite their immense importance, only a small number of heat-stress-responsive TFs have been identified in rice. The molecular mechanisms underpinning the role of TFs in rice adaptation to heat stress still need to be researched. This study identified three TF genes, including OsbZIP14, OsMYB2, and OsHSF7, by integrating transcriptomic and epigenetic sequencing data analysis of rice in response to heat stress. Through comprehensive bioinformatics analysis, we demonstrated that OsbZIP14, one of the key heat-responsive TF genes, contained a basic-leucine zipper domain and primarily functioned as a nuclear TF with transcriptional activation capability. By knocking out the OsbZIP14 gene in the rice cultivar Zhonghua 11, we observed that the knockout mutant OsbZIP14 exhibited dwarfism with reduced tiller during the grain-filling stage. Under high-temperature treatment, it was also demonstrated that in the OsbZIP14 mutant, the expression of the OsbZIP58 gene, a key regulator of rice seed storage protein (SSP) accumulation, was upregulated. Furthermore, bimolecular fluorescence complementation (BiFC) experiments uncovered a direct interaction between OsbZIP14 and OsbZIP58. Our results suggested that OsbZIP14 acts as a key TF gene through the concerted action of OsbZIP58 and OsbZIP14 during rice filling under heat stress. These findings provide good candidate genes for genetic improvement of rice but also offer valuable scientific insights into the mechanism of heat tolerance stress in rice. Full article
(This article belongs to the Special Issue How Rice Plants Response to Abiotic Stresses)
Show Figures

Figure 1

33 pages, 585 KB  
Entry
Inhibitory Actions of Clinical Analgesics, Analgesic Adjuvants, and Plant-Derived Analgesics on Nerve Action Potential Conduction
by Eiichi Kumamoto
Encyclopedia 2022, 2(4), 1902-1934; https://doi.org/10.3390/encyclopedia2040132 - 30 Nov 2022
Cited by 1 | Viewed by 6944
Definition
The action potential (AP) conduction in nerve fibers plays a crucial role in transmitting nociceptive information from the periphery to the cerebral cortex. Nerve AP conduction inhibition possibly results in analgesia. It is well-known that many analgesics suppress nerve AP conduction and voltage-dependent [...] Read more.
The action potential (AP) conduction in nerve fibers plays a crucial role in transmitting nociceptive information from the periphery to the cerebral cortex. Nerve AP conduction inhibition possibly results in analgesia. It is well-known that many analgesics suppress nerve AP conduction and voltage-dependent sodium and potassium channels that are involved in producing APs. The compound action potential (CAP) recorded from a bundle of nerve fibers is a guide for knowing if analgesics affect nerve AP conduction. This entry mentions the inhibitory effects of clinically used analgesics, analgesic adjuvants, and plant-derived analgesics on fast-conducting CAPs and voltage-dependent sodium and potassium channels. The efficacies of their effects were compared among the compounds, and it was revealed that some of the compounds have similar efficacies in suppressing CAPs. It is suggested that analgesics-induced nerve AP conduction inhibition may contribute to at least a part of their analgesic effects. Full article
(This article belongs to the Section Medicine & Pharmacology)
19 pages, 692 KB  
Article
Preliminary Studies on Suppression of Important Plant Pathogens by Using Pomegranate and Avocado Residual Peel and Seed Extracts
by Stefanos Leontopoulos, Prodromos Skenderidis, Konstantinos Petrotos, Chrysanthi Mitsagga and Ioannis Giavasis
Horticulturae 2022, 8(4), 283; https://doi.org/10.3390/horticulturae8040283 - 28 Mar 2022
Cited by 12 | Viewed by 3590
Abstract
Potential synergistic action of aqueous extracts of pomegranate peel (PP), avocado peel (AP), and avocado seed (AS) wastes isolated by microwave-assisted extraction were assessed in in vitro and in vivo assays as biocontrol agents against several plant pathogenic fungi. The study findings contribute [...] Read more.
Potential synergistic action of aqueous extracts of pomegranate peel (PP), avocado peel (AP), and avocado seed (AS) wastes isolated by microwave-assisted extraction were assessed in in vitro and in vivo assays as biocontrol agents against several plant pathogenic fungi. The study findings contribute to the utilization of a value-added industrial byproduct and provide significant value in advancing the development of new plant protecting compositions that benefit from the synergistic effects between two important plant species that contain several natural bioactive compounds. More specifically, the in vitro results proved that the use of 100%-pure (PP) extracted waste affected the mycelium growth of Penicillium expansum. Furthermore, mycelium growth of Aspergillus niger was decreased by 10.21% compared to control after 7 days of growth in medium agar containing 100% AP and extracted waste. Moreover, mycelium growth of Botrytis cinerea was affected by equal volume of avocado extraction wastes (50% peel and 50% seed) only at the first 3 days of the inoculation, while at the seventh day of the inoculation there was no effect on the mycelium growth. Equal volumes of the examined wastes showed decreased mycelium growth of Fusarium oxysporum f.sp. lycopersici by 6%, while Rhizoctonia solani mycelium growth was found to be the most sensitive in PP application. In addition, the in vivo assay shown that PP extract suppresses damage of tomato plants caused by R. solani followed by extracted wastes from AP. Based on the research findings, it can be argued that PP and AP extracts can be used as natural antifungals instead of dangerous synthetic antifungals to effectively treat phytopathogens that cause fruit and vegetable losses during cultivation. Full article
Show Figures

Figure 1

14 pages, 1350 KB  
Article
In Silico and Ex Vivo Studies on the Spasmolytic Activities of Fenchone Using Isolated Guinea Pig Trachea
by Najeeb Ur Rehman, Mohd Nazam Ansari, Abdul Samad and Wasim Ahmad
Molecules 2022, 27(4), 1360; https://doi.org/10.3390/molecules27041360 - 17 Feb 2022
Cited by 5 | Viewed by 3521
Abstract
Fenchone is a bicyclic monoterpene found in a variety of aromatic plants, including Foeniculum vulgare and Peumus boldus, and is used in the management of airways disorders. This study aimed to explore the bronchodilator effect of fenchone using guinea pig tracheal muscles [...] Read more.
Fenchone is a bicyclic monoterpene found in a variety of aromatic plants, including Foeniculum vulgare and Peumus boldus, and is used in the management of airways disorders. This study aimed to explore the bronchodilator effect of fenchone using guinea pig tracheal muscles as an ex vivo model and in silico studies. A concentration-mediated tracheal relaxant effect of fenchone was evaluated using isolated guinea pig trachea mounted in an organ bath provided with physiological conditions. Sustained contractions were achieved using low K+ (25 mM), high K+ (80 mM), and carbamylcholine (CCh; 1 µM), and fenchone inhibitory concentration–response curves (CRCs) were obtained against these contractions. Fenchone selectively inhibited with higher potency contractions evoked by low K+ compared to high K+ with resultant EC50 values of 0.62 mg/mL (0.58–0.72; n = 5) and 6.44 mg/mL (5.86–7.32; n = 5), respectively. Verapamil (VRP) inhibited both low and high K+ contractions at similar concentrations. Pre-incubation of the tracheal tissues with K+ channel blockers such as glibenclamide (Gb), 4-aminopyridine (4-AP), and tetraethylammonium (TEA) significantly shifted the inhibitory CRCs of fenchone to the right towards higher doses. Fenchone also inhibited CCh-mediated contractions at comparable potency to its effect against high K+ [6.28 mg/mL (5.88–6.42, n = 4); CCh] and [6.44 mg/mL (5.86–7.32; n = 5); high K+]. A similar pattern was obtained with papaverine (PPV), a phosphodiesterase (PDE), and Ca2+ inhibitor which inhibited both CCh and high K+ at similar concentrations [10.46 µM (9.82–11.22, n = 4); CCh] and [10.28 µM (9.18–11.36; n = 5); high K+]. However, verapamil, a standard Ca2+ channel blocker, showed selectively higher potency against high K+ compared to CCh-mediated contractions with respective EC50 values of 0.84 mg/mL (0.82–0.96; n = 5) 14.46 mg/mL (12.24–16.38, n = 4). The PDE-inhibitory action of fenchone was further confirmed when its pre-incubation at 3 and 5 mg/mL potentiated and shifted the isoprenaline inhibitory CRCs towards the left, similar to papaverine, whereas the Ca2+ inhibitory-like action of fenchone pretreated tracheal tissues were authenticated by the rightward shift of Ca2+ CRCs with suppression of maximum response, similar to verapamil, a standard Ca2+ channel blocker. Fenchone showed a spasmolytic effect in isolated trachea mediated predominantly by K+ channel activation followed by dual inhibition of PDE and Ca2+ channels. Further in silico molecular docking studies provided the insight for binding of fenchone with Ca2+ channel (−5.3 kcal/mol) and K+ channel (−5.7), which also endorsed the idea of dual inhibition. Full article
(This article belongs to the Special Issue Bioactive Compounds from Natural Resources)
Show Figures

Figure 1

16 pages, 4619 KB  
Article
Astragalus Polysaccharides and Saponins Alleviate Liver Injury and Regulate Gut Microbiota in Alcohol Liver Disease Mice
by Jingxuan Zhou, Nanhai Zhang, Liang Zhao, Wei Wu, Liebing Zhang, Feng Zhou and Jingming Li
Foods 2021, 10(11), 2688; https://doi.org/10.3390/foods10112688 - 3 Nov 2021
Cited by 61 | Viewed by 6156
Abstract
Astragalus, a medical and edible plant in China, shows several bioactive properties. However, the role of astragalus in attenuating alcoholic liver disease (ALD) is less clear. The objective of this project is to investigate the improving effect of astragalus saponins (AS) and astragalus [...] Read more.
Astragalus, a medical and edible plant in China, shows several bioactive properties. However, the role of astragalus in attenuating alcoholic liver disease (ALD) is less clear. The objective of this project is to investigate the improving effect of astragalus saponins (AS) and astragalus polysaccharides (AP), which are the two primary constituents in astragalus on hepatic injury induced by alcohol, and the potential mechanisms of action. Different doses of AS (50 and 100 mg/kg bw) and AP (300 and 600 mg/kg bw) were orally given to alcohol-treated mice for four weeks. The results demonstrated that both AP and AS could reverse the increase of the levels of TC, TG, FFA, and LDL-C in serum, and the decrease of serum HDL-C content, as well as the elevation of hepatic TC and TG levels induced by alcohol. The activities of AST, ALT, ALP, and γ-GT in ALD mice were raised after AP and AS supplementation. The antioxidant markers (SOD, CAT, GSH, and GSH-Px) were obviously augmented and the pro-inflammatory cytokines (TNF-α, IL-6 and IL-1β) and hepatic histological variations were alleviated by AP and AS, which was in line with the levels of oxidative stress-associated genes (Keap1, Nfe2l2, Nqo1, and Hmox1) and inflammation-associated genes (Tlr4, Myd88 and Nfkb1). In addition, AS exerted a more efficient effect than AP and the results presented dose proportionality. Moreover, AS and AP could modulate the intestinal microbiota disturbance induced by alcohol. Overall, AS and AP administration could ameliorate lipid accumulation in the serum and liver, as well as hepatic function, oxidative stress, inflammatory response, and gut flora disorders in mice as a result of alcohol. Full article
(This article belongs to the Section Food Nutrition)
Show Figures

Graphical abstract

37 pages, 5232 KB  
Review
Electrical Signaling of Plants under Abiotic Stressors: Transmission of Stimulus-Specific Information
by Maxim Mudrilov, Maria Ladeynova, Marina Grinberg, Irina Balalaeva and Vladimir Vodeneev
Int. J. Mol. Sci. 2021, 22(19), 10715; https://doi.org/10.3390/ijms221910715 - 3 Oct 2021
Cited by 46 | Viewed by 6859
Abstract
Plants have developed complex systems of perception and signaling to adapt to changing environmental conditions. Electrical signaling is one of the most promising candidates for the regulatory mechanisms of the systemic functional response under the local action of various stimuli. Long-distance electrical signals [...] Read more.
Plants have developed complex systems of perception and signaling to adapt to changing environmental conditions. Electrical signaling is one of the most promising candidates for the regulatory mechanisms of the systemic functional response under the local action of various stimuli. Long-distance electrical signals of plants, such as action potential (AP), variation potential (VP), and systemic potential (SP), show specificities to types of inducing stimuli. The systemic response induced by a long-distance electrical signal, representing a change in the activity of a complex of molecular-physiological processes, includes a nonspecific component and a stimulus-specific component. This review discusses possible mechanisms for transmitting information about the nature of the stimulus and the formation of a specific systemic response with the participation of electrical signals induced by various abiotic factors. Full article
(This article belongs to the Section Molecular Plant Sciences)
Show Figures

Figure 1

17 pages, 3298 KB  
Article
Impact of Mammalian Two-Pore Channel Inhibitors on Long-Distance Electrical Signals in the Characean Macroalga Nitellopsis obtusa and the Early Terrestrial Liverwort Marchantia polymorpha
by Mateusz Koselski, Vilmantas Pupkis, Kenji Hashimoto, Indre Lapeikaite, Agnieszka Hanaka, Piotr Wasko, Egle Plukaite, Kazuyuki Kuchitsu, Vilma Kisnieriene and Kazimierz Trebacz
Plants 2021, 10(4), 647; https://doi.org/10.3390/plants10040647 - 29 Mar 2021
Cited by 11 | Viewed by 3799
Abstract
Inhibitors of human two-pore channels (TPC1 and TPC2), i.e., verapamil, tetrandrine, and NED-19, are promising medicines used in treatment of serious diseases. In the present study, the impact of these substances on action potentials (APs) and vacuolar channel activity was examined in the [...] Read more.
Inhibitors of human two-pore channels (TPC1 and TPC2), i.e., verapamil, tetrandrine, and NED-19, are promising medicines used in treatment of serious diseases. In the present study, the impact of these substances on action potentials (APs) and vacuolar channel activity was examined in the aquatic characean algae Nitellopsis obtusa and in the terrestrial liverwort Marchantia polymorpha. In both plant species, verapamil (20–300 µM) caused reduction of AP amplitudes, indicating impaired Ca2+ transport. In N. obtusa, it depolarized the AP excitation threshold and resting potential and prolonged AP duration. In isolated vacuoles of M. polymorpha, verapamil caused a reduction of the open probability of slow vacuolar SV/TPC channels but had almost no effect on K+ channels in the tonoplast of N. obtusa. In both species, tetrandrine (20–100 µM) evoked a pleiotropic effect: reduction of resting potential and AP amplitudes and prolongation of AP repolarization phases, especially in M. polymorpha, but it did not alter vacuolar SV/TPC activity. NED-19 (75 µM) caused both specific and unspecific effects on N. obtusa APs. In M. polymorpha, NED-19 increased the duration of repolarization. However, no inhibition of SV/TPC channels was observed in Marchantia vacuoles, but an increase in open probability and channel flickering. The results indicate an effect on Ca2+ -permeable channels governing plant excitation. Full article
Show Figures

Graphical abstract

32 pages, 547 KB  
Review
Inhibition of Fast Nerve Conduction Produced by Analgesics and Analgesic Adjuvants—Possible Involvement in Pain Alleviation
by Eiichi Kumamoto
Pharmaceuticals 2020, 13(4), 62; https://doi.org/10.3390/ph13040062 - 5 Apr 2020
Cited by 9 | Viewed by 5629
Abstract
Nociceptive information is transmitted from the periphery to the cerebral cortex mainly by action potential (AP) conduction in nerve fibers and chemical transmission at synapses. Although this nociceptive transmission is largely inhibited at synapses by analgesics and their adjuvants, it is possible that [...] Read more.
Nociceptive information is transmitted from the periphery to the cerebral cortex mainly by action potential (AP) conduction in nerve fibers and chemical transmission at synapses. Although this nociceptive transmission is largely inhibited at synapses by analgesics and their adjuvants, it is possible that the antinociceptive drugs inhibit nerve AP conduction, contributing to their antinociceptive effects. Many of the drugs are reported to inhibit the nerve conduction of AP and voltage-gated Na+ and K+ channels involved in its production. Compound action potential (CAP) is a useful measure to know whether drugs act on nerve AP conduction. Clinically-used analgesics and analgesic adjuvants (opioids, non-steroidal anti-inflammatory drugs, α2-adrenoceptor agonists, antiepileptics, antidepressants and local anesthetics) were found to inhibit fast-conducting CAPs recorded from the frog sciatic nerve by using the air-gap method. Similar actions were produced by antinociceptive plant-derived chemicals. Their inhibitory actions depended on the concentrations and chemical structures of the drugs. This review article will mention the inhibitory actions of the antinociceptive compounds on CAPs in frog and mammalian peripheral (particularly, sciatic) nerves and on voltage-gated Na+ and K+ channels involved in AP production. Nerve AP conduction inhibition produced by analgesics and analgesic adjuvants is suggested to contribute to at least a part of their antinociceptive effects. Full article
13 pages, 2011 KB  
Article
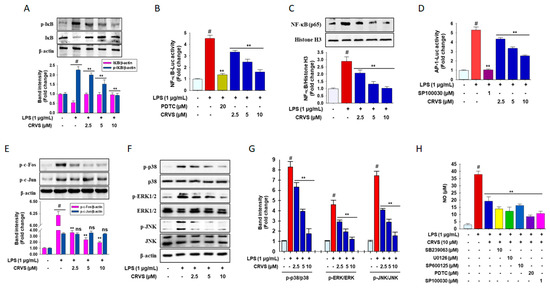
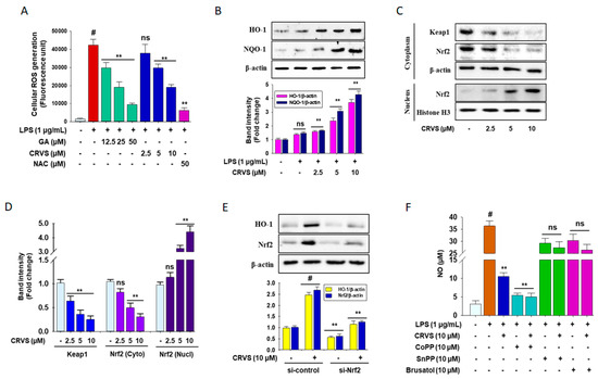
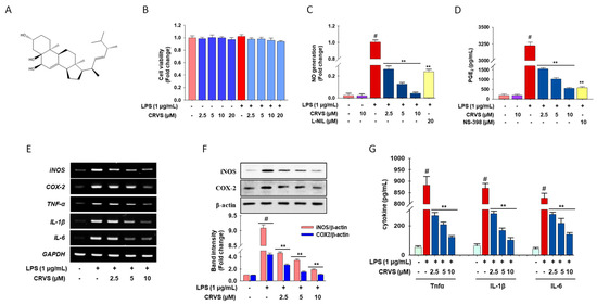
Cerevisterol Alleviates Inflammation via Suppression of MAPK/NF-κB/AP-1 and Activation of the Nrf2/HO-1 Signaling Cascade
by Md Badrul Alam, Nargis Sultana Chowdhury, Md Hossain Sohrab, Md Sohel Rana, Choudhury Mahmood Hasan and Sang-Han Lee
Biomolecules 2020, 10(2), 199; https://doi.org/10.3390/biom10020199 - 29 Jan 2020
Cited by 67 | Viewed by 7317
Abstract
As part of our continuous effort to find potential anti-inflammatory agents from endophytic fungi, a Fusarium solani strain, isolated from the plant Aponogeton undulatus Roxb., was investigated. Cerevisterol (CRVS) was identified from endophytic fungi, a Fusarium solani strain, and moreover exhibited anti-inflammatory activity. [...] Read more.
As part of our continuous effort to find potential anti-inflammatory agents from endophytic fungi, a Fusarium solani strain, isolated from the plant Aponogeton undulatus Roxb., was investigated. Cerevisterol (CRVS) was identified from endophytic fungi, a Fusarium solani strain, and moreover exhibited anti-inflammatory activity. However, the underlying mode of action remains poorly understood. The aim of this study is to reveal the potential mechanisms of CRVS against inflammation on a molecular level in LPS-activated RAW 264.7 peritoneal macrophage cells. CRVS was isolated from F. solani and characterized based on spectral data analysis. The MTT assay was performed to measure cell viability in CRVS-treated macrophages. Anti-inflammatory activity was assessed by measurement of nitric oxide (NO) and prostaglandin E2 (PGE2) levels, as well as the production of various cytokines, such as tumor necrosis factor-α (TNF-α), interleukin-1β (IL-1β), and -6 (IL-6) in LPS-stimulated macrophages. RT-PCR and immunoblotting analyses were done to examine the expression of various inflammatory response genes. A reporter gene assay was conducted to measure the level of nuclear factor kappa-light-chain-enhancer of activated B cells (NF-κB) and activator protein-1 (AP-1) transactivation. CRVS suppresses the LPS-induced production of NO and PGE2, which is a plausible mechanism for this effect is by reducing the expression of iNOS and COX-2. CRVS also decreases the expression of pro-inflammatory cytokines, such as TNF-α, IL-6, and IL-1β. CRVS halted the nuclear translocation of NF-κB by blocking the phosphorylation of inhibitory protein κBα (IκBα) and suppressing NF-κB transactivation. The mitogen-activated protein kinases (MAPK) signaling pathways are also suppressed. CRVS treatment also inhibited the transactivation of AP-1 and the phosphorylation of c-Fos. Furthermore, CRVS could induce the nuclear translocation of nuclear factor erythroid 2-related factor 2 (Nrf2) by down-regulating Kelch-like ECH-associated protein 1 (Keap-1) and up-regulating hemeoxygenases-1 (HO-1) expression. The results suggest that CRVS acts as a natural agent for treating inflammatory diseases by targeting an MAPK, NF-κB, AP-1, and Nrf2-mediated HO-1 signaling cascade. Full article
(This article belongs to the Section Natural and Bio-derived Molecules)
Show Figures

Graphical abstract

17 pages, 1824 KB  
Article
The Role of Potassium Channels in Arabidopsis thaliana Long Distance Electrical Signalling: AKT2 Modulates Tissue Excitability While GORK Shapes Action Potentials
by Tracey Ann Cuin, Ingo Dreyer and Erwan Michard
Int. J. Mol. Sci. 2018, 19(4), 926; https://doi.org/10.3390/ijms19040926 - 21 Mar 2018
Cited by 77 | Viewed by 8219
Abstract
Fast responses to an external threat depend on the rapid transmission of signals through a plant. Action potentials (APs) are proposed as such signals. Plant APs share similarities with their animal counterparts; they are proposed to depend on the activity of voltage-gated ion [...] Read more.
Fast responses to an external threat depend on the rapid transmission of signals through a plant. Action potentials (APs) are proposed as such signals. Plant APs share similarities with their animal counterparts; they are proposed to depend on the activity of voltage-gated ion channels. Nonetheless, despite their demonstrated role in (a)biotic stress responses, the identities of the associated voltage-gated channels and transporters remain undefined in higher plants. By demonstrating the role of two potassium-selective channels in Arabidopsis thaliana in AP generation and shaping, we show that the plant AP does depend on similar Kv-like transport systems to those of the animal signal. We demonstrate that the outward-rectifying potassium-selective channel GORK limits the AP amplitude and duration, while the weakly-rectifying channel AKT2 affects membrane excitability. By computational modelling of plant APs, we reveal that the GORK activity not only determines the length of an AP but also the steepness of its rise and the maximal amplitude. Thus, outward-rectifying potassium channels contribute to both the repolarisation phase and the initial depolarisation phase of the signal. Additionally, from modelling considerations we provide indications that plant APs might be accompanied by potassium waves, which prime the excitability of the green cable. Full article
(This article belongs to the Special Issue Plasma-Membrane Transport)
Show Figures

Graphical abstract

Back to TopTop