Sign in to use this feature.

Years

Between: -

Subjects

remove_circle_outline
remove_circle_outline
remove_circle_outline
remove_circle_outline
remove_circle_outline
remove_circle_outline
remove_circle_outline
remove_circle_outline
remove_circle_outline

Journals

Article Types

Countries / Regions

Search Results (89)

Search Parameters:
Keywords = pile caps

Order results
Result details
Results per page
Select all
Export citation of selected articles as:
23 pages, 3175 KB  
Article
Optimizing Reinforcement Bar Fabrication in Construction Projects via Multi-Dimensional Applications in Building Information Modeling
by Yu Luo, Yiminxuan Liu, Xiaofeng Liao, Changsaar Chai, Heap-Yih Chong, Yongtong Huang and Zhaoyin Zhou
Appl. Sci. 2025, 15(19), 10807; https://doi.org/10.3390/app151910807 - 8 Oct 2025
Abstract
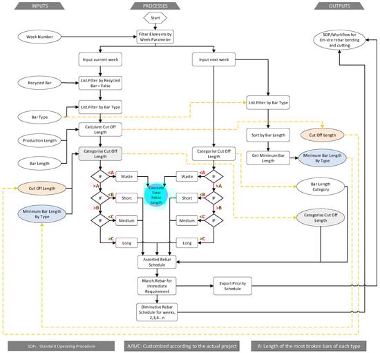
Steel reinforcement is one of the most important materials used in the construction industry. This research optimizes reinforcement bar fabrication by integrating Building Information Modeling (BIM) with visual programming in Dynamo. On-site rebar cutting and bending generate significant material waste, increasing costs and [...] Read more.
Steel reinforcement is one of the most important materials used in the construction industry. This research optimizes reinforcement bar fabrication by integrating Building Information Modeling (BIM) with visual programming in Dynamo. On-site rebar cutting and bending generate significant material waste, increasing costs and environmental impact. To address this, an intelligent Dynamo script was developed to extract detailed 3D rebar and 4D scheduling data from BIM models. The script optimizes material usage by specifying cut-off lengths to improve reuse and minimize waste. Validation through two real-world case studies demonstrated the method’s significant potential. Effectiveness was assessed using benchmarks comparing the number of bars saved, waste reduced, and overall cost savings. The study confirms that optimized fabrication significantly cuts waste and cost. Its effectiveness, however, varies with rebar type and structural component, with the most significant gains observed in medium-length bars and pile caps. By offering a novel tool for sustainable construction, this research advances BIM-enabled reinforcement design and material optimization. Full article
Show Figures

Figure 1

20 pages, 8594 KB  
Article
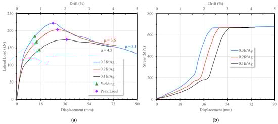
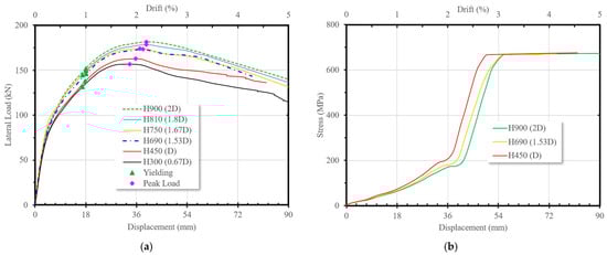
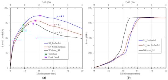
Strength and Ductility Improvement of Low Confinement Spun Pile with Steel Jacket Strengthening
by Yuskar Lase, Mulia Orientilize, Widjojo Adi Prakoso, Jansen Reagen and Stevany Lydia Jedidjah Hugen
Infrastructures 2025, 10(10), 262; https://doi.org/10.3390/infrastructures10100262 - 3 Oct 2025
Viewed by 131
Abstract
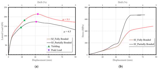
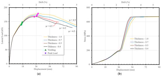
Spun piles adjacent to the pile cap need sufficient confinement to ensure the formation of plastic hinges during severe earthquakes. However, the high confinement ratio required for precast piles according to ACI 318-19 results in tightly spaced spirals, which are difficult to implement. [...] Read more.
Spun piles adjacent to the pile cap need sufficient confinement to ensure the formation of plastic hinges during severe earthquakes. However, the high confinement ratio required for precast piles according to ACI 318-19 results in tightly spaced spirals, which are difficult to implement. Since higher confinement is only needed at specific regions of the pile, external transverse reinforcement using steel jacketing has been proposed as an alternative solution. An experimental and numerical study was conducted to evaluate the effectiveness. The experimental results showed that the jacket enhanced both the strength and energy dissipation of the connection, but had only a minor effect on its ductility. A parametric study using finite element analysis was performed to investigate the parameters influencing connection behavior. The results indicated that variations in jacket thickness did not significantly impact the connection’s performance. A jacket height equal to 1.53 times the pile diameter was found to be the maximum effective height. It was also observed that higher axial loads led to a sudden loss of connection strength, thereby reducing ductility. Partial bonding between the jacket, grout, and pile was found to be acceptable within a certain range. The numerical analysis found that the steel jacket increases the ductility. Full article
Show Figures

Figure 1

17 pages, 4544 KB  
Article
Seismic Performance of Long-Span Continuous Rigid-Frame Bridge Equipped with Steel Wire Rope Damper Isolation Bearings
by Xiaoli Liu, Penglei Zhao, Yongzhi Chen, Bin Huang, Zhifeng Wu, Kai Yang and Zijun Weng
Buildings 2025, 15(18), 3249; https://doi.org/10.3390/buildings15183249 - 9 Sep 2025
Viewed by 676
Abstract
Aiming to address the seismic vulnerability of long-span continuous rigid-frame bridges in high-intensity seismic zones, this study proposes to use a novel annular steel wire rope damper spherical bearing (SWD-SB) to dissipate the input earthquake energy and reduce the seismic responses. Firstly, the [...] Read more.
Aiming to address the seismic vulnerability of long-span continuous rigid-frame bridges in high-intensity seismic zones, this study proposes to use a novel annular steel wire rope damper spherical bearing (SWD-SB) to dissipate the input earthquake energy and reduce the seismic responses. Firstly, the structural configuration and mechanical model of the new isolation bearing are introduced. Then, based on the dynamic finite element formulation, the equation of motion of a continuous rigid-frame bridge with the new isolation bearings is established, where the soil-structure interaction is considered. In a practical engineering case, the dynamic responses of the Pingchuan Yellow river bridge with the SWD-SB bearings are calculated and analyzed under multi-level earthquakes including the E1 and E2 waves. The results show that, compared with the bidirectional movable pot bearings, the SWD-SB significantly reduces the internal forces and displacement responses at the critical locations of the bridge. Under the E2 earthquake, the peak bending moments at the basement of main piers and at the pile caps are reduced by up to 72.6% and 44.7%, respectively, while the maximum displacement at the top of the main piers decreases by about 34.6%. The overall structural performance remains elastic except the SWD-SB bearings, meeting the two-stage seismic design objective. This paper further analyzes the hysteretic energy dissipation characteristics of the SWD-SB, highlighting its advantages in energy dissipation, deformation coordination, and self-centering capability. The research results demonstrate that the steel wire rope isolation bearings can offer an efficient and durable seismic protection for long-span continuous rigid-frame bridges in high-intensity seismic regions. Full article
Show Figures

Figure 1

11 pages, 2759 KB  
Article
Stress and Deformation Control of Active Pile Foundation of Tunnel Underpass Bridge Based on Field Monitoring
by Zhenhua Xu, Lian Liu, Xianyuan Tang and Bai Yang
Buildings 2025, 15(17), 3034; https://doi.org/10.3390/buildings15173034 - 26 Aug 2025
Viewed by 403
Abstract
The active pile underpinning technology when a tunnel passes under a bridge involves complex force conditions, making construction monitoring and control extremely challenging. However, there is a lack of research on the laws governing the stress and deformation responses of bridges during the [...] Read more.
The active pile underpinning technology when a tunnel passes under a bridge involves complex force conditions, making construction monitoring and control extremely challenging. However, there is a lack of research on the laws governing the stress and deformation responses of bridges during the construction process. This paper takes an active pile underpinning project of a metro line passing under a bridge as a case study. Design and construction plans are taken as the basis, and on-site monitoring data are incorporated. A three-dimensional finite element simulation model is established. This model is used to analyze the distribution and variation laws of stress and settlement during the pile underpinning process. The results show that: considering the traffic conditions of the bridge and the requirements for additional stress, it is reasonable to suggest that the actual settlement of the bridge deck should be 2–3 mm; the determination of the jacking force should generally be greater than the load transmitted from the pier column to the underpinning beam and less than 75% of the maximum bearing capacity, which is more reasonable. Full article
Show Figures

Figure 1

24 pages, 5537 KB  
Article
An Efficient Hydrodynamic Force Calculation Method for Pile Caps with Arbitrary Cross-Sections Under Earthquake Based on Finite Element Method
by Wen Zhang, Shizhou Xiao, Xiaokun Geng, Wanli Yang and Yifei Xu
Eng 2025, 6(7), 167; https://doi.org/10.3390/eng6070167 - 21 Jul 2025
Viewed by 456
Abstract
The pile group-pile cap structure is a key foundation form for deep-water bridges. However, current effective methods for calculating the earthquake-induced hydrodynamic forces on pile caps with arbitrary cross-sections remain insufficient. In this study, the hydrodynamic force is considered as the added mass, [...] Read more.
The pile group-pile cap structure is a key foundation form for deep-water bridges. However, current effective methods for calculating the earthquake-induced hydrodynamic forces on pile caps with arbitrary cross-sections remain insufficient. In this study, the hydrodynamic force is considered as the added mass, and the dynamic equilibrium equations of the isolated pile cap structure (IC model) and the pile group-pile cap structure (PC model) under earthquakes are established, respectively, based on the structural dynamics theory. Correspondingly, the relationships between the hydrodynamic added masses and the fundamental frequencies in the IC model and the PC model are derived, respectively. The fundamental frequencies of the IC model and the PC model are obtained by numerical models built with the ABAQUS (2019) finite element software, and then the added masses on the IC and PC models are calculated accurately. The calculation method proposed in this study avoids the complex fluid–structure interaction problem, which can be applied for the seismic design of deep-water bridge substructures in real practice. Full article
Show Figures

Figure 1

18 pages, 2925 KB  
Article
Study on the Effect of Pile Spacing on the Bearing Performance of Low-Capping Concrete Expanded-Plate Group Pile Foundations Under Composite Stress
by Yongmei Qian, Yawen Yu, Miao Ma, Yu Mu, Zhongwei Ma and Tingting Zhou
Buildings 2025, 15(14), 2412; https://doi.org/10.3390/buildings15142412 - 9 Jul 2025
Viewed by 520
Abstract
The spacing between piles plays a crucial role in determining the load-bearing capacity of CEP group pile foundations equipped with a bearing platform. In this research, five sets of six-pile models with different pile spacings were created using ANSYS finite element analysis. To [...] Read more.
The spacing between piles plays a crucial role in determining the load-bearing capacity of CEP group pile foundations equipped with a bearing platform. In this research, five sets of six-pile models with different pile spacings were created using ANSYS finite element analysis. To understand how damage impacts the system, this study examined displacement patterns and stress distribution within both the piles and the adjacent soil. Additionally, the force interaction between the piles and soil was explored to uncover the underlying failure mechanisms. The results shed light on how varying pile spacing affects the overall bearing capacity of the foundations. Based on our thorough analysis, we pinpoint the most effective pile spacing configuration. The findings reveal that, generally speaking, increasing the distance between piles tends to boost the load-bearing capacity of the entire group foundation. However, this relationship is not linear; once the spacing surpasses four times the cantilever’s diameter, further widening does not yield noticeable gains in performance. In real-world scenarios, it is advisable to keep the spacing between 3.5 to 4 times the cantilever diameter for optimal results. Moreover, the stability of the bearing platform and the plate plays a vital role in resisting sideways forces. Ensuring that the shear strength of the surrounding soil aligns with established standards is essential for maintaining the overall durability and safety of the group pile system. Full article
(This article belongs to the Section Building Structures)
Show Figures

Figure 1

42 pages, 3024 KB  
Article
Developing a Research Roadmap for Highway Bridge Infrastructure Innovation: A Case Study
by Arya Ebrahimpour, Aryan Baibordy and Ahmed Ibrahim
Infrastructures 2025, 10(6), 133; https://doi.org/10.3390/infrastructures10060133 - 30 May 2025
Cited by 1 | Viewed by 1596
Abstract
Bridges are assets in every society, and their deterioration can have severe economic, social, and environmental consequences. Therefore, implementing effective asset management strategies is crucial to ensure bridge infrastructure’s long-term performance and safety. Roadmaps can serve as valuable tools for bridge asset managers, [...] Read more.
Bridges are assets in every society, and their deterioration can have severe economic, social, and environmental consequences. Therefore, implementing effective asset management strategies is crucial to ensure bridge infrastructure’s long-term performance and safety. Roadmaps can serve as valuable tools for bridge asset managers, helping bridge engineers make informed decisions that enhance bridge safety while maintaining controlled life cycle costs. Although some bridge asset management roadmaps exist, such as the one published by the United States Federal Highway Administration (FHWA), there is a lack of structured research roadmaps that are both region-specific and adaptable as guiding frameworks for similar studies. For instance, the FHWA roadmap cannot be universally applied across diverse regional contexts. This study addresses this critical gap by developing a research roadmap tailored to Idaho, USA. The roadmap was developed using a three-phase methodological approach: (1) a comprehensive analysis of past and ongoing Department of Transportation (DOT)-funded research projects over the last five years, (2) a nationwide survey of DOT funding and research practices, and (3) a detailed assessment of Idaho Transportation Department (ITD) deficiently rated bridge inventory, including individual element condition states. In the first phase, three filtering stages were implemented to identify the top 25 state projects. A literature review was conducted for each project to provide ITD’s Technical Advisory Committee (TAC) members with insights into research undertaken by various state DOTs. Moreover, in the second phase, approximately six questionnaires were designed and distributed to other state DOTs. These questionnaires primarily covered topics related to bridge research priorities and funding allocation. In the final phase, a condition state analysis was conducted using data-driven methods. Key findings from this three-phase methodological approach highlight that ultra-high-performance concrete (UHPC), bridge deck preservation, and maintenance strategies are high-priority research areas across many DOTs. Furthermore, according to the DOT responses, funding is most commonly allocated to projects related to superstructure and deck elements. Finally, ITD found that the most deficient elements in Idaho bridges are reinforced concrete abutments, reinforced concrete pile caps and footings, reinforced concrete pier walls, and movable bearing systems. These findings were integrated with insights from ITD’s TAC to generate a prioritized list of 23 high-impact research topics aligned with Idaho’s specific needs and priorities. From this list, the top six topics were selected for further investigation. By adopting this strategic approach, ITD aims to enhance the efficiency and effectiveness of its bridge-related research efforts, ultimately contributing to safer and more resilient transportation infrastructure. This paper could be a helpful resource for other DOTs seeking a systematic approach to addressing their bridge research needs. Full article
Show Figures

Figure 1

43 pages, 22924 KB  
Article
Research on the Temperature Field and Temperature Control Measures of Large Volume Concrete of the Foundation Pier During the Hydration Heat Release Process in Severe Cold Regions
by Fengyi Han, Kaifang Zou, Guodong Su and Shuo Jiao
Buildings 2025, 15(10), 1627; https://doi.org/10.3390/buildings15101627 - 12 May 2025
Viewed by 700
Abstract
In this study, the temperature change and its control measures caused by hydration heat in the construction process of bridge mass concrete cap in severe cold area are discussed. The finite element analysis method was used to simulate the temperature field of the [...] Read more.
In this study, the temperature change and its control measures caused by hydration heat in the construction process of bridge mass concrete cap in severe cold area are discussed. The finite element analysis method was used to simulate the temperature field of the mass pile cap concrete of the No. 13 pier of the swivel bridge in Dehui City under different construction conditions. The effects of different pouring methods, cooling water pipe layout, and its parameters on temperature control were investigated. The research shows that layered pouring combined with multi-layer cooling water pipe arrangement can effectively reduce the core temperature of concrete, thereby reducing the temperature gradient and stress concentration. Among them, the four-layer metal cooling water pipe scheme can significantly reduce the temperature peak, improve the temperature field distribution, and reduce the risk of cracks. In this study, a ‘layered pouring and four-layer metal cooling water pipe collaborative temperature control system’ was proposed for the first time. Combined with the environmental characteristics of severe cold regions, the core temperature of concrete was reduced from 63.55 °C without control to 40.70 °C, and the temperature decreased by 22.85 °C (about 36%). At the same time, the temperature gradient and temperature stress are significantly reduced, which inhibits the stress concentration caused by the temperature gradient and effectively controls the risk of crack formation. In addition, this study explores the influence of cooling water pipe diameter, material and water flow rate on the internal temperature of concrete, and proposes an optimized construction strategy that provides a scientific basis and engineering reference for the construction of mass concrete caps under cold climate conditions. Full article
(This article belongs to the Section Building Structures)
Show Figures

Figure 1

16 pages, 4231 KB  
Article
Intelligent Testing Method for Multi-Point Vibration Acquisition of Pile Foundation Based on Machine Learning
by Ke Wang, Weikai Zhao, Juntao Wu and Shuang Ma
Sensors 2025, 25(9), 2893; https://doi.org/10.3390/s25092893 - 3 May 2025
Cited by 2 | Viewed by 745
Abstract
To address the limitations of the conventional low-strain reflected wave method for pile foundation testing, this study proposes an intelligent multi-point vibration acquisition testing model based on machine learning to evaluate the integrity of in-service, high-cap pile foundations. The model’s performance was assessed [...] Read more.
To address the limitations of the conventional low-strain reflected wave method for pile foundation testing, this study proposes an intelligent multi-point vibration acquisition testing model based on machine learning to evaluate the integrity of in-service, high-cap pile foundations. The model’s performance was assessed using statistical error metrics, including the correlation coefficient R2, mean absolute error (MAE), and variance accounted for (VAF), with comparative evaluations conducted across different model frameworks. Results show that both the convolutional neural network (CNN) and the long short-term memory neural network (LSTM) consistently achieved high accuracy in identifying the location of the first reflection point in the pile shaft, with R2 values greater than 0.98, MAE below 0.41 (m), and VAF greater than 98%. These findings demonstrate the model’s strong predictive capability, test stability, and practical utility in supporting operator decision-making. Among the evaluated models, CNN is recommended for analyzing the integrity of in-service pile foundation based on the multi-point vibration pickup signals and multi-sensor fusion signal preprocessed by the time series stacking method. Full article
Show Figures

Figure 1

17 pages, 5745 KB  
Article
Effect of Inertial and Kinetic Forces of a Soil–Pile–Structure System on the Behavior of a Superstructure Under Earthquake
by Sun-Yong Kwon
Appl. Sci. 2025, 15(9), 5085; https://doi.org/10.3390/app15095085 - 3 May 2025
Viewed by 739
Abstract
The seismic behavior of pile-supported structures is influenced by complex interactions between inertial force and kinematic force mainly drawn by soil properties and superstructure characteristics. This study aims to investigate the combined effects of inertial and kinematic interaction on the dynamic response of [...] Read more.
The seismic behavior of pile-supported structures is influenced by complex interactions between inertial force and kinematic force mainly drawn by soil properties and superstructure characteristics. This study aims to investigate the combined effects of inertial and kinematic interaction on the dynamic response of pile foundations under seismic loading. To achieve this, three-dimensional numerical simulations were conducted using FLAC3D, based on a bridge substructure model. A total of twelve analysis cases were developed by varying input seismic motion levels, soil relative densities, and pile cap masses. The results demonstrate that kinematic force effects become more dominant in dense soils as seismic intensity increases, resulting in greater velocity responses and internal forces in the pile cap. Meanwhile, inertial forces from heavier superstructures interacted with kinematic force effects in a resistive manner, particularly under embedded pile cap conditions. The displacement of pile foundations remained within serviceable limits in all cases, although structural demands would be elevated under certain conditions. These findings confirm the significance of accounting for both inertial and kinematic effects in seismic design and highlight the importance of site-specific soil conditions. Full article
Show Figures

Figure 1

21 pages, 9080 KB  
Article
A Numerical Study of the Lateral Load-Sharing Mechanism of the Pile Cap in a 3 × 3 Pile Group
by Yuanyuan Ren, Zhiwei Chen and Wenbo Zhu
Buildings 2025, 15(9), 1431; https://doi.org/10.3390/buildings15091431 - 24 Apr 2025
Cited by 2 | Viewed by 708
Abstract
This numerical study utilizes a validated Plaxis 3D model calibrated against full-scale field tests to investigate the lateral load-sharing mechanism of the pile cap in a 3 × 3 pile group under horizontal loading. Numerical simulations calibrated against full-scale field tests reveal that [...] Read more.
This numerical study utilizes a validated Plaxis 3D model calibrated against full-scale field tests to investigate the lateral load-sharing mechanism of the pile cap in a 3 × 3 pile group under horizontal loading. Numerical simulations calibrated against full-scale field tests reveal that the pile cap significantly enhances the lateral bearing capacity while reducing horizontal displacement by an average of 59.5%. The load-sharing ratio of the pile cap decreases from 62% at low loads to 50% at higher loads, with a corresponding increase in pile contributions. The decomposition of the pile cap’s resistance identifies passive earth pressure (PC-E) as the dominant component (72–80%), followed by base friction (PC-B, 15–18%) and side friction (PC-S, 5–12%). According to parametric analyses, increasing the embedment depth (H) from 0.5 m to 3.0 m elevates the pile cap’s load-sharing ratio by approximately 60%, while expanding the cap width (B) from 2.5 m to 3.5 m enhances lateral resistance by increasing the contact area. A power function relationship quantifies the load-sharing ratio (β) as a function of the product of H and B. These findings provide critical insights for optimizing pile cap geometry and improving the design of laterally loaded pile group foundations. Full article
(This article belongs to the Section Building Structures)
Show Figures

Figure 1

13 pages, 7111 KB  
Article
Effect of Pile Spacing on Load Bearing Performance of NT-CEP Pile Group Foundation
by Yongmei Qian, Hualong Li, Wei Tian, Hang Yu, Yingtao Zhang, Ming Guan and Zhongwei Ma
Buildings 2025, 15(9), 1404; https://doi.org/10.3390/buildings15091404 - 22 Apr 2025
Viewed by 524
Abstract
The NT-CEP pile is an innovative type of pile that builds upon the conventional concrete straight-hole cast-in-place pile. It primarily consists of two components: the main pile and the bearing plate. The key factors influencing its load-bearing capacity include the pile diameter, the [...] Read more.
The NT-CEP pile is an innovative type of pile that builds upon the conventional concrete straight-hole cast-in-place pile. It primarily consists of two components: the main pile and the bearing plate. The key factors influencing its load-bearing capacity include the pile diameter, the cantilever dimensions of the bearing plate, and the slope of the bearing plate’s foot, among others. The pile spacing significantly influences the bearing capacity of NT-CEP pile group foundations. The overall bearing capacity of an NT-CEP pile group foundation is not merely the sum of the ultimate bearing capacities of individual piles; rather, it results from the interactions among the pile bodies, the cap, and the foundation soil. Advancing the design theory of NT-CEP pile groups and enhancing their practical applications in engineering requires an in-depth investigation of how different pile spacings influence the load-bearing performance of pile group foundations. This objective can be achieved by exploring the soil damage mechanisms around side, corner, and central piles. This exploration helps in clarifying the influence of pile spacing on the load-bearing performance. Based on research findings regarding the bearing capacity of single and double pile foundations, this paper utilizes ANSYS finite element simulation analysis to model six-pile and nine-pile groups. Because these arrangements are universally adopted in engineering practice, they are capable of accounting for the pile group effect under various pile spacings and row configurations. The nine-pile group comprises corner piles, side piles, and a center pile, enabling a comprehensive analysis of stress variations among piles at different positions. As six-pile and nine-pile groups represent common pile configurations, studying these two types can provide valuable insights and direct references for optimizing pile foundation design. The study systematically investigates the influence of varying piles spacings on the bearing capacity of NT-CEP pile group foundations. It concludes that, as pile spacing decreases, The displacement of the top of this pile increases. thereby enhancing the group piles effects. Conversely, increasing the spacing between piles represents an effective strategy for elevating the compressive capacity of the NT-CEP pile-group foundation. Larger spacing also increases the vertical load-bearing capacity of the central piles, enhances the lateral friction resistance of corner piles, and heightens the load-sharing proportion between the bearing plate and the pile end. Furthermore, increasing pile spacing raises the ratio of load sharing by the foundation soil for both the CEP nine-pile foundation and the CEP six-pile foundation. The reliability of the simulation study has been verified by a visualization small scale model test of a half cut pile. Full article
(This article belongs to the Section Building Structures)
Show Figures

Figure 1

18 pages, 6752 KB  
Article
Numerical Investigation of Static Lateral Load Response in Batter Pile Foundations for Offshore Wind Turbine Applications
by Sifan Li, Changrui Chen, Jinbi Ye, Yibin Wu, Yanyan Cai, Jin Yu, Jinna Lin and Xianqi Zhou
Buildings 2025, 15(8), 1298; https://doi.org/10.3390/buildings15081298 - 15 Apr 2025
Viewed by 506
Abstract
Offshore wind energy is a key contributor to sustainable energy, yet its development faces significant technological challenges, particularly in the design of substructures that interface with the marine environment. In this study, a comprehensive numerical analysis was conducted to investigate the mechanical behavior [...] Read more.
Offshore wind energy is a key contributor to sustainable energy, yet its development faces significant technological challenges, particularly in the design of substructures that interface with the marine environment. In this study, a comprehensive numerical analysis was conducted to investigate the mechanical behavior of a high-rise pile cap foundation under hydrostatic loading conditions. A high batter pile bearing foundation model was employed to examine the effects of pile inclinations, embedment depths, lateral loads, and cap elevations on foundation performance. The results indicate that the displacement and bending moment at the pile head decrease significantly as the pile inclination gradually increases. Similarly, as the embedding depth increases gradually, both the displacement and bending moment decrease significantly. Additionally, a positive batter pile exhibits greater bending moments and displacements than a negative batter pile, with the maximum bending moment occurring in the lower one-third of pile below the mudline. These findings provide valuable theoretical guidance for the design of offshore wind turbine foundations, recommending an inclination angle of 8–12° and an embedment depth of 12–15 m to enhance structural stability, economic efficiency, and construction feasibility. Full article
(This article belongs to the Section Building Structures)
Show Figures

Figure 1

25 pages, 13064 KB  
Article
Study on the Underpinning Technology for Fixed Piers of Concrete Box Girder Bridges on Mountainous Expressways
by Honglin Ran, Lin Li, Yi Wei, Penglin Xiao and Hongyun Yang
Buildings 2025, 15(7), 1031; https://doi.org/10.3390/buildings15071031 - 24 Mar 2025
Viewed by 715
Abstract
To address the challenge of repairing the damage to concrete box girder bridge piers on mountainous highways caused by falling rocks, this paper proposes an active underpinning technique that integrates a “井”-shaped cap system, graded preloading of the foundation, and synchronized beam body [...] Read more.
To address the challenge of repairing the damage to concrete box girder bridge piers on mountainous highways caused by falling rocks, this paper proposes an active underpinning technique that integrates a “井”-shaped cap system, graded preloading of the foundation, and synchronized beam body correction. The technique utilizes lateral beam preloading (to eliminate the inelastic deformation of the new pile foundation) and longitudinal beam connections (to form overall stiffness). The method involves building temporary and permanent support systems in stages. Through the two-stage temporary support system transition, the removal and in situ reconstruction of the old piers, a smooth transition from the pier–beam consolidation system to the basin-type bearing system is achieved while simultaneously performing precise correction of beam torsion. The structural safety during the construction process was verified through finite element simulations and dynamic monitoring. Monitoring results show that the beam torsion recovery effect is significant (maximum lift of 5.2 mm/settlement of 7.9 mm), and the pier strain (−54.5~−51.3 με) remains within a controllable range. Before the bridge was opened to traffic, vehicle load and impact load tests were conducted. The actual measured strength and vertical stiffness of the main beam structure meet the design requirements, with relative residual deformation less than 20%, indicating that the structure is in good, elastic working condition. The vehicle running and braking dynamic coefficients (μ = 0.058~0.171 and 0.103~0.163) are both lower than the theoretical value of 0.305. The study shows that this technique enables the rapid and safe repair of bridge piers and provides important references for similar engineering projects. Full article
Show Figures

Figure 1

26 pages, 3014 KB  
Review
Shear Behavior of Ultra-High-Performance Concrete Deep Beams Reinforced with Fibers: A State-of-the-Art Review
by Hossein Mirzaaghabeik, Nuha S. Mashaan and Sanjay Kumar Shukla
Infrastructures 2025, 10(3), 67; https://doi.org/10.3390/infrastructures10030067 - 20 Mar 2025
Cited by 4 | Viewed by 1298
Abstract
Ultra-high-performance concrete (UHPC) is considered a highly applicable composite material due to its exceptional mechanical properties, such as high compressive strength and ductility. UHPC deep beams are structural elements suitable for short spans, transfer girders, pile caps, offshore platforms, and bridge applications where [...] Read more.
Ultra-high-performance concrete (UHPC) is considered a highly applicable composite material due to its exceptional mechanical properties, such as high compressive strength and ductility. UHPC deep beams are structural elements suitable for short spans, transfer girders, pile caps, offshore platforms, and bridge applications where they are designed to carry heavy loads. Several key factors significantly influence the shear behavior of UHPC deep beams, including the compressive strength of UHPC, the vertical web reinforcement (ρsv), horizontal web reinforcement (ρsh), and longitudinal reinforcement (ρs), as well as the shear span-to-depth ratio (λ), fiber type, fiber content (FC), and geometrical dimensions. In this paper, a comprehensive literature review was conducted to evaluate factors influencing the shear behavior of UHPC deep beams, with the aim of identifying research gaps and enhancing understanding of these influences. The findings from the literature were systematically classified and analyzed to clarify the impact and trends associated with each factor. The analyzed data highlight the effect of each factor on the shear behavior of UHPC deep beams, along with the overall trends. The findings indicate that an increase in compressive strength, FC, ρsv, ρs, and ρsh can enhance the shear capacity of UHPC-DBs by up to 63.36%, 63.24%, 38.14%, 19.02%, and 38.14%, respectively. Additionally, a reduction of 61.29% in λ resulted in a maximum increase of 49.29% in the shear capacity of UHPC-DBs. Full article
(This article belongs to the Topic Advances on Structural Engineering, 3rd Edition)
Show Figures

Figure 1

Back to TopTop