Sign in to use this feature.

Years

Between: -

Subjects

remove_circle_outline
remove_circle_outline
remove_circle_outline
remove_circle_outline
remove_circle_outline
remove_circle_outline
remove_circle_outline
remove_circle_outline
remove_circle_outline

Journals

remove_circle_outline
remove_circle_outline
remove_circle_outline
remove_circle_outline
remove_circle_outline
remove_circle_outline
remove_circle_outline
remove_circle_outline
remove_circle_outline
remove_circle_outline
remove_circle_outline

Article Types

Countries / Regions

remove_circle_outline
remove_circle_outline
remove_circle_outline
remove_circle_outline
remove_circle_outline
remove_circle_outline
remove_circle_outline
remove_circle_outline
remove_circle_outline
remove_circle_outline

Search Results (7,171)

Search Parameters:
Keywords = phylogenetic species

Order results
Result details
Results per page
Select all
Export citation of selected articles as:
11 pages, 8813 KB  
Article
Omphalotus yunnanensis: A New Poisonous Mushroom Discovered from China Based on Morphological, Molecular and Toxin-Detection Evidence
by Zhong-Feng Li, Jing Zhang, Xiang-Dong Min, Hong-Shun Zhang, Li Chen, Dai-Neng Li, Yi-Zhe Zhang, Ming-Xuan Yuan, Zhi-Yuan Liu, Jia-Ju Zhong, Meng-Huan Ruan and Hai-Jiao Li
Toxins 2026, 18(1), 40; https://doi.org/10.3390/toxins18010040 - 12 Jan 2026
Abstract
In the past few years, several mushroom poisoning incidents caused by Omphalotus species have occurred in China. In addition to O. guepiniformis and O. olearius, a new white Omphalotus species, O. yunnanensis, was discovered in Southwestern and Southern China based on [...] Read more.
In the past few years, several mushroom poisoning incidents caused by Omphalotus species have occurred in China. In addition to O. guepiniformis and O. olearius, a new white Omphalotus species, O. yunnanensis, was discovered in Southwestern and Southern China based on morphological, molecular and toxin-detection evidence. Omphalotus yunnanensis is characterized by its small, cream to white basidiomata with a hygrophanous pileal surface, non-bioluminescent lamellae, broadly ellipsoid to subglobose basidiospores (8–12.5 × 7–10 μm), fusoid to ventricose cheilocystidia with occasional apical outgrowths, cream to white pileipellis composed of thick-walled, subsoil to solid hyphae, clavate, and fusoid to ventricose caulocystidia with occasional apical outgrowths. The species has been discovered in tropical to subtropical areas in Southwestern and Southern China. Phylogenetic analyses based on ITS and nrLSU showed that the new species clustered with the Australasian species O. nidiformis, but can be easily distinguished by its smaller, white to cream pileus, non-bioluminescent lamellae, larger basidiospores and growing on Fagaceae species. Illudin S was detected in this new species using UPLC-MS/MS, at 6.98 mg/kg of the content (dry weight), while no illudin M was detected. Full article
(This article belongs to the Section Mycotoxins)
Show Figures

Figure 1

12 pages, 2275 KB  
Article
Penicillium bialowiezense Causing Blue Mold on Bag-Cultivated Shiitake (Lentinula edodes) in China: Morphological, Molecular and Pathogenic Characterization
by Tan Wang, Enping Zhou, Caixia Wang, Zhifeng Zhang, Yingjun Zhang, Siliang Huang and Qiuhong Niu
Horticulturae 2026, 12(1), 86; https://doi.org/10.3390/horticulturae12010086 - 12 Jan 2026
Abstract
Lentinula edodes (shiitake) is a major edible and medicinal mushroom and a key component of the horticultural mushroom industry in East Asia. During April–June 2024 cropping season, a widespread blue mold outbreak was observed on bag-cultivated shiitake in Xixia County, Henan Province, China. [...] Read more.
Lentinula edodes (shiitake) is a major edible and medicinal mushroom and a key component of the horticultural mushroom industry in East Asia. During April–June 2024 cropping season, a widespread blue mold outbreak was observed on bag-cultivated shiitake in Xixia County, Henan Province, China. Affected cultivation rooms showed extensive blue-green sporulation on the exposed surfaces of substrate blocks and on developing and mature fruiting bodies, leading to rapid loss of marketability. To clarify the etiology of this disease, we coupled field surveys with morphological, molecular, and pathogenicity analyses. Fifty-five Penicillium isolates were obtained from symptomatic cultivation bags. Three representative isolates (LE06, LE15, and LE26) were characterized in detail. Colonies on PDA produced velutinous to floccose mycelia with blue-green conidial masses and terverticillate penicilli bearing smooth-walled, globose conidia. Sequencing of four loci—the internal transcribed spacer (ITS1-5.8S-ITS2), β-tubulin (benA), calmodulin gene (CaM), and RNA polymerase II second largest subunit (rpb2)—followed by multilocus phylogenetic analysis placed all three isolates in a well-supported clade with the ex-type CBS 227.28 of Penicillium bialowiezense. Inoculation of healthy shiitake cultivation bags with conidial suspensions (1 × 106 conidia mL−1) reproduced typical blue mold symptoms on substrate surfaces and fruiting bodies within 40 days post inoculation, whereas mock-inoculated controls remained symptomless. The pathogen was consistently reisolated from diseased tissues and showed identical ITS and benA sequences to the inoculated strains, thereby fulfilling Koch’s postulates. This is the first confirmed report of P. bialowiezense causing blue mold on shiitake, and it expands the known host range of this species. Our findings highlight the vulnerability of bag cultivation systems to airborne Penicillium contaminants and underscore the need for improved hygiene, environmental management, and targeted diagnostics in commercial shiitake production. Full article
(This article belongs to the Special Issue Sustainable Management of Pathogens in Horticultural Crops)
Show Figures

Figure 1

17 pages, 962 KB  
Review
The Medicinal Mushroom Ganoderma: A Review of Systematics, Phylogeny, and Metabolomic Insights
by Gideon Adotey, Abraham Quarcoo, Mohammed Ahmed Gedel, Paul Yerenkyi, Phyllis Otu, Abraham K. Anang, Laud K. N. Okine, Winfred S. K. Gbewonyo, John C. Holliday and Vincent C. Lombardi
J. Fungi 2026, 12(1), 58; https://doi.org/10.3390/jof12010058 - 12 Jan 2026
Abstract
Ganoderma is a genus of medically significant fungi, that is used in traditional medicine and is increasingly incorporated into modern nutraceuticals and pharmaceuticals. Accurate species identification and product standardization remain major challenges due to morphological plasticity and cryptic diversity. This review articulates current [...] Read more.
Ganoderma is a genus of medically significant fungi, that is used in traditional medicine and is increasingly incorporated into modern nutraceuticals and pharmaceuticals. Accurate species identification and product standardization remain major challenges due to morphological plasticity and cryptic diversity. This review articulates current advances in Ganoderma systematics, phylogenetics, and metabolomics, with an emphasis on molecular identification strategies and chemical profiling. Internal transcribed spacer (ITS) sequencing has substantially improved species delineation compared with morphology alone, but its resolving power is limited in closely related species complexes, necessitating complementary multilocus approaches. Advances in metabolomics, and LC-MS- and HPLC-based profiling of triterpenes and polysaccharides, have enhanced species discrimination, chemotaxonomic resolution, and quality control of commercial products. Integrating molecular barcoding with metabolomic fingerprints provides a more robust framework for classification, pharmacological evaluation, and standardization. This review also highlights significant geographic knowledge gaps, particularly in Africa, where molecular and metabolomic data remain scarce despite high species diversity. Full article
(This article belongs to the Special Issue Molecular Biology of Mushroom)
Show Figures

Figure 1

17 pages, 15010 KB  
Article
Plant Diversity and Seasonal Variation Drive Animal Diversity and Community Structure in Eastern China
by Xiangxiang Chen, Runhan Jiang, Yunhan Chen, Rui Yang, Yan He, Shuai Zou, Jianping Ying, Lixiao Yi, Yuxin Ye, Sili Peng and Zhiwei Ge
Animals 2026, 16(2), 215; https://doi.org/10.3390/ani16020215 - 11 Jan 2026
Abstract
Montane forests, characterized by complex terrain and diverse climates, serve as critical global biodiversity hotspots, particularly for birds and mammals. However, the patterns and underlying processes of bird and mammal diversity remain insufficiently studied in the montane forests of eastern China. This study [...] Read more.
Montane forests, characterized by complex terrain and diverse climates, serve as critical global biodiversity hotspots, particularly for birds and mammals. However, the patterns and underlying processes of bird and mammal diversity remain insufficiently studied in the montane forests of eastern China. This study employed infrared-triggered camera trapping to conduct a four-year field monitoring of birds and mammals, analyzing the effects of plant diversity and seasonal variations on the diversity of habitat-associated animals. Our results revealed that species-level habitat visit frequency in ground-dwelling birds exhibited a significant phylogenetic signal, particularly in spring and summer. Plant diversity metrics demonstrated significant positive correlations with corresponding bird metrics of species richness (SR), phylogenetic diversity (PD), and the standardized effect size of PD (Phylo SES PD). In contrast, for mammals, plant diversity metrics were significantly positively correlated with corresponding SR, mean pairwise phylogenetic distance (Phylo MPD), and mean nearest phylogenetic taxon distance (Phylo MNTD), as well as community structure metrics, including the net relatedness index (Phylo NRI) and nearest taxon index (Phylo NTI). Furthermore, the plant Shannon–Wiener index showed significant positive correlations with both bird and mammal metrics of SR, PD, and Phylo SES PD but significant negative correlations with Phylo MNTD. Seasonal variations triggered the mean altitudinal migration in ground-dwelling birds and mammals. There were significant differences in the diversity and community structure metrics of birds (Shannon–Wiener, Funct FNND, and PD) and mammals (Shannon–Wiener, Funct MPD, Funct FNND, PD, Phylo MPD, Phylo MNTD, and Phylo SES PD), which varied across different seasons. These findings emphasize that plant diversity and seasonal changes are closely related to the diversity and community structure of birds and mammals. They provide theoretical support for the role of habitat vegetation and seasonal dynamics in maintaining the stability and functioning of montane animal ecosystems, offering important insights for addressing habitat fragmentation and species migratory behavior. Full article
Show Figures

Figure 1

17 pages, 3561 KB  
Article
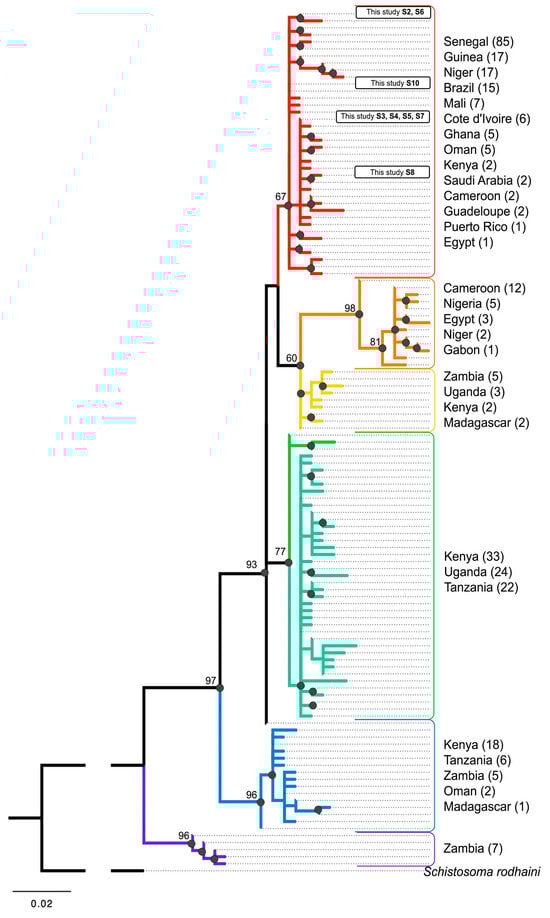
Genetic Diversity and Phylogeography of Schistosoma mansoni from Guinea
by Ekaterina Vodiasova, Daria Prokhorova, Viktoria Uppe, Elizaveta Bogacheva, Ibrahima Keita and Evgenija Dmitrieva
Diversity 2026, 18(1), 39; https://doi.org/10.3390/d18010039 - 11 Jan 2026
Abstract
Human schistosomiasis is a neglected tropical disease caused by six Schistosoma species, the most widespread of which is S. mansoni. Despite its high prevalence in Africa, molecular data on the parasite remain scarce in many regions, including the Republic of Guinea. This [...] Read more.
Human schistosomiasis is a neglected tropical disease caused by six Schistosoma species, the most widespread of which is S. mansoni. Despite its high prevalence in Africa, molecular data on the parasite remain scarce in many regions, including the Republic of Guinea. This study presents the first molecular characterization of S. mansoni from naturally infected Biomphalaria pfeifferi snails in Guinea. Eight cox1 and four nd5 mitochondrial gene fragments, 353–425 bp and 259–271 bp in length, respectively, were sequenced. A new cox1 haplotype of S. mansoni was identified in this study. High genetic diversity was observed in our samples for both cox1 (Hd = 0.75) and nd5 (Hd = 0.84). Phylogeographic analysis revealed that the dominant Guinean cox1 haplotypes are shared with other West African populations, and that one haplotype is globally dispersed, linking West Africa to South America and the Middle East. Phylogenetic reconstructions confirmed the divergence between West and Southeast African populations and supported the hypothesis of a Southeast African origin for S. mansoni, with a subsequent expansion to West Africa and the New World. These results highlight the importance of expanding molecular surveillance to improve our understanding of the spread and population structure of this human pathogen. Full article
(This article belongs to the Special Issue Women’s Special Issue Series: Diversity)
Show Figures

Figure 1

12 pages, 1117 KB  
Article
Genomic Characterization of Clinical Canine Parvovirus Type 2c Infection in Wild Coyotes (Canis latrans) in Mexico
by Armando Busqueta-Medina, Ramiro Ávalos-Ramírez, Diana Elisa Zamora-Ávila, Víctor Eustorgio Aguirre-Arzola, Juan Francisco Contreras-Cordero and Sibilina Cedillo-Rosales
Pathogens 2026, 15(1), 80; https://doi.org/10.3390/pathogens15010080 - 11 Jan 2026
Abstract
Canine parvovirus type 2 (CPV-2) is a primary etiological agent of acute gastroenteritis in domestic dogs. Although molecular and serological evidence have confirmed its circulation in wild carnivores, the clinical impact of spillover events in wildlife hosts remain insufficiently characterized. In this study, [...] Read more.
Canine parvovirus type 2 (CPV-2) is a primary etiological agent of acute gastroenteritis in domestic dogs. Although molecular and serological evidence have confirmed its circulation in wild carnivores, the clinical impact of spillover events in wildlife hosts remain insufficiently characterized. In this study, we investigated CPV-2 from wild coyote pups (Canis latrans) presenting with clinical gastroenteritis in northeastern Mexico. CPV-2 was successfully isolated in MDCK cells, and whole-genome sequencing was performed on two isolates, B55 and B56 (GenBank accession numbers PQ065988 and PQ065989). A comprehensive analysis identified 23 nucleotide mutations, eight of which were missense mutations resulting in amino acid substitutions in structural (VP) and non-structural (NS) proteins. Notably, amino acid substitution L354V was identified in the NS1 helicase domain of both isolates, a region critical for viral replication. Phylogenetic analysis confirmed that isolates B55 and B56 cluster within the CPV-2c subtype, showing high genetic relatedness to circulating Mexican and US canine strains which strongly suggests recent cross-species transmission between domestic dogs and wild coyotes. This study provides the first complete genomic characterization of a clinical CPV-2 infection in wild coyotes in Mexico, underscoring the immediate risk of CPV-2c transmission at the domestic animal–wildlife interface. Full article
Show Figures

Figure 1

15 pages, 3928 KB  
Article
Integrative Taxonomy Clarifies Species Limits in Two Closely Related Solitary Wasps: Pachymenes ater and Pachymenes ghilianii (Hymenoptera: Vespidae: Eumeninae)
by Wellington Ferreira, Rodolpho Menezes, Matheus Viana and Marcel Hermes
Insects 2026, 17(1), 78; https://doi.org/10.3390/insects17010078 - 9 Jan 2026
Viewed by 87
Abstract
Species delimitation in morphologically conserved groups poses a significant challenge for traditional taxonomy. In the Neotropical wasp genus Pachymenes (Hymenoptera: Vespidae: Eumeninae), two putative sister species—Pachymenes ater and P. ghilianii—have historically been distinguished by a limited set of ambiguous morphological characters, [...] Read more.
Species delimitation in morphologically conserved groups poses a significant challenge for traditional taxonomy. In the Neotropical wasp genus Pachymenes (Hymenoptera: Vespidae: Eumeninae), two putative sister species—Pachymenes ater and P. ghilianii—have historically been distinguished by a limited set of ambiguous morphological characters, often complicated by intraspecific variation and overlapping geographic distributions. Here, we apply an integrative taxonomic framework combining morphological, molecular, and geographic evidence to test species limits between these two taxa. We reassess previously proposed diagnostic traits and explore the utility of additional characters across multiple lines of evidence. Our results indicate that some morphological characters traditionally used for identification are insufficient for clear separation of species, while other, previously overlooked traits offer improved resolution. Molecular data further support species distinction and provide new insights into the evolutionary relationship between P. ater and P. ghilianii. This study highlights the importance of combining diverse data sources for robust species delimitation in solitary wasps and contributes to a better understanding of species boundaries within Eumeninae. Full article
(This article belongs to the Section Insect Systematics, Phylogeny and Evolution)
Show Figures

Figure 1

21 pages, 3356 KB  
Article
Genome-Wide Identification and Expression Analysis of LBD Gene Family in Neolamarckia cadamba
by Chuqing Cai, Linhan Tang, Guichen Jian, Qiuyan Qin, Huan Fan, Jianxia Zhang, Changcao Peng, Xiaolan Zhao and Jianmei Long
Int. J. Mol. Sci. 2026, 27(2), 693; https://doi.org/10.3390/ijms27020693 - 9 Jan 2026
Viewed by 87
Abstract
Lateral Organ Boundaries Domain (LBD) proteins are plant-specific transcription factors characterized by a typical N-terminal LOB domain and are critical for plant growth, development, and stress response. Currently, LBD genes have been investigated in various plant species, but they have yet to be [...] Read more.
Lateral Organ Boundaries Domain (LBD) proteins are plant-specific transcription factors characterized by a typical N-terminal LOB domain and are critical for plant growth, development, and stress response. Currently, LBD genes have been investigated in various plant species, but they have yet to be identified in Neolamarckia cadamba, known as a ‘miracle tree’ for its fast growth and acknowledged for its potential medicinal value in tropical and subtropical areas of Asia. In this study, a total of 65 NcLBD members were identified in N. cadamba by whole-genome bioinformatics analysis. Phylogenetic analysis revealed their classification into two clades with seven distinct groups, and their uneven distribution across 18 chromosomes, along with 6 tandem repeats and 58 segmental duplications. Furthermore, enrichment analysis of transcription factor binding motifs within NcLBD promoters identified the MYB-related and WRKY families exhibited the most significant enrichment in the NcLBD promoter. Protein interaction network analysis revealed potential interactions among NcLBD proteins, as well as their interactions with various transcription factors. RNA-seq and qRT-PCR analyses of NcLBDs transcript levels showed distinct expression patterns both across various tissues and under different hormone and abiotic stress conditions. Specifically, NcLBD3, NcLBD37, and NcLBD47 were highly expressed in vascular cells and induced by abiotic stress, including cold, drought, and salt, suggesting their significant role in the processes. In summary, our genome-wide analysis comprehensively identified and characterized LBD gene family in N. cadamba, laying a solid foundation for further elucidating the biological functions of NcLBD genes. Full article
(This article belongs to the Section Molecular Genetics and Genomics)
12 pages, 2095 KB  
Article
Caste-Dependent Interspecific Tolerance Permits Alien Reproductives to Reproduce Within Host Colonies in Reticulitermes Termites Under Laboratory Conditions
by Zhuang-Dong Bai, Ya-Nan Dong, David Sillam-Dussès and Rui-Wu Wang
Insects 2026, 17(1), 76; https://doi.org/10.3390/insects17010076 - 9 Jan 2026
Viewed by 124
Abstract
Nestmate recognition is the primary defense mechanism maintaining the integrity of eusocial insect colonies. While social parasitism is widespread in Hymenoptera, it is rarely documented in termites, and the behavioral boundaries preventing interspecific infiltration remain poorly understood. Here, we investigated the potential for [...] Read more.
Nestmate recognition is the primary defense mechanism maintaining the integrity of eusocial insect colonies. While social parasitism is widespread in Hymenoptera, it is rarely documented in termites, and the behavioral boundaries preventing interspecific infiltration remain poorly understood. Here, we investigated the potential for interspecific integration between two closely related termite species under laboratory conditions. We introduced Reticulitermes labralis workers and reproductives (queens and kings) into orphaned groups of R. aculabialis. We found that host workers exhibited caste-dependent aggression: introduced workers were immediately attacked and eliminated, whereas alien reproductives were partially tolerated. Surviving alien reproductives successfully integrated into host group, receiving allogrooming and trophallactic care from host workers. Crucially, these integrated pairs produced viable eggs and larvae. Molecular analysis confirmed that the brood reared by the host workers were the genetic offspring of the introduced R. labralis pair, demonstrating successful “cuckoo-like” reproduction. These findings reveal that termite colony recognition is sufficiently flexible to permit the acceptance of heterospecific reproductives when native royals are absent. While field evidence remains to be discovered, our results demonstrate that the behavioral and physiological prerequisites for social parasitism exist in termites, supporting the hypothesis that close phylogenetic relatedness (Emery’s rule) facilitates the breach of social barriers. Full article
(This article belongs to the Section Social Insects and Apiculture)
Show Figures

Figure 1

22 pages, 3186 KB  
Article
Connecting Epigenetic and Genetic Diversity of LTR Retrotransposons in Sunflower (Helianthus annuus L.) and Arabidopsis thaliana L.
by Kirill Tiurin, Mikhail Kazancev, Pavel Merkulov, Yakov Demurin, Alexander Soloviev and Ilya Kirov
Plants 2026, 15(2), 204; https://doi.org/10.3390/plants15020204 - 9 Jan 2026
Viewed by 164
Abstract
Transposable elements (TEs) are ubiquitous components of plant genomes that profoundly influence plant diversity, adaptation, and genome structure. Transposition of TEs is primarily suppressed by distinct DNA methylation systems. However, the distribution of DNA methylation at the level of individual TEs in plants [...] Read more.
Transposable elements (TEs) are ubiquitous components of plant genomes that profoundly influence plant diversity, adaptation, and genome structure. Transposition of TEs is primarily suppressed by distinct DNA methylation systems. However, the distribution of DNA methylation at the level of individual TEs in plants remains poorly understood. Here, we address this question by generating per-base cytosine methylation maps of individual long terminal repeat retrotransposons (LTR-RTEs) for the large sunflower (Helianthus annuus L.) and the small Arabidopsis thaliana genomes. A. thaliana was selected as the model species, for which genome-wide DNA methylation profiles have been extensively characterized in prior studies. Our analysis revealed significant heterogeneity in methylation patterns both between and within individual LTR-RTE lineages. We also found that the sunflower genes harboring intact or fragmented LTR-RTE insertions exhibit altered DNA methylation and expression profiles, with intact LTR-RTE insertions enriched in stress-response and regulatory pathways. Our interspecies comparison of DNA methylation patterns indicates that methylation patterns are intrinsic features of LTR-RTE lineages, conserved across diverse plant species but influenced by factors such as insertion age, element length, and proximity to genes. Furthermore, we identified epigenetically distinct clusters of Tork and Athila sunflower elements corresponding to separate phylogenetic clades, suggesting a link between epigenetic regulation and the genetic diversity of plant LTR-RTEs. Full article
(This article belongs to the Special Issue Molecular Genetics and Breeding of Oilseed Crops—2nd Edition)
Show Figures

Figure 1

23 pages, 9112 KB  
Article
Genomic Organization of the Newly Discovered Cassava Congo Cheravirus Reveals a Unique Maf/HAM1 Motif in the C-Terminal Region of the RNA1 Polyprotein and Suggests the Presence of Two Protein Domains Upstream of the Putative Helicase Domain
by Yves Bisimwa Kwibuka, Stephan Winter, Espoir Basengere Bisimwa, Kumar Vasudevan, Hélène Sanfaçon, Hervé Vanderschuren and Sébastien Massart
Viruses 2026, 18(1), 84; https://doi.org/10.3390/v18010084 - 8 Jan 2026
Viewed by 472
Abstract
Cassava (Manihot esculenta) is a staple crop in sub-Saharan Africa threatened by several viral diseases. Here, we describe the genome sequence of a novel bipartite cheravirus (family Secoviridae) infecting cassava in the Democratic Republic of Congo and Tanzania. We designate [...] Read more.
Cassava (Manihot esculenta) is a staple crop in sub-Saharan Africa threatened by several viral diseases. Here, we describe the genome sequence of a novel bipartite cheravirus (family Secoviridae) infecting cassava in the Democratic Republic of Congo and Tanzania. We designate the new virus “cassava Congo cheravirus”. Each RNA segment encodes a single polyprotein (P1 and P2 for RNA1 and RNA2, respectively), embedded with various putative cleavage sites (six and three in P1 and P2, respectively), consistent with members of the genus Cheravirus. We note two new features in the P1: (i) the presence of two domains, X1 and X2, upstream of the putative helicase region, which we also predict in other cheraviruses and (ii) the presence of a Maf/HAM1-like inosine triphosphatase (ITPase) domain, a rare motif among viruses only previously detected in three potyviruses and a torradovirus, all of which infect plants from the Euphorbia family. Phylogenetic analyses placed the virus firmly within the genus Cheravirus, with amino acid identities in the Pro-Pol and coat protein regions well below existing ICTV species thresholds, supporting its classification as a virus belonging to a new species in the Cheravirus genus. Spatially distinct isolates from Bas-Congo, South-Kivu, and Tanzania form three genetic clusters, with evidence of recombination in both RNA segments. These results expand the known diversity of cassava viruses and suggest possible adaptation to the cassava host via ITPase acquisition. Full article
(This article belongs to the Section Viruses of Plants, Fungi and Protozoa)
Show Figures

Figure 1

22 pages, 10535 KB  
Article
Morphology of Chinese Chive and Onion (Allium; Amaryllidaceae) Crop Wild Relatives: Taxonomical Relations and Implications
by Min Su Jo, Ji Eun Kim, Ye Rin Chu, Gyu Young Chung and Chae Sun Na
Plants 2026, 15(2), 192; https://doi.org/10.3390/plants15020192 - 7 Jan 2026
Viewed by 236
Abstract
The genus Allium L. includes economically significant crops such as Chinese chives (Allium tuberosum Rottler ex Spreng.) and onions (Allium cepa L.), and is utilized in diverse agricultural applications, with numerous cultivars developed to date. However, these cultivars are facing a [...] Read more.
The genus Allium L. includes economically significant crops such as Chinese chives (Allium tuberosum Rottler ex Spreng.) and onions (Allium cepa L.), and is utilized in diverse agricultural applications, with numerous cultivars developed to date. However, these cultivars are facing a reduction in genetic diversity, raising concerns regarding their long-term sustainability. Crop wild relatives (CWRs), which possess a wide range of genetic traits, have recently gained attention as important genetic resources and priorities for conservation. In this study, the taxonomy of Allium species distributed in Korea is assessed using morphological characteristics. Two types of morphological analyses were conducted: macro-morphological traits were examined using stereomicroscopy and multi-spectral image analyses, while micro-morphological traits were analyzed using scanning electron microscopy. We detected significant interspecific and intraspecific variation in macro-morphological traits. Among the micro-morphological features, the seed outline on the x-axis and structural patterns of the testa and periclinal walls were identified as reliable diagnostic characters for subgenus classification. Moreover, micro-morphological evidence contributed to inferences about evolutionary trends within the genus Allium. Based on phylogenetic relationships between wild and cultivated taxa, we propose an updated framework for the CWR inventory of Allium. Full article
(This article belongs to the Special Issue Integrative Taxonomy, Systematics, and Morphology of Land Plants)
Show Figures

Figure 1

22 pages, 6894 KB  
Article
Genome-Wide Characterization of Four Gastropod Species Ionotropic Receptors Reveals Diet-Linked Evolutionary Patterns of Functional Divergence
by Gang Wang, Yi-Qi Sun, Fang Wang, Zhi-Yong Wang, Ni-Ying Sun, Meng-Jun Wei, Yu-Tong Shen, Yi-Jia Li, Quan-Qing Sun, Yushinta Fujaya, Xun-Guang Bian, Wen-Qi Yang and Kianann Tan
Animals 2026, 16(2), 172; https://doi.org/10.3390/ani16020172 - 7 Jan 2026
Viewed by 202
Abstract
Ionotropic receptors (IRs) are a divergent subfamily of ionotropic glutamate receptors (iGluRs) that detect olfactory and environmental cues, influencing behaviors such as foraging and adaptation. To explore the evolution of IRs in relation to feeding ecology, we identified IRs and iGluRs from the [...] Read more.
Ionotropic receptors (IRs) are a divergent subfamily of ionotropic glutamate receptors (iGluRs) that detect olfactory and environmental cues, influencing behaviors such as foraging and adaptation. To explore the evolution of IRs in relation to feeding ecology, we identified IRs and iGluRs from the genomes of four gastropods with distinct diets: Pomacea canaliculata (9 IRs/18 iGluRs), Bellamya purificata (10/22), Cipangopaludina chinensis (11/23), and Babylonia areolata (22/41). IRs were markedly expanded in B. areolata, suggesting lineage-specific diversification. Phylogenetic analysis grouped IRs and iGluRs into three clades, with IRs clustered with GluD, supporting early functional divergence following gene duplication. In all species, IR25b showed tandem duplication and played a central role in protein–protein interaction (PPI) networks. Most IRs were acidic, whereas IR-A and IR-C subgroups were basic, suggesting functional specialization among subfamilies. Structural analysis showed that IRs share conserved domains and motifs across species. Most IRs experienced purifying selection, while P. canaliculata showed relaxed constraints, suggesting weaker functional limitation. Collinearity analysis identified conserved genes, such as BarIR-A.6 and BarIR-D.1, across species. qPCR confirmed tissue-specific expression of IRs in multiple organs. Together, these results reveal the molecular features and evolutionary patterns of IRs in gastropods, highlighting their potential roles in olfaction and dietary adaptation. Full article
(This article belongs to the Section Animal Genetics and Genomics)
Show Figures

Figure 1

15 pages, 1027 KB  
Review
Nontuberculous Mycobacteria Infections in Children: A Clinical Overview of Diagnosis and Management
by Alessandra Li Pomi, Antonella Gambadauro, Francesca Galletta, Giuseppe Fabio Parisi, Salvatore Leonardi, Pietro Sciacca, Milena La Spina and Sara Manti
Microorganisms 2026, 14(1), 130; https://doi.org/10.3390/microorganisms14010130 - 7 Jan 2026
Viewed by 137
Abstract
Nontuberculous Mycobacteria (NTM), often referred to as environmental or atypical mycobacteria, are opportunistic pathogens phylogenetically as well as clinically distinct from both the Mycobacterium tuberculosis complex and Mycobacterium leprae. In the pediatric age group, NTM disease manifests with a diverse range of [...] Read more.
Nontuberculous Mycobacteria (NTM), often referred to as environmental or atypical mycobacteria, are opportunistic pathogens phylogenetically as well as clinically distinct from both the Mycobacterium tuberculosis complex and Mycobacterium leprae. In the pediatric age group, NTM disease manifests with a diverse range of clinical phenotypes. Cervicofacial lymphadenitis stands out as the most common presentation among children who are immunocompetent. Conversely, skin and soft tissue infections, pulmonary disease and disseminated infections constitute less prevalent, yet clinically important, disease forms. Accurate identification is paramount, as differentiating NTM infections from tuberculosis (TB) remains challenging based solely on clinical symptoms, initial laboratory analyses, or standard radiological findings. This distinction is critical because treatment protocols for NTM infections differ substantially from those for tuberculosis. This narrative review offers a comprehensive and up-to-date summary of NTM infections in children. It examines the spectrum of clinical presentations and their prevalence, addresses the complexities of diagnosis and therapy, and underscores the importance of differential diagnosis against tuberculosis. Furthermore, we explore current diagnostic strategies, available therapeutic options, and the link between specific clinical syndromes and tailored management, pointing out existing knowledge gaps and suggesting priorities for future research. The absence of rapid, species-specific diagnostic tools often results in delayed initiation of targeted treatment, while overlapping clinical features with TB can lead to misdiagnosis. Therapeutic management is complicated by the necessity for prolonged drug courses, frequent occurrences of drug intolerance, limited availability of child-appropriate formulations, and the rising tide of antimicrobial resistance. Successfully tackling these issues demands enhanced surveillance, precise species-level identification, the creation of child-friendly drug formats, and the development of evidence-based treatment guidelines specifically designed for the pediatric population. Full article
(This article belongs to the Special Issue Women’s Special Issue Series: Microorganisms)
Show Figures

Figure 1

18 pages, 4322 KB  
Article
Genomic Insights into Marinovum sedimenti sp. nov., Isolated from Okhotsk Sea Bottom Sediments, Suggest Plasmid-Mediated Strain-Specific Motility
by Lyudmila Romanenko, Viacheslav Eremeev, Evgeniya Bystritskaya, Peter Velansky, Valeriya Kurilenko and Marina Isaeva
Microorganisms 2026, 14(1), 125; https://doi.org/10.3390/microorganisms14010125 - 7 Jan 2026
Viewed by 125
Abstract
Two Gram-negative aerobic halophilic bacteria, designated KMM 9989T and KMM 9879, were isolated from a bottom sediment sample of the Okhotsk Sea, Russia. The novel strains grew in 0.5–4% NaCl, at 5–35 °C and pH 5.5–10.0. Phylogenetic analyses based on 16S rRNA [...] Read more.
Two Gram-negative aerobic halophilic bacteria, designated KMM 9989T and KMM 9879, were isolated from a bottom sediment sample of the Okhotsk Sea, Russia. The novel strains grew in 0.5–4% NaCl, at 5–35 °C and pH 5.5–10.0. Phylogenetic analyses based on 16S rRNA gene and whole genome sequences placed strains KMM 9989T and KMM 9879 within the family Roseobacteraceae, where they were clustered with their closest relative Marinovum algicola KCTC 22095T. The average nucleotide identity (ANI) between strain KMM 9989T and Marinovum algicola KCTC 22095T was 81.4%. The level of digital DNA–DNA hybridization (dDDH) between the novel isolates KMM 9989T and KMM 9879 was 97%, while between strain KMM 9989T and Marinovum algicola KCTC 22095T, it was 27%. Strains KMM 9989T and KMM 9879 contained Q-10 as the predominant ubiquinone and C18:1ω7c as the major fatty acid. The polar lipids were phosphatidylcholine, phosphatidylglycerol, phosphatidylethanolamine, diphosphatidylglycerol, an unidentified aminolipid, two unidentified phospholipids, and three unidentified lipids. The genomic size of strains KMM 9989T and KMM 9879 was determined to be 4,040,543 bp and 3,969,839 bp with a DNA GC content of 61.3 and 61.4 mol%, respectively. Both strains contained a common plasmid of 238,277 bp and a strain-specific plasmid (188,734 bp for KMM 9989T and 118,029 bp for KMM 9879). It is suggested that the motility of KMM 9879 may be mediated by the presence of a complete fla2-type operon in the strain-specific chromid. Thus, based on the phylogenetic analyses and distinctive phenotypic characteristics, the novel marine strains KMM 9989T and KMM 9879 are proposed to be classified as a novel species Marinovum sedimenti sp. nov. with the strain KMM 9989T (=KCTC 8835T) as the type strain of the species. Full article
(This article belongs to the Collection Feature Papers in Environmental Microbiology)
Show Figures

Figure 1

Back to TopTop