Sign in to use this feature.

Years

Between: -

Subjects

remove_circle_outline
remove_circle_outline
remove_circle_outline
remove_circle_outline
remove_circle_outline
remove_circle_outline
remove_circle_outline

Journals

Article Types

Countries / Regions

Search Results (25)

Search Parameters:
Keywords = phylogenetic colocation

Order results
Result details
Results per page
Select all
Export citation of selected articles as:
21 pages, 9265 KB  
Article
Genomic Evidence for the Rise of Salmonella Typhimurium ST34 with Increased Plasmid-Mediated Resistance in the Thailand Pork Chain
by Hongmei Liu, Ning Wang, Sunpetch Angkititrakul, Wengui Li, Zhongyang Luo, Mingpeng Hou, Yi Wu, Yubo Shi, Yuelin Wang, Fengyun Li, Yaowen Liu, Xin Wu and Fanan Suksawat
Pathogens 2025, 14(12), 1190; https://doi.org/10.3390/pathogens14121190 - 21 Nov 2025
Cited by 1 | Viewed by 887
Abstract
Background: Mobile antimicrobial resistance genes (ARGs) on plasmids or other elements enable Salmonella Typhimurium to spread resistance across hosts and environments. The emergence of multi-drug resistance (MDR) Salmonella Typhimurium has raised global concern, yet little is reported about these mobile elements from the [...] Read more.
Background: Mobile antimicrobial resistance genes (ARGs) on plasmids or other elements enable Salmonella Typhimurium to spread resistance across hosts and environments. The emergence of multi-drug resistance (MDR) Salmonella Typhimurium has raised global concern, yet little is reported about these mobile elements from the Thailand pork supply chain, where this risk of transfer to humans remains largely uncharacterized. Methods: Between March 2023 and February 2024, 25 S. Typhimurium isolates were collected from pig carcasses in slaughterhouses and pork swabs from retail markets in northeastern Thailand. Nine representative isolates, sampled across three seasons, were subjected to Illumina whole-genome sequencing. Assemblies were analyzed for sequence types, phylogenetic relationships, antimicrobial resistance (AMR) determinants, plasmid replicons and mobilization features, functional annotation based on COG (Clusters of Orthologous Groups of proteins) classification, and comparative genomics against a reference strain. Results: Genome assemblies ranged from 4.76 to 5.00 Mb with consistent GC (guanine-cytosine) content (52.0–52.2%). Phylogenetic analysis revealed three sequence types: ST34 (77.8%), ST19, and ST1543. ST34 isolates displayed the broadest AMR gene repertoires, carrying tetracycline (tetA/tetB), sulfonamide (sul1/sul2/sul3), aminoglycoside (aadA, aph(6)-Id, aph(3″)-Ib), phenicol (floR, catA1), and β-lactam (bla_TEM-1B) genes, whereas non-ST34 isolates harbored fewer determinants. ARGs frequently co-localized with IncQ1 and Col-type plasmid replicons, MOB_H/MobA relaxases (enzymes that initiate plasmid transfer), and conjugation modules (type IV secretion and coupling proteins), often alongside virulence loci and metal resistance operons. Functional annotation showed highly conserved metabolic and housekeeping functions, while comparative genomics confirmed >90% core genome conservation, with variability concentrated in genomic islands encoding hypothetical proteins. These genomic patterns were inferred from a limited WGS dataset (nine isolates) and should therefore be considered exploratory and require confirmation in larger collections. Conclusions: Multi-drug resistant ST34 Salmonella Typhimurium predominated in the northeastern Thailand pork supply chain, with diverse resistance genes carried on IncQ1/Col-type plasmids linked to MOB_H relaxases and conjugation modules. The stability of these mobilizable elements underscores their role in sustaining MDR traits and highlights the risk of foodborne AMR transmission, reinforcing the need for continuous genomic surveillance under a One Health framework. Full article
(This article belongs to the Special Issue Salmonella: A Global Health Threat and Food Safety Challenge)
Show Figures

Figure 1

48 pages, 1670 KB  
Review
Computational Metagenomics: State of the Art
by Marco Antonio Pita-Galeana, Martin Ruhle, Lucía López-Vázquez, Guillermo de Anda-Jáuregui and Enrique Hernández-Lemus
Int. J. Mol. Sci. 2025, 26(18), 9206; https://doi.org/10.3390/ijms26189206 - 20 Sep 2025
Cited by 11 | Viewed by 7575
Abstract
Computational metagenomics has revolutionized our understanding of the human microbiome, enabling the characterization of microbial diversity, the prediction of functional capabilities, and the identification of associations with human health outcomes. This review provides a concise yet comprehensive overview of state-of-the-art computational approaches in [...] Read more.
Computational metagenomics has revolutionized our understanding of the human microbiome, enabling the characterization of microbial diversity, the prediction of functional capabilities, and the identification of associations with human health outcomes. This review provides a concise yet comprehensive overview of state-of-the-art computational approaches in metagenomics, alongside widely used methods and tools employed in amplicon-based metagenomics. It is intended as an introductory resource for new researchers, outlining key methodologies, challenges, and future directions in the field. We discuss recent advances in bioinformatics pipelines, machine learning (ML) models, and integrative frameworks that are transforming our understanding of the microbiome’s role in health and disease. By addressing current limitations and proposing innovative solutions, this review aims to outline a roadmap for future research and clinical translation in computational metagenomics. Full article
Show Figures

Figure 1

21 pages, 4257 KB  
Article
Repetitive DNAs and Karyotype Evolution in Phyllostomid Bats (Chiroptera: Phyllostomidae)
by Geize Aparecida Deon, Tariq Ezaz, José Henrique Forte Stornioli, Rodrigo Zeni dos Santos, Anderson José Baia Gomes, Príncia Grejo Setti, Edivaldo Herculano Correa de Oliveira, Fábio Porto-Foresti, Ricardo Utsunomia, Thomas Liehr and Marcelo de Bello Cioffi
Biomolecules 2025, 15(9), 1248; https://doi.org/10.3390/biom15091248 - 29 Aug 2025
Viewed by 1470
Abstract
Bats are great models for studying repetitive DNAs due to their compact genomes and extensive chromosomal rearrangements. Here, we investigated the repetitive DNA content of two phyllostomid bat species, Artibeus lituratus (2nn = 30♀/31♂) and Carollia perspicillata (2n = 20♀/21♂), both [...] Read more.
Bats are great models for studying repetitive DNAs due to their compact genomes and extensive chromosomal rearrangements. Here, we investigated the repetitive DNA content of two phyllostomid bat species, Artibeus lituratus (2nn = 30♀/31♂) and Carollia perspicillata (2n = 20♀/21♂), both harboring a multiple XY1Y2 sex chromosome system. Satellite DNA (satDNA) libraries were isolated and characterized, revealing four and ten satDNA families in A. lituratus and C. perspicillata, respectively. These sequences, along with selected microsatellites, were in situ mapped onto chromosomes in both species and phylogenetically related taxa. SatDNAs showed strong accumulation in centromeric and subtelomeric regions, especially pericentromeric areas. Cross-species mapping with C. perspicillata-derived probes indicated terminal localization patterns in other bat species, suggesting conserved distribution. Microsatellites co-localized with 45S rDNA clusters on the neo-sex chromosomes. Additionally, genomic hybridization revealed a male-specific signal on the Y1 chromosome, pointing to potential sex-linked repetitive regions. These findings confirm that bat genomes display relatively low amounts of repetitive DNA compared to other mammals and underscore the role of these elements in genome organization and sex chromosome evolution in phyllostomid bats. Full article
(This article belongs to the Section Molecular Genetics)
Show Figures

Figure 1

18 pages, 7295 KB  
Article
Genome-Wide Identification, Evolution, and Expression Analysis of the DMP Gene Family in Peanut (Arachis hypogaea L.)
by Pengyu Qu, Lina He, Lulu Xue, Han Liu, Xiaona Li, Huanhuan Zhao, Liuyang Fu, Suoyi Han, Xiaodong Dai, Wenzhao Dong, Lei Shi and Xinyou Zhang
Int. J. Mol. Sci. 2025, 26(15), 7243; https://doi.org/10.3390/ijms26157243 - 26 Jul 2025
Cited by 2 | Viewed by 1340
Abstract
Peanut (Arachis hypogaea L.) is a globally important oilseed cash crop, yet its limited genetic diversity and unique reproductive biology present persistent challenges for conventional crossbreeding. Traditional breeding approaches are often time-consuming and inadequate, mitigating the pace of cultivar development. Essential for [...] Read more.
Peanut (Arachis hypogaea L.) is a globally important oilseed cash crop, yet its limited genetic diversity and unique reproductive biology present persistent challenges for conventional crossbreeding. Traditional breeding approaches are often time-consuming and inadequate, mitigating the pace of cultivar development. Essential for double fertilization and programmed cell death (PCD), DUF679 membrane proteins (DMPs) represent a membrane protein family unique to plants. In the present study, a comprehensive analysis of the DMP gene family in peanuts was conducted, which included the identification of 21 family members. Based on phylogenetic analysis, these genes were segregated into five distinct clades (I–V), with AhDMP8A, AhDMP8B, AhDMP9A, and AhDMP9B in clade IV exhibiting high homology with known haploid induction genes. These four candidates also displayed significantly elevated expression in floral tissues compared to other organs, supporting their candidacy for haploid induction in peanuts. Subcellular localization prediction, confirmed through co-localization assays, demonstrated that AhDMPs primarily localize to the plasma membrane, consistent with their proposed roles in the reproductive signaling process. Furthermore, chromosomal mapping and synteny analyses revealed that the expansion of the AhDMP gene family is largely driven by whole-genome duplication (WGD) and segmental duplication events, reflecting the evolutionary dynamics of the tetraploid peanut genome. Collectively, these findings establish a foundational understanding of the AhDMP gene family and highlight promising targets for future applications in haploid induction-based breeding strategies in peanuts. Full article
Show Figures

Graphical abstract

15 pages, 6064 KB  
Article
The Root Development Genes (RDGs) Network in Brassica napus and the Role of BnaSHR-6 in Response to Low Nitrogen
by Xingying Chen, Sining Zhou, Shuang Ye, Zhuo Chen, Zexuan Wu, Shiying Liu, Liping Hu, Xiwen Yang, Xiaoya Yang, Peiji He, Xingzhi Qian, Huafang Wan, Ti Zhang, Nengwen Ying, Huiyan Zhao, Jiana Li, Cunmin Qu and Hai Du
Plants 2025, 14(12), 1842; https://doi.org/10.3390/plants14121842 - 15 Jun 2025
Viewed by 1096
Abstract
The root system is vital for Brassica napus water/nutrient uptake and anchorage, highlighting the importance of identifying root development genes (RDGs). In this study, we identified 218 RDGs in B. napus through homology-based retrieval. Phylogenetic analysis of 22 representative species revealed that the [...] Read more.
The root system is vital for Brassica napus water/nutrient uptake and anchorage, highlighting the importance of identifying root development genes (RDGs). In this study, we identified 218 RDGs in B. napus through homology-based retrieval. Phylogenetic analysis of 22 representative species revealed that the RDGs are widely present in plants ranging from aquatic algae to angiosperms. RDGs in B. napus expanded through whole-genome duplication (WGD) events between Brassica rapa and Brassica oleracea ancestors and smaller duplications specific to B. napus. Promoter analysis identified 115 cis-elements, mainly abiotic stress-related and light-responsive. Transcription factor networks showed regulation by BBR-BPC, MIKC_MADS, AP2, and GRAS families. Transcriptome analysis under multiple stresses revealed that low nitrogen (LN) induced the most pronounced changes, with >50% (109/218) of RDGs differentially expressed in roots. Furthermore, we screened the BnaSHR-6 gene, which is co-localized in both primary roots (PR) and lateral roots (LR), and responds strongly to LN. Phenotypic analysis revealed that the BnaSHR-6 gene regulates the growth and development of both PR and LR under LN conditions, and confers a degree of resistance. These findings advance our understanding of RDGs in B. napus and provide valuable gene resources for subsequent molecular breeding. Full article
(This article belongs to the Special Issue Crop Genetics and Breeding)
Show Figures

Figure 1

25 pages, 2300 KB  
Article
Discovery and Genome Characterization of Three New Rhabdoviruses Infecting Passiflora spp. in Brazil
by Andreza Henrique Vidal, Ana Clara Rodrigues Abreu, Jorge Flávio Sousa Dantas-Filho, Monique Jacob Xavier Vianna, Cristiano Lacorte, Emanuel Felipe Medeiros Abreu, Gustavo Pereira Felix, Dione Mendes Teixeira Alves-Freitas, Bruna Pinheiro-Lima, Isadora Nogueira, Fabio Gelape Faleiro, Raul Castro Carriello Rosa, Onildo Nunes Jesus, Marcio Martinello Sanches, Yam Sousa Santos, Rosana Blawid, José Leonardo Santos Jiménez, Maite Freitas Silva Vaslin, Elliot Watanabe Kitajima, Magnolia de Araujo Campos, Rafaela Salgado Fontenele, Arvind Varsani, Fernando Lucas Melo and Simone Graça Ribeiroadd Show full author list remove Hide full author list
Viruses 2025, 17(5), 725; https://doi.org/10.3390/v17050725 - 19 May 2025
Cited by 1 | Viewed by 1642
Abstract
This study aimed to explore the RNA viruses affecting Passiflora species in Brazil. Our results enhance the understanding of the viruses that infect Passiflora plants by identifying and characterizing three previously unrecognized viruses: Passiflora cytorhabdovirus (PFCV), Passiflora nucleorhabdovirus 1 (PaNV1), and Passiflora nucleorhabdovirus [...] Read more.
This study aimed to explore the RNA viruses affecting Passiflora species in Brazil. Our results enhance the understanding of the viruses that infect Passiflora plants by identifying and characterizing three previously unrecognized viruses: Passiflora cytorhabdovirus (PFCV), Passiflora nucleorhabdovirus 1 (PaNV1), and Passiflora nucleorhabdovirus 2 (PaNV2). These rhabdoviruses were identified through high-throughput sequencing and validated by reverse transcription-polymerase chain reaction (RT-PCR) in various Passiflora species. PFCV has a genome organization 3′-N-P-P3-P4-M-G-P7-L-5′ and was classified as a novel member of the Gammacytorhabdovirus genus. A particularly noteworthy feature of PFCV is its glycoprotein, as the genomes of other gammarhabdoviruses do not contain this gene. PFCV has a high incidence across multiple locations and was identified in plants from Northeastern, Central, and Southeastern Brazil. PaNV1 with genome structure 3′-N-P-P3-M-G-L-5′ and PaNV2 with genome organization 3′-N-X-P-Y-M-G-L-5′ are new members of the Alphanucleorhabdovirus genus and have a more restricted occurrence. Importantly, all three viruses were found in mixed infections alongside at least one other virus. In situ observations confirmed mixed infections, with PaNV2 particles co-located in tissues with a potyvirus and a carlavirus. Phylogenetic and glycoprotein sequence similarity network analysis provided insights into their evolutionary placement and potential vector associations. These findings expand the known diversity of rhabdoviruses in Passiflora and contribute to the understanding of their evolution and epidemiology. Full article
(This article belongs to the Section Viruses of Plants, Fungi and Protozoa)
Show Figures

Figure 1

14 pages, 3634 KB  
Article
Escherichia coli in Brazilian Poultry Fecal Samples: Co-Carriage of Fosfomycin and ESBL Resistance
by Felipe Juscele, Andre B. S. Saidenberg, Lars E. B. Christoffersen, Sofie M. Edslev, Søren Hallstrøm, Jessica R. Nacarato, Fernanda B. Barbosa, Marcos P. Cunha, Fernanda Esposito, Nilton H. Lincopan, Marc Stegger and Terezinha Knöbl
Antibiotics 2025, 14(3), 269; https://doi.org/10.3390/antibiotics14030269 - 6 Mar 2025
Cited by 4 | Viewed by 2624
Abstract
Background/Objectives: Fosfomycin, a critically important antibiotic, is widely used to treat urinary tract infections (UTIs) caused by multidrug-resistant (MDR) Escherichia coli, particularly those producing extended-spectrum β-lactamases (ESBLs). However, its increasing use in livestock has raised concerns about resistance development and global [...] Read more.
Background/Objectives: Fosfomycin, a critically important antibiotic, is widely used to treat urinary tract infections (UTIs) caused by multidrug-resistant (MDR) Escherichia coli, particularly those producing extended-spectrum β-lactamases (ESBLs). However, its increasing use in livestock has raised concerns about resistance development and global dissemination. This study investigated fosfomycin resistance in E. coli isolates from 400 fecal samples collected at Brazilian broiler farms. Methods: The samples were tested for their minimum inhibitory concentration (MIC), screened with PCR for specific resistance genes, and selected isolated were whole genome sequenced. Results: Phenotypic resistance to fosfomycin was detected in 19% (75/400) of the isolates, while the fosA3 gene, encoding enzymatic resistance, was identified in 4% (16/400) via PCR screening. Long-read sequencing of seven fosA3-positive isolates revealed the presence of fosA3 on IncFII and IncX plasmids, often co-located with blaCTX-M-55 within a conserved IS26-flanked transposon. Comparative genomic analysis of 133,541 global E. coli genomes from EnteroBase showed that 35% harbored similar transposon structures, with 2% carrying fosA3. These fosA3-positive isolates were significantly associated with South America and exhibited high co-carriage of ESBL genes, particularly in environmental and poultry-associated isolates. Phylogenetic analysis demonstrated no clustering by host or geographic origin, highlighting the global dissemination of these resistance determinants. Conclusions: Our findings emphasize the role of poultry production in the spread of fosfomycin and ESBL resistance, driven by transmissible plasmids and co-selection with third-generation cephalosporins. Improved antimicrobial stewardship, surveillance programs, and alternative management strategies are urgently needed to mitigate the dissemination of resistance and preserve fosfomycin’s efficacy in human medicine. Full article
(This article belongs to the Special Issue Microbial Resistance Surveillance and Management in Food Systems)
Show Figures

Figure 1

22 pages, 7605 KB  
Article
Generalization of Classification of AlkB Family Alkane Monooxygenases from Rhodococcus (sensu lato) Group Based on Phylogenetic Analysis and Genomic Context Comparison
by Kirill V. Petrikov, Anna A. Vetrova, Anastasia A. Ivanova, Olesya I. Sazonova and Irina Yu. Pozdnyakova-Filatova
Int. J. Mol. Sci. 2025, 26(4), 1713; https://doi.org/10.3390/ijms26041713 - 17 Feb 2025
Cited by 1 | Viewed by 2823
Abstract
Alkane-oxidizing bacteria play a crucial role in the global carbon cycle. Rhodococcus species are well-known hydrocarbon degraders, distinguished by the harboring of multiple homologs of AlkB family alkane monooxygenases. Although different types of rhodococcal AlkBs have been described, the overall picture of their [...] Read more.
Alkane-oxidizing bacteria play a crucial role in the global carbon cycle. Rhodococcus species are well-known hydrocarbon degraders, distinguished by the harboring of multiple homologs of AlkB family alkane monooxygenases. Although different types of rhodococcal AlkBs have been described, the overall picture of their diversity remains unclear, leaving gaps in the current classification. We conducted a phylogenetic analysis of all AlkBs identified in Rhodococcus (sensu lato) and examined the genomic context of the corresponding genes. The sequence clustering was well aligned with genomic neighborhoods, allowing both features to be used as criteria for proposing AlkB types that form distinct phylogenetic groups and have characteristic genomic contexts. Our approach allowed us to revise the classification of previously described AlkBs, identifying eight types on their basis, and to propose three new ones. Alkane monooxygenases whose genes are co-localized with rubredoxin genes can be considered a generalized AlkBR type, the most common among all Rhodococcus. In the AlkB0 type, which is a paralog of AlkBR, violations of conservativity in known alkane monooxygenase signature motifs were found. Our findings provide a more consistent classification framework for rhodococcal AlkB that prevents the over-reporting of “novel” types and contributes to a deeper understanding of alkane monooxygenase diversity. Full article
(This article belongs to the Section Biochemistry)
Show Figures

Figure 1

16 pages, 8230 KB  
Article
Molecular and Evolutionary Characteristics of Chicken Parvovirus (ChPV) Genomes Detected in Chickens with Runting–Stunting Syndrome
by Ruy D. Chacón, Christian J. Sánchez-Llatas, Antonio Charlys da Costa, Stefhany Valdeiglesias Ichillumpa, Pablo Cea-Callejo, Obert Marín-Sánchez, Claudete S. Astolfi-Ferreira, Silvana Santander-Parra, Luis F. N. Nuñez and Antonio J. Piantino Ferreira
Viruses 2024, 16(9), 1389; https://doi.org/10.3390/v16091389 - 30 Aug 2024
Cited by 2 | Viewed by 2320
Abstract
Chicken Parvovirus (ChPV) belongs to the genus Aveparvovirus and is implicated in enteric diseases like runting–stunting syndrome (RSS) in poultry. In RSS, chicken health is affected by diarrhea, depression, and increased mortality, causing significant economic losses in the poultry industry. This study aimed [...] Read more.
Chicken Parvovirus (ChPV) belongs to the genus Aveparvovirus and is implicated in enteric diseases like runting–stunting syndrome (RSS) in poultry. In RSS, chicken health is affected by diarrhea, depression, and increased mortality, causing significant economic losses in the poultry industry. This study aimed to characterize the ChPV genomes detected in chickens with RSS through a metagenomic approach and compare the molecular and evolutionary characteristics within the Aveparvovirus galliform1 species. The intestinal content of broiler flocks affected with RSS was submitted to viral metagenomics. The assembled prevalent genomes were identified as ChPV after sequence and phylogenetic analysis, which consistently clustered separately from Turkey Parvovirus (TuPV). The strain USP-574-A presented signs of genomic recombination. The selective pressure analysis indicated that most of the coding genes in A. galliform1 are evolving under diversifying (negative) selection. Protein modeling of ChPV and TuPV viral capsids identified high conservancy over the VP2 region. The prediction of epitopes identified several co-localized antigenic peptides from ChPV and TuPV, especially for T-cell epitopes, highlighting the immunological significance of these sites. However, most of these peptides presented host-specific variability, obeying an adaptive scenario. The results of this study show the evolutionary path of ChPV and TuPV, which are influenced by diversifying events such as genomic recombination and selective pressure, as well as by adaptation processes, and their subsequent immunological impact. Full article
(This article belongs to the Special Issue Advances in Parvovirus Research 2024)
Show Figures

Figure 1

15 pages, 3693 KB  
Article
Genome-Wide Identification and Expression Analysis of the SUT Family from Three Species of Sapindaceae Revealed Their Role in the Accumulation of Sugars in Fruits
by Sirong Jiang, Pengliang An, Chengcai Xia, Wanfeng Ma, Long Zhao, Tiyun Liang, Qi Liu, Rui Xu, Dongyi Huang, Zhiqiang Xia and Meiling Zou
Plants 2024, 13(1), 95; https://doi.org/10.3390/plants13010095 - 28 Dec 2023
Cited by 7 | Viewed by 2780
Abstract
Sapindaceae is an economically important family of Sapindales and includes many fruit crops. The dominant transport and storage form of photoassimilates in higher plants is sucrose. Sucrose transporter proteins play an irreplaceable role in the loading, transportation, unloading, and distribution of sucrose. A [...] Read more.
Sapindaceae is an economically important family of Sapindales and includes many fruit crops. The dominant transport and storage form of photoassimilates in higher plants is sucrose. Sucrose transporter proteins play an irreplaceable role in the loading, transportation, unloading, and distribution of sucrose. A few SUT (sugar transporter) family genes have been identified and characterized in various plant species. In this study, 15, 15, and 10 genes were identified in litchi, longan, and rambutan, respectively, via genome-wide screening. These genes were divided into four subgroups based on phylogenetics. Gene duplication analysis suggested these genes underwent potent purifying selection and tandem duplications during evolution. The expression levels of SlSut01 and SlSut08 were significantly increased in the fruits of Sapindaceae members. The homologs of these two genes in longan and rambutan were also highly expressed in the fruits. The expression pattern of SUTs in three organs of the two varieties was also explored. Subcellular colocalization experiments revealed that the proteins encoded by both genes were present in the plasma membrane. This report provides data for the functional study of SUTs in litchi and provides a basis for screening sugar accumulation-related genes in fruits of Sapindaceae. Full article
(This article belongs to the Section Plant Genetics, Genomics and Biotechnology)
Show Figures

Figure 1

18 pages, 2394 KB  
Article
Hemibiotrophic Phytophthora infestans Modulates the Expression of SWEET Genes in Potato (Solanum tuberosum L.)
by Hemant B. Kardile, Suhas Gorakh Karkute, Clarissa Challam, Nirmal Kant Sharma, Rahul Mahadev Shelake, Prashant Govindrao Kawar, Virupaksh U. Patil, Rupesh Deshmukh, Vinay Bhardwaj, Kumar Nishant Chourasia and Srikar Duttasai Valluri
Plants 2023, 12(19), 3433; https://doi.org/10.3390/plants12193433 - 29 Sep 2023
Cited by 3 | Viewed by 2952
Abstract
Sugar Efflux transporters (SWEET) are involved in diverse biological processes of plants. Pathogens have exploited them for nutritional gain and subsequently promote disease progression. Recent studies have implied the involvement of potato SWEET genes in the most devastating late blight disease caused by [...] Read more.
Sugar Efflux transporters (SWEET) are involved in diverse biological processes of plants. Pathogens have exploited them for nutritional gain and subsequently promote disease progression. Recent studies have implied the involvement of potato SWEET genes in the most devastating late blight disease caused by Phytophthora infestans. Here, we identified and designated 37 putative SWEET genes as StSWEET in potato. We performed detailed in silico analysis, including gene structure, conserved domains, and phylogenetic relationship. Publicly available RNA-seq data was harnessed to retrieve the expression profiles of SWEET genes. The late blight-responsive SWEET genes were identified from the RNA-seq data and then validated using quantitative real-time PCR. The SWEET gene expression was studied along with the biotrophic (SNE1) and necrotrophic (PiNPP1) marker genes of P. infestans. Furthermore, we explored the co-localization of P. infestans resistance loci and SWEET genes. The results indicated that nine transporter genes were responsive to the P. infestans in potato. Among these, six transporters, namely StSWEET10, 12, 18, 27, 29, and 31, showed increased expression after P. infestans inoculation. Interestingly, the observed expression levels aligned with the life cycle of P. infestans, wherein expression of these genes remained upregulated during the biotrophic phase and decreased later on. In contrast, StSWEET13, 14, and 32 didn’t show upregulation in inoculated samples suggesting non-targeting by pathogens. This study underscores these transporters as prime P. infestans targets in potato late blight, pivotal in disease progression, and potential candidates for engineering blight-resistant potato genotypes. Full article
Show Figures

Figure 1

18 pages, 2074 KB  
Article
Genomic Insights into the Origin of a Thermotolerant Tomato Line and Identification of Candidate Genes for Heat Stress
by Salvatore Graci, Valentino Ruggieri, Silvana Francesca, Maria Manuela Rigano and Amalia Barone
Genes 2023, 14(3), 535; https://doi.org/10.3390/genes14030535 - 21 Feb 2023
Cited by 9 | Viewed by 3832
Abstract
Climate change represents the main problem for agricultural crops, and the constitution of heat-tolerant genotypes is an important breeder’s strategy to reduce yield losses. The aim of the present study was to investigate the whole genome of a heat-tolerant tomato genotype (E42), in [...] Read more.
Climate change represents the main problem for agricultural crops, and the constitution of heat-tolerant genotypes is an important breeder’s strategy to reduce yield losses. The aim of the present study was to investigate the whole genome of a heat-tolerant tomato genotype (E42), in order to identify candidate genes involved in its response to high temperature. E42 presented a high variability for chromosomes 1, 4, 7 and 12, and phylogenetic analysis highlighted its relationship with the wild S. pimpinellifolium species. Variants with high (18) and moderate (139) impact on protein function were retrieved from two lists of genes related to heat tolerance and reproduction. This analysis permitted us to prioritize a subset of 35 candidate gene mapping in polymorphic regions, some colocalizing in QTLs controlling flowering in tomato. Among these genes, we identified 23 HSPs, one HSF, six involved in flowering and five in pollen activity. Interestingly, one gene coded for a flowering locus T1 and mapping on chromosome 11 resides in a QTL region controlling flowering and also showed 100% identity with an S. pimpinellifolium allele. This study provides useful information on both the E42 genetic background and heat stress response, and further studies will be conducted to validate these genes. Full article
(This article belongs to the Section Plant Genetics and Genomics)
Show Figures

Figure 1

19 pages, 5276 KB  
Article
Identification and Characterization of Malate Dehydrogenases in Tomato (Solanum lycopersicum L.)
by Muhammad Imran, Muhammad Zeeshan Munir, Sara Ialhi, Farhat Abbas, Muhammad Younus, Sajjad Ahmad, Muhmmad Kashif Naeem, Muhammad Waseem, Arshad Iqbal, Sanober Gul, Emilie Widemann and Sarfraz Shafiq
Int. J. Mol. Sci. 2022, 23(17), 10028; https://doi.org/10.3390/ijms231710028 - 2 Sep 2022
Cited by 22 | Viewed by 4262
Abstract
Malate dehydrogenase, which facilitates the reversible conversion of malate to oxaloacetate, is essential for energy balance, plant growth, and cold and salt tolerance. However, the genome-wide study of the MDH family has not yet been carried out in tomato (Solanum lycopersicum L.). [...] Read more.
Malate dehydrogenase, which facilitates the reversible conversion of malate to oxaloacetate, is essential for energy balance, plant growth, and cold and salt tolerance. However, the genome-wide study of the MDH family has not yet been carried out in tomato (Solanum lycopersicum L.). In this study, 12 MDH genes were identified from the S. lycopersicum genome and renamed according to their chromosomal location. The tomato MDH genes were split into five groups based on phylogenetic analysis and the genes that clustered together showed similar lengths, and structures, and conserved motifs in the encoded proteins. From the 12 tomato MDH genes on the chromosomes, three pairs of segmental duplication events involving four genes were found. Each pair of genes had a Ka/Ks ratio < 1, indicating that the MDH gene family of tomato was purified during evolution. Gene expression analysis exhibited that tomato MDHs were differentially expressed in different tissues, at various stages of fruit development, and differentially regulated in response to abiotic stresses. Molecular docking of four highly expressed MDHs revealed their substrate and co-factor specificity in the reversible conversion process of malate to oxaloacetate. Further, co-localization of tomato MDH genes with quantitative trait loci (QTL) of salt stress-related phenotypes revealed their broader functions in salt stress tolerance. This study lays the foundation for functional analysis of MDH genes and genetic improvement in tomato. Full article
(This article belongs to the Section Molecular Plant Sciences)
Show Figures

Figure 1

12 pages, 2702 KB  
Article
Silencing of the Prophenoloxidase Gene BtPPO1 Increased the Ability of Acquisition and Retention of Tomato chlorosis virus by Bemisia tabaci
by Nan Yang, Tianbo Ding and Dong Chu
Int. J. Mol. Sci. 2022, 23(12), 6541; https://doi.org/10.3390/ijms23126541 - 11 Jun 2022
Cited by 1 | Viewed by 2314
Abstract
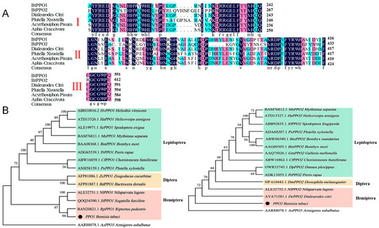
Tomato chlorosis virus (ToCV) has seriously impacted tomato production around the world. ToCV is semi-persistently transmitted by the whitefly, Bemisia tabaci, which is a serious agricultural pest in the world. However, the interaction mechanism between ToCV and its whitefly vector is still [...] Read more.
Tomato chlorosis virus (ToCV) has seriously impacted tomato production around the world. ToCV is semi-persistently transmitted by the whitefly, Bemisia tabaci, which is a serious agricultural pest in the world. However, the interaction mechanism between ToCV and its whitefly vector is still poorly understood. Our previous transcriptome analysis demonstrated that the expression level of an immune-related gene, prophenoloxidase (PPO), in B. tabaci increased after ToCV acquisition, which indicates that the PPO may be involved in the interaction mechanism between the ToCV and its vector. To determine the role of the PPO in the acquisition and retention of ToCV by B. tabaci, we cloned the complete Open Reading Frames (ORF) of the BtPPOs (BtPPO1 and BtPPO2), and then structure and phylogenetic analyses were performed. BtPPOs were closely related to the PPO genes of Hemiptera insects. Spatial-temporal expression detection was qualified by using reverse transcription quantitative PCR (RT-qPCR), and this revealed that BtPPOs were expressed in all tissues and developmental stages. We found that only BtPPO1 was significantly upregulated after B. tabaci acquired ToCV for 12 and 24 h. According to the paraffin-fluorescence probe-fluorescence in situ hybridization (FISH) experiment, we verified that ToCV and BtPPO1 were co-located in the thorax of B. tabaci, which further revealed the location of their interaction. Finally, the effects of the BtPPOs on ToCV acquisition and retention by B. tabaci were determined using RNA interference (RNAi). The results showed that the RNAi of the responsive gene (BtPPO1) significantly increased the titer of ToCV in B. tabaci. These results demonstrate that BtPPO1 participates in ToCV acquisition and retention by B. tabaci. Full article
(This article belongs to the Section Molecular Biology)
Show Figures

Figure 1

14 pages, 3877 KB  
Article
Diversity Chromosome Evolution of Ty1-copia Retrotransposons in Pennisetum purpureum Revealed by FISH
by Zehuai Yu, Yongji Huang, Jiayun Wu, Muqing Zhang and Zuhu Deng
Agronomy 2022, 12(6), 1312; https://doi.org/10.3390/agronomy12061312 - 30 May 2022
Cited by 1 | Viewed by 2482
Abstract
Pennisetum purpureum is a potential species for biofuel production. Characterization and chromosomal distribution of retrotransposons could enhance the comprehension of the role and dynamics of the repetitive elements in plants. In this study, a phylogenetic tree was constructed according to the conserved reverse [...] Read more.
Pennisetum purpureum is a potential species for biofuel production. Characterization and chromosomal distribution of retrotransposons could enhance the comprehension of the role and dynamics of the repetitive elements in plants. In this study, a phylogenetic tree was constructed according to the conserved reverse transcriptase sequences and revealed that these Ty1-copia retrotransposons had a typical structure. Analysis showed that the total Ty1-copia retrotransposons had a significant component, as high as 5.12 × 103 copy numbers in P. purpureum. Then, the chromosomal pattern of four known lineages were also analyzed with the Pennisetum glaucum genome, which suggested that the Sire/Maximus lineage had the highest copy number and followed by Tork/Angela, Tork/TAR, Retrofit/Ale. Additionally, the chromosomal distribution of total Ty1-copia retrotransposons was detected by fluorescence in situ hybridization (FISH) to be a dispersed pattern with weak clustering, mostly near the centromeric regions of P. purpureum chromosomes; interestingly, there were four obvious signals in the subterminal chromosomes. These results suggested that there occurred differential dynamic evolution directions of Ty1-copia retrotransposons within P. purpureum. Furthermore, co-localization of Ty1-copia, 5S rDNA, and 35S rDNA indicated that two chromosome 2 and four chromosome 4 were identified. Concurrently, subterminal signals of Ty1-copia-type retrotransposons were located on four other homologous chromosomes. Altogether, these results shed light on the diversification of Ty1-copia retrotransposons and have the significance for generation of valid chromosomal markers in retrotransposon families. Full article
Show Figures

Figure 1

Back to TopTop