The Root Development Genes (RDGs) Network in Brassica napus and the Role of BnaSHR-6 in Response to Low Nitrogen
Abstract
1. Introduction
2. Results
2.1. Identification of RDGs in B. napus
2.2. Evolutionary Process of RDGs in the Plant Kingdom
2.3. Linear Relationship Analysis of RDGs in B. napus
2.4. Potential Transcriptional Regulation Profile of RDGs in B. napus
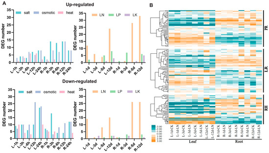
2.5. Analysis of DEGs and LN Stress Expression Profiles of RDGs in B. napus
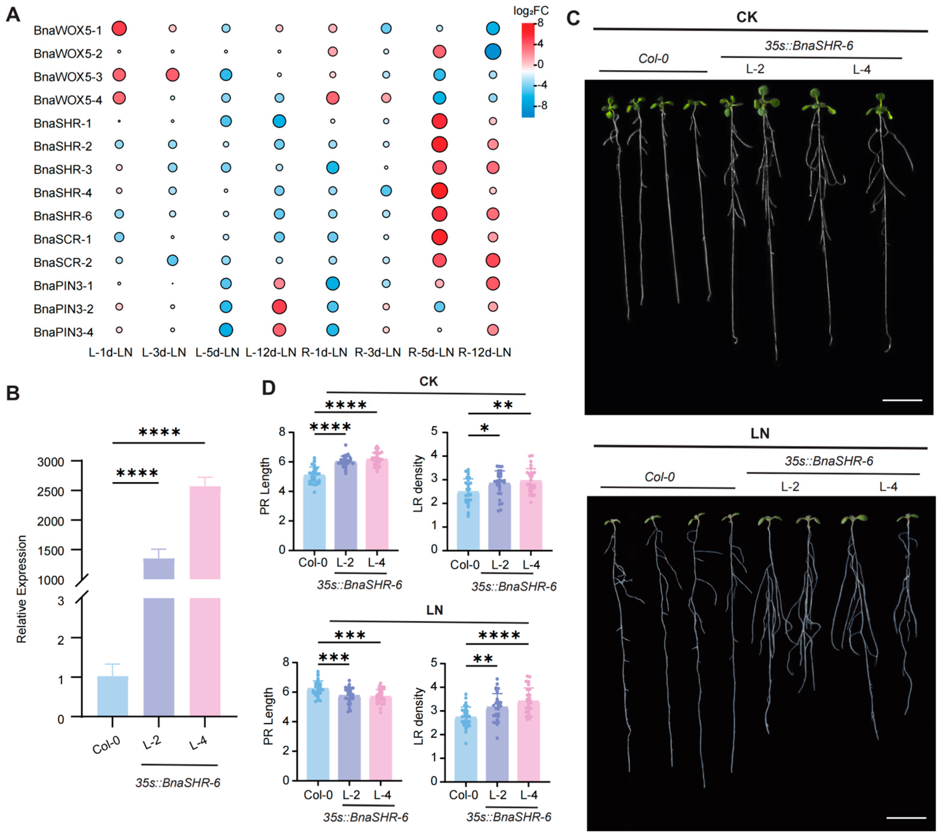
2.6. Functional Validation of the BnaSHR-6 Gene in Arabidopsis Mutants
3. Discussion
3.1. Genome Evolution and Functional Diversification of RDGs in B. napus
3.2. Expression Patterns of RDGs in B. napus
3.3. The Critical Function of BnaSHR-6 in B. napus
4. Materials and Methods
4.1. Identification and Subcellular Localization of RDGs in B. napus
4.2. Chromosomal Localization and Collinearity Analysis of RDGs in B. napus
4.3. Analysis of Amplification and Evolutionary Mechanism of RDGs in B. napus
4.4. Identification of RDGs in the Plant Kingdom
4.5. Functional Prediction Analysis of RDGs in B. napus
4.6. Expression Pattern Analysis of RDGs in B. napus
4.7. Phenotypic Analysis of Transgenic Arabidopsis
4.8. RT-qPCR Analysis of 35Sp::BnaSHR-6 Overexpressing Transgenic Arabidopsis
5. Conclusions
Supplementary Materials
Author Contributions
Funding
Data Availability Statement
Conflicts of Interest
References
- Hostetler, A.N.; Khangura, R.S.; Dilkes, B.P.; Sparks, E.E. Bracing for sustainable agriculture: The development and function of brace roots in members of Poaceae. Curr. Opin. Plant Biol. 2021, 59, 101985. [Google Scholar] [CrossRef] [PubMed]
- Lyzenga, W.J.; Liu, Z.; Olukayode, T.; Zhao, Y.; Kochian, L.V.; Ham, B.K. Getting to the roots of N, P, and K uptake. J. Exp. Bot. 2023, 74, 1784–1805. [Google Scholar] [CrossRef]
- Karlova, R.; Boer, D.; Hayes, S.; Testerink, C. Root plasticity under abiotic stress. Plant Physiol. 2021, 187, 1057–1070. [Google Scholar] [CrossRef]
- Oldroyd, G.E.D.; Leyser, O. A plant’s diet, surviving in a variable nutrient environment. Science 2020, 368, aba0196. [Google Scholar] [CrossRef]
- Benfey, P.N.; Scheres, B. Root development. Curr. Biol. CB 2000, 10, R813–R815. [Google Scholar] [CrossRef]
- Liu, Q.; Liang, Z.; Feng, D.; Jiang, S.; Wang, Y.; Du, Z.; Li, R.; Hu, G.; Zhang, P.; Ma, Y.; et al. Transcriptional landscape of rice roots at the single-cell resolution. Mol. Plant 2021, 14, 384–394. [Google Scholar] [CrossRef] [PubMed]
- Coudert, Y.; Périn, C.; Courtois, B.; Khong, N.G.; Gantet, P. Genetic control of root development in rice, the model cereal. Trends Plant Sci. 2010, 15, 219–226. [Google Scholar] [CrossRef]
- Li, J.; Zhu, S.; Song, X.; Shen, Y.; Chen, H.; Yu, J.; Yi, K.; Liu, Y.; Karplus, V.J.; Wu, P.; et al. A rice glutamate receptor-like gene is critical for the division and survival of individual cells in the root apical meristem. Plant Cell 2006, 18, 340–349. [Google Scholar] [CrossRef] [PubMed]
- Steffens, B.; Wang, J.; Sauter, M. Interactions between ethylene, gibberellin and abscisic acid regulate emergence and growth rate of adventitious roots in deepwater rice. Planta 2006, 223, 604–612. [Google Scholar] [CrossRef]
- Qin, T.; Kazim, A.; Wang, Y.; Richard, D.; Yao, P.; Bi, Z.; Liu, Y.; Sun, C.; Bai, J. Root-Related Genes in Crops and Their Application under Drought Stress Resistance-A Review. Int. J. Mol. Sci. 2022, 23, 11477. [Google Scholar] [CrossRef]
- Li, L.; Hey, S.; Liu, S.; Liu, Q.; McNinch, C.; Hu, H.C.; Wen, T.J.; Marcon, C.; Paschold, A.; Bruce, W.; et al. Characterization of maize roothairless6 which encodes a D-type cellulose synthase and controls the switch from bulge formation to tip growth. Sci. Rep. 2016, 6, 34395. [Google Scholar] [CrossRef] [PubMed]
- Bellini, C.; Pacurar, D.I.; Perrone, I. Adventitious roots and lateral roots: Similarities and differences. Annu. Rev. Plant Biol. 2014, 65, 639–666. [Google Scholar] [CrossRef] [PubMed]
- Chiatante, D.; Rost, T.; Bryant, J.; Scippa, G.S. Regulatory networks controlling the development of the root system and the formation of lateral roots: A comparative analysis of the roles of pericycle and vascular cambium. Ann. Bot. 2018, 122, 697–710. [Google Scholar] [CrossRef]
- Jones, B.; Ljung, K. Subterranean space exploration: The development of root system architecture. Curr. Opin. Plant Biol. 2012, 15, 97–102. [Google Scholar] [CrossRef]
- Petricka, J.J.; Winter, C.M.; Benfey, P.N. Control of Arabidopsis root development. Annu. Rev. Plant Biol. 2012, 63, 563–590. [Google Scholar] [CrossRef] [PubMed]
- Sarkar, A.K.; Luijten, M.; Miyashima, S.; Lenhard, M.; Hashimoto, T.; Nakajima, K.; Scheres, B.; Heidstra, R.; Laux, T. Conserved factors regulate signalling in Arabidopsis thaliana shoot and root stem cell organizers. Nature 2007, 446, 811–814. [Google Scholar] [CrossRef]
- Banda, J.; Bellande, K.; von Wangenheim, D.; Goh, T.; Guyomarc’h, S.; Laplaze, L.; Bennett, M.J. Lateral Root Formation in Arabidopsis: A Well-Ordered LRexit. Trends Plant Sci. 2019, 24, 826–839. [Google Scholar] [CrossRef]
- Motte, H.; Vanneste, S.; Beeckman, T. Molecular and Environmental Regulation of Root Development. Annu. Rev. Plant Biol. 2019, 70, 465–488. [Google Scholar] [CrossRef]
- Slovak, R.; Ogura, T.; Satbhai, S.B.; Ristova, D.; Busch, W. Genetic control of root growth: From genes to networks. Ann. Bot. 2016, 117, 9–24. [Google Scholar] [CrossRef]
- Cui, S.; Suzaki, T.; Tominaga-Wada, R.; Yoshida, S. Regulation and functional diversification of root hairs. Semin. Cell Dev. Biol. 2018, 83, 115–122. [Google Scholar] [CrossRef]
- Long, Y.; Schiefelbein, J. Novel TTG1 Mutants Modify Root-Hair Pattern Formation in Arabidopsis. Front. Plant Sci. 2020, 11, 383. [Google Scholar] [CrossRef] [PubMed]
- Marzec, M.; Melzer, M.; Szarejko, I. Root hair development in the grasses: What we already know and what we still need to know. Plant Physiol. 2015, 168, 407–414. [Google Scholar] [CrossRef] [PubMed]
- Serna, L. Evolution of gene regulatory network architectures regulating root hair patterning in superrosid species. New Phytol. 2023, 240, 940–944. [Google Scholar] [CrossRef]
- Chen, Y.Y.; Lu, H.Q.; Jiang, K.X.; Wang, Y.R.; Wang, Y.P.; Jiang, J.J. The Flavonoid Biosynthesis and Regulation in Brassica napus: A Review. Int. J. Mol. Sci. 2022, 24, 357. [Google Scholar] [CrossRef] [PubMed]
- Arifuzzaman, M.; Oladzadabbasabadi, A.; McClean, P.; Rahman, M. Shovelomics for phenotyping root architectural traits of rapeseed/canola (Brassica napus L.) and genome-wide association mapping. Mol. Genet. Genom. MGG 2019, 294, 985–1000. [Google Scholar] [CrossRef]
- Wang, W.; Liu, H.; Xie, Y.; King, G.J.; White, P.J.; Zou, J.; Xu, F.; Shi, L. Rapid identification of a major locus qPRL-C06 affecting primary root length in Brassica napus by QTL-seq. Ann. Bot. 2023, 131, 569–583. [Google Scholar] [CrossRef]
- Yuan, P.; Liu, H.; Wang, X.; Hammond, J.P.; Shi, L. Genome-wide association study reveals candidate genes controlling root system architecture under low phosphorus supply at seedling stage in Brassica napus. Mol. Breed. New Strateg. Plant Improv. 2023, 43, 63. [Google Scholar] [CrossRef]
- Ibrahim, S.; Ahmad, N.; Kuang, L.; Tian, Z.; Sadau, S.B.; Iqbal, M.S.; Wang, X.; Wang, H.; Dun, X. Genome-Wide Association Studies of Root-Related Traits in Brassica napus L. under Low-Potassium Conditions. Plants 2022, 11, 1826. [Google Scholar] [CrossRef]
- Boter, M.; Pozas, J.; Jarillo, J.A.; Piñeiro, M.; Pernas, M. Brassica napus Roots Use Different Strategies to Respond to Warm Temperatures. Int. J. Mol. Sci. 2023, 24, 1143. [Google Scholar] [CrossRef]
- Levesque, M.P.; Vernoux, T.; Busch, W.; Cui, H.; Wang, J.Y.; Blilou, I.; Hassan, H.; Nakajima, K.; Matsumoto, N.; Lohmann, J.U.; et al. Whole-genome analysis of the SHORT-ROOT developmental pathway in Arabidopsis. PLoS Biol. 2006, 4, e143. [Google Scholar] [CrossRef]
- Hao, Y.; Cui, H. SHORT-ROOT regulates vascular patterning, but not apical meristematic activity in the Arabidopsis root through cytokinin homeostasis. Plant Signal. Behav. 2012, 7, 314–317. [Google Scholar] [CrossRef] [PubMed]
- Jia, Z.; Giehl, R.F.H.; von Wirén, N. The Root Foraging Response under Low Nitrogen Depends on DWARF1-Mediated Brassinosteroid Biosynthesis. Plant Physiol. 2020, 183, 998–1010. [Google Scholar] [CrossRef] [PubMed]
- Guan, P.; Wang, R.; Nacry, P.; Breton, G.; Kay, S.A.; Pruneda-Paz, J.L.; Davani, A.; Crawford, N.M. Nitrate foraging by Arabidopsis roots is mediated by the transcription factor TCP20 through the systemic signaling pathway. Proc. Natl. Acad. Sci. USA 2014, 111, 15267–15272. [Google Scholar] [CrossRef] [PubMed]
- Liu, B.; Wu, J.; Yang, S.; Schiefelbein, J.; Gan, Y. Nitrate regulation of lateral root and root hair development in plants. J. Exp. Bot. 2020, 71, 4405–4414. [Google Scholar] [CrossRef]
- Shaar-Moshe, L.; Brady, S.M. SHORT-ROOT and SCARECROW homologs regulate patterning of diverse cell types within and between species. New Phytol. 2023, 237, 1542–1549. [Google Scholar] [CrossRef]
- Dhondt, S.; Coppens, F.; De Winter, F.; Swarup, K.; Merks, R.M.; Inzé, D.; Bennett, M.J.; Beemster, G.T. SHORT-ROOT and SCARECROW regulate leaf growth in Arabidopsis by stimulating S-phase progression of the cell cycle. Plant Physiol. 2010, 154, 1183–1195. [Google Scholar] [CrossRef]
- Yoon, E.K.; Oh, J.; Lim, J. (Don’t) Look Up!: Is short-root just a short-root plant? Front. Plant Sci. 2022, 13, 1069996. [Google Scholar] [CrossRef]
- Goodstein, D.M.; Shu, S.; Howson, R.; Neupane, R.; Hayes, R.D.; Fazo, J.; Mitros, T.; Dirks, W.; Hellsten, U.; Putnam, N.; et al. Phytozome: A comparative platform for green plant genomics. Nucleic Acids Res. 2012, 40, D1178–D1186. [Google Scholar] [CrossRef]
- Camacho, C.; Coulouris, G.; Avagyan, V.; Ma, N.; Papadopoulos, J.; Bealer, K.; Madden, T.L. BLAST+: Architecture and applications. BMC Bioinform. 2009, 10, 421. [Google Scholar] [CrossRef]
- Song, J.M.; Guan, Z.; Hu, J.; Guo, C.; Yang, Z.; Wang, S.; Liu, D.; Wang, B.; Lu, S.; Zhou, R.; et al. Eight high-quality genomes reveal pan-genome architecture and ecotype differentiation of Brassica napus. Nat. Plants 2020, 6, 34–45. [Google Scholar] [CrossRef]
- Katoh, K.; Misawa, K.; Kuma, K.; Miyata, T. MAFFT: A novel method for rapid multiple sequence alignment based on fast Fourier transform. Nucleic Acids Res. 2002, 30, 3059–3066. [Google Scholar] [CrossRef] [PubMed]
- Chou, K.C.; Shen, H.B. Plant-mPLoc: A top-down strategy to augment the power for predicting plant protein subcellular localization. PLoS ONE 2010, 5, e11335. [Google Scholar] [CrossRef] [PubMed]
- Horton, P.; Park, K.J.; Obayashi, T.; Fujita, N.; Harada, H.; Adams-Collier, C.J.; Nakai, K. WoLF PSORT: Protein localization predictor. Nucleic Acids Res. 2007, 35, W585–W587. [Google Scholar] [CrossRef]
- Song, J.M.; Liu, D.X.; Xie, W.Z.; Yang, Z.; Guo, L.; Liu, K.; Yang, Q.Y.; Chen, L.L. BnPIR: Brassica napus pan-genome information resource for 1689 accessions. Plant Biotechnol. J. 2021, 19, 412–414. [Google Scholar] [CrossRef] [PubMed]
- Voorrips, R.E. MapChart: Software for the graphical presentation of linkage maps and QTLs. J. Hered. 2002, 93, 77–78. [Google Scholar] [CrossRef]
- Chen, C.; Chen, H.; Zhang, Y.; Thomas, H.R.; Frank, M.H.; He, Y.; Xia, R. TBtools: An Integrative Toolkit Developed for Interactive Analyses of Big Biological Data. Mol. Plant 2020, 13, 1194–1202. [Google Scholar] [CrossRef]
- Campanella, J.J.; Bitincka, L.; Smalley, J. MatGAT: An application that generates similarity/identity matrices using protein or DNA sequences. BMC Bioinform. 2003, 4, 29. [Google Scholar] [CrossRef]
- Wang, D.; Zhang, Y.; Zhang, Z.; Zhu, J.; Yu, J. KaKs_Calculator 2.0: A toolkit incorporating gamma-series methods and sliding window strategies. Genom. Proteom. Bioinform. 2010, 8, 77–80. [Google Scholar] [CrossRef]
- Tian, F.; Yang, D.C.; Meng, Y.Q.; Jin, J.; Gao, G. PlantRegMap: Charting functional regulatory maps in plants. Nucleic Acids Res. 2020, 48, D1104–D1113. [Google Scholar] [CrossRef]
- Lescot, M.; Déhais, P.; Thijs, G.; Marchal, K.; Moreau, Y.; Van de Peer, Y.; Rouzé, P.; Rombauts, S. PlantCARE, a database of plant cis-acting regulatory elements and a portal to tools for in silico analysis of promoter sequences. Nucleic Acids Res. 2002, 30, 325–327. [Google Scholar] [CrossRef]
- Shannon, P.; Markiel, A.; Ozier, O.; Baliga, N.S.; Wang, J.T.; Ramage, D.; Amin, N.; Schwikowski, B.; Ideker, T. Cytoscape: A software environment for integrated models of biomolecular interaction networks. Genome Res. 2003, 13, 2498–2504. [Google Scholar] [CrossRef] [PubMed]
- de Hoon, M.J.; Imoto, S.; Nolan, J.; Miyano, S. Open source clustering software. Bioinformatics 2004, 20, 1453–1454. [Google Scholar] [CrossRef] [PubMed]
- Saldanha, A.J. Java Treeview—Extensible visualization of microarray data. Bioinformatics 2004, 20, 3246–3248. [Google Scholar] [CrossRef] [PubMed]






Disclaimer/Publisher’s Note: The statements, opinions and data contained in all publications are solely those of the individual author(s) and contributor(s) and not of MDPI and/or the editor(s). MDPI and/or the editor(s) disclaim responsibility for any injury to people or property resulting from any ideas, methods, instructions or products referred to in the content. |
© 2025 by the authors. Licensee MDPI, Basel, Switzerland. This article is an open access article distributed under the terms and conditions of the Creative Commons Attribution (CC BY) license (https://creativecommons.org/licenses/by/4.0/).
Share and Cite
Chen, X.; Zhou, S.; Ye, S.; Chen, Z.; Wu, Z.; Liu, S.; Hu, L.; Yang, X.; Yang, X.; He, P.; et al. The Root Development Genes (RDGs) Network in Brassica napus and the Role of BnaSHR-6 in Response to Low Nitrogen. Plants 2025, 14, 1842. https://doi.org/10.3390/plants14121842
Chen X, Zhou S, Ye S, Chen Z, Wu Z, Liu S, Hu L, Yang X, Yang X, He P, et al. The Root Development Genes (RDGs) Network in Brassica napus and the Role of BnaSHR-6 in Response to Low Nitrogen. Plants. 2025; 14(12):1842. https://doi.org/10.3390/plants14121842
Chicago/Turabian StyleChen, Xingying, Sining Zhou, Shuang Ye, Zhuo Chen, Zexuan Wu, Shiying Liu, Liping Hu, Xiwen Yang, Xiaoya Yang, Peiji He, and et al. 2025. "The Root Development Genes (RDGs) Network in Brassica napus and the Role of BnaSHR-6 in Response to Low Nitrogen" Plants 14, no. 12: 1842. https://doi.org/10.3390/plants14121842
APA StyleChen, X., Zhou, S., Ye, S., Chen, Z., Wu, Z., Liu, S., Hu, L., Yang, X., Yang, X., He, P., Qian, X., Wan, H., Zhang, T., Ying, N., Zhao, H., Li, J., Qu, C., & Du, H. (2025). The Root Development Genes (RDGs) Network in Brassica napus and the Role of BnaSHR-6 in Response to Low Nitrogen. Plants, 14(12), 1842. https://doi.org/10.3390/plants14121842

