Sign in to use this feature.

Years

Between: -

Subjects

remove_circle_outline
remove_circle_outline
remove_circle_outline
remove_circle_outline
remove_circle_outline
remove_circle_outline
remove_circle_outline

Journals

Article Types

Countries / Regions

Search Results (50)

Search Parameters:
Keywords = photoelectric converters

Order results
Result details
Results per page
Select all
Export citation of selected articles as:
20 pages, 6273 KB  
Article
Seeding Status Monitoring System for Toothed-Disk Cotton Seeders Based on Modular Optoelectronic Sensors
by Tao Jiang, Xuejun Zhang, Zenglu Shi, Jingyi Liu, Wei Jin, Jinshan Yan, Duijin Wang and Jian Chen
Agriculture 2025, 15(15), 1594; https://doi.org/10.3390/agriculture15151594 - 24 Jul 2025
Viewed by 899
Abstract
In precision cotton seeding, the toothed-disk precision seeder often experiences issues with missed seeding and multiple seeding. To promptly detect and address these abnormal seeding conditions, this study develops a modular photoelectric sensing monitoring system. Initially, the monitoring time window is divided using [...] Read more.
In precision cotton seeding, the toothed-disk precision seeder often experiences issues with missed seeding and multiple seeding. To promptly detect and address these abnormal seeding conditions, this study develops a modular photoelectric sensing monitoring system. Initially, the monitoring time window is divided using the capacitance sensing signal between two seed drop ports. Concurrently, a photoelectric monitoring circuit is designed to convert the time when seeds block the sensor into a level signal. Subsequently, threshold segmentation is performed on the time when seeds block the photoelectric path under different seeding states. The proposed spatiotemporal joint counting algorithm identifies, in real time, the threshold type of the photoelectric sensor’s output signal within the current monitoring time window, enabling the differentiation of seeding states and the recording of data. Additionally, an STM32 micro-controller serves as the core of the signal acquisition circuit, sending collected data to the PC terminal via serial port communication. The graphical display interface, designed with LVGL (Light and Versatile Graphics Library), updates the seeding monitoring information in real time. Compared to photoelectric monitoring algorithms that detect seed pickup at the seed metering disc, the monitoring node in this study is positioned posteriorly within the seed guide chamber. Consequently, the differentiation between single seeding and multiple seeding is achieved with greater accuracy by the spatiotemporal joint counting algorithm, thereby enhancing the monitoring precision of the system. Field test results indicate that the system’s average accuracy for single-seeding monitoring is 97.30%, for missed-seeding monitoring is 96.48%, and for multiple-seeding monitoring is 96.47%. The average probability of system misjudgment is 3.25%. These outcomes suggest that the proposed modular photoelectric sensing monitoring system can meet the monitoring requirements of precision cotton seeding at various seeding speeds. Full article
(This article belongs to the Section Agricultural Technology)
Show Figures

Figure 1

19 pages, 5033 KB  
Article
Development and Verification of Sampling Timing Jitter Noise Suppression System for Phasemeter
by Tao Yu, Ke Xue, Hongyu Long, Mingzhong Pan, Zhi Wang and Yunqing Liu
Photonics 2025, 12(6), 623; https://doi.org/10.3390/photonics12060623 - 19 Jun 2025
Cited by 4 | Viewed by 1133
Abstract
As the primary electronic payload of laser interferometry system for space gravitational wave detection, the core function of the phasemeter is ultra-high precision phase measurement. According to the principle of laser heterodyne interferometry and the requirement of 1 pm ranging accuracy of the [...] Read more.
As the primary electronic payload of laser interferometry system for space gravitational wave detection, the core function of the phasemeter is ultra-high precision phase measurement. According to the principle of laser heterodyne interferometry and the requirement of 1 pm ranging accuracy of the phasemeter, the phase measurement noise should reach 2π μrad/Hz1/2@(0.1 mHz–1 Hz). The heterodyne interference signal first passes through the quadrant photoelectric detector (QPD) to achieve photoelectric conversion, then passes through the analog-to-digital converter (ADC) to achieve analog and digital conversion, and finally passes through the digital phase-locked loop (DPLL) for phase locking. The sampling timing jitter of the heterodyne interference signal caused by the ADC is the main noise affecting the phase measurement performance and must be suppressed. This paper proposes a sampling timing jitter noise suppression system (STJNSS), which can set system parameters for high-frequency signals used for inter-satellite clock noise transmission, the system clock of the phasemeter, and the pilot frequency for suppressing ADC sampling timing jitter noise, meeting the needs of the current major space gravitational wave detection plans. The experimental results after the integration of SJNSS and the phase meter show that the phase measurement noise of the heterodyne interferometer signal reaches 2π μrad/Hz1/2@(0.1 mHz–1 Hz), which meets the requirements of space gravitational wave missions. Full article
(This article belongs to the Special Issue Deep Ultraviolet Detection Materials and Devices)
Show Figures

Figure 1

18 pages, 5502 KB  
Article
Interaction Mechanism and Oscillation Characteristics of Grid-Connected Concentrating Solar Power–Battery Energy Storage System–Wind Hybrid Energy System
by Shengliang Cai, Guobin Fu, Xuebin Wang, Guoqiang Lu, Rui Song, Haibin Sun, Zhihang Xue, Yangsunnan Xu and Peng Kou
Energies 2025, 18(6), 1339; https://doi.org/10.3390/en18061339 - 8 Mar 2025
Cited by 4 | Viewed by 1525
Abstract
Solar thermal concentrating solar power (CSP) plants have attracted growing interest in the field of renewable energy generation due to their capability for large-scale electricity generation, high photoelectric conversion efficiency, and enhanced reliability and flexibility. Meanwhile, driven by the rapid advancement of power [...] Read more.
Solar thermal concentrating solar power (CSP) plants have attracted growing interest in the field of renewable energy generation due to their capability for large-scale electricity generation, high photoelectric conversion efficiency, and enhanced reliability and flexibility. Meanwhile, driven by the rapid advancement of power electronics technology, extensive wind farms (WFs) and large-scale battery energy storage systems (BESSs) are being increasingly integrated into the power grid. From these points of view, grid-connected CSP–BESS–wind hybrid energy systems are expected to emerge in the future. Currently, most studies focus solely on the stability of renewable energy generation systems connected to the grid via power converters. In fact, within CSP–BESS–wind hybrid energy systems, interactions between the CSP, collection grid, and the converter controllers can also arise, potentially triggering system oscillations. To fill this gap, this paper investigated the interaction mechanism and oscillation characteristics of a grid-connected CSP–BESS–wind hybrid energy system. Firstly, by considering the dynamics of CSP, BESSs, and wind turbines, a comprehensive model of a grid-connected CSP–BESS–wind hybrid energy system was developed. With this model, the Nyquist stability criterion was utilized to analyze the potential interaction mechanism within the hybrid system. Subsequently, the oscillation characteristics were examined in detail, providing insights to inform the design of the damping controller. Finally, the analytical results were validated through MATLAB/Simulink simulations. Full article
(This article belongs to the Section A2: Solar Energy and Photovoltaic Systems)
Show Figures

Figure 1

12 pages, 1921 KB  
Article
Enhancing the Cellular Robustness of Cyanobacteria to Improve the Stability and Efficiency of Bio-Photovoltaics
by Xiangyi Yuan, Xuejing Xu, Xuemin Gao, Xiangxiao Liu, Bo Liang, Guodong Luan and Xuefeng Lu
Life 2025, 15(2), 299; https://doi.org/10.3390/life15020299 - 14 Feb 2025
Cited by 1 | Viewed by 1887
Abstract
Solar photovoltaic technology has consistently been regarded as a crucial direction for the development of clean energy systems in the future. Bio-photovoltaics (BPV), an emerging solar energy utilization technology, is mainly based on the photosynthesis process of photoautotrophic organisms to convert solar energy [...] Read more.
Solar photovoltaic technology has consistently been regarded as a crucial direction for the development of clean energy systems in the future. Bio-photovoltaics (BPV), an emerging solar energy utilization technology, is mainly based on the photosynthesis process of photoautotrophic organisms to convert solar energy into electrical energy and output a photocurrent via extracellular electron transfer. As the fundamental unit of the bio-photovoltaic system, the stability of photosynthetic microorganisms under fluctuating and stressful light and heat conditions is likely to have a significant influence on the efficiency of bio-photovoltaic devices. However, this aspect has often been overlooked in previous bio-photovoltaics research. This study took an important cyanobacteria chassis strain, Synechococ elongatus PCC 7942, as the model organism and explored the impact of physiological robustness optimization on its performance as a bio-photovoltaic functional unit. In this work, two types of BPV systems, namely the suspension mode and the biofilm attachment mode, were assembled to evaluate the electricity-generating activity of Synechococcus cells. Overall, the latter demonstrated a remarkable photoelectric output performance. When its light and temperature tolerance was enhanced through FoF1-ATP synthase engineering, the optimized Synechococcus strain exhibited stronger photosynthetic physiology and photoelectric output activity. Under the condition of a light intensity of 2400 μmol photons/m2/s, the maximum photocurrent output of the Synechococcus-based BPV device was increased significantly by 41% over the system based on the wild-type control strain. The results of this study provided a new perspective for the future development and optimization of bio-photovoltaics. Full article
(This article belongs to the Special Issue Lipid Metabolism, Regulation and Biosynthesis of Microalgae)
Show Figures

Figure 1

20 pages, 5624 KB  
Article
Application of PVT Coupled Solar Heat Pump System in the Renovation of Existing Campus Buildings
by Bing Liu, Linqing Yang, Tiangang Lv, Li Zhu, Mingda Ji and Weihang Hu
Energies 2024, 17(19), 4922; https://doi.org/10.3390/en17194922 - 1 Oct 2024
Cited by 2 | Viewed by 2171
Abstract
A photovoltaic thermal panel (PV/T) is an integrated module that harnesses both photovoltaic and solar thermal technologies to convert solar energy into electricity and heat, thereby enhancing overall energy efficiency. This paper aims to explore the suitability of PV/T solar heat pump systems [...] Read more.
A photovoltaic thermal panel (PV/T) is an integrated module that harnesses both photovoltaic and solar thermal technologies to convert solar energy into electricity and heat, thereby enhancing overall energy efficiency. This paper aims to explore the suitability of PV/T solar heat pump systems across various climate zones and assess their potential for widespread application. By analyzing the operating principles of an indirect expansion PV/T solar heat pump system in conjunction with the climate characteristics of different regions, MATLAB R2019b/Simulink software was employed to evaluate the photoelectric performance of PV and PV/T systems in representative cities across five distinct climate zones in China during typical winter days. Key metrics, such as power generation, hot water storage tank temperature, indoor temperature, and system COP, were chosen to assess the heating performance of the PV/T solar heat pump system. The findings indicate that the winter ambient temperature significantly affects the photoelectric efficiency of both the PV and PV/T systems. While higher latitudes with lower ambient temperatures yield greater photoelectric efficiency, the southern regions exhibit higher power generation during winter. The winter heating effectiveness of the PV/T solar heat pump system is mainly influenced by indoor and water tank temperatures, with Harbin’s system performing the poorest and failing to meet heating demands, whereas Nanjing’s system shows the best results. Full article
(This article belongs to the Section A2: Solar Energy and Photovoltaic Systems)
Show Figures

Figure 1

18 pages, 25427 KB  
Article
Two-Phase Lattice Boltzmann Study on Heat Transfer and Flow Characteristics of Nanofluids in Solar Cell Cooling
by Hui Liu, Minle Bao, Luyuan Gong, Shengqiang Shen and Yali Guo
Energies 2024, 17(17), 4265; https://doi.org/10.3390/en17174265 - 26 Aug 2024
Cited by 3 | Viewed by 1430
Abstract
During solar cell operation, most light energy converts to heat, raising the battery temperature and reducing photoelectric conversion efficiency. Thus, lowering the temperature of solar cells is essential. Nanofluids, with their superior heat transfer capabilities, present a potential solution to this issue. This [...] Read more.
During solar cell operation, most light energy converts to heat, raising the battery temperature and reducing photoelectric conversion efficiency. Thus, lowering the temperature of solar cells is essential. Nanofluids, with their superior heat transfer capabilities, present a potential solution to this issue. This study investigates the mechanism of enhanced heat transfer by nanofluids in two-dimensional rectangular microchannels using the two-phase lattice Boltzmann method. The results indicate a 3.53% to 22.40% increase in nanofluid heat transfer, with 0.67% to 6.24% attributed to nanoparticle–fluid interactions. As volume fraction (φ) increases and particle radius (R) decreases, the heat transfer capability of the nanofluid improves, while the frictional resistance is almost unaffected. Therefore, the performance evaluation criterion (PEC) of the nanofluid increases, reaching a maximum value of 1.225 at φ = 3% and R = 10 nm. This paper quantitatively analyzes the interaction forces and thermal physical parameters of nanofluids, providing insights into their heat transfer mechanisms. Additionally, the economic feasibility of nanofluids is examined, facilitating their practical application, particularly in solar cell cooling. Full article
Show Figures

Figure 1

12 pages, 3043 KB  
Article
Graphene–PbS Quantum Dot Heterostructure for Broadband Photodetector with Enhanced Sensitivity
by Jincheng Qing, Shicai Wang, Shuyi Gu, Lin Lin, Qinpei Xie, Daming Li, Wen Huang and Junxiong Guo
Sensors 2024, 24(17), 5508; https://doi.org/10.3390/s24175508 - 26 Aug 2024
Cited by 2 | Viewed by 3444
Abstract
Photodetectors converting light into electrical signals are crucial in various applications. The pursuit of high-performance photodetectors with high sensitivity and broad spectral range simultaneously has always been challenging in conventional semiconductor materials. Graphene, with its zero bandgap and high electron mobility, is an [...] Read more.
Photodetectors converting light into electrical signals are crucial in various applications. The pursuit of high-performance photodetectors with high sensitivity and broad spectral range simultaneously has always been challenging in conventional semiconductor materials. Graphene, with its zero bandgap and high electron mobility, is an attractive candidate, but its low light absorption coefficient restricts its practical application in light detection. Integrating graphene with light-absorbing materials like PbS quantum dots (QDs) can potentially enhance its photodetection capabilities. Here, this work presents a broadband photodetector with enhanced sensitivity based on a graphene–PbS QD heterostructure. The device leverages the high carrier mobility of graphene and the strong light absorption of PbS QDs, achieving a wide detection range from ultraviolet to near-infrared. Employing a simple spinning method, the heterostructure demonstrates ultrahigh responsivity up to the order of 107 A/W and a specific detectivity on the order of 1013 Jones, showcasing significant potential for photoelectric applications. Full article
(This article belongs to the Section Optical Sensors)
Show Figures

Figure 1

20 pages, 14645 KB  
Article
Research on Electro-Optic Hybrid Multidigit Digital Multiplier Based on Surface Plasmon Polariton Technology
by Zhixun Liang, Yunying Shi, Yunfei Yi, Zhirong Wei and Peng Tang
Photonics 2024, 11(9), 785; https://doi.org/10.3390/photonics11090785 - 23 Aug 2024
Cited by 2 | Viewed by 1353
Abstract
Digital multipliers are the core components of digital computers, and improving the speed of transistor electronic computers during computation has almost reached its limit, with high power consumption. In this paper, we proposed an electro-optic hybrid multidigit digital multiplier based on SPP technology, [...] Read more.
Digital multipliers are the core components of digital computers, and improving the speed of transistor electronic computers during computation has almost reached its limit, with high power consumption. In this paper, we proposed an electro-optic hybrid multidigit digital multiplier based on SPP technology, which has the advantages of high speed and low power consumption in optical logic, as well as flexible electrical operation and easy storage. The electro-optic hybrid digital multiplier mainly consists of an electrical AND logic gate, an electro-optic hybrid half adder, and an electro-optic hybrid full adder. The optical logic unit is controlled by activated ITO materials to achieve optical-domain operations, and then the multiplication calculation results are converted into electrical signals through photoelectric conversion. The experimental results show that when the scale is 64 × 64 bits, compared with transistor digital multiplication, the energy consumption is reduced by 48.8%; the speed is increased by a factor of 28; and the volume of the electro-optic hybrid digital multiplier device is larger than that of the transistor multiplier, saving 59.9% of the area. For optical transmission loss, a single adder outputs 0.31 dB at different device scales, while the carry output continuously increases with device scale. At scales of 8 × 8 bits, 16 × 16 bits, and 64 × 64 bits, the insertion losses at the sum output ports are 1.03 dB/μm and 1.87 dB/μm, respectively. Full article
(This article belongs to the Special Issue Silicon-Based Integrated Optics: From Design to Applications)
Show Figures

Figure 1

17 pages, 8160 KB  
Article
PMT Fluorescence Signal Denoising Processing Based on Wavelet Transform and BP Neural Network
by Jiehui Liu, Yunhan Zhang, Jianshen Li, Yadong Zhao, Jinxi Guo, Lijie Yang and Haichao Zhao
Appl. Sci. 2024, 14(11), 4866; https://doi.org/10.3390/app14114866 - 4 Jun 2024
Cited by 2 | Viewed by 2238
Abstract
Air is the environmental foundation for human life and production, and its composition changes are closely related to human activities. Sulfur dioxide (SO2) is one of the main atmospheric pollutants, mainly derived from the combustion of fossil fuels. But SO2 [...] Read more.
Air is the environmental foundation for human life and production, and its composition changes are closely related to human activities. Sulfur dioxide (SO2) is one of the main atmospheric pollutants, mainly derived from the combustion of fossil fuels. But SO2 is a trace gas in the atmosphere, and its concentration may be less than one part per billion (ppb). This paper is based on the principle of photoluminescence and uses a photomultiplier tube (PMT) as a photoelectric converter to develop a device for real-time detection of SO2 concentration in the atmosphere. This paper focuses on the impact of noise interference on weak electrical signals and uses wavelet transform to denoise the signals. At the same time, considering that the photoelectric system is susceptible to temperature changes, a multi parameter fitting model is constructed, and a BP neural network is used to further process the signal, separating the real data from the original data. Finally, a high-precision and wide-range trace level sulfur dioxide concentration detection device and algorithm were obtained. Full article
Show Figures

Figure 1

13 pages, 245 KB  
Article
Dryland Performance Tests Are Not Good Predictors of World Aquatics Points in Elite Male and Female Swimmers
by Ragul Selvamoorthy, Lewis J. Macgregor, Neil Donald and Angus M. Hunter
Sports 2024, 12(4), 104; https://doi.org/10.3390/sports12040104 - 10 Apr 2024
Cited by 1 | Viewed by 3582
Abstract
Background: Swim performance can be reliant on strength and power. Standardisation of swim performance in different events, distances, and sexes can be completed using World Aquatics points, allowing for ranking of swimmers. The aim of this retrospective cross-sectional study was to assess whether [...] Read more.
Background: Swim performance can be reliant on strength and power. Standardisation of swim performance in different events, distances, and sexes can be completed using World Aquatics points, allowing for ranking of swimmers. The aim of this retrospective cross-sectional study was to assess whether relationships between World Aquatics points and dryland markers of performance existed in male and female elite swimmers separately and combined. Methods: Dryland tests included Optojump® photoelectric cell countermovement jump, countermovement jump reach with a Vertec® system, standing broad jump using a tape measure, repetition maximum testing in the barbell back squat, barbell deadlift, and barbell bench press. Swim performance data and dryland test data on elite male (n = 38) and female (n = 20) Scottish swimmers from 2009–2017 were collected. Swim performance data were converted to World Aquatics federation points, and Bayesian linear regression analyses examined relationships between World Aquatics points and dryland performance tests: countermovement jump height (cm) using an Optojump® photoelectric cells system, countermovement jump height (cm) using a Vertec® device, standing broad jump distance (cm), relative strength (load lifted (kg) per kg of body mass) in the barbell bench press (kg/kg), barbell back squat (kg/kg), barbell deadlift (kg/kg). Results: The Bayesian estimates of change of World Aquatics points for a unit change in jump-based measures were: Optojump®—men = 0.6, women = 0.6, combined = 0.4; Vertec®—men = 4.3, women = −1.6, combined = 2.4; standing broad jump—men = 0, women = 0, combined = 0.4. Strength-based measures were: barbell back squat—men = 2.3, women = 22, combined = −2.5; barbell deadlift—men = −5; barbell bench press—men = 41.8. Conclusions: Dryland performance tests are not good predictors of World Aquatics points and should rather be used for assessing training quality and monitoring injury risks. Full article
15 pages, 3494 KB  
Article
Optoelectronic Torque Measurement System Based on SAPSO-RBF Algorithm
by Kun Xia, Yang Lou, Qingqing Yuan, Benjing Zhu, Ruikai Li and Yao Du
Sensors 2024, 24(5), 1576; https://doi.org/10.3390/s24051576 - 29 Feb 2024
Cited by 3 | Viewed by 2248
Abstract
The torque is a significant indicator reflecting the comprehensive operational characteristics of a power system. Thus, accurate torque measurement plays a pivotal role in ensuring the safety and stability of the system. However, conventional torque measurement systems predominantly rely on strain gauges adhered [...] Read more.
The torque is a significant indicator reflecting the comprehensive operational characteristics of a power system. Thus, accurate torque measurement plays a pivotal role in ensuring the safety and stability of the system. However, conventional torque measurement systems predominantly rely on strain gauges adhered to the shaft, often leading to reduced accuracy, poor repeatability, and non-traceability due to the influence of strain gauge adhesion. To tackle the challenge, this paper introduces a photoelectric torque measurement system. Quadrants of photoelectric sensors are employed to capture minute deformations induced by torque on the rotational axis, converting them into measurable voltage. Subsequently, the system employs the radial basis function neural network optimized by simulated annealing combined with particle swarm algorithm (SAPSO-RBF) to establish a correlation between measured torque values and standard references, thereby calibrating the measured values. Experimental results affirm the system’s capability to accurately determine torque measurements and execute calibration, minimizing measurement errors to 0.92%. Full article
(This article belongs to the Special Issue Optical Instruments and Sensors and Their Applications)
Show Figures

Figure 1

30 pages, 9926 KB  
Review
Recent Advances in Nanowire-Based Wearable Physical Sensors
by Junlin Gu, Yunfei Shen, Shijia Tian, Zhaoguo Xue and Xianhong Meng
Biosensors 2023, 13(12), 1025; https://doi.org/10.3390/bios13121025 - 11 Dec 2023
Cited by 18 | Viewed by 5838
Abstract
Wearable electronics is a technology that closely integrates electronic devices with the human body or clothing, which can realize human–computer interaction, health monitoring, smart medical, and other functions. Wearable physical sensors are an important part of wearable electronics. They can sense various physical [...] Read more.
Wearable electronics is a technology that closely integrates electronic devices with the human body or clothing, which can realize human–computer interaction, health monitoring, smart medical, and other functions. Wearable physical sensors are an important part of wearable electronics. They can sense various physical signals from the human body or the surrounding environment and convert them into electrical signals for processing and analysis. Nanowires (NW) have unique properties such as a high surface-to-volume ratio, high flexibility, high carrier mobility, a tunable bandgap, a large piezoresistive coefficient, and a strong light–matter interaction. They are one of the ideal candidates for the fabrication of wearable physical sensors with high sensitivity, fast response, and low power consumption. In this review, we summarize recent advances in various types of NW-based wearable physical sensors, specifically including mechanical, photoelectric, temperature, and multifunctional sensors. The discussion revolves around the structural design, sensing mechanisms, manufacture, and practical applications of these sensors, highlighting the positive role that NWs play in the sensing process. Finally, we present the conclusions with perspectives on current challenges and future opportunities in this field. Full article
(This article belongs to the Special Issue Advances in Wearable Biosensors for Healthcare Monitoring)
Show Figures

Figure 1

12 pages, 6865 KB  
Article
Effects of Optical Sampling Pulse Power, RF Power, and Electronic Back-End Bandwidth on the Performance of Photonic Analog-to-Digital Converter
by Junli Qi, Xin Chen, Meicheng Fu, Hongyu Zhang, Wenjun Yi, Tengfei Xu, Dezhi Su, Hui Zhang, Xiaoming Wei, Bo Shi and Xiujian Li
Micromachines 2023, 14(12), 2155; https://doi.org/10.3390/mi14122155 - 25 Nov 2023
Cited by 3 | Viewed by 1898
Abstract
The effects of optical sampling pulse power, RF power, and electronic back-end bandwidth on the performance of time- and wavelength-interleaved photonic analog-to-digital converter (PADC) with eight-channel 41.6 GHz pulses have been experimentally investigated in detail. The effective number of bits (ENOB) and peak-to-peak [...] Read more.
The effects of optical sampling pulse power, RF power, and electronic back-end bandwidth on the performance of time- and wavelength-interleaved photonic analog-to-digital converter (PADC) with eight-channel 41.6 GHz pulses have been experimentally investigated in detail. The effective number of bits (ENOB) and peak-to-peak voltage (Vpp) of converted 10.6 GHz electrical signals were used to characterize the effects. For the 1550.116 nm channel with 5.2 G samples per second, an average pulse power of 0 to −10 dBm input to the photoelectric detector (PD) has been tested. The Vpp increased with increasing pulse power. And the ENOB for pulse power −9~−3 dBm was almost the same and all were greater than four. Meanwhile, the ENOB decreased either when the pulse power was more than −2 dBm due to the saturation of PD or when the pulse power was less than −10 dBm due to the non-ignorable noise relative to the converted weak signal. In addition, RF powers of −10~15 dBm were loaded into the Mach–Zehnder modulator (MZM). The Vpp increased with the increase in RF power, and the ENOB also showed an increasing trend. However, higher RF power can saturate the PD and induce greater nonlinearity in MZM, leading to a decrease in ENOB, while lower RF power will convert weak electrical signals with more noise, also resulting in lower ENOB. In addition, the back-end bandwidths of 0.2~8 GHz were studied in the experiments. The Vpp decreased as the back-end bandwidth decreased from 8 to 3 GHz, and remained nearly constant for the bandwidth between the Nyquist bandwidth and the subsampled RF signal frequency. The ENOB was almost the same and all greater than four for a bandwidth from 3 to 8 GHz, and gradually increased up to 6.5 as the back-end bandwidth decreased from the Nyquist bandwidth to 0.25 GHz. A bandwidth slightly larger than the Nyquist bandwidth was recommended for low costs and without compromising performance. In our experiment, the −3 to −5 dBm average pulse power, about 10 dBm RF power, and 3 GHz back-end bandwidth were recommended to accomplish both a high ENOB more than four and large Vpp. Our research provides a solution for selecting optical sampling pulse power, RF power, and electronic back-end bandwidth to achieve low-cost and high-performance PADC. Full article
(This article belongs to the Section A:Physics)
Show Figures

Figure 1

14 pages, 4538 KB  
Article
Design of High-Performance Driving Power Supply for Semiconductor Laser
by Bin Feng, Junfeng Zhao, Haofei Zhang, Tao Li and Jianjun Mi
Electronics 2023, 12(23), 4758; https://doi.org/10.3390/electronics12234758 - 23 Nov 2023
Cited by 3 | Viewed by 2374
Abstract
High power semiconductor laser is a kind of photoelectric device with high efficiency and high stability, the performance of its drive system directly affects its output characteristics and service life. In order to solve the problems of stability and robustness of the output [...] Read more.
High power semiconductor laser is a kind of photoelectric device with high efficiency and high stability, the performance of its drive system directly affects its output characteristics and service life. In order to solve the problems of stability and robustness of the output power of the semiconductor laser, a semiconductor laser driving power supply with high efficiency, low ripple and strong anti-interference ability was developed. In this paper, the topology of the LCC resonant converter is adopted (LCC refers to the type of resonant converter, because its resonator is composed of an inductor L and two capacitors C, it is called LCC resonant converter). The power supply adopts full-bridge LCC resonant power topology. Firstly, a mathematical model is established to analyze the relationship between LCC resonator parameters and output current gain. Secondly, an LCC resonator parameter design method is proposed to reduce the current stress of components, and the variable frequency phase shift (PFM-PWM) composite control strategy and linear active disturbance rejection control (LADRC) algorithm are proposed, which not only ensures the zero voltage (ZVS) conduction of MOS (Metal-Oxide-Semiconductor) tube, but also reduces the on-off loss of MOS tube. The PFM-PWM composite control strategy and LADRC algorithm not only improve the power efficiency of the drive power supply, suppress the output current ripple, but also ensure that the output current of the drive power supply is stable when the input voltage, load and parasitic parameters of the circuit change. Finally, the simulation and experimental results show that the power supply can be continuously adjustable in the output current range of 0–40 A, the current ripple is less than 0.8%, and the working efficiency is up to 92%. It has the characteristics of high stability, small ripple, high efficiency, low cost and good robustness. Full article
(This article belongs to the Special Issue Wide-Bandgap Device Application: Devices, Circuits, and Drivers)
Show Figures

Figure 1

15 pages, 3801 KB  
Article
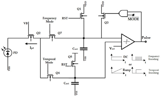
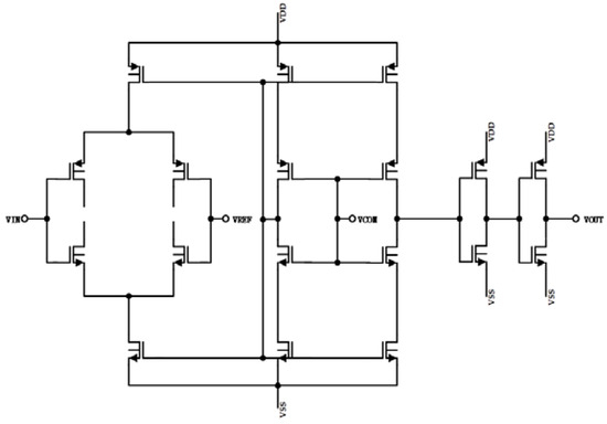
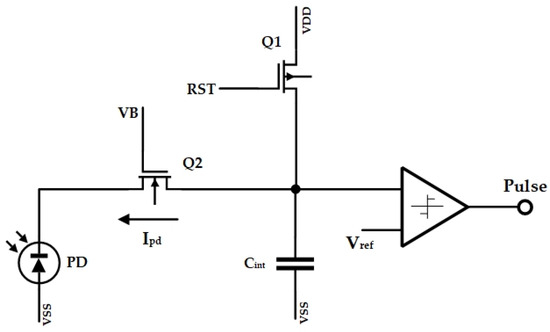
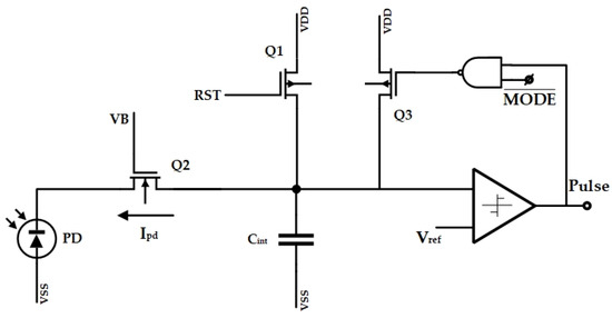
Design of a Configurable Spike-Encoding Circuit Based on Focal Plane Array
by Di Lu, Wenchang Li, Jian Liu, Gang Chen and Zhigang Li
Appl. Sci. 2023, 13(18), 10092; https://doi.org/10.3390/app131810092 - 7 Sep 2023
Cited by 3 | Viewed by 2318
Abstract
Spiking neural networks inspired by biological models are gaining popularity in artificial intelligence due to their ability to solve diverse problems while reducing energy consumption. As a result of the trade-off between the need to transmit large amounts of data and the power [...] Read more.
Spiking neural networks inspired by biological models are gaining popularity in artificial intelligence due to their ability to solve diverse problems while reducing energy consumption. As a result of the trade-off between the need to transmit large amounts of data and the power consumption of hardware deployment, artificial vision systems are particularly well-suited to construction using spiking neural networks (SNNs). How to communicate with the neuromorphic network effectively is one of the challenges associated with building systems that utilize SNN systems. It is necessary to convert the data to spike form before they can be processed by an SNN as input, unless neuromorphic or event-triggered sensing systems are employed. We present a configurable circuit based on a focal plane array (FPA) capable of providing spike-encoded readout data at the pixel level. With this type of circuit, the current signal of the photoelectric sensor can be encoded into two spike encodings with different precision, which are sent for processing to SNNs. This provides image information at two different scales for the artificial vision system based on SNNs. With this feature, we can use this circuit and different SNN structures to build an artificial target recognition system that is closer to the biological visual system. Full article
(This article belongs to the Section Computing and Artificial Intelligence)
Show Figures

Figure 1

Back to TopTop