Optoelectronic Torque Measurement System Based on SAPSO-RBF Algorithm
Abstract
1. Introduction
2. The Principle of the System
2.1. The Principle of Measurement
2.2. SAPSO-RBF Calibration Algorithm
2.2.1. RBF Neural Network
2.2.2. SAPSO Optimization Algorithm
3. System Architecture
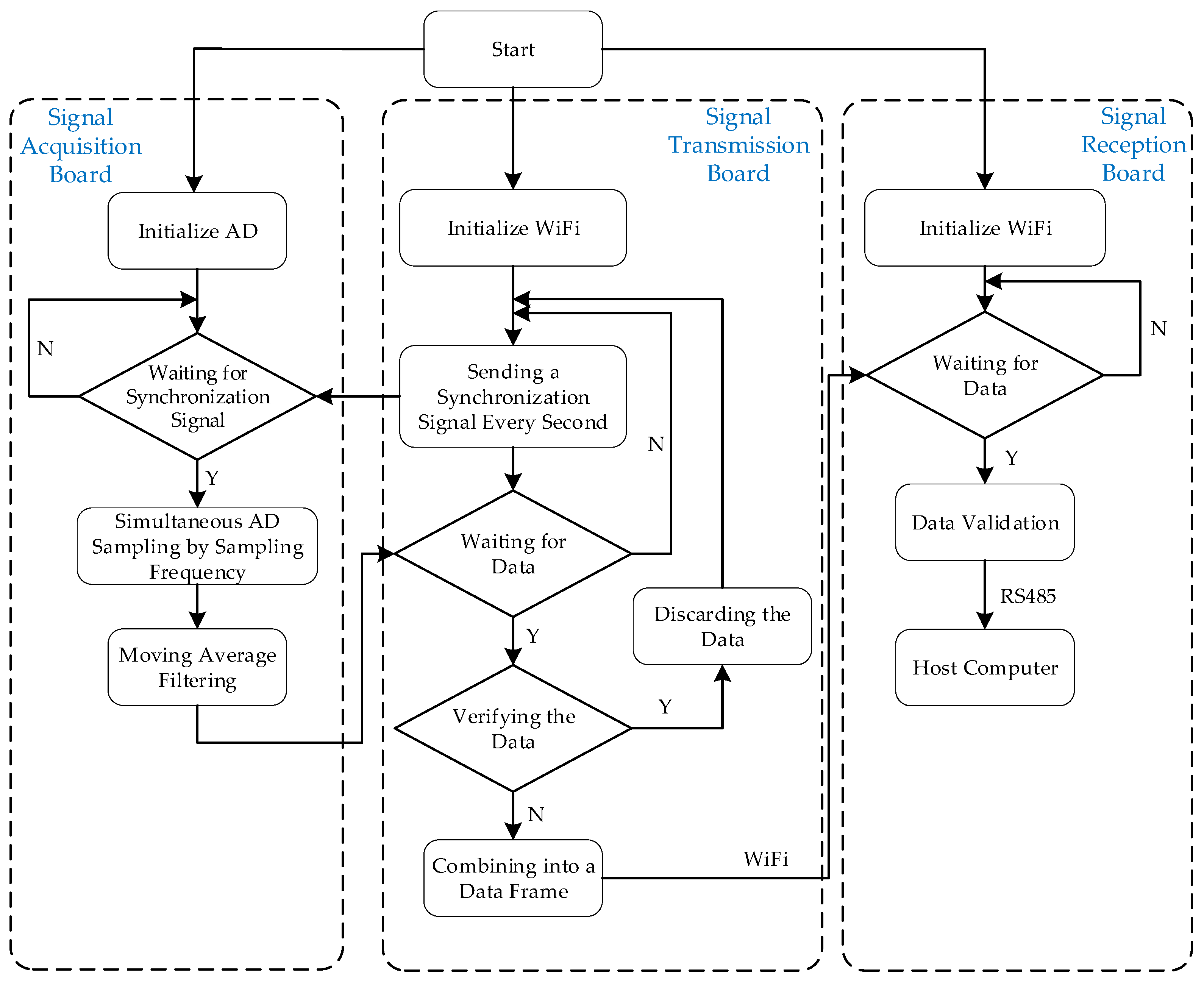
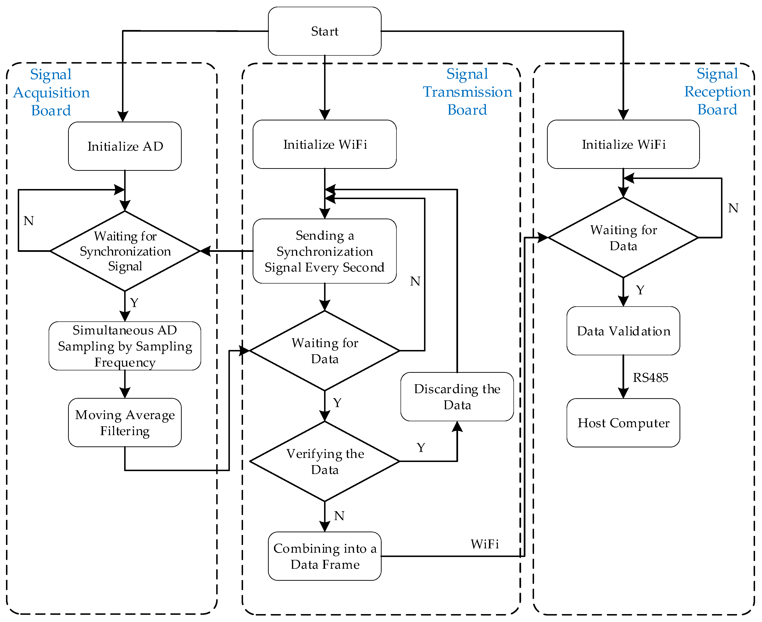
3.1. System Hardware Design Overview
3.2. Software Design
4. Construction of the SAPSO-RBF Calibration Algorithm Model
- To initialize the positions and velocities of each particle within the population, assuming an RBF neural network with InNum input layer nodes, HiddenNum hidden layer nodes, and OutNum output layer nodes, the particle’s dimensionality is defined as d = HiddenNum. This means that all center vectors of the hidden layer nodes are regarded as values for the particles;
- Initialize the temperature for the Simulated Annealing algorithm. For each particle, assign an initial temperature T1;
- Utilize Mean Squared Error (MSE) as a metric to assess the performance of the RBF network, represented by the formula as follows;where represents the expected output; stands for the actual output.
- Since each particle’s position represents the parameters of the RBF network, Formula (13) is utilized as the fitness function for particles. The fitness value for each particle is computed by substituting the particle’s position into the RBF network. Initially, the initial position of each particle serves as its initial individual best position (pbest0), and the position of the particle with the minimum fitness among all particles is designated as the initial global best position (gbest0);
- Using the algorithm for iteration, during each iteration, the fitness value for each particle is calculated. If this value is less than the fitness value associated with the particle’s previous pbest, the particle’s position is updated to become its new pbest. If the fitness value is less than the fitness value associated with gbest, the particle’s position is updated to become the new gbest;
- As the gbest calculated in the previous step could potentially be a local optimum, accordingly, based on the principles of the simulated annealing algorithm, add a random disturbance to each particle and calculate the minimum fitness value for the perturbed particle, as well as the overall best position based on the perturbed values. Continuing, use the following formula to calculate the fitness value increment before and after;where represents the minimum fitness value after perturbation. stands for the fitness value of the gbset before perturbation;
- If ΔE ≤ 0, the new solution is accepted as the current solution, and the temperature value is updated according to Formula (12). Otherwise, with the probability described in Formula (11), the fitness value is accepted. If accepted, the temperature is updated as Formula (12); otherwise, no temperature update occurs;
- Check for the termination condition. If not met, update the particles according to Formulas (9) and (10) and repeat the process from step 4 to step 6. If the condition is met, terminate the process and apply the parameters of the gbest to the network;
- Finally, apply the RBF neural network optimized by the algorithm for torque calibration.
5. Torque Calibration Experiment
5.1. Data Collection and Processing
5.2. Calibration Results
6. Conclusions
Author Contributions
Funding
Institutional Review Board Statement
Informed Consent Statement
Data Availability Statement
Conflicts of Interest
References
- Zhong, S.; Chen, L.; Liang, W.; Nsengiyumva, W.; Yu, Y.; Li, T.; Zhang, Q.; Lin, J.; Zhong, J.; Li, J. Contactless torque sensors based on optical methods: A review. Opt. Lasers Eng. 2024, 173, 107832. [Google Scholar] [CrossRef]
- Xie, R.; Ma, T. Design and Development of Real-Time Measurement System for Dynamic Torque of Rotating Shaft. MAPAN 2022, 37, 185–193. [Google Scholar] [CrossRef]
- Rizal, M.; Ghani, J.A.; Nuawi, M.Z.; Haron, C.H.C. An embedded multi-sensor system on the rotating dynamometer for real-time condition monitoring in milling. Int. J. Adv. Manuf. Technol. 2018, 95, 811–823. [Google Scholar] [CrossRef]
- Banik, A.; Roy, B.S.; Barma, J.D.; Saha, S.C. An experimental investigation of torque and force generation for varying tool tilt angles and their effects on microstructure and mechanical properties: Friction stir welding of AA 6061-T6. J. Manuf. Process. 2018, 31, 395–404. [Google Scholar] [CrossRef]
- Idehara, S.J.; Flach, F.L.; Lemes, D. Modeling of nonlinear torsional vibration of the automotive powertrain. J. Vib. Control 2018, 24, 1774–1786. [Google Scholar] [CrossRef]
- Caggiano, A.; Napolitano, F.; Nele, L.; Teti, R. Study on thrust force and torque sensor signals in drilling of Al/CFRP stacks for aeronautical applications. Procedia CIRP 2019, 79, 337–342. [Google Scholar] [CrossRef]
- Manngård, M.; Koene, I.; Lund, W.; Haikonen, S.; Fagerholm, F.A.; Wilczek, M.; Mnich, K.; Keski-Rahkonen, J.; Viitala, R.; Björkqvist, J. Torque estimation in marine propulsion systems. Mech. Syst. Signal Process. 2022, 172, 108969. [Google Scholar] [CrossRef]
- Guerrero, D.P.; Jiménez-Espadafor, F.J. Torsional system dynamics of low speed diesel engines based on instantaneous torque: Application to engine diagnosis. Mech. Syst. Signal Process. 2019, 116, 858–878. [Google Scholar] [CrossRef]
- Kim, S.; Oh, J.J.; Choi, S.B. Driveline torque estimations for a ground vehicle with dual-clutch transmission. IEEE Trans. Veh. Technol. 2017, 67, 1977–1989. [Google Scholar] [CrossRef]
- Kashiri, N.; Malzahn, J.; Tsagarakis, N.G. On the sensor design of torque controlled actuators: A comparison study of strain gauge and encoder-based principles. IEEE Robot. Autom. Lett. 2017, 2, 1186–1194. [Google Scholar] [CrossRef]
- Zhang, H.; Ortiz de Luna, R.; Pilas, M.; Wenske, J. A study of mechanical torque measurement on the wind turbine drive train—Ways and feasibilities. Wind. Energy 2018, 21, 1406–1422. [Google Scholar] [CrossRef]
- Huang, Y.; Yang, Y.; Zhang, X.; Zhao, M. A novel torque sensor based on the angle of magnetization vector. EURASIP J. Wirel. Commun. Netw. 2018, 2018, 230. [Google Scholar] [CrossRef]
- Borges, J.C.S.; de Deus, D.B.; Lima Filho, A.C.; Belo, F.A. New contactless torque sensor based on the Hall effect. IEEE Sens. J. 2017, 17, 5060–5067. [Google Scholar] [CrossRef]
- Ji, X.; Fan, Y.; Chen, J.; Han, T.; Cai, P. Passive wireless torque sensor based on surface transverse wave. IEEE Sens. J. 2015, 16, 888–894. [Google Scholar] [CrossRef]
- Zhang, C.; Li, Z.; Chen, J.; Qiu, F.; Na, S. Design and research of a novel non-contact vertical inductive torque sensor. Measurement 2021, 177, 109252. [Google Scholar] [CrossRef]
- Zappalá, D.; Bezziccheri, M.; Crabtree, C.; Paone, N. Non-intrusive torque measurement for rotating shafts using optical sensing of zebra-tapes. Meas. Sci. Technol. 2018, 29, 065207. [Google Scholar] [CrossRef]
- Pan, S.; Yang, X.; Zhang, Y.; Yang, K.; Zhang, H.; Li, H. Design of Torque angle based photoelectric shaft power acquisition device and data processing method. In Proceedings of the 2023 7th International Conference on Transportation Information and Safety (ICTIS), Xi’an, China, 4–6 August 2023; pp. 2243–2248. [Google Scholar]
- Lai, D.; Tang, Z.; Zhao, J.; Wang, S.; Shi, C. Design and validation of a miniature fiber Bragg grating-enabled high-sensitivity torque sensor. IEEE Sens. J. 2021, 21, 20027–20035. [Google Scholar] [CrossRef]
- Chen, L.; Liang, W.; Zhong, S.; Zhang, Q.; Lin, J.; Nsengiyumva, W.; Zeng, Q.; Yu, Y. Novel contactless torque sensor based on optical coherence. Opt. Lasers Eng. 2024, 174, 107983. [Google Scholar] [CrossRef]
- Oh, H.S.; Kim, U.; Kang, G.; Seo, J.K.; Choi, H.R. Multi-axial force/torque sensor calibration method based on deep-learning. IEEE Sens. J. 2018, 18, 5485–5496. [Google Scholar] [CrossRef]
- Li, Y.-j.; Wang, G.-c.; Yang, X.; Zhang, H.; Han, B.-b.; Zhang, Y.-l. Research on static decoupling algorithm for piezoelectric six axis force/torque sensor based on LSSVR fusion algorithm. Mech. Syst. Signal Process. 2018, 110, 509–520. [Google Scholar] [CrossRef]
- Wang, Y.; Yu, X.; Wang, D.; Feng, Q.; Shi, Y. Analog Detection of PSD Sensor and Sunshine Position Tracking Performance in Four Quadrant Arrays. Int. J. Perform. Eng. 2019, 15, 2346. [Google Scholar] [CrossRef]
- Xia, K.; Huang, J.; Wang, H. LSTM-CNN architecture for human activity recognition. IEEE Access 2020, 8, 56855–56866. [Google Scholar] [CrossRef]
- Jiang, Q.; Zhu, L.; Shu, C.; Sekar, V. An efficient multilayer RBF neural network and its application to regression problems. Neural Comput. Appl. 2022, 34, 4133–4150. [Google Scholar] [CrossRef]
- Yu, Z.; Qiu, Z.; Li, H.; Xue, J.; Hu, W.; Wang, C. Design and calibration of torque measurement system of comprehensive performance test instrument of industrial robot reducer. Comput. Intell. Neurosci. 2022, 2022, 8155818. [Google Scholar] [CrossRef]
- Zhang, J.; Xia, P. An improved PSO algorithm for parameter identification of nonlinear dynamic hysteretic models. J. Sound Vib. 2017, 389, 153–167. [Google Scholar] [CrossRef]
- Haznedar, B.; Arslan, M.T.; Kalinli, A. Optimizing ANFIS using simulated annealing algorithm for classification of microarray gene expression cancer data. Med. Biol. Eng. Comput. 2021, 59, 497–509. [Google Scholar] [CrossRef]









| Hyperparameter | Value |
|---|---|
| Input Layer Number | 1 |
| Hidden Layer Number | 15 |
| Output Layer Number | 1 |
| Particle Swarm Dimension (D) | 15 |
| Particle Number (N) | 30 |
| Weight () | (0.4, 2) |
| Learning factor () | 2.0 |
| Learning factor () | 2.0 |
| Iteration Number (M) | 400 |
| Calibration Algorithm | Test Group | |||||||||||
|---|---|---|---|---|---|---|---|---|---|---|---|---|
| 0 | 40 | 80 | 120 | 160 | 200 | |||||||
| RBF | 1.03 1 | 0.768 2 | 3.824 | 2.61 | 4.432 | 3.145 | 4.682 | 3.782 | 4.867 | 3.476 | 5.179 | 3.359 |
| PSO-RBF | 0.263 | 0.189 | 2.77 | 1.53 | 3.685 | 2.426 | 3.557 | 2.626 | 3.754 | 2.338 | 3.753 | 2.117 |
| SAPSO-RBF | 0.076 | 0.042 | 1.42 | 0.81 | 1.423 | 0.836 | 1.726 | 0.824 | 1.942 | 1.057 | 1.802 | 0.953 |
| Calibration Algorithm | Training Time (s) | Running Time (s) | MAPE (%) |
|---|---|---|---|
| RBF | — | 0.0081 | 3.611 |
| PSO-RBF | 857.1 | 0.0076 | 2.364 |
| SAPSO-RBF | 863.4 | 0.0076 | 0.924 |
Disclaimer/Publisher’s Note: The statements, opinions and data contained in all publications are solely those of the individual author(s) and contributor(s) and not of MDPI and/or the editor(s). MDPI and/or the editor(s) disclaim responsibility for any injury to people or property resulting from any ideas, methods, instructions or products referred to in the content. |
© 2024 by the authors. Licensee MDPI, Basel, Switzerland. This article is an open access article distributed under the terms and conditions of the Creative Commons Attribution (CC BY) license (https://creativecommons.org/licenses/by/4.0/).
Share and Cite
Xia, K.; Lou, Y.; Yuan, Q.; Zhu, B.; Li, R.; Du, Y. Optoelectronic Torque Measurement System Based on SAPSO-RBF Algorithm. Sensors 2024, 24, 1576. https://doi.org/10.3390/s24051576
Xia K, Lou Y, Yuan Q, Zhu B, Li R, Du Y. Optoelectronic Torque Measurement System Based on SAPSO-RBF Algorithm. Sensors. 2024; 24(5):1576. https://doi.org/10.3390/s24051576
Chicago/Turabian StyleXia, Kun, Yang Lou, Qingqing Yuan, Benjing Zhu, Ruikai Li, and Yao Du. 2024. "Optoelectronic Torque Measurement System Based on SAPSO-RBF Algorithm" Sensors 24, no. 5: 1576. https://doi.org/10.3390/s24051576
APA StyleXia, K., Lou, Y., Yuan, Q., Zhu, B., Li, R., & Du, Y. (2024). Optoelectronic Torque Measurement System Based on SAPSO-RBF Algorithm. Sensors, 24(5), 1576. https://doi.org/10.3390/s24051576

