Sign in to use this feature.

Years

Between: -

Subjects

remove_circle_outline
remove_circle_outline
remove_circle_outline
remove_circle_outline
remove_circle_outline
remove_circle_outline
remove_circle_outline

Journals

Article Types

Countries / Regions

Search Results (38)

Search Parameters:
Keywords = phosphorus transporter (PHT)

Order results
Result details
Results per page
Select all
Export citation of selected articles as:
20 pages, 5924 KB  
Article
Integrating RNA-Seq and Metabolomic Perspectives Reveals the Mechanism of Response to Phosphorus Stress of Potamogeton wrightii
by Caiyun Pan, Bing Zhou, Ming Tang, Jingan Chen, Haiquan Yang and Xiaorong Xu
Plants 2025, 14(23), 3556; https://doi.org/10.3390/plants14233556 - 21 Nov 2025
Viewed by 545
Abstract
Phosphorus is an important nutrient element in aquatic ecosystems, and its concentration directly affects the growth and ecological functions of submerged plants. However, the physiological and molecular mechanisms of P. wrightii’s response to phosphorus stress remain unknown. This study investigated the effects [...] Read more.
Phosphorus is an important nutrient element in aquatic ecosystems, and its concentration directly affects the growth and ecological functions of submerged plants. However, the physiological and molecular mechanisms of P. wrightii’s response to phosphorus stress remain unknown. This study investigated the effects of different phosphorus concentration treatments on P. wrightii through physiological, RNA-seq, and metabolome analysis methods. The results indicated that phosphorus stress affected plant physiology by reducing chlorophyll content, increasing MDA and H2O2 accumulation, and activating the antioxidant enzyme system. Multiple phosphorus transporters (PHT, SPX, and PAP) and the transcription factor PHR1 were identified through RNA-seq and RT-qPCR analysis. The glycerol phospholipids represent a decreasing trend after low or high phosphorus stress. Through the combined analysis of RNA-seq and metabolome analysis, the response differences of 6 DAMs and 19 DEGs to the P. wrightii Glycerolipid metabolism and Glycerophospholipid metabolism pathways under different phosphorus stresses were revealed. Our results provide a scientific basis and guidance for restoring submerged plants in shallow lakes and for preventing and controlling eutrophication. Full article
Show Figures

Figure 1

18 pages, 2027 KB  
Article
Isolation of Endophytic Phosphate-Solubilizing Bacteria from Chinese Cymbidium (Cymbidium spp.) Orchid Roots
by Yanmei Sun, Jianpeng Jin, Xiting Wang, Wei Zhu, Jie Gao, Jie Li, Qi Xie, Yonglu Wei, Chuqiao Lu, Genfa Zhu and Fengxi Yang
Microorganisms 2025, 13(10), 2229; https://doi.org/10.3390/microorganisms13102229 - 23 Sep 2025
Cited by 2 | Viewed by 851
Abstract
This study aims to identify and evaluate the phosphate-solubilizing ability of endophytic bacteria isolated from roots of Chinese Cymbidium and to assess their impact on phosphorus uptake and plant growth. Thirty strains of endophytic bacteria were isolated from six orchid varieties. Molecular identification [...] Read more.
This study aims to identify and evaluate the phosphate-solubilizing ability of endophytic bacteria isolated from roots of Chinese Cymbidium and to assess their impact on phosphorus uptake and plant growth. Thirty strains of endophytic bacteria were isolated from six orchid varieties. Molecular identification based on 16S rRNA gene sequencing revealed that the most frequently isolated strains belonged to the genera Pseudomonas and Burkholderia. Among them, 10 bacterial strains exhibited the capacity to solubilize inorganic and organic phosphorus. Two strains, designated X1 (Paraburkholderia sp. Beta-32) and X13 (Rhizobium freirei PRF81 (X13), were identified as the most effective phosphate-solubilizing bacteria (PSB). Gluconic acid was the dominant organic acid secreted, driving inorganic phosphorus solubilization, while alkaline phosphatase activities facilitated organic phosphorus mineralization. Inoculation with phosphate-solubilizing bacteria (PSB) resulted in increased plant growth and phosphorus content in both leaves and roots as compared to the control plants. PSB treatments also increased available phosphorus content in soil, reduced total phosphorus content, and increased exopolysaccharide and alkaline phosphatase activities. Real-time q-PCR analysis showed that PSB inoculation significantly upregulated the expression of phosphorus transport-related genes, including PDR2, PHF1, PHR1, PHT1;9, and PHT4;4, thereby enhancing phosphorus absorption. Moreover, strains X1 and X13 not only exhibited strong phosphate-solubilizing capacity but also demonstrated stable colonization in both roots and root rhizosphere soil of orchids over extended periods. In conclusion, the endophytic PSB identified with phosphate-solubilizing abilities increased phosphorus availability and its uptake in Chinese Cymbidium, thereby promoting plant growth and development. This is the first attempt to characterize endophytic PSB from roots of Chinese Cymbidium orchids. These findings provide a basis for selection of PSB that are efficient in P uptake for application in microbial fertilizers for orchid cultivation. Full article
(This article belongs to the Section Plant Microbe Interactions)
Show Figures

Figure 1

19 pages, 7411 KB  
Article
Genome-Wide Identification and Expression Assessment for the Phosphate Transporter 2 Gene Family Within Sweet Potato Under Phosphorus Deficiency Stress
by Hongyang Li, Cici Bao, Huixian Xing, Xin Guo, Shujuan Wang, Xianming Zhou, Yanhui Lin and Chengcheng Si
Int. J. Mol. Sci. 2025, 26(6), 2681; https://doi.org/10.3390/ijms26062681 - 17 Mar 2025
Cited by 2 | Viewed by 1037
Abstract
Hainan’s unique climate significantly contributes to soil acidification, causing phosphorus fixation into insoluble compounds, leading to phosphorus deficiency and reduced yield in sweet potatoes. The Phosphate Transporter 2 (PHT2) family, a group of trans-membrane phosphate transporters, is crucial for phosphate transport, distribution, and [...] Read more.
Hainan’s unique climate significantly contributes to soil acidification, causing phosphorus fixation into insoluble compounds, leading to phosphorus deficiency and reduced yield in sweet potatoes. The Phosphate Transporter 2 (PHT2) family, a group of trans-membrane phosphate transporters, is crucial for phosphate transport, distribution, and homeostasis regulation. Two PHT2 genes, IbPHT2-1 and IbPHT2-2, were first identified in sweet potato, and a phylogenetic analysis of 46 species showed high conservation of the IbPHT2 gene family throughout plant evolution. Tissue-specific expression patterns of IbPHT2 genes were determined in four sweet potato varieties using transcriptome analysis and RT-qPCR. The results demonstrated that IbPHT2 was predominantly expressed in shoots, mature leaves, stems, and fibrous roots. Under phosphorus deficiency stress, IbPHT2-2 expression was upregulated in shoots, mature leaves, and fibrous roots, with higher expression in mature leaves compared to IbPHT2-1. This observation suggests that, in the context of phosphorus deficiency stress, IbPHT2-2 assumes a more pivotal function in the response mechanism. The expression levels of IbPHT2-2 presented a negative relationship with fresh leaf weight (FLW) as well as fibrous root number per plant (FRNPP) and fibrous root weight per plant (FRWPP) based on correlation analysis. The restrictive function of IbPHT2-2 became impaired by phosphorus deficiency, which resulted in inhibited leaf and root development of sweet potato. The findings of this study provide preliminary evidence that IbPHT2-2 is a key gene involved in the response to phosphorus deficiency stress, influencing phosphorus absorption and distribution in sweet potato. This research contributes to our understanding of the molecular mechanisms underlying phosphorus utilization in sweet potato and may inform future strategies for improving phosphorus use efficiency in this important crop. Full article
Show Figures

Figure 1

22 pages, 35333 KB  
Article
Mechanisms Involved in Soil–Plant Interactions in Response to Poultry Manure and Phytase Enzyme Compared to Inorganic Phosphorus Fertilizers
by Patricia Poblete-Grant, Leyla Parra-Almuna, Sofía Pontigo, Cornelia Rumpel, María de La Luz Mora and Paula Cartes
Agronomy 2025, 15(3), 660; https://doi.org/10.3390/agronomy15030660 - 6 Mar 2025
Viewed by 2080
Abstract
While soil responses to organic and inorganic phosphorus (P) fertilizers have been widely studied, plant physiological and molecular responses remain insufficiently characterized. Such an understanding is necessary to develop sustainable P fertilization strategies that enhance plant performance in soils with P limitations. This [...] Read more.
While soil responses to organic and inorganic phosphorus (P) fertilizers have been widely studied, plant physiological and molecular responses remain insufficiently characterized. Such an understanding is necessary to develop sustainable P fertilization strategies that enhance plant performance in soils with P limitations. This study investigated the impact of poultry manure (PM) and its combination with phytase enzyme on molecular plant responses involved in P use efficiency (PUE) of ryegrass plants growing on a P-deficient Andisol. A greenhouse experiment under controlled conditions was performed to evaluate soil properties, plant biomass, P uptake, plant performance, and the expression of P transporters under the following P treatments: P deficiency (PD), mineral fertilizers (F), PM alone, and PM combined with phytase. The combination of PM and phytase enhanced soil P availability by 60% and increased soil P enzyme activities 2.6-fold, facilitating the mineralization of organic P. This resulted in a 63% increase in shoot P concentration and a 35% enhancement in shoot biomass. Additionally, oxidative stress markers decreased, with lipid peroxidation in roots reduced up to five-fold, while antioxidant activity increased 1.6-fold. Molecular analysis revealed that the expression of the P transporter gene LpPHT1;4 was upregulated 9.3-fold, indicating an improved capacity for P acquisition and utilization. These findings suggest that phytase-mediated hydrolysis of organic P and the activation of plant P transporters are key mechanisms driving enhanced P uptake and efficiency in P-deficient soils. Full article
(This article belongs to the Section Soil and Plant Nutrition)
Show Figures

Figure 1

21 pages, 3470 KB  
Article
Systematic Identification of Phosphate Transporter Family 1 (PHT1) Genes and Their Expression Profiling in Response to Low Phosphorus and Related Hormones in Fagopyrum tataricum (L.) Gaertn.
by Yanyu Zhou, Jianjiang Fan, Qingtao Wu, Haihua Wang, Xiaoyan Huang, Limei Liao, Huan Xie and Xixu Peng
Agronomy 2025, 15(3), 576; https://doi.org/10.3390/agronomy15030576 - 26 Feb 2025
Cited by 5 | Viewed by 1962
Abstract
Accumulating evidence suggests that the plasma membrane-localized phosphate transporter 1 (PHT1) family plays a fundamental role in the absorption, translocation, and re-mobilization of phosphorus in plants. Buckwheat (Fagopyrum spp.) exhibits high efficiency in phosphate uptake and wide adaptability to grow in under-fertilized [...] Read more.
Accumulating evidence suggests that the plasma membrane-localized phosphate transporter 1 (PHT1) family plays a fundamental role in the absorption, translocation, and re-mobilization of phosphorus in plants. Buckwheat (Fagopyrum spp.) exhibits high efficiency in phosphate uptake and wide adaptability to grow in under-fertilized soils. Despite their physiological importance, a systematic analysis of PHT1 genes in buckwheat has not been conducted yet. In this study, we performed a genome-wide identification and expression profile of the PHT1 gene family in Tartary buckwheat (Fagopyrum tataricum Gaertn). A total of eleven putative PHT1 genes (FtPHT1;1 to 1;11) were identified with an uneven distribution on all the F. tataricum chromosomes except for chromosomes 2, 3, and 5. All the FtPHT1s share the conserved domain GGDYPLSATIxSE, a typical signature of PHT1 transporters. A phylogenetic analysis indicated that FtPHT1 proteins could be clustered into four distinct subgroups, well supported by the exon–intron structure, consensus motifs, and the domain architecture. A gene duplication analysis suggested that tandem duplication may largely contribute to the expansion of the FtPHT1 gene family members. In silico predictions of cis-acting elements revealed that low-phosphate-responsive elements, such as W-box, P1BS, and MBS, were enriched in the promoter regions of FtPHT1 genes. Quantitative real-time PCR assays showed differential but partially overlapping expression patterns of some FtPHT1 genes in various organs under limited Pi supply and hormone stimuli, implying that these FtPHT1 transporters may be essential for Pi uptake, translocation, and re-mobilization, possibly through signaling cross-talk between the low phosphate and hormones. These observations provide molecular insights into the FtPHT1 gene family, which paves the way to a functional analysis of FtPHT1 members in the future. Full article
(This article belongs to the Special Issue Crop Genomics and Omics for Future Food Security)
Show Figures

Figure 1

20 pages, 7782 KB  
Article
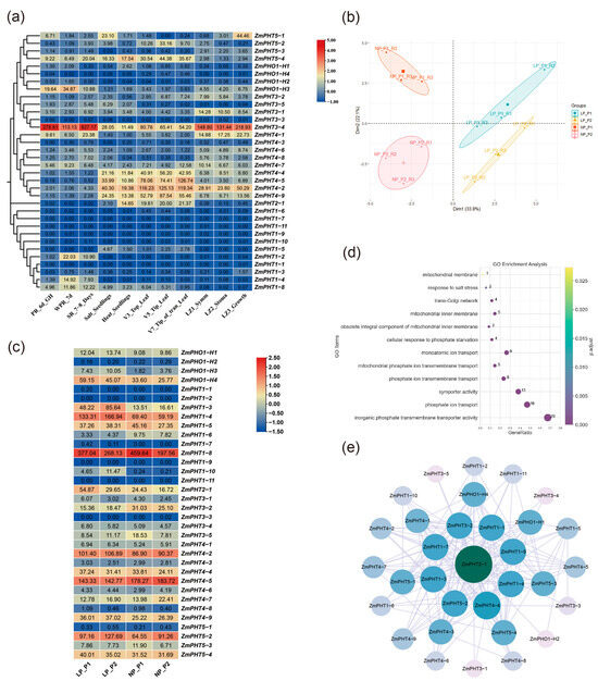
Genome-Wide Identification and Expression Analysis of the Phosphate Transporter Gene Family in Zea mays Under Phosphorus Stress
by Yueli Wang, Ronglan Li, Yuanhao Guo, Yan Du, Zhiheng Luo, Yuhang Guo, Tobias Würschum and Wenxin Liu
Int. J. Mol. Sci. 2025, 26(4), 1445; https://doi.org/10.3390/ijms26041445 - 9 Feb 2025
Cited by 3 | Viewed by 2724
Abstract
Phosphorus is one of the key limiting factors for maize growth and productivity, and low-phosphorus stress severely restricts crop yield and stability. Enhancing the ability of maize to grow under low-phosphorus stress and improving phosphorus use efficiency (PUE) are crucial for achieving high [...] Read more.
Phosphorus is one of the key limiting factors for maize growth and productivity, and low-phosphorus stress severely restricts crop yield and stability. Enhancing the ability of maize to grow under low-phosphorus stress and improving phosphorus use efficiency (PUE) are crucial for achieving high and stable yields. Phosphate transporter (PHT) family proteins play a crucial role in the absorption, transport, and utilization of phosphorus in plants. In this study, we systematically identified the PHT gene family in maize, followed by the phylogenetic, gene structure, and expression profiles. The results show that these genes are widely distributed across the 10 chromosomes of maize, forming multiple subfamilies, with the PHT1 subfamily having the largest number. Cis-regulatory element analysis revealed that these genes might play key roles in plant stress responses and hormone regulation. Transcriptome analysis under phosphorus-deficient and normal conditions demonstrated developmental stage- and tissue-specific expression patterns, identifying candidate genes, such as ZmPHT1-3, ZmPHT1-4, ZmPHT1-10, and ZmPHO1-H3, involved in phosphorus stress response. This study presents a comprehensive and systematic analysis of the PHT gene family in maize, providing key molecular resources for improving phosphorus use efficiency and breeding phosphorus-efficient maize varieties. Full article
(This article belongs to the Section Molecular Plant Sciences)
Show Figures

Figure 1

17 pages, 6799 KB  
Article
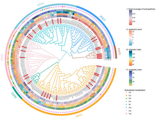
Characterization of PHT Genes in ‘duli’ (Pyrus betulifolia Bunge) and Expression Analysis of PbPHTs in Response to Plant Growth Regulators, P, and Salt Stress
by Shuai Yuan, Weilong Zhang and Yuxing Zhang
Agriculture 2025, 15(2), 199; https://doi.org/10.3390/agriculture15020199 - 17 Jan 2025
Cited by 4 | Viewed by 1219
Abstract
The phosphate transporter (PHT) family plays an important role in the uptake and transport of P elements in plants. A total of 158 PbPHTs were identified from the genome of ‘duli’ (Pyrus betulifolia Bunge) in this study, including 70 PbPHT1s, [...] Read more.
The phosphate transporter (PHT) family plays an important role in the uptake and transport of P elements in plants. A total of 158 PbPHTs were identified from the genome of ‘duli’ (Pyrus betulifolia Bunge) in this study, including 70 PbPHT1s, 2 PbPHT2s, 70 PbPHT3s, 12 PbPHT4s, and 4 PbPHT5s. Among the 158 PHT genes, 150 were localized to 17 ‘duli’ chromosomes. Gene duplication analysis identified 18 tandemly duplicated gene pairs. The promoter analysis showed that there were a large number of cis-acting elements related to phytohormones, growth, development, stress, and light response in PbPHTs. qRT-PCR analysis revealed that most PHT genes in ‘duli’ were highly expressed in the fruits, flowers, leaves, stems, and roots, and 15 PbPHT genes were responsive to 5 μM, 0.5 mM, 5 mM H2PO4, NaCl, GR24 (synthetic SL analog), GA3 (gibberellin 3), ABA (abscisic acid), and IAA (indole-3-acetic acid). GR24, GA3, IAA, and 5 mM KH2PO4 treatments could increase the concentration, absorption, transport, and distribution of P elements in the rhizomes and leaves of ‘duli’, but 5 μM KH2PO4, NaCl, and ABA had the opposite effect. This study therefore provides a list of PbPHT genes with substantial roles in abiotic stress response, as well as important information to understand the functional characteristics of PbPHT during ‘duli’ abiotic stress tolerance, and explores the function of PbPHTs in exogenous hormones, phosphorus, and salt stress in the future. Full article
(This article belongs to the Section Crop Genetics, Genomics and Breeding)
Show Figures

Figure 1

15 pages, 2497 KB  
Article
Genome–Wide Transcriptional Profiling and Functional Analysis Reveal That OsPHT4;4 Is Critical for the Growth and Development of Rice
by Siyuan Li, Ruiyao Xu, Yaru Qiao, Yanglin Zhong, Xu He, Zhe Zhang, Shiqi Tian, Xue Yang, Lei Wu and Tiancheng Lu
Int. J. Mol. Sci. 2024, 25(23), 13087; https://doi.org/10.3390/ijms252313087 - 5 Dec 2024
Cited by 3 | Viewed by 1462
Abstract
Phosphorus (P) is an essential macronutrient required for various vital processes in crop growth and development, including signal transduction, CO2 fixation, and photosynthetic phosphorylation. Phosphate transporters (PHTs) in plants play critical roles in the uptake, distribution, and internal transport of Phosphate (Pi). [...] Read more.
Phosphorus (P) is an essential macronutrient required for various vital processes in crop growth and development, including signal transduction, CO2 fixation, and photosynthetic phosphorylation. Phosphate transporters (PHTs) in plants play critical roles in the uptake, distribution, and internal transport of Phosphate (Pi). Among these transporters, the PHT4 family is widely distributed across plant species; however, the specific functions of many members within this family remain to be fully elucidated. This study focuses on unraveling the function of OsPHT4;4 in Pi utilization and photoprotection. The findings demonstrate that OsPHT4;4 acts as a low-affinity Pi transporter localized to the chloroplast membrane and reveal predominant expression of OsPHT4;4 in leaves, with peak expression during tillering and clear induction by light, exhibiting circadian rhythmicity. The ospht4;4 mutants display stunted growth. Transcriptomic analysis comparing ospht4;4 mutants and wild-types (WT) identified 1482 differentially expressed genes (DEGs), including 729 upregulated genes and 753 downregulated genes. Kyoto Encyclopedia of Genes and Genomes (KEGG) pathway analysis reveals enrichment DEGs related to photosynthesis–antenna proteins, carbohydrate metabolism, and phenylpropanoid biosynthesis. These findings suggest that OsPHT4;4 plays crucial roles not only in photosynthesis but also in plant defense as an integral component involved in Pi metabolism. Full article
(This article belongs to the Special Issue Plant Physiology and Molecular Nutrition)
Show Figures

Figure 1

15 pages, 3447 KB  
Article
Synthetic Microbial Community Isolated from Intercropping System Enhances P Uptake in Rice
by Huimin Ma, Hongcheng Zhang, Congcong Zheng, Zonghui Liu, Jing Wang, Ping Tian, Zhihai Wu and Hualiang Zhang
Int. J. Mol. Sci. 2024, 25(23), 12819; https://doi.org/10.3390/ijms252312819 - 28 Nov 2024
Cited by 6 | Viewed by 2017
Abstract
Changes in root traits and rhizosphere microbiome are important ways to optimize plant phosphorus (P) efficiency and promote multifunctionality in intercropping. However, whether and how synthetic microbial communities isolated from polyculture systems can facilitate plant growth and P uptake are still largely unknown. [...] Read more.
Changes in root traits and rhizosphere microbiome are important ways to optimize plant phosphorus (P) efficiency and promote multifunctionality in intercropping. However, whether and how synthetic microbial communities isolated from polyculture systems can facilitate plant growth and P uptake are still largely unknown. A field experiment was first carried out to assess the rice yield and P uptake in the rice/soybean intercropping systems, and a synthetic microbial community (SynCom) isolated from intercropped rice was then constructed to elucidate the potential mechanisms of growth-promoting effects on rice growth and P uptake in a series of pot experiments. Our results showed that the yield and P uptake of intercropped rice were lower than those of rice grown in monoculture. However, bacterial networks in the rice rhizosphere were more stable in polyculture, exhibiting more hub nodes and greater modularity compared to the rice monoculture. A bacterial synthetic community (SynCom) composed of four bacterial strains (Variovorax paradoxus, Novosphingobium subterraneum, Hydrogenophaga pseudoflava, Acidovorax sp.) significantly enhanced the biomass and P uptake of potted rice plants. These growth-promoting effects are underpinned by multiple pathways, including the direct activation of soil available P, increased root surface area and root tip number, reduced root diameter, and promotion of root-to-shoot P translocation through up-regulation of Pi transporter genes (OsPht1;1, OsPht1;2, OsPht1;4, OsPht1;6). This study highlights the potential of harnessing synthetic microbial communities to enhance nutrient acquisition and improve crop production. Full article
(This article belongs to the Special Issue Plant–Microbe Interactions)
Show Figures

Graphical abstract

17 pages, 8175 KB  
Article
Effect of Phosphate-Deficiency Stress on the Biological Characteristics and Transcriptomics of Panax ginseng
by Hai Sun, Hao Liang, Cai Shao, Jiaqi Qian, Jiapeng Zhu, Guojia Zhang, Bochen Lv and Yayu Zhang
Horticulturae 2024, 10(5), 506; https://doi.org/10.3390/horticulturae10050506 - 14 May 2024
Cited by 6 | Viewed by 2464
Abstract
The low availability of phosphorus has become a common problem worldwide. Phosphorus is essential for phenotypic morphology and ginsenoside synthesis. However, the effects of Pi stress on ginseng phenotype and ginsenoside synthesis remain unclear. Phenotypic analyses and transcriptomics revealed the phenotypic construction and [...] Read more.
The low availability of phosphorus has become a common problem worldwide. Phosphorus is essential for phenotypic morphology and ginsenoside synthesis. However, the effects of Pi stress on ginseng phenotype and ginsenoside synthesis remain unclear. Phenotypic analyses and transcriptomics revealed the phenotypic construction and regulation of differential genes involved in the physiological metabolism of ginseng under low-Pi stress. Root length and stem length were found to be significantly inhibited by phosphate-deficiency stress in the half-phosphate (HP) and no-phosphate (NP) treatment groups; however, the number of fibrous roots, which are regulated by phytohormones, was found to increase. In ginseng leaves, the indexes of physiological stress, superoxide anion (221.19 nmol/g) and malonaldehyde (MDA) (0.05 μmol/min/g), reached the maximum level. Moreover, chlorophyll fluorescence images and chlorophyll content further confirmed the inhibition of ginseng photosynthesis under low-Pi stress. A total of 579 and 210 differentially expressed genes (DEGs) were shared between NP and total phosphate (TP) and HP and TP, respectively, and only 64 common DEGs were found based on the two comparisons. These DEGs were mainly related to the synthesis of phosphate transporters (PHTs), phytohormones, and ginsenosides. According to KEGG analyses, four DEGs (Pg_s 0368.2, Pg_s3418.1, Pg_s5392.5 and Pg_s3342.1) affected acetyl-CoA production by regulating glycometabolism and tricarboxylic acid cycle (TCA). In addition, related genes, including those encoding 13 PHTs, 15 phytohormones, and 20 ginsenoside synthetases, were screened in ginseng roots under Pi-deficiency stress. These results indicate that changes in the ginseng phenotype and transcriptional regulation of DEGs are involved in the Pi-deficiency stress environment of ginseng, thereby providing new information regarding the development of ginseng for low-Pi tolerance. Full article
Show Figures

Figure 1

14 pages, 2916 KB  
Article
Genome-Wide Identification and Characterization of the PHT1 Gene Family and Its Response to Mycorrhizal Symbiosis in Salvia miltiorrhiza under Phosphate Stress
by Xue Chen, Yanhong Bai, Yanan Lin, Hongyan Liu, Fengxia Han, Hui Chang, Menglin Li and Qian Liu
Genes 2024, 15(5), 589; https://doi.org/10.3390/genes15050589 - 6 May 2024
Cited by 4 | Viewed by 2704
Abstract
Phosphorus (P) is a vital nutrient element that is essential for plant growth and development, and arbuscular mycorrhizal fungi (AMF) can significantly enhance P absorption. The phosphate transporter protein 1 (PHT1) family mediates the uptake of P in plants. However, the PHT1 gene [...] Read more.
Phosphorus (P) is a vital nutrient element that is essential for plant growth and development, and arbuscular mycorrhizal fungi (AMF) can significantly enhance P absorption. The phosphate transporter protein 1 (PHT1) family mediates the uptake of P in plants. However, the PHT1 gene has not yet been characterized in Salvia miltiorrhiza. In this study, to gain insight into the functional divergence of PHT1 genes, nine SmPHT1 genes were identified in the S. miltiorrhiza genome database via bioinformatics tools. Phylogenetic analysis revealed that the PHT1 proteins of S. miltiorrhiza, Arabidopsis thaliana, and Oryza sativa could be divided into three groups. PHT1 in the same clade has a similar gene structure and motif, suggesting that the features of each clade are relatively conserved. Further tissue expression analysis revealed that SmPHT1 was expressed mainly in the roots and stems. In addition, phenotypic changes, P content, and PHT1 gene expression were analyzed in S. miltiorrhiza plants inoculated with AMF under different P conditions (0 mM, 0.1 mM, and 10 mM). P stress and AMF significantly affected the growth and P accumulation of S. miltiorrhiza. SmPHT1;6 was strongly expressed in the roots colonized by AMF, implying that SmPHT1;6 was a specific AMF-inducible PHT1. Taken together, these results provide new insights into the functional divergence and genetic redundancy of the PHT1 genes in response to P stress and AMF symbiosis in S. miltiorrhiza. Full article
(This article belongs to the Section Plant Genetics and Genomics)
Show Figures

Figure 1

13 pages, 4584 KB  
Article
The Impact of Various Organic Phosphorus Carriers on the Uptake and Use Efficiency in Barley
by Yuanfeng Huo, Jingyue Wang, Yinggang Xu, Deyi Hu, Kexian Zhang, Bingjie Chen, Yueyi Wu, Jiaxin Liu, Tianlang Yan, Yang Li, Chaorui Yan, Xuesong Gao, Shu Yuan and Guangdeng Chen
Int. J. Mol. Sci. 2023, 24(24), 17191; https://doi.org/10.3390/ijms242417191 - 6 Dec 2023
Cited by 6 | Viewed by 2113
Abstract
Organic phosphorus (OP) is an essential component of the soil P cycle, which contributes to barley nutrition after its mineralization into inorganic phosphorus (Pi). However, the dynamics of OP utilization in the barley rhizosphere remain unclear. In this study, phytin was screened out [...] Read more.
Organic phosphorus (OP) is an essential component of the soil P cycle, which contributes to barley nutrition after its mineralization into inorganic phosphorus (Pi). However, the dynamics of OP utilization in the barley rhizosphere remain unclear. In this study, phytin was screened out from six OP carriers, which could reflect the difference in OP utilization between a P-inefficient genotype Baudin and a P-efficient genotype CN4027. The phosphorus utilization efficiency (PUE), root morphological traits, and expression of genes associated with P utilization were assessed under P deficiency or phytin treatments. P deficiency resulted in a greater root surface area and thicker roots. In barley fed with phytin as a P carrier, the APase activities of CN4027 were 2–3-fold lower than those of Baudin, while the phytase activities of CN4027 were 2–3-fold higher than those of Baudin. The PUE in CN4027 was mainly enhanced by activating phytase to improve the root absorption and utilization of Pi resulting from OP mineralization, while the PUE in Baudin was mainly enhanced by activating APase to improve the shoot reuse capacity. A phosphate transporter gene HvPHT1;8 regulated P transport from the roots to the shoots, while a purple acid phosphatase (PAP) family gene HvPAPhy_b contributed to the reuse of P in barley. Full article
(This article belongs to the Special Issue Plant Physiology and Molecular Nutrition)
Show Figures

Figure 1

21 pages, 23175 KB  
Article
Isolation and Characterization of Erianthus arundinaceus Phosphate Transporter 1 (PHT1) Gene Promoter and 5′ Deletion Analysis of Transcriptional Regulation Regions under Phosphate Stress in Transgenic Tobacco
by Murugan Naveenarani, Huskur Kumaraswamy Mahadeva Swamy, Sakthivel Surya Krishna, Channappa Mahadevaiah, Ramanathan Valarmathi, Markandan Manickavasagam, Muthukrishnan Arun, Govindakurup Hemaprabha and Chinnaswamy Appunu
Plants 2023, 12(21), 3760; https://doi.org/10.3390/plants12213760 - 3 Nov 2023
Cited by 8 | Viewed by 2637
Abstract
Phosphorus deficiency highly interferes with plant growth and development. Plants respond to persistent P deficiency by coordinating the expression of genes involved in the alleviation of stress. Promoters of phosphate transporter genes are a great choice for the development of genetically modified plants [...] Read more.
Phosphorus deficiency highly interferes with plant growth and development. Plants respond to persistent P deficiency by coordinating the expression of genes involved in the alleviation of stress. Promoters of phosphate transporter genes are a great choice for the development of genetically modified plants with enhanced phosphate uptake abilities, which improve crop yields in phosphate-deficient soils. In our previous study, the sugarcane phosphate transporter PHT1;2 gene showed a significantly high expression under salinity stress. In this study, the Erianthus arundinaceus EaPHT1;2 gene was isolated and characterized using various in silico tools. The deduced 542 amino acid residues have 10 transmembrane domains, with a molecular weight and isoelectric point of 58.9 kDa and 9.80, respectively. They displayed 71–96% similarity with Arabidopsis thaliana, Zea mays, and the Saccharum hybrid. To elucidate the function of the 5′ regulatory region, the 1.1 kb promoter was isolated and validated in tobacco transgenics under Pi stress. The EaPHT1;2 promoter activity was detected using a β-glucuronidase (GUS) assay. The EaPHT1;2 promoter showed 3- to 4.2-fold higher expression than the most widely used CaMV35S promoter. The 5′ deletion analysis with and without 5′ UTRs revealed a small-sized 374 bp fragment with the highest promoter activity among 5′ truncated fragments, which was 2.7 and 4.2 times higher than the well-used CaMV35S promoter under normal and Pi deprivation conditions, respectively. The strong and short promoter of EaPHT1;2 with 374 bp showed significant expression in low-Pi-stress conditions and it could be a valuable source for the development of stress-tolerant transgenic crops. Full article
(This article belongs to the Special Issue Phosphorus Dynamics: From Soil to Plant)
Show Figures

Figure 1

19 pages, 5081 KB  
Article
Phloem-Mobile MYB44 Negatively Regulates Expression of PHOSPHATE TRANSPORTER 1 in Arabidopsis Roots
by Toluwase Olukayode, Jieyu Chen, Yang Zhao, Chuanhezi Quan, Leon V. Kochian and Byung-Kook Ham
Plants 2023, 12(20), 3617; https://doi.org/10.3390/plants12203617 - 19 Oct 2023
Cited by 7 | Viewed by 3002
Abstract
Phosphorus (P) is an essential plant macronutrient; however, its availability is often limited in soils. Plants have evolved complex mechanisms for efficient phosphate (Pi) absorption, which are responsive to changes in external and internal Pi concentration, and orchestrated through local and systemic responses. [...] Read more.
Phosphorus (P) is an essential plant macronutrient; however, its availability is often limited in soils. Plants have evolved complex mechanisms for efficient phosphate (Pi) absorption, which are responsive to changes in external and internal Pi concentration, and orchestrated through local and systemic responses. To explore these systemic Pi responses, here we identified AtMYB44 as a phloem-mobile mRNA, an Arabidopsis homolog of Cucumis sativus MYB44, that is responsive to the Pi-starvation stress. qRT-PCR assays revealed that AtMYB44 was up-regulated and expressed in both shoot and root in response to Pi-starvation stress. The atmyb44 mutant displayed higher shoot and root biomass compared to wild-type plants, under Pi-starvation conditions. Interestingly, the expression of PHOSPHATE TRANSPORTER1;2 (PHT1;2) and PHT1;4 was enhanced in atmyb44 in response to a Pi-starvation treatment. A split-root assay showed that AtMYB44 expression was systemically regulated under Pi-starvation conditions, and in atmyb44, systemic controls on PHT1;2 and PHT1;4 expression were moderately disrupted. Heterografting assays confirmed graft transmission of AtMYB44 transcripts, and PHT1;2 and PHT1;4 expression was decreased in heterografted atmyb44 rootstocks. Taken together, our findings support the hypothesis that mobile AtMYB44 mRNA serves as a long-distance Pi response signal, which negatively regulates Pi transport and utilization in Arabidopsis. Full article
(This article belongs to the Special Issue Long Distance Signaling in Plants)
Show Figures

Figure 1

14 pages, 1545 KB  
Article
Effects of Individual or Combined Deficiency of Phosphorous and Zinc on Phenotypic, Nutrient Uptake, and Molecular Responses of Finger Millet (Eleusine coracana): A Nutri-Rich Cereal Crop
by Theivanayagam Maharajan, Thumadath Palayullaparambil Ajeesh Krishna, Jayabalan Shilpha and Stanislaus Antony Ceasar
Plants 2023, 12(19), 3378; https://doi.org/10.3390/plants12193378 - 25 Sep 2023
Cited by 5 | Viewed by 2620
Abstract
Deficiencies of either phosphorus (P) or zinc (Zn) or both are one of the major abiotic constraints influencing agricultural production. Research on the effects of individual or combined P and Zn deficiency is limited in cereals. This study reports the effects of the [...] Read more.
Deficiencies of either phosphorus (P) or zinc (Zn) or both are one of the major abiotic constraints influencing agricultural production. Research on the effects of individual or combined P and Zn deficiency is limited in cereals. This study reports the effects of the individual or combined deficiency of inorganic phosphate (Pi) and Zn on the phenotypic, root hair modification, nutrient uptake, and molecular responses of finger millet (Eleusine coracana), a nutri-rich cereal crop. Finger millet seedlings were grown hydroponically under control (+Pi+Zn), individual Pi deficiency (−Pi), individual Zn deficiency (−Zn), and combined Pi and Zn deficiency (−Pi−Zn) conditions for 30 days to find the phenotypic, root hair modification, nutrient uptake, and molecular responses. Compared to the individual −Zn condition, the individual −Pi condition had more of an effect in terms of biomass reduction. The combined −Pi−Zn condition increased the root hair length and density compared to the other three conditions. The individual −Zn condition increased the Pi uptake, while the individual −Pi condition favored the Zn uptake. EcZIP2 was highly upregulated in shoot tissues under the individual −Zn condition, and EcPHT1;2 was highly expressed in root tissues under the individual −Pi condition. This is the first study to report the effects of the individual or combined deficiency of Pi and Zn in finger millet and may lead to future studies to better manage P and Zn deficiency. Full article
(This article belongs to the Special Issue Nutrient Signaling Networks in Plants)
Show Figures

Figure 1

Back to TopTop