Sign in to use this feature.

Years

Between: -

Subjects

remove_circle_outline
remove_circle_outline
remove_circle_outline
remove_circle_outline
remove_circle_outline
remove_circle_outline
remove_circle_outline

Journals

Article Types

Countries / Regions

Search Results (20)

Search Parameters:
Keywords = phage-based proteomics

Order results
Result details
Results per page
Select all
Export citation of selected articles as:
18 pages, 2692 KB  
Review
Advanced Vibrational Spectroscopy and Bacteriophages Team Up: Dynamic Synergy for Medical and Environmental Applications
by Magdalena Giergiel, Thulya Chakkumpulakkal Puthan Veettil, Ava Rossetti and Kamila Kochan
Int. J. Mol. Sci. 2024, 25(15), 8148; https://doi.org/10.3390/ijms25158148 - 26 Jul 2024
Cited by 1 | Viewed by 2273
Abstract
Bacteriophages are emerging as a promising alternative in combating antibiotic-resistant bacteria amidst the escalating global antimicrobial resistance crisis. Recently, there has been a notable resurgence of interest in phages, prompting extensive research into their therapeutic potential. Beyond conventional microbiology and virology techniques, such [...] Read more.
Bacteriophages are emerging as a promising alternative in combating antibiotic-resistant bacteria amidst the escalating global antimicrobial resistance crisis. Recently, there has been a notable resurgence of interest in phages, prompting extensive research into their therapeutic potential. Beyond conventional microbiology and virology techniques, such as genomics and proteomics, novel phenotypic and chemical characterization methods are being explored. Among these, there is a growing interest in vibrational spectroscopy, especially in advanced modalities such as surface-enhanced Raman spectroscopy (SERS), tip-enhanced Raman spectroscopy (TERS), and atomic force microscopy-infrared spectroscopy (AFM-IR), which offer improved sensitivity and spatial resolution. This review explores the spectrum of uses of vibrational spectroscopy for bacteriophages, including its role in diagnostics, biosensing, phage detection, assistance in phage-based therapy, and advancing basic research. Full article
(This article belongs to the Collection Latest Review Papers in Molecular Nanoscience)
Show Figures

Figure 1

19 pages, 5201 KB  
Article
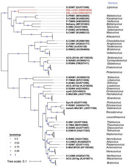
Genomic Analysis and Taxonomic Characterization of Seven Bacteriophage Genomes Metagenomic-Assembled from the Dishui Lake
by Haoyun Cai, Yifan Zhou, Xiefei Li, Tianqi Xu, Yimin Ni, Shuang Wu, Yongxin Yu and Yongjie Wang
Viruses 2023, 15(10), 2038; https://doi.org/10.3390/v15102038 - 30 Sep 2023
Cited by 5 | Viewed by 2878
Abstract
Viruses in aquatic ecosystems exhibit remarkable abundance and diversity. However, scattered studies have been conducted to mine uncultured viruses and identify them taxonomically in lake water. Here, whole genomes (29–173 kbp) of seven uncultured dsDNA bacteriophages were discovered in Dishui Lake, the largest [...] Read more.
Viruses in aquatic ecosystems exhibit remarkable abundance and diversity. However, scattered studies have been conducted to mine uncultured viruses and identify them taxonomically in lake water. Here, whole genomes (29–173 kbp) of seven uncultured dsDNA bacteriophages were discovered in Dishui Lake, the largest artificial lake in Shanghai. We analyzed their genomic signatures and found a series of viral auxiliary metabolic genes closely associated with protein synthesis and host metabolism. Dishui Lake phages shared more genes with uncultivated environmental viruses than with reference viruses based on the gene-sharing network classification. Phylogeny of proteomes and comparative genomics delineated three new genera within two known viral families of Kyanoviridae and Autographiviridae, and four new families in Caudoviricetes for these seven novel phages. Their potential hosts appeared to be from the dominant bacterial phyla in Dishui Lake. Altogether, our study provides initial insights into the composition and diversity of bacteriophage communities in Dishui Lake, contributing valuable knowledge to the ongoing research on the roles played by viruses in freshwater ecosystems. Full article
(This article belongs to the Section Bacterial Viruses)
Show Figures

Figure 1

13 pages, 7252 KB  
Article
Characterization and Comparative Genomic Analysis of a Deep-Sea Bacillus Phage Reveal a Novel Genus
by Yuan Chen, Tianyou Zhang, Qiliang Lai, Menghui Zhang, Meishun Yu, Runying Zeng and Min Jin
Viruses 2023, 15(9), 1919; https://doi.org/10.3390/v15091919 - 13 Sep 2023
Viewed by 2238
Abstract
As the most abundant biological entities, viruses are the major players in marine ecosystems. However, our knowledge on virus diversity and virus–host interactions in the deep sea remains very limited. In this study, vB_BteM-A9Y, a novel bacteriophage infecting Bacillus tequilensis, was isolated from [...] Read more.
As the most abundant biological entities, viruses are the major players in marine ecosystems. However, our knowledge on virus diversity and virus–host interactions in the deep sea remains very limited. In this study, vB_BteM-A9Y, a novel bacteriophage infecting Bacillus tequilensis, was isolated from deep-sea sediments in the South China Sea. vB_BteM-A9Y has a hexametric head and a long, complex contractile tail, which are typical features of myophages. vB_BteM-A9Y initiated host lysis at 60 min post infection with a burst size of 75 PFU/cell. The phage genome comprises 38,634 base pairs and encodes 54 predicted open reading frames (ORFs), of which 27 ORFs can be functionally annotated by homology analysis. Interestingly, abundant ORFs involved in DNA damage repair were identified in the phage genome, suggesting that vB_BteM-A9Y encodes multiple pathways for DNA damage repair, which may help to maintain the stability of the host/phage genome. A BLASTn search of the whole genome sequence of vB_BteM-A9Y against the GenBank revealed no existing homolog. Consistently, a phylogenomic tree and proteome-based phylogenetic tree analysis showed that vB_BteM-A9Y formed a unique branch. Further comparative analysis of genomic nucleotide similarity and ORF homology of vB_BteM-A9Y with its mostly related phages showed that the intergenomic similarity between vB_BteM-A9Y and these phages was 0–33.2%. Collectively, based on the comprehensive morphological, phylogenetic, and comparative genomic analysis, we propose that vB_BteM-A9Y belongs to a novel genus under Caudoviricetes. Therefore, our study will increase our knowledge on deep-sea virus diversity and virus–host interactions, as well as expanding our knowledge on phage taxonomy. Full article
(This article belongs to the Topic Marine Viruses)
Show Figures

Figure 1

17 pages, 3007 KB  
Article
Phenotypic Characterization and Comparative Genomic Analyses of Mycobacteriophage WIVsmall as A New Member Assigned to F1 Subcluster
by Xinge Guo, Jing Zhang, Yuhan Wang, Fang Zhou, Qiming Li and Tieshan Teng
Curr. Issues Mol. Biol. 2023, 45(8), 6432-6448; https://doi.org/10.3390/cimb45080406 - 3 Aug 2023
Cited by 3 | Viewed by 2236
Abstract
In this study, we conducted the morphological observation, biological and genomic characterization, evolutionary analysis, comparative genomics description, and proteome identification of a recently isolated mycobacteriophage, WIVsmall. Morphologically, WIVsmall is classified as a member of the Siphoviridae family, characterized by a flexible tail, measuring [...] Read more.
In this study, we conducted the morphological observation, biological and genomic characterization, evolutionary analysis, comparative genomics description, and proteome identification of a recently isolated mycobacteriophage, WIVsmall. Morphologically, WIVsmall is classified as a member of the Siphoviridae family, characterized by a flexible tail, measuring approximately 212 nm in length. The double-stranded phage genome DNA of WIVsmall spans 53,359 base pairs, and exhibits a G + C content of 61.01%. The genome of WIVsmall comprises 103 protein-coding genes, while no tRNA genes were detected. The genome annotation unveiled the presence of functional gene clusters responsible for mycobacteriophage assembly and maturation, replication, cell lysis, and functional protein synthesis. Based on the analysis of the phylogenetic tree, the genome of WIVsmall was classified as belonging to subgroup F1. A comparative genomics analysis indicated that the WIVsmall genome exhibited the highest similarity to the phage SG4, with a percentage of 64%. The single-step growth curve analysis of WIVsmall revealed a latent period of 120 min, and an outbreak period of 200 min. Full article
(This article belongs to the Special Issue Advanced Research in Antimicrobial and Antiviral Drugs)
Show Figures

Figure 1

17 pages, 5528 KB  
Article
Genomic Analysis of a New Freshwater Cyanophage Lbo240-yong1 Suggests a New Taxonomic Family of Bacteriophages
by Qin Zhou, Dengfeng Li, Wei Lin, Linting Pan, Minhua Qian, Fei Wang, Ruqian Cai, Chenxin Qu and Yigang Tong
Viruses 2023, 15(4), 831; https://doi.org/10.3390/v15040831 - 24 Mar 2023
Cited by 3 | Viewed by 2916
Abstract
A worldwide ecological issue, cyanobacterial blooms in marine and freshwater have caused enormous losses in both the economy and the environment. Virulent cyanophages—specifically, infecting and lysing cyanobacteria—are key ecological factors involved in limiting the overall extent of the population development of cyanobacteria. Over [...] Read more.
A worldwide ecological issue, cyanobacterial blooms in marine and freshwater have caused enormous losses in both the economy and the environment. Virulent cyanophages—specifically, infecting and lysing cyanobacteria—are key ecological factors involved in limiting the overall extent of the population development of cyanobacteria. Over the past three decades, reports have mainly focused on marine Prochlorococcus and Synechococcus cyanophages, while information on freshwater cyanophages remained largely unknown. In this study, a novel freshwater cyanophage, named Lbo240-yong1, was isolated via the double-layer agar plate method using Leptolyngbya boryana FACHB-240 as a host. Transmission electron microscopy observation illustrated the icosahedral head (50 ± 5 nm in diameter) and short tail (20 ± 5 nm in length) of Lbo240-yong1. Experimental infection against 37 cyanobacterial strains revealed that host-strain-specific Lbo240-yong1 could only lyse FACHB-240. The complete genome of Lbo240-yong1 is a double-stranded DNA of 39,740 bp with a G+C content of 51.99%, and it harbors 44 predicted open reading frames (ORFs). A Lbo240-yong1 ORF shared the highest identity with a gene of a filamentous cyanobacterium, hinting at a gene exchange between the cyanophage and cyanobacteria. A BLASTn search illustrated that Lbo240-yong1 had the highest sequence similarity with the Phormidium cyanophage Pf-WMP4 (89.67% identity, 84% query coverage). In the proteomic tree based on genome-wide sequence similarities, Lbo240-yong1, three Phormidium cyanophages (Pf-WMP4, Pf-WMP3, and PP), one Anabaena phage (A-4L), and one unclassified Arthronema cyanophage (Aa-TR020) formed a monophyletic group that was more deeply diverging than several other families. Pf-WMP4 is the only member of the independent genus Wumpquatrovirus that belongs to the Caudovircetes class. Pf-WMP3 and PP formed the independent genus Wumptrevirus. Anabaena phage A-4L is the only member of the independent Kozyakovvirus genus. The six cyanopodoviruses share similar gene arrangements. Eight core genes were found in them. We propose, here, to set up a new taxonomic family comprising the six freshwater cyanopodoviruses infecting filamentous cyanobacteria. This study enriched the field’s knowledge of freshwater cyanophages. Full article
(This article belongs to the Section Bacterial Viruses)
Show Figures

Figure 1

16 pages, 2259 KB  
Communication
A Novel Freshwater Cyanophage Mae-Yong1326-1 Infecting Bloom-Forming Cyanobacterium Microcystis aeruginosa
by Fei Wang, Dengfeng Li, Ruqian Cai, Lingting Pan, Qin Zhou, Wencai Liu, Minhua Qian and Yigang Tong
Viruses 2022, 14(9), 2051; https://doi.org/10.3390/v14092051 - 16 Sep 2022
Cited by 7 | Viewed by 2618
Abstract
Microcystis aeruginosa is a major harmful cyanobacterium causing water bloom worldwide. Cyanophage has been proposed as a promising tool for cyanobacterial bloom. In this study, M. aeruginosa FACHB-1326 was used as an indicator host to isolate cyanophage from Lake Taihu. The isolated Microcystis [...] Read more.
Microcystis aeruginosa is a major harmful cyanobacterium causing water bloom worldwide. Cyanophage has been proposed as a promising tool for cyanobacterial bloom. In this study, M. aeruginosa FACHB-1326 was used as an indicator host to isolate cyanophage from Lake Taihu. The isolated Microcystis cyanophage Mae-Yong1326-1 has an elliptical head of about 47 nm in diameter and a slender flexible tail of about 340 nm in length. Mae-Yong1326-1 could lyse cyanobacterial strains across three orders (Chroococcales, Nostocales, and Oscillatoriales) in the host range experiments. Mae-Yong1326-1 was stable in stability tests, maintaining high titers at 0–40 °C and at a wide pH range of 3–12. Mae-Yong 1326-1 has a burst size of 329 PFU/cell, which is much larger than the reported Microcystis cyanophages so far. The complete genome of Mae-Yong1326-1 is a double-stranded DNA of 48, 822 bp, with a G + C content of 71.80% and long direct terminal repeats (DTR) of 366 bp, containing 57 predicted ORFs. No Mae-Yong1326-1 ORF was found to be associated with virulence factor or antibiotic resistance. PASC scanning illustrated that the highest nucleotide sequence similarity between Mae-Yong1326-1 and all known phages in databases was only 17.75%, less than 70% (the threshold to define a genus), which indicates that Mae-Yong1326-1 belongs to an unknown new genus. In the proteomic tree based on genome-wide sequence similarities, Mae-Yong1326-1 distantly clusters with three unclassified Microcystis cyanophages (MinS1, Mwe-Yong1112-1, and Mwes-Yong2). These four Microcystis cyanophages form a monophyletic clade, which separates at a node from the other clade formed by two independent families (Zierdtviridae and Orlajensenviridae) of Caudoviricetes class. We propose to establish a new family to harbor the Microcystis cyanophages Mae-Yong1326-1, MinS1, Mwe-Yong1112-1, and Mwes-Yong2. This study enriched the understanding of freshwater cyanophages. Full article
(This article belongs to the Special Issue Viruses in the Environment)
Show Figures

Figure 1

31 pages, 2279 KB  
Review
The Use of Bacteriophages in Biotechnology and Recent Insights into Proteomics
by Ana G. Abril, Mónica Carrera, Vicente Notario, Ángeles Sánchez-Pérez and Tomás G. Villa
Antibiotics 2022, 11(5), 653; https://doi.org/10.3390/antibiotics11050653 - 13 May 2022
Cited by 21 | Viewed by 14465
Abstract
Phages have certain features, such as their ability to form protein–protein interactions, that make them good candidates for use in a variety of beneficial applications, such as in human or animal health, industry, food science, food safety, and agriculture. It is essential to [...] Read more.
Phages have certain features, such as their ability to form protein–protein interactions, that make them good candidates for use in a variety of beneficial applications, such as in human or animal health, industry, food science, food safety, and agriculture. It is essential to identify and characterize the proteins produced by particular phages in order to use these viruses in a variety of functional processes, such as bacterial detection, as vehicles for drug delivery, in vaccine development, and to combat multidrug resistant bacterial infections. Furthermore, phages can also play a major role in the design of a variety of cheap and stable sensors as well as in diagnostic assays that can either specifically identify specific compounds or detect bacteria. This article reviews recently developed phage-based techniques, such as the use of recombinant tempered phages, phage display and phage amplification-based detection. It also encompasses the application of phages as capture elements, biosensors and bioreceptors, with a special emphasis on novel bacteriophage-based mass spectrometry (MS) applications. Full article
(This article belongs to the Special Issue Frontiers in Phage Therapy)
Show Figures

Figure 1

16 pages, 3353 KB  
Article
Isolation and Characterization of a Novel Cyanophage Encoding Multiple Auxiliary Metabolic Genes
by Cuhuang Rong, Kun Zhou, Shuiming Li, Kang Xiao, Ying Xu, Rui Zhang, Yunlan Yang and Yu Zhang
Viruses 2022, 14(5), 887; https://doi.org/10.3390/v14050887 - 24 Apr 2022
Cited by 24 | Viewed by 4941
Abstract
As significant drivers of cyanobacteria mortality, cyanophages have been known to regulate the population dynamics, metabolic activities, and community structure of this most important marine autotrophic picoplankton and, therefore, influence the global primary production and biogeochemical cycle in aquatic ecosystems. In the present [...] Read more.
As significant drivers of cyanobacteria mortality, cyanophages have been known to regulate the population dynamics, metabolic activities, and community structure of this most important marine autotrophic picoplankton and, therefore, influence the global primary production and biogeochemical cycle in aquatic ecosystems. In the present study, a lytic Synechococcus phage, namely S-SZBM1, was isolated and identified. Cyanophage S-SZBM1 has a double-stranded DNA genome of 177,834 bp with a G+C content of 43.31% and contains a total of 218 predicted ORFs and six tRNA genes. Phylogenetic analysis and nucleotide-based intergenomic similarity suggested that cyanophage S-SZBM1 belongs to a new genus under the family Kyanoviridae. A variety of auxiliary metabolic genes (AMGs) that have been proved or speculated to relate to photosynthesis, carbon metabolism, nucleotide synthesis and metabolism, cell protection, and other cell metabolism were identified in cyanophage S-SZBM1 genome and may affect host processes during infection. In addition, 24 of 32 predicted structural proteins were identified by a high-throughput proteome analysis which were potentially involved in the assembly processes of virion. The genomic and proteomic analysis features of cyanophage S-SZBM1 offer a valuable insight into the interactions between cyanophages and their hosts during infection. Full article
(This article belongs to the Section Bacterial Viruses)
Show Figures

Figure 1

18 pages, 4486 KB  
Article
BtuB-Dependent Infection of the T5-like Yersinia Phage ϕR2-01
by Lotta J. Happonen, Maria I. Pajunen, Jin Woo Jun and Mikael Skurnik
Viruses 2021, 13(11), 2171; https://doi.org/10.3390/v13112171 - 28 Oct 2021
Cited by 7 | Viewed by 3825
Abstract
Yersinia enterocolitica is a food-borne Gram-negative pathogen responsible for several gastrointestinal disorders. Host-specific lytic bacteriophages have been increasingly used recently as an alternative or complementary treatment to combat bacterial infections, especially when antibiotics fail. Here, we describe the proteogenomic characterization and host receptor [...] Read more.
Yersinia enterocolitica is a food-borne Gram-negative pathogen responsible for several gastrointestinal disorders. Host-specific lytic bacteriophages have been increasingly used recently as an alternative or complementary treatment to combat bacterial infections, especially when antibiotics fail. Here, we describe the proteogenomic characterization and host receptor identification of the siphovirus vB_YenS_ϕR2-01 (in short, ϕR2-01) that infects strains of several Yersinia enterocolitica serotypes. The ϕR2-01 genome contains 154 predicted genes, 117 of which encode products that are homologous to those of Escherichia bacteriophage T5. The ϕR2-01 and T5 genomes are largely syntenic, with the major differences residing in areas encoding hypothetical ϕR2-01 proteins. Label-free mass-spectrometry-based proteomics confirmed the expression of 90 of the ϕR2-01 genes, with 88 of these being either phage particle structural or phage-particle-associated proteins. In vitro transposon-based host mutagenesis and ϕR2-01 adsorption experiments identified the outer membrane vitamin B12 receptor BtuB as the host receptor. This study provides a proteogenomic characterization of a T5-type bacteriophage and identifies specific Y. enterocolitica strains sensitive to infection with possible future applications of ϕR2-01 as a food biocontrol or phage therapy agent. Full article
(This article belongs to the Special Issue Phage-Host Interactions 2021)
Show Figures

Figure 1

21 pages, 3802 KB  
Article
Identification of Receptor Binding Proteins in Flagellotropic Agrobacterium Phage 7-7-1
by Floricel Gonzalez and Birgit E. Scharf
Viruses 2021, 13(7), 1267; https://doi.org/10.3390/v13071267 - 29 Jun 2021
Cited by 11 | Viewed by 4356
Abstract
The rapid discovery of new and diverse bacteriophages has driven the innovation of approaches aimed at detailing interactions with their bacterial hosts. Previous studies on receptor binding proteins (RBPs) mainly relied on their identification in silico and are based on similarities to well-characterized [...] Read more.
The rapid discovery of new and diverse bacteriophages has driven the innovation of approaches aimed at detailing interactions with their bacterial hosts. Previous studies on receptor binding proteins (RBPs) mainly relied on their identification in silico and are based on similarities to well-characterized systems. Thus, novel phage RBPs unlike those currently annotated in genomic and proteomic databases remain largely undiscovered. In this study, we employed a screen to identify RBPs in flagellotropic Agrobacterium phage 7-7-1. Flagellotropic phages utilize bacterial flagella as receptors. The screen identified three candidate RBPs, Gp4, Gp102, and Gp44. Homology modelling predicted that Gp4 is a trimeric, tail associated protein with a central β-barrel, while the structure and function of Gp102 and Gp44 are less obvious. Studies with purified Gp41-247 confirmed its ability to bind and interact with host cells, highlighting the robustness of the RBP screen. We also discovered that Gp41-247 inhibits the growth of host cells in a motility and lipopolysaccharide (LPS) dependent fashion. Hence, our results suggest interactions between Gp41-247, rotating flagellar filaments and host glycans to inhibit host cell growth, which presents an impactful and intriguing focus for future studies. Full article
(This article belongs to the Section Bacterial Viruses)
Show Figures

Figure 1

12 pages, 997 KB  
Article
GPCR-Based Bioactive Peptide Screening Using Phage-Displayed Peptides and an Insect Cell System for Insecticide Discovery
by Man-Yeon Choi and Robert K. Vander Meer
Biomolecules 2021, 11(4), 583; https://doi.org/10.3390/biom11040583 - 16 Apr 2021
Cited by 12 | Viewed by 8027
Abstract
The discovery of new insecticides improves integrated pest management (IPM), but is usually a long high-risk process with a low probability of success. For over two decades, insect neuropeptides (NPs) and their G-protein coupled receptors (GPCRs) have been considered as biological targets for [...] Read more.
The discovery of new insecticides improves integrated pest management (IPM), but is usually a long high-risk process with a low probability of success. For over two decades, insect neuropeptides (NPs) and their G-protein coupled receptors (GPCRs) have been considered as biological targets for insect pest control, because they are involved in almost all physiological processes associated with insect life stages. A key roadblock to success has been the question of how large volume chemical libraries can be efficiently screened for active compounds. New genomic and proteomic tools have advanced and facilitated the development of new approaches to insecticide discovery. In this study, we report a novel GPCR-based screening technology that uses millions of short peptides randomly generated by bacteriophages, and a method using an insect Sf9 cell expression system. The fire ant is a good model system, since bioactive peptides have been identified for a specific GPCR. The novel small peptides could interfere with the target GPCR-ligand functions. Therefore, we refer to this new mechanism as “receptor interference” (RECEPTORi). The GPCR-based bioactive peptide screening method offers multiple advantages. Libraries of phage-displayed peptides (~109 peptides) are inexpensive. An insect cell-based screening system rapidly leads to target specific GPCR agonists or antagonists in weeks. Delivery of bioactive peptides to target pests can be flexible, such as topical, ingestion, and plant-incorporated protectants. A variety of GPCR targets are available, thus minimizing the development of potential insecticide resistance. This report provides the first proof-of-concept for the development of novel arthropod pest management strategies using neuropeptides, and GPCRs. Full article
(This article belongs to the Special Issue Insect Receptors: Biochemical, Physiological and Molecular Studies)
Show Figures

Figure 1

21 pages, 3446 KB  
Article
Genome Sequence of the Bacteriophage CL31 and Interaction with the Host Strain Corynebacterium glutamicum ATCC 13032
by Max Hünnefeld, Ulrike Viets, Vikas Sharma, Astrid Wirtz, Aël Hardy and Julia Frunzke
Viruses 2021, 13(3), 495; https://doi.org/10.3390/v13030495 - 17 Mar 2021
Cited by 4 | Viewed by 3966
Abstract
In this study, we provide a comprehensive analysis of the genomic features of the phage CL31 and the infection dynamics with the biotechnologically relevant host strain Corynebacterium glutamicum ATCC 13032. Genome sequencing and annotation of CL31 revealed a 45-kbp genome composed of 72 [...] Read more.
In this study, we provide a comprehensive analysis of the genomic features of the phage CL31 and the infection dynamics with the biotechnologically relevant host strain Corynebacterium glutamicum ATCC 13032. Genome sequencing and annotation of CL31 revealed a 45-kbp genome composed of 72 open reading frames, mimicking the GC content of its host strain (54.4%). An ANI-based distance matrix showed the highest similarity of CL31 to the temperate corynephage Φ16. While the C. glutamicum ATCC 13032 wild type strain showed only mild propagation of CL31, a strain lacking the cglIR-cglIIR-cglIM restriction-modification system was efficiently infected by this phage. Interestingly, the prophage-free strain C. glutamicum MB001 featured an even accelerated amplification of CL31 compared to the ∆resmod strain suggesting a role of cryptic prophage elements in phage defense. Proteome analysis of purified phage particles and transcriptome analysis provide important insights into structural components of the phage and the response of C. glutamicum to CL31 infection. Isolation and sequencing of CL31-resistant strains revealed SNPs in genes involved in mycolic acid biosynthesis suggesting a role of this cell envelope component in phage adsorption. Altogether, these results provide an important basis for further investigation of phage-host interactions in this important biotechnological model organism. Full article
(This article belongs to the Special Issue Phage-Host Interactions 2021)
Show Figures

Figure 1

16 pages, 5804 KB  
Article
A Novel Singleton Giant Phage Yong-XC31 Lytic to the Pyropia Pathogen Vibrio mediterranei
by Lihua Xu, Dengfeng Li, Yigang Tong, Jing Fang, Rui Yang, Weinan Qin, Wei Lin, Lingtin Pan and Wencai Liu
Appl. Sci. 2021, 11(4), 1602; https://doi.org/10.3390/app11041602 - 10 Feb 2021
Cited by 5 | Viewed by 3240
Abstract
Vibrio mediterranei 117-T6 is extensively pathogenic to several Pyropia species, leading to the death of conchocelis. In this study, the first V. mediterranei phage (named Vibrio phage Yong-XC31, abbreviated as Yong-XC31) was isolated. Yong-XC31 is a giant phage containing an icosahedral head about [...] Read more.
Vibrio mediterranei 117-T6 is extensively pathogenic to several Pyropia species, leading to the death of conchocelis. In this study, the first V. mediterranei phage (named Vibrio phage Yong-XC31, abbreviated as Yong-XC31) was isolated. Yong-XC31 is a giant phage containing an icosahedral head about 113 nm in diameter and a contractible tail about 219 nm in length. The latent period of Yong-XC31 is 30 min, and burst size is 64,227. Adsorption rate of Yong-XC31 to V. mediterranei 117-T6 can reach 93.8% in 2 min. The phage genome consisted of a linear, double-stranded 290,532 bp DNA molecule with a G + C content of 45.87%. Bioinformatic analyses predicted 318 open reading frames (ORFs), 80 of which had no similarity to protein sequences in current (26 January 2021) public databases. Yong-XC31 shared the highest pair-wise average nucleotide identity (ANI) value of 58.65% (below the ≥95% boundary to define a species) and the highest nucleotide sequence similarity of 11.71% (below the >50% boundary to define a genus) with the closest related phage. In the proteomic tree based on genome-wide sequence similarities, Yong-XC31 and three unclassified giant phages clustered in a monophyletic clade independently between the family Drexlerviridae and Herelleviridae. Results demonstrated Yong-XC31 as a new evolutionary lineage of phage. We propose a new phage family in Caudovirales order. This study provides new insights and fundamental data for the study and application of giant phages. Full article
(This article belongs to the Special Issue Marine Resources Application Potential for Biotechnological Purposes)
Show Figures

Figure 1

16 pages, 3376 KB  
Article
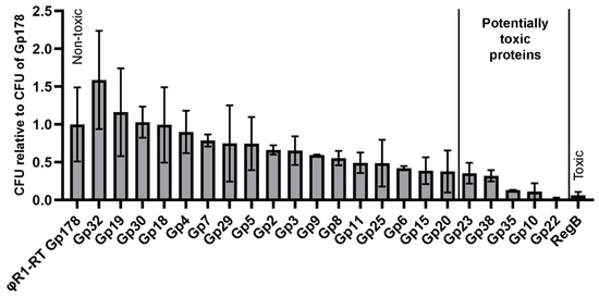
Discovery of Three Toxic Proteins of Klebsiella Phage fHe-Kpn01
by Cindy M. Spruit, Anu Wicklund, Xing Wan, Mikael Skurnik and Maria I. Pajunen
Viruses 2020, 12(5), 544; https://doi.org/10.3390/v12050544 - 15 May 2020
Cited by 9 | Viewed by 4995
Abstract
The lytic phage, fHe-Kpn01 was isolated from sewage water using an extended-spectrum beta-lactamase-producing strain of Klebsiella pneumoniae as a host. The genome is 43,329 bp in size and contains direct terminal repeats of 222 bp. The genome contains 56 predicted genes, of which [...] Read more.
The lytic phage, fHe-Kpn01 was isolated from sewage water using an extended-spectrum beta-lactamase-producing strain of Klebsiella pneumoniae as a host. The genome is 43,329 bp in size and contains direct terminal repeats of 222 bp. The genome contains 56 predicted genes, of which proteomics analysis detected 29 different proteins in purified phage particles. Comparison of fHe-Kpn01 to other phages, both morphologically and genetically, indicated that the phage belongs to the family Podoviridae and genus Drulisvirus. Because fHe-Kpn01 is strictly lytic and does not carry any known resistance or virulence genes, it is suitable for phage therapy. It has, however, a narrow host range since it infected only three of the 72 tested K. pneumoniae strains, two of which were of capsule type KL62. After annotation of the predicted genes based on the similarity to genes of known function and proteomics results on the virion-associated proteins, 22 gene products remained annotated as hypothetical proteins of unknown function (HPUF). These fHe-Kpn01 HPUFs were screened for their toxicity in Escherichia coli. Three of the HPUFs, encoded by the genes g10, g22, and g38, were confirmed to be toxic. Full article
(This article belongs to the Section Bacterial Viruses)
Show Figures

Figure 1

8 pages, 1527 KB  
Communication
Pantoea agglomerans-Infecting Bacteriophage vB_PagS_AAS21: A Cold-Adapted Virus Representing a Novel Genus within the Family Siphoviridae
by Monika Šimoliūnienė, Lidija Truncaitė, Emilija Petrauskaitė, Aurelija Zajančkauskaitė, Rolandas Meškys, Martynas Skapas, Algirdas Kaupinis, Mindaugas Valius and Eugenijus Šimoliūnas
Viruses 2020, 12(4), 479; https://doi.org/10.3390/v12040479 - 23 Apr 2020
Cited by 6 | Viewed by 4253
Abstract
A novel cold-adapted siphovirus, vB_PagS_AAS21 (AAS21), was isolated in Lithuania using Pantoea agglomerans as the host for phage propagation. AAS21 has an isometric head (~85 nm in diameter) and a non-contractile flexible tail (~174 × 10 nm). With a genome size of 116,649 [...] Read more.
A novel cold-adapted siphovirus, vB_PagS_AAS21 (AAS21), was isolated in Lithuania using Pantoea agglomerans as the host for phage propagation. AAS21 has an isometric head (~85 nm in diameter) and a non-contractile flexible tail (~174 × 10 nm). With a genome size of 116,649 bp, bacteriophage AAS21 is the largest Pantoea-infecting siphovirus sequenced to date. The genome of AAS21 has a G+C content of 39.0% and contains 213 putative protein-encoding genes and 29 genes for tRNAs. A comparative sequence analysis revealed that 89 AAS21 open reading frames (ORFs) code for unique proteins that have no reliable identity to database entries. In total, 63 AAS21 ORFs were functionally annotated, including those coding for the proteins responsible for virion morphogenesis, phage-host interactions, and DNA metabolism. Proteomic analysis led to the experimental identification of 19 virion proteins, including 11 that were predicted by bioinformatics approaches. Based on comparative phylogenetic analysis, AAS21 cannot be assigned to any genus currently recognized by ICTV and may represents a new branch of viruses within the family Siphoviridae. Full article
(This article belongs to the Section Bacterial Viruses)
Show Figures

Figure 1

Back to TopTop