Ochratoxin A Degradation and Stress Response Mechanism of Brevundimonas naejangsanensis ML17 Determined by Transcriptomic Analysis
Abstract
1. Introduction
2. Materials and Methods
2.1. Chemicals and Regents
2.2. Strains and Culture Conditions
2.3. Growth Curve Measurements of B. naejangsanensis ML17 Under OTA Stress
2.4. Morphological Determination of B. naejangsanensis ML17
2.5. Detection of OTA-Degrading Activity of B. naejangsanensis ML17
2.5.1. Detection OTA-Degrading Activity of B. naejangsanensis ML17 Using Thin-Layer Chromatography (TLC)
2.5.2. Detection OTA-Degrading Activity of B. naejangsanensis ML17 Using High-Performance Liquid Chromatography (HPLC)
2.6. Transcriptomic Analysis
2.7. Functional Annotation and Enrichment Analysis
2.8. Statistics
3. Results
3.1. Growth of B. naejangsanensis ML17 under Different Levels of OTA Stress
3.2. Degradation of OTA by B. naejangsanensis ML17 Under OTA Stress
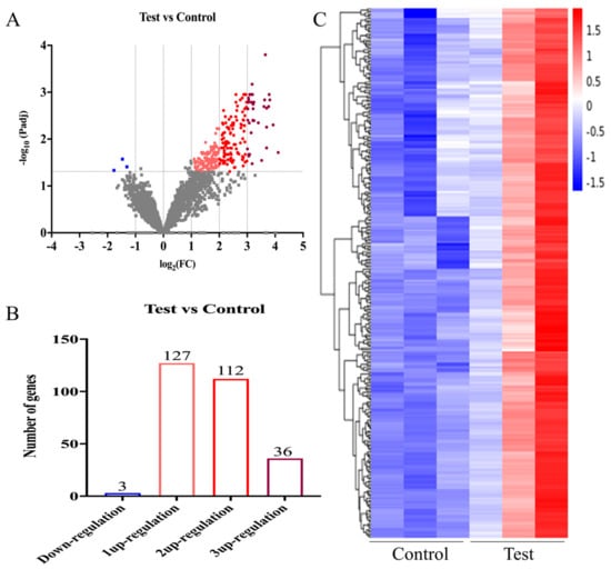
3.3. Transcriptome Features Under OTA Exposure
3.4. Functional Enrichment Analysis of Differentially Expressed Genes
3.5. Stress Response of B. naejangsanensis ML17 to OTA
3.6. Effect of OTA on Transport Proteins in B. naejangsanensis ML17
3.7. Effect of OTA on Antioxidant Levels in B. naejangsanensis ML17
3.8. Effect of OTA on the Levels of Active Enzymes in B. naejangsanensis ML17
4. Discussion
5. Conclusions
Supplementary Materials
Author Contributions
Funding
Institutional Review Board Statement
Informed Consent Statement
Data Availability Statement
Conflicts of Interest
References
- Łozowicka, B.; Kaczyński, P.; Iwaniuk, P.; Rutkowska, E.; Socha, K.; Orywal, K.; Farhan, J.A.; Perkowski, M. Nutritional compounds and risk assessment of mycotoxins in ecological and conventional nuts. Food Chem. 2024, 458, 140222. [Google Scholar] [CrossRef] [PubMed]
- Peng, M.; Zhang, Z.; Xu, X.; Zhang, H.; Zhao, Z.; Liang, Z. Purification and characterization of the enzymes from Brevundimonas naejangsanensis that degrade ochratoxin A and B. Food Chem. 2023, 419, 135926. [Google Scholar] [CrossRef] [PubMed]
- Eskola, M.; Kos, G.; Elliott, C.T.; Hajšlová, J.; Mayar, S. Worldwide contamination of food-crops with mycotoxins: Validity of the widely cited ‘FAO estimate’ of 25%. Crit. Rev. Food Sci. Nutr. 2020, 60, 2773–2789. [Google Scholar] [CrossRef] [PubMed]
- Wang, G.; Li, E.; Gallo, A.; Perrone, G.; Varga, E.; Ma, J.; Yang, B.; Tai, B.; Xing, F. Impact of environmental factors on ochratoxin A: From natural occurrence to control strategy. Environ. Pollut. 2023, 317, 120767. [Google Scholar] [CrossRef]
- Zhao, Z.; Zhang, Z.; Zhang, H.; Liang, Z. Small Peptides in the Detection of Mycotoxins and Their Potential Applications in Mycotoxin Removal. Toxins 2022, 14, 795. [Google Scholar] [CrossRef]
- Zhao, Z.; Liu, D.; Ruan, L.; Wang, T.; Liang, Z. Antifungal mechanism of Bacillus amyloliquefaciens SC-B15 and its application in cereal mildewproof and grape preservation. Food Biosci. 2023, 56, 103287. [Google Scholar] [CrossRef]
- Tan, H.; Zhou, H.; Guo, T.; Zhou, Y.; Zhang, Q.; Zhang, Y.; Ma, L. Recent advances on formation, transformation, occurrence, and analytical strategy of modified mycotoxins in cereals and their products. Food Chem. 2023, 405, 134752. [Google Scholar] [CrossRef]
- Tan, H.; Zhou, H.; Guo, T.; Zhou, Y.; Wang, S.; Liu, X.; Zhang, Y.; Ma, L. Matrix-associated mycotoxins in foods, cereals and feedstuffs: A review on occurrence, detection, transformation and future challenges. Crit. Rev. Food Sci. Nutr. 2024, 64, 3206–3219. [Google Scholar] [CrossRef]
- Chen, W.; Li, C.; Zhang, B.; Zhou, Z.; Shen, Y.; Liao, X.; Yang, J.; Wang, Y.; Li, X.; Li, Y. Advances in Biodetoxification of Ochratoxin A-A Review of the Past Five Decades. Front. Microbiol. 2018, 9, 1386. [Google Scholar] [CrossRef]
- Luo, H.; Wang, G.; Chen, N.; Fang, Z.; Xiao, Y.; Zhang, M.; Gerelt, K.; Qian, Y.; Lai, R.; Zhou, Y. A superefficient ochratoxin A hydrolase with promising potential for industrial applications. Appl. Environ. Microbiol. 2021, 88, e01964-21. [Google Scholar] [CrossRef]
- Yang, Q.; Dhanasekaran, S.; Ngea, G.L.N.; Tian, S.; Li, B.; Zhang, H. Unveiling ochratoxin a controlling and biodetoxification molecular mechanisms: Opportunities to secure foodstuffs from OTA contamination. Food Chem. Toxicol. 2022, 169, 113437. [Google Scholar] [CrossRef] [PubMed]
- Peng, M.; Liang, Z. Degeneration of industrial bacteria caused by genetic instability. World J. Microbiol. Biotechnol. 2020, 36, 119. [Google Scholar] [CrossRef] [PubMed]
- Mwabulili, F.; Xie, Y.; Li, Q.; Sun, S.; Yang, Y.; Ma, W. Research progress of ochratoxin a bio-detoxification. Toxicon 2023, 222, 107005. [Google Scholar] [CrossRef] [PubMed]
- Yan, W.; Cao, Z.; Ding, M.; Yuan, Y. Design and construction of microbial cell factories based on systems biology. Synth. Syst. Biotechnol. 2023, 8, 176–185. [Google Scholar] [CrossRef]
- Yang, P.; Wu, W.; Zhang, D.; Cao, L.; Cheng, J. AFB1 Microbial Degradation by Bacillus subtilis WJ6 and Its Degradation Mechanism Exploration Based on the Comparative Transcriptomics Approach. Metabolites 2023, 13, 785. [Google Scholar] [CrossRef]
- Yang, Z.K.; Li, D.W.; Peng, L.; Liu, C.F.; Wang, Z.Y. Transcriptomic responses of the zearalenone (ZEN)-detoxifying yeast Apiotrichum mycotoxinivorans to ZEN exposure. Ecotoxicol. Environ. Saf. 2022, 241, 113756. [Google Scholar] [CrossRef]
- Satterlee, T.R.; Williams, F.N.; Nadal, M.; Glenn, A.E.; Lofton, L.W.; Duke, M.V.; Scheffler, B.E.; Gold, S.E. Transcriptomic Response of Fusarium verticillioides to Variably Inhibitory Environmental Isolates of Streptomyces. Front. Fungal Biol. 2022, 3, 894590. [Google Scholar] [CrossRef]
- Wang, L.; Cai, R.; Zhang, J.; Liu, X.; Wang, S.; Ge, Q.; Zhao, Z.; Yue, T.; Yuan, Y.; Wang, Z. Removal of ochratoxin A in wine by Cryptococcus albidus and safety assessment of degradation products. J. Sci. Food Agric. 2023, 104, 2030–2037. [Google Scholar] [CrossRef]
- Peng, M.; Zhao, Z.; Liang, Z. Biodegradation of ochratoxin A and ochratoxin B by Brevundimonas naejangsanensis isolated from soil. Food Control 2022, 133, 108611. [Google Scholar] [CrossRef]
- Yang, Z.K.; Huang, X.L.; Peng, L. Transcriptome analysis reveals gene expression changes of the basidiomycetous yeast Apiotrichum mycotoxinivorans in response to ochratoxin A exposure. Ecotoxicol. Environ. Saf. 2022, 246, 114146. [Google Scholar] [CrossRef]
- Garrity, G.M.; Lilburn, B.J. TG Bergey’s manual of systematic bacteriology. In Taxonomic Outline of the Prokaryotes, 2nd ed.; Springer: New York, NY, USA; Berlin/Heidelberg, Germany, 2004. [Google Scholar]
- Schertl, P.; Braun, H.P. Respiratory electron transfer pathways in plant mitochondria. Front. Plant Sci. 2014, 5, 163. [Google Scholar] [CrossRef] [PubMed]
- Fujita, M.; Yano, S.; Shibata, K.; Kondo, M.; Hishiyama, S.; Kamimura, N.; Masai, E. Functional roles of multiple Ton complex genes in a Sphingobium degrader of lignin-derived aromatic compounds. Sci. Rep. 2021, 11, 22444. [Google Scholar] [CrossRef] [PubMed]
- Jung, K.Y.; Takeda, M.; Kim, D.K.; Tojo, A.; Narikawa, S.; Yoo, B.S.; Hosoyamada, M.; Cha, S.H.; Sekine, T.; Endou, H. Characterization of ochratoxin A transport by human organic anion transporters. Life Sci. 2001, 69, 2123–2135. [Google Scholar] [CrossRef] [PubMed]
- Anzai, N.; Jutabha, P.; Endou, H. Molecular mechanism of ochratoxin a transport in the kidney. Toxins 2010, 2, 1381–1398. [Google Scholar] [CrossRef]
- Qi, X.; Wagenaar, E.; Xu, W.; Huang, K.; Schinkel, A.H. Ochratoxin A transport by the human breast cancer resistance protein (BCRP), multidrug resistance protein 2 (MRP2), and organic anion-transporting polypeptides 1A2, 1B1 and 2B1. Toxicol. Appl. Pharmacol. 2017, 329, 18–25. [Google Scholar] [CrossRef]
- Zlender, V.; Breljak, D.; Ljubojević, M.; Flajs, D.; Balen, D.; Brzica, H.; Domijan, A.M.; Peraica, M.; Fuchs, R.; Anzai, N.; et al. Low doses of ochratoxin A upregulate the protein expression of organic anion transporters Oat1, Oat2, Oat3 and Oat5 in rat kidney cortex. Toxicol. Appl. Pharmacol. 2009, 239, 284–296. [Google Scholar] [CrossRef]
- García-Pérez, E.; Ryu, D.; Lee, C.; Lee, H.J. Ochratoxin A Induces Oxidative Stress in HepG2 Cells by Impairing the Gene Expression of Antioxidant Enzymes. Toxins 2021, 13, 271. [Google Scholar] [CrossRef]
- Sheng, Y.; Abreu, I.A.; Cabelli, D.E.; Maroney, M.J.; Miller, A.F.; Teixeira, M.; Valentine, J.S. Superoxide dismutases and superoxide reductases. Chem. Rev. 2014, 114, 3854–3918. [Google Scholar] [CrossRef]
- Dai, J.; Park, G.; Wright, M.W.; Adams, M.; Akman, S.A.; Manderville, R.A. Detection and characterization of a glutathione conjugate of ochratoxin A. Chem. Res. Toxicol. 2002, 15, 1581–1588. [Google Scholar] [CrossRef]
- Tozlovanu, M.; Canadas, D.; Pfohl-Leszkowicz, A.; Frenette, C.; Paugh, R.J.; Manderville, R.A. Glutathione conjugates of ochratoxin A as biomarkers of exposure. Arh. Hig. Rada Toksikol. 2012, 63, 417–427. [Google Scholar] [CrossRef]
- Nora, N.S.; Penteado Feltrin, A.C.; Marimon Sibaja, K.V.; Furlong, E.B.; Garda-Buffon, J. Ochratoxin A reduction by peroxidase in a model system and grape juice. Braz. J. Microbiol. 2019, 50, 1075–1082. [Google Scholar] [CrossRef] [PubMed]
- Garcia, S.d.O.; Marimon Sibaja, K.V.; Nogueira, W.V.; Penteado Feltrin, A.C.; Alvares Pinheiro, D.F.; Rodrigues Cerqueira, M.B.; Furlong, E.B.; Garda-Buffon, J. Peroxidase as a simultaneous degradation agent of ochratoxin A and zearalenone applied to model solution and beer. Food Res. Int. 2020, 131, 109039. [Google Scholar] [CrossRef] [PubMed]
- Dey, D.K.; Kang, J.I.; Bajpai, V.K.; Kim, K.; Lee, H.; Sonwal, S.; Simal-Gandara, J.; Xiao, J.; Ali, S.; Huh, Y.S.; et al. Mycotoxins in food and feed: Toxicity, preventive challenges, and advanced detection techniques for associated diseases. Crit. Rev. Food Sci. Nutr. 2023, 63, 8489–8510. [Google Scholar] [CrossRef] [PubMed]
- Wei, M.; Dhanasekaran, S.; Yang, Q.; Ngea, G.L.N.; Godana, E.A.; Zhang, H. Degradation and stress response mechanism of Cryptococcus podzolicus Y3 on ochratoxin A at the transcriptional level. LWT 2022, 157, 113061. [Google Scholar] [CrossRef]
- Abrunhosa, L.; Paterson, R.R.M.; Venâncio, A. Biodegradation of ochratoxin a for food and feed decontamination. Toxins 2010, 2, 1078–1099. [Google Scholar] [CrossRef]
- Wang, Y.; Hao, J.; Zhao, W.; Yang, Z.; Wu, W. Comparative proteomics and physiological characterization of Arabidopsis thaliana seedlings in responses to Ochratoxin A. Plant Mol. Biol. 2013, 82, 321–337. [Google Scholar] [CrossRef]
- Schaaf, G.J.; Nijmeijer, S.M.; Maas, R.F.M.; Roestenberg, P.; De Groene, E.M.; Fink-Gremmels, J. The role of oxidative stress in the ochratoxin A-mediated toxicity in proximal tubular cells. Biochim. Biophys. Acta 2002, 1588, 149–158. [Google Scholar] [CrossRef]
- Abouelwafa, S.F. Reactive oxygen species: Metabolism, oxidative stress, and signal transduction. Annu. Rev. Plant Biol. 2016, 55, 373–399. [Google Scholar] [CrossRef]
- Wang, Y.; Branicky, R.; Noe, A.; Hekimi, S. Superoxide dismutases: Dual roles in controlling ROS damage and regulating ROS signaling. J. Cell Biol. 2018, 217, 1915–1928. [Google Scholar] [CrossRef]
- Gough, D.R.; Cotter, T.G. Hydrogen peroxide: A Jekyll and Hyde signalling molecule. Cell Death Dis. 2011, 2, e213. [Google Scholar] [CrossRef]






| Gene ID | log2(Test/Control) | −log10(p Adjust) | Gene Name (EC Number) | COG/GO Description |
|---|---|---|---|---|
| gene0023 | 2.916 | 1.941 | Heat-shock protein/molecular chaperone IbpA, Hsp20 | Response to heat |
| gene0103 | 3.243 | 2.395 | Heat-shock protein/molecular chaperone DnaK, Hsp20 | Heat shock protein |
| gene0607 | 2.519 | 2.082 | Hsp20/alpha crystallin family | Response to heat |
| gene0291 | 2.901 | 2.288 | Chaperonin GroEL | Prevents misfolding under stress conditions |
| gene0292 | 3.928 | 2.303 | Chaperonin GroES | Binds to cpn60 in the presence of Mg-ATP |
| gene2710 | 2.130 | 1.919 | ATP-dependent chaperone ClpB | ATP-dependent CLP protease ATP-binding subunit |
| gene1265 | 1.900 | 1.394 | ATP-dependent ClpP protease, Protease subunit [EC:3.4.21.92] | Cleaves peptides in various proteins in a process that requires ATP hydrolysis. |
| gene1268 | 2.392 | 1.578 | ATP-binding subunit ClpX | ATP-dependent specificity component of the Clp protease. |
| gene1075 | 1.992 | 1.775 | ATP-binding subunit ClpA | ATP-dependent CLP protease ATP-binding subunit |
| gene0971 | 3.008 | 1.791 | Stress-induced protein | Stress-induced protein, KGG, repeat protein |
| gene2217 | 2.483 | 2.221 | Universal stress protein | Universal stress protein |
| gene0017 | 3.770 | 2.695 | GlsB/YeaQ/YmgE family stress response membrane protein | Integral component of membrane |
| Gene ID | log2(Test/Control) | −log10(p Adjust) | Gene Name (EC Number) | COG/GO Description |
|---|---|---|---|---|
| gene2071 | 3.788 | 2.951 | Biopolymer transport protein ExbD | Biopolymer transport protein exbD tolR |
| gene2072 | 2.428 | 1.674 | Biopolymer transport protein ExbB | MotA TolQ exbB proton channel |
| gene2070 | 2.243 | 1.885 | periplasmic protein TonB | TonB family |
| gene2485 | 2.877 | 2.403 | TonB-dependent receptor | tonB-dependent Receptor |
| gene0900 | 2.125 | 1.530 | TonB-dependent receptor | tonB-dependent Receptor |
| gene1458 | 1.503 | 1.593 | vitamin B12 transporter | tonB-dependent Receptor |
| gene0063 | 1.844 | 1.572 | Iron complex outermembrane recepter protein | Receptor |
| gene1933 | 1.484 | 1.606 | Periplasmic copper chaperone A | Secreted protein |
| gene0998 | 2.838 | 1.562 | porin family protein | Outer membrane protein beta-barrel domain |
| gene1393 | 1.434 | 1.437 | Outer membrane protein insertion porin family | Gram-negative-bacterium-type cell outer membrane assembly |
| gene0860 | 1.350 | 1.462 | Sodium–solute symporter family | Symporter |
| gene0013 | 1.570 | 1.305 | Putative sulfate exporter family transporter | Membrane |
| gene1088 | 1.428 | 1.488 | Mechanosensitive ion channel | Mechanosensitive ion channel |
| Gene ID | log2(Test/Control) | −log10(p Adjust) | Gene Name (EC Number) | COG/GO Description |
|---|---|---|---|---|
| gene1531 | 2.122 | 2.343 | Peroxiredoxin Q/BCP [EC:1.11.1.15] | Alkyl hydroperoxide reductase Thiol specific antioxidant Mal allergen |
| gene0243 | 2.445 | 1.807 | Peroxiredoxin (alkyl hydroperoxide reductase subunit C) [EC:1.11.1.15] | Alkyl hydroperoxide reductase |
| gene0016 | 2.103 | 2.085 | Superoxide dismutase | Superoxide dismutase |
| gene2362 | 2.773 | 2.320 | Superoxide dismutase, Fe-Mn family [EC:1.15.1.1] | Destroys radicals which are normally produced within the cells and which are toxic to biological systems |
| gene1643 | 1.574 | 1.431 | Glutathione peroxidase [EC:1.11.1.9] | Glutathione peroxidase |
| gene1765 | 1.428 | 1.383 | Glutathione S-transferase [EC:2.5.1.18] | Glutathione S-transferase |
| gene1263 | 1.102 | 1.575 | Hydroxyacylglutathione hydrolase [EC:3.1.2.6] | Beta-lactamase domain protein |
| gene0415 | 1.944 | 1.575 | Glutaredoxin 3 | Glutaredoxin |
| gene2353 | 1.972 | 1.431 | Monothiol glutaredoxin | Glutaredoxin |
| gene1226 | 4.108 | 1.714 | tRNA-Glu | tRNA-Glu |
| gene1227 | 3.694 | 2.255 | tRNA-Glu | tRNA-Glu |
| gene2054 | 3.179 | 1.475 | tRNA-Gly | tRNA-Gly |
| gene2055 | 3.209 | 2.395 | tRNA-Tyr | tRNA-Tyr |
| gene1697 | 1.274 | 1.576 | tRNA-Arg | tRNA-Arg |
| Gene ID | log2(Test/Control) | −log10(p Adjust) | Gene Name (EC Number) | COG/GO Description |
|---|---|---|---|---|
| gene0095 | 1.404 | 1.530 | Peptidyl-dipeptidase Dcp [EC:3.4.15.5] | Metal ion binding, metalloendopeptidase activity |
| gene1826 | 0.060 | 0.072 | Serine carboxypeptidase | Serine-type carboxypeptidase activity |
| gene2253 | −0.071 | 0.117 | M14 family metallopeptidase | Zinc ion binding, metallocarboxypeptidase activity |
| gene0484 | −0.222 | 0.286 | Amidohydrolase family protein | Hydrolase activity, acting on carbon-nitrogen (but not peptide) bonds |
| gene1837 | 1.706 | 1.475 | Leucyl aminopeptidase [EC:3.4.11.1] | Cytoplasm, manganese ion binding, aminopeptidase activity, metalloexopeptidase activity |
| gene1744 | 1.587 | 1.357 | Peptidase | Bacterial pre-peptidase C-terminal domain |
| gene1792 | 1.521 | 1.540 | Serine hydrolase/β-lactamase | Integral component of membrane, hydrolase activity |
| gene1036 | 1.542 | 1.395 | Do family serine Endopeptidase/trypsin-like peptidase | Periplasmic space; serine-type endopeptidase activity |
Disclaimer/Publisher’s Note: The statements, opinions and data contained in all publications are solely those of the individual author(s) and contributor(s) and not of MDPI and/or the editor(s). MDPI and/or the editor(s) disclaim responsibility for any injury to people or property resulting from any ideas, methods, instructions or products referred to in the content. |
© 2024 by the authors. Licensee MDPI, Basel, Switzerland. This article is an open access article distributed under the terms and conditions of the Creative Commons Attribution (CC BY) license (https://creativecommons.org/licenses/by/4.0/).
Share and Cite
Zhao, Z.; Niu, Z.; Liang, Z. Ochratoxin A Degradation and Stress Response Mechanism of Brevundimonas naejangsanensis ML17 Determined by Transcriptomic Analysis. Foods 2024, 13, 3732. https://doi.org/10.3390/foods13233732
Zhao Z, Niu Z, Liang Z. Ochratoxin A Degradation and Stress Response Mechanism of Brevundimonas naejangsanensis ML17 Determined by Transcriptomic Analysis. Foods. 2024; 13(23):3732. https://doi.org/10.3390/foods13233732
Chicago/Turabian StyleZhao, Zitong, Zehui Niu, and Zhihong Liang. 2024. "Ochratoxin A Degradation and Stress Response Mechanism of Brevundimonas naejangsanensis ML17 Determined by Transcriptomic Analysis" Foods 13, no. 23: 3732. https://doi.org/10.3390/foods13233732
APA StyleZhao, Z., Niu, Z., & Liang, Z. (2024). Ochratoxin A Degradation and Stress Response Mechanism of Brevundimonas naejangsanensis ML17 Determined by Transcriptomic Analysis. Foods, 13(23), 3732. https://doi.org/10.3390/foods13233732
