DDAH1 Protects against Cardiotoxin-Induced Muscle Injury and Regeneration
Abstract
1. Introduction
2. Materials and Methods
2.1. Reagents and Antibodies
2.2. Animal and Experimental Design
2.3. Histopathological Analysis
2.4. Quantitative Real-Time PCR Analysis
2.5. Western Blotting Analysis
2.6. Statistical Analysis
3. Results
3.1. Muscle-Specific Ddah1 Deletion Caused More Muscle Weight Loss and Severe Damage in Response to CTX
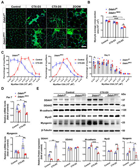
3.2. Muscle-Specific Ddah1 Deletion Delayed Muscle Regeneration in Response to CTX
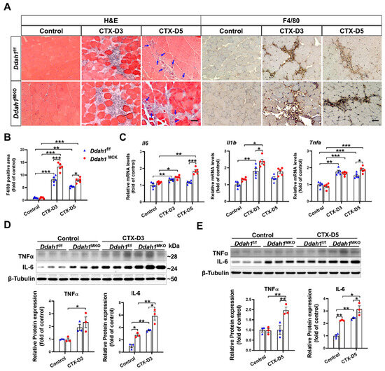
3.3. Muscle-Specific Ddah1 Deletion Aggravated the Inflammatory Response after CTX Treatment
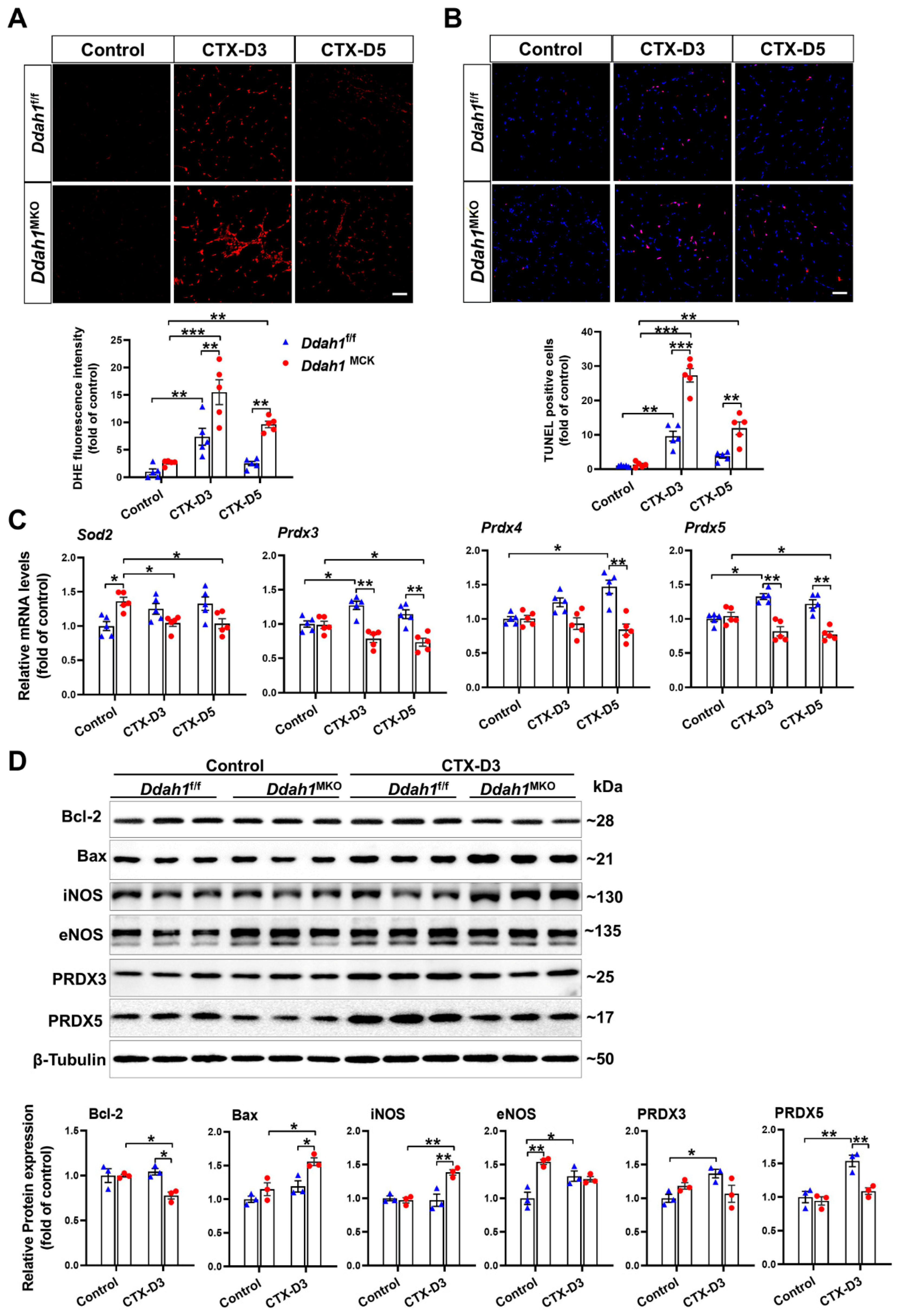
3.4. Muscle-Specific Ddah1 Deficiency Aggravated CTX-Induced Cell Apoptosis and Oxidative Stress
4. Discussion
5. Conclusions
Author Contributions
Funding
Institutional Review Board Statement
Informed Consent Statement
Data Availability Statement
Acknowledgments
Conflicts of Interest
References
- Frontera, W.R.; Ochala, J. Skeletal muscle: A brief review of structure and function. Calcif. Tissue Int. 2015, 96, 183–195. [Google Scholar] [CrossRef] [PubMed]
- Chan, O.; Del Buono, A.; Best, T.M.; Maffulli, N. Acute muscle strain injuries: A proposed new classification system. Knee Surg. Sports Traumatol. Arthrosc. 2012, 20, 2356–2362. [Google Scholar] [CrossRef] [PubMed]
- Shi, X.; Garry, D.J. Myogenic regulatory factors transactivate the Tceal7 gene and modulate muscle differentiation. Biochem. J. 2010, 428, 213–221. [Google Scholar] [CrossRef] [PubMed][Green Version]
- Dumont, N.A.; Bentzinger, C.F.; Sincennes, M.C.; Rudnicki, M.A. Satellite Cells and Skeletal Muscle Regeneration. Compr. Physiol. 2015, 5, 1027–1059. [Google Scholar] [CrossRef]
- Tidball, J.G. Regulation of muscle growth and regeneration by the immune system. Nat. Rev. Immunol. 2017, 17, 165–178. [Google Scholar] [CrossRef] [PubMed]
- Perandini, L.A.; Chimin, P.; Lutkemeyer, D.D.S.; Camara, N.O.S. Chronic inflammation in skeletal muscle impairs satellite cells function during regeneration: Can physical exercise restore the satellite cell niche? FEBS J. 2018, 285, 1973–1984. [Google Scholar] [CrossRef]
- Kozakowska, M.; Pietraszek-Gremplewicz, K.; Jozkowicz, A.; Dulak, J. The role of oxidative stress in skeletal muscle injury and regeneration: Focus on antioxidant enzymes. J. Muscle Res. Cell Motil. 2015, 36, 377–393. [Google Scholar] [CrossRef]
- Fletcher, J.E.; Jiang, M.S.; Gong, Q.H.; Yudkowsky, M.L.; Wieland, S.J. Effects of a cardiotoxin from Naja naja kaouthia venom on skeletal muscle: Involvement of calcium-induced calcium release, sodium ion currents and phospholipases A2 and C. Toxicon 1991, 29, 1489–1500. [Google Scholar] [CrossRef]
- Lin Shiau, S.Y.; Huang, M.C.; Lee, C.Y. Mechanism of action of cobra cardiotoxin in the skeletal muscle. J. Pharmacol. Exp. Ther. 1976, 196, 758–770. [Google Scholar]
- Wang, Y.; Lu, J.; Liu, Y. Skeletal Muscle Regeneration in Cardiotoxin-Induced Muscle Injury Models. Int. J. Mol. Sci. 2022, 23, 13380. [Google Scholar] [CrossRef]
- Czerwinska, A.M.; Streminska, W.; Ciemerych, M.A.; Grabowska, I. Mouse gastrocnemius muscle regeneration after mechanical or cardiotoxin injury. Folia Histochem. Cytobiol. 2012, 50, 144–153. [Google Scholar] [CrossRef] [PubMed]
- Harris, J.B. Myotoxic phospholipases A2 and the regeneration of skeletal muscles. Toxicon 2003, 42, 933–945. [Google Scholar] [CrossRef] [PubMed]
- Anderson, J.E. A role for nitric oxide in muscle repair: Nitric oxide-mediated activation of muscle satellite cells. Mol. Biol. Cell 2000, 11, 1859–1874. [Google Scholar] [CrossRef] [PubMed]
- Sibisi, N.C.; Snyman, C.; Myburgh, K.H.; Niesler, C.U. Evaluating the role of nitric oxide in myogenesis in vitro. Biochimie 2022, 196, 216–224. [Google Scholar] [CrossRef] [PubMed]
- Arsic, N.; Zacchigna, S.; Zentilin, L.; Ramirez-Correa, G.; Pattarini, L.; Salvi, A.; Sinagra, G.; Giacca, M. Vascular endothelial growth factor stimulates skeletal muscle regeneration in vivo. Mol. Ther. 2004, 10, 844–854. [Google Scholar] [CrossRef]
- Cardounel, A.J.; Cui, H.; Samouilov, A.; Johnson, W.; Kearns, P.; Tsai, A.L.; Berka, V.; Zweier, J.L. Evidence for the pathophysiological role of endogenous methylarginines in regulation of endothelial NO production and vascular function. J. Biol. Chem. 2007, 282, 879–887. [Google Scholar] [CrossRef]
- Druhan, L.J.; Forbes, S.P.; Pope, A.J.; Chen, C.A.; Zweier, J.L.; Cardounel, A.J. Regulation of eNOS-derived superoxide by endogenous methylarginines. Biochemistry 2008, 47, 7256–7263. [Google Scholar] [CrossRef]
- Duckelmann, C.; Mittermayer, F.; Haider, D.G.; Altenberger, J.; Eichinger, J.; Wolzt, M. Asymmetric dimethylarginine enhances cardiovascular risk prediction in patients with chronic heart failure. Arter. Thromb. Vasc. Biol. 2007, 27, 2037–2042. [Google Scholar] [CrossRef]
- Hu, X.; Atzler, D.; Xu, X.; Zhang, P.; Guo, H.; Lu, Z.; Fassett, J.; Schwedhelm, E.; Böger, R.H.; Bache, R.J.; et al. Dimethylarginine dimethylaminohydrolase-1 is the critical enzyme for degrading the cardiovascular risk factor asymmetrical dimethylarginine. Arterioscler. Thromb. Vasc. Biol. 2011, 31, 1540–1546. [Google Scholar] [CrossRef]
- Achan, V.; Broadhead, M.; Malaki, M.; Whitley, G.; Leiper, J.; MacAllister, R.; Vallance, P. Asymmetric dimethylarginine causes hypertension and cardiac dysfunction in humans and is actively metabolized by dimethylarginine dimethylaminohydrolase. Arter. Thromb. Vasc. Biol. 2003, 23, 1455–1459. [Google Scholar] [CrossRef]
- Hu, X.; Xu, X.; Zhu, G.; Atzler, D.; Kimoto, M.; Chen, J.; Schwedhelm, E.; Lüneburg, N.; Böger, R.H.; Zhang, P.; et al. Vascular endothelial-specific dimethylarginine dimethylaminohydrolase-1-deficient mice reveal that vascular endothelium plays an important role in removing asymmetric dimethylarginine. Circulation 2009, 120, 2222–2229. [Google Scholar] [CrossRef] [PubMed]
- Brüning, J.C.; Michael, M.D.; Winnay, J.N.; Hayashi, T.; Hörsch, D.; Accili, D.; Goodyear, L.J.; Kahn, C.R. A muscle-specific insulin receptor knockout exhibits features of the metabolic syndrome of NIDDM without altering glucose tolerance. Mol. Cell 1998, 2, 559–569. [Google Scholar] [CrossRef] [PubMed]
- Shen, X.; Ishaq, S.M.; Wang, Q.; Yuan, J.; Gao, J.; Lu, Z. DDAH1 Protects against Acetaminophen-Induced Liver Hepatoxicity in Mice. Antioxidants 2022, 11, 880. [Google Scholar] [CrossRef] [PubMed]
- Fu, X.; Li, S.; Jia, M.; Yang, W.; Hu, P. Induction of Skeletal Muscle Injury by Intramuscular Injection of Cardiotoxin in Mouse. Bio-Protocol 2023, 13, e4668. [Google Scholar] [CrossRef] [PubMed]
- Bunprajun, T.; Yimlamai, T.; Soodvilai, S.; Muanprasat, C.; Chatsudthipong, V. Stevioside enhances satellite cell activation by inhibiting of NF-κB signaling pathway in regenerating muscle after cardiotoxin-induced injury. J. Agric. Food Chem. 2012, 60, 2844–2851. [Google Scholar] [CrossRef]
- Rigamonti, E.; Touvier, T.; Clementi, E.; Manfredi, A.A.; Brunelli, S.; Rovere-Querini, P. Requirement of inducible nitric oxide synthase for skeletal muscle regeneration after acute damage. J. Immunol. 2013, 190, 1767–1777. [Google Scholar] [CrossRef]
- Lin, H.H.; Stacey, M.; Stein-Streilein, J.; Gordon, S. F4/80: The macrophage-specific adhesion-GPCR and its role in immunoregulation. Adv. Exp. Med. Biol. 2010, 706, 149–156. [Google Scholar] [CrossRef]
- Takahashi, Y.; Shimizu, T.; Kato, S.; Nara, M.; Suganuma, Y.; Sato, T.; Morii, T.; Yamada, Y.; Fujita, H. Reduction of Superoxide Dismutase 1 Delays Regeneration of Cardiotoxin-Injured Skeletal Muscle in KK/Ta-Ins2(Akita) Mice with Progressive Diabetic Nephropathy. Int. J. Mol. Sci. 2021, 22, 5491. [Google Scholar] [CrossRef]
- Wang, Z.G.; Zhu, Z.Q.; He, Z.Y.; Cheng, P.; Liang, S.; Chen, A.M.; Yang, Q. Endogenous conversion of n-6 to n-3 polyunsaturated fatty acids facilitates the repair of cardiotoxin-induced skeletal muscle injury in fat-1 mice. Aging 2021, 13, 8454–8466. [Google Scholar] [CrossRef]
- Hou, L.; Guo, J.; Xu, F.; Weng, X.; Yue, W.; Ge, J. Cardiomyocyte dimethylarginine dimethylaminohydrolase1 attenuates left-ventricular remodeling after acute myocardial infarction: Involvement in oxidative stress and apoptosis. Basic Res. Cardiol. 2018, 113, 28. [Google Scholar] [CrossRef]
- Gao, J.; Lei, T.; Wang, H.; Luo, K.; Wang, Y.; Cui, B.; Yu, Z.; Hu, X.; Zhang, F.; Chen, Y.; et al. Dimethylarginine dimethylaminohydrolase 1 protects PM(2.5) exposure-induced lung injury in mice by repressing inflammation and oxidative stress. Part. Fibre Toxicol. 2022, 19, 64. [Google Scholar] [CrossRef] [PubMed]
- Shen, X.; Luo, K.; Yuan, J.; Gao, J.; Cui, B.; Yu, Z.; Lu, Z. Hepatic DDAH1 mitigates hepatic steatosis and insulin resistance in obese mice: Involvement of reduced S100A11 expression. Acta Pharm. Sin. B 2023, 13, 3352–3364. [Google Scholar] [CrossRef] [PubMed]
- Wu, Y.; Shen, S.; Chen, J.; Ni, W.; Wang, Q.; Zhou, H.; Chen, J.; Zhang, H.; Mei, Z.; Sun, X.; et al. Metabolite asymmetric dimethylarginine (ADMA) functions as a destabilization enhancer of SOX9 mediated by DDAH1 in osteoarthritis. Sci. Adv. 2023, 9, eade5584. [Google Scholar] [CrossRef] [PubMed]
- Yin, H.; Price, F.; Rudnicki, M.A. Satellite cells and the muscle stem cell niche. Physiol. Rev. 2013, 93, 23–67. [Google Scholar] [CrossRef]
- Filippin, L.I.; Cuevas, M.J.; Lima, E.; Marroni, N.P.; Gonzalez-Gallego, J.; Xavier, R.M. Nitric oxide regulates the repair of injured skeletal muscle. Nitric Oxide Biol. Chem. 2011, 24, 43–49. [Google Scholar] [CrossRef]
- Koishi, K.; Zhang, M.; McLennan, I.S.; Harris, A.J. MyoD protein accumulates in satellite cells and is neurally regulated in regenerating myotubes and skeletal muscle fibers. Dev. Dyn. 1995, 202, 244–254. [Google Scholar] [CrossRef]
- Marti, M.; Montserrat, N.; Pardo, C.; Mulero, L.; Miquel-Serra, L.; Rodrigues, A.M.; Andrés Vaquero, J.; Kuebler, B.; Morera, C.; Barrero, M.J.; et al. M-cadherin-mediated intercellular interactions activate satellite cell division. J. Cell Sci. 2013, 126, 5116–5131. [Google Scholar] [CrossRef]
- Ganassi, M.; Badodi, S.; Ortuste Quiroga, H.P.; Zammit, P.S.; Hinits, Y.; Hughes, S.M. Myogenin promotes myocyte fusion to balance fibre number and size. Nat. Commun. 2018, 9, 4232. [Google Scholar] [CrossRef]
- Arnold, L.; Henry, A.; Poron, F.; Baba-Amer, Y.; van Rooijen, N.; Plonquet, A.; Gherardi, R.K.; Chazaud, B. Inflammatory monocytes recruited after skeletal muscle injury switch into antiinflammatory macrophages to support myogenesis. J. Exp. Med. 2007, 204, 1057–1069. [Google Scholar] [CrossRef]
- Saclier, M.; Yacoub-Youssef, H.; Mackey, A.L.; Arnold, L.; Ardjoune, H.; Magnan, M.; Sailhan, F.; Chelly, J.; Pavlath, G.K.; Mounier, R.; et al. Differentially activated macrophages orchestrate myogenic precursor cell fate during human skeletal muscle regeneration. Stem Cells 2013, 31, 384–396. [Google Scholar] [CrossRef]
- Wang, X.; Zhou, L. The Many Roles of Macrophages in Skeletal Muscle Injury and Repair. Front. Cell Dev. Biol. 2022, 10, 952249. [Google Scholar] [CrossRef] [PubMed]
- Zhao, C.Y.; Li, T.H.; Han, B.X.; Yue, W.H.; Shi, L.L.; Wang, H.Y.; Guo, Y.T.; Lu, Z.B. DDAH1 deficiency promotes intracellular oxidative stress and cell apoptosis via a miR-21-dependent pathway in mouse embryonic fibroblasts. Free. Radic. Biol. Med. 2016, 92, 50–60. [Google Scholar] [CrossRef] [PubMed]
- Pharaoh, G.; Ostrom, E.L.; Stuppard, R.; Campbell, M.; Borghardt, J.M.; Franti, M.; Filareto, A.; Marcinek, D.J. A novel mitochondrial complex I ROS inhibitor partially improves muscle regeneration in adult but not old mice. Redox Biol. 2023, 64, 102770. [Google Scholar] [CrossRef]
- Pozzi, G.; Presta, V.; Masselli, E.; Condello, G.; Cortellazzi, S.; Arcari, M.L.; Micheloni, C.; Vitale, M.; Gobbi, G.; Mirandola, P.; et al. Interplay between Protein Kinase C Epsilon and Reactive Oxygen Species during Myogenic Differentiation. Cells 2023, 12, 1792. [Google Scholar] [CrossRef] [PubMed]
- Ikeda, Y.; Satoh, A.; Horinouchi, Y.; Hamano, H.; Watanabe, H.; Imao, M.; Imanishi, M.; Zamami, Y.; Takechi, K.; Izawa-Ishizawa, Y.; et al. Iron accumulation causes impaired myogenesis correlated with MAPK signaling pathway inhibition by oxidative stress. FASEB J. 2019, 33, 9551–9564. [Google Scholar] [CrossRef] [PubMed]
- Asha Parveen, S.M.; Kami Reddy, K.R.; Ummanni, R. Dimethylarginine Dimethylaminohydrolase—1 expression is increased under tBHP-induced oxidative stress regulates nitric oxide production in PCa cells attenuates mitochondrial ROS-mediated apoptosis. Nitric Oxide Biol. Chem. 2023, 138–139, 70–84. [Google Scholar] [CrossRef]
- Parveen, S.M.A.; Natani, S.; Sruthi, K.K.; Khilar, P.; Ummanni, R. HIF-1α and Nrf2 regulates hypoxia induced overexpression of DDAH1 through promoter activation in prostate cancer. Int. J. Biochem. Cell Biol. 2022, 147, 106232. [Google Scholar] [CrossRef]
- Liu, C.; Wu, X.; Vulugundam, G.; Gokulnath, P.; Li, G.; Xiao, J. Exercise Promotes Tissue Regeneration: Mechanisms Involved and Therapeutic Scope. Sports Med. Open 2023, 9, 27. [Google Scholar] [CrossRef]
- Shi, X.; Luo, X.; Xu, X. Dimethylarginine dimethylaminohydrolase-1 contributes to exercise-induced cardiac angiogenesis in mice. Biosci. Trends 2020, 14, 115–122. [Google Scholar] [CrossRef]
- Xie, Z.; Hou, L.; Shen, S.; Wu, Y.; Wang, J.; Jie, Z.; Zhao, X.; Li, X.; Zhang, X.; Chen, J.; et al. Mechanical force promotes dimethylarginine dimethylaminohydrolase 1-mediated hydrolysis of the metabolite asymmetric dimethylarginine to enhance bone formation. Nat. Commun. 2022, 13, 50. [Google Scholar] [CrossRef]





| Genes | Gene ID | Primers | Sequence |
|---|---|---|---|
| Pax7 | 18509 | Forward | 5′-TCTCCAAGATTCTGTGCCGAT-3′ |
| Reverse | 5′-CGGGGTTCTCTCTCTTATACTCC-3′ | ||
| Myogenin | 17928 | Forward | 5′-GAGACATCCCCCTATTTCTACCA-3′ |
| Reverse | 5′-GCTCAGTCCGCTCATAGCC-3′ | ||
| Il6 | 16193 | Forward | 5′-AACGATGATGCACTTGCAGA-3′ |
| Reverse | 5′-TGGTACTCCAGAAGACCAGAGG-3′ | ||
| Il1β | 16176 | Forward | 5′-AGGTCAAAGGTTTGGAAGCA-3′ |
| Reverse | 5′-TGAAGCAGCTATGGCAACTG-3′ | ||
| Tnfα | 21926 | Forward | 5′-CCCTCACACTCAGATCATCTTCT-3′ |
| Reverse | 5′-CCCTCACACTCAGATCATCTTCT-3′ | ||
| Sod2 | 20656 | Forward | 5′-CCTACGTGAACAATCTCAACG-3′ |
| Reverse | 5′-GGCTGAAGAGCGACCTGAGTT-3′ | ||
| Prdx3 | 11757 | Forward | 5′-CTGAGTGTCAACGACCTTCCG-3′ |
| Reverse | 5′-ACTGGAACGCCTTTACCAAACG-3′ | ||
| Prdx4 | 53381 | Forward | 5′-TCCTGTTGCGGACCGAATC-3′ |
| Reverse | 5′-CCACCAGCGTAGAAGTGGC-3′ | ||
| Prdx5 | 54683 | Forward | 5′-CCAAGTTCACCTTCTTTCCCG-3′ |
| Reverse | 5′-GGAGATGCCATTCCCTCAGTG-3′ | ||
| 18s | 19791 | Forward | 5′-TTCTGGCCAACGGTCTAGACAAC-3′ |
| Reverse | 5′-CCAGTGGTCTTGGTGTGCTGA-3′ |
Disclaimer/Publisher’s Note: The statements, opinions and data contained in all publications are solely those of the individual author(s) and contributor(s) and not of MDPI and/or the editor(s). MDPI and/or the editor(s) disclaim responsibility for any injury to people or property resulting from any ideas, methods, instructions or products referred to in the content. |
© 2023 by the authors. Licensee MDPI, Basel, Switzerland. This article is an open access article distributed under the terms and conditions of the Creative Commons Attribution (CC BY) license (https://creativecommons.org/licenses/by/4.0/).
Share and Cite
Feng, F.; Cui, B.; Fang, L.; Lan, T.; Luo, K.; Xu, X.; Lu, Z. DDAH1 Protects against Cardiotoxin-Induced Muscle Injury and Regeneration. Antioxidants 2023, 12, 1754. https://doi.org/10.3390/antiox12091754
Feng F, Cui B, Fang L, Lan T, Luo K, Xu X, Lu Z. DDAH1 Protects against Cardiotoxin-Induced Muscle Injury and Regeneration. Antioxidants. 2023; 12(9):1754. https://doi.org/10.3390/antiox12091754
Chicago/Turabian StyleFeng, Fei, Bingqing Cui, Li Fang, Ting Lan, Kai Luo, Xin Xu, and Zhongbing Lu. 2023. "DDAH1 Protects against Cardiotoxin-Induced Muscle Injury and Regeneration" Antioxidants 12, no. 9: 1754. https://doi.org/10.3390/antiox12091754
APA StyleFeng, F., Cui, B., Fang, L., Lan, T., Luo, K., Xu, X., & Lu, Z. (2023). DDAH1 Protects against Cardiotoxin-Induced Muscle Injury and Regeneration. Antioxidants, 12(9), 1754. https://doi.org/10.3390/antiox12091754

