Sign in to use this feature.

Years

Between: -

Subjects

remove_circle_outline
remove_circle_outline
remove_circle_outline
remove_circle_outline
remove_circle_outline

Journals

Article Types

Countries / Regions

Search Results (47)

Search Parameters:
Keywords = pentose and glucuronate interconversion

Order results
Result details
Results per page
Select all
Export citation of selected articles as:
19 pages, 8400 KB  
Article
Transcriptome and Metabolome Analysis of the Mechanism of Environmental Adaptability in Populus Roots
by Panrui Chen, Jiaxin Luo, Qiushuang Zhao, Miao Yu, Xiaona Pei, Luping Jiang, Rui Han and Xiyang Zhao
Plants 2025, 14(17), 2691; https://doi.org/10.3390/plants14172691 - 28 Aug 2025
Viewed by 508
Abstract
Poplar (Populus spp.) is a keystone commercial tree species in Northeast China, valued for its high economic returns. The genotype-by-environment (G × E) interaction critically governs its growth performance and ecological adaptability, which are pivotal for ensuring the long-term sustainability and economic [...] Read more.
Poplar (Populus spp.) is a keystone commercial tree species in Northeast China, valued for its high economic returns. The genotype-by-environment (G × E) interaction critically governs its growth performance and ecological adaptability, which are pivotal for ensuring the long-term sustainability and economic viability of poplar plantations. In this study, the fibrous roots of the (P. simonii × P. nigra) × P. deltoides clone planted at three distinct sites, including Lishu (named SR1), Xinmin (named SR2), and Cuohai (named SR3), were used to perform transcriptome and metabolome. Comparative analysis revealed 6246, 3455, and 3854 differentially expressed genes (DEGs) in the SR1 vs. SR2, SR1 vs. SR3, and SR2 vs. SR3 comparisons, respectively. These DEGs were functionally enriched in pathways associated with antioxidant enzyme activity, stimulus response, plant hormone signal transduction pathways, and α-linolenic acid metabolism. Metabolomic analysis identified 106, 147, and 189 significantly differentially accumulated metabolites (DAMs) across the same comparisons, primarily linked to glutathione metabolism, butanoate metabolism, and pentose–glucuronate interconversions. Notably, we identified a core regulatory module comprising 57 genes and four key metabolites within the α-linolenic acid metabolic pathway, which exhibited strong correlations with phenotypic adaptability. These findings provide mechanistic insights into poplar’s plasticity under environmental heterogeneity, offering a molecular roadmap for future breeding strategies and the sustainable expansion of poplar cultivation. Full article
(This article belongs to the Section Plant Molecular Biology)
Show Figures

Figure 1

18 pages, 2715 KB  
Article
Transcriptomics and Metabolomics Analyses Reveal How Rhizobacteria Acinetobacter calcoaceticus Enhance the Growth and Stress Tolerance in Lespedeza davurica
by Yinping Liang, Lin Jiang, Yining Zhang, Zhanchao Guo, Linjuan Han, Peng Gao, Xiaoyan Zhao and Xiang Zhao
Agronomy 2025, 15(8), 1992; https://doi.org/10.3390/agronomy15081992 - 19 Aug 2025
Viewed by 678
Abstract
Background: Lespedeza davurica is an important perennial leguminous shrub endemic to China’s Loess Plateau, and it plays a crucial role in ecosystem restoration and soil erosion control. However, phosphorus deficiency and environmental stresses limit its growth potential and ecological function. Methods: In the [...] Read more.
Background: Lespedeza davurica is an important perennial leguminous shrub endemic to China’s Loess Plateau, and it plays a crucial role in ecosystem restoration and soil erosion control. However, phosphorus deficiency and environmental stresses limit its growth potential and ecological function. Methods: In the present study, the interaction between Acinetobacter calcoaceticus DP25, a phosphate-solubilizing rhizobacterium isolated from L. davurica rhizosphere, and L. davurica was investigated. We performed biochemical analyses of leaves from L. davurica planted in saline–alkali soil to monitor antioxidant defense systems and stress-related metabolites, and conducted a combination of transcriptomics and metabolomics approaches to elucidate the bacteria-mediated enhancement of growth and stress tolerance in L. davurica. Results: DP25 inoculation substantially enhanced L. davurica growth performance, increasing plant height by 47.68%, biomass production by 102.54–132.42%, and root architecture parameters by 62.68–78.79% (p < 0.0001). Catalase activity, a key antioxidant enzyme, showed a marked increase of 41.53% (p < 0.001), while malondialdehyde and free proline contents decreased by 18.13% and 19.33%, respectively (p < 0.05). Transcriptomic analysis revealed 263 differentially expressed genes, with enrichment in carotenoid biosynthesis, ABC transporters, and pentose and glucuronate interconversion pathways. Metabolomic profiling identified 246 differentially accumulated metabolites, highlighting enhanced secondary metabolite production and stress response mechanisms. Integration of multi-omics data revealed 19 co-regulated pathways involved in growth promotion and stress tolerance. Conclusions: A. calcoaceticus DP25 enhances L. davurica growth through coordinated regulation of metabolic pathways involved in photosynthesis, antioxidant defense, and secondary metabolite biosynthesis. These findings provide molecular insights into beneficial plant–microbe interactions and support the development of sustainable strategies for ecosystem restoration in degraded environments. Full article
(This article belongs to the Special Issue Research Progress on Pathogenicity of Fungi in Crops—2nd Edition)
Show Figures

Figure 1

16 pages, 4802 KB  
Article
Identification of Candidate Gene Networks Controlling Soluble Sugar Metabolism During Brassica napus L. Development by Integrated Analysis of Metabolic and Transcriptomic Analyses
by Bingqian Zhou, Chunyun Guan and Mei Guan
Foods 2025, 14(16), 2874; https://doi.org/10.3390/foods14162874 - 19 Aug 2025
Viewed by 516
Abstract
Soluble sugars are among the key components determining the flavor quality of rapeseed bolting. However, the potential regulatory network governing the biosynthesis of soluble sugars during the growth and development of rapeseed bolting remains largely unknown. In this study, the total soluble sugar [...] Read more.
Soluble sugars are among the key components determining the flavor quality of rapeseed bolting. However, the potential regulatory network governing the biosynthesis of soluble sugars during the growth and development of rapeseed bolting remains largely unknown. In this study, the total soluble sugar and starch contents were measured at the seedling and bolting stages in 203 Brassica napus germplasms. Among them, the inbred lines No51 and No106 were identified as high- and low-sugar materials, respectively. A comparative analysis of the soluble sugar composition between these two extreme lines revealed that sucrose and glucose are the key metabolites contributing to differences in the soluble sugar content. A total of 36,893 differentially expressed genes (DEGs) were identified by transcriptomics, including 19,031 significantly upregulated genes and 17,862 downregulated genes. Metabolomics has identified 25 common and unique metabolites. The combined analysis of transcriptomics and metabolomics showed that differentially expressed genes and metabolites were mainly concentrated in starch and sucrose metabolism, galactose metabolism, and the interconversion of pentose and glucuronic acid. The expression patterns obtained by RNA seq and qRT PCR are highly consistent. A regulatory network related to soluble sugar synthesis and metabolism was constructed, leading to the identification of BnaC02G0100500ZS, BnaC02G0100700ZS, and BnaC02G0092700ZS as potential key genes involved in the regulation of soluble sugar biosynthesis. Full article
(This article belongs to the Section Food Analytical Methods)
Show Figures

Figure 1

23 pages, 6538 KB  
Article
Cecal Metabolome Profiles of Turkey Poults in Response to Salmonella Heidelberg Challenge with or Without Turkey-Derived Lactobacillus Probiotic and Trans-Cinnamaldehyde
by Grace Dewi, Ranjith Ramanathan and Anup Kollanoor Johny
Animals 2025, 15(14), 2016; https://doi.org/10.3390/ani15142016 - 8 Jul 2025
Cited by 1 | Viewed by 551
Abstract
Salmonella colonization in the gastrointestinal tract of turkeys presents a risk to the safety of products derived from them. Lactobacillus-based probiotics and a plant-derived compound, trans-cinnamaldehyde, have previously been found to be effective in reducing multidrug-resistant Salmonella enterica subsp. enterica serovar [...] Read more.
Salmonella colonization in the gastrointestinal tract of turkeys presents a risk to the safety of products derived from them. Lactobacillus-based probiotics and a plant-derived compound, trans-cinnamaldehyde, have previously been found to be effective in reducing multidrug-resistant Salmonella enterica subsp. enterica serovar Heidelberg (S. Heidelberg) in turkey poults. However, the effect of the challenge and the application of the treatments on the cecal metabolome has yet to be elucidated. Thus, the objective of the present study was to characterize alterations in the metabolic profiles of cecal contents collected from poults following S. Heidelberg challenge and treatment with Lactobacillus salivarius UMNPBX2 and L. ingluviei UMNPBX19 (LB), trans-cinnamaldehyde (TC), or a combination of both (CO) using untargeted gas chromatography–mass spectrometry (GC-MS). Poults in the challenged control (PC) group had the most distinct and convergent metabolome profiles, with the most pronounced disparity observed compared to the unchallenged control (NC), indicating the effect of the S. Heidelberg challenge. Perturbations in metabolites in the primary bile acid biosynthesis, pentose and glucuronate interconversions, and steroid biosynthesis were the most prominent. The greater abundance of metabolites, such as primary bile acids and sugars, in the PC group may be associated with S. Heidelberg colonization or potential shifts in microbiota. The treatments yielded varying effects on the metabolome profiles, with the TC and CO groups exhibiting the closest similarity, although TC was more similar to NC. The findings revealed alterations to ceca-associated metabolites, which are likely a response to the S. Heidelberg challenge and the application of the TC and LB treatments. Additional studies are needed to validate the possible causal relationship between the observed shifts. Gaining insight into the alterations to the metabolic microenvironment in the avian cecum will help elucidate the mechanisms by which they facilitate Salmonella persistence. Understanding these relationships can aid in designing more effective pre-harvest Salmonella control strategies and enhancing the efficacy of interventions within the flock. Full article
(This article belongs to the Section Poultry)
Show Figures

Figure 1

15 pages, 1235 KB  
Article
Transcriptome Analysis Unveils the Molecular Mechanisms of Ethylene-Induced Ready-to-Eat Kiwifruit-Picking Ripening
by Jiayi Zhang, Shangqiao Cao, Na Li, Hongbo Li, Zhenbin Liu, Dan Xu and Haizhen Mo
Foods 2025, 14(12), 2026; https://doi.org/10.3390/foods14122026 - 8 Jun 2025
Cited by 1 | Viewed by 797
Abstract
Kiwifruit is a climacteric fruit that undergoes significant physiological and biochemical changes during ripening, with ethylene playing a central regulatory role. Understanding the molecular mechanisms underlying ethylene-induced ripening is crucial for improving the postharvest handling and quality of ready-to-eat kiwifruit. The primary objective [...] Read more.
Kiwifruit is a climacteric fruit that undergoes significant physiological and biochemical changes during ripening, with ethylene playing a central regulatory role. Understanding the molecular mechanisms underlying ethylene-induced ripening is crucial for improving the postharvest handling and quality of ready-to-eat kiwifruit. The primary objective of the present study was to comprehensively analyze the transcriptome to investigate the ripening mechanism of ethylene-induced ready-to-eat kiwifruit. During the rapid maturation phase, it was observed that the gene Acc26812, responsible for regulating malate synthase activity, showed a significant upregulation at 84 h. Similarly, the gene Acc07097, which encodes arginine decarboxylase, also showed a significant upregulation during this period. A canonical correlation analysis (CCA) was performed to ascertain the relevance of genes associated with fruit firmness. Through transcriptome sequencing and bioinformatics analysis, approximately 2000 differentially expressed genes (DEGs) were identified. These genes were primarily involved in various pathways such as pentose and glucuronic acid interconversion, DNA replication, and others. A further investigation of these DEGs provided insights into several biological processes and molecular activities that contribute to the regulation of kiwifruit firmness. Notably, genes associated with fruit softening, including pectinesterase and cellulase, demonstrated significant upregulation, thereby indicating the degradation and remodeling of cell wall components during ripening. Additionally, highly expressed genes involved in glucose synthesis and transport highlighted the crucial role of sugar synthesis in the maturation process of ready-to-eat kiwifruit. Consequently, this study offers valuable insights into the mechanisms underlying the maturation of ready-to-eat kiwifruit. Full article
Show Figures

Figure 1

23 pages, 3947 KB  
Study Protocol
Combined Transcriptome Analysis Reveals the Mechanism of ‘Shine Muscat’ Pollen Abortion Induced by CPPU and TDZ Treatment
by Mengfan Ren, Yixu Wang, Siyi Yi, Jingyi Chen, Wen Zhang, Haoran Li, Ke Du, Jianmin Tao and Huan Zheng
Horticulturae 2025, 11(5), 549; https://doi.org/10.3390/horticulturae11050549 - 19 May 2025
Cited by 1 | Viewed by 849
Abstract
N-(2-chloro-4-pyridyl)-N′-phenylurea (CPPU) and N-phenyl-1,2,3-thidiazole-5ylurea (TDZ) are plant growth regulators used for seedless treatment in grape. In this study, the flowers of ‘Shine Muscat’ (Vitis labruscana Bailey × V. vinifera L.) were treated with 3, 5, and 10 mg/L CPPU and TDZ one [...] Read more.
N-(2-chloro-4-pyridyl)-N′-phenylurea (CPPU) and N-phenyl-1,2,3-thidiazole-5ylurea (TDZ) are plant growth regulators used for seedless treatment in grape. In this study, the flowers of ‘Shine Muscat’ (Vitis labruscana Bailey × V. vinifera L.) were treated with 3, 5, and 10 mg/L CPPU and TDZ one week before flowering. The results showed that both CPPU and TDZ treatments reduced the pollen germination rate and caused abnormal stamen and pollen grain phenotypes, resembling the male sterility observed in ‘Y_14’ (a novel grapevine germplasm derived from the self-progeny of ‘Shine Muscat’). Using RNA-seq technology, the stamens of flowers treated with 10 mg/L CPPU (CPPU_10), 10 mg/L TDZ (TDZ_10), and the control (CK) were analyzed. A total of 520 and 722 differentially expressed genes (DEGs) were identified in CPPU and TDZ treatments, respectively. GO and KEGG analyses revealed that the common pathways leading to pollen abortion in both treatments were primarily associated with hydrolase activity (acting on glycosyl bonds), phenylpropanoid biosynthesis, pentose and glucuronate interconversions, and ABC transporters. By comparing the DEGs across the three groups (Y_14 vs. SM, CPPU_10 vs. CK, TDZ_10 vs. CK), 16 DEGs exhibited similar expression patterns. Further tissue-specific expression analysis identified nine genes that were highly expressed in stamens and shared the same expression pattern in sterile lines. These findings provide a foundation for further studies on the impact of CPPU and TDZ treatments on grape stamen fertility. Full article
(This article belongs to the Topic Grapevine and Kiwifruit Breeding Studies)
Show Figures

Figure 1

31 pages, 7003 KB  
Article
Active Constituent of HQS in T2DM Intervention: Efficacy and Mechanistic Insights
by Yaping Chen, Qiuqi Wen, Bing Yang, Liang Feng and Xiaobin Jia
Int. J. Mol. Sci. 2025, 26(10), 4578; https://doi.org/10.3390/ijms26104578 - 10 May 2025
Cited by 2 | Viewed by 933
Abstract
Traditional Chinese Medicine (TCM) is recognized for its complex composition and multiple therapeutic targets. Current pharmacological research often concentrates on extracts or individual components. The former approach faces numerous challenges, whereas the latter oversimplifies and disregards the synergistic effects of TCM components. This [...] Read more.
Traditional Chinese Medicine (TCM) is recognized for its complex composition and multiple therapeutic targets. Current pharmacological research often concentrates on extracts or individual components. The former approach faces numerous challenges, whereas the latter oversimplifies and disregards the synergistic effects of TCM components. This study aimed to address this limitation by evaluating the therapeutic efficacy and mechanisms of Huang-Qi San (HQS) active constituent (AC) against type 2 diabetes (T2DM). Active components of HQS were identified using network pharmacology and spectrum–effect correlation analysis. The reconstituted AC group was assessed both in vitro (for glucose consumption and glycogen synthesis) and in vivo (in T2DM mice), with metabolomics and molecular docking techniques used to elucidate the underlying mechanisms. Eight components exhibiting a correlation degree greater than 0.85 were identified as the representative components of HQS intervention for T2DM. These eight components were then mixed in equal proportions to produce AC. The AC group demonstrated increased glucose uptake and glycogen synthesis in vitro, surpassing both the HQS extract and individual components. In diabetic mice, AC significantly increased the insulin sensitivity, outperforming the HQS extract and matching the efficacy of metformin. Metabolomics analysis identified pentose and glucuronic acid interconversion as a critical metabolic pathway, with strong binding affinity (less than −15 kJ/mol) between AC and key enzymes. This research further substantiates the scientific validity and feasibility of emphasizing active constituents in the evaluation of TCM efficacy. Additionally, it provides a scientific foundation for the clinical application of HQS. Most importantly, this study serves as a demonstration of the development of new TCM drugs characterized by clear ingredients, safety, and effectiveness. Full article
(This article belongs to the Section Molecular Pathology, Diagnostics, and Therapeutics)
Show Figures

Figure 1

18 pages, 5072 KB  
Article
Transcriptome and Weighted Gene Co-Expression Network Analysis to Characterize the Expression of Genes Related to Yield Traits in Yunnan Hulled Wheat
by Qianchao Wang, Chuanli Zhang, Yirui Guo, Junna Liu, Ping Zhang, Guofei Jiang and Peng Qin
Int. J. Mol. Sci. 2025, 26(6), 2542; https://doi.org/10.3390/ijms26062542 - 12 Mar 2025
Viewed by 889
Abstract
Yunnan hulled wheat (YHW) is a wild ancestor of cultivated wheat and possesses rich genetic variation; however, there is limited research on teff at the molecular level. Therefore, in this study, two lines with large differences in kernel size were used as materials, [...] Read more.
Yunnan hulled wheat (YHW) is a wild ancestor of cultivated wheat and possesses rich genetic variation; however, there is limited research on teff at the molecular level. Therefore, in this study, two lines with large differences in kernel size were used as materials, and their kernels were sampled at 7, 21, 35, and 49 days after flowering; kernel surface area and thousand kernel weight were measured and analyzed; and transcriptome sequencing analysis was also performed, which showed that a total of 88,801 genes were annotated by Kyoto Encyclopedia of Genes and Genomes (KEGG); the functional annotation showed that the key pathways they involved in yield traits were mainly enriched in gycolysis/gluconeogenesis, pentose and glucuronate interconversions, amino sugar and nucleotide sugar metabolism, starch, and sucrose metabolism pathways, of which TraesCS5B02G356300, TraesCS7B02G375300, TraesCS7A02G473900, and TraesCS2B02G390700 differed significantly in different subgroups; and a significant difference was observed between the two pathways in different subgroups using weighted gene co-expression network analysis (WGCNA) associated with yield traits. Ten core genes were mined from the two modules with the highest correlation with the target traits. These results provide a theoretical reference basis for interpreting the expression patterns of yield trait-responsive genes in YHW, for further conservation and utilization of the germplasm resources of this rare wheat, and for the screening of high-yielding superior varieties. Full article
(This article belongs to the Section Molecular Plant Sciences)
Show Figures

Figure 1

15 pages, 4972 KB  
Article
Developmental Expression Patterns of miRNA in Mythimna separata Walker (Lepidotera: Noctuidae)
by Yuhan Liu, Huiman Tian, Shaoqiu Ren, Xiulin Chen, Kun Luo, Guangwei Li and Boliao Li
Genes 2025, 16(2), 234; https://doi.org/10.3390/genes16020234 - 19 Feb 2025
Viewed by 831
Abstract
Background/Objectives: miRNAs are a family of single-stranded non-coding RNAs that regulate gene expression by targeting messenger RNAs (mRNAs) for suppression, with an average length of 22 nt. The oriental armyworm, Mythimna separata Walker, is a pest insect with long-distance migratory capability, which causes [...] Read more.
Background/Objectives: miRNAs are a family of single-stranded non-coding RNAs that regulate gene expression by targeting messenger RNAs (mRNAs) for suppression, with an average length of 22 nt. The oriental armyworm, Mythimna separata Walker, is a pest insect with long-distance migratory capability, which causes severe loss of grains and pastures in Eastern Asia, Southeastern Asia, and Oceania. This study aims to elucidate the post-transcriptional regulatory mechanisms of miRNAs in the development of this pest. Methods: We carried out small RNA sequencing on samples from eggs, third instar larvae, pre-pupae, pupae, and adults. Results: A total of 400 miRNAs were identified, among which 40 were known and 360 were novel miRNAs. Dynamic trend analysis of miRNAs revealed that 199 miRNAs were highly expressed in eggs (profile 12), while 173 miRNAs were highly expressed in both eggs and pupae (profile 13). The results of differential expression analysis of miRNAs (DEmiR) revealed that 75 miRNAs were significantly more abundant in eggs compared to other developmental stages. Furthermore, more up-regulated miRNAs were observed than down-regulated miRNAs in adults relative to 3rd instar larvae, pre-pupae, and pupae. The core genes for miRNA biosynthesis—Pasha, Dicer1, and Ago1—were highly expressed in eggs but poorly expressed in 3rd instar larvae. KEGG enrichment analyses indicated that several genes in the pentose and glucuronate interconversion pathway, as well as the fructose and mannose metabolism pathway, were regulated by DEmiRs. Conclusions: DEmiRNAs targeted most genes of M. separata, resulting in a complex miRNA–mRNA regulation mode. Full article
(This article belongs to the Special Issue Genomics, Transcriptomics, and Proteomics of Insects)
Show Figures

Figure 1

17 pages, 4608 KB  
Article
Proteomics Profiling Reveals Pharmaceutical Excipient PEG400 Induces Nuclear-Receptor-Activation-Affected Lipid Metabolism and Metabolic Enzyme Expression
by Mei Zhao, Siyuan Cao, Dan Yang, Leyuan Shang, Ye Hang, Pengjiao Wang, Shuo Zhang, Chaoji Li, Min Zhang and Xiuli Gao
Int. J. Mol. Sci. 2025, 26(4), 1732; https://doi.org/10.3390/ijms26041732 - 18 Feb 2025
Cited by 2 | Viewed by 1478
Abstract
PEG400 is widely used as a pharmaceutical excipient in the biomedical field. Increasing evidence suggests that PEG400 is not an inert drug carrier; it can influence the activity of various drug-metabolizing enzymes and transporters, thereby affecting the in vivo process of drugs. It [...] Read more.
PEG400 is widely used as a pharmaceutical excipient in the biomedical field. Increasing evidence suggests that PEG400 is not an inert drug carrier; it can influence the activity of various drug-metabolizing enzymes and transporters, thereby affecting the in vivo process of drugs. It can also alleviate obesity and adipose tissue inflammation induced by a high-fat diet. In this study, we employed proteomics to investigate the impact of PEG400 on hepatic protein expression in rats. We found that over 40 metabolic enzymes were altered, with UDP-glucuronosyltransferase 1a9 (Ugt1a9) showing the most significant upregulation. This observation is consistent with our previous findings. KEGG pathway enrichment analysis revealed that PEG400 influences retinol metabolism, steroid hormone biosynthesis, drug metabolism, bile secretion, fatty acid degradation, peroxisome proliferator-activated receptor (PPAR) signaling pathway, and pentose and glucuronate interconversions. Western blot and molecular docking were used to quantitatively analyze related proteins. The results demonstrated that PEG400 promotes the metabolism of retinol to produce retinoic acid; enhances bile secretion by upregulating bile acid synthesis and transporter proteins; and activates the PPARα signaling pathway to regulate the expression of fat metabolism-related proteins, thereby reducing lipid accumulation. Furthermore, as natural ligands for nuclear receptors, retinoic acid and bile acids may activate nuclear receptors and initiate the regulation of target gene expression. We found upregulation of the nuclear receptors PPARα, retinoid X receptor alpha (RXRα), and pregnane X receptor (PXR). RXRα can form a dimer with PPARα or PXR to regulate the expression of target genes, which may explain the changes in the expression of numerous metabolic enzymes. This study provides a comprehensive understanding of the effects of PEG400 on liver metabolism in rats, reveals its potential biological functions, and offers new insights into the application and development of PEG400. Full article
(This article belongs to the Special Issue The Twist and Turn of Lipids in Human Diseases 2.0)
Show Figures

Figure 1

15 pages, 6967 KB  
Article
Transcriptome Analysis of the Seed Shattering Mechanism in Psathyrostachys juncea Using Full-Length Transcriptome Sequencing
by Yuru Lv, Lan Yun, Xiaodi Jia, Yixin Mu and Zhen Li
Plants 2024, 13(24), 3474; https://doi.org/10.3390/plants13243474 - 11 Dec 2024
Cited by 1 | Viewed by 1068
Abstract
Seed shattering (SS) functions are a survival mechanism in plants, enabling them to withstand adverse environmental conditions and ensure reproduction. However, this trait limits seed yield. Psathyrostachys juncea, a perennial forage grass with many favorable traits, is constrained by SS, limiting its [...] Read more.
Seed shattering (SS) functions are a survival mechanism in plants, enabling them to withstand adverse environmental conditions and ensure reproduction. However, this trait limits seed yield. Psathyrostachys juncea, a perennial forage grass with many favorable traits, is constrained by SS, limiting its broader application. To investigate the mechanisms underlying SS, second-generation Illumina sequencing and third-generation PacBio sequencing were conducted on abscission zone tissues of P. juncea at 7, 14, 21, and 28 days after heading. GO enrichment analysis identified several significant biological processes, including the “cell wall macromolecule catabolic process”, “cell wall polysaccharide catabolic process”, “hemicellulose catabolic process”, and “xylan catabolic process”, all involved in cell wall degradation. KEGG enrichment analysis showed that differentially expressed genes were predominantly enriched in pathways related to “starch and sucrose metabolism”, “fructose and mannose metabolism”, “phenylpropanoid biosynthesis”, “pentose and glucuronate interconversions”, and “galactose metabolism”, each linked to both the synthesis and degradation of the cell wall. Further analysis of the “starch and sucrose metabolism” pathway revealed genes encoding fructokinase, hexokinase, β-glucosidase, sucrose phosphate synthase, sucrose synthase, and endoglucanase, all of which affected cellulose content. Reduced cellulose content can alter cell wall structure, leading to SS. These findings provide new insights into the regulation of SS in P. juncea and offer valuable references for other species within the Poaceae family. Full article
(This article belongs to the Section Plant Molecular Biology)
Show Figures

Figure 1

19 pages, 5045 KB  
Article
PAMK Ameliorates Non-Alcoholic Steatohepatitis and Associated Anxiety/Depression-like Behaviors Through Restoring Gut Microbiota and Metabolites in Mice
by Jianmei Yang, Wanyi Ou, Guiru Lin, Yuanfei Wang, Dongliang Chen, Ze Zeng, Zumin Chen, Xiaomin Lu, Aiping Wu, Chenli Lin and Yinji Liang
Nutrients 2024, 16(22), 3837; https://doi.org/10.3390/nu16223837 - 8 Nov 2024
Cited by 4 | Viewed by 2714
Abstract
Objectives: Long-term Western diet-induced non-alcoholic steatohepatitis (NASH) can lead to liver cirrhosis and NASH-associated hepatocellular carcinoma, which are end-stage liver diseases. Meanwhile, NASH is associated with mental burden and worsens as the disease progresses. Atractylodes Macrocephala Koidz (AMK) is one of the main [...] Read more.
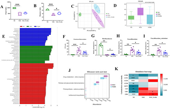
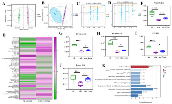
Objectives: Long-term Western diet-induced non-alcoholic steatohepatitis (NASH) can lead to liver cirrhosis and NASH-associated hepatocellular carcinoma, which are end-stage liver diseases. Meanwhile, NASH is associated with mental burden and worsens as the disease progresses. Atractylodes Macrocephala Koidz (AMK) is one of the main ingredients of Shenling Baizhu San, and the effect of Polysaccharide from AMK ameliorates (PAMK), as an important medicinal ingredient of AMK, on NASH and associated anxiety/depression-like behaviors is still unclear. Methods: This study investigated the protective effect of PAMK on NASH and associated anxiety/depression-like behaviors through a Western diet-induced NASH mice model. Results: showed that PAMK decreased the concentrations of liver TC, TG, and serum AST and ALT, improving glucose tolerance, and reducing liver steatosis and fibrosis. Moreover, the expression of liver IL-6, IL-1β, TNF-α, IL-18 and MCP-1 could be reduced by PAMK significantly. Additionally, PAMK decreased anxiety/depression-like behaviors and expression of IL-6, IL-1β, TNF-α, and MCP-1 in the hippocampus. 16S rRNA gene sequencing revealed that PAMK diminished the Firmicutes/Bacteroidetes ratio and abundance of Faecalibaculum_rodentium, and increased the abundance of Muribaculaceae. This might be related to gene abundance of Pentose, the glucuronate interconversions pathway and carbohydrate enzymes (GH1, GH4). Serum metabolomics suggested that PC (18:5e/2:0), PC (16:2e/2:0), Lysopc 20:4, PC (16:0/2:0), and LPC 19:0 upregulated significantly after PAMK intervention, together with the enrichment of carbon metabolism and Citrate cycle pathways specially. Conclusions: PAMK as a potential prebiotic ameliorated NASH and associated anxiety/depression-like behaviors in mice, probably by regulating Faecalibaculum_rodentium, carbohydrate enzymes and lipid metabolites. Full article
(This article belongs to the Section Prebiotics and Probiotics)
Show Figures

Graphical abstract

20 pages, 4085 KB  
Article
Comprehensive RNA-Seq Gene Co-Expression Analysis Reveals Consistent Molecular Pathways in Hepatocellular Carcinoma across Diverse Risk Factors
by Nicholas Dale D. Talubo, Po-Wei Tsai and Lemmuel L. Tayo
Biology 2024, 13(10), 765; https://doi.org/10.3390/biology13100765 - 26 Sep 2024
Cited by 2 | Viewed by 2042
Abstract
Hepatocellular carcinoma (HCC) has the highest mortality rate and is the most frequent of liver cancers. The heterogeneity of HCC in its etiology and molecular expression increases the difficulty in identifying possible treatments. To elucidate the molecular mechanisms of HCC across grades, data [...] Read more.
Hepatocellular carcinoma (HCC) has the highest mortality rate and is the most frequent of liver cancers. The heterogeneity of HCC in its etiology and molecular expression increases the difficulty in identifying possible treatments. To elucidate the molecular mechanisms of HCC across grades, data from The Cancer Genome Atlas (TCGA) were used for gene co-expression analysis, categorizing each sample into its pre-existing risk factors. The R library BioNERO was used for preprocessing and gene co-expression network construction. For those modules most correlated with a grade, functional enrichments from different databases were then tested, which appeared to have relatively consistent patterns when grouped by G1/G2 and G3/G4. G1/G2 exhibited the involvement of pathways related to metabolism and the PI3K/Akt pathway, which regulates cell proliferation and related pathways, whereas G3/G4 showed the activation of cell adhesion genes and the p53 signaling pathway, which regulates apoptosis, cell cycle arrest, and similar processes. Module preservation analysis was then used with the no history dataset as the reference network, which found cell adhesion molecules and cell cycle genes to be preserved across all risk factors, suggesting they are imperative in the development of HCC regardless of potential etiology. Through hierarchical clustering, modules related to the cell cycle, cell adhesion, the immune system, and the ribosome were found to be consistently present across all risk factors, with distinct clusters linked to oxidative phosphorylation in viral HCC and pentose and glucuronate interconversions in non-viral HCC, underscoring their potential roles in cancer progression. Full article
(This article belongs to the Special Issue Cancer and Signalling: Targeting Cellular Pathways)
Show Figures

Figure 1

14 pages, 3843 KB  
Article
Comparative Metabolomic Responses of Three Rhododendron Cultivars to the Azalea Lace Bug (Stephanitis pyrioides)
by Bei He, Yuan Zhou, Yu Peng, Dongyun Xu, Jun Tong, Yanfang Dong, Linchuan Fang and Jing Mao
Plants 2024, 13(18), 2569; https://doi.org/10.3390/plants13182569 - 13 Sep 2024
Cited by 2 | Viewed by 1206
Abstract
Rhododendron, with its high ornamental value and ecological benefits, is severely impacted by the azalea lace bug (Stephanitis pyrioides), one of its primary pests. This study utilized three Rhododendron cultivars, ‘Zihe’, ‘Yanzhimi’, and ‘Taile’, to conduct a non-targeted metabolomic analysis of [...] Read more.
Rhododendron, with its high ornamental value and ecological benefits, is severely impacted by the azalea lace bug (Stephanitis pyrioides), one of its primary pests. This study utilized three Rhododendron cultivars, ‘Zihe’, ‘Yanzhimi’, and ‘Taile’, to conduct a non-targeted metabolomic analysis of leaf samples before and after azalea lace bug stress using headspace solid-phase microextraction combined with gas chromatography–mass spectrometry (HS-SPME/GCMS) and liquid chromatography–mass spectrometry (LCMS). A total of 81 volatile metabolites across 11 categories and 448 nonvolatile metabolites across 55 categories were detected. Significant differences in metabolic profiles were observed among the different cultivars after pest stress. A total of 47 volatile compounds and 49 nonvolatile metabolites were upregulated in the most susceptible cultivar ‘Zihe’, including terpenes, alcohols, nucleotides, amino acids, and carbohydrates, which are involved in energy production and secondary metabolism. Conversely, ‘Yanzhimi’ showed a downtrend in both the differential volatiles and metabolites related to purine metabolism and zeatin biosynthesis under pest stress. The resistant cultivar ‘Taile’ exhibited moderate changes, with 17 volatile compounds and 17 nonvolatile compounds being upregulated and enriched in the biosynthesis of amino acids, pentose, glucuronate interconversions, carbon metabolism, etc. The phenylalanine metabolic pathway played an important role in the pest resistance of different susceptible cultivars, and relevant metabolites such as phenylethyl alcohol, methyl salicylate, and apigenin may be involved in the plant’s resistance response. The results of this study provide a new perspective on the metabolomics of Rhododendron–insect interactions and offer references for the development of pest control strategies. Full article
(This article belongs to the Collection Feature Papers in Plant Protection)
Show Figures

Figure 1

16 pages, 7442 KB  
Article
Comparative Morphological, Physiological, and Transcriptomic Analyses of Diploid and Tetraploid Wucai (Brassica campestris L.)
by Jian Wang, Ruxi Wang, Fan Luo, Wenjing Du, Jinfeng Hou, Guohu Chen, Xiaoyan Tang, Jianqiang Wu, Wenjie Wang, Bin Huang, Chenggang Wang and Lingyun Yuan
Plants 2024, 13(16), 2341; https://doi.org/10.3390/plants13162341 - 22 Aug 2024
Cited by 2 | Viewed by 1295
Abstract
Polyploid plants often exhibit superior yield, stress resistance, and quality. In this study, homologous tetraploid wucai (Brassica campestris L.) was successfully obtained by spraying seedling growth points with colchicine. The morphological, cytological, and physiological characteristics of diploid and tetraploid wucai were analyzed, [...] Read more.
Polyploid plants often exhibit superior yield, stress resistance, and quality. In this study, homologous tetraploid wucai (Brassica campestris L.) was successfully obtained by spraying seedling growth points with colchicine. The morphological, cytological, and physiological characteristics of diploid and tetraploid wucai were analyzed, and transcriptomic sequencing was performed at three stages of development. Tetraploid seedings grew slowly but exhibited darker leaves, enlarged organs and cells, increased stomatal volume, decreased stomatal density, improved nutritional content, and enhanced photosynthesis. Differentially expressed genes (DEGs) identified in diploid and tetraploid plants at three stages of development were enriched in different pathways. Notably, DEGs identified in the tetraploid plants were specifically enriched in starch and sucrose metabolism, pentose and glucuronate interconversions, and ascorbate and aldarate metabolism. In addition, we found that the light green module was most relevant to ploidy, and DEGs in this module were significantly enriched in the glycolysis/gluconeogenesis and TCA cycle pathways. The differential expression of key glycolysis-associated genes at different developmental stages may be the driver of the observed differences between diploid and tetraploid wucai. This study lays a technical foundation for the development of polyploid wucai germplasm resources as well as the breeding of new varieties with improved quality, yield, and stress resistance. It also provides a good empirical reference for the genetic breeding of closely related Brassica species. Full article
(This article belongs to the Special Issue Domestication and Genetics of Horticultural Plants)
Show Figures

Figure 1

Back to TopTop