Sign in to use this feature.

Years

Between: -

Subjects

remove_circle_outline
remove_circle_outline
remove_circle_outline
remove_circle_outline
remove_circle_outline
remove_circle_outline
remove_circle_outline
remove_circle_outline
remove_circle_outline

Journals

remove_circle_outline
remove_circle_outline
remove_circle_outline
remove_circle_outline
remove_circle_outline
remove_circle_outline
remove_circle_outline
remove_circle_outline
remove_circle_outline
remove_circle_outline

Article Types

Countries / Regions

remove_circle_outline
remove_circle_outline
remove_circle_outline

Search Results (638)

Search Parameters:
Keywords = partial harvest

Order results
Result details
Results per page
Select all
Export citation of selected articles as:
37 pages, 4888 KB  
Review
Robotics in Precision Agriculture: Task-, Platform-, and Evaluation-Oriented Review
by Natheer Almtireen and Mutaz Ryalat
Robotics 2026, 15(4), 81; https://doi.org/10.3390/robotics15040081 - 20 Apr 2026
Abstract
Robotics is increasingly positioned as an enabling technology for precision agriculture, where management actions must be spatially and temporally targeted under constraints on labour, input use, safety, and environmental impact. This review synthesises studies on agricultural field robotics and organises the literature along [...] Read more.
Robotics is increasingly positioned as an enabling technology for precision agriculture, where management actions must be spatially and temporally targeted under constraints on labour, input use, safety, and environmental impact. This review synthesises studies on agricultural field robotics and organises the literature along four complementary axes: task (monitoring, weeding, spraying, and harvesting), platform (UGV, UAV, gantry/fixed-structure, greenhouse robot, and hybrid systems), autonomy-stack module (perception, localisation, planning, control, actuation, safety, and human–robot interaction), and evaluation setting (lab, greenhouse, open-field single season, and open-field multi-season/multi-site). Across these dimensions, this review analyses how platform constraints shape sensing geometry, actuation capability, localisation reliability, energy/endurance, supervision burden, and safety requirements. It further examines enabling technologies that recur across tasks, including vision and multimodal perception under occlusion and illumination variability, localisation and mapping under weak or denied GNSS, uncertainty-aware planning in deformable and partially observed environments, and compliant end-effectors for contact-rich operations. Beyond cataloguing systems, this paper emphasises evaluation practice by synthesising core task-relevant metrics, comparing laboratory and field validation settings, and proposing a reporting checklist and benchmark ladder to improve reproducibility and cross-study comparability. This review identifies recurring bottlenecks in domain shift, long-term autonomy, calibration robustness, crop-safe actuation, and safety assurance near humans, and it concludes with a staged research roadmap linking near-term evaluation reform to longer-term credible multi-site autonomy. Overall, this paper provides a structured framework for interpreting agricultural robotic systems not only by application but also by deployment context, system maturity, and evaluation credibility. Full article
(This article belongs to the Special Issue Perception and AI for Field Robotics)
Show Figures

Figure 1

28 pages, 2606 KB  
Article
Integrated Assessment of Growth Performance, Biomass Accumulation, and Physiological Responses in Kale (Brassica oleracea L.) During Early Growth Under Different LED Spectral Conditions in a PFAL
by Jae Hwan Lee, Yeong Sunwoo, Eun Ji Shin and Sang Yong Nam
Horticulturae 2026, 12(4), 498; https://doi.org/10.3390/horticulturae12040498 - 20 Apr 2026
Abstract
This study evaluated the effects of different light-emitting diode (LED) spectral qualities on the early growth of kale at the baby-leaf harvest stage in a plant factory with artificial lighting (PFAL) by integrating morphological traits, biomass accumulation, plant quality indices, vegetation indices, and [...] Read more.
This study evaluated the effects of different light-emitting diode (LED) spectral qualities on the early growth of kale at the baby-leaf harvest stage in a plant factory with artificial lighting (PFAL) by integrating morphological traits, biomass accumulation, plant quality indices, vegetation indices, and chlorophyll a fluorescence. Two kale (Brassica oleracea L.) cultivars, ‘Jellujon’ and ‘Manchoo Collard’, were grown for four weeks under monochromatic red, green, and blue LEDs, a purple composite LED with far-red wavelengths, and three white LEDs with different correlated color temperatures (3000, 4100, and 6500 K). Blue LED increased shoot height by approximately 14–28%, depending on cultivar and comparison among the white LED treatments, but this elongation did not translate into superior biomass production. In contrast, white LEDs, particularly at 3000–4100 K, increased leaf area to 24.2–24.9 cm2 and SPAD units to 47.3–50.2, whereas blue or green LEDs generally resulted in smaller leaves and lower SPAD units. Shoot dry weight under 3000–4100 K white LEDs reached 0.25–0.26 g in ‘Jellujon’ and 0.26–0.29 g in ‘Manchoo Collard’, approximately twofold higher than under blue or green LEDs. Compactness, Dickson quality index, root investment ratio, and leaf efficiency index were also more favorable under white LEDs, indicating improved plant sturdiness and structural stability. Green LED light was associated with lower maximum photochemical efficiency (ΦPo) and greater energy dissipation (ΦDo and DIo/RC), whereas photochemical reflectance index and PIABS tended to be more favorable under selected white LED treatments, although these responses were partly cultivar- and treatment-dependent. Taken together, among the LED spectral quality treatments tested, 3000–4100 K white LEDs provided the most consistently favorable conditions for producing structurally robust, high-quality kale at the early growth stage in PFAL systems. The purple LED showed partial advantages in leaf development and selected physiological responses, but these effects were less consistent across cultivars and indices. Full article
(This article belongs to the Section Protected Culture)
Show Figures

Figure 1

18 pages, 1019 KB  
Article
Progressive Out-of-Season Harvests of Opuntia ficus-indica (L.) Mill.: Quality Traits of Fruit in Response to Weather Variability
by Loretta Bacchetta, Sergio Musmeci, Oliviero Maccioni and Maurizio Mulas
Horticulturae 2026, 12(4), 490; https://doi.org/10.3390/horticulturae12040490 - 17 Apr 2026
Viewed by 369
Abstract
Opuntia ficus-indica (L.) Mill., also named Cactus pear, is a crop widespread in many countries with Mediterranean and subtropical climates, where it represents a valuable source of food. However, in southern Europe, this fruit market is limited to a few months, from summer [...] Read more.
Opuntia ficus-indica (L.) Mill., also named Cactus pear, is a crop widespread in many countries with Mediterranean and subtropical climates, where it represents a valuable source of food. However, in southern Europe, this fruit market is limited to a few months, from summer to autumn. The possibility to extend the ripening period of fruit is represented by the special pruning of the first bloom flush and consequent new development of late flowers and fruits. Extending the cultivation period would allow farmers to maximize the crop’s potential, thereby extending the Cactus pear market season throughout much of the year. In this study, conducted in southern Sardinia (Italy), progressive pruning was applied with the aim of evaluating the fruit characteristics in relation to this type of cultivation, also considering the weather conditions during the experimental period. Morphological traits and physicochemical compositions of fruit picked in four harvests during two sampling seasons from August 2022 to March 2023, and from August 2023 to March 2024 were compared. According to principal component analysis (PCA), most of the observed characters showed significant differences among harvest periods but also between the two seasons of cultivation (year of cultivation: r = 0.722 on PC1), suggesting that the meteorological trend strongly modulated fruit traits. Some fruit qualities were partially lost during the winter months, such as juice acidity and total soluble solids (TSS). October was the month with the highest TSS levels (13.5 ± 0.25), followed by August, January and March. On the other hand, juiciness and fresh weight remained unchanged or even improved in fruit harvested out-of-season. As observed in the redundancy analysis (RDA) a contribution of 54% due to weather variability emerged. In Particular, TSS levels, pH and juice dry matter were associated with high temperatures, solar radiation, and wind intensity. Wind speed was also moderately linked with betalain content. Moreover, high relative humidity was associated with lower pH values, higher water content, and higher fruit fresh weight. A significant difference was found between the two years in betalains content (80.0 ± 3.7 µg·mL−1 in 2022–2023 and 28.2 ± 2.5 µg·mL−1 in 2023–2024). The breakdown in the 2023–2024 season was likely due to the strong heat wave of July 2023 (up to 47 °C), which caused their partial degradation. In light of seasonal variability, this work provides some useful insights for future management of Cactus pear, also considering the possibility of usefully extending the period of cultivation and harvesting. Full article
(This article belongs to the Special Issue Orchard Management: Strategies for Yield and Quality)
Show Figures

Graphical abstract

18 pages, 977 KB  
Article
Integrated Nutrient Management Enhances Root Growth, Nutrient Use Efficiency, and Ratooning Ability in Rice Under Acidic Paddy Soils
by Yuhu Lin, Weize Wang, Haoyan Zhang, Yaoyao Jiang, Xiaoman Wang, Yongjia Zhong and Hong Liao
Agriculture 2026, 16(8), 887; https://doi.org/10.3390/agriculture16080887 - 16 Apr 2026
Viewed by 206
Abstract
Ratoon rice is a unique cropping system that utilizes the regenerative capacity of rice tillers to achieve one sowing with two harvests in a single growing season, thus exhibiting great yield potential. However, the ratooning ability is often constrained by impaired root function [...] Read more.
Ratoon rice is a unique cropping system that utilizes the regenerative capacity of rice tillers to achieve one sowing with two harvests in a single growing season, thus exhibiting great yield potential. However, the ratooning ability is often constrained by impaired root function after the first harvest. In this study, we established an integrated nutrient management (INM) strategy to enhance root growth and function, thereby improving nutrient use efficiency and yield. Compared with farmers’ conventional management (FCM), INM increased annual total yield by 7.8% and 13.9% and enhanced ratooning ability by 20.7% and 19.0% in 2024 and 2025, respectively. INM consistently maintained higher root biomass in both main and ratoon crops: by 26.9% and 54.0% in 2024, and by 44.8% and 26.0% in 2025. Root biomass was significantly and positively correlated with brown rice weight across both seasons, and was positively associated with ratooning ability. INM also promoted early root establishment after transplanting, increasing the white-root number by 105.7%, 175.0%, and 484.8% at 3, 5, and 14 days after transplanting (DAT), respectively. Meanwhile, the xylem sap exudation rate and root triphenyl tetrazolium chloride (TTC) reduction activity were increased by 37.4% and 64.5% relative to FCM. In the 2024 ratoon season, INM improved nutrient use efficiency, with partial factor productivity (PFP) of nitrogen (PFPN), phosphorus (PFPP), and potassium (PFPK) increased by 371.0%, 59.3%, and 91.1%, respectively. Gene Set Enrichment Analysis (GSEA) revealed significant enrichment of gene sets involved in root growth, development, nutrient acquisition, and assimilation under INM, providing molecular evidence for root-mediated nutrient synergy. In summary, INM enhances root growth and function, promotes nutrient uptake and utilization, and consequently improves yield. These results offer a practical management strategy supported by physiological and transcriptomic evidence for boosting ratoon rice production via root-mediated nutrient synergies. Full article
(This article belongs to the Section Crop Production)
19 pages, 3326 KB  
Article
Energy-Harvesting-Assisted UAV Swarm Anti-Jamming Communication Based on Multi-Agent Reinforcement Learning
by Yongfang Li, Tianyu Zhao, Zhijuan Wu, Yan Lin and Yijin Zhang
Drones 2026, 10(4), 294; https://doi.org/10.3390/drones10040294 - 16 Apr 2026
Viewed by 133
Abstract
Considering that the unmanned aerial vehicles (UAVs) are susceptible to both co-channel interference and malicious jamming with limited onboard battery energy, this paper proposes an energy-harvesting-assisted anti-jamming communication framework for UAV swarm networks. Specifically, we first model the problem as a decentralized partially [...] Read more.
Considering that the unmanned aerial vehicles (UAVs) are susceptible to both co-channel interference and malicious jamming with limited onboard battery energy, this paper proposes an energy-harvesting-assisted anti-jamming communication framework for UAV swarm networks. Specifically, we first model the problem as a decentralized partially observable Markov decision process (Dec-POMDP), aiming to achieve a long-term trade-off between data transmission success rate and energy consumption. Then we propose a multi-agent independent advantage actor–critic (IA2C)-based energy-harvesting-assisted anti-jamming communication solution, which enables each cluster head (CH) to learn its transmit channel, power, and energy harvesting time policy independently. By constructing a time-space-based extended Dec-POMDP, the spatiotemporal correlations among neighboring nodes are learned by allowing adjacent agents to share discounted local observations. Extensive simulations show that, compared with the benchmark schemes, the proposed scheme improves the average cumulative reward and average cumulative success rate by 17.26% and 10.37%, respectively, while achieving a higher transmission success rate with lower energy consumption under different numbers of available channels. Full article
(This article belongs to the Special Issue Intelligent Spectrum Management in UAV Communication)
28 pages, 3637 KB  
Article
Australian Dryland Wheat Growth and Yield Are Positively Impacted by a Methylobacterium symbioticum Biostimulant Under Reduced Nitrogen Supply
by Oli A. Fakir, K. M. Shamsul Haque, Andrew Wilson, Russell A. Barrow, Joanne R. Ashnest, Leigh M. Schmidtke and Leslie A. Weston
Agronomy 2026, 16(8), 808; https://doi.org/10.3390/agronomy16080808 - 14 Apr 2026
Viewed by 404
Abstract
Enhancing nitrogen use efficiency (NUE) in cereal crops is a major challenge for dryland systems that rely heavily on synthetic nitrogen (N) inputs. Microbial biostimulants have recently emerged as promising alternatives for cost-effective N inputs in wheat through foliar colonization and endophytic biological [...] Read more.
Enhancing nitrogen use efficiency (NUE) in cereal crops is a major challenge for dryland systems that rely heavily on synthetic nitrogen (N) inputs. Microbial biostimulants have recently emerged as promising alternatives for cost-effective N inputs in wheat through foliar colonization and endophytic biological N fixation. Methylobacterium symbioticum strain SB23 (also known as BlueN or Utrisha N) is a pink-pigmented, obligately aerobic, Gram-negative, facultative methylotrophic bacterium demonstrated to potentially reduce N chemical fertilization and improve yields in various crops. A field trial consisting of large replicated 2.3 ha plots of Australian Prime Hard (APH) wheat cv. Rockstar was established in south central New South Wales, Australia, to evaluate the foliar application of M. symbioticum strain SB23 under both standard and reduced N regimes for winter wheat maturing in late spring. Application of the SB23 biostimulant significantly increased wheat leaf chlorophyll concentration at 30 and 60 days after application (DAA) and promoted biomass accumulation at 60, 90 and 120 DAA in contrast to the untreated control, with the strongest positive response under reduced N input. Specifically, the 75% N + biostimulant treatment improved biomass by up to 23% and grain yield by 14% relative to the reduced-N control, demonstrating potential supplemental fertility without yield loss. Correlation analyses revealed that mid-season chlorophyll was strongly associated with biomass and carbon assimilation (r = 0.87 and 0.84, respectively), while biomass at 60 DAA was highly correlated with grain spike weight (r = 0.81), suggesting a strong association of improved crop vigor and yield with inoculation. At harvest, SB23 enhanced biomass nitrogen accumulation and nitrogen use efficiency, with the 75%N + biostimulant treatment achieving the highest plant N uptake (25% above the reduced-N control) and the greatest partial factor productivity of nitrogen (51.8 kg grain kg−1 N applied), while both 100%N treatments showed the lowest efficiency. Collectively, these findings suggest that Methylobacterium symbioticum SB23 improves NUE through enhanced crop performance thereby providing a supplementary N source and delivering a cost–benefit advantage of approximately A$170 ha−1 under reduced N application. Full article
(This article belongs to the Special Issue Enhancing Wheat Yield Through Sustainable Farming Practices)
Show Figures

Figure 1

28 pages, 9705 KB  
Article
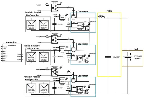
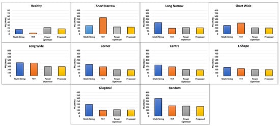
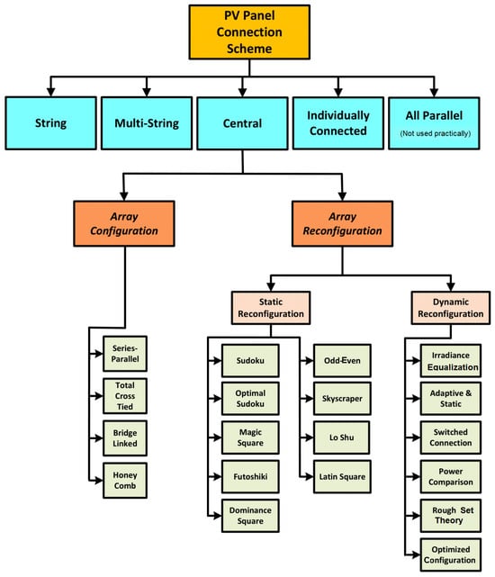
Enhancing Smart Building Energy Resilience: A Novel Parallel-Series PV Architecture for Urban Partial Shading Mitigation
by Tanveer Abbas, Syed Talha Safeer Gardezi, Noman Khan, Adnan Khan, Shakeel Ahmed and Kambiz Tehrani
Smart Cities 2026, 9(4), 68; https://doi.org/10.3390/smartcities9040068 - 13 Apr 2026
Viewed by 245
Abstract
Building-integrated photovoltaic systems are essential components of smart buildings and sustainable urban infrastructure, contributing to energy efficiency and carbon footprint reduction in smart cities. Mismatch loss, particularly under partial shading, is one of the concerns in photovoltaic (PV) systems, especially in urban environments [...] Read more.
Building-integrated photovoltaic systems are essential components of smart buildings and sustainable urban infrastructure, contributing to energy efficiency and carbon footprint reduction in smart cities. Mismatch loss, particularly under partial shading, is one of the concerns in photovoltaic (PV) systems, especially in urban environments where buildings, trees, and other structures create complex shading patterns. It leads to significant power loss and poor efficiency. Several methods, such as string converters, multi-string converters, central converters, and micro-inverters/power optimizers, have been widely employed to address this issue. These methods suffer from hardware complexity and are good in certain shading patterns only; they remain ineffective otherwise. Power optimizers lead in efficiency under all the shading patterns, whereas string converters lead in hardware simplicity. We propose a novel parallel-series converter to mitigate mismatch losses in smart building applications that is as efficient as power optimizers and as simple as converters. In the proposed parallel-series converter design, multiple PV modules are connected in parallel to a very simple converter, and many such converters are then connected in series to get the final output. The proposed converter is rigorously evaluated for various shading patterns using MATLAB/SIMULINK. A prototype system of 3×2 PV panels is also developed for hardware evaluation. The simulation and hardware results show that the proposed parallel-series converter dominantly competes with power optimizers with much simpler hardware and outperforms the other converters, making it particularly suitable for smart building energy systems where cost-effectiveness and reliability are critical. Full article
(This article belongs to the Topic Application of Smart Technologies in Buildings)
Show Figures

Figure 1

22 pages, 5583 KB  
Article
Salinity Tolerance, Plant Growth, and Nutrient Partitioning in Three Mexican Huauzontle (Chenopodium berlandieri subsp. nuttalliae) Genotypes Under NaCl Stress
by Eréndira Esmeralda Hernández-Andrade, César Omar Montoya-García, Fernando Carlos Gómez-Merino and Libia Iris Trejo-Téllez
Crops 2026, 6(2), 43; https://doi.org/10.3390/crops6020043 - 9 Apr 2026
Viewed by 215
Abstract
Huauzontle (Chenopodium berlandieri subsp. nuttalliae) is a pseudocereal native to Mesoamerica, traditionally consumed as a nutrient-rich food and characterized by its adaptability to adverse environmental conditions, including salt stress. This study evaluated the effects of four NaCl concentrations (0, 100, 200, [...] Read more.
Huauzontle (Chenopodium berlandieri subsp. nuttalliae) is a pseudocereal native to Mesoamerica, traditionally consumed as a nutrient-rich food and characterized by its adaptability to adverse environmental conditions, including salt stress. This study evaluated the effects of four NaCl concentrations (0, 100, 200, and 300 mM) on plant morphology and nutrient concentrations (N, P, K, Ca, Mg, Fe, Cu, Zn, Mn, and B) and Na in leaves, stems, inflorescences, and seeds of three native huauzontle genotypes. The experiment was conducted using a completely randomized design with a split-plot arrangement and 12 replications. Applications of 200 and 300 mM NaCl delayed harvest and reduced seed weight, while plant height, fresh and dry biomass of stems, leaves, and inflorescences were progressively decreased as NaCl concentrations increased. Orthogonal partial least squares discriminant analysis (OPLS-DA) clearly differentiated genotypes and grouped NaCl treatments into distinct clusters, revealing different nutrient partitioning patterns among plant organs. Nutrient accumulation varied according to organ and salinity level; leaves showed reduced N, K, Ca, Mg, and Fe concentrations, whereas Cu and Mn concentrations increased. Huauzontle exhibited high salinity tolerance, maintaining growth and development at NaCl concentrations up to 300 mM. These findings highlight the potential of huauzontle as a resilient and nutritionally valuable crop for cultivation under saline conditions. Full article
Show Figures

Figure 1

23 pages, 18571 KB  
Article
Data-Driven Modeling and Response Prediction of Cut-Out Type Piezoelectric Beams
by Mingli Bian, Wenan Jiang and Qinsheng Bi
Micromachines 2026, 17(4), 450; https://doi.org/10.3390/mi17040450 - 6 Apr 2026
Viewed by 396
Abstract
In addressing the issue of insufficient theoretical model accuracy for Cut-out type piezoelectric beams with limiters under the influence of contact-impact nonlinearity, this study utilizes the backpropagation neural network algorithm to develop a data-driven modeling approach based on experimental data from partial distance [...] Read more.
In addressing the issue of insufficient theoretical model accuracy for Cut-out type piezoelectric beams with limiters under the influence of contact-impact nonlinearity, this study utilizes the backpropagation neural network algorithm to develop a data-driven modeling approach based on experimental data from partial distance parameters. This approach aims to achieve accurate predictions of the output voltage and displacement responses of the energy harvester. For different parameter combinations of the limiter gap distance d and installation distance a, amplitude–frequency response data were first systematically collected through experiments, along with time–voltage response data corresponding to different load resistances. Using these data, a training sample set was constructed, and a multi-layer BP neural network prediction model was established with frequency or time as the input and voltage and displacement responses as the outputs. Validation against experimental data demonstrated that the BP neural network can accurately extrapolate and predict the amplitude–frequency response curves of voltage and displacement under various distance parameter combinations, as well as accurately predict the transient voltage outputs under different load conditions. Full article
(This article belongs to the Special Issue MEMS/NEMS Devices and Applications, 4th Edition)
Show Figures

Figure 1

22 pages, 4159 KB  
Article
Effects of Macronutrient Deprivation on Spring Wheat Productivity
by Ernestas Petrauskas, Lina Skinulienė, Mantas Lukoševičius, Vytautas Petkus, Andrius Stankevičius and Ernestas Zaleckas
Plants 2026, 15(7), 1094; https://doi.org/10.3390/plants15071094 - 2 Apr 2026
Viewed by 439
Abstract
The aim of this study was to investigate how delayed fertilization with individual macronutrients (N, P, K, Ca, Mg, and S) affects the growth, yield components, biomass, and spectrophotometric indicators of spring wheat grown under controlled hydroponic conditions. Nutrient deprivation was initiated at [...] Read more.
The aim of this study was to investigate how delayed fertilization with individual macronutrients (N, P, K, Ca, Mg, and S) affects the growth, yield components, biomass, and spectrophotometric indicators of spring wheat grown under controlled hydroponic conditions. Nutrient deprivation was initiated at BBCH stage 23 and maintained for 21, 28, 35, or 133 days, corresponding to BBCH stages 30, 32, 37, and 99, respectively. In selected treatments, the complete nutrient solution was subsequently restored until harvest to evaluate recovery potential. N, P, and Ca deprivation exerted the strongest negative effects on biomass accumulation across all deprivation durations. Compared to the fully supplied control, biomass was reduced by 60% under N deprivation and by 44.5% under P deprivation after 21 days. After 35 days, calcium deprivation resulted in a 97.7% reduction in biomass. Following 133 days of deprivation, biomass was reduced by 98%, 96.8%, and 95.9% under N, calcium, and P deficiencies, respectively. Root mass followed a similar pattern: after 21 days, it decreased by 52.46% (N) and 36.44% (P); after 28 days—by 57.4% (N) and 52.7% (P); after 35 days—by 90.7% (Ca), 66% (N), and 59.1% (P); and after 133 days—by 95.1–90.1% (Ca, N, P). Magnesium deprivation caused substantial reductions in growth parameters, reflecting its central role in chlorophyll structure and photosynthetic efficiency. Sulfur deprivation resulted in moderate but consistent biomass suppression and spectral divergence, indicating its importance in protein synthesis and redox regulation. Short-term deficiencies allowed partial recovery of growth and productivity, whereas long-term deprivation induced pronounced morphological alterations linked to stress adaptation. These effects were further confirmed through in vivo spectral reflectance measurements compared to healthy control plants. Full article
(This article belongs to the Special Issue Nutrient Management for Better Crop Production)
Show Figures

Figure 1

16 pages, 2147 KB  
Article
A Practical Approach for Predicting Avocado Ripeness Using a Portable Vis-NIR Device and Sensory-Based Indexing Under Various Storage Temperatures
by Atsushi Ogawa, Masaru Terakado, Ryoei Nakadate, Rento Chiba and Nana Yamamoto
AgriEngineering 2026, 8(4), 130; https://doi.org/10.3390/agriengineering8040130 - 1 Apr 2026
Viewed by 455
Abstract
Effective post-harvest management of avocados is essential for reducing supply chain losses. This requires an accessible, cost-effective method for accurately predicting ripeness under real-world conditions. This study developed a non-destructive framework for predicting avocado ripeness using portable visible–near-infrared (Vis-NIR) spectrometers and analyzed the [...] Read more.
Effective post-harvest management of avocados is essential for reducing supply chain losses. This requires an accessible, cost-effective method for accurately predicting ripeness under real-world conditions. This study developed a non-destructive framework for predicting avocado ripeness using portable visible–near-infrared (Vis-NIR) spectrometers and analyzed the storage temperature dependencies. A 10-point sensory-based ripeness index was correlated with second-derivative reflectance spectra using partial least squares (PLS) regression. To ensure model robustness, we employed repeated 10-fold cross-validation. The broadband PLS model achieved a residual predictive deviation (RPD) of 1.36, while a simplified model using six specific wavelengths (570, 977, 1120, 1161, 1398, and 1655 nm) demonstrated an RPD of 1.43, confirming its feasibility as a preliminary screening tool. Key wavelengths identified were associated with chlorophyll degradation and lipid accumulation. Furthermore, a significant logarithmic relationship (r = 0.9965) was observed between storage temperature (15–35 °C) and the daily ripening rate. Our results suggest that ripening progression is significantly suppressed at temperatures of approximately 12 °C or below. These findings provide quantitative guidelines for distributors to optimize logistics and shelf-life management using portable technology, contributing to the digitalization of consumer-aligned ripeness assessment. Full article
(This article belongs to the Special Issue Latest Research on Post-Harvest Technology to Reduce Food Loss)
Show Figures

Figure 1

8 pages, 775 KB  
Article
Effect of Vinblastine Timing on Skin Graft Healing in a Rat Model
by Eren Tuncer, Elif Gündeş Alten, Aytaç Alten, Erol Kozanoğlu, Şule Öztürk Sarı and Ufuk Emekli
Medicina 2026, 62(4), 624; https://doi.org/10.3390/medicina62040624 - 25 Mar 2026
Viewed by 230
Abstract
Background and Objectives: Chemotherapeutic agents are known to disrupt wound healing; however, the influence of administration timing on skin graft repair remains insufficiently characterized. This study aimed to investigate the time-dependent effects of vinblastine exposure on full-thickness skin graft healing in a [...] Read more.
Background and Objectives: Chemotherapeutic agents are known to disrupt wound healing; however, the influence of administration timing on skin graft repair remains insufficiently characterized. This study aimed to investigate the time-dependent effects of vinblastine exposure on full-thickness skin graft healing in a rat model. Materials and Methods: Twenty-four female Wistar albino rats were allocated into four groups (n = 6). The control group underwent grafting without pharmacologic intervention, whereas the experimental groups received a single intraperitoneal dose of vinblastine (2 mg/kg), followed by grafting in the first week, second week and third week after administration. Graft specimens were harvested on postoperative day 7 for histopathological evaluation performed by a blinded pathologist. Hematoxylin-eosin-stained sections were scored for inflammation, granulation tissue formation, fibroblast maturation, collagen deposition, re-epithelialization, and neovascularization. Intergroup comparisons were conducted using the Kruskal–Wallis test with Dunn–Bonferroni post hoc analysis. Results: Vinblastine exposure produced significant time-dependent differences in several healing parameters. Fibroblast maturation was markedly reduced in the second-week graft group compared with controls (p < 0.001). Re-epithelialization was significantly delayed in the second- and third-week groups (p = 0.033). Granulation tissue formation differed between groups (p = 0.014), with higher early scores observed in the first-week group. Notably, neovascularization was significantly greater in the third-week group than in the control and second-week groups (p = 0.010), suggesting partial recovery of angiogenic activity over time. No significant differences were detected in inflammation or collagen deposition. Conclusions: Vinblastine exposure appears to exert time-dependent effects on skin graft healing, with the second week representing a period of less favorable histopathological repair. Partial recovery observed with later grafting suggests that the interval between chemotherapeutic exposure and reconstructive procedures may influence graft outcomes and support improved surgical planning. Full article
(This article belongs to the Special Issue New Developments in Plastic Surgery)
Show Figures

Figure 1

18 pages, 3174 KB  
Article
Effects of Mixed Inoculation of Native Microbiota on Soil Environment and Growth of White Radish (Raphanus sativus)
by Qunfei Ma, Wei Zhang, Wei Cheng, Juntao Cui and Bing Zhang
Agriculture 2026, 16(6), 697; https://doi.org/10.3390/agriculture16060697 - 20 Mar 2026
Viewed by 351
Abstract
Microbial inoculation represents an environmentally friendly biocontrol strategy that can enhance soil quality, improve crop growth efficiency, and promote sustainable agriculture. However, the long-term effects and ecological safety of non-native microbial inoculants in soil remain uncertain. Here, we explore and evaluate a safer [...] Read more.
Microbial inoculation represents an environmentally friendly biocontrol strategy that can enhance soil quality, improve crop growth efficiency, and promote sustainable agriculture. However, the long-term effects and ecological safety of non-native microbial inoculants in soil remain uncertain. Here, we explore and evaluate a safer and potentially more effective inoculation strategy—the reintroduction of native microbiota—to maintain agricultural ecosystem health. Native microbiota were extracted from black soil in northeastern China and reintroduced into the indigenous soil. Two treatments were established: original soil (control) and original soil with a mixture of native microbiota, each with nine replicates. Soil samples were collected at 0, 21, and 90 days post-inoculation. Using high-throughput sequencing and agronomic chemical analyses, we dynamically monitored soil nitrogen, phosphorus, and potassium contents, as well as microbial community composition. Crops were harvested at day 90 to measure dry weight, fresh weight, and SPAD values. The results revealed that the number of colonizing species was lower than the number of inoculated species, yet crop agronomic traits and chemical composition were significantly improved, particularly SPAD values and total phosphorus content. Soil abiotic factors exhibited limited resistance but retained partial recovery capacity, showing a notable increase in readily available potassium at days 0 and 21. Native microbiota inoculation promoted positive synergistic interactions within the microbial community. Furthermore, this study underscores the practical significance of cultivable microorganisms in agricultural applications. Collectively, our findings demonstrate the feasibility of native microbiota reintroduction, highlighting its potential to optimize soil microbial communities, enhance soil properties, and improve crop performance, thereby providing a scientific basis for soil remediation and sustainable agriculture. Full article
(This article belongs to the Section Agricultural Soils)
Show Figures

Figure 1

32 pages, 5375 KB  
Article
Deep Learning-Enabled Nondestructive Prediction of Moisture Content in Post-Heading Paddy Rice (Oryza sativa L.) Using Near-Infrared Spectroscopy
by Ha-Eun Yang, Hong-Gu Lee, Jeong-Eun Lee, Jeong-Yong Shin, Wan-Gyu Sang, Byoung-Kwan Cho and Changyeun Mo
Agriculture 2026, 16(6), 679; https://doi.org/10.3390/agriculture16060679 - 17 Mar 2026
Viewed by 465
Abstract
Rapid non-destructive evaluation of the moisture content of freshly harvested paddy rice in the field is essential for determining the optimal harvest timing, ensuring high-quality rice production and energy savings. This study developed a non-destructive prediction model for the moisture content of paddy [...] Read more.
Rapid non-destructive evaluation of the moisture content of freshly harvested paddy rice in the field is essential for determining the optimal harvest timing, ensuring high-quality rice production and energy savings. This study developed a non-destructive prediction model for the moisture content of paddy rice using near-infrared (NIR) spectroscopy combined with machine learning and deep learning techniques. Rice samples were collected weekly during the ripening period after heading, and NIR reflectance spectra were acquired in the range of 950–2200 nm. Seven spectral preprocessing techniques were applied; and the prediction models developed, using partial least squares regression, support vector regression, deep neural network, and one-dimensional convolutional neural networks (1D-CNNs) based on VGGNet and EfficientNet architectures. Among these, the EfficientNet-based 1D-CNN combined with Savitzky–Golay 1st order derivative preprocessing showed the highest performance, achieving an Rp2 of 0.999 and an RMSEP of 0.001 (Friedman test, p < 0.001; Kendall’s W = 0.97), significantly outperforming previous traditional machine learning models. The results demonstrate that the proposed prediction model enables highly accurate estimation of moisture content in freshly harvested paddy rice without requiring drying or milling. The proposed approach can be implemented across various agricultural operations, enabling optimal harvest timing, quality control during storage, energy efficient drying, and real-time monitoring via on-combine sensor systems. Full article
(This article belongs to the Section Artificial Intelligence and Digital Agriculture)
Show Figures

Figure 1

25 pages, 5529 KB  
Article
Exogenous Abscisic Acid Can Remodel the Phenylpropanoid Network Under Elevated Temperature to Partially Sustain Anthocyanin Accumulation in Field-Grown ‘Malbec’ Grapes
by Celeste Arancibia, Deolindo Luis Esteban Dominguez, Emiliano Malovini, Cecilia Beatriz Agüero, Santiago Sari, Mar Vilanova, Martín Fanzone, Miguel Ángel Cirrincione, Michael Andrew Walker and Liliana Estela Martínez
Horticulturae 2026, 12(3), 341; https://doi.org/10.3390/horticulturae12030341 - 11 Mar 2026
Viewed by 431
Abstract
Climate change is advancing ripening and can impair phenolic maturity in grapes, compromising anthocyanins and stilbenes that affect the wine color and stability. We tested whether exogenous abscisic acid (ABA) mitigates warming-induced shifts in the phenylpropanoid pathway in the ’Malbec’ red wine grape [...] Read more.
Climate change is advancing ripening and can impair phenolic maturity in grapes, compromising anthocyanins and stilbenes that affect the wine color and stability. We tested whether exogenous abscisic acid (ABA) mitigates warming-induced shifts in the phenylpropanoid pathway in the ’Malbec’ red wine grape variety. A factorial field experiment compared control temperature (−T) and elevated temperature (+T, +2.5 °C), with and without ABA sprays (three applications after veraison). Berry skin gene expression (ten flavonoid and stilbene genes) was monitored across ripening and summarized using time-course and AUC-based clustering. Anthocyanins were quantified in berry skins at harvest and in the corresponding wines, and stilbenes were quantified in wines. Warming reduced MYBA1 early in ripening and decreased anthocyanins and stilbenes overall. Meanwhile, ABA reinforced a late anthocyanin program under −T (MYBA1, UFGT, MYBC2-L3, F3′5′H), consistent with a shift toward the 3′,5′-hydroxylated/malvidin-type branch. Conversely, stilbenes remained suppressed under +T, with limited recovery under +T/+ABA. Time-integrated expression patterns and Spearman correlations consistently linked CHS2, F3′5′H, UFGT, MYBC2-L3, with variation in berry skin anthocyanins across treatments, while STS AUC tracked wine stilbenes. Overall, ABA partially buffered warming effects on ‘Malbec’ color by reinforcing late anthocyanin regulation but did not prevent warming-driven declines in wine stilbenes. Full article
(This article belongs to the Section Viticulture)
Show Figures

Graphical abstract

Back to TopTop