Sign in to use this feature.

Years

Between: -

Subjects

remove_circle_outline
remove_circle_outline
remove_circle_outline
remove_circle_outline
remove_circle_outline

Journals

Article Types

Countries / Regions

Search Results (62)

Search Parameters:
Keywords = pandemic influenza H1N1 (pdmH1N1)

Order results
Result details
Results per page
Select all
Export citation of selected articles as:
21 pages, 12041 KB  
Article
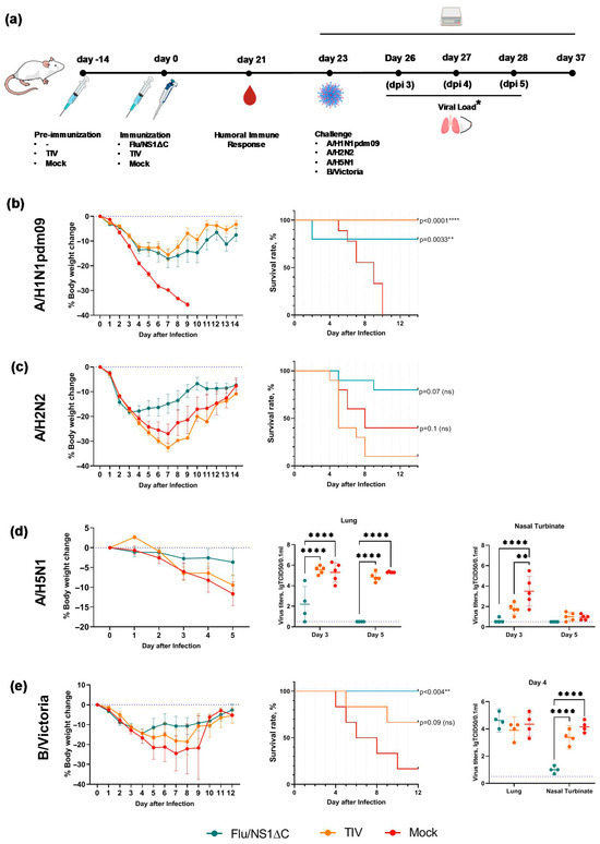
Novel Intranasal Replication-Deficient NS1ΔC Flu Vaccine Confers Protection from Divergent Influenza A and B Viruses in Mice
by Daria Shamakova, Marina A. Shuklina, Nikita Yolshin, Ekaterina Romanovskaya-Romanko, Anna-Polina Shurygina, Kira Kudrya, Arman Muzhikyan, Mariia V. Sergeeva and Marina Stukova
Vaccines 2026, 14(1), 43; https://doi.org/10.3390/vaccines14010043 (registering DOI) - 30 Dec 2025
Abstract
Background/Objectives: The current strategy for seasonal influenza prophylaxis relies on updating the vaccine components annually to account for the rapid antigenic drift of viruses and the low cross-protective efficacy of available vaccines. Mutant influenza viruses with truncated or deleted NS1 protein are [...] Read more.
Background/Objectives: The current strategy for seasonal influenza prophylaxis relies on updating the vaccine components annually to account for the rapid antigenic drift of viruses and the low cross-protective efficacy of available vaccines. Mutant influenza viruses with truncated or deleted NS1 protein are known to stimulate cross-specific T-cell immune response and provide protection against heterosubtypic influenza A and B viruses. Methods: We generated NS1ΔC influenza A and B viruses with C-terminal NS1 deletions by reverse genetics. In a mouse model, we assessed the safety and immunogenicity of the B/Lee/NS1ΔC strain upon intranasal administration, as well as the mechanism of its cross-protective efficacy against sublethal B/Victoria and B/Yamagata challenges. We then investigated the potential of the intranasal Flu/NS1ΔC vaccine–a trivalent formulation of NS1ΔC A/H1N1, A/H3N2, and B influenza viruses–to protect mice from lethal influenza infection with homologous, heterologous, and antigenically drifted influenza A and B viruses. Results: Intranasal immunization with the B/Lee/NS1ΔC strain was safe in mice. It activated cross-specific T-cell responses in the lungs and protected animals against heterologous challenge by reducing viral load, inflammation, and lung pathology. Immunization with the trivalent Flu/NS1ΔC vaccine formulation improved survival and reduced weight loss and viral load upon challenge with A/H1N1pdm, A/H2N2, A/H5N1, and B/Victoria viruses. Conclusions: The trivalent intranasal Flu/NS1ΔC influenza vaccine is a promising tool to improve seasonal influenza protection and preparedness for an influenza pandemic. Full article
(This article belongs to the Special Issue Mucosal Vaccines: Advances in Technology and Delivery)
Show Figures

Figure 1

20 pages, 3794 KB  
Article
Tracking Respiratory Viruses in Pakistan (2022–2025): Genomic and Epidemiologic Insights from Sentinel Surveillance of Influenza, SARS-CoV-2, and RSV
by Nazish Badar, Abdul Ahad, Hamza Ahmed Mirza, Fazal Hanan, Asghar Javaid, Aamir Amanat, Zunira Saghir and Muhammad Salman
Viruses 2026, 18(1), 26; https://doi.org/10.3390/v18010026 - 23 Dec 2025
Viewed by 407
Abstract
Influenza and other respiratory viruses pose significant public health threats among SARI patients, yet comprehensive surveillance data remain limited in Pakistan. This prospective, multi-center study characterized the burden, distribution, and molecular evolution of respiratory viruses among hospitalized SARI patients across seven tertiary hospitals [...] Read more.
Influenza and other respiratory viruses pose significant public health threats among SARI patients, yet comprehensive surveillance data remain limited in Pakistan. This prospective, multi-center study characterized the burden, distribution, and molecular evolution of respiratory viruses among hospitalized SARI patients across seven tertiary hospitals from November 2022 to June 2025. Specimens were tested using RT-PCR for influenza, SARS-CoV-2, and RSV, with 375 samples sequenced via Oxford Nanopore Technology. Among 11,451 specimens, 2818 (24.6%) tested positive: RSV (1648, 14.4%), influenza (855, 7.5%; 45% H1N1pdm09, 35% H3N2, 20% influenza B), and SARS-CoV-2 (315, 2.8%). RSV predominantly affected children under 2 years (63%), while influenza and SARS-CoV-2 primarily impacted adults aged 15–40 years. Male predominance (65–79%) reflected healthcare access barriers. Strong winter seasonality (December–February) was observed for influenza and RSV. ICU admission rates were 17% for influenza, 16% for RSV, and 4% for SARS-CoV-2. Shortness of breath was associated with influenza (OR = 1.62) and RSV (OR = 1.27), while malaise (OR = 2.24) and myalgia (OR = 3.87) was associated with SARS-CoV-2. Phylogenetic analysis revealed vaccine-matched influenza clades and rapid SARS-CoV-2 variant succession (3–4 months). RSV is the primary SARI pathogen in young children, necessitating maternal vaccines and nirsevimab implementation. Sustained genomic surveillance remains essential for pandemic preparedness. Full article
(This article belongs to the Special Issue RSV Epidemiological Surveillance: 2nd Edition)
Show Figures

Figure 1

18 pages, 2373 KB  
Article
Changing Epidemiology of Influenza Infections Among Children in the Post-Pandemic Period: A Case Study in Xi’an, China
by Zeyao Zhao, Ning Lan, Yang Chen, Juan Yang, Jing Bai and Jifeng Liu
Vaccines 2025, 13(12), 1214; https://doi.org/10.3390/vaccines13121214 - 30 Nov 2025
Viewed by 1382
Abstract
Background: The epidemiology of influenza was disrupted during the COVID-19 pandemic. Following the relaxation of non-pharmaceutical interventions, influenza viruses have re-emerged and caused epidemics with shifts in age distribution and seasonality. This study aimed to characterise the post-pandemic epidemiology of influenza infections among [...] Read more.
Background: The epidemiology of influenza was disrupted during the COVID-19 pandemic. Following the relaxation of non-pharmaceutical interventions, influenza viruses have re-emerged and caused epidemics with shifts in age distribution and seasonality. This study aimed to characterise the post-pandemic epidemiology of influenza infections among children in Xi’an, China. Methods: A retrospective analysis of laboratory-confirmed paediatric influenza cases spanning three periods [pre-pandemic (1 January 2010–22 January 2020), intra-pandemic (23 January 2020–8 January 2023), and post-pandemic (9 January 2023–31 August 2025)] was conducted. Age-specific incidences were determined by subtypes (lineage) and compared across periods. Seasonal parameters were estimated using a generalised linear model with harmonic terms. Associations between influenza infection and risk of co-detection with other respiratory pathogens were assessed using logistic regression models. Results: Influenza peak activity in the post-pandemic period was 10-fold higher than in the intra-pandemic period. The mean age of infected children increased by 1.4 years (95% CI: 1.2–1.7), shifting towards school-aged children (6–17 years). The seasonal pattern re-established with an earlier peak (13.9 weeks earlier than the pre-pandemic period, 95% CI: 10.4–15.2) and increased amplitude (10-fold and 4-fold higher than the intra- and pre-pandemic periods, respectively). It was observed that A(H1N1)pdm09 positivity was elevated in preschool and school-aged children, whereas B/Victoria infections showed renewed susceptibility among infants [0–5 months vs. 6–35 months vs. 3–5 years vs. 6–17 years: 11.0% (95% CI: 5.1–19.8) vs. 2.8% (1.9–4.0) vs. 4.0% (3.2–5.0) vs. 5.2% (4.5–6.0); p = 0.00014]. Influenza infection was associated with higher risk of bacterial co-detection with Streptococcus pneumoniae (aOR = 1.52, 95% CI: 1.22–1.91) and Haemophilus influenzae (aOR = 1.46, 95% CI: 1.19–1.80), but lower risk of co-detection with SARS-CoV-2 (aOR = 0.52, 95% CI: 0.27–0.99), RSV (aOR = 0.29, 95% CI: 0.11–0.79), and parainfluenza viruses (aOR = 0.16, 95% CI: 0.04–0.65). Conclusions: The post-pandemic landscape of paediatric influenza in Xi’an has undergone substantial reconfiguration, characterised by intensified activity, altered seasonality, and a marked shift in age distribution. The increased bacterial co-detection points out the potential for more severe respiratory co-infections. These findings highlight the importance of optimising vaccination timing and prompting school-aged-children-targeted immunisation programmes in the post-pandemic era. Full article
(This article belongs to the Special Issue Vaccines and Vaccinations During and After the Pandemic Period)
Show Figures

Figure 1

12 pages, 1526 KB  
Article
Human-Derived H3N2 Influenza A Viruses Detected in Pigs in Northern Italy
by Laura Soliani, Ada Mescoli, Irene Zanni, Laura Baioni, Giovanni Alborali, Ana Moreno, Silvia Faccini, Carlo Rosignoli, Giorgia De Lorenzi, Laura Fiorentini, Camilla Torreggiani, Benedetta Cordioli, Alice Prosperi, Andrea Luppi and Chiara Chiapponi
Viruses 2025, 17(9), 1171; https://doi.org/10.3390/v17091171 - 27 Aug 2025
Viewed by 1103
Abstract
In recent years, the four main swine influenza A virus (IAV-S) subtypes circulating in swine in the EU have been H1avN1, H1huN2, H1N1pdm09, and H3N2. The latter emerged in 1984 from a reassortment event between a human seasonal H3N2 and H1avN1, and is [...] Read more.
In recent years, the four main swine influenza A virus (IAV-S) subtypes circulating in swine in the EU have been H1avN1, H1huN2, H1N1pdm09, and H3N2. The latter emerged in 1984 from a reassortment event between a human seasonal H3N2 and H1avN1, and is currently detected at low prevalence in swine in Italy. Here, we describe nine H3N2 IAV-S isolates belonging to three novel genotypes, first detected in Italy in 2021, likely resulting from reassortment events between swine and human IAVs. The first genotype was characterized by a hemagglutinin (H3 HA) of human seasonal origin, a neuraminidase (N2 NA) derived from H1huN2 strains circulating in Italian swine, and an avian-like internal gene cassette (IGC). The second genotype differed in its IGC constellation: PB2, PB1, PA and NP segments were of pandemic origin (pdm09), while NS and M segments derived from the Eurasian avian-like lineage. The third genotype combined a human-derived H3, a Gent/84-derived N2, and a pdm09-origin IGC, except for an avian-like NS. This study aimed to characterize the genetic features of these novel H3huN2 and assess their epidemiological relevance, with implications for surveillance and control, improving preparedness and mitigating the risks posed by zoonotic influenza viruses. Full article
Show Figures

Figure 1

16 pages, 1182 KB  
Article
Machine Learning-Based Identification of Risk Factors for ICU Mortality in 8902 Critically Ill Patients with Pandemic Viral Infection
by Elisabeth Papiol, Ricard Ferrer, Juan C. Ruiz-Rodríguez, Emili Díaz, Rafael Zaragoza, Marcio Borges-Sa, Julen Berrueta, Josep Gómez, María Bodí, Susana Sancho, Borja Suberviola, Sandra Trefler and Alejandro Rodríguez
J. Clin. Med. 2025, 14(15), 5383; https://doi.org/10.3390/jcm14155383 - 30 Jul 2025
Cited by 2 | Viewed by 1193
Abstract
Background/Objectives: The SARS-CoV-2 and influenza A (H1N1)pdm09 pandemics have resulted in high numbers of ICU admissions, with high mortality. Identifying risk factors for ICU mortality at the time of admission can help optimize clinical decision making. However, the risk factors identified may [...] Read more.
Background/Objectives: The SARS-CoV-2 and influenza A (H1N1)pdm09 pandemics have resulted in high numbers of ICU admissions, with high mortality. Identifying risk factors for ICU mortality at the time of admission can help optimize clinical decision making. However, the risk factors identified may differ, depending on the type of analysis used. Our aim is to compare the risk factors and performance of a linear model (multivariable logistic regression, GLM) with a non-linear model (random forest, RF) in a large national cohort. Methods: A retrospective analysis was performed on a multicenter database including 8902 critically ill patients with influenza A (H1N1)pdm09 or COVID-19 admitted to 184 Spanish ICUs. Demographic, clinical, laboratory, and microbiological data from the first 24 h were used. Prediction models were built using GLM and RF. The performance of the GLM was evaluated by area under the ROC curve (AUC), precision, sensitivity, and specificity, while the RF by out-of-bag (OOB) error and accuracy. In addition, in the RF, the im-portance of the variables in terms of accuracy reduction (AR) and Gini index reduction (GI) was determined. Results: Overall mortality in the ICU was 25.8%. Model performance was similar, with AUC = 76% for GLM, and AUC = 75.6% for RF. GLM identified 17 independent risk factors, while RF identified 19 for AR and 23 for GI. Thirteen variables were found to be important in both models. Laboratory variables such as procalcitonin, white blood cells, lactate, or D-dimer levels were not significant in GLM but were significant in RF. On the contrary, acute kidney injury and the presence of Acinetobacter spp. were important variables in the GLM but not in the RF. Conclusions: Although the performance of linear and non-linear models was similar, different risk factors were determined, depending on the model used. This alerts clinicians to the limitations and usefulness of studies limited to a single type of model. Full article
(This article belongs to the Special Issue Current Trends and Prospects of Critical Emergency Medicine)
Show Figures

Figure 1

16 pages, 4152 KB  
Article
Analysis of Epidemiological and Evolutionary Characteristics of Seasonal Influenza Viruses in Shenzhen City from 2018 to 2024
by Weiyu Peng, Hui Liu, Xin Wang, Chao Li, Shunwu Huang, Shiyu Qi, Zhongnan Hu, Xiaoying Xu, Haihai Jiang, Jinyu Duan, Hui Chen, Manyu Huang, Ying Sun, Weihua Wu, Min Jiang, Xuan Zou and Shisong Fang
Viruses 2025, 17(6), 798; https://doi.org/10.3390/v17060798 - 30 May 2025
Cited by 1 | Viewed by 2015
Abstract
The SARS-CoV-2 pandemic and the implementation of associated non-pharmaceutical interventions (NPIs) profoundly altered the epidemiology of seasonal influenza viruses. To investigate these changes, we analyzed influenza-like illness samples in Shenzhen, China, across six influenza seasons spanning 2018 to 2024. Influenza activity declined markedly [...] Read more.
The SARS-CoV-2 pandemic and the implementation of associated non-pharmaceutical interventions (NPIs) profoundly altered the epidemiology of seasonal influenza viruses. To investigate these changes, we analyzed influenza-like illness samples in Shenzhen, China, across six influenza seasons spanning 2018 to 2024. Influenza activity declined markedly during the SARS-CoV-2 pandemic compared with the pre-pandemic period but returned to or even exceeded pre-pandemic levels in the post-pandemic era. Phylogenetic analysis of hemagglutinin (HA) and neuraminidase (NA) genes from 58 H1N1pdm09, 78 H3N2, and 97 B/Victoria isolates revealed substantial genetic divergence from the WHO-recommended vaccine strains. Notably, key mutations in the HA genes of H1N1pdm09, H3N2, and B/Victoria viruses were concentrated in the receptor-binding site (RBS) and adjacent antigenic sites. Hemagglutination inhibition (HI) assays demonstrated that most circulating viruses remained antigenically matched to their corresponding vaccine strains. However, significant antigenic drift was observed in H3N2 clade 3C.2a1b.1b viruses during the 2018–2019 season and in B/Victoria clade V1A.3a.2 viruses during the 2023–2024 season. These findings highlight the impact of NPIs and pandemic-related disruptions on influenza virus circulation and evolution, providing critical insights for future surveillance and public health preparedness. Full article
(This article belongs to the Section Human Virology and Viral Diseases)
Show Figures

Figure 1

16 pages, 1014 KB  
Article
Characterization of a Novel 2018 Influenza Virus Outbreak on the Yucatan Peninsula, Mexico, in the Summer
by Lumumba Arriaga-Nieto, David Alejandro Cabrera-Gaytán, Alfonso Vallejos-Parás, Porfirio Felipe Hernández-Bautista, Clara Esperanza Santacruz-Tinoco, Julio Elías Alvarado-Yaah, Yu-Mei Anguiano-Hernández, Bernardo Martínez-Miguel, María Erandhí Prieto-Torres, Concepción Grajales-Muñiz, Nancy Sandoval-Gutiérrez and Horacia Celina Velarde-Scull
Microorganisms 2025, 13(5), 1086; https://doi.org/10.3390/microorganisms13051086 - 7 May 2025
Viewed by 1091
Abstract
During the 2017–2018 influenza season, there was high influenza activity, with a predominance of influenza A(H1N1)pdm09 circulation in the country. The influenza circulation pattern in the area of the Yucatan Peninsula was different from that of the rest of the country. However, in [...] Read more.
During the 2017–2018 influenza season, there was high influenza activity, with a predominance of influenza A(H1N1)pdm09 circulation in the country. The influenza circulation pattern in the area of the Yucatan Peninsula was different from that of the rest of the country. However, in the summer of 2018, there was a sudden increase in the number of identified cases. A retrospective analysis was performed using data generated by four molecular diagnostic laboratories of the Mexican Social Security Institute. Demographics, influenza positivity, seasonality and case fatality rates were recorded. We used odds ratios to compare outpatients who were confirmed by laboratory tests to be positive with those who were confirmed to be negative. The Kaplan–Meier method and Cox multivariate analysis were used to calculate cumulative risk. There were 4460 cases of ILI/SARI between Yucatan and Quintana Roo, which represented 53.1% of the total number of cases reported. Compared with that in 2009, the epidemic wave in 2018 was shorter and more expansive, with a greater number of reported cases, as well as a greater number of people who required hospitalization. The dominant pattern of A(H1N1)pdm09 influenza activity on the Yucatan Peninsula in the summer of 2018 has not been observed since the influenza pandemic of 2009. Full article
(This article belongs to the Special Issue Pandemics and Infectious Diseases)
Show Figures

Figure 1

27 pages, 326 KB  
Review
Improving Influenza Nomenclature Based on Transmission Dynamics
by Jwee Chiek Er
Viruses 2025, 17(5), 633; https://doi.org/10.3390/v17050633 - 28 Apr 2025
Viewed by 1253
Abstract
Influenza A viruses (IAVs) evolve rapidly, exhibit zoonotic potential, and frequently adapt to new hosts, often establishing long-term reservoirs. Despite advancements in genetic sequencing and phylogenetic classification, current influenza nomenclature systems remain static, failing to capture evolving epidemiological patterns. This rigidity has led [...] Read more.
Influenza A viruses (IAVs) evolve rapidly, exhibit zoonotic potential, and frequently adapt to new hosts, often establishing long-term reservoirs. Despite advancements in genetic sequencing and phylogenetic classification, current influenza nomenclature systems remain static, failing to capture evolving epidemiological patterns. This rigidity has led to delays or misinterpretations in public health responses, economic disruptions, and confusion in scientific communication. The existing nomenclature does not adequately reflect real-time transmission dynamics or host adaptations, limiting its usefulness for public health management. The 2009 H1N1 pandemic exemplified these limitations, as it was mischaracterized as “swine flu” despite sustained human-to-human transmission and no direct pig-to-human transmission reported. This review proposes a real-time, transmission-informed nomenclature system that prioritizes host adaptation and sustained transmissibility (R0 > 1) to align influenza classification with epidemiological realities and risk management. Through case studies of H1N1pdm09, H5N1, and H7N9, alongside a historical overview of influenza naming, we demonstrate the advantages of integrating transmission dynamics into naming conventions. Adopting a real-time, transmission-informed approach will improve pandemic preparedness, strengthen global surveillance, and enhance influenza classification for scientists, policymakers, and public health agencies. Full article
23 pages, 4664 KB  
Article
Dynamic Interaction Between SARS-CoV-2 and Influenza A Virus Infection in Human Respiratory Tissues and Cells
by John C. W. Ho, Kachun Ng, Rachel H. H. Ching, Malik Peiris, John M. Nicholls, Michael C. W. Chan and Kenrie P. Y. Hui
Microorganisms 2025, 13(5), 988; https://doi.org/10.3390/microorganisms13050988 - 25 Apr 2025
Viewed by 2370
Abstract
With the concurrent circulations of SARS-CoV-2 omicron and influenza A viruses in the community, there is evidence showing co-infection with both viruses. However, disease severity may vary due to the complex immunity landscape of the patients and the neutralizing antibody waning status. The [...] Read more.
With the concurrent circulations of SARS-CoV-2 omicron and influenza A viruses in the community, there is evidence showing co-infection with both viruses. However, disease severity may vary due to the complex immunity landscape of the patients and the neutralizing antibody waning status. The intrinsic dynamic relationship and pathological significance for such co-infections remain largely unknown. The replication kinetics and innate immune responses from the co-infections of SARS-CoV-2 (Omicron BA.1 and D614G variant) and influenza A viruses (pandemic H1N1, seasonal H3N2 and highly pathogenic avian H5N1) were characterized in human respiratory tissue explants, human airway, and alveolar epithelial cells. SARS-CoV-2 reduced the replication of influenza A viruses, but not vice versa, during co-infections in human bronchial tissues and airway epithelial cells. In lung tissues, the co-infections showed minimal effects on each other, but the viral replications of the two viruses were mutually reduced except for H1N1pdm in the alveolar epithelial cells irrespective of the enhancement of the ACE2 receptor. Notably, the co-infections showed a significant upregulation of the innate immune responses of SARS-CoV-2 in comparison to single infections in both respiratory epithelial cells, suggesting that co-infections of influenza A viruses potentially lead to more severe damage to the host than SARS-CoV-2 single infections. Full article
(This article belongs to the Special Issue Infections, Immune Mechanisms and Host-Pathogen Interactions)
Show Figures

Figure 1

15 pages, 6872 KB  
Article
Isolation and Characterization of H1 Subtype Swine Influenza Viruses Recently Circulating in China
by Minghao Yan, Tianxin Ma, Xiaona Shi, Qin Chen, Luzhao Li, Bangfeng Xu, Xue Pan, Qiaoyang Teng, Chunxiu Yuan, Dawei Yan, Zhifei Zhang, Qinfang Liu and Zejun Li
Viruses 2025, 17(2), 185; https://doi.org/10.3390/v17020185 - 27 Jan 2025
Cited by 1 | Viewed by 3026
Abstract
Pigs serve as a mixing vessel for influenza viruses and can independently promote the emergence of pandemic strains in humans. During our surveillance of pig populations from 2021 to 2023 in China, 11 H1 subtype swine influenza viruses (SIVs) were isolated. All viruses [...] Read more.
Pigs serve as a mixing vessel for influenza viruses and can independently promote the emergence of pandemic strains in humans. During our surveillance of pig populations from 2021 to 2023 in China, 11 H1 subtype swine influenza viruses (SIVs) were isolated. All viruses were reassortants, possessing internal genes of identical origins (PB2, PB1, PA, NP, M: pdm09/H1N1 origin, NS: North American triple reassortant origin). The H1N1 isolates were all the dominant G4 EA H1N1 viruses in China. Two H1N2 isolates carried early human pdm09/H1N1 HA genes, suggesting a possible pig-to-human transmission route. Mutations that dictate host range specificity were identified in all isolates, a phenomenon which may enhance the affinity to human receptors. These H1 subtype viruses effectively replicated both in vivo and in vitro without prior adaptation and exhibited different pathogenicity and growth characteristics. Some of the H1 viruses were even found to cause lethal infections in mice. Taken together, our study indicates that the H1 subtype SIVs recently circulating in China pose a potential threat to human health and emphasizes the importance of continuing to closely monitor their evolution and spread. Full article
(This article belongs to the Section Animal Viruses)
Show Figures

Figure 1

15 pages, 3317 KB  
Article
Respiratory Virus-Specific and Time-Dependent Interference of Adenovirus Type 2, SARS-CoV-2 and Influenza Virus H1N1pdm09 During Viral Dual Co-Infection and Superinfection In Vitro
by Maria Alfreda Stincarelli, Rosaria Arvia, Bernardo Guidotti and Simone Giannecchini
Viruses 2024, 16(12), 1947; https://doi.org/10.3390/v16121947 - 19 Dec 2024
Cited by 1 | Viewed by 1755
Abstract
Background. Understanding the interference patterns of respiratory viruses could be important for shedding light on potential strategies to combat these human infectious agents. Objective. To investigate the possible interactions between adenovirus type 2 (AdV2), severe acute respiratory syndrome coronavirus 2 (SARS-CoV-2) and influenza [...] Read more.
Background. Understanding the interference patterns of respiratory viruses could be important for shedding light on potential strategies to combat these human infectious agents. Objective. To investigate the possible interactions between adenovirus type 2 (AdV2), severe acute respiratory syndrome coronavirus 2 (SARS-CoV-2) and influenza A/H1N1 pandemic (H1N1pdm09) using the A549 cell line. Methods. Single infections, co-infections, and superinfections (at 3 and 24 h after the first virus infection) were performed by varying the multiplicity of infection (MOI). Virus replication kinetics and the mRNA expression of IFN-α, IL-1α and IL-6 were assessed by real-time qPCR. Results. Co-infection experiments showed different growth dynamics, depending on the presence of the specific virus and time. AdV2 replication remained stable or possibly enhanced in the presence of co-infection with each of the two H1N1pdm09 and SARS-CoV-2 viruses used. In contrast, SARS-CoV-2 replication was facilitated by H1N1pdm09 but hindered by AdV2, indicating possible different interactions. Finally, H1N1pdm09 replication exhibited variably effectiveness in the presence of AdV2 and SARS-CoV-2. Superinfection experiments showed that the replication of all viruses was affected by time and MOI. The mRNA expression of IFN-α, IL-1α and IL-6 showed divergent results depending on the virus used and the time of infection. Conclusions. Further investigation of co-infection or superinfection may be helpful in understanding the potential relationship involved in the outcome of viral respiratory infection in the human population. Full article
(This article belongs to the Section Human Virology and Viral Diseases)
Show Figures

Figure 1

16 pages, 722 KB  
Review
Seasonal Influenza Vaccination Programs in the Americas: A Platform for Sustainable Life-Course Immunization and Its Role for Pandemic Preparedness and Response
by Francisco Nogareda, Margherita Ghiselli, Martha Velandia-González, Bremen de Mucio, Jorge Jara, Paula Couto, Angel Rodriguez, Marc Rondy, Andrea Vicari, Murat Hakan Ozturk, Shoshanna Goldin, Alba Vilajeliu, Eva Leidman, Jaymin Patel, Julie Carlton, Ashley L. Fowlkes, Eduardo Azziz-Baumgartner, Daniel Salas Peraza and Alba Maria Ropero
Vaccines 2024, 12(12), 1415; https://doi.org/10.3390/vaccines12121415 - 16 Dec 2024
Cited by 5 | Viewed by 4135
Abstract
Background: Vaccination is one of the most effective measures to prevent influenza illness and its complications. Since the 1980s, countries and territories in the Americas have progressively implemented influenza vaccination operations in high-risk priority groups—such as older adults, pregnant persons, persons with comorbidities [...] Read more.
Background: Vaccination is one of the most effective measures to prevent influenza illness and its complications. Since the 1980s, countries and territories in the Americas have progressively implemented influenza vaccination operations in high-risk priority groups—such as older adults, pregnant persons, persons with comorbidities and health workers. Methods: In this review, we present the history and progress of the seasonal influenza program in the Americas, how the program contributed to the efficient and timely roll-out of the COVID-19 vaccines during the pandemic, and how the program can be used to promote immunization operations across the life span for existing and future vaccines. Results: The influenza A(H1N1)pdm09 pandemic in 2009 and the COVID-19 pandemic in 2020–2023 underscored the importance of having a robust seasonal influenza vaccination program for pandemic preparedness and response. Overall, countries with existing seasonal influenza vaccination programs were better prepared and rolled out the delivery of COVID-19 vaccines more quickly and effectively compared to other countries where the influenza vaccination platform was weak or non-existent. Conclusions: Traditionally, national immunization programs of developing countries have been predominately focused on newborns, children younger than five years and school-aged children while often limiting their investment in effective adult vaccination programs; these programs are typically isolated to high-income countries. Countries in Latin America have been the exception, with strong influenza vaccination programs for adults regardless of national income level. The presence of functional and effective adult influenza vaccination programs can also facilitate the acceptance and uptake of other adult vaccines targeting priority groups at higher risk for severe illness or complications. Full article
(This article belongs to the Special Issue 50 Years of Immunization—Steps Forward)
Show Figures

Figure 1

17 pages, 2645 KB  
Article
Insights into Genetic and Antigenic Characteristics of Influenza A(H1N1)pdm09 Viruses Circulating in Sicily During the Surveillance Season 2023–2024: The Potential Effect on the Seasonal Vaccine Effectiveness
by Fabio Tramuto, Carmelo Massimo Maida, Giulia Randazzo, Adriana Previti, Giuseppe Sferlazza, Giorgio Graziano, Claudio Costantino, Walter Mazzucco and Francesco Vitale
Viruses 2024, 16(10), 1644; https://doi.org/10.3390/v16101644 - 21 Oct 2024
Cited by 5 | Viewed by 4773
Abstract
After disruption in the influenza circulation due to the emergence of SARS-CoV-2, the intensity of seasonal outbreaks has returned to the pre-pandemic levels. This study aimed to evaluate the evolution and variability of whole-genome sequences of A(H1N1)pdm09, the predominant influenza virus in Sicily [...] Read more.
After disruption in the influenza circulation due to the emergence of SARS-CoV-2, the intensity of seasonal outbreaks has returned to the pre-pandemic levels. This study aimed to evaluate the evolution and variability of whole-genome sequences of A(H1N1)pdm09, the predominant influenza virus in Sicily (Italy) during the season 2023–2024. The potential vaccine efficacy was calculated using the pepitope model based on amino acid changes in the dominant epitope of hemagglutinin. The HA gene sequences showed several amino acid substitutions, some of which were within the major antigenic sites. The phylogenetic analysis showed that Sicilian strains grouped into two main genetic clades (6B.1A.5a.2a.1 and 6B.1A.5a.2a) and several subclades. Notably, about 40% of sequences partially drifted from the WHO-recommended vaccine strain A/Victoria/4897/2022 for the Northern Hemisphere. These sequences mostly belonged to the subclades C.1.8 and C.1.9 and harboured the amino acid mutations responsible for the modest predicted vaccine efficacy (E = 38.12% of 53%, pepitope = 0) against these viruses. Amino acid substitutions in other gene segments were also found. Since influenza viruses are constantly evolving, genomic surveillance is crucial in monitoring their molecular evolution and the occurrence of genetic and antigenic changes, and, thus, their potential impact on vaccine efficacy. Full article
Show Figures

Figure 1

17 pages, 835 KB  
Article
A Machine Learning Approach to Determine Risk Factors for Respiratory Bacterial/Fungal Coinfection in Critically Ill Patients with Influenza and SARS-CoV-2 Infection: A Spanish Perspective
by Alejandro Rodríguez, Josep Gómez, Ignacio Martín-Loeches, Laura Claverias, Emili Díaz, Rafael Zaragoza, Marcio Borges-Sa, Frederic Gómez-Bertomeu, Álvaro Franquet, Sandra Trefler, Carlos González Garzón, Lissett Cortés, Florencia Alés, Susana Sancho, Jordi Solé-Violán, Ángel Estella, Julen Berrueta, Alejandro García-Martínez, Borja Suberviola, Juan J. Guardiola and María Bodíadd Show full author list remove Hide full author list
Antibiotics 2024, 13(10), 968; https://doi.org/10.3390/antibiotics13100968 - 14 Oct 2024
Cited by 5 | Viewed by 2194
Abstract
Background: Bacterial/fungal coinfections (COIs) are associated with antibiotic overuse, poor outcomes such as prolonged ICU stay, and increased mortality. Our aim was to develop machine learning-based predictive models to identify respiratory bacterial or fungal coinfections upon ICU admission. Methods: We conducted [...] Read more.
Background: Bacterial/fungal coinfections (COIs) are associated with antibiotic overuse, poor outcomes such as prolonged ICU stay, and increased mortality. Our aim was to develop machine learning-based predictive models to identify respiratory bacterial or fungal coinfections upon ICU admission. Methods: We conducted a secondary analysis of two prospective multicenter cohort studies with confirmed influenza A (H1N1)pdm09 and COVID-19. Multiple logistic regression (MLR) and random forest (RF) were used to identify factors associated with BFC in the overall population and in each subgroup (influenza and COVID-19). The performance of these models was assessed by the area under the ROC curve (AUC) and out-of-bag (OOB) methods for MLR and RF, respectively. Results: Of the 8902 patients, 41.6% had influenza and 58.4% had SARS-CoV-2 infection. The median age was 60 years, 66% were male, and the crude ICU mortality was 25%. BFC was observed in 14.2% of patients. Overall, the predictive models showed modest performances, with an AUC of 0.68 (MLR) and OOB 36.9% (RF). Specific models did not show improved performance. However, age, procalcitonin, CRP, APACHE II, SOFA, and shock were factors associated with BFC in most models. Conclusions: Machine learning models do not adequately predict the presence of co-infection in critically ill patients with pandemic virus infection. However, the presence of factors such as advanced age, elevated procalcitonin or CPR, and high severity of illness should alert clinicians to the need to rule out this complication on admission to the ICU. Full article
(This article belongs to the Special Issue Infection Diagnostics and Antimicrobial Therapy for Critical Patient)
Show Figures

Figure 1

13 pages, 2032 KB  
Article
Investigation of the Effect of the COVID-19 Pandemic Period on Respiratory Tract Viruses at Istanbul Medical Faculty Hospital, Turkey
by Sevim Mese, Aytaj Allahverdiyeva, Mustafa Onel, Hayriye Kırkoyun Uysal and Ali Agacfidan
Infect. Dis. Rep. 2024, 16(5), 992-1004; https://doi.org/10.3390/idr16050079 - 10 Oct 2024
Viewed by 2429
Abstract
Aim: Respiratory viruses significantly impact public health, contributing to high morbidity and mortality rates in both children and adults. This study evaluates the distribution and incidence of respiratory tract viruses in our hospital from 2019 to 2022, focusing on changes post-COVID-19 pandemic. Material [...] Read more.
Aim: Respiratory viruses significantly impact public health, contributing to high morbidity and mortality rates in both children and adults. This study evaluates the distribution and incidence of respiratory tract viruses in our hospital from 2019 to 2022, focusing on changes post-COVID-19 pandemic. Material and Methods: Utilizing molecular methods, we analyzed nasopharyngeal swabs with the FTD Respiratory Pathogens 21 kit and the QIAStat Dx Respiratory Panel kit at Istanbul Faculty of Medicine. A total of 1186 viruses were detected in 2488 samples (47.6% of the total) examined with the FTD Respiratory Pathogens 21 kit between 2019 and 2022. Results: It was determined that the detection rates were 52.8% in 2019, 44.3% in 2020, 50.0% in 2021, and 40.0% in 2022. Notable changes in prevalence were observed for pandemic influenza A (IAV-H1N1pdm2009), parainfluenza virus (PIV)-3, rhinovirus (RV), and respiratory syncytial virus (RSV)-A/B (p < 0.05). RV consistently showed the highest detection rates across all years (17.6% to 7.9%). Additionally, 1276 viruses were detected in 1496 samples using the QIAStat DX kit, with 91.3% positivity in 2021 and 78.6% in 2022, highlighting the kit’s effectiveness in rapid diagnosis. Conclusions: This study enhances understanding of respiratory virus epidemiology during and after the pandemic, emphasizing the need for ongoing surveillance and strategic public health measures to address the evolving landscape of respiratory infections. Full article
(This article belongs to the Section Viral Infections)
Show Figures

Figure 1

Back to TopTop