Insights into Genetic and Antigenic Characteristics of Influenza A(H1N1)pdm09 Viruses Circulating in Sicily During the Surveillance Season 2023–2024: The Potential Effect on the Seasonal Vaccine Effectiveness
Abstract
1. Introduction
2. Materials and Methods
2.1. Study Population and Case Definition
2.2. Determination of Influenza Subtype, Amplicon-Based Whole-Genome Sequencing (WGS), and Assembly
2.3. Phylogenetic Analysis
2.4. Analysis of Deduced Amino Acid Sequences and Mutations
2.5. Prediction of N-Glycosylation Sites and Vaccine Efficacy
2.6. Statistical Analysis
2.7. Ethical Review
3. Results
3.1. Seasonal Surveillance Data
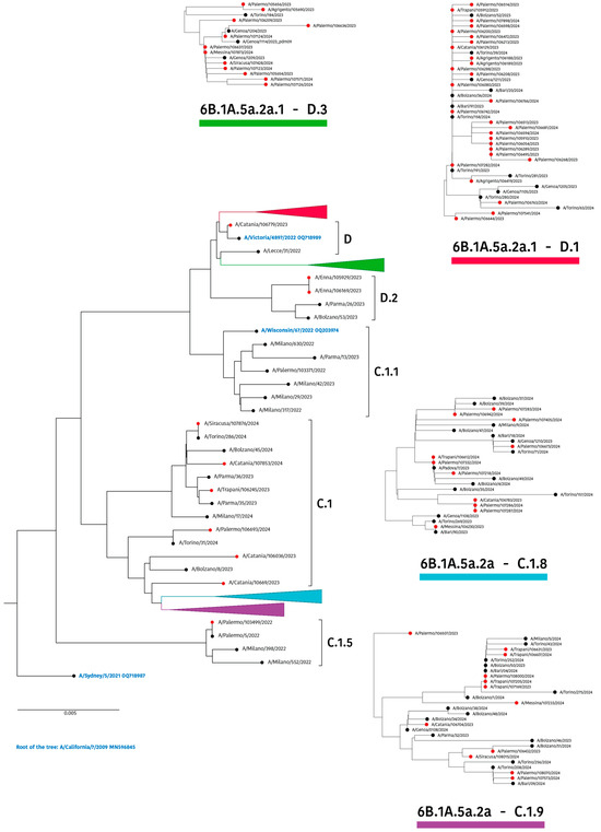
3.2. Influenza A(H1N1)pdm09 Genetic Characterization
4. Discussion
Supplementary Materials
Author Contributions
Funding
Institutional Review Board Statement
Informed Consent Statement
Data Availability Statement
Conflicts of Interest
References
- World Health Organization (WHO). Estimating Disease Burden of Influenza. Available online: https://www.who.int/europe/activities/estimating-disease-burden-of-influenza (accessed on 13 September 2024).
- Derqui, N.; Nealon, J.; Mira-Iglesias, A.; Díez-Domingo, J.; Mahé, C.; Chaves, S.S. Predictors of influenza severity among hospitalized adults with laboratory confirmed influenza: Analysis of nine influenza seasons from the Valencia region, Spain. Influenza Other Respir. Viruses 2022, 16, 862–872. [Google Scholar] [CrossRef] [PubMed]
- El Guerche-Séblain, C.; Etcheto, A.; Parmentier, F.; Afshar, M.; Macias, A.E.; Puentes, E.; Gresset-Bourgeois, V.; Akcay, M.; Petitjean, A.; Coudeville, L. Hospital admissions with influenza and impact of age and comorbidities on severe clinical outcomes in Brazil and Mexico. PLoS ONE 2022, 17, e0273837. [Google Scholar] [CrossRef] [PubMed]
- Shinjoh, M.; Furuichi, M.; Narabayashi, A.; Kamei, A.; Yoshida, N.; Takahashi, T. Risk factors in pediatric hospitalization for influenza A and B during the seven seasons immediately before the COVID-19 era in Japan. J. Infect. Chemother. 2021, 27, 1735–1742. [Google Scholar] [CrossRef]
- Tramuto, F.; Restivo, V.; Costantino, C.; Colomba, G.M.E.; Maida, C.M.; Casuccio, A.; Vitale, F. Surveillance Data for Eight Consecutive Influenza Seasons in Sicily, Italy. Am. J. Trop. Med. Hyg. 2019, 101, 1232–1239. [Google Scholar] [CrossRef]
- Gharpure, R.; Olsen, S.J.; Davis, W.W. Quantified impacts of non-pharmaceutical interventions on influenza circulation during the COVID-19 pandemic in 13 African countries, 2020–2022. Influenza Other Respir. Viruses 2024, 18, e13241. [Google Scholar] [CrossRef]
- O’Neill, G.K.; Taylor, J.; Kok, J.; Dwyer, D.E.; Dilcher, M.; Hua, H.; Levy, A.; Smith, D.; Minney-Smith, C.A.; Wood, T.; et al. Circulation of influenza and other respiratory viruses during the COVID-19 pandemic in Australia and New Zealand, 2020–2021. West. Pac. Surveill. Response J. 2023, 14, 1–9. [Google Scholar] [CrossRef] [PubMed]
- Tramuto, F.; Mazzucco, W.; Maida, C.M.; Colomba, G.M.E.; Di Naro, D.; Coffaro, F.; Graziano, G.; Costantino, C.; Restivo, V.; Vitale, F. COVID-19 emergency in Sicily and intersection with the 2019–2020 influenza epidemic. J. Prev. Med. Hyg. 2021, 62, E10–E12. [Google Scholar] [CrossRef]
- Leung, C.; Konya, L.; Su, L. Postpandemic immunity debt of influenza in the USA and England: An interrupted time series study. Public Health 2024, 227, 239–242. [Google Scholar] [CrossRef]
- Lin, F.; Chen, M.T.; Zhang, L.; Wu, M.; Xie, H.; Guan, Z.X.; Yang, Z.; Cai, Z.X.; Wen, J.Z.; Yang, L.Y. Resurgence of influenza A after SARS-CoV-2 omicron wave and comparative analysis of hospitalized children with COVID-19 and influenza A virus infection. Front. Med. 2024, 10, 1289487. [Google Scholar] [CrossRef]
- Zhu, W.; Gu, L. Resurgence of seasonal influenza driven by A/H3N2 and B/Victoria in succession during the 2023–2024 season in Beijing showing increased population susceptibility. J. Med. Virol. 2024, 96, e29751. [Google Scholar] [CrossRef]
- European Medicine Agency (EMA). Replacement of Quadrivalent Seasonal Influenza Vaccines with Trivalent Vaccines in the EU. Removal of Antigens from B/Yamagata Lineage. EMA/123036/2024. Available online: https://www.ema.europa.eu/en/documents/other/replacement-quadrivalent-seasonal-influenza-vaccines-trivalent-vaccines-eu_en.pdf (accessed on 13 September 2024).
- Li, X.; Gu, M.; Zheng, Q.; Gao, R.; Liu, X. Packaging signal of influenza A virus. Virol. J. 2021, 18, 36. [Google Scholar] [CrossRef] [PubMed]
- Cifuentes-Muñoz, N.; Dutch, R.E.; Cattaneo, R. Direct cell-to-cell transmission of respiratory viruses: The fast lanes. PLoS Pathog. 2018, 14, e1007015. [Google Scholar] [CrossRef] [PubMed]
- Roberts, K.L.; Manicassamy, B.; Lamb, R.A. Influenza A virus uses intercellular connections to spread to neighboring cells. J. Virol. 2015, 89, 1537–1549. [Google Scholar] [CrossRef] [PubMed]
- Yang, F.; Zhu, L.; Liu, F.; Cheng, L.; Yao, H.; Wu, N.; Wu, H.; Li, L. Generation and characterization of monoclonal antibodies against the hemagglutinin of H3N2 influenza A viruses. Virus Res. 2022, 317, 198815. [Google Scholar] [CrossRef] [PubMed]
- Matsuzaki, Y.; Sugawara, K.; Nakauchi, M.; Takahashi, Y.; Onodera, T.; Tsunetsugu-Yokota, Y.; Matsumura, T.; Ato, M.; Kobayashi, K.; Shimotai, Y.; et al. Epitope mapping of the hemagglutinin molecule of A/(H1N1)pdm09 influenza virus by using monoclonal antibody escape mutants. J. Virol. 2014, 88, 12364–12373. [Google Scholar] [CrossRef]
- Weis, W.; Brown, J.H.; Cusack, S.; Paulson, J.C.; Skehel, J.J.; Wiley, D.C. Structure of the influenza virus haemagglutinin complexed with its receptor, sialic acid. Nature 1988, 333, 426–431. [Google Scholar] [CrossRef]
- World Health Organization (WHO). Global Influenza Programme: Recommendations for Influenza Vaccine Composition. Available online: https://www.who.int/teams/global-influenza-programme/vaccines/who-recommendations (accessed on 13 September 2024).
- Centers for Disease Control and Prevention (CDC). US Will Transition to Trivalent Flu Vaccines for 2024–2025. Available online: https://www.cdc.gov/flu/spotlights/2023-2024/trivalent-vaccines-2024-2025.htm (accessed on 13 September 2024).
- McLean, H.Q.; Belongia, E.A. Influenza Vaccine Effectiveness: New Insights and Challenges. Cold Spring Harb. Perspect. Med. 2021, 11, a038315. [Google Scholar] [CrossRef]
- Maurel, M.; Pozo, F.; Pérez-Gimeno, G.; Buda, S.; Sève, N.; Oroszi, B.; Hooiveld, M.; Gomez, V.; Domegan, L.; Martínez-Baz, I.; et al. Influenza vaccine effectiveness in Europe: Results from the 2022–2023 VEBIS (Vaccine Effectiveness, Burden and Impact Studies) primary care multicentre study. Influenza Other Respir. Viruses 2024, 18, e13243. [Google Scholar] [CrossRef]
- Smolarchuk, C.; Ickert, C.; Zelyas, N.; Kwong, J.C.; Buchan, S.A. Early influenza vaccine effectiveness estimates using routinely collected data, Alberta, Canada, 2023/24 season. Euro Surveill. 2024, 29, 2300709. [Google Scholar] [CrossRef]
- Istituto Superiore di Sanità (ISS). RespiVirNet: Sistema di Sorveglianza Integrata dei Virus Respiratori—Protocollo Operativo Stagione 2023–2024; ISS: Rome, Italy, 2024; Available online: https://respivirnet.iss.it/pagine/Documenti.aspx (accessed on 13 September 2024).
- Costantino, C.; Mazzucco, W.; Graziano, G.; Maida, C.M.; Vitale, F.; Tramuto, F. Mid-Term Estimates of Influenza Vaccine Effectiveness against the A(H1N1)pdm09 Prevalent Circulating Subtype in the 2023/2024 Season: Data from the Sicilian RespiVirNet Surveillance System. Vaccines. 2024, 12, 305. [Google Scholar] [CrossRef]
- Frutos, A.M.; Price, A.M.; Harker, E.; Reeves, E.L.; Ahmad, H.M.; Murugan, V.; Martin, E.T.; House, S.; Saade, E.A.; Zimmerman, R.K.; et al. Interim Estimates of 2023–2024 Seasonal Influenza Vaccine Effectiveness—United States. MMWR Morb. Mortal. Wkly. Rep. 2024, 73, 168–174. [Google Scholar] [CrossRef] [PubMed]
- Whitaker, H.; Findlay, B.; Zitha, J.; Goudie, R.; Hassell, K.; Evans, J.; Kalapotharakou, P.; Agrawal, U.; Kele, B.; Hamilton, M.; et al. Interim 2023/2024 Season Influenza Vaccine Effectiveness in Primary and Secondary Care in the United Kingdom. Influenza Other Respir. Viruses 2024, 18, e13284. [Google Scholar] [CrossRef] [PubMed]
- Ortiz de Lejarazu-Leonardo, R.; Montomoli, E.; Wojcik, R.; Christopher, S.; Mosnier, A.; Pariani, E.; Trilla Garcia, A.; Fickenscher, H.; Gärtner, B.C.; Jandhyala, R.; et al. Estimation of Reduction in Influenza Vaccine Effectiveness Due to Egg-Adaptation Changes-Systematic Literature Review and Expert Consensus. Vaccines 2021, 9, 1255. [Google Scholar] [CrossRef] [PubMed]
- Kang, M.; Zanin, M.; Wong, S.S. Subtype H3N2 Influenza A Viruses: An Unmet Challenge in the Western Pacific. Vaccines 2022, 10, 112. [Google Scholar] [CrossRef]
- Skowronski, D.M.; Chuang, E.S.; Sabaiduc, S.; Kaweski, S.E.; Kim, S.; Dickinson, J.A.; Olsha, R.; Gubbay, J.B.; Zelyas, N.; Charest, H.; et al. Vaccine effectiveness estimates from an early-season influenza A(H3N2) epidemic, including unique genetic diversity with reassortment, Canada, 2022/2023. Euro Surveill. 2023, 28, 2300043. [Google Scholar] [CrossRef]
- Goldstein, E.J.; Harvey, W.T.; Wilkie, G.S.; Shepherd, S.J.; MacLean, A.R.; Murcia, P.R.; Gunson, R.N. Integrating patient and whole-genome sequencing data to provide insights into the epidemiology of seasonal influenza A(H3N2) viruses. Microb. Genom. 2018, 4, e000137. [Google Scholar] [CrossRef]
- McGinnis, J.; Laplante, J.; Shudt, M.; George, K.S. Next generation sequencing for whole genome analysis and surveillance of influenza A viruses. J. Clin. Virol. 2016, 79, 44–50. [Google Scholar] [CrossRef]
- European Union (EU). Influenza-like Illness Definition. In Commission Implementing Decision (EU) 2018/945 of 22 June 2018 on the Communicable Diseases and Related Special Health Issues to Be Covered by Epidemiological Surveillance as well as Relevant Case Definitions. Available online: https://eur-lex.europa.eu/legal-content/EN/TXT/PDF/?uri=CELEX:32018D0945 (accessed on 13 September 2024).
- Ministero della Salute. Direzione Generale della Prevenzione Sanitaria “Monitoraggio Dell’andamento Delle Forme Gravi e Complicate Di Malattia Da Virus Influenzali e/o da SARS-CoV-2 Confermate in Laboratorio, Stagione 2020–2021”—0042940-30/12/2020-DGPRE-DGPRE-P. Available online: https://www.trovanorme.salute.gov.it/norme/renderNormsanPdf?anno=20 20&codLeg=78081&parte=1%20&serie=null (accessed on 13 September 2024).
- Zhou, B.; Donnelly, M.E.; Scholes, D.T.; St George, K.; Hatta, M.; Kawaoka, Y.; Wentworth, D.E. Single-reaction genomic amplification accelerates sequencing and vaccine production for classical and Swine origin human influenza A viruses. J. Virol. 2009, 83, 10309–10313. [Google Scholar] [CrossRef] [PubMed]
- Tamura, K.; Stecher, G.; Kumar, S. MEGA11: Molecular Evolutionary Genetics Analysis Version 11. Mol. Biol. Evol. 2021, 38, 3022–3027. [Google Scholar] [CrossRef]
- Burke, D.F.; Smith, D.J. A recommended numbering scheme for influenza A HA subtypes. PLoS ONE 2014, 9, e112302. [Google Scholar] [CrossRef]
- Gupta, R.; Brunak, S. Prediction of glycosylation across the human proteome and the correlation to protein function. Pac. Symp. Biocomput. 2002, 310–322. [Google Scholar] [CrossRef]
- Deem, M.W.; Pan, K. The epitope regions of H1-subtype influenza A, with application to vaccine efficacy. Protein Eng. Des. Sel. 2009, 22, 543–546. [Google Scholar] [CrossRef] [PubMed]
- Martínez, J.L.; Lemus, N.; Lai, T.Y.; Mishra, M.; González-Domínguez, I.; Puente-Massaguer, E.; Loganathan, M.; Francis, B.; Samanovic, M.I.; Krammer, F.; et al. The immunodominance of antigenic site Sb on the H1 influenza virus hemagglutinin increases with high immunoglobulin titers of the cohorts and with young age, but not sex. Vaccine 2024, 42, 3365–3373. [Google Scholar] [CrossRef] [PubMed]
- Del Riccio, M.; Caini, S.; Bonaccorsi, G.; Lorini, C.; Paget, J.; van der Velden, K.; Meijer, A.; Haag, M.; McGovern, I.; Zanobini, P. Global analysis of respiratory viral circulation and timing of epidemics in the pre-COVID-19 and COVID-19 pandemic eras, based on data from the Global Influenza Surveillance and Response System (GISRS). Int. J. Infect. Dis. 2024, 144, 107052. [Google Scholar] [CrossRef]
- European Centre for Disease Prevention and Control (CDC). Influenza Virus Characterization: Summary Report, Europe, March 2024. WHO/EURO:2024-6189-45954-74223. Copenhagen: WHO Regional Office for Europe and Stockholm: European Centre for Disease Prevention and Control. Available online: https://www.ecdc.europa.eu/sites/default/files/documents/influenza-ECDC-WHO-Report-March-2024.pdf (accessed on 13 September 2024).
- Costantino, C.; Restivo, V.; Amodio, E.; Colomba, G.M.E.; Vitale, F.; Tramuto, F. A mid-term estimate of 2018/2019 vaccine effectiveness to prevent laboratory confirmed A(H1N1)pdm09 and A(H3N2) influenza cases in Sicily (Italy). Vaccine 2019, 37, 5812–5816. [Google Scholar] [CrossRef]
- Rizzo, C.; Bella, A.; Alfonsi, V.; Puzelli, S.; Palmieri, A.P.; Chironna, M.; Pariani, E.; Piatti, A.; Tiberti, D.; Ghisetti, V.; et al. Influenza vaccine effectiveness in Italy: Age, subtype-specific and vaccine type estimates 2014/2015 season. Vaccine 2016, 34, 3102–3108. [Google Scholar] [CrossRef]
- Okoli, G.N.; Racovitan, F.; Abdulwahid, T.; Righolt, C.H.; Mahmud, S.M. Variable seasonal influenza vaccine effectiveness across geographical regions, age groups and levels of vaccine antigenic similarity with circulating virus strains: A systematic review and meta-analysis of the evidence from test-negative design studies after the 2009/2010 influenza pandemic. Vaccine 2021, 39, 1225–1240. [Google Scholar] [CrossRef]
- Kissling, E.; Valenciano, M.; Pozo, F.; Vilcu, A.M.; Reuss, A.; Rizzo, C.; Larrauri, A.; Horváth, J.K.; Brytting, M.; Domegan, L.; et al. 2015/2016 I-MOVE/I-MOVE+ multicentre case-control study in Europe: Moderate vaccine effectiveness estimates against influenza A(H1N1)pdm09 and low estimates against lineage-mismatched influenza B among children. Influenza Other Respir. Viruses 2018, 12, 423–437. [Google Scholar] [CrossRef]
- Kissling, E.; Pozo, F.; Martínez-Baz, I.; Buda, S.; Vilcu, A.M.; Domegan, L.; Mazagatos, C.; Dijkstra, F.; Latorre-Margalef, N.; Kurečić Filipović, S.; et al. Influenza vaccine effectiveness against influenza A subtypes in Europe: Results from the 2021–2022 I-MOVE primary care multicentre study. Influenza Other Respir. Viruses 2023, 17, e13069. [Google Scholar] [CrossRef]
- Kissling, E.; Maurel, M.; Emborg, H.D.; Whitaker, H.; McMenamin, J.; Howard, J.; Trebbien, R.; Watson, C.; Findlay, B.; Pozo, F.; et al. Interim 2022/2023 influenza vaccine effectiveness: Six European studies, October 2022 to January 2023. Euro Surveill. 2023, 28, 2300116. [Google Scholar] [CrossRef]
- Valenciano, M.; Kissling, E.; Reuss, A.; Jiménez-Jorge, S.; Horváth, J.K.; Donnell, J.M.; Pitigoi, D.; Machado, A.; Pozo, F.; I-MOVE Multicentre Case Control Study Team. The European I-MOVE Multicentre 2013–2014 Case-Control Study. Homogeneous moderate influenza vaccine effectiveness against A(H1N1)pdm09 and heterogenous results by country against A(H3N2). Vaccine 2015, 33, 2813–2822. [Google Scholar] [CrossRef] [PubMed][Green Version]
- Maurel, M.; Howard, J.; Kissling, E.; Pozo, F.; Pérez-Gimeno, G.; Buda, S.; Sève, N.; McKenna, A.; Meijer, A.; Rodrigues, A.P.; et al. Interim 2023/2024 influenza A vaccine effectiveness: VEBIS European primary care and hospital multicentre studies, September 2023 to January 2024. Euro Surveill. 2024, 29, 2400089. [Google Scholar] [CrossRef] [PubMed]
- Yasugi, M.; Nakamura, S.; Daidoji, T.; Kawashita, N.; Ramadhany, R.; Yang, C.S.; Yasunaga, T.; Iida, T.; Horii, T.; Ikuta, K.; et al. Frequency of D222G and Q223R hemagglutinin mutants of pandemic (H1N1) 2009 influenza virus in Japan between 2009 and 2010. PLoS ONE 2012, 7, e30946. [Google Scholar] [CrossRef] [PubMed]
- Chen, Z.; Wang, W.; Zhou, H.; Suguitan, A.L., Jr.; Shambaugh, C.; Kim, L.; Zhao, J.; Kemble, G.; Jin, H. Generation of live attenuated novel influenza virus A/California/7/09 (H1N1) vaccines with high yield in embryonated chicken eggs. J. Virol. 2010, 84, 44–51. [Google Scholar] [CrossRef]
- Liu, F.; Tzeng, W.P.; Horner, L.; Kamal, R.P.; Tatum, H.R.; Blanchard, E.G.; Xu, X.; York, I.; Tumpey, T.M.; Katz, J.M.; et al. Influence of Immune Priming and Egg Adaptation in the Vaccine on Antibody Responses to Circulating A(H1N1)pdm09 Viruses After Influenza Vaccination in Adults. J. Infect. Dis. 2018, 218, 1571–1581. [Google Scholar] [CrossRef] [PubMed]
- Liu, T.; Reiser, W.K.; Tan, T.J.C.; Lv, H.; Rivera-Cardona, J.; Heimburger, K.; Wu, N.C.; Brooke, C.B. Natural variation in neuraminidase activity influences the evolutionary potential of the seasonal H1N1 lineage hemagglutinin. Virus Evol. 2024, 10, veae046. [Google Scholar] [CrossRef] [PubMed]
- McAuley, J.L.; Gilbertson, B.P.; Trifkovic, S.; Brown, L.E.; McKimm-Breschkin, J.L. Influenza Virus Neuraminidase Structure and Functions. Front. Microbiol. 2019, 10, 39. [Google Scholar] [CrossRef]
- De Clercq, E. Antiviral agents active against influenza A viruses. Nat. Rev. Drug Discov. 2006, 5, 1015–1025. [Google Scholar] [CrossRef]
- Farrukee, R.; Gunalan, V.; Maurer-Stroh, S.; Reading, P.C.; Hurt, A.C. Predicting Permissive Mutations That Improve the Fitness of A(H1N1)pdm09 Viruses Bearing the H275Y Neuraminidase Substitution. J. Virol. 2022, 96, e0091822. [Google Scholar] [CrossRef]
- van der Vries, E.; Stelma, F.F.; Boucher, C.A. Emergence of a multidrug-resistant pandemic influenza A (H1N1) virus. N. Engl. J. Med. 2010, 363, 1381–1382. [Google Scholar] [CrossRef]
- Yunker, M.; Villafuerte, D.A.; Fall, A.; Norton, J.M.; Abdullah, O.; Rothman, R.E.; Fenstermacher, K.Z.J.; Morris, C.P.; Pekosz, A.; Klein, E.; et al. Genomic evolution of influenza during the 2023–2024 season, the johns hopkins health system. J. Clin. Virol. 2024, 174, 105718. [Google Scholar] [CrossRef] [PubMed]
- European Centre for Disease Prevention and Control (ECDC). Expert Opinion on Neuraminidase Inhibitors for the Prevention and Treatment of Influenza—Review of Recent Systematic Reviews and Meta-Analyses; ECDC: Stockholm, Sweden, 2017; Available online: https://www.ecdc.europa.eu/sites/default/files/documents/Scientific-advice-neuraminidase-inhibitors-2017.pdf (accessed on 13 September 2024).





| Demographic Characteristic | Total Subjects | Influenza Cases | Influenza A | Influenza B |
|---|---|---|---|---|
| Study population [n (%)] | 3175 | 631 (19.9) | 565 (89.5) * | 66 (10.5) |
| Healthcare setting [n (%)] | ||||
| Community-based (ILI) | 3109 (97.9) | 603 (19.4) | 545 (90.4) | 58 (9.6) |
| Hospital-based (SARI) | 66 (2.1) | 28 (42.4) | 20 (71.4) | 8 (28.6) |
| Age-group [years; n (%)] | ||||
| Children (≤14 years) | 2321 (73.1) | 473 (20.4) | 415 (87.7) | 58 (12.3) ** |
| Adults (>14 years) | 854 (26.9) | 158 (18.6) | 150 (94.9) | 8 (5.1) |
| ≤4 | 1379 (43.4) | 221 (16.0) | 203 (91.8) | 18 (8.1) |
| 5–14 | 942 (29.7) | 252 (26.7) | 212 (84.1) | 40 (15.9) |
| 15–24 | 82 (2.6) | 18 (21.9) | 15 (83.3) | 3 (16.7) |
| 25–44 | 179 (5.6) | 40 (22.3) | 35 (87.5) | 5 (12.5) |
| 45–64 | 281 (8.9) | 59 (21.0) | 59 (100.0) | 0 |
| ≥65 | 312 (9.8) | 41 (13.1) | 41 (100.0) | 0 |
| Sex [n (%)] | ||||
| Female | 1569 (49.4) | 327 (20.8) | 306 (93.6) | 21 (6.4) |
| Male | 1606 (50.6) | 304 (18.9) | 259 (85.2) | 45 (14.8) *** |
| Vaccination [n (%)] | ||||
| No | 2611 (82.2) | 567 (21.7) | 504 (88.9) | 63 (11.1) |
| Yes | 564 (17.8) # | 64 (11.3) | 61 (95.3) | 3 (4.7) |
| Comorbidities [n (%)] | ||||
| No | 2833 (89.2) | 578 (20.4) | 512 (88.6) | 66 (11.4) |
| Yes | 342 (10.8) | 53 (15.7) | 53 (100.0) | 0 |
| One co-morbidity | 197 (57.6) | 25 (12.8) | 25 (100.0) | 0 |
| Multiple co-morbidities | 145 (42.4) | 28 (19.9) | 28 (100.0) | 0 |
| Respiratory complications [n (%)] | ||||
| No | 2956 (93.1) | 607 (20.5) | 544 (89.6) | 63 (10.4) |
| Yes | 219 (6.9) | 24 (11.0) ## | 21 (87.5) | 3 (14.3) |
| Vaccine Strain | Epitope | Number of Mutations | Number of Strains | pepitope | Vaccine Efficacy (VE) * | |
|---|---|---|---|---|---|---|
| 53% | 100% | |||||
| A/Victoria/4987/2022 | A | 0 | 28 | 0.000 | 53.00 | 100.00 |
| 1 | 6 | 0.042 | 48.00 | 90.57 | ||
| 2 | 15 | 0.083 | 43.12 | 81.36 | ||
| 3 | 23 | 0.125 | 38.12 | 71.92 | ||
| Weighted mean ** | 45.76 | 86.34 | ||||
| B | 0 | 70 | 0.000 | 53.00 | 100.00 | |
| 1 | 2 | 0.046 | 47.53 | 89.68 | ||
| Weighted mean ** | 52.85 | 99.71 | ||||
| C | 0 | 14 | 0.000 | 53.00 | 100.00 | |
| 1 | 43 | 0.030 | 49.43 | 93.26 | ||
| 2 | 14 | 0.061 | 45.74 | 86.30 | ||
| 3 | 1 | 0.091 | 42.17 | 79.57 | ||
| Weighted mean ** | 49.28 | 92.98 | ||||
| D | 0 | 1 | 0.000 | 53.00 | 100.00 | |
| 1 | 40 | 0.021 | 50.50 | 95.28 | ||
| 2 | 11 | 0.042 | 48.00 | 90.57 | ||
| 3 | 19 | 0.063 | 45.50 | 85.85 | ||
| 4 | 1 | 0.083 | 43.12 | 81.36 | ||
| Weighted mean ** | 48.73 | 91.94 | ||||
| E | 0 | 39 | 0.000 | 53.00 | 100.00 | |
| 1 | 18 | 0.029 | 49.55 | 93.49 | ||
| 2 | 12 | 0.059 | 46.00 | 86.79 | ||
| 3 | 3 | 0.088 | 42.53 | 80.25 | ||
| Weighted mean ** | 50.55 | 95.37 | ||||
Disclaimer/Publisher’s Note: The statements, opinions and data contained in all publications are solely those of the individual author(s) and contributor(s) and not of MDPI and/or the editor(s). MDPI and/or the editor(s) disclaim responsibility for any injury to people or property resulting from any ideas, methods, instructions or products referred to in the content. |
© 2024 by the authors. Licensee MDPI, Basel, Switzerland. This article is an open access article distributed under the terms and conditions of the Creative Commons Attribution (CC BY) license (https://creativecommons.org/licenses/by/4.0/).
Share and Cite
Tramuto, F.; Maida, C.M.; Randazzo, G.; Previti, A.; Sferlazza, G.; Graziano, G.; Costantino, C.; Mazzucco, W.; Vitale, F. Insights into Genetic and Antigenic Characteristics of Influenza A(H1N1)pdm09 Viruses Circulating in Sicily During the Surveillance Season 2023–2024: The Potential Effect on the Seasonal Vaccine Effectiveness. Viruses 2024, 16, 1644. https://doi.org/10.3390/v16101644
Tramuto F, Maida CM, Randazzo G, Previti A, Sferlazza G, Graziano G, Costantino C, Mazzucco W, Vitale F. Insights into Genetic and Antigenic Characteristics of Influenza A(H1N1)pdm09 Viruses Circulating in Sicily During the Surveillance Season 2023–2024: The Potential Effect on the Seasonal Vaccine Effectiveness. Viruses. 2024; 16(10):1644. https://doi.org/10.3390/v16101644
Chicago/Turabian StyleTramuto, Fabio, Carmelo Massimo Maida, Giulia Randazzo, Adriana Previti, Giuseppe Sferlazza, Giorgio Graziano, Claudio Costantino, Walter Mazzucco, and Francesco Vitale. 2024. "Insights into Genetic and Antigenic Characteristics of Influenza A(H1N1)pdm09 Viruses Circulating in Sicily During the Surveillance Season 2023–2024: The Potential Effect on the Seasonal Vaccine Effectiveness" Viruses 16, no. 10: 1644. https://doi.org/10.3390/v16101644
APA StyleTramuto, F., Maida, C. M., Randazzo, G., Previti, A., Sferlazza, G., Graziano, G., Costantino, C., Mazzucco, W., & Vitale, F. (2024). Insights into Genetic and Antigenic Characteristics of Influenza A(H1N1)pdm09 Viruses Circulating in Sicily During the Surveillance Season 2023–2024: The Potential Effect on the Seasonal Vaccine Effectiveness. Viruses, 16(10), 1644. https://doi.org/10.3390/v16101644

