Sign in to use this feature.

Years

Between: -

Subjects

remove_circle_outline
remove_circle_outline
remove_circle_outline
remove_circle_outline
remove_circle_outline
remove_circle_outline
remove_circle_outline
remove_circle_outline
remove_circle_outline

Journals

remove_circle_outline
remove_circle_outline
remove_circle_outline
remove_circle_outline
remove_circle_outline
remove_circle_outline
remove_circle_outline
remove_circle_outline
remove_circle_outline

Article Types

Countries / Regions

remove_circle_outline
remove_circle_outline
remove_circle_outline
remove_circle_outline
remove_circle_outline

Search Results (1,006)

Search Parameters:
Keywords = pancreatic cancer progression

Order results
Result details
Results per page
Select all
Export citation of selected articles as:
30 pages, 7236 KB  
Article
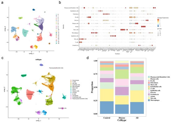
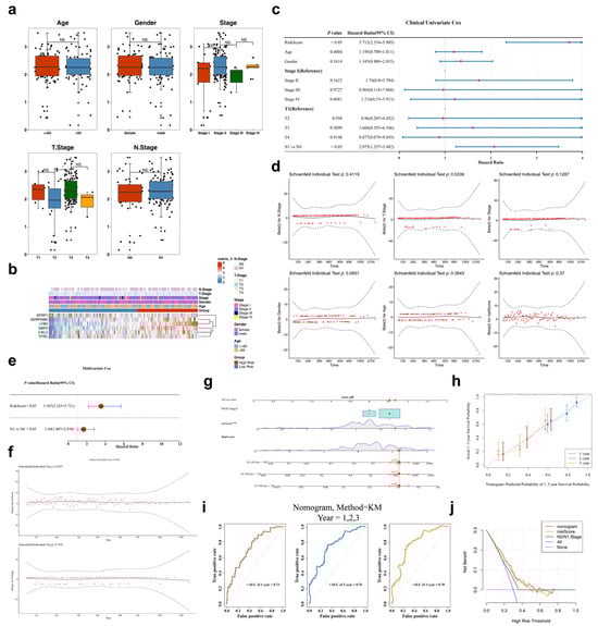
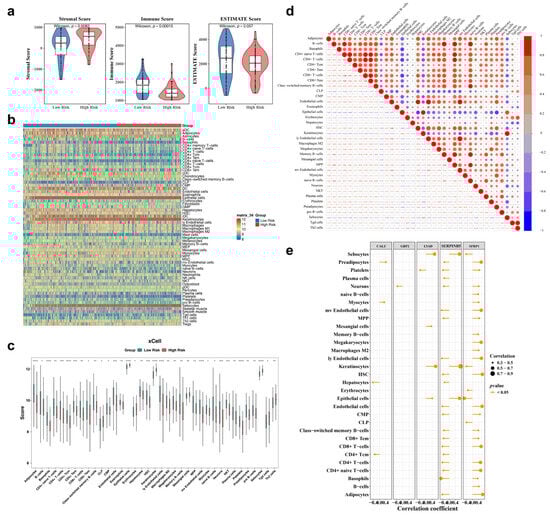
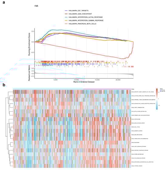
Identification of Prognostic Genes and Establishment of a Risk Score Model Related to Pancreatic Adenocarcinoma and Brown Adipose Tissue Based on Transcriptomics and Experimental Validation
by Bin Kang, Weina Wang, Xin Guo, Tong Bai, Chengyu Lv and Yunzhi Shen
Genes 2026, 17(1), 48; https://doi.org/10.3390/genes17010048 - 31 Dec 2025
Abstract
Background: Pancreatic adenocarcinoma (PAAD), often referred to as the “king of cancers,” remains poorly understood in terms of the regulatory mechanisms involving brown adipocytes (BAs). Methods: Bioinformatics approaches were employed to explore the role of BAs in PAAD progression, utilizing transcriptomic [...] Read more.
Background: Pancreatic adenocarcinoma (PAAD), often referred to as the “king of cancers,” remains poorly understood in terms of the regulatory mechanisms involving brown adipocytes (BAs). Methods: Bioinformatics approaches were employed to explore the role of BAs in PAAD progression, utilizing transcriptomic data from public databases. Prognostic genes were identified through differential expression analysis, univariate Cox regression, and machine learning. A risk model categorizing patients into high- and low-risk groups was developed, accompanied by a nomogram. Functional analysis, immune microenvironment profiling, somatic mutation analysis, and drug sensitivity testing were performed, with further validation via gene localization, immunohistochemistry, and clinical sample analysis. Results: Six prognostic genes (SERPINB5, CALU, TFRC, LY6D, SFRP1, and GBP2) were identified, with the model and nomogram exhibiting robust predictive performance. Notable differences between the high- and low-risk groups were found in immune pathways, cell infiltration, tumor mutational burden, and drug sensitivity (e.g., axitinib). Conclusions: SERPINB5, SFRP1, and TFRC were highly expressed in PAAD samples, providing new insights into potential therapeutic strategies in PAAD treatment. Full article
(This article belongs to the Section Genetic Diagnosis)
Show Figures

Graphical abstract

15 pages, 462 KB  
Review
Advances in Neoantigen-Based Cancer Vaccines
by An-Chih Wu, Yusuke Nakamura and Kazuma Kiyotani
Cancers 2026, 18(1), 144; https://doi.org/10.3390/cancers18010144 - 31 Dec 2025
Abstract
Neoantigen-based immunotherapies harness somatic mutations as tumor-specific targets and represent a major advance in personalized cancer treatment. Since neoantigens are presented exclusively on cancer cells, they enable highly selective T-cell recognition with minimal off-tumor toxicity. Neoantigen vaccines are rapidly emerging as a versatile [...] Read more.
Neoantigen-based immunotherapies harness somatic mutations as tumor-specific targets and represent a major advance in personalized cancer treatment. Since neoantigens are presented exclusively on cancer cells, they enable highly selective T-cell recognition with minimal off-tumor toxicity. Neoantigen vaccines are rapidly emerging as a versatile class of personalized cancer immunotherapies designed to prime tumor-specific T cells by targeting somatic mutations unique to each patient’s tumor. Multiple types of neoantigen vaccines, using peptide, mRNA, and DNA, have shown feasibility, safety, and immunogenicity across diverse solid tumors. Emerging comparative data indicate that the vaccines using peptide-pulsed dendritic cells (DCs) elicit higher per-epitope CD8+ T cell responses than mRNA-based vaccines, likely due to more efficient class I presentation of synthetic peptides and ex vivo-loaded DCs. In contrast, mRNAs, despite their capacity of targeting multiple neoantigen peptides simultaneously, often induce CD4+-dominant responses due to immunodominance patterns during antigen processing. Recent clinical trials in melanoma, glioblastoma, pancreatic cancer, and other types of cancer have demonstrated not only robust immune activation but also encouraging relapse-free outcomes when administered in adjuvant settings. Treatment timing strongly influenced immune responsiveness; patients with early-stage disease or those vaccinated after surgical resection generally exhibit more preserved systemic immunity and greater vaccine-induced T cell expansion compared to those with advanced disease. Future progress will rely on improved neoantigen prediction, including incorporation of post-translationally modified antigenic targets and acceleration of manufacturing pipelines to ensure timely, personalized vaccine delivery. Collectively, neoantigen vaccines offer substantial promise for integration into next-generation cancer treatment strategies. Full article
(This article belongs to the Special Issue Neoantigen Vaccines for Cancer Therapy)
Show Figures

Figure 1

15 pages, 4739 KB  
Article
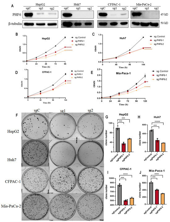
Systematic Pan-Cancer Analysis Identifies PHF6 as an Immunological and Prognostic Biomarker
by Yi Tao, Mingming Hu, Zixin Guo, Qian Xu, Lu Niu, Yonghong Mao and Gang Yuan
Diagnostics 2026, 16(1), 110; https://doi.org/10.3390/diagnostics16010110 - 29 Dec 2025
Viewed by 79
Abstract
Background/Objectives: PHF6 is a chromatin-binding protein located in the nucleus, and it is involved in transcriptional regulation. However, limited research exists on the specific roles and mechanisms of PHF6 across various tumors. Methods: Based on The Cancer Genome Atlas (TCGA) database, [...] Read more.
Background/Objectives: PHF6 is a chromatin-binding protein located in the nucleus, and it is involved in transcriptional regulation. However, limited research exists on the specific roles and mechanisms of PHF6 across various tumors. Methods: Based on The Cancer Genome Atlas (TCGA) database, we analyzed PHF6 expression in pan-cancer. We first evaluated the relevance between PHF6 and prognosis; then, the relevance between PHF6 and immune cell infiltration in pan-cancer were analyzed. Subsequently, we explored the correlation between PHF6 and cancer heterogeneity, such as tumor mutation burden (TMB) and microsatellite instability (MSI), as well as cancer stemness. Finally, the role of PHF6 was validated in liver cancer and pancreatic cancer cell lines by cell proliferation assays. Results: PHF6 expression was higher in the vast majority of cancers than their normal counterparts. PHF6 was substantially correlated with prognosis and immune cell infiltration in various cancers. Moreover, PHF6 expression showed a strong correlation with cancer heterogeneity and stemness in certain cancer types. Additionally, the depletion of PHF6 inhibited cell proliferation in both liver and pancreatic cancer cells. Conclusions: PHF6 expression was closely associated with the occurrence and development of many types of cancer, and it might promote cancer progression by inhibiting the function of the immune microenvironment, while knockout of PHF6 significantly inhibited the tumor cells proliferation. Full article
(This article belongs to the Special Issue Predictive Biomarkers in Oncology)
Show Figures

Figure 1

23 pages, 2214 KB  
Review
Role of Gut Microbiome in Oncogenesis and Oncotherapies
by Renuka Sri Sai Peddireddi, Sai Kiran Kuchana, Rohith Kode, Saketh Khammammettu, Aishwarya Koppanatham, Supriya Mattigiri, Harshavardhan Gobburi and Suresh K. Alahari
Cancers 2026, 18(1), 99; https://doi.org/10.3390/cancers18010099 - 29 Dec 2025
Viewed by 192
Abstract
The gut microbiome has emerged as a key regulator of human health, influencing not only metabolism and immunity but also the development and treatment of cancer. Mounting evidence suggests that microbial dysbiosis contributes to oncogenesis by driving chronic inflammation, producing genotoxic metabolites, altering [...] Read more.
The gut microbiome has emerged as a key regulator of human health, influencing not only metabolism and immunity but also the development and treatment of cancer. Mounting evidence suggests that microbial dysbiosis contributes to oncogenesis by driving chronic inflammation, producing genotoxic metabolites, altering bile acid metabolism, and disrupting epithelial barrier integrity. At the same time, the gut microbiome significantly modulates the host response to oncotherapies including chemotherapy, radiotherapy, and especially immunotherapy, where microbial diversity and specific taxa determine treatment efficacy and toxicity. This review synthesizes current evidence on the role of the gut microbiome in both oncogenesis and oncotherapies, focusing on thirteen cancers with the strongest and most clinically relevant microbiome associations, colorectal cancer, gastric cancer, hepatocellular carcinoma, gallbladder cancer, esophageal cancer, pancreatic cancer, oral squamous cell carcinoma, cervical cancer, prostate cancer, breast cancer, lung cancer, brain cancer, and melanoma. These cancers were selected based on robust mechanistic data linking microbial alterations to tumor initiation, progression, and therapy modulation, as well as their global health burden and translational potential. In addition, we have provided mechanistic insights or clinical correlations between the microbiome and cancer outcomes. Across cancers, common microbial mechanisms included pro-inflammatory signaling (e.g., NF-κB and STAT3 pathways), DNA damage from bacterial toxins (e.g., colibactin, nitrosating species), and metabolite-driven tumor promotion (e.g., secondary bile acids, trimethylamine N-oxide). Conversely, beneficial commensals such as Faecalibacterium prausnitzii and Akkermansia muciniphila supported antitumor immunity and improved responses to immune checkpoint inhibitors. In conclusion, the gut microbiome functions as both a driver of malignancy and a modifiable determinant of therapeutic success. Integrating microbiome profiling and modulation strategies such as dietary interventions, probiotics, and fecal microbiota transplantation into oncology practice may pave the way for personalized and more effective cancer care. Full article
Show Figures

Figure 1

17 pages, 9440 KB  
Article
Gedunin Impacts Pancreatic Cancer Stem Cells Through the Sonic Hedgehog Signaling Pathway
by Karla Perez, Sheryl Rodriguez, Jose Barragan, Poornimadevi Narayanan, Alberto Ruiseco, Preetha Rajkumar, Nallely Ramirez, Victor Vasquez, Rajkumar Lakshmanaswamy and Ramadevi Subramani
Pharmaceuticals 2026, 19(1), 19; https://doi.org/10.3390/ph19010019 - 22 Dec 2025
Viewed by 194
Abstract
Background/Objectives: Pancreatic ductal adenocarcinoma (PDAC) is a highly aggressive cancer with a high rate of recurrence and a dismal prognosis. Studies have shown that pancreatic cancer stem cells (PCSCs) are a subpopulation that contributes to tumor progression, resistance to therapeutics, and metastasis, making [...] Read more.
Background/Objectives: Pancreatic ductal adenocarcinoma (PDAC) is a highly aggressive cancer with a high rate of recurrence and a dismal prognosis. Studies have shown that pancreatic cancer stem cells (PCSCs) are a subpopulation that contributes to tumor progression, resistance to therapeutics, and metastasis, making them a key subpopulation to target for treatment. Gedunin (GD), a natural compound derived from Azadirachta indica (neem), has shown anticancer properties in pancreatic cancer cells, but its effects on PCSCs remains unclear. This study evaluated the effects of GD in pancreatic cancer stem cells, highlighting its impacts on tumor growth and progression and focusing on its impact on the sonic hedgehog (Shh) signaling pathway. Methods: Functional assays were performed to assess the effect of GD on the sphere-forming ability, colony formation, and self-renewal of PCSCs. Athymic mice xenograft models were utilized to evaluate the tumor suppression effect of GD in vivo. Furthermore, the anticancer effect of GD on PCSCs was assessed using both in vitro and in vivo limiting dilution assay. GD-induced changes in Shh signaling and key stem cell marker expressions in PCSCs were evaluated. Results: GD effectively inhibited tumor growth in xenograft models and reduced the percentage of PCSCs. GD was effective in decreasing PCSCs’ proliferative, self-renewal, and colony-forming capacity. GD decreased the protein expression levels of key Shh signaling markers Gli1 and Shh, stem cell markers SOX2, Nanog, and Oct4, metastasis-related proteins MMP-2, MMP-3, and MMP-9, and EMT markers Tgf1, Slug, Snail, and Twist in both PDAC cells and PCSCs. We demonstrated a significant decrease in the spheroid formation and self-renewal capacity of the (ALDH+) PCSC population following GD treatment in HPAC cells, indicating its potential antagonistic effects on PCSCs. GD was highly effective in reducing tumor volume, stemness, and metastasis in both early and late chemotherapy. In vivo limiting dilution assay using CD133+/LGR5+ PCSC xenografts demonstrated that GD reduces tumor growth, metastasis, and stemness associated with PCSCs by downregulating the expression of Shh and Gli1. GD treatment also reduced micrometastatic lesions in the lung, liver, and brain, as identified using H&E staining. Conclusions: The findings highlight GD’s potential as a promising therapeutic candidate for PDAC, with the ability to target both bulk tumor cells and PCSCs. By simultaneously suppressing tumor growth, stemness, and metastatic spread, GD may contribute to more effective treatment strategies and improved patient outcomes. Full article
(This article belongs to the Special Issue Anticancer Compounds in Medicinal Plants—4th Edition)
Show Figures

Graphical abstract

16 pages, 3523 KB  
Article
The Role of Computed Tomography-Determined Total Tumor Volume at Baseline in Predicting Outcomes of Patients with Locally Advanced Unresectable or Metastatic Pancreatic Ductal Adenocarcinoma
by Elissar Moujaes, Jules Dupont, Littisha Lawrance, Fiona Frau, Ghina Jardali, Lama Dawi, Michèle Kind, Caroline Su, Samy Ammari, Nohad Masri, Anamaria Bianca Mihele, Valérie Boige, Thomas Pudlarz, Cristina Smolenschi, Marine Valéry, Geraldine M. Camilleri, Alice Boilève, Michel Ducreux, Nathalie Lassau and Antoine Hollebecque
Cancers 2026, 18(1), 20; https://doi.org/10.3390/cancers18010020 - 20 Dec 2025
Viewed by 192
Abstract
Background: Total tumor volume (TTV), derived from imaging data, has emerged as a potential prognostic biomarker in various cancers. This study aimed to evaluate the impact of TTV on outcomes in advanced pancreatic ductal adenocarcinoma (PDAC) and to validate a survival prediction model [...] Read more.
Background: Total tumor volume (TTV), derived from imaging data, has emerged as a potential prognostic biomarker in various cancers. This study aimed to evaluate the impact of TTV on outcomes in advanced pancreatic ductal adenocarcinoma (PDAC) and to validate a survival prediction model combining TTV with baseline clinico-biological markers. Materials and Methods: We conducted a retrospective analysis of 150 patients with locally advanced or metastatic PDAC treated with first-line FOLFIRINOX from 2010 to 2021. TTV was calculated by manually segmenting all visible lesions on baseline CT scans. Progression-free survival (PFS) and overall survival (OS) were the primary endpoints. A cut-off value for TTV predicting 6-month PFS was determined in 140 patients using AUC and Youden’s Index and then applied to OS analysis. A multivariate Cox regression model incorporating TTV, CA 19-9, and neutrophil-to-lymphocyte ratio (NLR) was developed in 94 patients to establish a survival risk score. Results: 12,028 lesions were annotated. OS was slightly but significantly different between TTV above and below the median value of 69.60 cm3 (12.4 vs. 13.5 months, p = 0.0269). A cut-off of 400 cm3 distinguished two groups: patients with TTV > 400 cm3 had significantly shorter OS (9.4 months) compared to those with TTV ≤ 400 cm3 (13.0 months, p = 0.0056). A similar trend was observed for PFS, though not statistically significant (7.4 months for TTV > 400 cm3 vs. 8.2 months for TTV ≤ 400 cm3, p = 0.0735). The combined model achieved a mean c-index of 0.62 for PFS and 0.64 for OS. Based on the risk score, high-risk patients had significantly worse median PFS (5.5 vs. 9.2 months, p = 0.0008) and median OS (7.2 vs. 13.5 months, p < 0.0001). Conclusions: TTV is a valuable prognostic marker in advanced PDAC. A model integrating TTV with biological markers enhances survival prediction and supports risk stratification in clinical practice. Full article
Show Figures

Figure 1

25 pages, 926 KB  
Review
Extracellular Vesicle-Derived microRNAs: Novel Non-Invasive Biomarkers for Gastrointestinal Malignancies
by Daniela Nardozi, Valeria Lucarini, Valentina Angiolini, Nicole Feverati, Monica Benvenuto, Chiara Focaccetti, Letizia Del Conte, Olga Buccitti, Camilla Palumbo, Loredana Cifaldi, Elisabetta Ferretti, Roberto Bei and Laura Masuelli
Int. J. Mol. Sci. 2026, 27(1), 10; https://doi.org/10.3390/ijms27010010 - 19 Dec 2025
Viewed by 246
Abstract
Gastrointestinal (GI) cancers represent a heterogeneous group of malignant neoplasms arising from the digestive tract, including gastric, colorectal, hepatic, pancreatic, and biliary cancers. These tumors represent a major public health challenge due to their aggressive nature and poor prognosis. Although significant progress has [...] Read more.
Gastrointestinal (GI) cancers represent a heterogeneous group of malignant neoplasms arising from the digestive tract, including gastric, colorectal, hepatic, pancreatic, and biliary cancers. These tumors represent a major public health challenge due to their aggressive nature and poor prognosis. Although significant progress has been made in diagnostic imaging, endoscopy, and multimodal therapies, early detection remains difficult. Conventional serum biomarkers often lack sufficient sensitivity and specificity for reliable diagnosis, prompting a growing interest in identifying novel, minimally invasive biomarkers. In this context, liquid biopsy is emerging as a revolutionary tool in oncology. Among its components, extracellular vesicles (EVs) have gained increasing attention because they carry a wide range of molecular cargoes that reflect the biological state of their tumor of origin. In particular, EV-associated microRNAs (miRNAs) hold great promise as biomarkers for early cancer detection, real-time monitoring of disease progression, and assessment of therapeutic response. This review discusses the diagnostic and prognostic potential of EVs as novel biomarkers in GI cancers, emphasizing EV-contained miRNAs as a key resource for the development of personalized and precision medicine strategies. Full article
(This article belongs to the Section Biochemistry)
Show Figures

Figure 1

20 pages, 341 KB  
Review
Nutritional Support for Gastrointestinal Cancer Patients: New (and Old) Frontiers in Management, a Narrative Review
by Nazanin Khajoueinejad, Christina Santiago, Kea Turner and Jose M. Pimiento
Nutrients 2025, 17(24), 3917; https://doi.org/10.3390/nu17243917 - 14 Dec 2025
Viewed by 845
Abstract
Malnutrition in patients with gastrointestinal (GI) cancers can be the result of functional and/or anatomical changes in the alimentary tract, secondary to malignancy or oncologic therapies. Understanding the underlying mechanisms of malnutrition in these patients is imperative in providing appropriate interventions that can [...] Read more.
Malnutrition in patients with gastrointestinal (GI) cancers can be the result of functional and/or anatomical changes in the alimentary tract, secondary to malignancy or oncologic therapies. Understanding the underlying mechanisms of malnutrition in these patients is imperative in providing appropriate interventions that can not only improve quality of life for these individuals, but also improve their tolerance of oncologic treatment and progression towards remission or cure. In this narrative review, we address common nutritional deficiencies associated with GI malignancies, including pancreatic, biliary, and hepatic cancers. Furthermore, we address common issues related to these deficiencies and causes of nutrition barriers as they relate to organ malfunction or surgical alterations of anatomy. Recommendations for counseling, dietary modifications, nutritional supplements, and pharmacologic interventions are provided based on individual barriers and the vital role of multidisciplinary care is highlighted. Additionally, we highlight novel techniques, such as the role of psychosocial care, prehabilitation, digital health, and machine learning, which can improve nutritional outcomes, provide patient-directed care, and improve risk stratification for this complex and multifaceted issue that faces patients diagnosed with GI cancers. Full article
(This article belongs to the Special Issue Perioperative Enteral and Parenteral Nutritional Therapies)
11 pages, 752 KB  
Article
Eosinophils and the Efficacy of Immune Checkpoint Inhibitors Across Multiple Cancers: A Retrospective Study
by Risako Suzuki, Ryotaro Ohkuma, Makoto Watanabe, Emiko Mura, Toshiaki Tsurui, Nana Iriguchi, Tomoyuki Ishiguro, Yuya Hirasawa, Go Ikeda, Masahiro Shimokawa, Hirotsugu Ariizumi, Yutaro Kubota, Kiyoshi Yoshimura, Shinichi Kobayashi, Takuya Tsunoda, Atsushi Horiike, Mayumi Tsuji, Yuji Kiuchi, Tatsunori Oguchi and Satoshi Wada
Biomedicines 2025, 13(12), 3029; https://doi.org/10.3390/biomedicines13123029 - 10 Dec 2025
Viewed by 290
Abstract
Background/Objectives: Immune checkpoint inhibitors (ICIs) have transformed cancer therapy; however, their efficacy varies among patients. Eosinophils have been reported as prognostic markers in chemotherapy-treated pancreatic cancer; however, these studies are limited mainly to single cancer types and relatively small cohorts. Therefore, we [...] Read more.
Background/Objectives: Immune checkpoint inhibitors (ICIs) have transformed cancer therapy; however, their efficacy varies among patients. Eosinophils have been reported as prognostic markers in chemotherapy-treated pancreatic cancer; however, these studies are limited mainly to single cancer types and relatively small cohorts. Therefore, we aimed to examine the relationship between eosinophil count and the effectiveness of ICIs across various cancer types. Methods: We retrospectively analyzed 138 patients treated with ICI monotherapy, ICI plus chemotherapy, or chemotherapy alone at our institution between December 2015 and September 2024. Peripheral blood parameters, including eosinophil counts and albumin levels, were collected at baseline and after two cycles of treatment. Associations between overall survival (OS) and progression-free survival (PFS) were assessed using Kaplan–Meier analysis and Cox proportional hazards regression. Results: In the ICI monotherapy group, patients with higher baseline eosinophil counts had significantly longer OS (HR 0.26, p = 0.007) and PFS (HR 0.30, p = 0.005). No significant associations were observed between the ICI plus chemotherapy and chemotherapy-alone groups. Changes in eosinophil counts between baseline and after two cycles were not associated with outcomes in any group. Conclusions: Baseline eosinophil counts were significantly associated with survival outcomes in patients receiving ICI monotherapy and may serve as a promising predictive biomarker. Full article
(This article belongs to the Special Issue The Development of Cancer Immunotherapy)
Show Figures

Figure 1

21 pages, 1228 KB  
Review
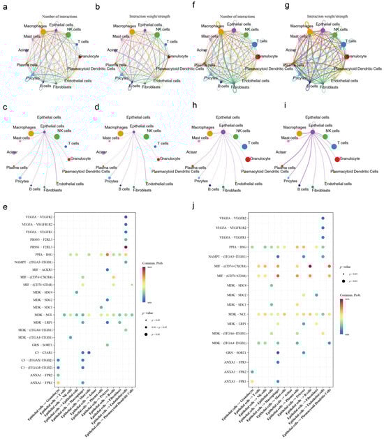
Single-Cell Sequencing Unravels Pancreatic Cancer: Novel Technologies Reveal Novel Aspects of Cellular Heterogeneity and Inform Therapeutic Strategies
by Keran Chen, Zeyu Chen, Jinai Wang, Mo Zhou, Yun Liu, Bin Xu, Zhi Yu, Yiming Li, Guanhu Yang and Tiancheng Xu
Biomedicines 2025, 13(12), 3024; https://doi.org/10.3390/biomedicines13123024 - 10 Dec 2025
Viewed by 1069
Abstract
Single-cell sequencing (scRNA-seq) has emerged as a pivotal technology for deciphering the complex cellular heterogeneity and tumor microenvironment (TME) of pancreatic ductal adenocarcinoma (PDAC), positioning it as a critical tool for informing novel therapeutic strategies. This review explores how scRNA-seq reveals diverse cellular [...] Read more.
Single-cell sequencing (scRNA-seq) has emerged as a pivotal technology for deciphering the complex cellular heterogeneity and tumor microenvironment (TME) of pancreatic ductal adenocarcinoma (PDAC), positioning it as a critical tool for informing novel therapeutic strategies. This review explores how scRNA-seq reveals diverse cellular subpopulations and their functional roles within the PDAC TME, including malignant epithelial cells with transitional phenotypes, heterogeneous cancer-associated fibroblasts (CAFs), functionally distinct immune cells such as tumor-associated neutrophils (TANs) and macrophages (TAMs), and actively participating neural components like Schwann cells. These cellular constituents form specialized functional units that drive tumor progression, immune evasion, neural invasion, and therapy resistance through metabolic reprogramming, immunosuppressive signaling, and cellular plasticity. The review further examines technological advances in single-cell sequencing from 2023 to 2025, focusing on sample preprocessing innovations, multi-omics integration (combining transcriptomics with epigenomics and proteomics), spatial resolution enhancements, and customized computational tools that address PDAC-specific challenges. Clinically, single-cell sequencing enables precise cellular subtyping, identification of novel biomarkers, and development of personalized therapeutic approaches, including combination therapies targeting specific cellular subpopulations and their interactions. Despite these advances, significant challenges remain in standardizing clinical applications such as liquid biopsy for early detection and tumor microenvironment assessment for diagnostic staging, validating biomarkers like CLIC4, GAS2L1, Cytokeratins, Vimentin and N-cadherin in circulating tumor cells, and comprehensively integrating multi-omics data. Future research focusing on both technology refinement and biological validation will be essential for translating single-cell insights into improved diagnostic and therapeutic outcomes for pancreatic cancer. Full article
Show Figures

Graphical abstract

32 pages, 1478 KB  
Review
Post-Translational Modifications: Key “Regulators” of Pancreatic Cancer Malignant Phenotype—Advances in Mechanisms and Targeted Therapies
by Yongkang Shi, Renyi Qin and Yiming Li
Biomedicines 2025, 13(12), 3013; https://doi.org/10.3390/biomedicines13123013 - 9 Dec 2025
Viewed by 666
Abstract
Pancreatic cancer is a highly aggressive malignancy characterised by its invasive nature and poor therapeutic outcomes. These characteristics are closely associated with its complex biological characteristics and significant heterogeneity. Post-translational modifications (PTMs) have been identified as critical regulatory mechanisms through which cells respond [...] Read more.
Pancreatic cancer is a highly aggressive malignancy characterised by its invasive nature and poor therapeutic outcomes. These characteristics are closely associated with its complex biological characteristics and significant heterogeneity. Post-translational modifications (PTMs) have been identified as critical regulatory mechanisms through which cells respond to environmental changes and play a pivotal role in signal transduction. The various types of PTMs and their intricate regulatory mechanisms have a profound influence on multiple stages of pancreatic cancer progression. Research has demonstrated that PTMs modulate protein stability, activity, subcellular localization, and protein–protein interactions. The present review focuses on recent advances in our understanding of PTMs in pancreatic cancer, with a particular emphasis on phosphorylation, ubiquitination, SUMOylation, acetylation, lactylation, and O-GlcNAcylation. This study illuminates the molecular mechanisms and functional regulatory networks of PTMs within the distinctive tumour microenvironment of pancreatic cancer. Moreover, we summarise targeted therapeutic strategies directed at PTMs in pancreatic cancer to provide insights for future research and treatment development. Full article
(This article belongs to the Section Molecular and Translational Medicine)
Show Figures

Graphical abstract

38 pages, 1997 KB  
Review
The Redox–Adhesion–Exosome (RAX) Hub in Cancer: Lipid Peroxidation-Driven EMT Plasticity and Ferroptosis Defense with HNE/MDA Signaling and Lipidomic Perspectives
by Moon Nyeo Park, Jinwon Choi, Rosy Iara Maciel de Azambuja Ribeiro, Domenico V. Delfino, Seong-Gyu Ko and Bonglee Kim
Antioxidants 2025, 14(12), 1474; https://doi.org/10.3390/antiox14121474 - 8 Dec 2025
Viewed by 575
Abstract
Cancer cell plasticity drives metastasis and therapy resistance through dynamic transitions between epithelial, mesenchymal, and neural crest stem-like (NCSC) states; however, a unifying mechanism that stabilizes these transitions remains undefined. To address this gap, we introduce a N-cadherin (CDH2)-centered redox–adhesion–exosome (RAX) hub that [...] Read more.
Cancer cell plasticity drives metastasis and therapy resistance through dynamic transitions between epithelial, mesenchymal, and neural crest stem-like (NCSC) states; however, a unifying mechanism that stabilizes these transitions remains undefined. To address this gap, we introduce a N-cadherin (CDH2)-centered redox–adhesion–exosome (RAX) hub that links oxidative signaling, adhesion dynamics, and exosome-mediated immune communication into a closed-loop framework. Within this network, reactive oxygen species (ROS) pulses license epithelial–mesenchymal transition (EMT), AXL–FAK/Src signaling consolidates mesenchymal adhesion, and selective exosomal cargoes—including miR-21, miR-200, miR-210, and PD-L1—propagate plasticity and immune evasion. Lipid peroxidation acts as a central checkpoint connecting ROS metabolism to PUFA membrane remodeling and ferroptosis vulnerability, buffered by NRF2–GPX4 and FSP1/DHODH axes, thereby converting transient oxidative pulses into persistent malignant states. Mechanistically, the RAX hub synthesizes findings from EMT/CSC biology, ferroptosis defenses, and exosome research into a self-reinforcing system that sustains tumor heterogeneity and stress resilience. Evidence from single-cell and spatial transcriptomics, intravital ROS imaging, and exosome cargo-selector studies supports the feasibility of this model. We further outline validation strategies employing HyPer–EMT–CDH2 tri-reporters, CRISPR perturbation of YBX1/ALIX cargo selectors, and spatial multi-omics in EMT-high tumors. Clinically, tumors enriched in EMT/NCSC programs—such as melanoma, neuroblastoma, small-cell lung cancer, pancreatic ductal adenocarcinoma, and triple-negative breast cancer (TNBC)—represent RAX-dependent contexts. These insights highlight biomarker-guided opportunities to target adhesion switches, ferroptosis defenses, and exosome biogenesis through lipid peroxidation-centered strategies using liquid-biopsy panels (exosomal CDH2, miR-200, miR-210) combined with organoid and xenograft models. By linking lipid peroxidation to ferroptosis defense and oxidative stress adaptation, the RAX hub aligns with the thematic focus of lipid metabolism and redox control in cancer progression. Collectively, the RAX framework may provide a conceptual basis for precision oncology by reframing metastasis and therapy resistance as emergent network properties. Full article
(This article belongs to the Special Issue Lipid Peroxidation and Cancer)
Show Figures

Figure 1

18 pages, 2403 KB  
Article
Imaging Reactive Oxygen Species with L-012 Reveals Neutrophil Extracellular Trap Formation in Pancreatic Ductal Adenocarcinoma
by Angisha Basnet, Kaitlyn M. Landreth, Michael Sestito, Kristen Ranson, Seth T. Gammon, David Piwnica-Worms, Brian A. Boone and Tracy W. Liu
Antioxidants 2025, 14(12), 1473; https://doi.org/10.3390/antiox14121473 - 8 Dec 2025
Viewed by 483
Abstract
Neutrophils, key effector cells of the innate immune system, combat pathogens through mechanisms including the production of reactive oxygen species (ROS) and the release of neutrophil extracellular traps (NETs). While these responses are critical for host defense, prolonged elevation of ROS and dysregulated [...] Read more.
Neutrophils, key effector cells of the innate immune system, combat pathogens through mechanisms including the production of reactive oxygen species (ROS) and the release of neutrophil extracellular traps (NETs). While these responses are critical for host defense, prolonged elevation of ROS and dysregulated NETosis mediated by neutrophils have been implicated in autoimmune diseases, chronic inflammation, and cancer. In pancreatic ductal adenocarcinoma (PDAC), a highly aggressive and inflammatory malignancy, an increase in neutrophils infiltrating the tumor microenvironment promotes cancer progression and metastasis through increased ROS production and NET release. Using bioluminescence imaging with the reporter L-012 and NET assays, we assessed ROS and NET release, respectively, induced by phorbol myristate acetate and platelet-activating factor in bone-marrow-isolated neutrophils from wild-type and syngeneic myeloperoxidase (MPO)-deficient mice ex vivo. MPO deficiency impaired both ROS generation and NET release, establishing a positive correlation between these processes. In vivo analyses using subcutaneous and spontaneous murine PDAC models revealed elevated ROS in tumors, which were significantly reduced upon genetic deletion of host MPO or peptidyl arginine deiminase 4, an essential enzyme for NET formation, or after treatment with hydroxychloroquine, a NET inhibitor. Furthermore, luminol and 4-[18F]fluoro-1-naphthol ([18F]4FN), functional L-012 analogs, also enabled non-invasive detection of intratumoral ROS by bioluminescence and PET imaging in vivo, respectively; [18F]4FN PET showed a three-fold increased uptake in PDAC tumors versus muscle. PDAC tissues and blood-isolated neutrophils obtained from PDAC patients exhibited elevated ROS compared to controls ex vivo. Importantly, ROS levels correlated strongly with NET formation in patient samples. These findings reveal a bidirectional relationship between ROS and NETs and highlight the potential utility of L-012- and [18F]4FN-based PET imaging for monitoring NET-associated inflammation in PDAC in vivo. Full article
Show Figures

Figure 1

22 pages, 747 KB  
Review
CA19-9 as a Dynamic Biomarker for Continuous Monitoring of Therapeutic Efficacy in Pancreatic Adenocarcinoma
by Luigi Brancato, Damar Osok, Laurent Van den Bossche, Eric Van Cutsem, Susan E. Bates, Johan Van den Bossche and Johannes Bogers
Cancers 2025, 17(24), 3902; https://doi.org/10.3390/cancers17243902 - 5 Dec 2025
Viewed by 1020
Abstract
Pancreatic ductal adenocarcinoma (PDAC) remains one of the most lethal malignancies, largely due to late-stage diagnosis and limited therapeutic efficacy. The carbohydrate antigen 19-9 (CA19-9) is the most widely used serum biomarker in the management of PDAC. While CA19-9 has significant limitations as [...] Read more.
Pancreatic ductal adenocarcinoma (PDAC) remains one of the most lethal malignancies, largely due to late-stage diagnosis and limited therapeutic efficacy. The carbohydrate antigen 19-9 (CA19-9) is the most widely used serum biomarker in the management of PDAC. While CA19-9 has significant limitations as a screening or diagnostic tool, including low sensitivity for early-stage disease and a lack of expression in the Lewis antigen-negative population, its value in the post-diagnostic setting is well established. This review examines the production and clearance dynamics of CA19-9. It critically evaluates how these factors impact its role as a biomarker for prognosis, assessment of resectability, and real-time monitoring of therapeutic response and recurrence in patients with PDAC. We explore how the relatively short half-life and correlation with tumor burden make CA19-9 a dynamic tool for tracking disease progression and treatment efficacy, often providing insights that precede radiographic changes. This review concludes that, despite its limitations, CA19-9 remains an important, cost-effective, and widely accessible biomarker for the longitudinal management of patients with established pancreatic cancer. Its dynamic changes allow continuous real-time disease monitoring providing critical information for clinical decision-making. Full article
Show Figures

Figure 1

32 pages, 1764 KB  
Review
Immune Checkpoint Restoration as a Therapeutic Strategy to Halt Diabetes-Driven Atherosclerosis
by Dwaipayan Saha, Preyangsee Dutta and Abhijit Chakraborty
Biology 2025, 14(12), 1731; https://doi.org/10.3390/biology14121731 - 3 Dec 2025
Viewed by 575
Abstract
Diabetic atherosclerosis results from the interplay between metabolic dysfunction and immune dysregulation and remains the major cause of mortality in patients with diabetes mellitus (DM) worldwide. Emerging evidence indicates that impaired immune checkpoint signaling, particularly through the PD-1/PD-L1 and CTLA-4 pathways, contributes to [...] Read more.
Diabetic atherosclerosis results from the interplay between metabolic dysfunction and immune dysregulation and remains the major cause of mortality in patients with diabetes mellitus (DM) worldwide. Emerging evidence indicates that impaired immune checkpoint signaling, particularly through the PD-1/PD-L1 and CTLA-4 pathways, contributes to the chronic vascular inflammation characteristic of diabetic cardiovascular disease. These checkpoints normally help maintain vascular homeostasis by limiting proatherogenic immune responses. In type 2 diabetes (T2D), which accounts for 90–95% of cases, chronic hyperglycemia downregulates checkpoint expression in both immune effector cells and the vascular endothelium. In type 1 diabetes (T1D), autoimmune-mediated checkpoint failure within the pancreatic islets extends to the vascular tissues, creating an early cardiovascular risk through overlapping but distinct mechanisms. The loss of checkpoint regulation amplifies Th1 and Th17 responses while impairing regulatory T cell function and accelerating plaque formation and destabilization. Observations from cancer patients receiving checkpoint inhibitors, who exhibit increased cardiovascular events, further highlight the importance of these pathways in vascular integrity. Restoring checkpoint signaling through targeted interventions, combined with biomarker-driven stratification and personalized immune profiling, may provide new strategies for preventing or slowing atherosclerotic progression in patients with diabetes. Full article
Show Figures

Figure 1

Back to TopTop