Sign in to use this feature.

Years

Between: -

Subjects

remove_circle_outline
remove_circle_outline
remove_circle_outline
remove_circle_outline
remove_circle_outline
remove_circle_outline
remove_circle_outline
remove_circle_outline
remove_circle_outline

Journals

Article Types

Countries / Regions

Search Results (31)

Search Parameters:
Keywords = overdraft

Order results
Result details
Results per page
Select all
Export citation of selected articles as:
24 pages, 63699 KB  
Article
Optimal Water Resource Allocation Under Policy-Driven Rigid Constraints: A Case Study of the Yellow River Great Bend
by Zhenhua Han, Rui Jiao, Yanfei Zhang and Yaru Feng
Land 2026, 15(2), 318; https://doi.org/10.3390/land15020318 - 13 Feb 2026
Cited by 1 | Viewed by 385
Abstract
The “Great Bend” of the Yellow River, a region characterized by the tension between ecological fragility and economic growth, faces dual pressures from physical water scarcity and stringent policy redlines. Traditional allocation models often struggle to operationalize the rigid boundaries of the “Four [...] Read more.
The “Great Bend” of the Yellow River, a region characterized by the tension between ecological fragility and economic growth, faces dual pressures from physical water scarcity and stringent policy redlines. Traditional allocation models often struggle to operationalize the rigid boundaries of the “Four Determinants” policy (water determines production, city, land, and population) and suffer from computational inefficiencies under high-dimensional non-linear constraints. To address these issues, this study proposes a policy-driven “Four-Determinant, Three-Multiple” (FDTM) rigid constraint optimization framework. First, a multi-level boundary system is constructed based on water-carrying capacity, thereby converting the policy into dynamic interaction constraints among industry, city, land, and population. Second, to overcome potential computational bottlenecks, an Improved Adaptive Cheetah Optimization Algorithm (IA-COA) is developed. By integrating chaos mapping initialization and an adaptive penalty function mechanism, the algorithm exhibits enhanced global search capability and convergence speed within confined search spaces. Using Baotou City as a representative case study, the model simulates scenarios for the 2030 planning horizon. The results indicate that (i) the integration of rigid constraints effectively identifies development bottlenecks, capping projected water demand at 1.075 × 109 m3 and preventing ecological overdraft despite a 5.15% theoretical deficit; (ii) through IA-COA optimization, a balanced trade-off between economic benefits and ecological security is achieved. The comprehensive water supply guarantee rate increased to over 90%, and satisfaction levels for all sectors exceeded 0.8, demonstrating improved allocation efficiency. This study elucidates the marginal transformation mechanism of the water–economy–ecology nexus under rigid constraints and demonstrates the applicability of IA-COA in solving complex basin allocation problems constrained by strict boundaries. It provides a methodological reference for sustainable water management in similar resource-stressed arid regions. Full article
(This article belongs to the Section Land, Soil and Water)
Show Figures

Figure 1

18 pages, 406 KB  
Article
Leverage or Bias? The Debt Behavior of High-Income Consumers
by Sergio Da Silva, Ana Luize Bertoncini, Marianne Zwilling Stampe and Raul Matsushita
Int. J. Financial Stud. 2025, 13(4), 238; https://doi.org/10.3390/ijfs13040238 - 11 Dec 2025
Viewed by 1028
Abstract
This paper asks whether debt among affluent consumers reflects rational leverage, comparable to firms, or the influence of cognitive biases. Using survey data on Brazilian bank clients, we combine logistic regressions with a finite-mixture-inspired, rule-based classification and a test based on a ten-business-day [...] Read more.
This paper asks whether debt among affluent consumers reflects rational leverage, comparable to firms, or the influence of cognitive biases. Using survey data on Brazilian bank clients, we combine logistic regressions with a finite-mixture-inspired, rule-based classification and a test based on a ten-business-day overdraft grace period to identify heterogeneity in borrowing behavior. In the high-income subsample, Cognitive Reflection Test scores are unrelated to debt incidence, diverging from prior evidence in mixed-income populations. Among indebted affluent respondents, most borrowing is cost-sensitive and consistent with deliberate leverage (about 80 percent), while a minority displays patterns consistent with optimism bias and overconfidence (about 20 percent). The institutional feature of a temporary grace period lowers the effective cost of short-term credit and is associated with a marked reduction in overdraft use, reinforcing the leverage interpretation. Overall, consumer debt is heterogeneous; for the affluent, it largely aligns with leverage, though behavioral biases persist at the margins. Policy for high-income borrowers should prioritize targeted measures that address optimism bias and overconfidence while preserving deliberate leverage management through clear disclosures and monitoring of sensitivity to short-term credit costs. Full article
Show Figures

Figure 1

21 pages, 15736 KB  
Article
Coupling Mechanism and Management of Groundwater Dynamics and Land Use in Arid Inland Basins (Wuwei, China)
by Pucheng Zhu, Lifang Wang, Min Liu, Xiaosi Su and Zhenlong Nie
Water 2025, 17(21), 3080; https://doi.org/10.3390/w17213080 - 28 Oct 2025
Viewed by 707
Abstract
Arid inland basins represent critical hotspots of intensified conflict among water resources, ecological integrity, and economic development on a global scale. The coevolution of groundwater systems and land use patterns plays a pivotal role in shaping regional sustainability trajectories. This study synthesizes multi-source [...] Read more.
Arid inland basins represent critical hotspots of intensified conflict among water resources, ecological integrity, and economic development on a global scale. The coevolution of groundwater systems and land use patterns plays a pivotal role in shaping regional sustainability trajectories. This study synthesizes multi-source data spanning 2000 to 2020 from the Wuwei Basin, located within the Shiyang River watershed in China, to elucidate the synergistic dynamics between hydrological and land use transformations. Key findings reveal: (1) Around 2010, a significant structural shift in land use occurred, transitioning from production-oriented expansion to ecologically driven priorities. This shift was characterized by a reduction in cultivated land, increased utilization of artificial surfaces, and accelerated ecological restoration efforts. These changes were jointly influenced by enhanced water governance frameworks and spatial planning policies. (2) Groundwater levels exhibit marked spatial variability. While stability is maintained in piedmont and discharge zones, persistent overdraft has led to pronounced declines in transitional and distal recharge areas. This heterogeneity is primarily governed by the interplay of hydrogeological factors—such as recharge capacity and aquifer permeability—and anthropogenic pressures, including the extent of cultivated land and intensity of groundwater extraction. Notably, these patterns cannot be explained solely by the proportion of cultivated land or total extraction volumes. (3) A positive feedback mechanism—termed the “gain-loss regime shift”—has been identified in the discharge zone, where simultaneous increases in groundwater extraction and water-level recovery are observed. However, human activities have disrupted the natural coupling between precipitation and groundwater recharge, resulting in a significant attenuation of recharge rates (exceeding 80%). These findings offer a robust scientific basis for implementing spatially differentiated water resource management strategies and optimizing land use in arid basin environments. The implications extend beyond regional contexts, contributing to broader efforts in harmonizing human–environment interactions globally. Full article
(This article belongs to the Section Hydrogeology)
Show Figures

Figure 1

10 pages, 3169 KB  
Case Report
Groundwater Sustainability Planning in California: Recommendations for Strengthening the Kern Groundwater Sustainability Plan
by Kiana Okamura and Amy Quandt
Water 2024, 16(17), 2442; https://doi.org/10.3390/w16172442 - 29 Aug 2024
Cited by 1 | Viewed by 1900
Abstract
Kern County is one of the most valuable agricultural counties in the nation. This, however, is being put in jeopardy with the recently implemented Sustainable Groundwater Management Act (SGMA) in response to the ongoing California drought and extensive groundwater pumping for irrigation. The [...] Read more.
Kern County is one of the most valuable agricultural counties in the nation. This, however, is being put in jeopardy with the recently implemented Sustainable Groundwater Management Act (SGMA) in response to the ongoing California drought and extensive groundwater pumping for irrigation. The Groundwater Sustainability Agencies (GSAs) are responsible for developing Groundwater Sustainability Plans to address the new SGMA policies. The objective of this paper is to examine the Kern Groundwater Sustainability Plan (KGSP), determine its strengths and weaknesses, and provide recommendations for the updated plan released in 2025. The plan performs well in defining criteria that must be met, but fails to address how these goals will be implemented. Based on our policy analysis, our recommendations include standardizing groundwater management terms across sub-basins, defining clear measurements of undesirable results, utilizing financial (dis)incentives to encourage groundwater users to manage water sustainably, and increasing interconnections between local and state organizations. Importantly, improving this policy process for the SGMA may be an example for critically overdrafted groundwater basins globally on how to more sustainably manage their groundwater. Full article
(This article belongs to the Special Issue Studies on Water Resource and Environmental Policies)
Show Figures

Figure 1

20 pages, 8226 KB  
Article
Combining Crop and Water Decisions to Manage Groundwater Overdraft over Decadal and Longer Timescales
by Yiqing Yao, Jay R. Lund and Josué Medellín-Azuara
Water 2024, 16(9), 1223; https://doi.org/10.3390/w16091223 - 25 Apr 2024
Cited by 1 | Viewed by 1998
Abstract
Coordinating management of groundwater, surface water, and irrigated crops is fundamental economically for many arid and semi-arid regions. This paper examines conjunctive water management for agriculture using hydro-economic optimization modeling. The analysis is integrated across two timescales: a two-stage stochastic decadal model for [...] Read more.
Coordinating management of groundwater, surface water, and irrigated crops is fundamental economically for many arid and semi-arid regions. This paper examines conjunctive water management for agriculture using hydro-economic optimization modeling. The analysis is integrated across two timescales: a two-stage stochastic decadal model for managing annual and perennial crops spanning dry and wet years and a far-horizon dynamic program embedding the decadal model into a longer groundwater policy setting. The modeling loosely represents California’s San Joaquin Valley and has insights for many irrigated arid and semi-arid regions relying on groundwater with variable annual hydrology. Results show how conjunctive water management can stabilize crop decisions and improve agricultural profitability across different water years by pumping more in dry years and increasing recharging groundwater in wetter years. Using groundwater as a buffer for droughts allows growing more higher-value perennial crops, which maximizes profit even with water-scarce conditions. Nevertheless, ending overdraft in basins with declining groundwater for profit-maximizing farming reduces annual crops to maintain more profitable perennial crops through droughts. Results are affected by economic discount rates and future climates. Operating and opportunity costs from forgone annual crops can reduce aquifer recharge early in regulatory periods. Full article
Show Figures

Figure 1

21 pages, 621 KB  
Article
Nexus between Financial Education, Literacy, and Financial Behavior: Insights from Vietnamese Young Generations
by Khanh Duy Pham and Vu Linh Toan Le
Sustainability 2023, 15(20), 14854; https://doi.org/10.3390/su152014854 - 13 Oct 2023
Cited by 9 | Viewed by 15959
Abstract
This study examines the relationship between financial education, financial literacy, and financial behavior among young Vietnamese adults. Based on survey data from over 1000 participants, this study measures financial literacy through objective and subjective knowledge and financial ability. Financial behavior is assessed in [...] Read more.
This study examines the relationship between financial education, financial literacy, and financial behavior among young Vietnamese adults. Based on survey data from over 1000 participants, this study measures financial literacy through objective and subjective knowledge and financial ability. Financial behavior is assessed in terms of short-term behaviors (emergency funds, spending, overdraft, and budgeting) and long-term behaviors (retirement planning, having a retirement account, investment, and setting financial goals). Logistic and ordered logistic regression models are employed to analyze the data. The findings indicate a significant difference in financial behavior between individuals who have received financial education and those who have not. This study also reveals that financial literacy has a negative impact on short-term financial behaviors but a positive effect on long-term financial behaviors. This novel finding highlights the importance of considering different time horizons when examining the interplay between financial literacy and behaviors. The insights from this study hold implications for policymakers, educators, and financial institutions in developing countries like Vietnam, as they can inform the design of effective financial education programs. Ultimately, this research contributes to enhancing the financial well-being of young adults and supporting the country’s overall economic growth. Full article
(This article belongs to the Collection Knowledge Management and Business Education)
Show Figures

Figure 1

20 pages, 3565 KB  
Article
Water Requirements and Comprehensive Benefit Evaluation of Diversified Crop Rotations in the Huang-Huai Plain
by Huanhuan Peng, Jinran Xiong, Jiayi Zhang, Linghui Zhu, Guiyan Wang, Steven Pacenka and Xiaolin Yang
Sustainability 2023, 15(13), 10229; https://doi.org/10.3390/su151310229 - 28 Jun 2023
Cited by 6 | Viewed by 2431
Abstract
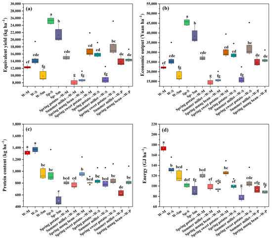
An intensified farming system can significantly increase crop productivity but can also cause major groundwater overdraft for irrigation and the loss of crop diversity. It is imperative to develop alternative crop rotations beyond the simplified conventional winter wheat–summer maize (W–M) rotation for alleviating [...] Read more.
An intensified farming system can significantly increase crop productivity but can also cause major groundwater overdraft for irrigation and the loss of crop diversity. It is imperative to develop alternative crop rotations beyond the simplified conventional winter wheat–summer maize (W–M) rotation for alleviating the groundwater over-extraction in China’s Huang-Huai Plain. This study systematically quantified crop water requirement (ETc) and irrigation water requirement (ETaw) of eight crops from 2013 to 2018 based on the SIMETAW model applied to the Shangqiu area in the Huang-Huai Plain. Fourteen crop rotations (CI (i.e., crop harvests per rotation cycle year) 1.5 or 2) were constructed based on the ROTAT model. Results showed that compared to W–M rotation, the alternative rotations (CI = 1.5) significantly reduced the annual ETc in wet, normal, and dry years by 9–21%. Replacing winter wheat in the double cropping system did not significantly decrease annual ETc. Wheat–soybean rotation had similar annual ETc and ETaw accompanied by higher economic output and equivalent yield about 1.2 times, with 9% more protein output than the W–M rotation. There were eight crop rotations having greater comprehensive evaluation index (CEI) than W–M rotation by Entropy-TOPSIS when considering 10 indicators including water requirements, yield, economic benefits, water use efficiency, energy, and nutritional values. Spring potato–summer soybean had the highest CEI of 0.627. Sweet potato and potato showed advantages when included in rotations by increasing yield. “Wheat–soybean”-based rotations (CI = 1.5) also performed well in profitability and protein output. Replacing summer maize with soybean is promising for profitability and nutrition output without increasing irrigation requirements. Therefore, decreasing the cropping index, or involving soybean or sweet potato in rotations can be a useful way to improve sustainable land use, save water, and ensure food products in this water stressed region. Full article
Show Figures

Figure 1

17 pages, 1512 KB  
Article
Land Use Misclassification Results in Water Use, Economic Value, and GHG Emission Discrepancies in California’s High-Intensity Agriculture Region
by Vicky Espinoza, Lorenzo Ade Booth and Joshua H. Viers
Sustainability 2023, 15(8), 6829; https://doi.org/10.3390/su15086829 - 18 Apr 2023
Cited by 6 | Viewed by 2881
Abstract
California’s San Joaquin Valley is both drought-prone and water-scarce but relies on high-intensity agriculture as its primary economy. Climate change adaptation strategies for high-intensity agriculture require reliable and highly resolved land use classification data to accurately account for changes in crop water demand, [...] Read more.
California’s San Joaquin Valley is both drought-prone and water-scarce but relies on high-intensity agriculture as its primary economy. Climate change adaptation strategies for high-intensity agriculture require reliable and highly resolved land use classification data to accurately account for changes in crop water demand, greenhouse gas (GHG) emissions, and farmgate revenue. Understanding direct and indirect economic impacts from potential changes to high-intensity agriculture to reduce groundwater overdrafts, such as reductions in the cultivated area or switching to less water-intensive crops, is unachievable if land use data are too coarse and inconsistent or misclassified. This study quantified the revenue, crop water requirement, and GHG emission discrepancies resulting from land use misclassification in the United States’ most complex agricultural region, California’s San Joaquin Valley. By comparing three commonly used land use classification datasets—CropScape, Land IQ, and Kern County Agriculture—this study found that CropScape led to considerable revenue and crop water requirement discrepancies compared to other sources. Crop misclassification across all datasets resulted in an underestimation of GHG emissions. The total revenue discrepancies of misclassified crops by area for the 2016 dataset comparisons result in underestimations by CropScape of around USD 3 billion and overestimation by LIQ and Kern Ag of USD 72 million. Reducing crop misclassification discrepancies is essential for crafting climate resilience strategies, especially for California, which generates USD 50 billion in annual agricultural revenue, faces increasing water scarcity, and aims to reach carbon neutrality by 2045. Additional investments are needed to produce spatial land use data that are highly resolved and locally validated, especially in high-intensity agriculture regions dominated by specialty crops with unique characteristics not well suited to national mapping efforts. Full article
Show Figures

Figure 1

25 pages, 4706 KB  
Article
Monitoring Land Subsidence: The Challenges of Producing Knowledge and Groundwater Management Indicators in the Bangkok Metropolitan Region, Thailand
by Thanawat Bremard
Sustainability 2022, 14(17), 10593; https://doi.org/10.3390/su141710593 - 25 Aug 2022
Cited by 22 | Viewed by 9029
Abstract
Multiple major coastal cities face the threat of sea level rise with global climate change. This vulnerability can be further exacerbated by local contexts of urbanization and flood management. Land subsidence caused by groundwater over-extraction has long been identified as a factor that [...] Read more.
Multiple major coastal cities face the threat of sea level rise with global climate change. This vulnerability can be further exacerbated by local contexts of urbanization and flood management. Land subsidence caused by groundwater over-extraction has long been identified as a factor that exposes cities to the threat of submergence through its interaction with the sea’s tidal regime or a river basin’s precipitation pattern and flood regime. Decision-making in regards to environmental issues such as land subsidence ultimately relies on monitoring data to frame the problem and formulate policies accordingly. Thus, in examining how subsidence has been shaped into a scientific reality in the Bangkok Metropolitan Region, this article reviews the limits and uncertainties of subsidence monitoring tools and their associated indicators for risk management (safe yield, piezometric level, and subsidence rate). Our analysis of existing technical reports, supported by interviews conducted with key actors involved in the processes of knowledge production and policy-making, has pointed out how such uncertainties give way to varied interpretations of these indicators, which continue to fuel the debate concerning the establishment of a safe yield for groundwater management. Furthermore, our research has also revealed that the monitoring of land subsidence has been receiving less priority due to institutional challenges within concerned governmental agencies. Ultimately, we argue that in order to use the resource sustainably, it is crucial to keep monitoring groundwater overdraft in the neighboring provinces of Bangkok to diligently anticipate long-term flooding risks associated with the changing hydrogeological regime of the delta. Full article
Show Figures

Figure 1

19 pages, 6559 KB  
Article
An Analysis of the Impact of Groundwater Overdraft on Runoff Generation in the North China Plain with a Hydrological Modeling Framework
by Yimin Tian, Yanqing Yang, Zhenxin Bao, Xiaomeng Song, Guoqing Wang, Cuishan Liu, Houfa Wu and Yuchen Mo
Water 2022, 14(11), 1758; https://doi.org/10.3390/w14111758 - 30 May 2022
Cited by 8 | Viewed by 3290
Abstract
The long-term overexploitation of groundwater has caused sharp decreases in groundwater table depth and water storage in the agricultural areas of the North China Plain, which has led to obvious changes in the runoff process of the hydrological cycle, affecting the mechanism of [...] Read more.
The long-term overexploitation of groundwater has caused sharp decreases in groundwater table depth and water storage in the agricultural areas of the North China Plain, which has led to obvious changes in the runoff process of the hydrological cycle, affecting the mechanism of runoff generation. Evaluating the impact of groundwater overdraft on runoff generation using hydrological models is the focus of the current work. Herein, a hydrological modeling framework is proposed based on the Variable Infiltration Capacity (VIC) model. The optimal parameters of the VIC model were determined by the synergetic calibration method, combining runoff, evaporation, and water storage levels. Meanwhile, a sliding calibration scheme was employed to explore the implied relationships among runoff coefficient, groundwater exploitation, and model parameters, particularly for the thickness of the second soil layer (i.e., parameter d2), both for the whole period and the sliding window periods. Overall, the VIC model showed good applicability in the southern Haihe river plain, as demonstrated by the low absolute value of the relative error (RE) between the simulated and observed data for runoff and evaporation, with all REs < 8%, as well as large correlation coefficients (CC, all > 0.8). In addition, the CCs between the simulated and the observed data for water storage were all above 0.7. The calibrated optimal parameter d2 increased as the sliding window period increased, and the average d2 gradually increased from 0.372 m to 0.415 m, for which we also found high correlations with both the groundwater table and water storage levels. Additionally, increases in the parameter d2 led to decreases in the runoff coefficient. From 2003 to 2016, the parameter d2 increased from 0.36 m to 0.42 m, and the runoff coefficient decreased by about 0.02. Full article
Show Figures

Figure 1

21 pages, 3238 KB  
Article
Assessment of Spatial and Temporal Variations in Runoff Potential under Changing Climatic Scenarios in Northern Part of Karnataka in India Using Geospatial Techniques
by Rejani Raghavan, Kondru Venkateswara Rao, Maheshwar Shivashankar Shirahatti, Duvvala Kalyana Srinivas, Kotha Sammi Reddy, Gajjala Ravindra Chary, Kodigal A. Gopinath, Mohammed Osman, Mathyam Prabhakar and Vinod Kumar Singh
Sustainability 2022, 14(7), 3969; https://doi.org/10.3390/su14073969 - 28 Mar 2022
Cited by 4 | Viewed by 3143
Abstract
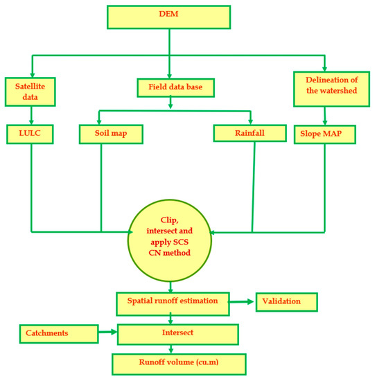
The northern dry zone of Karnataka in Southern India is frequently affected by drought, and the overdraft of groundwater resulted in declining groundwater levels. In this context, spatial estimation of available runoff potential, planning and adoption of site-specific interventions for in-situ moisture conservation, [...] Read more.
The northern dry zone of Karnataka in Southern India is frequently affected by drought, and the overdraft of groundwater resulted in declining groundwater levels. In this context, spatial estimation of available runoff potential, planning and adoption of site-specific interventions for in-situ moisture conservation, supplementing irrigation and groundwater recharge are of prime concern. Therefore, spatial runoff estimation models were developed subdistrict-wise for the northern dry zone of Karnataka using the Soil Conservation Service Curve Number (SCS-CN) method and GIS. The estimated runoff was validated using the recorded data and was found satisfactory (R2 = 0.90). The results indicated that for major portion of the study area (61.8%), the mean annual rainfall varied spatially from 550 to 800 mm, and the runoff potential ranged from 10.0% to 20.0% of mean annual rainfall from 1951 to 2013. The higher rainfall and runoff potential was observed in the Khanapur subdistrict which lies in the western part of the selected area. It was observed that the number of subdistricts under the low-rainfall category (<550 mm) has increased, whereas the high-rainfall category (>1100 mm) has decreased over the years. Considerable variation in rainfall and runoff potential was observed during above normal, normal and drought years. The runoff generated from most of the study area was below 10.0% of mean annual rainfall in drought year, <30.0% in above normal year and <15.0% in normal year. The northern dry zone of Karnataka is vulnerable to drought and water scarcity, and the runoff potential was estimated under future scenarios using ENSEMBLE data of CMIP 5 to enable planners to design water-harvesting structures effectively. Finally, based on the modeling results, it was found that by 2050s (2040 to 2069), the runoff potential is expected to increase by 20.0% to 30.0% under RCP 8.5 and by 10.0% to 20.0% under RCP 4.5 and RCP 2.6 scenarios. By 2080s (2070–2099), the runoff is predicted to increase by >30.0% under RCP 8.5, by 20.0% to 30.0% under RCP 4.5 and by 10.0% to 20.0% under RCP 2.6, respectively. Even though considerable increase in runoff potential is predicted for the northern dry zone of Karnataka in the coming years, the current runoff potential itself is relatively high, and there is tremendous scope for its harvesting and utilization for in-situ moisture conservation, supplemental irrigation and groundwater recharge to ensure the long-term sustainability of the region Full article
Show Figures

Figure 1

26 pages, 1301 KB  
Article
On the Black-Box Challenge for Fraud Detection Using Machine Learning (I): Linear Models and Informative Feature Selection
by Jacobo Chaquet-Ulldemolins, Francisco-Javier Gimeno-Blanes, Santiago Moral-Rubio, Sergio Muñoz-Romero and José-Luis Rojo-Álvarez
Appl. Sci. 2022, 12(7), 3328; https://doi.org/10.3390/app12073328 - 25 Mar 2022
Cited by 16 | Viewed by 4538
Abstract
Artificial intelligence (AI) is rapidly shaping the global financial market and its services due to the great competence that it has shown for analysis and modeling in many disciplines. What is especially remarkable is the potential that these techniques could offer to the [...] Read more.
Artificial intelligence (AI) is rapidly shaping the global financial market and its services due to the great competence that it has shown for analysis and modeling in many disciplines. What is especially remarkable is the potential that these techniques could offer to the challenging reality of credit fraud detection (CFD); but it is not easy, even for financial institutions, to keep in strict compliance with non-discriminatory and data protection regulations while extracting all the potential that these powerful new tools can provide to them. This reality effectively restricts nearly all possible AI applications to simple and easy to trace neural networks, preventing more advanced and modern techniques from being applied. The aim of this work was to create a reliable, unbiased, and interpretable methodology to automatically evaluate CFD risk. Therefore, we propose a novel methodology to address the mentioned complexity when applying machine learning (ML) to the CFD problem that uses state-of-the-art algorithms capable of quantifying the information of the variables and their relationships. This approach offers a new form of interpretability to cope with this multifaceted situation. Applied first is a recent published feature selection technique, the informative variable identifier (IVI), which is capable of distinguishing among informative, redundant, and noisy variables. Second, a set of innovative recurrent filters defined in this work are applied, which aim to minimize the training-data bias, namely, the recurrent feature filter (RFF) and the maximally-informative feature filter (MIFF). Finally, the output is classified by using compelling ML techniques, such as gradient boosting, support vector machine, linear discriminant analysis, and linear regression. These defined models were applied both to a synthetic database, for better descriptive modeling and fine tuning, and then to a real database. Our results confirm that our proposal yields valuable interpretability by identifying the informative features’ weights that link original variables with final objectives. Informative features were living beyond one’s means, lack or absence of a transaction trail, and unexpected overdrafts, which are consistent with other published works. Furthermore, we obtained 76% accuracy in CFD, which represents an improvement of more than 4% in the real databases compared to other published works. We conclude that with the use of the presented methodology, we do not only reduce dimensionality, but also improve the accuracy, and trace relationships among input and output features, bringing transparency to the ML reasoning process. The results obtained here were used as a starting point for the companion paper which reports on our extending the interpretability to nonlinear ML architectures. Full article
(This article belongs to the Topic Machine and Deep Learning)
Show Figures

Figure 1

21 pages, 5276 KB  
Article
Managing Aquifer Recharge to Overcome Overdraft in the Lower American River, California, USA
by Mahesh L. Maskey, Mustafa S. Dogan, Angel Santiago Fernandez-Bou, Liying Li, Alexander Guzman, Wyatt Arnold, Erfan Goharian, Jay R. Lund and Josue Medellin-Azuara
Water 2022, 14(6), 966; https://doi.org/10.3390/w14060966 - 18 Mar 2022
Cited by 16 | Viewed by 4545
Abstract
Frequent and prolonged droughts challenge groundwater sustainability in California but managing aquifer recharge can help to partially offset groundwater overdraft. Here, we use managed aquifer recharge (MAR) to examine potential benefits of adding an artificial recharge facility downstream from California’s Lower American River [...] Read more.
Frequent and prolonged droughts challenge groundwater sustainability in California but managing aquifer recharge can help to partially offset groundwater overdraft. Here, we use managed aquifer recharge (MAR) to examine potential benefits of adding an artificial recharge facility downstream from California’s Lower American River Basin, in part to prepare for drought. We use a statewide hydroeconomic model, CALVIN, which integrates hydrology, the economics of water scarcity cost and operations, environmental flow requirements, and other operational constraints, and allocates water monthly to minimize total scarcity and operating costs. This study considers a recharge facility with unconstrained and constrained flows. The results show that adding a recharge facility increases groundwater storage, reduces groundwater overdraft, and increases hydropower without substantially impacting environmental flows. Further, artificial recharge adds economic benefits by (1) reducing the combined costs of water shortage and surface water storage and (2) by increasing hydropower revenue. This study provides a benchmark tool to evaluate the economic feasibility and water supply reliability impacts of artificial recharge in California. Full article
Show Figures

Figure 1

20 pages, 6117 KB  
Article
Current Status and Future Directions in Modeling a Transboundary Aquifer: A Case Study of Hueco Bolson
by Rocky Talchabhadel, Helene McMillan, Santosh S. Palmate, Rosario Sanchez, Zhuping Sheng and Saurav Kumar
Water 2021, 13(22), 3178; https://doi.org/10.3390/w13223178 - 10 Nov 2021
Cited by 9 | Viewed by 6877
Abstract
The Hueco Bolson aquifer is a binational aquifer shared by the United States of America (USA) and Mexico that is strongly interconnected with the transboundary river, Rio Grande/Rio Bravo. Limited recharge, increasing urbanization, and intensified agriculture have resulted in the over-drafting of groundwater [...] Read more.
The Hueco Bolson aquifer is a binational aquifer shared by the United States of America (USA) and Mexico that is strongly interconnected with the transboundary river, Rio Grande/Rio Bravo. Limited recharge, increasing urbanization, and intensified agriculture have resulted in the over-drafting of groundwater resources and stressed the aquifer, threatening its sustainability if mitigation actions are not taken soon. Research indicates that the aquifer’s hydraulic gradients and flow directions have changed due to the high groundwater withdrawal rates from the two major cities—El Paso (USA) and Ciudad Juarez (Mexico). This paper presents a comprehensive overview of the Hueco Bolson aquifer modeling history and makes a case for future modeling and binational engagement efforts. First, we discuss the evolution of groundwater modeling for Hueco Bolson from the past to recent times. Second, we discuss the main water management issues in the area, including water quality and quantity, stakeholders’ participation, and climate change. To address the challenges of holistic water management, we propose developing a graphical quantitative modeling framework (e.g., system model and Bayesian belief network) to include experts’ opinions and enhance stakeholders’ participation in the model. Though the insights are based on a case study of Hueco Bolson, the approaches discussed in this study can provide new strategies to overcome the challenges of managing a transboundary aquifer. Full article
(This article belongs to the Special Issue Advances in Transboundary Aquifer Assessment)
Show Figures

Figure 1

25 pages, 10150 KB  
Article
Mathematical Foundations for Balancing the Payment System in the Trade Credit Market
by Tomaž Fleischman and Paolo Dini
J. Risk Financial Manag. 2021, 14(9), 452; https://doi.org/10.3390/jrfm14090452 - 21 Sep 2021
Cited by 3 | Viewed by 7609
Abstract
The increasingly complex economic and financial environment in which we live makes the management of liquidity in payment systems and the economy in general a persistent challenge. New technologies make it possible to address this challenge through alternative solutions that complement and strengthen [...] Read more.
The increasingly complex economic and financial environment in which we live makes the management of liquidity in payment systems and the economy in general a persistent challenge. New technologies make it possible to address this challenge through alternative solutions that complement and strengthen existing payment systems. For example, interbank balancing and clearing methods (such as real-time gross settlement) can also be applied to private payments, complementary currencies, and trade credit clearing to provide better liquidity and risk management. The paper defines the concept of a balanced payment system mathematically and demonstrates the effects of balancing on a few small examples. It then derives the construction of a balanced payment subsystem that can be settled in full and therefore that can be removed in toto to achieve debt reduction and payment gridlock resolution. Using well-known results from graph theory, the main output of the paper is the proof—for the general formulation of a payment system with an arbitrary number of liquidity sources—that the amount of liquidity saved is maximum, along with a detailed discussion of the practical steps that a lending institution can take to provide different levels of service subject to the constraints of available liquidity and its own cap on total overdraft exposure. From an applied mathematics point of view, the original contribution of the paper is two-fold: (1) the introduction of a liquidity node with a store of value function in obligation-clearing; and (2) the demonstration that the case with one or more liquidity sources can be solved with the same mathematical machinery that is used for obligation-clearing without liquidity. The clearing and balancing methods presented are based on the experience of a specific application (Tetris Core Technologies), whose wider adoption in the trade credit market could contribute to the financial stability of the whole economy and a better management of liquidity and risk overall. Full article
(This article belongs to the Special Issue Mathematical Finance with Applications)
Show Figures

Graphical abstract

Back to TopTop