Current Status and Future Directions in Modeling a Transboundary Aquifer: A Case Study of Hueco Bolson
Abstract
:1. Introduction and History of Modeling Efforts
2. Physical Setting, Data, and Numerical Modeling

2.1. Geology and Hydrogeology
Groundwater Observations
2.2. Numerical Modeling
2.2.1. Current MODFLOW Model
2.2.2. Updated MODFLOW Coupled with a Watershed Model
2.2.3. Simulation of Solute Transport (Salinity)
3. Water Management Efforts and Issues
3.1. Water Quantity and Quality
3.2. Impacts of Climate Change
3.3. Governance and Jurisdiction Considerations
3.4. Integrated Groundwater Management (IGM) for Hueco Bolson
- 1.
- Justice—the right to an equitable, safe, healthy, productive, and sustainable environment for all community members;
- 2.
- Equity—impartiality and fairness in the procedures, processes, and allocation of resources;
- 3.
- Diversity—including a broad demographic mix (including race, age, gender, ethnicity, cultural background, geography) within a group or organization, which reflects the makeup of the community;
- 4.
- Inclusion—ability of diverse individuals to participate fully in all aspects, including the decision-making processes.

4. Future Outlook
4.1. Protocol for Transboundary Data Sharing and Collection
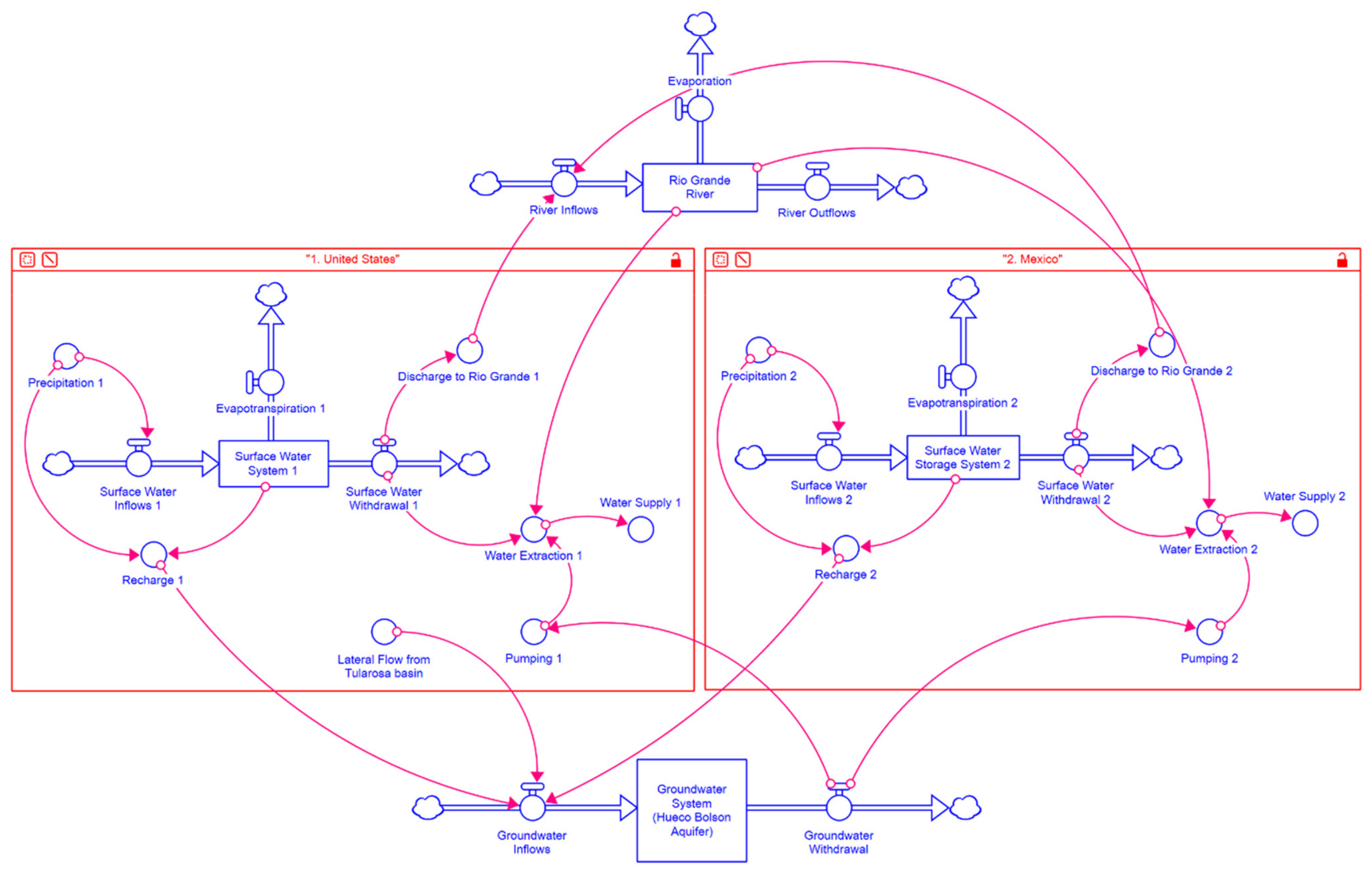
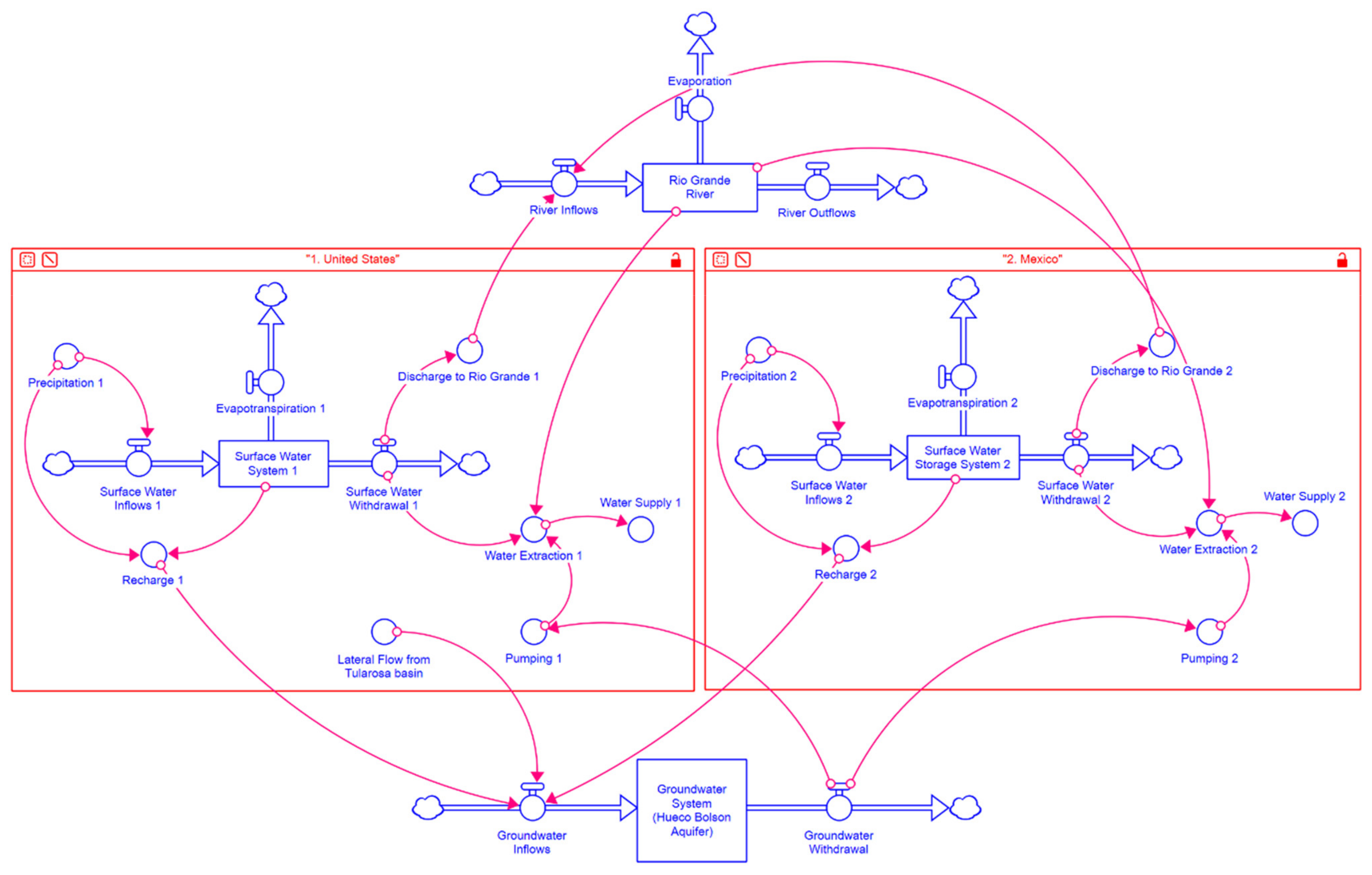
4.2. System Model
4.3. Bayesian Belief Network (BBN)
5. Conclusions
Author Contributions
Funding
Institutional Review Board Statement
Informed Consent Statement
Data Availability Statement
Acknowledgments
Conflicts of Interest
References
- Fitzmaurice, M. Convention on Law of the Non-Navigational Uses of International Watercourses. Leiden J. Int. Law 1997, 10, 501–508. [Google Scholar] [CrossRef]
- Eckstein, G. Implications of the UN Watercourses Convention for Groundwater Resources. International Water Law Project Blog. 2014. Available online: https://www.internationalwaterlaw.org/blog/2014/08/05/professor-gabriel-eckstein-implications-of-the-un-watercourses-convention-for-groundwater-resources/ (accessed on 13 April 2021).
- Sanchez, R.; Lopez, V.; Eckstein, G. Identifying and Characterizing Transboundary Aquifers along the Mexico–US Border: An Initial Assessment. J. Hydrol. 2016, 535, 101–119. [Google Scholar] [CrossRef] [Green Version]
- Sanchez, R.; Eckstein, G. Aquifers Shared Between Mexico and the United States: Management Perspectives and Their Transboundary Nature. Groundwater 2017, 55, 495–505. [Google Scholar] [CrossRef] [PubMed]
- Tapia-Villaseñor, E.M.; Megdal, S.B. The US-Mexico Transboundary Aquifer Assessment Program as a Model for Transborder Groundwater Collaboration. Water 2021, 13, 530. [Google Scholar] [CrossRef]
- Slichter, C.S. Observations on the Ground Waters of the Rio Grande Valley; Water-Supply Paper 141; US Geological Suvey: Reston, VA, USA, 1905; p. 93.
- Richardson, G.B. El Paso Folio, Texas; Atlas of the United States No. 166; US Geological Survey: Reston, VA, USA, 1909.
- White, D.E. Summary of Hydrologic Information in the El Paso, Texas, Area, with Emphasis on Ground-Water Studies, 1908–1980; Texas Water Development Board: Austin, TX, USA, 1987; p. 75.
- Sayre, A.N.; Livingston, P.P. Ground-Water Resources of the El Paso Area, Texas; Water Supply Paper; US Government Printing Office: Washington, DC, USA, 1945; Volume 919.
- Knowles, D.B.; Kennedy, R.A. Ground-Water Resources of the Hueco Bolson, Northeast of El Paso, Texas; US Government Printing Office: Washington, DC, USA, 1958.
- INEGI Censo Población y Vivienda. 2020. Available online: https://www.inegi.org.mx/programas/ccpv/2020/default.html#Tabulados (accessed on 19 April 2021).
- United States Census Bureau. US Census Bureau QuickFacts: El Paso City, Texas. Available online: https://www.census.gov/quickfacts/elpasocitytexas (accessed on 19 April 2021).
- Sheng, Z.; Devere, J. Understanding and Managing the Stressed Mexico-USA Transboundary Hueco Bolson Aquifer in the El Paso Del Norte Region as a Complex System. Hydrogeol. J. 2005, 13, 813–825. [Google Scholar] [CrossRef]
- El Paso Water Utilities Water Resources. Available online: https://www.epwater.org/our_water/water_resources (accessed on 21 April 2021).
- Sheng, Z.; Michelsen, A.; Fahy, M.P.; Ashworth, J. Conflicts and Cooperation: Water Resources Planning in Far West Texas. In Proceedings of the World Water & Environmental Resources Congress 2003, Philadelphia, PA, USA, 23–26 June 2003; American Society of Civil Engineers: Philadelphia, PA, USA; pp. 1–10. [Google Scholar]
- Zhuping, S.; Mace, R.E.; Fahy, M.P. The Hueco Bolson: An Aquifer at the Crossroads. In Aquifers of West Texas; Texas Water Development Board: Austin, TX, USA, 2001. [Google Scholar]
- Hibbs, B.J.; Boghici, R.N.; Hayes, M.E.; Ashworth, J.B.; Hanson, A.T.; Samani, Z.A.; Kennedy, J.F.; Creel, B.J. Transboundary Aquifers of the El Paso/Ciudad Juarez/Las Cruces Region—Chapter 4 Southeastern Hueco Aquifer; Texas Water Development Board and New Mexico Water Resources Research Institute Report; US Environmental Protection Agency: Dallas, TX, USA, 1997.
- Sheng, Z. An Aquifer Storage and Recovery System with Reclaimed Wastewater to Preserve Native Groundwater Resources in El Paso, Texas. J. Environ. Manag. 2005, 75, 367–377. [Google Scholar] [CrossRef]
- Sheng, Z. Impacts of Groundwater Pumping and Climate Variability on Groundwater Availability in the Rio Grande Basin. Ecosphere 2013, 4, art5. [Google Scholar] [CrossRef]
- Eastoe, C.J.; Olivas, A.G.; Hibbs, B.J. Tracers of Groundwater Mixing in the Hueco Bolson Aquifer, Ciudad Juárez, Mexico. J. Environ. Eng. Geosci. 2016, 22, 195–207. [Google Scholar] [CrossRef]
- Capt, T.; Mirchi, A.; Kumar, S.; Walker, W.S. Urban Water Demand: Statistical Optimization Approach to Modeling Daily Demand. J. Water Resour. Plan. Manag. 2021, 147, 04020105. [Google Scholar] [CrossRef]
- Davis, M.E.; Leggat, E.R. Preliminary Results of the Investigation of the Saline-Water Resources in the Hueco Bolson near El Paso, Texas; US Geological Survey: Reston, VA, USA, 1967.
- Bredehoeft, J.D.; Pinder, G.F. Digital Analysis of Areal Flow in Multiaquifer Groundwater Systems: A Quasi Three-Dimensional Model. Water Resour. Res. 1970, 6, 883–888. [Google Scholar] [CrossRef]
- Meyer, W.R. Digital Model for Simulated Effects of Ground-Water Pumping in the Hueco Bolson, EL Paso Area, Texas, New Mexico and Mexico; US Geological Survey: Reston, VA, USA, 1976; p. 36.
- Wilson, L. Report 3—Hydrogeology of the Hueco Basin: Prepared for the Public Services Board; City of El Paso, Texas; Lee Wilson & Associates Inc.: Santa Fe, NM, USA, 1985. [Google Scholar]
- Kernodle, J.M. Summary of US Geological Survey Ground-Water-Flow Models of Basin-Fill Aquifers in the Southwest Alluvial Basins Region, Colorado, New Mexico, and Texas; Open-File Report; US Geological Survey: Reston, VA, USA, 1992.
- McDonald, M.G.; Harbaugh, A.W. A Modular Three-Dimensional Finite-Difference Ground-Water Flow Model; US Geological Survey: Reston, VA, USA, 1988.
- Kipp, K.L. HST3D: A Computer Code for Simulation of Heat and Solute Transport in Three-Dimensional Ground-Water Flow Systems; US Geological Survey: Reston, VA, USA, 1987.
- Groschen, G.E. Sumulation of Ground-Water Flow and the Movement of Saline Water in the Hueco Bolson Aquifer, El Paso, Texas, and Adjacent Areas; Open-File Report; US Geological Survey: Reston, VA, USA, 1994.
- Harbaugh, A.W.; McDonald, M.G. User’s Documentation for MODFLOW-96, an Update to the US Geological Survey Modular Finite-Difference Ground-Water Flow Model; Open-File Report; US Geological Survey: Reston, VA, USA, 1996.
- Heywood, C.E.; Yager, R.M. Simulated Ground-Water Flow in the Hueco Bolson, an Alluvial-Basin Aquifer System near El Paso, Texas; US Department of the Interior, US Geological Survey: Reston, VA, USA, 2003.
- Hutchison, W.R. Hueco Bolson Groundwater Conditions and Management in the El Paso Area; EPWU Hydrogeology Report 04-01; El Paso Water—Publich Service Board: El Paso, TX, USA, 2004. [Google Scholar]
- Papadopoulos, S.S. Groundwater Flow for Administration and Management in the Lower Rio Grande Basin; Main Report; Technical Report Prepared for the State of New Mexico; New Mexico State Engineer: Santa Fe, NM, USA, 2007.
- Hutchison, W.R.; Montgomery & Associates. Groundwater Flow and Transport Model for Hueco Bolson Aquifer; Report; El Paso Water—Publich Service Board: El Paso, TX, USA, 2016; Volume 1. [Google Scholar]
- Hutchison, W.R.; Montgomery & Associates. Groundwater Flow and Transport Model for Hueco Bolson Aquifer; Appendices; El Paso Water—Publich Service Board: El Paso, TX, USA, 2016; Volume 2. [Google Scholar]
- Eastoe, C.J.; Hutchison, W.R.; Hibbs, B.J.; Hawley, J.; Hogan, J.F. Interaction of a River with an Alluvial Basin Aquifer: Stable Isotopes, Salinity and Water Budgets. J. Hydrol. 2010, 395, 67–78. [Google Scholar] [CrossRef]
- Eastoe, C.J.; Hibbs, B.J.; Olivas, A.G.; Hogan, J.F.; Hawley, J.; Hutchison, W.R. Isotopes in the Hueco Bolson Aquifer, Texas (USA) and Chihuahua (Mexico): Local and General Implications for Recharge Sources in Alluvial Basins. Hydrogeol. J. 2008, 16, 737–747. [Google Scholar] [CrossRef]
- Anderholm, S.K.; Heywood, C.E. Chemistry and Age of Ground Water in the Southwestern Hueco Bolson, New Mexico and Texas; US Geological Survey: Reston, VA, USA, 2003.
- Budhathoki, P.; Doser, D.I.; Thapalia, A.; Langford, R.P.; Avila, V.M. Geological and Geophysical Studies of the Structure and Stratigraphy of the Northwestern Hueco Bolson Aquifer, El Paso, Texas. Geosphere 2018, 14, 731–748. [Google Scholar] [CrossRef] [Green Version]
- Ging, P.B.; Humberson, D.G.; Ikard, S.J. Geochemical Assessment of the Hueco Bolson, New Mexico and Texas, 2016–2017; US Geological Survey: Reston, VA, USA, 2020.
- Sanchez, R.; Rodriguez, L.; Tortajada, C. Effective Transboundary Aquifer Areas: An Approach for Transboundary Groundwater Management. J. Am. Water Resour. Assoc. 2020, 56, 360–378. [Google Scholar] [CrossRef] [Green Version]
- Sanchez, R.; Eckstein, G. Groundwater Management in the Borderlands of Mexico and Texas: The Beauty of the Unknown, the Negligence of the Present, and the Way Forward. Water Resour. Res. 2020, 56, 1–20. [Google Scholar] [CrossRef] [Green Version]
- Harris, I.; Osborn, T.J.; Jones, P.; Lister, D. Version 4 of the CRU TS Monthly High-Resolution Gridded Multivariate Climate Dataset. Sci. Data 2020, 7, 109. [Google Scholar] [CrossRef] [Green Version]
- Druhan, J.L.; Hogan, J.F.; Eastoe, C.J.; Hibbs, B.J.; Hutchison, W.R. Hydrogeologic Controls on Groundwater Recharge and Salinization: A Geochemical Analysis of the Northern Hueco Bolson Aquifer, Texas, USA. Hydrogeol. J. 2008, 16, 281–296. [Google Scholar] [CrossRef]
- Mann, H.B. Nonparametric Tests Against Trend. Econometrica 1945, 13, 245. [Google Scholar] [CrossRef]
- Kendall, M. Rank Correlation Methods; Charles Griffin: London, UK, 1975; p. 202. [Google Scholar]
- Theil, H. A Rank-Invariant Method of Linear and Polynomial Regression Analysis. In Henri Theil’s Contributions to Economics and Econometrics; Raj, B., Koerts, J., Eds.; Advanced Studies in Theoretical and Applied Econometrics; Springer: Dordrecht, The Netherlands, 1992; Volume 23, pp. 345–381. ISBN 978-94-010-5124-8. [Google Scholar]
- Sen, P.K. Estimates of the Regression Coefficient Based on Kendall’s Tau. J. Am. Stat. Assoc. 1968, 63, 1379–1389. [Google Scholar] [CrossRef]
- Hussain, M.; Mahmud, I. PyMannKendall: A Python Package for Non Parametric Mann Kendall Family of Trend Tests. JOSS J. Open Source Softw. 2019, 4, 1556. [Google Scholar] [CrossRef]
- Yue, S.; Wang, C.Y. Applicability of Prewhitening to Eliminate the Influence of Serial Correlation on the Mann-Kendall Test: Technical Note. Water Resour. Res. 2002, 38, 4-1. [Google Scholar] [CrossRef]
- Talchabhadel, R.; Karki, R.; Thapa, B.R.; Maharjan, M.; Parajuli, B. Spatio-Temporal Variability of Extreme Precipitation in Nepal. Int. J. Climatol. 2018, 38, 4296–4313. [Google Scholar] [CrossRef]
- Ashworth, J.B. Evaluation of Ground-Water Resources in EI Paso County, Texas; Texas Water Development Board: Austin, TX, USA, 1990; p. 33.
- Harbaugh, A.W. MODFLOW-2005, the US Geological Survey Modular Groundwater Model—The Groundwater Flow Process; Techniques and Methods 6-A16; US Geological Survey: Reston, VA, USA, 2005.
- Hutchison, W.R.; Hibbs, B.J. Ground Water Budget Analysis and Cross-Formational Leakage in an Arid Basin. Groundwater 2008, 46, 384–395. [Google Scholar] [CrossRef] [PubMed]
- Harbaugh, A.W. MF2KtoMF05UC, a Program to Convert MODFLOW-2000 Files to MODFLOW-2005 and UCODE_2005 Files; US Geological Survey: Reston, VA, USA, 2007.
- Harbaugh, A.W.; Banta, E.R.; Hill, M.C.; McDonald, M.G. MODFLOW-2000, The US Geological Survey Modular Ground-Water Model—User Guide to Modularization Concepts and the Ground-Water Flow Process; Open-File Report; US Geological Survey: Reston, VA, USA, 2000.
- Ahn, S.; Sheng, Z.; Jung, C.; Park, S.; Bailey, R.; Granados-Olivas, A.; Mirchi, A.; Samimi, M.; Hargrove, W.L. Coupled SWAT-MODFLOW Modeling for Determining Groundwater Sustainability Under Climate and Pumping Scenarios in a Semi-Arid Agricultural Watershed. In Proceedings of the AGU Fall Meeting, San Francisco, CA, USA, 9–13 December 2019. [Google Scholar]
- Kim, N.W.; Chung, I.M.; Won, Y.S.; Arnold, J.G. Development and Application of the Integrated SWAT–MODFLOW Model. J. Hydrol. 2008, 356, 1–16. [Google Scholar] [CrossRef]
- Harbaugh, A.W. A Computer Program for Calculating Subregional Water Budgets Using Results from the US Geological Survey Modular Three-Dimensional Finite-Difference Ground-Water Flow Model; Open-File Report; US Geological Survey: Reston, VA, USA, 1990.
- Sheng, Z.; Jung, C.; Ahn, S.; Sanchez, R.; Tracy, J. Cross-Border Groundwater Movement Affecting Aquifer Storage Depletion in the Hueco Bolson. In Proceedings of the AGU Fall Meeting, San Francisco, CA, USA, 9–13 December 2019. [Google Scholar]
- Ahn, S.; Abudu, S.; Sheng, Z.; Mirchi, A. Hydrologic Impacts of Drought-Adaptive Agricultural Water Management in a Semi-Arid River Basin: Case of Rincon Valley, New Mexico. Agric. Water Manag. 2018, 209, 206–218. [Google Scholar] [CrossRef]
- Pitman, M.G.; Läuchli, A. Global Impact of Salinity and Agricultural Ecosystems. In Salinity: Environment-Plants-Molecules; Läuchli, A., Lüttge, U., Eds.; Springer: Dordrecht, The Netherlands, 2002; pp. 3–20. ISBN 978-0-306-48155-0. [Google Scholar]
- Cooley, H.; Phurisamban, R.; Gleick, P. The Cost of Alternative Urban Water Supply and Efficiency Options in California. Environ. Res. Commun. 2019, 1, 042001. [Google Scholar] [CrossRef]
- Texas Water Development Board (TWDB). 2007 State Water Plan—Chapter 2—Region E; Texas Water Development Board: Austin, TX, USA, 2007.
- Muller, D.A.; Price, R.D. Ground-Water Availability in Texas, Estimates and Projections through 2030; Report 238; Texas Department of Water Resources: Austin, TX, USA, 1979; p. 73.
- Xu, Y.; Ramanathan, V.; Victor, D.G. Global Warming Will Happen Faster than We Think. Nature 2018, 564, 30–32. [Google Scholar] [CrossRef] [PubMed] [Green Version]
- Petersen-Perlman, J.; Megdal, S.; Gerlak, A.; Wireman, M.; Zuniga-Teran, A.; Varady, R. Critical Issues Affecting Groundwater Quality Governance and Management in the United States. Water 2018, 10, 735. [Google Scholar] [CrossRef] [Green Version]
- Sanchez, R.; Eckstein, G. The Path towards Groundwater Management in the Borderlands of Mexico and Texas. Wiley Interdiscip. Rev. Water 2020, 7, e1399. [Google Scholar] [CrossRef]
- Llamas, M.R.; Martínez-Santos, P. Intensive Groundwater Use: Silent Revolution and Potential Source of Social Conflicts. J. Water Resour. Plan. Manag. 2005, 131, 5. [Google Scholar] [CrossRef]
- Jarvis, T.; Giordano, M.; Puri, S.; Matsumoto, K.; Wolf, A. International Borders, Ground Water Flow, and Hydroschizophrenia. Groundwater 2005, 43, 764–770. [Google Scholar] [CrossRef]
- Hargrove, W.L.; Sheng, Z.; Granados, A.; Heyman, J.M.; Mubako, S.T. Impacts of Urbanization and Intensification of Agriculture on Transboundary Aquifers: A Case Study. J. Am. Water Resour. Assoc. 2021, 57, 170–185. [Google Scholar] [CrossRef]
- Rio Grande Compact Commission Report. Available online: Https://Www.Usbr.Gov/Uc/Albuq/Water/RioGrande/Pdf/Rio_Grande_Compact.Pdf (accessed on 15 September 2021).
- Utilization of Waters of the Colorado and Tijuana Rivers and of the Rio Grande, Treaty between the United States of America and Mexico. Available online: https://Www.Ibwc.Gov/Files/1944Treaty.Pdf (accessed on 15 September 2021).
- Sandoval-Solis, S.; McKinney, D.C. Risk Analysis of the 1944 Treaty between the United States and Mexico for the Rio Grande/Bravo Basin. In Proceedings of the World Environmental and Water Resources Congress 2011, Palm Springs, CA, USA, 22–26 May 2011; American Society of Civil Engineers: Palm Springs, CA, USA, 2011; pp. 1924–1933. [Google Scholar]
- Eckstein, G.; Eckstein, Y. A Hydrogeological Approach to Transboundary Ground Water Resources and International Law. Am. Univ. J. Int. Law Rev. 2003, 19, 201–258. [Google Scholar]
- Jakeman, A.J.; Barreteau, O.; Hunt, R.J.; Rinaudo, J.-D.; Ross, A.; Arshad, M.; Hamilton, S. Integrated Groundwater Management: An Overview of Concepts and Challenges. In Integrated Groundwater Management: Concepts, Approaches and Challenges; Jakeman, A.J., Barreteau, O., Hunt, R.J., Rinaudo, J.-D., Ross, A., Eds.; Springer International Publishing: Cham, Switzerland, 2016; pp. 3–20. ISBN 978-3-319-23576-9. [Google Scholar]
- The JEDI Collaborative. The Path Forward to Systematic Change Justice. Equity. Diversity. Inclusion. Available online: https://jedicollaborative.com/ (accessed on 1 October 2021).
- McDonald, Y.J.; Grineski, S.E. Disparities in Access to Residential Plumbing: A Binational Comparison of Environmental Injustice in El Paso and Ciudad Juárez. Popul. Environ. 2012, 34, 194–216. [Google Scholar] [CrossRef]
- Grineski, S.E.; Collins, T.W. Environmental Injustices in Transnational Context: Urbanization and Industrial Hazards in El Paso/Ciudad Juárez. Environ. Plan. A 2010, 42, 1308–1327. [Google Scholar] [CrossRef]
- Grineski, S.E.; Collins, T.W.; Ford, P.; Fitzgerald, R.; Aldouri, R.; Velázquez-Angulo, G.; de Lourdes Romo Aguilar, M.; Lu, D. Climate Change and Environmental Injustice in a Bi-National Context. Appl. Geogr. 2012, 33, 25–35. [Google Scholar] [CrossRef]
- Moya, E.M.; Chávez-Baray, S.M.; Wood, W.W.; Martinez, O. Nuestra Casa: An Advocacy Initiative to Reduce Inequalities and Tuberculosis along the US-Mexico Border. Int. Public Health J. 2016, 8, 107–119. [Google Scholar]
- Brulle, R.J.; Pellow, D.N. Environmental Justice: Human Health and Environmental Inequalities. Annu. Rev. Public Health 2006, 27, 103–124. [Google Scholar] [CrossRef] [Green Version]
- Teron, L. A Language of (In)Justice: Expanding the Sustainability Planning Lexicon. Environ. Justice 2015, 8, 221–226. [Google Scholar] [CrossRef]
- Martinez-Alier, J.; Temper, L.; Del Bene, D.; Scheidel, A. Is There a Global Environmental Justice Movement? J. Peasant Stud. 2016, 43, 731–755. [Google Scholar] [CrossRef]
- Aaltonen, K. Project Stakeholder Analysis as an Environmental Interpretation Process. Int. J. Proj. Manag. 2011, 29, 165–183. [Google Scholar] [CrossRef]
- Taylor, G. Justice, Equity, Diversity, Inclusion (JEDI): Part 1 (The What and Why of JEDI). Available online: https://www.americantrails.org/resources/justice-equity-diversity-inclusion-jedi-part-1-the-what-and-why-of-jedi (accessed on 5 July 2021).
- Goldman, A.; Emani, S.; Perez-Angel, L.; Rodriguez-Ramos, J.; Stegen, J.; Fox, P. Special Collection on Open Collaboration Across Geosciences. Eos, 6 January 2021; 102. [Google Scholar] [CrossRef]
- Sharma, S.; Dahal, K.; Nava, L.; Gouli, M.R.; Talchabhadel, R.; Panthi, J.; Roy, T.; Ghimire, G.R. Natural Hazards Perspectives on Integrated, Coordinated, Open, Networked (ICON) Science. Available online: https://www.essoar.org/doi/10.1002/essoar.10508384.1 (accessed on 25 October 2021).
- Forrester, J.W. Urban Dynamics; MIT Press: Cambridge, MA, USA, 1969. [Google Scholar]
- Valderrama, J.M.; Ibáñez, J.; Alcalá, F.J.; Dominguez, A.; Yassin, M.; Puigdefábregas, J. The Use of a Hydrological-Economic Model to Assess Sustainability in Groundwater-Dependent Agriculture in Drylands. J. Hydrol. 2011, 402, 80–91. [Google Scholar] [CrossRef]
- Ringleb, J.; Sallwey, J.; Stefan, C. Assessment of Managed Aquifer Recharge through Modeling—A Review. Water 2016, 8, 579. [Google Scholar] [CrossRef] [Green Version]
- Phan, T.D.; Bertone, E.; Stewart, R.A. Critical Review of System Dynamics Modelling Applications for Water Resources Planning and Management. Clean. Environ. Syst. 2021, 2, 100031. [Google Scholar] [CrossRef]
- Afshar, A.; Khosravi, M.; Ostadrahimi, L.; Afshar, A. Reliability-Based Multi-Objective Optimum Design of Nonlinear Conjunctive Use Problem; Cyclic Storage System Approach. J. Hydrol. 2020, 588, 125109. [Google Scholar] [CrossRef]
- Barati, A.A.; Azadi, H.; Scheffran, J. A System Dynamics Model of Smart Groundwater Governance. Agric. Water Manag. 2019, 221, 502–518. [Google Scholar] [CrossRef]
- Balali, H.; Viaggi, D. Applying a System Dynamics Approach for Modeling Groundwater Dynamics to Depletion under Different Economical and Climate Change Scenarios. Water 2015, 7, 5258–5271. [Google Scholar] [CrossRef] [Green Version]
- Niazi, A.; Prasher, S.; Adamowski, J.; Gleeson, T. A System Dynamics Model to Conserve Arid Region Water Resources through Aquifer Storage and Recovery in Conjunction with a Dam. Water 2014, 6, 2300–2321. [Google Scholar] [CrossRef] [Green Version]
- Ryu, J.H.; Contor, B.; Johnson, G.; Allen, R.; Tracy, J. System Dynamics to Sustainable Water Resources Management in the Eastern Snake Plain Aquifer Under Water Supply Uncertainty. JAWRA J. Am. Water Resour. Assoc. 2012, 48, 1204–1220. [Google Scholar] [CrossRef]
- Mashaly, A.F.; Fernald, A.G. Identifying Capabilities and Potentials of System Dynamics in Hydrology and Water Resources as a Promising Modeling Approach for Water Management. Water 2020, 12, 1432. [Google Scholar] [CrossRef]
- Nozari, H.; Moradi, P.; Godarzi, E. Simulation and Optimization of Control System Operation and Surface Water Allocation Based on System Dynamics Modeling. J. Hydroinform. 2021, 23, 211–230. [Google Scholar] [CrossRef]
- Andricevic, R.; Kitanidis, P.K. Optimization of the Pumping Schedule in Aquifer Remediation under Uncertainty. Water Resour. Res. 1990, 26, 875–885. [Google Scholar] [CrossRef]
- Safavi, H.R.; Enteshari, S. Conjunctive Use of Surface and Ground Water Resources Using the Ant System Optimization. Agric. Water Manag. 2016, 173, 23–34. [Google Scholar] [CrossRef]
- Ghasemi, A.; Saghafian, B.; Golian, S. System Dynamics Approach for Simulating Water Resources of an Urban Water System with Emphasis on Sustainability of Groundwater. Environ. Earth Sci 2017, 76, 637. [Google Scholar] [CrossRef]
- Madioune, D.H.; Diaw, M.; Mall, I.; Orban, P.; Faye, S.; Dassargues, A. Hydrogeological Characterization and Hydrodynamic Behaviour of the Overexploited Diass Aquifer System (Senegal) Inferred from Long Term Groundwater Level Monitoring. Am. J. Water Resour. 2020, 8, 104–117. [Google Scholar]
- Ratna, D.; Puji, A. Using System Dynamic Modeling for Improving Water Security in the Coastal Area: A Literature Review. Open Access Maced. J. Med. Sci. 2020, 8, 143–154. [Google Scholar] [CrossRef]
- Heckerman, D. A Tutorial on Learning with Bayesian Networks. In Innovations in Bayesian Networks; Holmes, D.E., Jain, L.C., Eds.; Studies in Computational Intelligence; Springer: Berlin/Heidelberg, Germany, 2008; Volume 156, pp. 33–82. ISBN 978-3-540-85065-6. [Google Scholar]
- Phan, T.D.; Smart, J.C.R.; Capon, S.J.; Hadwen, W.L.; Sahin, O. Applications of Bayesian Belief Networks in Water Resource Management: A Systematic Review. Environ. Model. Softw. 2016, 85, 98–111. [Google Scholar] [CrossRef]
- Singto, C.; Fleskens, L.; Vos, J.; Quinn, C. Applying Bayesian Belief Networks (BBNs) with Stakeholders to Explore and Codesign Options for Water Resource Interventions. Sustain. Water Resour. Manag. 2020, 6, 23. [Google Scholar] [CrossRef] [Green Version]
- Bertone, E.; Sahin, O.; Richards, R.; Roiko, A. Extreme Events, Water Quality and Health: A Participatory Bayesian Risk Assessment Tool for Managers of Reservoirs. J. Clean. Prod. 2016, 135, 657–667. [Google Scholar] [CrossRef] [Green Version]





| Key Findings | Study | Year Published |
|---|---|---|
| Saline water resources in Hueco Bolson using a two-dimensional electric-analog model for 1903–1963 | Leggat and Davis [22] | 1967 |
| A two-layered digital model of the Hueco Bolson from 1903 to 1973 using a computer program developed by Bredehoeft and Pinder [23] | Meyer [24] | 1976 |
| Report 3—Hydrogeology of the Hueco Basin: Prepared for thePublic Services Board, City of El Paso, Texas | Lee Wilson and Associates [25] | 1985 |
| Summary of U.S. Geological Survey ground-water-flow models of basin-fill aquifers in the southwest alluvial basins’ region, Colorado, New Mexico, and Texas | Kernodle [26] | 1992 |
| Simulation of groundwater and saline water in Hueco Bolson aquifer using the modular model developed by McDonald and Harbaugh [27] and solute transport three-dimensional flow model developed by Kipp [28] | Groschen [29] | 1994 |
| Groundwater model using a modified version of MODFLOW 96 developed by Harbaugh and McDonald [30]; the model was simulated from 1903 to 1996 | Heywood and Yager [31] | 2003 |
| The MODFLOW model was updated to include input data from 1997 to 2002 | Hutchison [32] | 2004 |
| Groundwater Flow for Administration and Management in the Lower Rio Grande Basin. Main Report; Technical Report prepared for the State of New Mexico | Papadopoulos and Associates [33] | 2007 |
| Updated model for Hueco Bolson aquifer using MODFLOW-2005 and MT3DMS solute transport code | Hutchison [34,35] | 2016 |
Publisher’s Note: MDPI stays neutral with regard to jurisdictional claims in published maps and institutional affiliations. |
© 2021 by the authors. Licensee MDPI, Basel, Switzerland. This article is an open access article distributed under the terms and conditions of the Creative Commons Attribution (CC BY) license (https://creativecommons.org/licenses/by/4.0/).
Share and Cite
Talchabhadel, R.; McMillan, H.; Palmate, S.S.; Sanchez, R.; Sheng, Z.; Kumar, S. Current Status and Future Directions in Modeling a Transboundary Aquifer: A Case Study of Hueco Bolson. Water 2021, 13, 3178. https://doi.org/10.3390/w13223178
Talchabhadel R, McMillan H, Palmate SS, Sanchez R, Sheng Z, Kumar S. Current Status and Future Directions in Modeling a Transboundary Aquifer: A Case Study of Hueco Bolson. Water. 2021; 13(22):3178. https://doi.org/10.3390/w13223178
Chicago/Turabian StyleTalchabhadel, Rocky, Helene McMillan, Santosh S. Palmate, Rosario Sanchez, Zhuping Sheng, and Saurav Kumar. 2021. "Current Status and Future Directions in Modeling a Transboundary Aquifer: A Case Study of Hueco Bolson" Water 13, no. 22: 3178. https://doi.org/10.3390/w13223178
APA StyleTalchabhadel, R., McMillan, H., Palmate, S. S., Sanchez, R., Sheng, Z., & Kumar, S. (2021). Current Status and Future Directions in Modeling a Transboundary Aquifer: A Case Study of Hueco Bolson. Water, 13(22), 3178. https://doi.org/10.3390/w13223178

