Assessment of Spatial and Temporal Variations in Runoff Potential under Changing Climatic Scenarios in Northern Part of Karnataka in India Using Geospatial Techniques
Abstract
:1. Introduction
2. Materials and Methods
2.1. Study Area
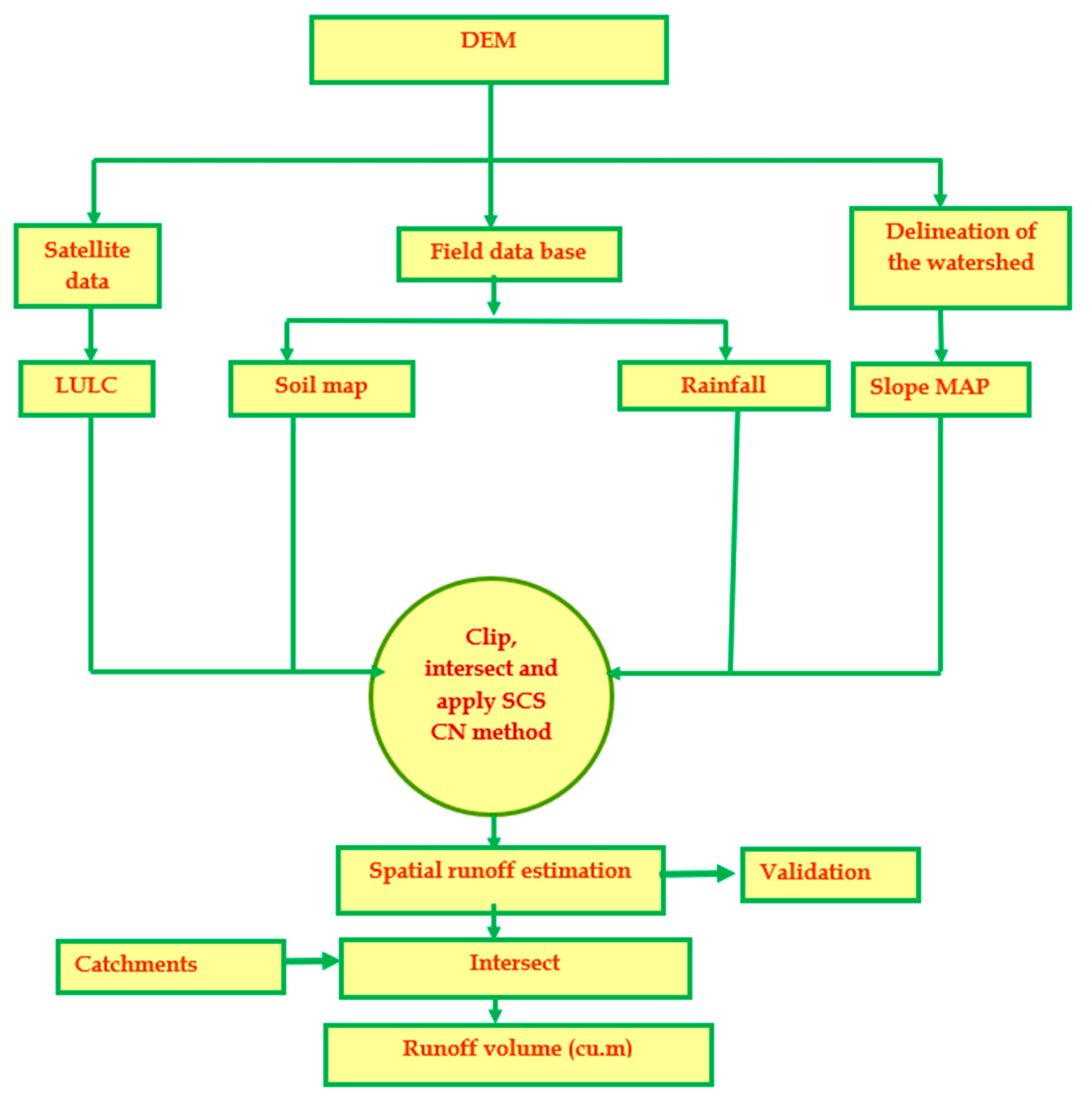
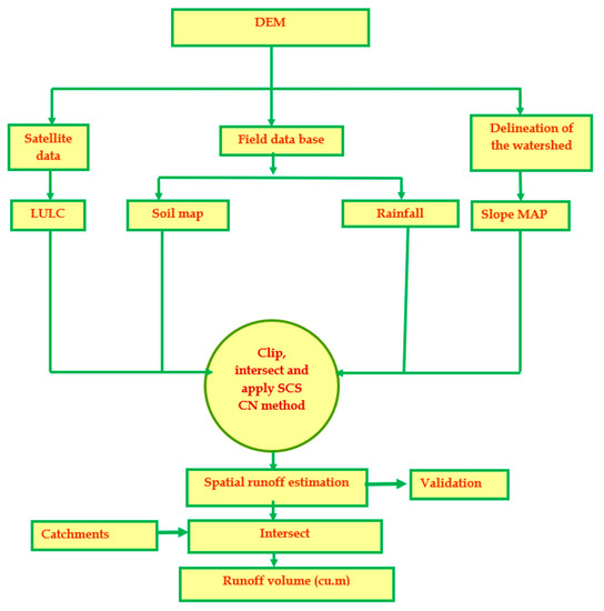
2.2. Estimation of Runoff Using SCS-CN Method
2.3. Rainfall and Runoff Analysis
2.4. Rainfall and Runoff under Changing Climatic Scenarios
3. Results
3.1. Spatial Variation of Rainfall and Runoff at Northern Dry Zone of Karnataka
3.2. Long-Term Variability of Rainfall and Runoff in Different Sub-Districts
3.3. Variability of Rainfall and Runoff during above Normal, Normal and Drought Years
3.4. Prioritization of Areas for Rainwater Harvesting
3.5. Variability of Rainfall and Runoff under Changing Climatic Scenarios
4. Discussion
5. Conclusions
Author Contributions
Funding
Institutional Review Board Statement
Informed Consent Statement
Data Availability Statement
Acknowledgments
Conflicts of Interest
References
- Srinivasarao, C.; Rejani, R.; Channalli, P. Climate resilient water management practices for improving water use efficiency and sustaining crop productivity. In Proceedings of the National Workshop on Climate Change and Water—Improving water use efficiency, Hyderabad, India, 13–14 November 2014; pp. 9–30. [Google Scholar]
- IPCC. Climate Change 2007: The Physical Science Basis. Contribution of Working Group I to the Fourth Assessment Report of the Intergovernmental Panel on Climate Change; Cambridge University Press: Cambridge, UK; New York, NY, USA, 2007. [Google Scholar]
- Arnell, N.W. Climate change and global water resources. Glob. Environ. Change 1999, 9, S31–S49. [Google Scholar] [CrossRef]
- Donnelly, C.; Greuell, W.; Andersson, J.; Gerten, D.; Pisacane, G.; Roudier, P.; Ludwig, F. Impacts of climate change on European hydrology at 1.5, 2 and 3 degrees mean global warming above preindustrial level. Clim. Change 2017, 143, 13–26. [Google Scholar] [CrossRef] [Green Version]
- Arnell, N.W.; Hudson, D.A.; Jones, R.G. Climate change scenarios from a regional climate model: Estimating change in runoff in southern Africa. J. Geophys. Res. 2001, 108, 2782. [Google Scholar] [CrossRef]
- Ranuzzi, A.; Srivastava, R. Impact of Climate Change on Agriculture and Food Security; ICRIER Policy Series 16; Indian Council for Research on International Economic Relations: New Delhi, India, 2012. [Google Scholar]
- Rockstrom, J.; Hatlbu, N.; Owels, T.Y.; Wani, S.P. Managing water in rainfed agriculture. In Water for Food, Water for Life: A Comprehensive Assessment of Water Management in Agriculture; International Water Management Institute: London, UK, 2007; pp. 315–352. ISBN 978-1-84407-396-2. [Google Scholar]
- Yazar, A.; Ali, A. Water harvesting in dry environments. In Innovations in Dryland Agriculture; Springer: Cham, Switzerland, 2016; pp. 49–98. [Google Scholar] [CrossRef]
- Ashalatha, K.V.; Gopinath, M.; Bhat, A.R.S. Impact of Climate Change on Rainfed Agriculture in India: A Case Study of Dharwad. Int. J. Environ. Sci. Develop. 2012, 3, 368–371. [Google Scholar]
- Rao, C.S.; Rejani, R.; Rao, C.R.; Rao, K.V.; Osman, M.; Reddy, K.S.; Kumar, M.; Kumar, P. Farm ponds for climate-resilient rainfed agriculture. Curr. Sci. 2017, 112, 471–477. [Google Scholar]
- MOWR. Report of Sub-Committee on Policy and Institutional Framework. National Water Mission under National Action Plan on Climate Change; Comprehensive Mission Document; Ministry of Water Resources, Government of India: New Delhi, India, 2008; Volume 2. Available online: http://wrmin.nic.in/writereaddata/nwm28756944786.pdf (accessed on 10 January 2022).
- Rejani, R.; Rao, K.V.; Osman, M.; Chary, G.R.; Reddy, K.S.; Rao, C.S. Spatial and temporal estimation of runoff in a semi-arid micro-watershed of Southern India. Environ. Monit. Assess 2015, 187, 540. [Google Scholar] [CrossRef]
- Rejani, R.; Rao, K.V.; Osman, M.; Chary, G.R.; Reddy, K.S.; Rao, C.S. Location specific in-situ soil and water conservation interventions for sustainable management of drylands. J. Agromet. 2015, 17, 55–60. [Google Scholar] [CrossRef]
- Rejani, R.; Rao, K.V.; Srinivasa Rao, C.H.; Osman, M.; Sammi Reddy, K.; George, B.; Pratyusha Kranthi, G.S.; Chary, G.R.; Swamy, M.V.; Rao, P.J. Identification of potential rainwater-harvesting sites for the sustainable management of a semi-arid watershed. Irrig. Drain. 2017, 66, 227–237. [Google Scholar] [CrossRef]
- Kadam, A.K.; Kale, S.S.; Pande, N.N.; Pawar, N.J.; Sankhua, R.N. Identifying potential rainwater harvesting sites of a semi-arid, basaltic region of Western India, using SCS-CN method. Water Resour. Manag. 2012, 26, 2537–2554. [Google Scholar] [CrossRef]
- Durbude, D.G. Hydrological impact assessment of SWC measures in Ralegaon Siddhi model watershed. Indian J. Soil Conserv. 2015, 43, 197–203. [Google Scholar]
- Nandgude, S.B.; Chavan, P.B.; Mahale, D.M.; Shinde, V.T. Study of water harvesting potential in Morna river basin of Maharashtra using remote sensing and geographical information system. Trends Biosci. 2014, 7, 309–315. [Google Scholar]
- Mishra, V.; Lilhare, R. Hydrologic sensitivity of Indian sub-continental river basins to climate change. Glob. Planet. Change 2016, 139, 78–96. [Google Scholar] [CrossRef]
- Kulkarni, B.D.; Deshpande, N.R.; Patwardhan, S.K.; Bansod, S.D. Assessing hydrological response to changing climate in the Krishna basin of India. J. Earth Sci. Clim. Change 2014, 5, 7. [Google Scholar]
- Sanjay, K.J.; Jaivir, T.; Vishal, S. Simulation of runoff and sediment yield for a Himalayan watershed using SWAT model. J. Water Resour. Prot. 2010, 2, 15. [Google Scholar]
- Patil, J.P.; Sarangi, A.; Singh, O.P.; Singh, A.K.; Ahmad, T. Development of a GIS interfaces for estimation of runoff from watersheds. Water Resour. Manag. 2008, 22, 1221–1239. [Google Scholar] [CrossRef]
- Soulis, K.X.; Valiantzas, J.D.; Dercas, N.; Londra, P.A. Analysis of the runoff generation mechanism for the investigation of the SCS-CN method applicability to a partial area experimental watershed. Hydrol. Earth Syst. Sci. Discuss. 2009, 6, 373–400. [Google Scholar] [CrossRef] [Green Version]
- Sahu, R.K.; Mishra, S.K.; Eldho, T.I.; Jain, M.K. An advanced soil moisture accounting procedure for SCS curve number method. Hydrol. Processes Int. J. 2007, 21, 2872–2881. [Google Scholar] [CrossRef]
- Satheeshkumar, S.; Venkateswaran, S.; Kannan, R. Rainfall-runoff estimation using SCS-CN and GIS approach in the Pappiredipatti watershed of the Vaniyar sub basin, South India. Model. Earth Syst. Environ. 2017, 3, 24. [Google Scholar] [CrossRef] [Green Version]
- Nagarajan, N.; Poongothai, S. Spatial mapping of runoff from a watershed using SCS-CN method with remote sensing and GIS. J. Hydrol. Eng. 2012, 17, 1268–1277. [Google Scholar] [CrossRef]
- Verma, S.; Verma, R.K.; Mishra, S.K.; Singh, A.; Jayaraj, G.K. A revisit of NRCS-CN inspired models coupled with RS and GIS for runoff estimation. Hydrol. Sci. J. 2017, 62, 1891–1930. [Google Scholar] [CrossRef]
- Shi, W.; Wang, N. An improved SCS-CN method incorporating slope, soil moisture, and storm duration factors for runoff prediction. Water 2020, 12, 1335. [Google Scholar] [CrossRef]
- Al-Ghobari, H.; Dewidar, A.; Alataway, A. Estimation of surface water runoff for a semi-arid area using RS and GIS-based SCS-CN method. Water 2020, 12, 1924. [Google Scholar] [CrossRef]
- Mishra, S.K.; Jain, M.K.; Bhunya, P.K.; Singh, V.P. Field applicability of the SCS-CN-based Mishra-Singh general model and its variants. Water Resour. Manag. 2005, 19, 37–62. [Google Scholar] [CrossRef]
- Refsgaard, J.C.; Knudsen, J. Operational validation and intercomparison of different types of hydrological models. Water Resour. Res. 1996, 32, 2189–2202. [Google Scholar] [CrossRef]
- Singh, R.; Subramanian, K.; Refsgaard, J.C. Hydrological modelling of a small watershed using MIKE SHE for irrigation planning. Agric. Water Manag. 1999, 41, 149–166. [Google Scholar] [CrossRef]
- Arnold, J.G.; Moriasi, D.N.; Gassman, P.W.; Abbaspour, K.C.; White, M.J.; Srinivasan, R.; Santhi, C.; Harmel, R.D.; Van Griensven, A.; Van Liew, M.W.; et al. SWAT: Model use, calibration, and validation. Trans. ASABE 2012, 55, 1491–1508. [Google Scholar] [CrossRef]
- Lane, L.J.; Nearing, M.A.; Laflen, J.M.; Foster, G.R.; Nichols, M.H. Description of the US Department of Agriculture water erosion prediction project (WEPP) model. In Overland Flow: Hydraulics and Erosion Mechanics; Taylor & Francis: Abingdon, UK, 1992; pp. 377–391. [Google Scholar]
- Zhu, D.; Das, S.; Ren, Q. Hydrological appraisal of climate change impacts on the water resources of the Xijiang Basin, South China. Water 2017, 9, 793. [Google Scholar] [CrossRef] [Green Version]
- Nohara, D. Impact of climate change on river discharge projected by multi-model ensemble. J. Hydromet. 2006, 7, 1076–1089. [Google Scholar] [CrossRef] [Green Version]
- Yaghoubi, B.; Hosseini, S.A.; Nazif, S. Evaluation of Climate Change Impact on Runoff: A Case Study. Indian J. Sci. Technol. 2016, 9, 1–7. [Google Scholar] [CrossRef]
- Nikam, B.R.; Garg, V.; Jeyaprakash, K.; Gupta, P.K.; Srivastav, S.K.; Thakur, P.K.; Aggarwal, S.P. Analyzing future water availability and hydrological extremes in the Krishna basin under changing climatic conditions. Arab. J. Geosci. 2018, 11, 581. [Google Scholar] [CrossRef]
- Chanapathi, T.; Thatikonda, S.; Raghavan, S. Analysis of rainfall extremes and water yield of Krishna river basin under future climate scenarios. J. Hydrolog. Reg. Stud. 2018, 19, 287–306. [Google Scholar] [CrossRef]
- Chary, G.R.; Srinivasa Rao, C.h.; Gopinath, K.A.; Sikka, A.K.; Kandpal, B.; Bhaskar, S. Improved Agronomic Practices for Rainfed Crops in India; All India Coordinated Research Project for Dryland Agriculture, ICAR-Central Research Institute for Dryland Agriculture: Hyderabad, India, 2016; p. 292. [Google Scholar]
- Singh, V.K.; Prasad, J.V.N.S.; Ramana, D.B.V.; Nagasree, K.; Rejani, R.; Venkatesh, G.; Reddy, D.V.S.; Venkatasubramanian, V.; Prabhakar, M.; Bhaskar, S.; et al. Promising Climate Resilient Technologies for Karnataka; ICAR Central Research Institute for Dryland Agriculture: Hyderabad, India, 2021; 87p, ISBN 978-93-80883-59-5. [Google Scholar]
- CGWB (Central Ground Water Board). Aquifer Systems of Karnataka; Central Ground Water Board, Ministry of Water Resources, Government of India: Bangalore, India, 2012.
- Kumar, S.; Raizada, A.; Biswas, H.; Muralidhar, W.; Rao, K.S. Groundwater extraction in Karnataka and its long-term implications. Indian J. Econ. Dev. 2016, 12, 615–628. [Google Scholar] [CrossRef]
- Tailor, D.; Shrimali, N.J. Surface runoff estimation by SCS curve number method using GIS for Rupen-Khan watershed, Mehsana district, Gujarat. J. Indian Water Resour. Soc. 2016, 36, 1–5. [Google Scholar]
- Chadli, K.; Kirat, M.; Laadoua, A.; El Harchaoui, N. Runoff modeling of Sebou watershed (Morocco) using SCS curve number method and geographic information system. Modeling Earth Syst. Environ. 2016, 2, 1–8. [Google Scholar] [CrossRef] [Green Version]
- Sa’adi, Z.; Shahid, S.; Ismail, T.; Chung, E.S.; Wang, X.J. Trends analysis of rainfall and rainfall extremes in Sarawak, Malaysia using modified Mann-Kendall test. Meteorol. Atmos. Phys. 2019, 131, 263–277. [Google Scholar] [CrossRef]
- Mondal, A.; Kundu, S.; Mukhopadhyay, A. Rainfall trend analysis by Mann-Kendall test: A case study of north-eastern part of Cuttack district, Orissa. Int. J. Geol. Earth Environ. Sci. 2012, 2, 70–78. [Google Scholar]
- Knapp, A.K.; Hoover, D.L.; Wilcox, K.R.; Avolio, M.L.; Koerner, S.E.; La Pierre, K.J.; Loik, M.E.; Luo, Y.; Sala, O.E.; Smith, M.D. Characterizing differences in precipitation regimes of extreme wet and dry years: Implications for climate change experiments. Glob. Change Biol. 2015, 21, 2624–2633. [Google Scholar] [CrossRef] [Green Version]
- Indian Meteorological Department (IMD), Frequently asked Questions (FAQs) on Monsoon. 2022. Available online: https://mausam.imd.gov.in/imd_latest/monsoonfaq.pdf (accessed on 10 January 2022).
- Chakilu, G.G.; Sándor, S.; Zoltán, T. Change in stream flow of Gumara watershed, upper Blue Nile basin, Ethiopia under representative concentration pathway climate change scenarios. Water 2020, 12, 3046. [Google Scholar] [CrossRef]
- Anjum, M.N.; Ding, Y.; Shangguan, D. Simulation of the projected climate change impacts on the river flow regimes under CMIP5 RCP scenarios in the westerlies dominated belt, northern Pakistan. Atmos. Res. 2019, 227, 233–248. [Google Scholar] [CrossRef]
- Rao, M.S.; Rao, C.R.; Sreelakshmi, P.; Islam, A.; Rao, A.S.; Chary, G.R.; Bhaskar, S. Pest scenario of Spodoptera litura (Fab.) on groundnut under representative concentration pathways (RCPs) based climate change scenarios. J. Therm. Biol. 2020, 94, 102749. [Google Scholar]
- Chary, G.R.; Bhaskar, S.; Gopinath, K.A.; Prabhakar, M.; Prasad, J.V.N.S.; Rao, C.A.; Rao, K.V. Climate resilient rainfed agriculture: Experiences from India. In Climate Change Adaptations in Dryland Agriculture in Semi-Arid Areas; Springer: Singapore, 2022; pp. 3–18. [Google Scholar]
- Ahmadi-Sani, N.; Razaghnia, L.; Pukkala, T. Effect of Land-Use Change on Runoff in Hyrcania. Land 2022, 11, 220. [Google Scholar] [CrossRef]
- Rejani, R.; Yadukumar, N. Soil and water conservation techniques in cashew grown along steep hill slopes. Sci. Hortic. 2010, 126, 371–378. [Google Scholar] [CrossRef]
- Ningaraju, H.J.; Ganesh Kumar, S.B.; Surendra, H.J. Estimation of runoff using SCS-CN and GIS method in ungauged watershed: A case study of Kharadya mill watershed, India. Int. J. Adv. Eng. Res. Sci. 2016, 3, 36–42. [Google Scholar]
- Rawat, K.S.; Singh, S.K. Estimation of surface runoff from semi-arid ungauged agricultural watershed using SCS-CN method and earth observation data sets. Water Conserv. Sci. Eng. 2017, 1, 233–247. [Google Scholar] [CrossRef]
- Parvez, M.B.; Inayathulla, M. Estimation of surface runoff by soil conservation service curve number model for upper Cauvery Karnataka. Int. J. Sci. Res. Multidiscip. Stud. 2019, 5, 7–17. [Google Scholar]
- Gardner, L.R. Assessing the effect of climate change on mean annual runoff. J. Hydrol. 2009, 379, 351–359. [Google Scholar] [CrossRef]
- Fowler, K.; Coxon, G.; Freer, J.; Peel, M.; Wagener, T.; Western, A.; Woods, R.; Zhang, L. Simulating runoff under changing climatic conditions: A framework for model improvement. Water Resour. Res. 2018, 54, 9812–9832. [Google Scholar] [CrossRef] [Green Version]














| District | Annual Rainfall (mm) |
|---|---|
| Vijayapura | 534–707 |
| Belgavi | 532–1745 |
| Bagalkot | 523–648 |
| Gadag | 501–1083 |
| Koppal | 540–707 |
| Bellary | 462–650 |
| Davengere | 422–1494 |
| Raichur | 469–613 |
| Dharwad | 605–810 |
| District | Mean Annual Rainfall (mm) | Mean Annual Runoff (% of Rainfall) | ||||
|---|---|---|---|---|---|---|
| 1951–1971 | 1972–1992 | 1993–2013 | 1951–1971 | 1972–1992 | 1993–2013 | |
| Vijayapura | 627–688 | 605–707 | 534–697 | 6.1–16.7 | 7.1–20.5 | 7.6–18.3 |
| Belgavi | 547–1927 | 532–1958 | 537–1748 | 5.4–32.1 | 5.9–30.0 | 5.9–30.1 |
| Bagalkot | 528–647 | 553–602 | 523–648 | 6.0–21.4 | 6.0–17.2 | 7.4–18.2 |
| Gadag | 625–745 | 501–687 | 519–1083 | 5.3–18.2 | 4.6–16.2 | 6.7–17.0 |
| Koppal | 569–707 | 540–707 | 556–646 | 6.0–22.9 | 7.3–22.4 | 8.6–23.8 |
| Bellary | 462–650 | 469–648 | 479–645 | 5.8–15.0 | 7.1–16.4 | 8.1–16.5 |
| Davengere | 422–675 | 443–952 | 500–1494 | 5.2–19.7 | 7.0–17.0 | 6.7–23.6 |
| Raichur | 593–713 | 610–692 | 469–667 | 6.0–20.0 | 7.7–21.5 | 9.2–18.8 |
| Dharwad | 616–807 | 605–767 | 648–801 | 5.3–17.4 | 5.1–15.3 | 6.0–17.8 |
| Domain Districts | Sub-Districts | Mean Rainfall (Pmean) (mm) and Runoff (Qrange) (% of Rainfall) | ||||||||
|---|---|---|---|---|---|---|---|---|---|---|
| Above Normal Year | Normal Year | Drought Year | ||||||||
| P mean | Q range | P mean | Q range | P mean | Q range | |||||
| Davengere | Honnali | 2150.9 | 21.0 | 32.9 | 865.9 | 7.2 | 13.2 | 531.0 | 5.1 | 9.2 |
| Harihar | 895.0 | 14.4 | 22.0 | 591.4 | 12.6 | 18.1 | 413.9 | 8.2 | 13.7 | |
| Channagiri | 883.6 | 12.6 | 20.0 | 595.7 | 6.8 | 11.7 | 362.9 | 2.8 | 5.2 | |
| Davengere | 722.6 | 11.4 | 19.0 | 467.7 | 10.3 | 16.3 | 246.2 | 7.0 | 12.1 | |
| Harpanahalli | 814.4 | 10.7 | 17.8 | 514.4 | 6.2 | 10.8 | 267.2 | 1.6 | 3.2 | |
| Jagalur | 678.7 | 12.8 | 20.2 | 463.3 | 7.4 | 12.9 | 230.0 | 5.9 | 10.0 | |
| Raichur | Deodurg | 968.6 | 15.2 | 23.6 | 572.6 | 9.6 | 15.9 | 330.1 | 5.6 | 10.1 |
| Lingsugur | 800.9 | 11.0 | 19.0 | 524.8 | 7.9 | 13.7 | 313.2 | 3.1 | 7.0 | |
| Manvi | 967.4 | 16.7 | 26.0 | 553.2 | 12.3 | 19.7 | 285.3 | 7.0 | 11.6 | |
| Raichur | 997.1 | 14.4 | 23.1 | 605.7 | 10.4 | 17.1 | 371.9 | 7.0 | 12.2 | |
| Sidhnur | 939.3 | 18.6 | 27.6 | 567.7 | 8.2 | 14.1 | 301.5 | 3.7 | 7.0 | |
| Dharwad | Navalgud | 1157.9 | 14.9 | 23.2 | 635.3 | 9.3 | 15.3 | 378.6 | 3.5 | 5.9 |
| Dharwad | 1101.5 | 12.4 | 19.8 | 696.3 | 7.1 | 12.5 | 310.5 | 7.2 | 12.6 | |
| Hubli | 1238.3 | 22.5 | 32.0 | 612.2 | 9.0 | 15.1 | 391.2 | 4.5 | 7.8 | |
| Kundgol | 1216.4 | 12.8 | 20.6 | 667.0 | 5.0 | 9.3 | 393.6 | 2.1 | 4.4 | |
| Kalghatti | 1258.2 | 15.4 | 23.1 | 717.1 | 6.4 | 11.6 | 425.1 | 3.4 | 5.6 | |
| Bellary | Huvinahadagalli | 791.8 | 10.6 | 17.3 | 556.3 | 7.8 | 13.3 | 324.1 | 1.0 | 2.6 |
| Hagaribommanahalli | 893.7 | 15.6 | 23.5 | 594.1 | 9.0 | 14.7 | 332.1 | 3.0 | 6.2 | |
| Kudligi | 681.9 | 13.7 | 21.5 | 454.2 | 7.5 | 12.9 | 230.4 | 1.0 | 2.0 | |
| Sandur | 864.4 | 14.9 | 23.0 | 606.3 | 6.8 | 11.8 | 310.2 | 0.4 | 1.5 | |
| Hospet | 808.8 | 12.3 | 19.6 | 547.5 | 7.4 | 12.9 | 304.8 | 2.9 | 5.9 | |
| Bellary | 788.5 | 12.0 | 19.6 | 507.9 | 7.9 | 13.6 | 279.8 | 3.6 | 6.9 | |
| Siruguppa | 872.1 | 15.3 | 23.5 | 581.5 | 8.4 | 14.8 | 387.8 | 3.7 | 8.1 | |
| Vijayapura | Indi | 869.9 | 13.1 | 21.8 | 590.1 | 9.3 | 15.8 | 283.1 | 2.7 | 4.8 |
| Vijayapura | 842.0 | 15.8 | 24.3 | 545.0 | 10.7 | 17.5 | 320.5 | 4.2 | 8.0 | |
| Sindgi | 1039.1 | 16.5 | 25.7 | 619.9 | 10.2 | 17.0 | 344.5 | 3.2 | 6.6 | |
| B Bagevadi | 898.5 | 15.5 | 23.7 | 571.2 | 9.9 | 16.7 | 358.3 | 3.1 | 6.2 | |
| Muddebihal | 886.6 | 11.5 | 19.5 | 540.2 | 7.1 | 12.5 | 336.4 | 3.0 | 6.0 | |
| Belgavi | Khanapur | 2646.1 | 28.1 | 40.6 | 1613.0 | 18.2 | 28.7 | 999.7 | 11.7 | 20.5 |
| Sampgaon | 1160.7 | 15.4 | 23.8 | 646.3 | 6.6 | 12.0 | 415.0 | 4.1 | 7.5 | |
| Belgavi | 1383.5 | 14.9 | 24.1 | 815.5 | 9.2 | 15.6 | 517.6 | 2.6 | 5.4 | |
| Parasgad | 1081.6 | 16.2 | 24.2 | 588.2 | 9.3 | 15.3 | 376.4 | 5.9 | 10.0 | |
| Ramdurg | 837.6 | 13.2 | 20.8 | 549.3 | 8.6 | 14.3 | 330.4 | 4.1 | 7.3 | |
| Hukeri | 1091.4 | 16.5 | 25.6 | 664.2 | 10.8 | 17.4 | 374.5 | 3.4 | 6.0 | |
| Gokak | 1091.4 | 11.9 | 19.5 | 629.0 | 5.0 | 9.5 | 356.8 | 1.6 | 3.4 | |
| Chikodi | 861.3 | 10.3 | 17.8 | 570.2 | 6.5 | 11.4 | 332.0 | 2.6 | 5.4 | |
| Raybag | 752.7 | 12.2 | 19.9 | 490.3 | 7.4 | 12.4 | 277.9 | 6.2 | 9.7 | |
| Athni | 764.2 | 15.6 | 23.9 | 520.4 | 7.1 | 12.2 | 318.3 | 4.8 | 9.0 | |
| Bagalkote | Jamkhandi | 759.6 | 14.2 | 21.7 | 523.2 | 8.0 | 13.6 | 329.9 | 4.1 | 7.9 |
| Mudhol | 783.3 | 10.4 | 18.3 | 518.1 | 5.9 | 11.0 | 307.7 | 0.9 | 2.2 | |
| Bilgi | 847.2 | 16.9 | 26.3 | 573.2 | 10.0 | 16.4 | 286.4 | 2.0 | 4.7 | |
| Bagalkote | 796.8 | 11.4 | 18.8 | 535.3 | 8.5 | 14.2 | 293.6 | 4.1 | 7.3 | |
| Badami | 806.3 | 13.6 | 21.7 | 565.3 | 8.9 | 14.6 | 331.6 | 2.1 | 4.4 | |
| Hungund | 859.0 | 17.1 | 26.1 | 590.2 | 9.5 | 16.0 | 356.7 | 4.5 | 8.8 | |
| Gadag | Nargund | 981.7 | 13.5 | 21.2 | 610.0 | 7.6 | 13.0 | 385.9 | 1.1 | 2.4 |
| Ron | 900.8 | 15.4 | 24.6 | 604.6 | 8.6 | 14.4 | 385.2 | 3.7 | 7.3 | |
| Gadag | 800.8 | 11.2 | 18.6 | 543.0 | 5.6 | 10.3 | 291.9 | 2.4 | 4.9 | |
| Mundargi | 742.0 | 14.8 | 23.1 | 505.7 | 8.8 | 15.0 | 268.4 | 3.0 | 5.0 | |
| Shirhatti | 2305.6 | 26.2 | 37.7 | 707.3 | 5.2 | 9.5 | 465.1 | 2.9 | 6.0 | |
| Koppal | Kushtagi | 826.8 | 14.3 | 22.5 | 532.8 | 10.1 | 16.6 | 324.5 | 4.8 | 7.7 |
| Yelbarga | 840.2 | 11.3 | 19.2 | 570.3 | 7.7 | 13.4 | 350.1 | 3.5 | 6.8 | |
| Koppal | 953.5 | 20.5 | 30.0 | 623.2 | 13.1 | 20.3 | 316.7 | 3.0 | 6.5 | |
| Gangawati | 864.6 | 14.3 | 22.2 | 510.3 | 9.0 | 14.8 | 294.6 | 3.3 | 6.2 | |
Publisher’s Note: MDPI stays neutral with regard to jurisdictional claims in published maps and institutional affiliations. |
© 2022 by the authors. Licensee MDPI, Basel, Switzerland. This article is an open access article distributed under the terms and conditions of the Creative Commons Attribution (CC BY) license (https://creativecommons.org/licenses/by/4.0/).
Share and Cite
Raghavan, R.; Rao, K.V.; Shirahatti, M.S.; Srinivas, D.K.; Reddy, K.S.; Chary, G.R.; Gopinath, K.A.; Osman, M.; Prabhakar, M.; Singh, V.K. Assessment of Spatial and Temporal Variations in Runoff Potential under Changing Climatic Scenarios in Northern Part of Karnataka in India Using Geospatial Techniques. Sustainability 2022, 14, 3969. https://doi.org/10.3390/su14073969
Raghavan R, Rao KV, Shirahatti MS, Srinivas DK, Reddy KS, Chary GR, Gopinath KA, Osman M, Prabhakar M, Singh VK. Assessment of Spatial and Temporal Variations in Runoff Potential under Changing Climatic Scenarios in Northern Part of Karnataka in India Using Geospatial Techniques. Sustainability. 2022; 14(7):3969. https://doi.org/10.3390/su14073969
Chicago/Turabian StyleRaghavan, Rejani, Kondru Venkateswara Rao, Maheshwar Shivashankar Shirahatti, Duvvala Kalyana Srinivas, Kotha Sammi Reddy, Gajjala Ravindra Chary, Kodigal A. Gopinath, Mohammed Osman, Mathyam Prabhakar, and Vinod Kumar Singh. 2022. "Assessment of Spatial and Temporal Variations in Runoff Potential under Changing Climatic Scenarios in Northern Part of Karnataka in India Using Geospatial Techniques" Sustainability 14, no. 7: 3969. https://doi.org/10.3390/su14073969
APA StyleRaghavan, R., Rao, K. V., Shirahatti, M. S., Srinivas, D. K., Reddy, K. S., Chary, G. R., Gopinath, K. A., Osman, M., Prabhakar, M., & Singh, V. K. (2022). Assessment of Spatial and Temporal Variations in Runoff Potential under Changing Climatic Scenarios in Northern Part of Karnataka in India Using Geospatial Techniques. Sustainability, 14(7), 3969. https://doi.org/10.3390/su14073969

