Sign in to use this feature.

Years

Between: -

Subjects

remove_circle_outline
remove_circle_outline
remove_circle_outline
remove_circle_outline
remove_circle_outline
remove_circle_outline
remove_circle_outline

Journals

Article Types

Countries / Regions

Search Results (16)

Search Parameters:
Keywords = online cure monitoring

Order results
Result details
Results per page
Select all
Export citation of selected articles as:
19 pages, 5071 KB  
Review
Research Progress on Optical Fiber Sensing Based Health Monitoring Technology for Aerospace Composite Structures
by Xiang Zhou, Xiaolei Zhang, Jianxin He, Chao Yin and Xing Shen
Machines 2026, 14(1), 31; https://doi.org/10.3390/machines14010031 - 25 Dec 2025
Viewed by 384
Abstract
The large-scale deployment of aerospace composite structures has become a defining trend in modern aeronautics; however, hidden damage is difficult to detect over the full life cycle with conventional non-destructive inspection. This creates an urgent demand for on-line, high-fidelity structural health monitoring (SHM) [...] Read more.
The large-scale deployment of aerospace composite structures has become a defining trend in modern aeronautics; however, hidden damage is difficult to detect over the full life cycle with conventional non-destructive inspection. This creates an urgent demand for on-line, high-fidelity structural health monitoring (SHM) technology. Optical-fiber sensors—featuring minimal mass, micron-scale diameter, immunity to electromagnetic interference and the ability to be co-cured into composite laminates for distributed measurement—are widely regarded as the key enabling technology. This paper presents a comprehensive review of recent advances and engineering applications of optical fiber sensing. Emphasis is placed on its engineering applications covering wing strain mapping, landing-gear load tracking, fuselage deformation localization, and cure-process monitoring and low-velocity impact damage identification of composite materials. Emerging intelligent assessment methodologies are examined. Finally, the development trends of optical fiber sensing technology are prospected, offering a reference framework for future theoretical innovation and engineering deployment of aerospace composite SHM technology. Full article
(This article belongs to the Special Issue Smart Structures and Applications in Aerospace Engineering)
Show Figures

Figure 1

18 pages, 7217 KB  
Article
Analysis of Object Deformations Printed by Additive Manufacturing from Concrete Mixtures over Time
by Petr Keller and Radomír Mendřický
Appl. Sci. 2025, 15(17), 9749; https://doi.org/10.3390/app15179749 - 4 Sep 2025
Viewed by 876
Abstract
The article deals with the evaluation of dimensional deformations of a building element manufactured additively from a cement mixture. The study follows up on previous research within the 3DStar project and expands the methodology for monitoring deformations over time. The aim is to [...] Read more.
The article deals with the evaluation of dimensional deformations of a building element manufactured additively from a cement mixture. The study follows up on previous research within the 3DStar project and expands the methodology for monitoring deformations over time. The aim is to contribute to the development of more accurate simulation models for predicting the behaviour of printed structures, especially in the early stages after printing. For the analysis, an experimental ‘L’-shaped element was designed and printed, whose deformations were monitored using repeated 3D scanning and dimensional changes were evaluated for up to 93 days. The results show that the most significant deformations occur in the first hours after printing due to gravitational loading and mixture curing, while later changes are mainly due to shrinkage. The element’s geometry and the walls’ thickness also play a role. The analysis confirms the effectiveness of the ‘Caliper’ measurement method and outlines the potential for future use of photogrammetry as a method for online deformation monitoring. The data obtained will be used to optimise printing parameters and calibrate material parameters in the developed simulation software for non-linear numerical simulations in additive manufacturing using cement mixtures. Full article
(This article belongs to the Section Additive Manufacturing Technologies)
Show Figures

Graphical abstract

24 pages, 347 KB  
Conference Report
Online Conference “Chronic Viral Infections and Cancer, Openings for Vaccines and Cure” VIRCAN2024, Monitoring the Progress
by Liba Sokolovska, Juris Jansons, Franco M. Buonaguro and Maria Isaguliants
Vaccines 2025, 13(9), 940; https://doi.org/10.3390/vaccines13090940 - 2 Sep 2025
Viewed by 953
Abstract
Chronic viral infections and virus-induced cancers have been actively studied for decades, with many significant advancements in basic science, disease cure, treatment, and prevention. Yet, today, these infections and pathologies remain major contributors to morbidity and mortality worldwide. The international online conference “VIRCAN2024: [...] Read more.
Chronic viral infections and virus-induced cancers have been actively studied for decades, with many significant advancements in basic science, disease cure, treatment, and prevention. Yet, today, these infections and pathologies remain major contributors to morbidity and mortality worldwide. The international online conference “VIRCAN2024: Chronic viral infections and cancer, openings for Vaccines and Cure” aimed to address the remaining issues, present the research carried out in this broad field, and prognose directions for its development. The conference covered oncogenicity mechanisms and new approaches in the development of treatments and vaccines. VIRCAN2024 was held on the platform of Riga Stradins University, Riga, Latvia. The conference was supported by the Latvian Science Council grant “Human papillomavirus genome associated correlates of disease progression and treatment response for cervical neoplasms and cancer”, and the scientific journal Vaccines (MDPI). This report summarizes the lectures and presentations given at the conference. Full article
(This article belongs to the Special Issue Chronic Viral Infections and Cancer: Openings for Vaccines and Cure)
12 pages, 4294 KB  
Article
Design and Validation of a Dielectric Method-Based Composite Material Curing Monitoring Platform
by Wenfeng Yang, Xinguang Yin, Shaolong Li, Shuaicai Liu, Ran Zhang, Yu Cao, Bowen Yang and Hongshuai Huang
Sensors 2025, 25(6), 1686; https://doi.org/10.3390/s25061686 - 8 Mar 2025
Viewed by 1311
Abstract
Monitoring the curing process is crucial for guiding and optimizing the curing procedures of composite material repair patches. Traditional embedded online monitoring methods are limited in their ability to track the curing process of these patches. This paper presents a composite material curing [...] Read more.
Monitoring the curing process is crucial for guiding and optimizing the curing procedures of composite material repair patches. Traditional embedded online monitoring methods are limited in their ability to track the curing process of these patches. This paper presents a composite material curing monitoring platform designed using dielectric methods. It integrates temperature control, pressure control, dielectric signal acquisition, control and display modules, and is specifically tailored for bag molding curing of repair patches. The platform measures the ionic viscosity of T300 2019B composites, analyzes the curing index, and correlates it with DSC-cured degree tests. The results indicate that the multiple ionic viscosity curves obtained from monitoring exhibit consistent trends, with correlation coefficients between curves exceeding 0.96. The changes in curing index align with the changes in curing degree, demonstrating that the platform can reliably and accurately monitor the ionic viscosity of repair patches. This platform enables effective monitoring of the ionic viscosity during the curing process of composite material repair patches. Full article
(This article belongs to the Section Electronic Sensors)
Show Figures

Figure 1

17 pages, 13990 KB  
Article
Strain and Temperature Sensing Based on Different Temperature Coefficients fs-FBG Arrays for Intelligent Buoyancy Materials
by Meng Tian, Minggan Lou, Wei Zhang, Wenzhu Huang, Kaiqi Yan, Bin Liao and Wentao Zhang
Sensors 2024, 24(9), 2824; https://doi.org/10.3390/s24092824 - 29 Apr 2024
Cited by 5 | Viewed by 2265
Abstract
The temperature and strain fields monitoring during the preparation process of buoyancy materials, as well as the health status after molding, are important for mastering the mechanical properties of buoyancy materials and ensuring the safety of operators and equipment. This paper proposes a [...] Read more.
The temperature and strain fields monitoring during the preparation process of buoyancy materials, as well as the health status after molding, are important for mastering the mechanical properties of buoyancy materials and ensuring the safety of operators and equipment. This paper proposes a short and high-density femtosecond fiber Bragg grating (fs-FBG) array based on different temperature coefficients fibers. By optimizing the parameters of femtosecond laser point-by-point writing technology, high-performance fs-FBG arrays with millimeter level gating length and millimeter level spatial resolution were prepared on two types of fibers. These were successfully embedded in buoyancy materials to achieve in-situ online monitoring of the curing process and after molding. The experimental results show that the fs-FBG array sensor has good anti-chirp performance and achieves online monitoring of millimeter-level spatial resolution. Intelligent buoyancy materials can provide real-time feedback on the health status of equipment in harsh underwater environments. The system can achieve temperature monitoring with an accuracy of 0.56 °C and deformation monitoring with sub-millimeter accuracy; the error is in the order of micrometers, which is of great significance in the field of deep-sea exploration. Full article
(This article belongs to the Special Issue Fiber Grating Sensors and Applications)
Show Figures

Figure 1

26 pages, 13730 KB  
Article
In Situ Monitoring of the Curing of Highly Filled Epoxy Molding Compounds: The Influence of Reaction Type and Silica Content on Cure Kinetic Models
by Julian Vogelwaid, Felix Hampel, Martin Bayer, Michael Walz, Larysa Kutuzova, Günter Lorenz, Andreas Kandelbauer and Timo Jacob
Polymers 2024, 16(8), 1056; https://doi.org/10.3390/polym16081056 - 11 Apr 2024
Cited by 11 | Viewed by 3629
Abstract
Monitoring of molding processes is one of the most challenging future tasks in polymer processing. In this work, the in situ monitoring of the curing behavior of highly filled EMCs (silica filler content ranging from 73 to 83 wt%) and the effect of [...] Read more.
Monitoring of molding processes is one of the most challenging future tasks in polymer processing. In this work, the in situ monitoring of the curing behavior of highly filled EMCs (silica filler content ranging from 73 to 83 wt%) and the effect of filler load on curing kinetics are investigated. Kinetic modelling using the Friedman approach was applied using real-time process data obtained from in situ DEA measurements, and these online kinetic models were compared with curing analysis data obtained from offline DSC measurements. For an autocatalytic fast-reacting material to be processed above the glass transition temperature Tg and for an autocatalytic slow-reacting material to be processed below Tg, time–temperature–transformation (TTT) diagrams were generated to investigate the reaction behavior regarding Tg progression. Incorporating a material containing a lower silica filler content of 10 wt% enabled analysis of the effects of filler content on sensor sensitivity and curing kinetics. Lower silica particle content (and a larger fraction of organic resin, respectively) favored reaction kinetics, resulting in a faster reaction towards Tg1. Kinetic analysis using DEA and DSC facilitated the development of highly accurate prediction models using the Friedman model-free approach. Lower silica particle content resulted in enhanced sensitivity of the analytical method, leading, in turn, to more precise prediction models for the degree of cure. Full article
(This article belongs to the Collection Polymerization and Kinetic Studies)
Show Figures

Graphical abstract

6 pages, 702 KB  
Communication
Novel Management of Granuloma Formation Secondary to Dermal Filler with Intralesional 1444 nm Nd:YAG Laser Technique
by Domenico Piccolo, Mohammed Hussein Mutlag, Laura Pieri, Beatrice Marina Pennati, Claudio Conforti and Paolo Bonan
Medicina 2023, 59(8), 1406; https://doi.org/10.3390/medicina59081406 - 31 Jul 2023
Cited by 5 | Viewed by 7153
Abstract
Background: Dermal fillers for soft tissue for the treatment of face sagging, volume loss, and wrinkles have become popular among patients of all ages and ethnicities, and their use is becoming increasingly widespread. Aim: the goal of this study was to evaluate the [...] Read more.
Background: Dermal fillers for soft tissue for the treatment of face sagging, volume loss, and wrinkles have become popular among patients of all ages and ethnicities, and their use is becoming increasingly widespread. Aim: the goal of this study was to evaluate the effectiveness and safety of a micro-pulsed, 1444 nm Nd:YAG laser on dermal filler complications, in particular on granuloma management. Methods: A subcutaneous, 1444 nm Nd:YAG laser was used on five female patients (range age 52–68 years) with hyaluronic filler granulomas located on the face (two on the cheek area and three on the lips); three patients had self-injected the filler, buying it online. Before and after the therapy, the patients received a skin ultrasound to determine the form and location of the granulomas and to determine if there had been a full or partial resolution. During this study, all possible adverse effects at the treatment site were monitored. The 5-point Global Aesthetic Improvement Scale (GAIS) (0 point—no change; 1 point—25%, mild improvement; 2 points—50%, moderate improvement; 3 points—75%, good improvement; 4 points—100%, excellent improvement) was recorded at a 3-month follow-up. Results: good results were obtained in the treatment of filler granulomas with the intralesional 1444 nm laser, even if just a single treatment was performed (one intervention was effective for curing granulomas up to 5 mm in diameter). Three patients were satisfied with excellent improvement, and two patients experienced good improvement. The results are functional and aesthetically satisfying, as shown by photographic assessment. At the last follow-up, the granuloma had reduced or completely disappeared in all cases, and no infections, burns, scarring or fibrosis, episodes of severe bleeding, or other serious adverse effects had been reported. All subjects tolerated the post-treatment period well. Conclusions: Our findings showed that granuloma treatment with an intralesional 1444 nm Nd:YAG laser is a minimally invasive, easy, fast, efficient, and low-risk procedure. Full article
(This article belongs to the Special Issue Advances in Laser Treatment for Skin Diseases)
Show Figures

Figure 1

19 pages, 10781 KB  
Article
A Numerical Thermo-Chemo-Flow Analysis of Thermoset Resin Impregnation in LCM Processes
by Hatim Alotaibi, Chamil Abeykoon, Constantinos Soutis and Masoud Jabbari
Polymers 2023, 15(6), 1572; https://doi.org/10.3390/polym15061572 - 22 Mar 2023
Cited by 5 | Viewed by 3875
Abstract
This paper presents a numerical framework for modelling and simulating convection–diffusion–reaction flows in liquid composite moulding (LCM). The model is developed in ANSYS Fluent with customised user-defined-functions (UDFs), user-defined-scalar (UDS), and user-defined memory (UDM) codes to incorporate the cure kinetics and rheological characteristics [...] Read more.
This paper presents a numerical framework for modelling and simulating convection–diffusion–reaction flows in liquid composite moulding (LCM). The model is developed in ANSYS Fluent with customised user-defined-functions (UDFs), user-defined-scalar (UDS), and user-defined memory (UDM) codes to incorporate the cure kinetics and rheological characteristics of thermoset resin impregnation. The simulations were performed adopting volume-of-fluid (VOF)—a multiphase flow solution—based on finite volume method (FVM). The developed numerical approach solves Darcy’s law, heat transfer, and chemical reactions in LCM process simultaneously. Thereby, the solution scheme shows its ability to provide information on flow-front, viscosity development, degree of cure, and rate of reaction at once unlike existing literature that commonly focuses on impregnation stage and cure stage in isolation. Furthermore, it allows online monitoring, controlled boundary conditions, and injection techniques (for design of manufacturing) during the mould filling and curing stages. To examine the validity of the model, a comparative analysis was carried out for a simple geometry, in that the numerical results indicate good agreement—3.4% difference in the degree of cure compared with previous research findings. Full article
Show Figures

Figure 1

20 pages, 6093 KB  
Article
Pulsed Laser Photo-Crosslinking of Gelatin Methacryloyl Hydrogels for the Controlled Delivery of Chlorpromazine to Combat Antimicrobial Resistance
by Tatiana Tozar, Simona Nistorescu, Mihai Boni, Gratiela Gradisteanu Pircalabioru, Irina Negut and Angela Staicu
Pharmaceutics 2022, 14(10), 2121; https://doi.org/10.3390/pharmaceutics14102121 - 6 Oct 2022
Cited by 14 | Viewed by 3443
Abstract
Hydrogels are ideal candidates for the sustained local administration of antimicrobial drugs because they have customizable physicochemical properties that allow drug release kinetics to be controlled and potentially address the issue of systemic side effects. Consequently, the purpose of this study was to [...] Read more.
Hydrogels are ideal candidates for the sustained local administration of antimicrobial drugs because they have customizable physicochemical properties that allow drug release kinetics to be controlled and potentially address the issue of systemic side effects. Consequently, the purpose of this study was to use 266 nm-pulsed laser beams to photo-crosslink gelatin methacryloyl hydrogels using Irgacure 2959 as a photo-initiator to reduce the curing time and to have an online method to monitor the process, such as laser-induced fluorescence. Additionally, irradiated chlorpromazine was loaded into the hydrogels to obtain a drug delivery system with antimicrobial activity. These hydrogels were investigated by UV–Vis and FTIR absorption spectroscopy, scanning electron microscopy, and laser-induced fluorescence spectroscopy and their structural and morphological characteristics, swelling behavior, and drug release profile were obtained. As a result the morphology, swelling behavior, and drug release profile were influenced by both the energy of the laser beam and the exposure time. The optimal hydrogel was obtained after 1 min of laser irradiation for Irgacure 2959 at 0.05% w/v concentration and gelatin methacryloyl at 10% w/v concentration. The hydrogels loaded with irradiated chlorpromazine show significant antimicrobial activity against Staphylococcus aureus and MRSA bacteria and a non-cytotoxic effect against L929 fibroblast cell lines. Full article
Show Figures

Figure 1

14 pages, 4056 KB  
Article
Gel Point Determination in Resin Transfer Molding Process with Fiber Bragg Grating Inscribed in Side-Hole Elliptical Core Optical Fiber
by Karol Wachtarczyk, Marcel Bender, Ewald Fauster, Ralf Schledjewski, Paweł Gąsior and Jerzy Kaleta
Materials 2022, 15(18), 6497; https://doi.org/10.3390/ma15186497 - 19 Sep 2022
Cited by 3 | Viewed by 2829
Abstract
Material as well as process variations in the composites industry are reasons to develop methods for in-line monitoring, which would increase reproducibility of the manufacturing process and the final composite products. Fiber Bragg Gratings (FBGs) have shown to be useful for monitoring liquid-composite [...] Read more.
Material as well as process variations in the composites industry are reasons to develop methods for in-line monitoring, which would increase reproducibility of the manufacturing process and the final composite products. Fiber Bragg Gratings (FBGs) have shown to be useful for monitoring liquid-composite molding processes, e.g., in terms of online gel point detection. Existing works however, focus on in-plane strain measurements while out-of-plane residual strain prevails. In order to measure out-of-plane strain, FBG inscribed in highly birefringent fiber (HB FBG) can be used. The purpose of this research is the cure stage detection with (a) FBG inscribed in single mode and (b) FBG inscribed in highly-birefringent side-hole fiber in comparison to the reference gel point detected with an in-mold DC sensor. Results reveal that the curing process is better traceable with HB FBG than with regular FBG. Thus, the use of HB FBG can be a good method for the gel point estimation in the RTM process. Full article
Show Figures

Figure 1

23 pages, 8703 KB  
Communication
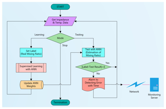
Development of an Online Monitoring Device for the Mixing Ratio of Two-Part Epoxy Adhesives Using an Electrical Impedance Spectroscopy Technique and Machine Learning
by Jeong Hee Choi and Chae Hun An
Processes 2022, 10(5), 951; https://doi.org/10.3390/pr10050951 - 10 May 2022
Cited by 1 | Viewed by 3519
Abstract
Two-part epoxy adhesives are widely used in a range of industries. Two-part epoxy adhesive is composed of a resin and a hardener. Both materials remain stable in the general environment but curing begins when mixed in the specified mixing ratio. However, it has [...] Read more.
Two-part epoxy adhesives are widely used in a range of industries. Two-part epoxy adhesive is composed of a resin and a hardener. Both materials remain stable in the general environment but curing begins when mixed in the specified mixing ratio. However, it has the disadvantage of requiring a specific mixing device. In addition, if the mixing ratio is different from the specified ratio due to the error of the mixing system, it has a fatal effect on the adhesion performance. The dielectric constant is a characteristic constant of a material. Therefore, it represents the mixing ratio of mixed two-part epoxy adhesives. With the electrical impedance spectroscopy technique, it can be measured indirectly by measuring impedance according to frequency and temperature. In this study, a sensor and embedded device for an online monitoring of its integrity using a regression method among machine learning are developed, which can acquire impedance data with frequency and temperature data according to the change in the mixing ratio of a two-part epoxy adhesive. The experimentally collected data were used as training data for the machine learning algorithm. It was found that the learned machine learning algorithm effectively estimates the mixing ratio of the two-part epoxy with an arbitrary value. Full article
Show Figures

Figure 1

13 pages, 3154 KB  
Article
Online Cure Monitoring and Modelling of Cyanate Ester-Based Composites for High Temperature Applications
by Lyaysan Amirova, Christian Brauner, Markus Grob, Nicolas Gort, Fabian Schadt, Nikos Pantelelis, Thomas Ricard and Wilco Gerrits
Polymers 2021, 13(18), 3021; https://doi.org/10.3390/polym13183021 - 7 Sep 2021
Cited by 7 | Viewed by 3438
Abstract
A cure kinetics investigation of a high temperature-resistant phenol novolac cyanate ester toughened with polyether sulfone (CE-PES blend) was undertaken using non-isothermal differential scanning calorimetry. Thin ply carbon fiber prepreg, based on the CE-PES formulation, was fabricated, and plates for further in-situ cure [...] Read more.
A cure kinetics investigation of a high temperature-resistant phenol novolac cyanate ester toughened with polyether sulfone (CE-PES blend) was undertaken using non-isothermal differential scanning calorimetry. Thin ply carbon fiber prepreg, based on the CE-PES formulation, was fabricated, and plates for further in-situ cure monitoring were manufactured using automated fiber placement. Online monitoring of the curing behavior utilizing Optimold sensors and Online Resin State software from Synthesites was carried out. The estimation of the glass transition temperature and degree of cure allowed us to compare real time data with the calculated parameters of the CE-PES formulation. Alongside a good agreement between the observed online data and predicted model, the excellent performance of the developed sensors at temperatures above 260 °C was also demonstrated. Full article
(This article belongs to the Section Polymer Applications)
Show Figures

Figure 1

11 pages, 7218 KB  
Article
Proof of Concept for Pultrusion Control by Cure Monitoring Using Resonant Ultrasound Spectroscopy
by Christian Pommer and Michael Sinapius
J. Compos. Sci. 2020, 4(3), 115; https://doi.org/10.3390/jcs4030115 - 14 Aug 2020
Cited by 7 | Viewed by 3188
Abstract
The increasing demand for low cost consistent quality composite materials, especially of the automotive industry, creates the necessity for fast high quality processes. Pultrusion is one of the processes that can fulfill this demand. While the process is highly automated, manufacturing parameters still [...] Read more.
The increasing demand for low cost consistent quality composite materials, especially of the automotive industry, creates the necessity for fast high quality processes. Pultrusion is one of the processes that can fulfill this demand. While the process is highly automated, manufacturing parameters still have to be chosen manually. The choice of line speed, mould temperature and injection pressure is based on best practice and therefore requires manual optimization that results in cost intensive manufacturing errors and suboptimal machine productivity. This paper presents a possible solution for this problem by providing an on-line cure monitoring approach that allows to overcome this challenge. Resonant Ultrasonic Spectroscopy (RUS) shows a high potential for in-line cure monitoring inside the pultrusion tool. RUS has been adapted for the first time in a pultrusion process. This paper focuses on the successful application of this technique to control the pultrusion process based on the state of cure of the material inside of the tool. As one of the only techniques for in-line cure monitoring which can be used continuously in closed tools despite high abrasion, it provides a new insight into the pultrusion process. Full article
Show Figures

Figure 1

12 pages, 1930 KB  
Article
Online Monitoring of Moisture Diffusion in Carbon Fiber Composites Using Miniaturized Flexible Material Integrated Sensors
by Martina Hübner, Dennis Lepke, Elisabeth Hardi, Michael Koerdt, Axel S. Herrmann and Walter Lang
Sensors 2019, 19(8), 1748; https://doi.org/10.3390/s19081748 - 12 Apr 2019
Cited by 15 | Viewed by 4993
Abstract
Moisture diffusion in carbon fiber composites changes the mechanical properties of the composite. Therefore, a monitoring method of the actual content of moisture in the composite is important. However, at the moment there are no online methods established. A common method is the [...] Read more.
Moisture diffusion in carbon fiber composites changes the mechanical properties of the composite. Therefore, a monitoring method of the actual content of moisture in the composite is important. However, at the moment there are no online methods established. A common method is the measurement of the mass changes due to water uptake. This method is not suitable for online monitoring of a real composite part in service. We demonstrate that miniaturized flexible interdigital sensors are suitable for moisture measurement inside the carbon fiber composite. These sensors are directly integrated inside the composite. It was already demonstrated that these can be successfully used for resin-curing monitoring as a primary application. Here we demonstrate that the same sensors are also suitable for moisture measurement inside the material. In order to do so, we expose samples with and without integrated sensors to hot-wet conditions and measure the dielectric changes with the sensors and the mass gain. The moisture concentration and the measured admittance can be directly correlated to each other. This demonstrates that the sensors can be used for moisture measurement as a secondary application. In addition, it is shown that the sensors have the potential to measure the moisture locally inside the material. Full article
Show Figures

Figure 1

12 pages, 4912 KB  
Article
Analysis of Residual Stress in Electrical Penetration Assembly Based on a Fiber Bragg Grating Sensor
by Zhichun Fan, Xingzhong Diao, Yong Zhang, Malin Liu, Feng Chen, Zhiyong Huang and He Yan
Sensors 2019, 19(1), 18; https://doi.org/10.3390/s19010018 - 21 Dec 2018
Cited by 16 | Viewed by 5229
Abstract
An important factor for maintaining hermeticity of a metal-to-glass sealed electrical penetration assembly (EPA) is the residual stress in the sealing glass, which is generated during the EPA sealing process. A novel method to investigate and optimize the sealing process of EPAs, based [...] Read more.
An important factor for maintaining hermeticity of a metal-to-glass sealed electrical penetration assembly (EPA) is the residual stress in the sealing glass, which is generated during the EPA sealing process. A novel method to investigate and optimize the sealing process of EPAs, based on a fiber Bragg grating (FBG) sensor, is proposed in this research. An FBG was well bonded with sealing glass to measure the parameters of the glass during the sealing process. The temperature change during the heating process was able to be measured by Bragg wavelength shift. After the sealing glass solidified and dropped to room temperature, the residual stress was determined and the effect of temperature was minimized because the temperature before and after the sealing process was the same as room temperature. The curing temperature of the sealing glass was evaluated to specifically investigate the solidification process of the EPA. This study provides a basis for online stress and temperature monitoring of EPAs under external loads in nuclear power plants. Full article
(This article belongs to the Special Issue Fiber Optic Sensors for Industrial Applications)
Show Figures

Graphical abstract

Back to TopTop