Sign in to use this feature.

Years

Between: -

Subjects

remove_circle_outline
remove_circle_outline
remove_circle_outline
remove_circle_outline
remove_circle_outline
remove_circle_outline
remove_circle_outline
remove_circle_outline

Journals

Article Types

Countries / Regions

Search Results (50)

Search Parameters:
Keywords = nozzled vane

Order results
Result details
Results per page
Select all
Export citation of selected articles as:
19 pages, 6601 KB  
Article
Particle Tracking Velocimetry Measurements and Simulations of Internal Flow with Induced Swirl
by Ryan Boldt, David R. Hanson, Lulin Jiang and Stephen T. McClain
Fluids 2025, 10(12), 323; https://doi.org/10.3390/fluids10120323 - 4 Dec 2025
Viewed by 574
Abstract
The downstream decay of induced swirling flow within an internal passage has implications for heat transfer enhancement, species mixing, and combustion processes. For this paper, swirling flow in an internal passage was investigated using both experimental and computational techniques. Two staggered rows of [...] Read more.
The downstream decay of induced swirling flow within an internal passage has implications for heat transfer enhancement, species mixing, and combustion processes. For this paper, swirling flow in an internal passage was investigated using both experimental and computational techniques. Two staggered rows of 8 vanes each with an NACA 0015 profile, intended to turn the near-wall flow 45° to the flow direction, were installed on the top and bottom surfaces of the Roughness Internal Flow Tunnel (RIFT) wind tunnel. The vanes induced opposite lateral components in—the flow near the upper and lower surfaces of the rectangular test section of the RIFT and induced a swirling flow pattern within the passage. A 4-camera tomographic particle tracking velocimetry (PTV) system was used to evaluate airflow within a 40 mm × 40 mm × 60 mm measurement volume at the tunnel midline 0.5 m downstream of the induced swirl. Mean flow velocity measurements were collected at hydraulic diameter-based Reynolds numbers of 10,000, 20,000, and 30,000. To validate PTV measurements, particularly the camera-plane normal component of velocity, traces across the measurement volume were taken using a five-hole probe. The results of both measurement methods were compared to a computational simulation of the entire RIFT test section using a shear stress transport (SST) k-ω, Improved Delayed Detached Eddy Simulation (IDDES) turbulence model. The combined particle tracking measurements and five-hole probe measurements provide a method of investigating the turbulent flow model and simulation results, which are needed for future simulations of flows found inside swirl-inducing combustor nozzles. Full article
(This article belongs to the Special Issue Flow Visualization: Experiments and Techniques, 2nd Edition)
Show Figures

Figure 1

21 pages, 5211 KB  
Article
Interference Effect of Shock Wave on Tip Leakage Vortex in a Transonic Variable Nozzle Turbine
by Xinguo Lei, Qin Luo and Hanzhi Zhang
Int. J. Turbomach. Propuls. Power 2025, 10(4), 49; https://doi.org/10.3390/ijtpp10040049 - 1 Dec 2025
Viewed by 480
Abstract
The tip leakage flow at both sides of the nozzle vane is an important factor for the reduction in turbine aerothermal performance. A strong shock wave is generated at the trailing edge of the nozzle vane under transonic condition, which can interfere with [...] Read more.
The tip leakage flow at both sides of the nozzle vane is an important factor for the reduction in turbine aerothermal performance. A strong shock wave is generated at the trailing edge of the nozzle vane under transonic condition, which can interfere with the tip leakage vortex and further aggravate the complexity of the flow field. The primary purpose of this study is to obtain a deeper understanding of the interference mechanism of shock waves on the leakage vortex. Three-dimensional Reynolds averaged Navier–Stokes calculations were performed to investigate the transonic flow fields in the nozzle vane cascade. The flow structure of the tip leakage flow, interference of the shock wave on the tip leakage vortex, and influence of the expansion ratio on the interference effect were analyzed and discussed. The authors found that the tip leakage vortex expanded and broke owing to the reverse pressure gradient under the interference of the shock wave, resulting in a significant increase in flow losses. As the expansion ratio increased, the expansion position of the tip leakage vortex shifted to the trailing edge, and the size of the tip leakage vortex significantly increased initially but remained unchanged at the vane rear part. Additionally, the schematic diagram of a model for interference between the shock wave and leakage vortex is presented to describe the shape of the shock wave and leakage vortex. The numerical results provide a better understanding of the complex flow field phenomena in variable nozzle turbines. Full article
Show Figures

Figure 1

24 pages, 4357 KB  
Article
Experimental and Numerical Investigation of Suction-Side Fences for Turbine NGVs
by Virginia Bologna, Daniele Petronio, Francesca Satta, Luca De Vincentiis, Matteo Giovannini, Gabriele Cattoli, Monica Gily and Andrea Notaristefano
Int. J. Turbomach. Propuls. Power 2025, 10(4), 31; https://doi.org/10.3390/ijtpp10040031 - 1 Oct 2025
Viewed by 683
Abstract
This work presents an extensive experimental and numerical analysis, aimed at investigating the impact of shelf-like fences applied on the suction side of a turbine nozzle guide vane. The cascade is constituted of vanes characterized by long chord and low aspect ratio, which [...] Read more.
This work presents an extensive experimental and numerical analysis, aimed at investigating the impact of shelf-like fences applied on the suction side of a turbine nozzle guide vane. The cascade is constituted of vanes characterized by long chord and low aspect ratio, which are typical features of some LPT first stages directly downstream of an HPT, hence presenting high channel diffusion, especially near the tip. In particular, the present study complements existing literature by highlighting how blade fences positioned on the suction side can reduce the penetration of the large passage vortex. This is particularly effective in applications where flow turning is limited, the blades are lightly loaded at the front, and the horseshoe vortex is weak. The benefits of the present fence design in terms of losses and flow uniformity at the cascade exit plane have been demonstrated by means of a detailed experimental campaign carried out on a large-scale linear cascade in the low-speed wind tunnel installed in the Aerodynamics and Turbomachinery Laboratory of the University of Genova. Measurements mainly focused on the characterization of the flow field upstream and downstream of straight and fenced vane cascades using a five-hole pressure probe, to evaluate the impact of the device in reducing secondary flows. Furthermore, experiments were also adopted to validate both low-fidelity (RANS) and high-fidelity (LES) simulations and revealed the capability of both simulation approaches to accurately predict losses and flow deviation. Moreover, the accuracy in high-fidelity simulations has enabled an in-depth investigation of how fences act mitigating the effects of the passage vortex along the blade channel. By comparing the flow fields of the configurations with and without fences, it is possible to highlight the mitigation of secondary flows within the channel. Full article
Show Figures

Figure 1

21 pages, 8215 KB  
Article
Erosion Behavior of Cohesive Deep-Sea Sediments Under Submerged Water Jets: Numerical Simulation and Experimental Validation
by Gang Wang, Chenglong Liu, Yangrui Cheng, Bingzheng Chen, Xiang Zhu, Yanyang Zhang and Yu Dai
Appl. Sci. 2025, 15(17), 9832; https://doi.org/10.3390/app15179832 - 8 Sep 2025
Cited by 1 | Viewed by 1141
Abstract
Understanding the interaction between submerged water jets and cohesive deep-sea sediment is critical for optimizing deep-sea polymetallic nodule hydraulic mining techniques. This research investigated the distinct erosion behavior of cohesive sediments through laboratory experiments and numerical simulations. Cohesive deep-sea sediments were simulated using [...] Read more.
Understanding the interaction between submerged water jets and cohesive deep-sea sediment is critical for optimizing deep-sea polymetallic nodule hydraulic mining techniques. This research investigated the distinct erosion behavior of cohesive sediments through laboratory experiments and numerical simulations. Cohesive deep-sea sediments were simulated using bentonite–kaolinite mixtures. A series of laboratory experiments, including vane shear tests and viscosity tests under varying moisture content, were conducted to assess the sediments’ mechanical properties. Experimental submerged water jet erosion tests provided basic data for validating the numerical simulations. A Eulerian multi-fluid (EMF) model was implemented to capture sediment–water jet interactions under varying operational parameters, including jet velocities and nozzle heights. The erosion process was found to comprise three distinct stages, including rapid erosion, steady erosion, and stabilization. Two distinct erosion mechanisms were identified, depending on the jet intensity, which affected the depth and shape of the erosion pits. Quantitative analysis revealed that erosion depth exhibits an approximately linear relationship with jet velocity and nozzle height, whereas the erosion diameter shows nonlinear characteristics. These findings enhance the fundamental understanding of cohesive sediment responses under hydraulic disturbances, providing crucial insights for the design and optimization of efficient deep-sea mining systems. Full article
(This article belongs to the Special Issue Advances in Marine Geotechnics)
Show Figures

Figure 1

19 pages, 15989 KB  
Article
Influence of Radial Pressure Gradient on Secondary Flows: Numerical Study and Design Optimization for High-Speed Annular Sector Cascades
by Moritz Klappenberger, Christian Landfester, Robert Krewinkel and Martin Böhle
Int. J. Turbomach. Propuls. Power 2025, 10(3), 18; https://doi.org/10.3390/ijtpp10030018 - 5 Aug 2025
Viewed by 1276
Abstract
Secondary flow phenomena have a significant influence on the generation of losses and the propagation of coolant on the turbine end walls. The majority of film cooling studies are carried out on linear rather than annular cascades due to the structural simplicity and [...] Read more.
Secondary flow phenomena have a significant influence on the generation of losses and the propagation of coolant on the turbine end walls. The majority of film cooling studies are carried out on linear rather than annular cascades due to the structural simplicity and ease of measurement integration of the former. This approach neglects the effects of the radial pressure gradient that is naturally imposed on the vortex flow in annular cascades. The first part of this paper numerically investigates the effect of the radial pressure gradient on the secondary flow under periodic flow conditions by comparing a linear and an annular case. It is shown that the radial pressure gradient has a significant influence on the propagation of the secondary flow induced vortices in the wake of the nozzle guide vanes (NGV). In the second part of the paper, a novel approach of a five-passage annular sector cascade is presented, which avoids the hub boundary layer separation, as is typical for this type of test rig. To increase the periodicity, a benchmark approach is introduced that includes multiple pointwise and integral flow quantities at different axial positions. Based on the optimized best-case design, general design guidelines are derived that allow a straightforward design process for annular sector cascades. Full article
Show Figures

Figure 1

18 pages, 12953 KB  
Article
Microstructural Investigation and High-Temperature Oxidation Performance of K417G Alloy Prepared by Wide-Gap Brazing
by Zhun Cheng, Xin Lai, Jing He, Xiaoqiang Li, Jiafeng Fan and Fuqiang Lai
Crystals 2025, 15(5), 434; https://doi.org/10.3390/cryst15050434 - 2 May 2025
Cited by 2 | Viewed by 993
Abstract
K417G superalloy is widely applied in gas turbine components such as blades, vanes, and nozzles. In this work, the oxidation behavior and mechanism of K417G alloy prepared by wide-gap brazing were investigated in air at 800, 900, 1000, and 1100 °C. Microstructures of [...] Read more.
K417G superalloy is widely applied in gas turbine components such as blades, vanes, and nozzles. In this work, the oxidation behavior and mechanism of K417G alloy prepared by wide-gap brazing were investigated in air at 800, 900, 1000, and 1100 °C. Microstructures of the bonded joints differ in the wide-gap braze region (WGBR) and base metal (BM). The surface and cross-sectional morphology, composition, and structure of specimens were analyzed by XRD, SEM, and EDS after oxidation tests. The experimental data demonstrate that the WGBR (wide-gap brazed region) exhibits markedly superior oxidation resistance compared to the BM (base material) under elevated-temperature conditions exceeding 1000 °C. This performance disparity is quantitatively validated by oxidation kinetics analysis, where the weight gain curve of the WGBR demonstrates parabolic oxidation kinetics, as evidenced by its significantly lower parabolic rate constant relative to the BM. The oxide layers of the BM and WGBR are similar after oxidation at high temperatures of 800–900 °C, and they consist of an outermost layer of NiO, a middle mixed layer of Cr2O3, and an innermost layer of dendritic Al2O3. However, when the temperature is between 1000 and 1100 °C, the NiO on the surface of the BM spalls of due to thermal expansion coefficient mismatch in coarse-grained regions, resulting in oxidation mainly divided into outer layer Cr2O3 and inner layer Al2O3 and TiO2. Under high-temperature oxidation conditions (1000–1100 °C), a structural transition occurs in the oxide scale of the BM, with the underlying mechanism attributable to grain-coarsening-induced oxide scale destabilization. Specifically, the coarse-grained structure of the BM (characteristic grain size exceeding 50 μm) is exhibited. Therefore, the WGBR demonstrates outstanding oxidation resistance, as evidenced by the formation of a continuous Al2O3 scale with parabolic rate constants of about 1.38 × 10−3 mg2·cm−4·min−1 at 1100 °C. Full article
Show Figures

Figure 1

15 pages, 6248 KB  
Article
Precursor-Derived Mo2C/SiC Composites with a Two-Dimensional Sheet Structure for Electromagnetic Wave Absorption
by Yang Li, Wen Yang, Jipeng Zhang, Yongzhao Hou, Guangwu Wen, Guodong Xin, Meixian Jiang and Yongqiang Ma
Materials 2025, 18(7), 1573; https://doi.org/10.3390/ma18071573 - 31 Mar 2025
Cited by 1 | Viewed by 980
Abstract
Precursor-derived silicon carbide (SiC) ceramics have been widely used as absorbing materials, but the residual carbon sink produced by ceramicization limits their application under high-temperature and oxygen-containing conditions, such as the nozzle or jet vane of high-speed aircraft. In this paper, a novel [...] Read more.
Precursor-derived silicon carbide (SiC) ceramics have been widely used as absorbing materials, but the residual carbon sink produced by ceramicization limits their application under high-temperature and oxygen-containing conditions, such as the nozzle or jet vane of high-speed aircraft. In this paper, a novel molybdenum carbide/silicon carbide (Mo2C/SiC) microwave-absorbing ceramic with a two-dimensional sheet structure was obtained through the pyrolysis of polycarbosilane-coated molybdenum sulfide (PCS@MoS2). The results indicate that addition of an appropriate amount of MoS2 can react with the free carbon generated during the pyrolysis of PCS, thereby reducing the material’s carbon content and forming Mo2C. Concurrently, the layered structural characteristics of MoS2 are utilized to create a two-dimensional composite structure within the material, which enhances the material’s absorption vastly. The as-prepared Mo2C/SiC ceramics sintered at 1300 °C exhibit a minimum reflection loss (RLmin) of −46.49 dB at 8.96 GHz with a thickness of 2.6 mm. Additionally, the effective absorption bandwidth (EAB) of Mo2C/SiC spans the entire X-band (8–12 GHz) due to the combined effect of multiple loss mechanisms. Full article
(This article belongs to the Section Advanced and Functional Ceramics and Glasses)
Show Figures

Figure 1

18 pages, 6473 KB  
Article
Fluid and Electric Field Simulation and Optimization of the Multi-Vane and Multi-Slit Electrospinning Nozzle
by Jian Liu, Shoujun Dong, Yongru Liu, Shanshan Pan and Zhaosong Yin
Nanomaterials 2025, 15(6), 461; https://doi.org/10.3390/nano15060461 - 19 Mar 2025
Cited by 3 | Viewed by 1208
Abstract
A multi-vane and multi-slit electrospinning nozzle for diversion was proposed to respond to the issues of easiness of clogging, existing End Effect among needles in current multi-needle electrospinning, and uncontrollable Taylor cone position in needleless electrospinning. The upper part of the novel nozzle [...] Read more.
A multi-vane and multi-slit electrospinning nozzle for diversion was proposed to respond to the issues of easiness of clogging, existing End Effect among needles in current multi-needle electrospinning, and uncontrollable Taylor cone position in needleless electrospinning. The upper part of the novel nozzle is a cylindrical straight pipe, and the lower part is a flow channel expansion structure composed of multiple vane components that spread outward at an angle. Ansys software was used to study the effect of different opening angles of the vanes on the spreading of the electrospinning solution. In the fluid simulation, for the novel nozzle with a central slit and a support structure, when the vanes have an opening angle of 35° and a length of 11 mm, the droplet holding time is 16 s, twice as long as the nozzle without support (8 s). This result corresponds to the subsequent droplet holding experiment, showing that the support structure aids droplet holding and enhances electrospinning stability. Comsol Multiphysics software was used to investigate the effect of the vanes’ parameters on the uniformity of the electric field. The results indicate that when the vanes of the new electrospinning nozzle are set at an opening angle of 35°, with four vanes each 11 mm in length, a receiving distance of 200 mm, and a voltage of 30 kV, the novel nozzle achieves an average electric field intensity of 5.26 × 10⁶ V/m with a CV value of 6.93%. Metal 3D printing was used to create a new nozzle for electrospinning, which successfully produced stable multiple jets and increased nanofiber output. Full article
(This article belongs to the Section Nanoelectronics, Nanosensors and Devices)
Show Figures

Figure 1

21 pages, 12918 KB  
Article
Structural Designing of Supersonic Swirling Devices Based on Computational Fluid Dynamics Theory
by Qian Huang, Huirong Huang, Xueyuan Long, Yuan Tian and Jiang Meng
Appl. Sci. 2025, 15(1), 151; https://doi.org/10.3390/app15010151 - 27 Dec 2024
Cited by 3 | Viewed by 1196
Abstract
The supersonic swirling device is a new apparatus that can be used for natural-gas liquefaction. The structure of the supersonic swirling device has an important impact on the liquefaction efficiency. Therefore, this study presents a structural design method for supersonic cyclones based on [...] Read more.
The supersonic swirling device is a new apparatus that can be used for natural-gas liquefaction. The structure of the supersonic swirling device has an important impact on the liquefaction efficiency. Therefore, this study presents a structural design method for supersonic cyclones based on CFD theory. Using the production parameters of a liquefied natural gas (LNG) peak-shaving station as the study case, a detailed design and design comparison of each part of the supersonic swirling separator are carried out. An optimum LNG supersonic swirling separator design was obtained. To ensure that the designed supersonic swirling separator achieved better liquefaction effectiveness, it was ascertained that no large shockwaves were generated in the de Laval nozzle, the pressure loss on the swirler was small, and the swirler was able to produce a large centripetal acceleration. The opening angle of the diffuser and the length of the straight tube were designed considering the location at which normal shockwaves were generated. The location at which shockwaves are generated and the friction effect are important parameters that determine the gap size. With this design guidance, the optimal structural dimensions of the supersonic swirling device for a given processing capacity were determined as follows: a swirler with six vanes and an 8 mm wide channel; a 10D-long straight tube, an opening angle of 20° between the straight tube and the divergent section, and a gap size of 2 mm. Compared with “Twister II”, the new device has better liquefaction efficiency. Full article
Show Figures

Figure 1

21 pages, 6452 KB  
Article
Thermal–Fluid–Structure Interaction Analysis of the Impact of Structural Modifications on the Stress and Flow Parameters in a Nozzle Box Made of StE460 Steel
by Mateusz Bryk, Marcin Lemański and Paweł Madejski
Materials 2024, 17(24), 6287; https://doi.org/10.3390/ma17246287 - 23 Dec 2024
Cited by 1 | Viewed by 1237
Abstract
This study explores the impact of structural modifications on the stress distribution and flow characteristics of a nozzle box in a steam turbine, specifically targeting the components made from high-strength StE460 steel. Using Computational Fluid Dynamics (CFDs) and Thermal–Fluid–Structure Interaction (Thermal–FSI) simulations, we [...] Read more.
This study explores the impact of structural modifications on the stress distribution and flow characteristics of a nozzle box in a steam turbine, specifically targeting the components made from high-strength StE460 steel. Using Computational Fluid Dynamics (CFDs) and Thermal–Fluid–Structure Interaction (Thermal–FSI) simulations, we examine the effects of shortening the nozzle guide vanes by 7 mm. This novel approach significantly reduces the stress levels within the nozzle box segments, bringing them below the critical thresholds and thus enhancing component durability. Moreover, the modification leads to improved flow efficiency, evidenced by the higher outlet velocities, temperatures, and mass flow rates, all of which contribute to increased turbine power output without negatively impacting the downstream flow dynamics. This balance between durability and flow performance underscores the value of targeted structural innovations in high-temperature, high-stress environments. This study’s findings suggest that such modifications can substantially improve turbine efficiency and operational longevity, marking an important advancement in industrial applications where reliability and efficiency are paramount. Future work will assess the long-term effects under variable operational conditions to further optimize these benefits. Full article
(This article belongs to the Special Issue Advanced Materials and Processing Technologies)
Show Figures

Figure 1

17 pages, 8241 KB  
Article
Research on Electric Field Homogenization in Radial Multi-Nozzle Electrospinning
by Jian Liu, Shoujun Dong, Chenghao Wang, Yanbo Liu, Shanshan Pan and Zhaosong Yin
Nanomaterials 2024, 14(14), 1199; https://doi.org/10.3390/nano14141199 - 14 Jul 2024
Cited by 4 | Viewed by 1983
Abstract
Electrospinning is an effective method to prepare nanofibers at present. Aiming at problems such as low spinnable viscosity and the low productivity of the traditional multi-needle, a radial nozzle was proposed in this paper. In order to solve the problem of end effects [...] Read more.
Electrospinning is an effective method to prepare nanofibers at present. Aiming at problems such as low spinnable viscosity and the low productivity of the traditional multi-needle, a radial nozzle was proposed in this paper. In order to solve the problem of end effects in multi-nozzle electrospinning, COMSOL Multiphysics 6.0 software was used to simulate the electric field in electrospinning with seven radial nozzles. And the influence on the electric field intensity and distribution of the structural parameters of the radial nozzle, including the number, length, tip-shape, and tip-pointing direction of the vanes, were studied. Then, the electric field intensity of any point on the central axis of a radial nozzle was obtained based on the principle of electric field superposition, and then the rotation angle of the vanes corresponding to the minimum Coulomb repulsion force on the target point was deduced. At last, the method of electric field homogenization of a rotating vane arrangement was obtained. In the simulation, the strength and homogenization of the electric field were taken as the research objective, and the optimum structure parameters of the radial nozzle were obtained; the uniform theory of the electric field based on the orientation of the vanes was verified. Then, electrospinning with seven radial nozzles was performed, and it was found that each radial nozzle can produce multiple jets during electrospinning, and the prepared electrospun membranes have even thickness and high porosity. What is more, the fibers are relatively finer and more uniform. Full article
(This article belongs to the Special Issue Nanomaterials and Textiles)
Show Figures

Figure 1

16 pages, 10632 KB  
Article
Parametric Optimization of System Modes for Nozzle Turbine Vane by Means of Costimulated Artificial Immune System
by Rafał Robak, Mirosław Szczepanik and Sebastian Rulik
Appl. Sci. 2024, 14(10), 3991; https://doi.org/10.3390/app14103991 - 8 May 2024
Viewed by 1774
Abstract
One requirement posed by customers is to achieve adequate durability levels as described in technical requirement documents. Modal analysis is one of the design assessments aimed at identifying the risks of high cycle fatigue (HCF). This article presents a novel application of an [...] Read more.
One requirement posed by customers is to achieve adequate durability levels as described in technical requirement documents. Modal analysis is one of the design assessments aimed at identifying the risks of high cycle fatigue (HCF). This article presents a novel application of an artificial immune system (AIS) in the optimization of a nozzle guide vane’s modal characteristics. The aim is to optimize the system’s natural frequencies in the vibration vane and adjacent hardware (turbine casing). The geometrical characteristics accounted for in the optimization process include the shell thicknesses on the turbine casing side and the nozzle outer band features (hook thickness, leaning and position). The optimization process is based on a representative model established from FEM analysis results. The framework is robust because of the applied metamodel and does not require time-consuming FEM analysis in order to evaluate the fitness function. The aim is to minimize the model area (a derivative of the system weight) with constraints imposed on the frequency (a penalty function). The optimum design is given as the solution with an increased shell thickness in the turbine casing and leaning nozzle outer band hooks to obtain the maximum stiffness of the system. The results obtained by means of the artificial immune system (AIS) and a novel variant based on an additional costimulation procedure (CAIS) are compared with the solution obtained by means of a genetic algorithm implemented in the commercial CAE software (Ansys version 19.2). Full article
Show Figures

Figure 1

13 pages, 7654 KB  
Article
Effects of the Nozzle Configuration with and without an Internal Guide Vane on the Efficiency in Cross-Flow Small Hydro Turbines
by Fredys Romero-Menco, Juan Pineda-Aguirre, Laura Velásquez, Ainhoa Rubio-Clemente and Edwin Chica
Processes 2024, 12(5), 938; https://doi.org/10.3390/pr12050938 - 5 May 2024
Cited by 3 | Viewed by 3480
Abstract
In this work, an experimental analysis of the performance of a cross-flow turbine, commonly referred to as a Michell–Banki turbine (MBT), is carried out for small-scale hydropower production in rural areas located in developing countries to support their social and economic development activities. [...] Read more.
In this work, an experimental analysis of the performance of a cross-flow turbine, commonly referred to as a Michell–Banki turbine (MBT), is carried out for small-scale hydropower production in rural areas located in developing countries to support their social and economic development activities. The study investigates how the efficiency of the MBT is influenced by the presence or absence of a nozzle, along with variations in the internal guide vane (GV) and its angle. The runner had 26 blades that were arranged symmetrically in the periphery between two circular plates. The designed MBT had the ability to generate a maximum of 100 W of power at a water flow rate and a head of 0.009 m3/s and 0.6311 m, respectively. The experimental tests were carried out using a hydraulic bench. The turbine efficiency without the inner GV was found to be higher than that of the turbine with the inner GV; i.e., it was found that the utilization of the GV did not enhance the efficiency of the MBT due to the occurrence of a choking effect. A maximum hydraulic efficiency of 85% was achieved in the turbine without an inner GV in comparison with the efficiency achieved (77%) with this device and an optimum opening angle of the GV of 24° (75% of opening). In this regard, the GV design should be carefully carried out to improve the MBT efficiency. Additionally, the effect of the GV shape on the MBT performance should be experimentally investigated to obtain a more general judgment regarding the role of this device. Full article
(This article belongs to the Special Issue Process and Modelling of Renewable and Sustainable Energy Sources)
Show Figures

Graphical abstract

16 pages, 4850 KB  
Article
Genetic Algorithm-Based Optimisation of a Double-Wall Effusion Cooling System for a High-Pressure Turbine Nozzle Guide Vane
by Michael van de Noort and Peter T. Ireland
Int. J. Turbomach. Propuls. Power 2024, 9(1), 6; https://doi.org/10.3390/ijtpp9010006 - 2 Feb 2024
Cited by 7 | Viewed by 3526
Abstract
Double-Wall Effusion Cooling schemes present an opportunity for aeroengine designers to achieve high overall cooling effectiveness and convective cooling efficiency in High-Pressure Turbine blades with reduced coolant usage compared to conventional cooling technologies. This is accomplished by combining impingement, pin-fin and effusion cooling. [...] Read more.
Double-Wall Effusion Cooling schemes present an opportunity for aeroengine designers to achieve high overall cooling effectiveness and convective cooling efficiency in High-Pressure Turbine blades with reduced coolant usage compared to conventional cooling technologies. This is accomplished by combining impingement, pin-fin and effusion cooling. Optimising these cooling schemes is crucial to ensuring that cooling is achieved sufficiently at high-heat-flux regions and not overused at low-heat-flux ones. Due to the high number of design variables employed in these systems, optimisation through the use of Computational Fluid Dynamics (CFD) simulations can be a computationally costly and time-consuming process. This study makes use of a Low-Order Flow Network Model (LOM), developed, validated and presented previously, which quickly assesses the pressure, temperature, mass flow and heat flow distributions through a Double-Wall Effusion Cooling scheme. Results generated by the LOM are used to rapidly produce an ideal cooling system design through the use of an Evolutionary Genetic Algorithm (GA) optimisation process. The objective is to minimise the coolant mass flow whilst maintaining acceptable metal cooling effectiveness around the external surface of the blade and ensuring that the Backflow Margin for all film holes is above a selected threshold. For comparison, a Genetic Aggregation model-based optimisation using CFD simulations in ANSYS Workbench is also conducted. Results for both the reduction of coolant mass flow and the total optimisation runtime are analysed alongside those from the LOM, demonstrating the benefit of rapid low-order solving techniques. Full article
Show Figures

Figure 1

26 pages, 14115 KB  
Article
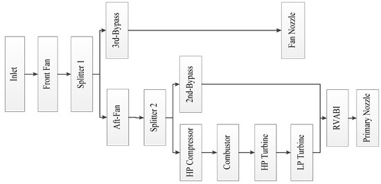
Research on the Transient Characteristics of a Three-Stream Adaptive Cycle Engine
by Qiuxia Yu, Jun Hu, Weili Wang and Bin Gu
Energies 2023, 16(24), 8076; https://doi.org/10.3390/en16248076 - 15 Dec 2023
Cited by 1 | Viewed by 2822
Abstract
Based on the transient-performance calculation model of a dual-spool mixed-flow turbofan engine, this article improves the dynamic algorithm of geometric adjustment mechanisms and establishes a transient-performance calculation model suitable for a three-stream adaptive cycle engine (three-stream ACE). Using this model, the transient characteristics [...] Read more.
Based on the transient-performance calculation model of a dual-spool mixed-flow turbofan engine, this article improves the dynamic algorithm of geometric adjustment mechanisms and establishes a transient-performance calculation model suitable for a three-stream adaptive cycle engine (three-stream ACE). Using this model, the transient characteristics of a three-stream ACE were analyzed. The results indicate that the delay in the area of the fan nozzle significantly reduces the surge margin of the front fan during deceleration, while the delay in the angle of the front-fan and aft-fan guide vanes significantly reduces the surge margin of the front fan during acceleration, therefore becoming a limitation of the transient performance of the engine. At the same time, to meet the demand for equal-thrust mode switching, this article also proposes a mode-switching control scheme that solves the problem of engine state oscillation during the mode-conversion process and achieves a smooth conversion with thrust fluctuations within 1%. The research results of this article can guide the optimization design of three-stream ACE transition-state control laws and the design of control system architecture, which has important engineering significance. Full article
(This article belongs to the Section I2: Energy and Combustion Science)
Show Figures

Figure 1

Back to TopTop