Sign in to use this feature.

Years

Between: -

Subjects

remove_circle_outline
remove_circle_outline
remove_circle_outline
remove_circle_outline
remove_circle_outline
remove_circle_outline
remove_circle_outline
remove_circle_outline
remove_circle_outline

Journals

remove_circle_outline
remove_circle_outline
remove_circle_outline
remove_circle_outline
remove_circle_outline
remove_circle_outline
remove_circle_outline
remove_circle_outline
remove_circle_outline
remove_circle_outline
remove_circle_outline
remove_circle_outline
remove_circle_outline

Article Types

Countries / Regions

remove_circle_outline
remove_circle_outline
remove_circle_outline
remove_circle_outline
remove_circle_outline
remove_circle_outline

Search Results (516)

Search Parameters:
Keywords = news credibility

Order results
Result details
Results per page
Select all
Export citation of selected articles as:
20 pages, 631 KB  
Article
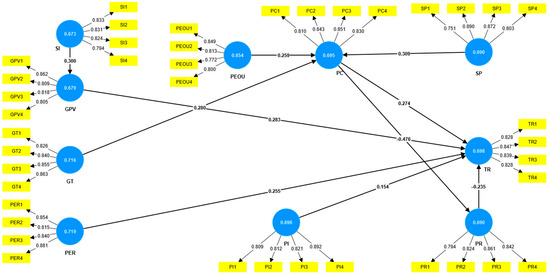
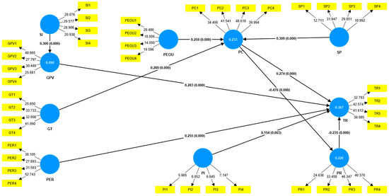
Determinants of Consumer Trust in Green FinTech Platforms
by Regina Veckalne
FinTech 2025, 4(4), 72; https://doi.org/10.3390/fintech4040072 - 11 Dec 2025
Abstract
The rapid growth of financial technology (FinTech) has created new opportunities to promote environmentally responsible consumption. Yet, little is known about the factors that shape consumer trust in green FinTech platforms, which is crucial for their adoption and long-term impact. This study develops [...] Read more.
The rapid growth of financial technology (FinTech) has created new opportunities to promote environmentally responsible consumption. Yet, little is known about the factors that shape consumer trust in green FinTech platforms, which is crucial for their adoption and long-term impact. This study develops and tests a partial least squares structural equation model (PLS-SEM) integrating sustainability and technology determinants of trust. Survey data from 240 consumers were analyzed. Results show that green transparency, platform security and privacy, and ease of use significantly enhance perceived credibility, while social influence and perceived environmental responsibility increase green perceived value. In turn, perceived credibility reduces perceived risk and promotes trust. Trust is also strengthened by environmental responsibility, green perceived value, and platform innovativeness, but weakened by perceived risk. All hypothesized relationships were statistically significant. The findings highlight the importance of credible sustainability communication, high level security, and social endorsement in building trust for green FinTech services. Full article
Show Figures

Figure 1

17 pages, 314 KB  
Article
CSR and Stock Price Crash Risk: Does the Firm Life Cycle Matter? An Emerging Economy Perspective
by Muhammad Zahid Iqbal, Sadia Ashraf, Abaid Ullah, Syed Sikander Ali Shah and Tamas-Szora Attila
Int. J. Financial Stud. 2025, 13(4), 235; https://doi.org/10.3390/ijfs13040235 - 9 Dec 2025
Viewed by 158
Abstract
Corporate social responsibility (CSR) plays a growing role in fostering transparency, stakeholder trust, and long-term firm sustainability, particularly in emerging markets. Firms that actively engage in CSR are more likely to disclose credible financial information, which can reduce the incentive to withhold adverse [...] Read more.
Corporate social responsibility (CSR) plays a growing role in fostering transparency, stakeholder trust, and long-term firm sustainability, particularly in emerging markets. Firms that actively engage in CSR are more likely to disclose credible financial information, which can reduce the incentive to withhold adverse news and thereby limit stock price crash risk (SPCR). This study investigates the impact of CSR on SPCR, while also examining whether this relationship varies across different stages of the firm life cycle (FLC). The analysis is based on an unbalanced panel of listed non-financial firms from the Pakistan Stock Exchange (PSX), covering the period from 2009 to 2023. Financial data were obtained from the State Bank of Pakistan (SBP) and Securities and Exchange Commission of Pakistan (SECP), while market data were collected from the PSX. Employing fixed-effects robust regression models and two crash risk proxies, negative conditional skewness (NCSKEW) and down-to-up volatility (DUVOL), the results reveal a consistent and significant negative association between CSR and SPCR. This suggests that firms with stronger CSR engagement are less prone to extreme negative stock returns. However, the moderating effect of FLC is only evident at the introduction and decline stages, indicating that the effectiveness of CSR in reducing crash risk depends on a firm’s position in its organizational life cycle. These findings contribute to the literature on CSR and financial stability in emerging markets and offer practical implications for investors, managers, and policymakers seeking to promote risk-aware, socially responsible corporate strategies. Full article
30 pages, 2944 KB  
Article
Technology-Enabled Traceability and Sustainable Governance: An Evolutionary Game Perspective on Multi-Stakeholder Collaboration
by Wei Xun, Xuemei Du, Meiling Li, Jianfeng Lu and Xinyi Bao
Sustainability 2025, 17(23), 10855; https://doi.org/10.3390/su172310855 - 4 Dec 2025
Viewed by 228
Abstract
Ensuring product quality and safety is fundamental to sustainable production and consumption. With the rapid advancement of digital technologies such as blockchain and big data, quality and safety traceability systems have become essential tools to enhance transparency, accountability, and governance efficiency across supply [...] Read more.
Ensuring product quality and safety is fundamental to sustainable production and consumption. With the rapid advancement of digital technologies such as blockchain and big data, quality and safety traceability systems have become essential tools to enhance transparency, accountability, and governance efficiency across supply chains. The sustainable functioning of these systems, however, depends on the coordinated actions of multiple stakeholders—including governments, enterprises, consumers, and industry associations—making the study of technological and institutional interactions particularly significant. This paper extends evolutionary game theory to the context of technology-enabled sustainable governance by constructing a tripartite game model involving government regulators, traceability enterprises, and consumers from both technological and institutional perspectives. Unlike existing studies, which focused solely on government regulation, this research explicitly incorporates the role of industry associations in shaping stakeholder behavior and integrates consumer rights protection mechanisms as well as the adoption of emerging technologies such as blockchain into the model. Analytical derivations and MATLAB-based simulations reveal that strengthening reward–penalty mechanisms and improving digital maturity significantly enhance enterprises’ incentives for truthful information disclosure; consumers’ verification and reporting behaviors generate bottom-up pressure that encourages stricter governmental supervision; and active participation of industry associations helps share regulatory costs and stabilize cooperative equilibria. These findings suggest that combining technological innovation with institutional collaboration not only improves transparency and strengthens consumer trust but also reshapes the incentive structures underlying traceability governance. The study provides new insights into how multi-stakeholder coordination and technological adoption jointly foster transparent, credible, and resilient traceability systems, offering practical implications for advancing digital transformation and co-governance in sustainable supply chains. Full article
(This article belongs to the Section Sustainable Management)
Show Figures

Figure 1

29 pages, 1431 KB  
Article
Fake News Detection in Short Videos by Integrating Semantic Credibility and Multi-Granularity Contrastive Learning
by Yukun Yang, Xiwei Shi, Haoxu Li, Buwei Fan and Yijia Xu
Appl. Sci. 2025, 15(23), 12621; https://doi.org/10.3390/app152312621 - 28 Nov 2025
Viewed by 271
Abstract
Short videos have become a primary medium for news delivery, but their low cost, rapid diffusion, and multimodal nature make misinformation easier to generate and harder to verify. Existing methods often rely on single-modality cues or shallow cross-modal correlations, making it difficult to [...] Read more.
Short videos have become a primary medium for news delivery, but their low cost, rapid diffusion, and multimodal nature make misinformation easier to generate and harder to verify. Existing methods often rely on single-modality cues or shallow cross-modal correlations, making it difficult to distinguish manipulations from benign edits and limiting interpretability. We propose a robust and interpretable framework for fake news detection in short videos. It combines LLM-based video understanding and online search for multi-dimensional credibility assessment, employs RoBERTa and capsule networks for semantic aggregation, and leverages a diffusion model with multi-granularity contrastive learning to enforce cross-modal consistency. A neuro-symbolic rule engine further calibrates predictions with logical constraints to provide traceable rationales. Experiments on the FakeSV dataset demonstrate an accuracy of 89.11% and an F1 score of 89.53%, significantly outperforming mainstream baseline models. This performance surpasses the current state-of-the-art OpEvFake model, which recorded an accuracy of 87.80% and an F1 score of 87.71%, and also substantially outperforms the representative short-video detection method SV-FEND, which achieved an accuracy of 81.69% and an F1 score of 81.78%. The framework shows robustness against emotional manipulation, title–content inconsistency, audio–video desynchronization, and local tampering, while offering explanatory evidence through rule triggers and modality contributions. Full article
(This article belongs to the Section Computing and Artificial Intelligence)
Show Figures

Figure 1

38 pages, 614 KB  
Review
A Thorough Investigation into the Current State of the Art in Safety Management on Battery Fire and Explosion Risks
by Paul Lindhout and Genserik Reniers
Sustainability 2025, 17(23), 10578; https://doi.org/10.3390/su172310578 - 25 Nov 2025
Viewed by 750
Abstract
Battery-powered applications are rapidly spreading in handheld, domestic, business and power storage appliances and in propelling a range of electric vehicles. Fast developments of new battery technology sparked an equally fast development of a new and wide range of applications, showing new safety [...] Read more.
Battery-powered applications are rapidly spreading in handheld, domestic, business and power storage appliances and in propelling a range of electric vehicles. Fast developments of new battery technology sparked an equally fast development of a new and wide range of applications, showing new safety problems at the same time. The acceptability of these new safety risks across the range has so far not been thoroughly assessed due to lack of statistical incident data. This study explores the wide range of new technology-based battery applications where people are exposed to these hazards, gathers credible incident scenarios and assesses currently available means for incident prevention and mitigation. Battery fire, explosion and toxic fume incidents are emerging as key safety issues in aerospace, shipping, transport and storage, waste handling, the high-risk chemical industry, domestic appliances, industrial power storage, road traffic and carparks. Incidents are causing severe injuries, death and considerable environmental impacts and financial losses. Implementation of both preventive and repressive safety measures is ongoing, yet complicated due to re-ignition and chemicals involved in battery fires. New firefighting strategies and techniques are needed. The authors present an indicative risk assessment based on the presence of risk factors, as derived from a triangulation of experiences reported from practice, scientific literature findings and expert interviews, thereby initiating a risk-based perspective. Several ways to move forward are recommended. Full article
(This article belongs to the Section Hazards and Sustainability)
Show Figures

Figure 1

28 pages, 17620 KB  
Article
Study on the Stress Response and Deformation Mechanism of Pipe Jacking Segments Under the Coupling Effect of Defects and Deflection
by Zhimin Luo, Jianhua Chen, Yongjie Zhang, Hanghui Wu and Xinyu Zhang
Appl. Sci. 2025, 15(23), 12465; https://doi.org/10.3390/app152312465 - 24 Nov 2025
Viewed by 202
Abstract
Defects in pipes adversely affect both the jacking construction process and long-term operational safety, yet their specific impacts on mechanical properties remain unclear. This study investigates pipe jacking segments under deflection, using the Changsha Meixi Lake project as a case study. Similar model [...] Read more.
Defects in pipes adversely affect both the jacking construction process and long-term operational safety, yet their specific impacts on mechanical properties remain unclear. This study investigates pipe jacking segments under deflection, using the Changsha Meixi Lake project as a case study. Similar model tests combined with digital image correlation were employed to examine the evolution of stress and deformation under various deflection angles and defect conditions. The reliability of the laboratory tests was verified through theoretical stress calculations under the non-deflection condition. The credibility of the laboratory test results was further enhanced by employing a numerical model and normalized parameters. Key findings reveal that stress distribution characteristics are jointly determined by the deflection mode and load. Co-directional deflection exhibits a more significant stress concentration effect; under identical load and angle conditions, it results in higher stress levels due to a superposition effect, whereas diagonal deflection shows a weakening effect. Joint deformation progresses through three distinct stages. The linear growth stage exhibits an initial linear strain–load relationship under stable deflection (load < 2 kN). The accelerated deformation stage is characterized by nonlinear strain growth with a slowing deformation rate (2–4 kN). The deformation deceleration stage finally shows a slow linear strain increment (load > 4 kN). Increasing load and deflection angle significantly amplify axial deformation, particularly revealing a “thick-in-the-middle, thin-at-the-sides” compression characteristic in the 45° vault zones. Furthermore, segment defects markedly exacerbate stress non-uniformity. Defect angles ≥ 60° substantially increase the frequency and amplitude of compressive stress in the vault, accelerate the decay of tensile stress at the bottom, and critically reduce structural stability. These new findings provide significant insights for deflection control and structural safety assessment in pipe jacking engineering. The experimental framework provides fundamental insights into construction operations in upper-soft and lower-hard strata tunneling. Full article
Show Figures

Figure 1

15 pages, 3498 KB  
Article
Identification of a Novel Genotype of Severe Fever with Thrombocytopenia Syndrome Virus (SFTSV) in Northern Hebei Province, China
by Minghao Geng, Xueqi Wang, Yamei Wei, Yan Li, Yanan Cai, Jiandong Li, Caixiao Jiang, Xinyang Zhang, Wentao Wu, Nana Guo, Guangyue Han, Xu Han, Tiezhu Liu, Qi Li and Shiwen Wang
Viruses 2025, 17(12), 1534; https://doi.org/10.3390/v17121534 - 23 Nov 2025
Viewed by 480
Abstract
Severe fever with thrombocytopenia syndrome (SFTS), caused by SFTS virus (SFTSV), is an emerging tick-borne disease in East Asia. SFTS monitoring has been carried out since 2010 in mainland China, but no confirmed human cases or infected vectors had been reported from the [...] Read more.
Severe fever with thrombocytopenia syndrome (SFTS), caused by SFTS virus (SFTSV), is an emerging tick-borne disease in East Asia. SFTS monitoring has been carried out since 2010 in mainland China, but no confirmed human cases or infected vectors had been reported from the northern regions of Hebei Province. We intensified surveillance in this area by collecting serum samples from patients with fever of unknown origin (FUO) and ticks from local habitats. Subsequently, all collected samples were screened for SFTSV by qRT-PCR. SFTSV RNA was detected in two patient sera from Chengde (2.2%). In six, positive ticks were detected among the Haemaphysalis verticalis (8.6%) collected from Zhangjiakou; no positive ticks were detected among the ticks collected from Chengde. Complete viral genomes were recovered from positive tick samples via next-generation sequencing and subjected to a suite of bioinformatic analyses. Two complete genomes from Haemaphysalis verticalis formed a distinct clade with an Inner Mongolia strain across L/M/S (bootstrap = 1.0) and separate from genotypes A–F; pairwise p-distances to genotypes A–F were >0.11 across L/M/S, supporting designation of a distinct genotype. We designate this lineage as genotype G; no credible recombination was detected. Based on the L segment, molecular-clock analyses dated the genotype G lineage to the late 13th century, predating the crown age of genotypes A–F (~18th century) by more than 400 years. We provide the first evidence of SFTSV circulation in northern Hebei and identify a novel, deeply divergent lineage. This finding confirms the co-circulation of distinct viral lineages (G and F) within the province and provides critical new insights into the virus’s diversity and evolutionary history. These results expand the known range and genetic diversity of SFTSV, underscoring the need for enhanced surveillance and ecological investigation in emerging regions. It is necessary to strengthen public health education, improve the early diagnosis and treatment ability of medical workers, and provide a scientific basis for targeted public health interventions. Full article
(This article belongs to the Special Issue Severe Fever with Thrombocytopenia Syndrome Virus 2025)
Show Figures

Figure 1

24 pages, 6772 KB  
Article
A Closed-Loop Scheduling Framework for Prefabricated Bridge Girders: Bayesian Regression and TCTO-Based Optimization
by Dae Young Kim, Ryang Gyun Kim and Hyun Seok Kwak
Buildings 2025, 15(22), 4168; https://doi.org/10.3390/buildings15224168 - 19 Nov 2025
Viewed by 281
Abstract
Prefabricated construction has emerged as a key strategy to enhance productivity and quality in infrastructure projects. Yet, construction scheduling for prefabricated infrastructure projects often suffers from persistent discrepancies between planned and actual performance due to static assumptions of task durations and fragmented management [...] Read more.
Prefabricated construction has emerged as a key strategy to enhance productivity and quality in infrastructure projects. Yet, construction scheduling for prefabricated infrastructure projects often suffers from persistent discrepancies between planned and actual performance due to static assumptions of task durations and fragmented management methods. To address this challenge, this study proposes a closed-loop framework that integrates probabilistic estimation, prescriptive planning, and performance feedback for prefabricated girder bridge construction. Standard task time (ST) is dynamically modeled using Bayesian regression, which incorporates prior knowledge and updates continuously with new field data. The updated ST distributions are embedded into a time–cost trade-off (TCTO) optimization algorithm to generate resource-constrained schedules. Execution data are captured through an object-based digital logging system, and performance is evaluated using the Schedule Performance Index (SPI). The accumulated results are then used to update the Bayesian model, creating a self-correcting cycle of plan → execution → performance → updating. Using eleven prefabricated girder projects, we standardized task definitions and quantified the plan and actual gaps that motivate the framework. Six projects formed the training set for Bayesian regression to estimate ST with priors; four projects were scheduled with TCTO using the posterior ST, and execution outcomes were compared with the generated plans to validate accuracy, while the collected evidence was used to update the Bayesian model; one final project received the full closed-loop application for comparative assessment of plan versus outcome, with SPI used in the closed-loop evaluation. The deployments improved alignment between plan and actual, narrowed uncertainty in ST over time, and supported credible schedules, real time progress visibility, and resource efficient planning in repetitive prefabrication. From a managerial perspective, the implemented system operationalizes feedback between planning and execution with configurable update cadences such as daily logs, repetitive unit cycles, and project close out. This study provides a validated and extensible template for closed-loop schedule management in prefabricated settings and clarifies the novelty of unifying Bayesian estimation, TCTO optimization, and digital performance feedback in one practical workflow. Full article
(This article belongs to the Special Issue Advanced Studies in Smart Construction)
Show Figures

Figure 1

24 pages, 6598 KB  
Article
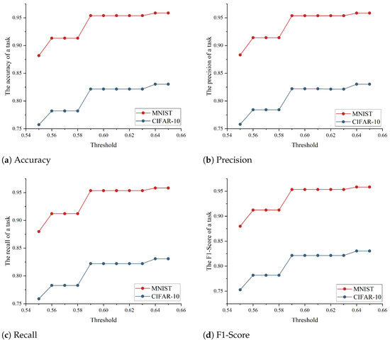
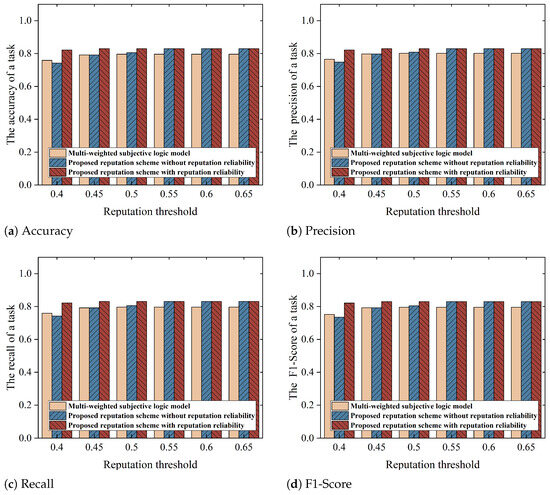
Collusion-Resistant and Reliable Incentive Mechanism for Federated Learning
by Junfeng Yang, Mingrui Long, Yan Wang, Limei Liu, Wenzhi Cao, Qin Li and Han Peng
Electronics 2025, 14(22), 4447; https://doi.org/10.3390/electronics14224447 - 14 Nov 2025
Viewed by 297
Abstract
Federated learning has won a lot of interest in recent years, due to its capability in collaborative learning and privacy preservation. To ensure the accuracy of outsourced training tasks, task publishers prefer to assign tasks to task workers with a high reputation. However, [...] Read more.
Federated learning has won a lot of interest in recent years, due to its capability in collaborative learning and privacy preservation. To ensure the accuracy of outsourced training tasks, task publishers prefer to assign tasks to task workers with a high reputation. However, existing reputation-based incentive mechanisms assume that task publishers are honest, and only task workers would probably behave dishonestly to pollute the federated learning model. Different from existing work, we argue that task publishers would also behave dishonestly, where they would benefit from colluding with task workers to help task workers obtain a high reputation. In this paper, we propose a collusion-resistant and reliable incentive mechanism for federated learning. First, to measure the credibility of both task publishers and task workers, we devise a novel metric named reliability. Second, we devise a new method to compute the task publisher reliability, which is obtained by computing the deviation of reputation scores given by different task publishers, i.e., low reliability is assigned to a task publisher once its deviation is far away from that of other publishers. Third, we propose a bidirectional reputation calculation method based on the basic uncertain information model to compute reputation and reputation reliability for task workers. Furthermore, by integrating an incentive mechanism, our proposed scheme not only effectively defends against collusion attacks but also ensures that only task workers with high reputation, reputation reliability, and the capability to accomplish complex tasks can win a high reward. Finally, we conduct extensive experiments to verify the efficiency and efficacy of our proposed schemes. The results demonstrate that our proposed schemes are not only collusion-resistant but also achieve 6.31% higher test accuracy compared with the state of the art on the MNIST dataset. Full article
(This article belongs to the Special Issue Digital Intelligence Technology and Applications, 2nd Edition)
Show Figures

Figure 1

27 pages, 821 KB  
Article
The Rebound Effect of Autonomous Vehicles on Vehicle Miles Traveled: A Synthesis of Drivers, Impacts, and Policy Implications
by Kyoungho Ahn, Hesham A. Rakha and Jinghui Wang
Sustainability 2025, 17(22), 10089; https://doi.org/10.3390/su172210089 - 12 Nov 2025
Viewed by 989
Abstract
Autonomous vehicles (AVs), including privately owned self-driving cars and shared autonomous vehicles (SAVs), hold great potential to transform urban mobility by enhancing safety, accessibility, efficiency, and sustainability. However, their widespread deployment also carries the risk of significantly increasing vehicle miles traveled (VMT), a [...] Read more.
Autonomous vehicles (AVs), including privately owned self-driving cars and shared autonomous vehicles (SAVs), hold great potential to transform urban mobility by enhancing safety, accessibility, efficiency, and sustainability. However, their widespread deployment also carries the risk of significantly increasing vehicle miles traveled (VMT), a phenomenon known as the rebound effect. This paper examines the VMT rebound effects resulting from AV and SAV deployment, drawing on recent studies and global case insights. We conducted a systematic narrative review of 48 studies published between 2019 and 2025, drawing on academic sources and credible agency reports. We do not conduct a meta analysis. We quantify how different automation levels (SAE Levels 3, 4, 5) impact VMT and identify the primary factors driving VMT growth, namely: reduced perceived travel time cost, induced demand from new user groups, modal shifts away from transit, and empty VMT. Global case studies from North America, Europe, Asia, and the Middle East are reviewed alongside regional policy responses. Quantitative analyses indicate moderate to significant VMT increases under most scenarios—for example, approximately 10 to 20% increases with conditional automation and potentially over 50% with high/full automation, under the circumstances of no effective policy interventions. Meanwhile, aggressive ride-sharing and policy interventions, including road pricing and transit integration, can mitigate or even reverse these increases. The discussion provides a critical assessment of policy strategies such as mileage pricing, SAV incentives, and integrated land-use/transport planning to manage VMT growth. We conclude that without proactive policies, widespread AV adoption is likely to induce a rise in VMT, but that a suite of well-designed measures can steer automated mobility towards sustainable outcomes. These findings help policymakers and planners balance AV benefits with congestion, energy use, and climate goals. Full article
Show Figures

Figure 1

17 pages, 259 KB  
Article
Combating Economic Disinformation with AI: Insights from the EkonInfoChecker Project
by Vesna Buterin, Dragan Čišić and Ivan Gržeta
FinTech 2025, 4(4), 60; https://doi.org/10.3390/fintech4040060 - 1 Nov 2025
Viewed by 638
Abstract
Economic disinformation causes significant harm, resulting in substantial losses for the global economy. Each year, it is estimated that around USD 78 billion is lost due to the spread of false or misleading information, with a major share stemming from stock market fluctuations [...] Read more.
Economic disinformation causes significant harm, resulting in substantial losses for the global economy. Each year, it is estimated that around USD 78 billion is lost due to the spread of false or misleading information, with a major share stemming from stock market fluctuations and misguided decisions. In Croatia, the rapid spread of economic misinformation further threatens decision-making and institutional credibility. The EkonInfoChecker project was established to address this issue by combining human fact-checking with AI-based detection. This paper presents the project’s AI component, which adapts English-language datasets (FakeNews Corpus 1.0 and WELFake) into Croatian, yielding over 170,000 articles in economics, finance, and business. We trained and evaluated six models—FastText, NBSVM, BiGRU, BERT, DistilBERT, and the Croatian-specific BERTić—using precision, recall, F1-score, and ROC-AUC. Results show that transformer-based models consistently outperform traditional approaches, with BERTić achieving the highest accuracy, reflecting its advantage as a language-specific model. The study demonstrates that AI can effectively support fact-checking by pre-screening economic content and flagging high-risk items for human review. However, limitations include reliance on translated datasets, reduced performance on complex categories such as satire and pseudoscience, and challenges in generalizing to real-time Croatian media. These findings underscore the need for native datasets, hybrid human-AI workflows, and governance aligned with the EU AI Act. Full article
25 pages, 6572 KB  
Article
DLC-Organized Tower Base Forces and Moments for the IEA-15 MW on a Jack-up-Type Support (K-Wind): Integrated Analyses and Cross-Code Verification
by Jin-Young Sung, Chan-Il Park, Min-Yong Shin, Hyeok-Jun Koh and Ji-Su Lim
J. Mar. Sci. Eng. 2025, 13(11), 2077; https://doi.org/10.3390/jmse13112077 - 31 Oct 2025
Viewed by 457
Abstract
Offshore wind turbines are rapidly scaling in size, which amplifies the need for credible integrated load analyses that consistently resolve the coupled dynamics among rotor–nacelle–tower systems and their support substructures. This study presents a comprehensive ultimate limit state (ULS) load assessment for a [...] Read more.
Offshore wind turbines are rapidly scaling in size, which amplifies the need for credible integrated load analyses that consistently resolve the coupled dynamics among rotor–nacelle–tower systems and their support substructures. This study presents a comprehensive ultimate limit state (ULS) load assessment for a fixed jack-up-type substructure (hereafter referred to as K-wind) coupled with the IEA 15 MW reference wind turbine. Unlike conventional monopile or jacket configurations, the K-wind concept adopts a self-installable triangular jack-up foundation with spudcan anchorage, enabling efficient transport, rapid deployment, and structural reusability. Yet such a configuration has never been systematically analyzed through full aero-hydro-servo-elastic coupling before. Hence, this work represents the first integrated load analysis ever reported for a jack-up-type offshore wind substructure, addressing both its unique load-transfer behavior and its viability for multi-MW-class turbines. To ensure numerical robustness and cross-code reproducibility, steady-state verifications were performed under constant-wind benchmarks, followed by time-domain simulations of standard prescribed Design Load Case (DLC), encompassing power-producing extreme turbulence, coherent gusts with directional change, and parked/idling directional sweeps. The analyses were independently executed using two industry-validated solvers (Deeplines Wind v5.8.5 and OrcaFlex v11.5e), allowing direct solver-to-solver comparison and establishing confidence in the obtained dynamic responses. Loads were extracted at the transition-piece reference point in a global coordinate frame, and six key components (Fx, Fy, Fz, Mx, My, and Mz) were processed into seed-averaged signed envelopes for systematic ULS evaluation. Beyond its methodological completeness, the present study introduces a validated framework for analyzing next-generation jack-up-type foundations for offshore wind turbines, establishing a new reference point for integrated load assessments that can accelerate the industrial adoption of modular and re-deployable support structures such as K-wind. Full article
Show Figures

Figure 1

15 pages, 886 KB  
Article
Evaluating a Metahuman-Integrated Computer-Based Training Tool for Nursing Interventions: Usability and Expert Heuristic Analysis
by Aeri Jang, Hyunju Jeong and Yunhee Kim
Appl. Sci. 2025, 15(21), 11650; https://doi.org/10.3390/app152111650 - 31 Oct 2025
Viewed by 378
Abstract
Advances in immersive technologies, such as Metahuman Creator integrated with Unreal Engine, offer new opportunities for interactive and realistic digital learning in nursing education. While computer-based training (CBT) has demonstrated benefits for self-directed learning, limited research has examined the usability and reliability of [...] Read more.
Advances in immersive technologies, such as Metahuman Creator integrated with Unreal Engine, offer new opportunities for interactive and realistic digital learning in nursing education. While computer-based training (CBT) has demonstrated benefits for self-directed learning, limited research has examined the usability and reliability of Metahuman-based digital textbooks (DTs) in clinical nursing education. This study aims to evaluate the usability of a Metahuman-based CBT DT for nursing interventions using a multi-method approach combining user testing and expert heuristic evaluation. A total of 12 undergraduate nursing students and 4 nursing education experts used the program, which included two clinical scenarios (nursing care for ileus and upper gastrointestinal bleeding), and completed the user version of the Mobile App Rating Scale (uMARS). Experts conducted a heuristic evaluation based on eight mobile usability principles. Quantitative data were analyzed using descriptive statistics, and qualitative feedback was evaluated through inductive content analysis. The students rated the overall usability as high (mean uMARS score = 4.25/5), particularly for layout and graphics. Experts provided moderately positive ratings (mean = 3.71/5) but identified critical issues in error prevention, consistency, and user control. Qualitative feedback emphasized the need for automatic data saving, clearer navigation, improved credibility of information sources, and enhanced interactivity. Full article
Show Figures

Figure 1

19 pages, 1436 KB  
Review
The Evolution and Future Directions of PBPK Modeling in FDA Regulatory Review
by Yangkexin Li, Henry Sun and Zuoli Zhang
Pharmaceutics 2025, 17(11), 1413; https://doi.org/10.3390/pharmaceutics17111413 - 31 Oct 2025
Viewed by 2367
Abstract
Background: Physiologically based pharmacokinetic (PBPK) modeling is a mathematical approach that integrates human physiological parameters with drug-specific characteristics (including both active pharmaceutical ingredients and excipients), and it has emerged as one of the core technologies for optimizing the efficiency and reliability of drug [...] Read more.
Background: Physiologically based pharmacokinetic (PBPK) modeling is a mathematical approach that integrates human physiological parameters with drug-specific characteristics (including both active pharmaceutical ingredients and excipients), and it has emerged as one of the core technologies for optimizing the efficiency and reliability of drug development. Methods: This study synthesizes applications of PBPK models in FDA-approved drugs (2020–2024), systematically analyzing model utilization frequency, indication distribution, application domains and choice of modeling platforms, to reveal their substantive contributions to regulatory submissions. Additionally, we conducted an in-depth analysis of the PBPK models for 2024, classifying models into three tiers based on critical assessment of FDA reviewer comments. Results: Among 245 FDA-approved new drugs during this period, 65 NDAs/BLAs (26.5%) submitted PBPK models as pivotal evidence. Oncology drugs accounted for the highest proportion (42%). In application scenarios, drug–drug interaction (DDI) was predominant (81.9%), followed by dose recommendations for patients with organ impairment (7.0%), pediatric population dosing prediction (2.6%), and food-effect evaluation. Regarding modeling platforms, Simcyp® emerged as the industry-preferred modeling platform, with an 80% usage rate. In terms of regulatory evaluation, a core concern for reviewers is whether the model establishes a complete and credible chain of evidence from in vitro parameters to clinical predictions. Conclusions: Detailed regulatory reviews demonstrate that although some PBPK models exhibit certain limitations and shortcomings, this does not preclude them from demonstrating notable strengths and practical value in critical applications. Benefiting from the strong support these successful implementations provide for regulatory decision-making, the technology is gaining increasing recognition across the industry. Looking forward, the integration of PBPK modeling with artificial intelligence (AI) and multi-omics data will unprecedentedly enhance predictive accuracy, thereby providing critical and actionable insights for decision-making in precision medicine and global regulatory strategies. Full article
(This article belongs to the Special Issue Recent Advances in Physiologically Based Pharmacokinetics)
Show Figures

Figure 1

36 pages, 8124 KB  
Article
Declaration-Ready Climate-Neutral PEDs: Budget-Based, Hourly LCA Including Mobility and Flexibility
by Simon Schneider, Thomas Zelger, Raphael Drexel, Manfred Schindler, Paul Krainer and José Baptista
Designs 2025, 9(6), 123; https://doi.org/10.3390/designs9060123 - 27 Oct 2025
Viewed by 591
Abstract
In recent years, Positive Energy Districts (PEDs) have been interpreted in many—and often conflicting—ways. We recast PEDs as a vehicle for verifiable climate neutrality and present a declaration-ready assessment that integrates (i) a cumulative, science-based GHG budget per m2 gross floor area [...] Read more.
In recent years, Positive Energy Districts (PEDs) have been interpreted in many—and often conflicting—ways. We recast PEDs as a vehicle for verifiable climate neutrality and present a declaration-ready assessment that integrates (i) a cumulative, science-based GHG budget per m2 gross floor area (GFA), (ii) full life-cycle accounting, and (iii) time-resolved conversion factors that include everyday motorized individual mobility and quantify flexibility. Two KPIs anchor the framework: the cumulative GHG LCA balance (2025–2075) against a maximum compliant budget of 320 kgCO2e·m−2GFA and the annual primary energy balance used to declare PED status with or without mobility. We follow EN 15978 and apply time-resolved emission factors that decline to zero by 2050. Its applicability is demonstrated on six Austrian districts spanning new builds and renovations, diverse energy systems, densities, and mobility contexts. The baseline scenarios show heterogeneous outcomes—only two out of six meet both the cumulative GHG budget and the positive primary energy balance—but design iterations indicate that all six districts can reach the targets with realistic, ambitious packages (e.g., high energy efficiency and flexibility, local renewables, ecological building materials, BESS/V2G, and mobility electrification). Hourly emission factors and flexibility signals can lower import-weighted emission intensity versus monthly or annual factors by up to 15% and reveal seasonal import–export asymmetries. Built on transparent, auditable rules and open tooling, this framework both diagnoses performance gaps and maps credible pathways to compliance—steering PED design away from project-specific targets toward verifiable climate neutrality. It now serves as the basis for the national labeling/declaration scheme klimaaktiv “Climate-Neutral Positive Energy Districts”. Full article
(This article belongs to the Special Issue Design and Applications of Positive Energy Districts)
Show Figures

Figure 1

Back to TopTop