Sign in to use this feature.

Years

Between: -

Subjects

remove_circle_outline
remove_circle_outline
remove_circle_outline
remove_circle_outline

Journals

Article Types

Countries / Regions

Search Results (29)

Search Parameters:
Keywords = neurosphere generation

Order results
Result details
Results per page
Select all
Export citation of selected articles as:
26 pages, 6703 KB  
Article
Proneurogenic Actions of FSH During Directed Differentiation of Neural Stem and Progenitor Cells from Ovarian Cortical Cells Towards the Dopaminergic Pathway
by Alfredo González-Gil, Concepción Rojo, Esther Ramírez, Ricardo Martín, Alberto Samuel Suárez-Pinilla, Susana Ovalle, Ricardo Ramos-Ruiz and Rosa Ana Picazo
Biomedicines 2025, 13(7), 1560; https://doi.org/10.3390/biomedicines13071560 - 26 Jun 2025
Cited by 1 | Viewed by 3067
Abstract
Exploring the neurogenic potential of extraneural stem cells under the actions of proneurogenic biomolecules may enhance the success of autologous cell therapy for neurodegenerative diseases such as Parkinson’s. Neural stem and progenitor cells (NSPCs) from extraneural tissues have emerged as potential sources of [...] Read more.
Exploring the neurogenic potential of extraneural stem cells under the actions of proneurogenic biomolecules may enhance the success of autologous cell therapy for neurodegenerative diseases such as Parkinson’s. Neural stem and progenitor cells (NSPCs) from extraneural tissues have emerged as potential sources of functional dopaminergic (DA) neurons. Background/Objectives: This study aimed to generate DA neurons from ovarian cortical cells (OCC)-derived NSPCs to elucidate whether follicle-stimulating hormone (FSH) can enhance this process and to evaluate the electrophysiological functionality of differentiated neural cells using the patch-clamp technique. Methods: OCC-NSPCs were differentiated towards the DA pathway during the neurosphere (NS) assay after two culture periods for cell expansion (CEP-1, CEP-2) with one of these media: M1 (positive control with epidermal growth factor, EGF, and fibroblast growth factor2, FGF2), M2 (control), and M3 (M2 with FSH, 50 ng/mL). Image analysis, morphometric evaluation, cell proliferation assays, and gene expression analysis of NSPC-specific transcripts were performed. After CEP-2, NS cells were cultured for 30 days in a serum-free medium containing Sonic-Hedgehog, FGF2, FGF8, and brain-derived neurotrophic factor (BDNF) for differentiation. At the end of culture, expression, and immunolocalization of GFAP, Olig2, NeuN, and tyrosine hydroxylase (TH) were analyzed in cells, along with patch-clamp recordings in differentiated neurons. Results: Cell proliferation and NS development were larger in OCC-NSPCs from groups M1 and M3 than in M2. Expression of NSPC-related transcripts was higher in M2; however, M1 and M3 cultures showed greater expression of differentiation markers NeuN, GFAP, Olig2, and TH. NeuN, GFAP, and TH were immunolocalized in differentiated cells and NS that were generated during differentiation. TH was localized in neural precursor cells, some neurons, core cells of small-, medium-, and large-sized NS, and in cells close to the outer cell layer of large NS, with greatest immunolocalization percentages in NS primed with FSH during CEP-1/2 (M3). Electrophysiological recordings revealed a major incidence of plateau potentials and a significant proportion of complete action potentials, reflecting successful functional neuronal differentiation. Conclusions: DA precursors and functional neurons can be successfully obtained after OCC-NSPCs-directed differentiation. FSH priming during the expansion period enhances the neurogenic potential of these cells towards the DA pathway. Future research will explore the eventual therapeutic use of these findings for neurodegenerative diseases. Full article
(This article belongs to the Special Issue Human Stem Cells in Disease Modelling and Treatment)
Show Figures

Figure 1

19 pages, 6401 KB  
Article
Identification of Transcriptomic Differences in Induced Pluripotent Stem Cells and Neural Progenitors from Amyotrophic Lateral Sclerosis Patients Carrying Different Mutations: A Pilot Study
by Chiara Sgromo, Martina Tosi, Cristina Olgasi, Fabiola De Marchi, Francesco Favero, Giorgia Venturin, Beatrice Piola, Alessia Cucci, Lucia Corrado, Letizia Mazzini, Sandra D’Alfonso and Antonia Follenzi
Cells 2025, 14(13), 958; https://doi.org/10.3390/cells14130958 - 23 Jun 2025
Viewed by 803
Abstract
Amyotrophic lateral sclerosis (ALS) is a devastating neurodegenerative disease affecting motor neurons with a phenotypic and genetic heterogeneity and elusive molecular mechanisms. With the present pilot study, we investigated different genetic mutations (C9orf72, TARDBP, and KIF5A) associated with ALS [...] Read more.
Amyotrophic lateral sclerosis (ALS) is a devastating neurodegenerative disease affecting motor neurons with a phenotypic and genetic heterogeneity and elusive molecular mechanisms. With the present pilot study, we investigated different genetic mutations (C9orf72, TARDBP, and KIF5A) associated with ALS by generating induced pluripotent stem cells (iPSCs) from peripheral blood of ALS patients and healthy donors. iPSCs showed the typical morphology, expressed stem cell markers both at RNA (OCT4, SOX2, KLF4, and c-Myc) and protein (Oct4, Sox2, SSEA3, and Tra1-60) levels. Moreover, embryoid bodies expressing the three germ-layer markers and neurospheres expressing neural progenitor markers were generated. Importantly, the transcriptomic profiles of iPSCs and neurospheres were analyzed to highlight the differences between ALS patients and healthy controls. Interestingly, the differentially expressed genes (DEGs) shared across all ALS iPSCs are linked to extracellular matrix, highlighting its importance in ALS progression. In contrast, ALS neurospheres displayed widespread deficits in neuronal pathways, although these DEGs were varied among patients, reflecting the disease’s heterogeneity. Overall, we generated iPSC lines from ALS patients with diverse genetic backgrounds offering a tool for unravelling the intricate molecular landscape of ALS, paving the way for identifying key pathways implicated in pathogenesis and the disease’s phenotypic variability. Full article
(This article belongs to the Collection Molecular Insights into Neurodegenerative Diseases)
Show Figures

Figure 1

21 pages, 8172 KB  
Article
Differentiation of Spiral Ganglion Neurons from Human Dental Pulp Stem Cells: A Further Step towards Autologous Auditory Nerve Recovery
by Yassine Messat, Marta Martin-Fernandez, Said Assou, Keshi Chung, Frederic Guérin, Csilla Gergely, Frederic Cuisinier and Azel Zine
Int. J. Mol. Sci. 2024, 25(16), 9115; https://doi.org/10.3390/ijms25169115 - 22 Aug 2024
Cited by 2 | Viewed by 2308
Abstract
The degeneration of spiral ganglion neurons (SGNs), which convey auditory signals from hair cells to the brain, can be a primary cause of sensorineural hearing loss (SNHL) or can occur secondary to hair cell loss. Emerging therapies for SNHL include the replacement of [...] Read more.
The degeneration of spiral ganglion neurons (SGNs), which convey auditory signals from hair cells to the brain, can be a primary cause of sensorineural hearing loss (SNHL) or can occur secondary to hair cell loss. Emerging therapies for SNHL include the replacement of damaged SGNs using stem cell-derived otic neuronal progenitors (ONPs). However, the availability of renewable, accessible, and patient-matched sources of human stem cells is a prerequisite for successful replacement of the auditory nerve. In this study, we derived ONP and SGN-like cells by a reliable and reproducible stepwise guidance differentiation procedure of self-renewing human dental pulp stem cells (hDPSCs). This in vitro differentiation protocol relies on the modulation of BMP and TGFβ pathways using a free-floating 3D neurosphere method, followed by differentiation on a Geltrex-coated surface using two culture paradigms to modulate the major factors and pathways involved in early otic neurogenesis. Gene and protein expression analyses revealed efficient induction of a comprehensive panel of known ONP and SGN-like cell markers during the time course of hDPSCs differentiation. Atomic force microscopy revealed that hDPSC-derived SGN-like cells exhibit similar nanomechanical properties as their in vivo SGN counterparts. Furthermore, spiral ganglion neurons from newborn rats come in close contact with hDPSC-derived ONPs 5 days after co-culturing. Our data demonstrate the capability of hDPSCs to generate SGN-like neurons with specific lineage marker expression, bipolar morphology, and the nanomechanical characteristics of SGNs, suggesting that the neurons could be used for next-generation cochlear implants and/or inner ear cell-based strategies for SNHL. Full article
(This article belongs to the Special Issue Hearing Loss: Molecular Biological Insights)
Show Figures

Figure 1

11 pages, 4821 KB  
Article
Formation and Long-Term Culture of hiPSC-Derived Sensory Nerve Organoids Using Microfluidic Devices
by Takuma Ogawa, Souichi Yamada, Shuetsu Fukushi, Yuya Imai, Jiro Kawada, Kazutaka Ikeda, Seii Ohka and Shohei Kaneda
Bioengineering 2024, 11(8), 794; https://doi.org/10.3390/bioengineering11080794 - 5 Aug 2024
Cited by 1 | Viewed by 3342
Abstract
Although methods for generating human induced pluripotent stem cell (hiPSC)-derived motor nerve organoids are well established, those for sensory nerve organoids are not. Therefore, this study investigated the feasibility of generating sensory nerve organoids composed of hiPSC-derived sensory neurons using a microfluidic approach. [...] Read more.
Although methods for generating human induced pluripotent stem cell (hiPSC)-derived motor nerve organoids are well established, those for sensory nerve organoids are not. Therefore, this study investigated the feasibility of generating sensory nerve organoids composed of hiPSC-derived sensory neurons using a microfluidic approach. Notably, sensory neuronal axons from neurospheres containing 100,000 cells were unidirectionally elongated to form sensory nerve organoids over 6 mm long axon bundles within 14 days using I-shaped microchannels in microfluidic devices composed of polydimethylsiloxane (PDMS) chips and glass substrates. Additionally, the organoids were successfully cultured for more than 60 days by exchanging the culture medium. The percentage of nuclei located in the distal part of the axon bundles (the region 3−6 mm from the entrance of the microchannel) compared to the total number of cells in the neurosphere was 0.005% for live cells and 0.008% for dead cells. Molecular characterization confirmed the presence of the sensory neuron marker ISL LIM homeobox 1 (ISL1) and the capsaicin receptor transient receptor potential vanilloid 1 (TRPV1). Moreover, capsaicin stimulation activated TRPV1 in organoids, as evidenced by significant calcium ion influx. Conclusively, this study demonstrated the feasibility of long-term organoid culture and the potential applications of sensory nerve organoids in bioengineered nociceptive sensors. Full article
Show Figures

Figure 1

17 pages, 7212 KB  
Article
The Gap Junction Inhibitor Octanol Decreases Proliferation and Increases Glial Differentiation of Postnatal Neural Progenitor Cells
by Rocío Talaverón, Camilo J. Morado-Díaz, Alejandro Herrera, Victoria Gálvez, Angel M. Pastor and Esperanza R. Matarredona
Int. J. Mol. Sci. 2024, 25(12), 6288; https://doi.org/10.3390/ijms25126288 - 7 Jun 2024
Viewed by 1620
Abstract
Neural precursor cells (NPCs) that persist in the postnatal/adult subventricular zone (SVZ) express connexins that form hemichannels and gap junctions. Gap junctional communication plays a role in NPC proliferation and differentiation during development, but its relevance on postnatal age remains to be elucidated. [...] Read more.
Neural precursor cells (NPCs) that persist in the postnatal/adult subventricular zone (SVZ) express connexins that form hemichannels and gap junctions. Gap junctional communication plays a role in NPC proliferation and differentiation during development, but its relevance on postnatal age remains to be elucidated. In this work we aimed to evaluate the effect of the blockade of gap junctional communication on proliferation and cell fate of NPCs obtained from the SVZ of postnatal rats. NPCs were isolated and expanded in culture as neurospheres. Electron microscopy revealed the existence of gap junctions among neurosphere cells. Treatment of cultures with octanol, a broad-spectrum gap junction blocker, or with Gap27, a specific blocker for gap junctions formed by connexin43, produced a significant decrease in bromodeoxyuridine incorporation. Octanol treatment also exerted a dose-dependent antiproliferative effect on glioblastoma cells. To analyze possible actions on NPC fate, cells were seeded in the absence of mitogens. Treatment with octanol led to an increase in the percentage of astrocytes and oligodendrocyte precursors, whereas the percentage of neurons remained unchanged. Gap27 treatment, in contrast, did not modify the differentiation pattern of SVZ NPCs. Our results indicate that general blockade of gap junctions with octanol induces significant effects on the behavior of postnatal SVZ NPCs, by reducing proliferation and promoting glial differentiation. Full article
Show Figures

Figure 1

30 pages, 22921 KB  
Article
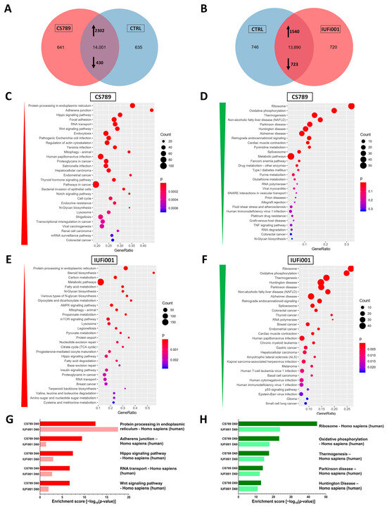
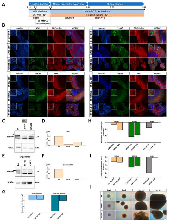
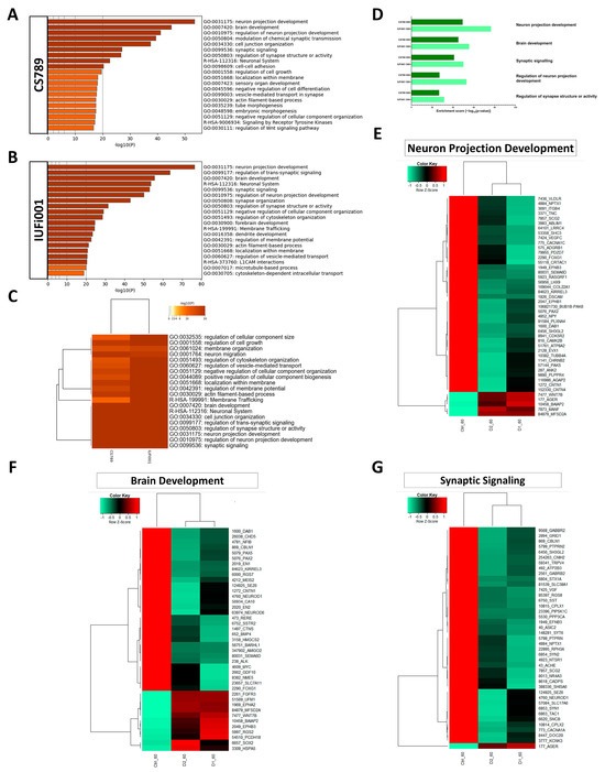
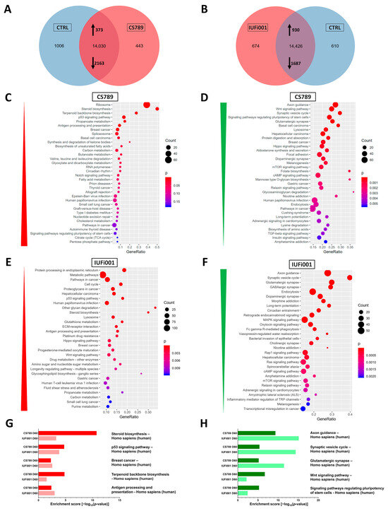
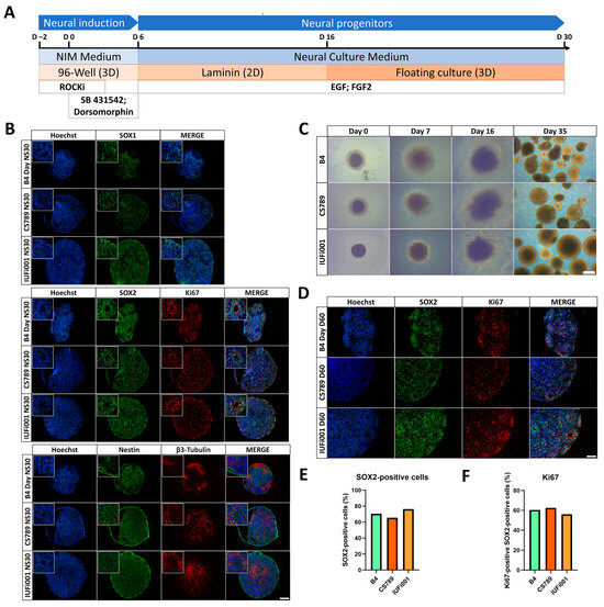
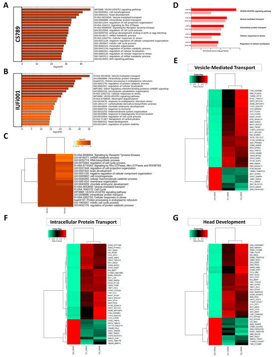
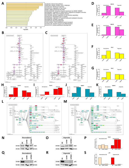
Cockayne Syndrome Patient iPSC-Derived Brain Organoids and Neurospheres Show Early Transcriptional Dysregulation of Biological Processes Associated with Brain Development and Metabolism
by Leon-Phillip Szepanowski, Wasco Wruck, Julia Kapr, Andrea Rossi, Ellen Fritsche, Jean Krutmann and James Adjaye
Cells 2024, 13(7), 591; https://doi.org/10.3390/cells13070591 - 28 Mar 2024
Cited by 7 | Viewed by 2745
Abstract
Cockayne syndrome (CS) is a rare hereditary autosomal recessive disorder primarily caused by mutations in Cockayne syndrome protein A (CSA) or B (CSB). While many of the functions of CSB have been at least partially elucidated, little is known about the actual developmental [...] Read more.
Cockayne syndrome (CS) is a rare hereditary autosomal recessive disorder primarily caused by mutations in Cockayne syndrome protein A (CSA) or B (CSB). While many of the functions of CSB have been at least partially elucidated, little is known about the actual developmental dysregulation in this devasting disorder. Of particular interest is the regulation of cerebral development as the most debilitating symptoms are of neurological nature. We generated neurospheres and cerebral organoids utilizing Cockayne syndrome B protein (CSB)-deficient induced pluripotent stem cells derived from two patients with distinct severity levels of CS and healthy controls. The transcriptome of both developmental timepoints was explored using RNA-Seq and bioinformatic analysis to identify dysregulated biological processes common to both patients with CS in comparison to the control. CSB-deficient neurospheres displayed upregulation of the VEGFA-VEGFR2 signalling pathway, vesicle-mediated transport and head development. CSB-deficient cerebral organoids exhibited downregulation of brain development, neuron projection development and synaptic signalling. We further identified the upregulation of steroid biosynthesis as common to both timepoints, in particular the upregulation of the cholesterol biosynthesis branch. Our results provide insights into the neurodevelopmental dysregulation in patients with CS and strengthen the theory that CS is not only a neurodegenerative but also a neurodevelopmental disorder. Full article
Show Figures

Figure 1

19 pages, 5796 KB  
Article
The Analysis of Embryoid Body Formation and Its Role in Retinal Organoid Development
by Andrea Heredero Berzal, Ellie L. Wagstaff, Anneloor L. M. A. ten Asbroek, Jacoline B. ten Brink, Arthur A. Bergen and Camiel J. F. Boon
Int. J. Mol. Sci. 2024, 25(3), 1444; https://doi.org/10.3390/ijms25031444 - 24 Jan 2024
Cited by 1 | Viewed by 3242
Abstract
Within the last decade, a wide variety of protocols have emerged for the generation of retinal organoids. A subset of studies have compared protocols based on stem cell source, the physical features of the microenvironment, and both internal and external signals, all features [...] Read more.
Within the last decade, a wide variety of protocols have emerged for the generation of retinal organoids. A subset of studies have compared protocols based on stem cell source, the physical features of the microenvironment, and both internal and external signals, all features that influence embryoid body and retinal organoid formation. Most of these comparisons have focused on the effect of signaling pathways on retinal organoid development. In this study, our aim is to understand whether starting cell conditions, specifically those involved in embryoid body formation, affect the development of retinal organoids in terms of differentiation capacity and reproducibility. To investigate this, we used the popular 3D floating culture method to generate retinal organoids from stem cells. This method starts with either small clumps of stem cells generated from larger clones (clumps protocol, CP) or with an aggregation of single cells (single cells protocol, SCP). Using histological analysis and gene-expression comparison, we found a retention of the pluripotency capacity on embryoid bodies generated through the SCP compared to the CP. Nonetheless, these early developmental differences seem not to impact the final retinal organoid formation, suggesting a potential compensatory mechanism during the neurosphere stage. This study not only facilitates an in-depth exploration of embryoid body development but also provides valuable insights for the selection of the most suitable protocol in order to study retinal development and to model inherited retinal disorders in vitro. Full article
(This article belongs to the Section Molecular Pathology, Diagnostics, and Therapeutics)
Show Figures

Figure 1

17 pages, 2433 KB  
Article
A Signaling Crosstalk Links SNAIL to the 37/67 kDa Laminin-1 Receptor Ribosomal Protein SA and Regulates the Acquisition of a Cancer Stem Cell Molecular Signature in U87 Glioblastoma Neurospheres
by Loraine Gresseau, Marie-Eve Roy, Stéphanie Duhamel and Borhane Annabi
Cancers 2022, 14(23), 5944; https://doi.org/10.3390/cancers14235944 - 30 Nov 2022
Cited by 10 | Viewed by 2580 | Correction
Abstract
Background: Three-dimensional in vitro neurospheres cultures recapitulate stemness features associated with poor clinical outcome in glioblastoma patients. They are commonly used to address brain cancer stem cell (CSC) signal transducing biology that regulates spheroids formation and stemness phenotype, and to assess the [...] Read more.
Background: Three-dimensional in vitro neurospheres cultures recapitulate stemness features associated with poor clinical outcome in glioblastoma patients. They are commonly used to address brain cancer stem cell (CSC) signal transducing biology that regulates spheroids formation and stemness phenotype, and to assess the in vitro pharmacological impact of chemotherapeutic drugs. Objective: Here, we addressed the role of a new signaling axis involved in the regulation of in vitro spheroids formation and assessed the chemopreventive ability of diet-derived epigallocatechin gallate (EGCG) to impact the processes that govern the acquisition of spheroids CSC stemness traits. Methods: Neurospheres were generated from adherent human U87 glioblastoma cancer cell cultures under conditions that recapitulate stemness features. Total RNA and protein lysates were isolated for gene expression by RT-qPCR and protein expression by immunoblot. Transcriptomic analysis was performed through RNA-Seq. Results: Compared to their parental adherent cells, tumorspheres expressed increased levels of the CSC markers NANOG, SOX2, PROM1 (CD133), as well as of the epithelial-to-mesenchymal transition (EMT) markers Fibronectin, SNAI1, and 37/67 kDa laminin-1 receptor ribosomal protein SA (RPSA). Increased PROM1, SOX2, Fibronectin, and RPSA transcripts level were also observed in clinical grade IV glioblastoma tissues compared to normal tissue. EGCG treatment reduced dose-dependently tumorspheres size and inhibited the transcriptional regulation of those genes. An apoptotic signature was also found in spheroids with increased signal transducing events involving GSK3α/β, RSK, and CREB. These were repressed upon RPSA gene silencing and partially by SNAI1 silencing. Conclusion: This work highlights a signaling axis linking RPSA upstream of SNAIL in neurospheres genesis and supports the chemopreventive impact that diet-derived EGCG may exert on the acquisition of CSC traits. Full article
(This article belongs to the Special Issue Signalling Pathways of Cancer Stem Cells)
Show Figures

Figure 1

18 pages, 1912 KB  
Article
MicroRNA and mRNA Expression Changes in Glioblastoma Cells Cultivated under Conditions of Neurosphere Formation
by Maya A. Dymova, Natalia S. Vasileva, Elena V. Kuligina, Yulya I. Savinovskaya, Nikita D. Zinchenko, Alisa B. Ageenko, Sergey V. Mishinov, Grigory A. Stepanov, Vladimir A. Richter and Dmitry V. Semenov
Curr. Issues Mol. Biol. 2022, 44(11), 5294-5311; https://doi.org/10.3390/cimb44110360 - 30 Oct 2022
Cited by 5 | Viewed by 3399
Abstract
Glioblastoma multiforme (GBM) is one of the most highly metastatic cancers. The study of the pathogenesis of GBM, as well as the development of targeted oncolytic drugs, require the use of actual cell models, in particular, the use of 3D cultures or neurospheres [...] Read more.
Glioblastoma multiforme (GBM) is one of the most highly metastatic cancers. The study of the pathogenesis of GBM, as well as the development of targeted oncolytic drugs, require the use of actual cell models, in particular, the use of 3D cultures or neurospheres (NS). During the formation of NS, the adaptive molecular landscape of the transcriptome, which includes various regulatory RNAs, changes. The aim of this study was to reveal changes in the expression of microRNAs (miRNAs) and their target mRNAs in GBM cells under conditions of NS formation. Neurospheres were obtained from both immortalized U87 MG and patient-derived BR3 GBM cell cultures. Next generation sequencing analysis of small and long RNAs of adherent and NS cultures of GBM cells was carried out. It was found that the formation of NS proceeds with an increase in the level of seven and a decrease in the level of 11 miRNAs common to U87 MG and BR3, as well as an increase in the level of 38 and a decrease in the level of 12 mRNA/lncRNA. Upregulation of miRNAs hsa-miR: -139-5p; -148a-3p; -192-5p; -218-5p; -34a-5p; and -381-3p are accompanied by decreased levels of their target mRNAs: RTN4, FLNA, SH3BP4, DNPEP, ETS2, MICALL1, and GREM1. Downregulation of hsa-miR: -130b-5p, -25-5p, -335-3p and -339-5p occurs with increased levels of mRNA-targets BDKRB2, SPRY4, ERRFI1 and TGM2. The involvement of SPRY4, ERRFI1, and MICALL1 mRNAs in the regulation of EGFR/FGFR signaling highlights the role of hsa-miR: -130b-5p, -25-5p, -335-3p, and -34a-5p not only in the formation of NS, but also in the regulation of malignant growth and invasion of GBM. Our data provide the basis for the development of new approaches to the diagnosis and treatment of GBM. Full article
(This article belongs to the Special Issue Linking Genomic Changes with Cancer in the NGS Era)
Show Figures

Figure 1

17 pages, 2962 KB  
Article
DR5-Selective TRAIL Variant DR5-B Functionalized with Tumor-Penetrating iRGD Peptide for Enhanced Antitumor Activity against Glioblastoma
by Anne V. Yagolovich, Alina A. Isakova, Artem A. Artykov, Yekaterina V. Vorontsova, Diana V. Mazur, Nadezhda V. Antipova, Marat S. Pavlyukov, Mikhail I. Shakhparonov, Anastasia M. Gileva, Elena A. Markvicheva, Ekaterina A. Plotnikova, Andrey A. Pankratov, Mikhail P. Kirpichnikov, Marine E. Gasparian and Dmitry A. Dolgikh
Int. J. Mol. Sci. 2022, 23(20), 12687; https://doi.org/10.3390/ijms232012687 - 21 Oct 2022
Cited by 8 | Viewed by 3264 | Correction
Abstract
TRAIL (TNF-related apoptosis-inducing ligand) and its derivatives are potentials for anticancer therapy due to the selective induction of apoptosis in tumor cells upon binding to death receptors DR4 or DR5. Previously, we generated a DR5-selective TRAIL mutant variant DR5-B overcoming receptor-dependent resistance of [...] Read more.
TRAIL (TNF-related apoptosis-inducing ligand) and its derivatives are potentials for anticancer therapy due to the selective induction of apoptosis in tumor cells upon binding to death receptors DR4 or DR5. Previously, we generated a DR5-selective TRAIL mutant variant DR5-B overcoming receptor-dependent resistance of tumor cells to TRAIL. In the current study, we improved the antitumor activity of DR5-B by fusion with a tumor-homing iRGD peptide, which is known to enhance the drug penetration into tumor tissues. The obtained bispecific fusion protein DR5-B-iRGD exhibited dual affinity for DR5 and integrin αvβ3 receptors. DR5-B-iRGD penetrated into U-87 tumor spheroids faster than DR5-B and demonstrated an enhanced antitumor effect in human glioblastoma cell lines T98G and U-87, as well as in primary patient-derived glioblastoma neurospheres in vitro. Additionally, DR5-B-iRGD was highly effective in a xenograft mouse model of the U-87 human glioblastoma cell line in vivo. We suggest that DR5-B-iRGD may become a promising candidate for targeted therapy for glioblastoma. Full article
(This article belongs to the Special Issue Advances in Protein-Protein Interactions)
Show Figures

Figure 1

22 pages, 3660 KB  
Article
An Alzheimer’s Disease Patient-Derived Olfactory Stem Cell Model Identifies Gene Expression Changes Associated with Cognition
by Laura M. Rantanen, Maina Bitar, Riikka Lampinen, Romal Stewart, Hazel Quek, Lotta E. Oikari, Carla Cunί-Lόpez, Ratneswary Sutharsan, Gayathri Thillaiyampalam, Jamila Iqbal, Daniel Russell, Elina Penttilä, Heikki Löppönen, Juha-Matti Lehtola, Toni Saari, Sanna Hannonen, Anne M. Koivisto, Larisa M. Haupt, Alan Mackay-Sim, Alexandre S. Cristino, Katja M. Kanninen and Anthony R. Whiteadd Show full author list remove Hide full author list
Cells 2022, 11(20), 3258; https://doi.org/10.3390/cells11203258 - 17 Oct 2022
Cited by 16 | Viewed by 4181
Abstract
An early symptom of Alzheimer’s disease (AD) is an impaired sense of smell, for which the molecular basis remains elusive. Here, we generated human olfactory neurosphere-derived (ONS) cells from people with AD and mild cognitive impairment (MCI), and performed global RNA sequencing to [...] Read more.
An early symptom of Alzheimer’s disease (AD) is an impaired sense of smell, for which the molecular basis remains elusive. Here, we generated human olfactory neurosphere-derived (ONS) cells from people with AD and mild cognitive impairment (MCI), and performed global RNA sequencing to determine gene expression changes. ONS cells expressed markers of neuroglial differentiation, providing a unique cellular model to explore changes of early AD-associated pathways. Our transcriptomics data from ONS cells revealed differentially expressed genes (DEGs) associated with cognitive processes in AD cells compared to MCI, or matched healthy controls (HC). A-Kinase Anchoring Protein 6 (AKAP6) was the most significantly altered gene in AD compared to both MCI and HC, and has been linked to cognitive function. The greatest change in gene expression of all DEGs occurred between AD and MCI. Gene pathway analysis revealed defects in multiple cellular processes with aging, intellectual deficiency and alternative splicing being the most significantly dysregulated in AD ONS cells. Our results demonstrate that ONS cells can provide a cellular model for AD that recapitulates disease-associated differences. We have revealed potential novel genes, including AKAP6 that may have a role in AD, particularly MCI to AD transition, and should be further examined. Full article
(This article belongs to the Section Cells of the Nervous System)
Show Figures

Figure 1

14 pages, 5900 KB  
Article
Enteric Neural Network Assembly Was Promoted by Basic Fibroblast Growth Factor and Vitamin A but Inhibited by Epidermal Growth Factor
by Jeng-Chang Chen, Wendy Yang, Li-Yun Tseng and Hsueh-Ling Chang
Cells 2022, 11(18), 2841; https://doi.org/10.3390/cells11182841 - 12 Sep 2022
Cited by 4 | Viewed by 2431
Abstract
Extending well beyond the original use of propagating neural precursors from the central nervous system and dorsal root ganglia, neurosphere medium (NSM) and self-renewal medium (SRM) are two distinct formulas with widespread popularity in enteric neural stem cell (ENSC) applications. However, it remains [...] Read more.
Extending well beyond the original use of propagating neural precursors from the central nervous system and dorsal root ganglia, neurosphere medium (NSM) and self-renewal medium (SRM) are two distinct formulas with widespread popularity in enteric neural stem cell (ENSC) applications. However, it remains unknown what growth factors or nutrients are crucial to ENSC development, let alone whether the discrepancy in their components may affect the outcomes of ENSC culture. Dispersed enterocytes from murine fetal gut were nurtured in NSM, SRM or their modifications by selective component elimination or addition to assess their effects on ENSC development. NSM generated neuriteless neurospheres, whereas SRM, even deprived of chicken embryo extract, might wire ganglia together to assemble neural networks. The distinct outcomes came from epidermal growth factor, which inhibited enteric neuronal wiring in NSM. In contrast, basic fibroblast growth factor promoted enteric neurogenesis, gangliogenesis, and neuronal wiring. Moreover, vitamin A derivatives might facilitate neuronal maturation evidenced by p75 downregulation during ENSC differentiation toward enteric neurons to promote gangliogenesis and network assembly. Our results might help to better manipulate ENSC propagation and differentiation in vitro, and open a new avenue for the study of enteric neuronal neuritogenesis and synaptogenesis. Full article
(This article belongs to the Special Issue Neural Stem Cells: Developmental Mechanisms and Disease Modelling)
Show Figures

Figure 1

21 pages, 7075 KB  
Article
Discovery of a New CaMKII-Targeted Synthetic Lethal Therapy against Glioblastoma Stem-like Cells
by Jang Mi Han, Yu Jin Kim and Hye Jin Jung
Cancers 2022, 14(5), 1315; https://doi.org/10.3390/cancers14051315 - 4 Mar 2022
Cited by 15 | Viewed by 5838
Abstract
Glioblastoma stem-like cells (GSCs) drive tumor initiation, cancer invasion, immune evasion, and therapeutic resistance and are thus a key therapeutic target for improving treatment for glioblastoma multiforme (GBM). We previously identified calcium/calmodulin-dependent protein kinase II (CaMKII) as an emerging molecular target for eliminating [...] Read more.
Glioblastoma stem-like cells (GSCs) drive tumor initiation, cancer invasion, immune evasion, and therapeutic resistance and are thus a key therapeutic target for improving treatment for glioblastoma multiforme (GBM). We previously identified calcium/calmodulin-dependent protein kinase II (CaMKII) as an emerging molecular target for eliminating GSCs. In this study, we aim to explore a new CaMKII-targeted synthetic lethal therapy for GSCs. Through high-throughput drug combination screening using CaMKII inhibitors and a bioactive compound library in GSCs, neurokinin 1 receptor (NK1R) inhibitors such as SR 140333 and aprepitant are found to be potential anticancer agents that exhibit chemical synthetic lethal interactions with CaMKII inhibitors, including hydrazinobenzoylcurcumin (HBC), berbamine, and KN93. Combined treatment with NK1R and CaMKII inhibitors markedly suppresses the viability and neurosphere formation of U87MG- and U373MG-derived GSCs. In addition, the combination of HBC and NK1R inhibitors significantly inhibits U87MG GSC tumor growth in a chick embryo chorioallantoic membrane (CAM) model. Furthermore, the synthetic lethal interaction is validated using RNA interference of CaMKIIγ and NK1R. Notably, the synthetic lethal effects in GSCs are associated with the activation of caspase-mediated apoptosis by inducing p53 expression and reactive oxygen species generation, as well as the suppression of stemness marker expression by reducing nuclear factor-kappa B (NF-κB) activity. This follows the downregulation of phosphoinositide 3-kinase (PI3K)/protein kinase B (AKT) signaling and a decrease in intracellular calcium concentration. Moreover, NK1R affects CaMKIIγ activation. These findings demonstrate that NK1R is a potential synthetic lethal partner of CaMKII that is involved in eradicating GSCs, and they suggest a new CaMKII-targeted combination therapy for treating GBM. Full article
(This article belongs to the Special Issue Recent Advances in Drug Therapy for Glioblastoma)
Show Figures

Figure 1

20 pages, 10211 KB  
Article
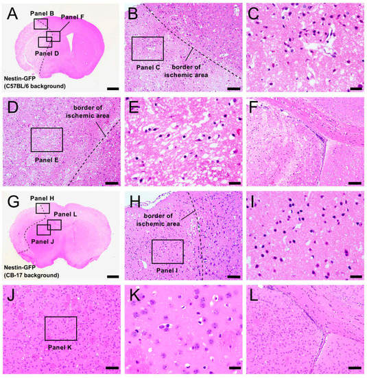
Establishment of a Reproducible Ischemic Stroke Model in Nestin-GFP Mice with High Survival Rates
by Hideaki Nishie, Akiko Nakano-Doi, Toshinori Sawano and Takayuki Nakagomi
Int. J. Mol. Sci. 2021, 22(23), 12997; https://doi.org/10.3390/ijms222312997 - 30 Nov 2021
Cited by 23 | Viewed by 3646
Abstract
An accumulation of evidence shows that endogenous neural stem/progenitor cells (NSPCs) are activated following brain injury such as that suffered during ischemic stroke. To understand the expression patterns of these cells, researchers have developed mice that express an NSPC marker, Nestin, which is [...] Read more.
An accumulation of evidence shows that endogenous neural stem/progenitor cells (NSPCs) are activated following brain injury such as that suffered during ischemic stroke. To understand the expression patterns of these cells, researchers have developed mice that express an NSPC marker, Nestin, which is detectable by specific reporters such as green fluorescent protein (GFP), i.e., Nestin-GFP mice. However, the genetic background of most transgenic mice, including Nestin-GFP mice, comes from the C57BL/6 strain. Because mice from this background strain have many cerebral arterial branches and collateral vessels, they are accompanied by several major problems including variable ischemic areas and high mortality when subjected to ischemic stroke by occluding the middle cerebral artery (MCA). In contrast, CB-17 wild-type mice are free from these problems. Therefore, with the aim of overcoming the aforementioned defects, we first crossed Nestin-GFP mice (C57BL/6 background) with CB-17 wild-type mice and then developed Nestin-GFP mice (CB-17 background) by further backcrossing the generated hybrid mice with CB-17 wild-type mice. Subsequently, we investigated the phenotypes of the established Nestin-GFP mice (CB-17 background) following MCA occlusion; these mice had fewer blood vessels around the MCA compared with the number of blood vessels in Nestin-GFP mice (C57BL/6 background). In addition, TTC staining showed that infarcted volume was variable in Nestin-GFP mice (C57BL/6 background) but highly reproducible in Nestin-GFP mice (CB-17 background). In a further investigation of mice survival rates up to 28 days after MCA occlusion, all Nestin-GFP mice (CB-17 background) survived the period, whereas Nestin-GFP mice (C57BL/6 background) frequently died within 1 week and exhibited a higher mortality rate. Immunohistochemistry analysis of Nestin-GFP mice (CB-17 background) showed that GFP+ cells were mainly obverted in not only conventional neurogenic areas, including the subventricular zone (SVZ), but also ischemic areas. In vitro, cells isolated from the ischemic areas and the SVZ formed GFP+ neurosphere-like cell clusters that gave rise to various neural lineages including neurons, astrocytes, and oligodendrocytes. However, microarray analysis of these cells and genetic mapping experiments by Nestin-CreERT2 Line4 mice crossed with yellow fluorescent protein (YFP) reporter mice (Nestin promoter-driven YFP-expressing mice) indicated that cells with NSPC activities in the ischemic areas and the SVZ had different characteristics and origins. These results show that the expression patterns and fate of GFP+ cells with NSPC activities can be precisely investigated over a long period in Nestin-GFP mice (CB-17 background), which is not necessarily possible with Nestin-GFP mice (C57BL/6 background). Thus, Nestin-GFP mice (CB-17 background) could become a useful tool with which to investigate the mechanism of neurogenesis via the aforementioned cells under pathological conditions such as following ischemic stroke. Full article
(This article belongs to the Section Molecular Neurobiology)
Show Figures

Figure 1

24 pages, 10707 KB  
Article
RNA Profiling of Mouse Ependymal Cells after Spinal Cord Injury Identifies the Oncostatin Pathway as a Potential Key Regulator of Spinal Cord Stem Cell Fate
by Robert Chevreau, Hussein Ghazale, Chantal Ripoll, Chaima Chalfouh, Quentin Delarue, Anne Laure Hemonnot-Girard, Daria Mamaeva, Helene Hirbec, Bernard Rothhut, Shalaka Wahane, Florence Evelyne Perrin, Harun Najib Noristani, Nicolas Guerout and Jean Philippe Hugnot
Cells 2021, 10(12), 3332; https://doi.org/10.3390/cells10123332 - 27 Nov 2021
Cited by 18 | Viewed by 6010
Abstract
Ependymal cells reside in the adult spinal cord and display stem cell properties in vitro. They proliferate after spinal cord injury and produce neurons in lower vertebrates but predominantly astrocytes in mammals. The mechanisms underlying this glial-biased differentiation remain ill-defined. We addressed this [...] Read more.
Ependymal cells reside in the adult spinal cord and display stem cell properties in vitro. They proliferate after spinal cord injury and produce neurons in lower vertebrates but predominantly astrocytes in mammals. The mechanisms underlying this glial-biased differentiation remain ill-defined. We addressed this issue by generating a molecular resource through RNA profiling of ependymal cells before and after injury. We found that these cells activate STAT3 and ERK/MAPK signaling post injury and downregulate cilia-associated genes and FOXJ1, a central transcription factor in ciliogenesis. Conversely, they upregulate 510 genes, seven of them more than 20-fold, namely Crym, Ecm1, Ifi202b, Nupr1, Rbp1, Thbs2 and Osmr—the receptor for oncostatin, a microglia-specific cytokine which too is strongly upregulated after injury. We studied the regulation and role of Osmr using neurospheres derived from the adult spinal cord. We found that oncostatin induced strong Osmr and p-STAT3 expression in these cells which is associated with reduction of proliferation and promotion of astrocytic versus oligodendrocytic differentiation. Microglial cells are apposed to ependymal cells in vivo and co-culture experiments showed that these cells upregulate Osmr in neurosphere cultures. Collectively, these results support the notion that microglial cells and Osmr/Oncostatin pathway may regulate the astrocytic fate of ependymal cells in spinal cord injury. Full article
(This article belongs to the Collection Role of Stem Cells in Spinal Cord Injuries)
Show Figures

Graphical abstract

Back to TopTop