DR5-Selective TRAIL Variant DR5-B Functionalized with Tumor-Penetrating iRGD Peptide for Enhanced Antitumor Activity against Glioblastoma
Abstract
1. Introduction
2. Results
2.1. Expression and Purification of DR5-B-iRGD Fusion Protein
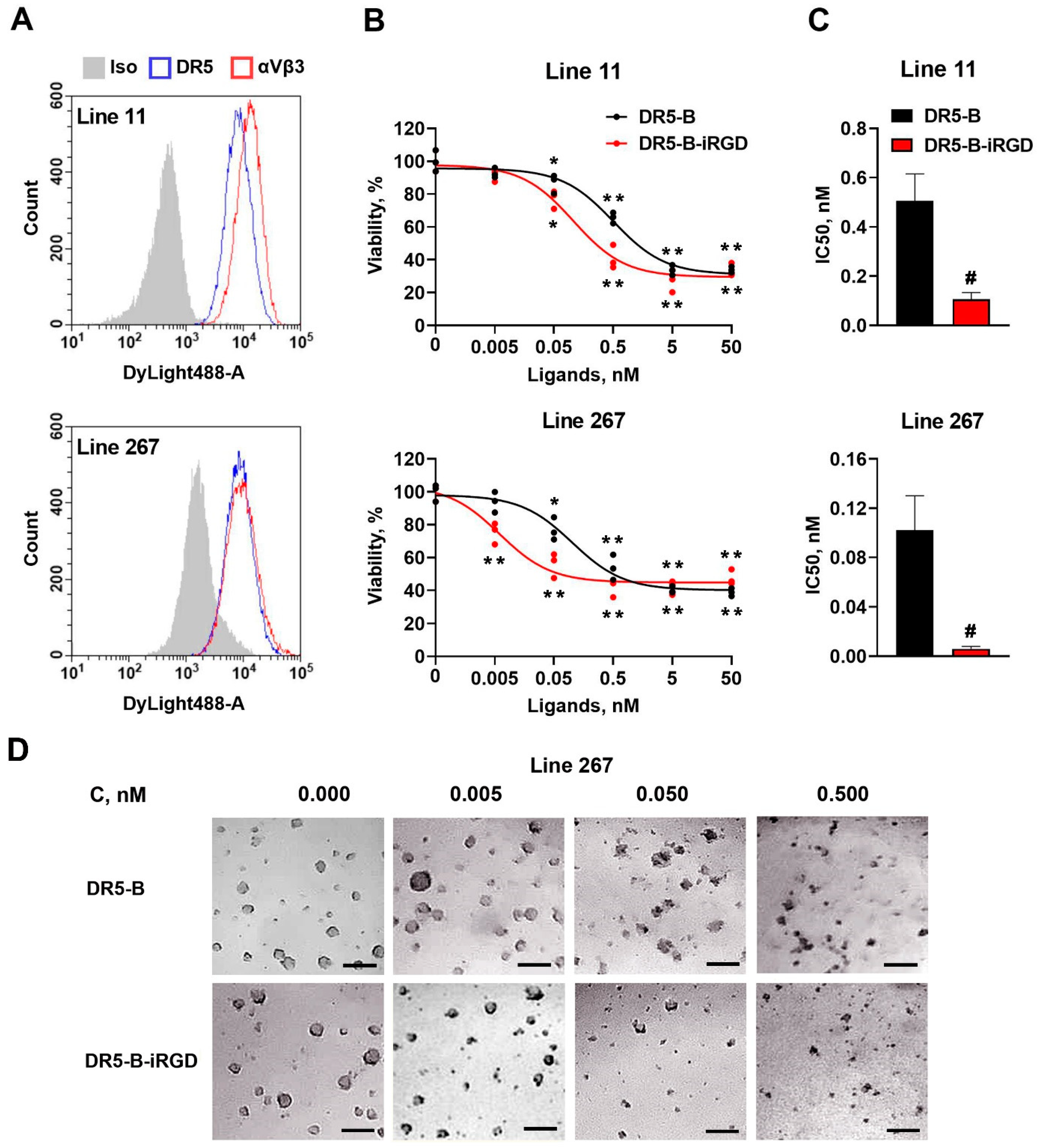
2.2. DR5-B-iRGD Showed High Affinity for DR5 and Integrin αvβ3
2.3. DR5-B–iRGD Was More Cytotoxic Than DR5-B in Human Glioblastoma Cell Lines T98G and U-87
2.4. DR5-B-iRGD Demonstrated Enhanced Antitumor Effect in Primary Glioblastoma Patient-Derived Neurospheres
2.5. DR5-B-iRGD Penetrates into U-87 Spheroids Faster Than DR5-B
2.6. Comparative Analysis of DR5-B and DR5-B-iRGD Antitumor Activity in U-87 Human Glioblastoma Xenografts
3. Discussion
4. Materials and Methods
4.1. Reagents and Cell Lines
4.2. Construction of Plasmid Vector for the Expression of DR5-B-iRGD Fusion Protein
4.3. Expression of Recombinant DR5-B-iRGD Protein in E. coli
4.4. Purification of Recombinant Proteins DR5-B and DR5-B-iRGD
4.5. ELISA
4.6. Flow Cytometry
4.7. Cell Culture and Cell Viability Evaluation in Glioblastoma Cell Lines
4.8. Cell Culture and Cell Viability Evaluation in Primary Glioblastoma Patient-Derived Neurospheres
4.9. Fluorescent Labeling of DR5-B and DR5-B-iRGD Proteins
4.10. Multicellular Tumor Spheroids Formation and Confocal Microscopy
4.11. Xenograft Studies
4.12. Statistical Analysis
5. Conclusions
Author Contributions
Funding
Institutional Review Board Statement
Informed Consent Statement
Data Availability Statement
Acknowledgments
Conflicts of Interest
References
- Gulley, J.L.; Schlom, J.; Barcellos-Hoff, M.H.; Wang, X.-J.; Seoane, J.; Audhuy, F.; Lan, Y.; Dussault, I.; Moustakas, A. Dual Inhibition of TGF-β and PD-L1: A Novel Approach to Cancer Treatment. Mol. Oncol. 2022, 16, 2117–2134. [Google Scholar] [CrossRef]
- Snajdauf, M.; Havlova, K.; Vachtenheim, J.; Ozaniak, A.; Lischke, R.; Bartunkova, J.; Smrz, D.; Strizova, Z. The TRAIL in the Treatment of Human Cancer: An Update on Clinical Trials. Front. Mol. Biosci. 2021, 8, 628332. [Google Scholar] [CrossRef]
- Dubuisson, A.; Micheau, O. Antibodies and Derivatives Targeting DR4 and DR5 for Cancer Therapy. Antibodies 2017, 6, 16. [Google Scholar] [CrossRef]
- Sugahara, K.N.; Teesalu, T.; Karmali, P.P.; Kotamraju, V.R.; Agemy, L.; Girard, O.M.; Hanahan, D.; Mattrey, R.F.; Ruoslahti, E. Tissue-Penetrating Delivery of Compounds and Nanoparticles into Tumors. Cancer Cell 2009, 16, 510–520. [Google Scholar] [CrossRef]
- Akashi, Y.; Oda, T.; Ohara, Y.; Miyamoto, R.; Kurokawa, T.; Hashimoto, S.; Enomoto, T.; Yamada, K.; Satake, M.; Ohkohchi, N. Anticancer Effects of Gemcitabine Are Enhanced by Co-Administered IRGD Peptide in Murine Pancreatic Cancer Models That Overexpressed Neuropilin-1. Br. J. Cancer 2014, 110, 1481–1487. [Google Scholar] [CrossRef] [PubMed]
- Liu, X.; Jiang, J.; Ji, Y.; Lu, J.; Chan, R.; Meng, H. Targeted Drug Delivery Using IRGD Peptide for Solid Cancer Treatment. Mol. Syst. Des. Eng. 2017, 2, 370–379. [Google Scholar] [CrossRef] [PubMed]
- Hu, H.; Wang, B.; Lai, C.; Xu, X.; Zhen, Z.; Zhou, H.; Xu, D. IRGD-paclitaxel Conjugate Nanoparticles for Targeted Paclitaxel Delivery. Drug Dev. Res. 2019, 80, 1080–1088. [Google Scholar] [CrossRef] [PubMed]
- Ma, L.; Chen, Q.; Ma, P.; Han, M.K.; Xu, Z.; Kang, Y.; Xiao, B.; Merlin, D. IRGD-Functionalized PEGylated Nanoparticles for Enhanced Colon Tumor Accumulation and Targeted Drug Delivery. Nanomedicine 2017, 12, 1991–2006. [Google Scholar] [CrossRef] [PubMed]
- Guan, J.; Guo, H.; Tang, T.; Wang, Y.; Wei, Y.; Seth, P.; Li, Y.; Dehm, S.M.; Ruoslahti, E.; Pang, H. IRGD-Liposomes Enhance Tumor Delivery and Therapeutic Efficacy of Antisense Oligonucleotide Drugs against Primary Prostate Cancer and Bone Metastasis. Adv. Funct. Mater. 2021, 31, 2100478. [Google Scholar] [CrossRef]
- Xin, L.; Yuan, Y.-W.; Liu, C.; Zhou, L.-Q.; Liu, L.; Zhou, Q.; Li, S.-H. Preparation of Internalizing RGD-Modified Recombinant Methioninase Exosome Active Targeting Vector and Antitumor Effect Evaluation. Dig. Dis. Sci. 2021, 66, 1045–1053. [Google Scholar] [CrossRef]
- Lin, D.; Zhang, H.; Liu, R.; Deng, T.; Ning, T.; Bai, M.; Yang, Y.; Zhu, K.; Wang, J.; Duan, J.; et al. IRGD-modified Exosomes Effectively Deliver CPT1A SiRNA to Colon Cancer Cells, Reversing Oxaliplatin Resistance by Regulating Fatty Acid Oxidation. Mol. Oncol. 2021, 15, 3430–3446. [Google Scholar] [CrossRef] [PubMed]
- Sha, H.; Zou, Z.; Xin, K.; Bian, X.; Cai, X.; Lu, W.; Chen, J.; Chen, G.; Huang, L.; Blair, A.M.; et al. Tumor-Penetrating Peptide Fused EGFR Single-Domain Antibody Enhances Cancer Drug Penetration into 3D Multicellular Spheroids and Facilitates Effective Gastric Cancer Therapy. J. Control. Release 2015, 200, 188–200. [Google Scholar] [CrossRef] [PubMed]
- Nemudraya, A.A.; Makartsova, A.A.; Fomin, A.S.; Nushtaeva, A.A.; Koval, O.A.; Richter, V.A.; Kuligina, E.V. Tumor-Specific Peptide, Selected from a Phage Peptide Library, Enhances Antitumor Activity of Lactaptin. PLoS ONE 2016, 11, e0160980. [Google Scholar] [CrossRef]
- Huang, Y.; Li, X.; Sha, H.; Zhang, L.; Bian, X.; Han, X.; Liu, B. Tumor-Penetrating Peptide Fused to a pro-Apoptotic Peptide Facilitates Effective Gastric Cancer Therapy. Oncol. Rep. 2017, 37, 2063–2070. [Google Scholar] [CrossRef] [PubMed]
- Yang, J.; Yang, J.; Wei, Y.; Yin, H.; Fang, L.; Chai, D.; Li, H.; Li, H.; Zhang, Q.; Zheng, J. Modification of IL-24 by Tumor Penetrating Peptide IRGD Enhanced Its Antitumor Efficacy against Non-Small Cell Lung Cancer. Int. Immunopharmacol. 2019, 70, 125–134. [Google Scholar] [CrossRef]
- Amrollahi-nia, R.; Akbari, V.; Shafiee, F. DFF40-IRGD, a Novel Chimeric Protein with Efficient Cytotoxic and Apoptotic Effects against Triple-Negative Breast Cancer Cells. Biotechnol. Lett. 2021, 43, 1967–1976. [Google Scholar] [CrossRef]
- Hai-Tao, Z.; Hui-Cheng, L.; Zheng-Wu, L.; Chang-Hong, G. A Tumor-Penetrating Peptide Modification Enhances the Antitumor Activity of Endostatin in Vivo. Anti-Cancer Drugs 2011, 22, 409–415. [Google Scholar] [CrossRef]
- Wang, F.; Li, B.; Fu, P.; Li, Q.; Zheng, H.; Lao, X. Immunomodulatory and Enhanced Antitumor Activity of a Modified Thymosin A1 in Melanoma and Lung Cancer. Int. J. Pharm. 2018, 547, 611–620. [Google Scholar] [CrossRef]
- Lingasamy, P.; Laarmann, A.-H.; Teesalu, T. Tumor Penetrating Peptide-Functionalized Tenascin-C Antibody for Glioblastoma Targeting. CCDT 2021, 21, 70–79. [Google Scholar] [CrossRef]
- Fadeev, R.; Chekanov, A.; Solovieva, M.; Bezborodova, O.; Nemtsova, E.; Dolgikh, N.; Fadeeva, I.; Senotov, A.; Kobyakova, M.; Evstratova, Y.; et al. Improved Anticancer Effect of Recombinant Protein IzTRAIL Combined with Sorafenib and Peptide IRGD. Int. J. Mol. Sci. 2019, 20, 525. [Google Scholar] [CrossRef]
- Huang, Y.; Li, X.; Sha, H.; Zhang, L.; Bian, X.; Han, X.; Liu, B. STRAIL-IRGD Is a Promising Therapeutic Agent for Gastric Cancer Treatment. Sci. Rep. 2017, 7, 579. [Google Scholar] [CrossRef] [PubMed]
- Gasparian, M.E.; Chernyak, B.V.; Dolgikh, D.A.; Yagolovich, A.V.; Popova, E.N.; Sycheva, A.M.; Moshkovskii, S.A.; Kirpichnikov, M.P. Generation of New TRAIL Mutants DR5-A and DR5-B with Improved Selectivity to Death Receptor 5. Apoptosis 2009, 14, 778–787. [Google Scholar] [CrossRef] [PubMed]
- Gasparian, M.E.; Bychkov, M.L.; Yagolovich, A.V.; Dolgikh, D.A.; Kirpichnikov, M.P. Mutations Enhancing Selectivity of Antitumor Cytokine TRAIL to DR5 Receptor Increase Its Cytotoxicity against Tumor Cells. Biochem. Mosc. 2015, 80, 1080–1091. [Google Scholar] [CrossRef]
- Yagolovich, A.V.; Artykov, A.A.; Dolgikh, D.A.; Kirpichnikov, M.P.; Gasparian, M.E. A New Efficient Method for Production of Recombinant Antitumor Cytokine TRAIL and Its Receptor-Selective Variant DR5-B. Biochem. Mosc. 2019, 84, 627–636. [Google Scholar] [CrossRef] [PubMed]
- Yagolovich, A.V.; Artykov, A.A.; Isakova, A.A.; Vorontsova, Y.V.; Dolgikh, D.A.; Kirpichnikov, M.P.; Gasparian, M.E. Optimized Heterologous Expression and Efficient Purification of a New TRAIL-Based Antitumor Fusion Protein SRH–DR5-B with Dual VEGFR2 and DR5 Receptor Specificity. Int. J. Mol. Sci. 2022, 23, 5860. [Google Scholar] [CrossRef]
- Bastola, S.; Pavlyukov, M.S.; Yamashita, D.; Ghosh, S.; Cho, H.; Kagaya, N.; Zhang, Z.; Minata, M.; Lee, Y.; Sadahiro, H.; et al. Glioma-Initiating Cells at Tumor Edge Gain Signals from Tumor Core Cells to Promote Their Malignancy. Nat. Commun. 2020, 11, 4660. [Google Scholar] [CrossRef]
- Weyhenmeyer, B.C.; Noonan, J.; Würstle, M.L.; Lincoln, F.A.; Johnston, G.; Rehm, M.; Murphy, B.M. Predicting the Cell Death Responsiveness and Sensitization of Glioma Cells to TRAIL and Temozolomide. Oncotarget 2016, 7, 61295–61311. [Google Scholar] [CrossRef]
- Deng, L.; Zhai, X.; Liang, P.; Cui, H. Overcoming TRAIL Resistance for Glioblastoma Treatment. Biomolecules 2021, 11, 572. [Google Scholar] [CrossRef]
- Li, J.T.; Bian, K.; Zhang, A.L.; Kim, D.H.; Ashley, W.W.; Nath, R.; McCutcheon, I.; Fang, B.; Murad, F. Targeting Different Types of Human Meningioma and Glioma Cells Using a Novel Adenoviral Vector Expressing GFP-TRAIL Fusion Protein from HTERT Promoter. Cancer Cell Int. 2011, 11, 35. [Google Scholar] [CrossRef]
- Krishna Moorthy, N.; Seifert, O.; Eisler, S.; Weirich, S.; Kontermann, R.E.; Rehm, M.; Fullstone, G. Low-Level Endothelial TRAIL-Receptor Expression Obstructs the CNS-Delivery of Angiopep-2 Functionalised TRAIL-Receptor Agonists for the Treatment of Glioblastoma. Molecules 2021, 26, 7582. [Google Scholar] [CrossRef]
- Cao, L.; Du, P.; Jiang, S.-H.; Jin, G.-H.; Huang, Q.-L.; Hua, Z.-C. Enhancement of Antitumor Properties of TRAIL by Targeted Delivery to the Tumor Neovasculature. Mol. Cancer Ther. 2008, 7, 851–861. [Google Scholar] [CrossRef] [PubMed]
- Yao, R.; Sui, A.; Wang, Z.; Liu, S.; Zhou, Q.; Liu, X.; Zhang, H. Induction of Non-Small Cell Lung Carcinoma Apoptosis Using Soluble RGD-TRAIL by Targeting the Integrin Receptor of Tumor Cells. Mol. Med. Rep. 2012, 6, 1355–1360. [Google Scholar] [CrossRef] [PubMed]
- Wang, X.; Qiao, X.; Shang, Y.; Zhang, S.; Li, Y.; He, H.; Chen, S. RGD and NGR Modified TRAIL Protein Exhibited Potent Anti-Metastasis Effects on TRAIL-Insensitive Cancer Cells in Vitro and in Vivo. Amino Acids 2017, 49, 931–941. [Google Scholar] [CrossRef] [PubMed]
- Li, Z.; She, T.; Yang, H.; Su, T.; Shi, Q.; Tao, Z.; Feng, Y.; Yang, F.; Cheng, J.; Lu, X. A Novel Tumor-Homing TRAIL Variant Eradicates Tumor Xenografts of Refractory Colorectal Cancer Cells in Combination with Tumor Cell-Targeted Photodynamic Therapy. Drug Deliv. 2022, 29, 1698–1711. [Google Scholar] [CrossRef]
- Yin, H.; Yang, J.; Zhang, Q.; Yang, J.; Wang, H.; Xu, J.; Zheng, J. IRGD as a Tumor-Penetrating Peptide for Cancer Therapy. Mol. Med. Rep. 2017, 15, 2925–2930. [Google Scholar] [CrossRef]
- Davoodi, Z.; Shafiee, F. Internalizing RGD, a Great Motif for Targeted Peptide and Protein Delivery: A Review Article. Drug Deliv. Transl. Res. 2022, 12, 2261–2274. [Google Scholar] [CrossRef]
- Kang, S.; Lee, S.; Park, S. IRGD Peptide as a Tumor-Penetrating Enhancer for Tumor-Targeted Drug Delivery. Polymers 2020, 12, 1906. [Google Scholar] [CrossRef]
- Gregory, J.V.; Kadiyala, P.; Doherty, R.; Cadena, M.; Habeel, S.; Ruoslahti, E.; Lowenstein, P.R.; Castro, M.G.; Lahann, J. Systemic Brain Tumor Delivery of Synthetic Protein Nanoparticles for Glioblastoma Therapy. Nat. Commun. 2020, 11, 5687. [Google Scholar] [CrossRef]
- Tan, J.; Duan, X.; Zhang, F.; Ban, X.; Mao, J.; Cao, M.; Han, S.; Shuai, X.; Shen, J. Theranostic Nanomedicine for Synergistic Chemodynamic Therapy and Chemotherapy of Orthotopic Glioma. Adv. Sci. 2020, 7, 2003036. [Google Scholar] [CrossRef]
- McCarthy, M.M.; Sznol, M.; DiVito, K.A.; Camp, R.L.; Rimm, D.L.; Kluger, H.M. Evaluating the Expression and Prognostic Value of TRAIL-R1 and TRAIL-R2 in Breast Cancer. Clin. Cancer Res. 2005, 11, 5188–5194. [Google Scholar] [CrossRef][Green Version]
- Liu, Z.; Wang, F.; Chen, X. Integrin α v β 3 -Targeted Cancer Therapy. Drug Dev. Res. 2008, 69, 329–339. [Google Scholar] [CrossRef] [PubMed]
- Li, R.; Yang, H.; Jia, D.; Nie, Q.; Cai, H.; Fan, Q.; Wan, L.; Li, L.; Lu, X. Fusion to an Albumin-Binding Domain with a High Affinity for Albumin Extends the Circulatory Half-Life and Enhances the in Vivo Antitumor Effects of Human TRAIL. J. Control. Release 2016, 228, 96–106. [Google Scholar] [CrossRef] [PubMed]
- Huang, K.; Duan, N.; Zou, W.; Zhang, C.; Lai, Y.; Shen, P.; Hua, Z. Fused Hydrophobic Elastin-like-Peptides (ELP) Enhance Biological Activity of Tumor Necrosis Factor-Related Apoptosis-Inducing Ligand (TRAIL). Protein Pept. Lett. 2015, 22, 1000–1006. [Google Scholar] [CrossRef] [PubMed]
- Zhang, P.; Xia, Q.; Liu, L.; Li, S.; Dong, L. Current Opinion on Molecular Characterization for GBM Classification in Guiding Clinical Diagnosis, Prognosis, and Therapy. Front. Mol. Biosci. 2020, 7, 562798. [Google Scholar] [CrossRef]
- Yagolovich, A.; Kuskov, A.; Kulikov, P.; Kurbanova, L.; Bagrov, D.; Artykov, A.; Gasparian, M.; Sizova, S.; Oleinikov, V.; Gileva, A.; et al. Amphiphilic Poly(N-Vinylpyrrolidone) Nanoparticles Conjugated with DR5-Specific Antitumor Cytokine DR5-B for Targeted Delivery to Cancer Cells. Pharmaceutics 2021, 13, 1413. [Google Scholar] [CrossRef] [PubMed]
- Akasov, R.; Zaytseva-Zotova, D.; Burov, S.; Leko, M.; Dontenwill, M.; Chiper, M.; Vandamme, T.; Markvicheva, E. Formation of Multicellular Tumor Spheroids Induced by Cyclic RGD-Peptides and Use for Anticancer Drug Testing in Vitro. Int. J. Pharm. 2016, 506, 148–157. [Google Scholar] [CrossRef]






| Purification Step | DR5-B, mg | DR5-B-iRGD, mg |
|---|---|---|
| Soluble fraction of cytoplasmic proteins * | 350 ± 18 | 480 ± 23 |
| Purification on Ni-NTA agarose * | 98 ± 7 | 134 ± 11 |
| Purification on SP Sepharose ** | 22 ± 4 | 48 ± 5 |
Publisher’s Note: MDPI stays neutral with regard to jurisdictional claims in published maps and institutional affiliations. |
© 2022 by the authors. Licensee MDPI, Basel, Switzerland. This article is an open access article distributed under the terms and conditions of the Creative Commons Attribution (CC BY) license (https://creativecommons.org/licenses/by/4.0/).
Share and Cite
Yagolovich, A.V.; Isakova, A.A.; Artykov, A.A.; Vorontsova, Y.V.; Mazur, D.V.; Antipova, N.V.; Pavlyukov, M.S.; Shakhparonov, M.I.; Gileva, A.M.; Markvicheva, E.A.; et al. DR5-Selective TRAIL Variant DR5-B Functionalized with Tumor-Penetrating iRGD Peptide for Enhanced Antitumor Activity against Glioblastoma. Int. J. Mol. Sci. 2022, 23, 12687. https://doi.org/10.3390/ijms232012687
Yagolovich AV, Isakova AA, Artykov AA, Vorontsova YV, Mazur DV, Antipova NV, Pavlyukov MS, Shakhparonov MI, Gileva AM, Markvicheva EA, et al. DR5-Selective TRAIL Variant DR5-B Functionalized with Tumor-Penetrating iRGD Peptide for Enhanced Antitumor Activity against Glioblastoma. International Journal of Molecular Sciences. 2022; 23(20):12687. https://doi.org/10.3390/ijms232012687
Chicago/Turabian StyleYagolovich, Anne V., Alina A. Isakova, Artem A. Artykov, Yekaterina V. Vorontsova, Diana V. Mazur, Nadezhda V. Antipova, Marat S. Pavlyukov, Mikhail I. Shakhparonov, Anastasia M. Gileva, Elena A. Markvicheva, and et al. 2022. "DR5-Selective TRAIL Variant DR5-B Functionalized with Tumor-Penetrating iRGD Peptide for Enhanced Antitumor Activity against Glioblastoma" International Journal of Molecular Sciences 23, no. 20: 12687. https://doi.org/10.3390/ijms232012687
APA StyleYagolovich, A. V., Isakova, A. A., Artykov, A. A., Vorontsova, Y. V., Mazur, D. V., Antipova, N. V., Pavlyukov, M. S., Shakhparonov, M. I., Gileva, A. M., Markvicheva, E. A., Plotnikova, E. A., Pankratov, A. A., Kirpichnikov, M. P., Gasparian, M. E., & Dolgikh, D. A. (2022). DR5-Selective TRAIL Variant DR5-B Functionalized with Tumor-Penetrating iRGD Peptide for Enhanced Antitumor Activity against Glioblastoma. International Journal of Molecular Sciences, 23(20), 12687. https://doi.org/10.3390/ijms232012687

