Sign in to use this feature.

Years

Between: -

Subjects

remove_circle_outline
remove_circle_outline
remove_circle_outline
remove_circle_outline
remove_circle_outline
remove_circle_outline
remove_circle_outline
remove_circle_outline
remove_circle_outline

Journals

Article Types

Countries / Regions

Search Results (124)

Search Parameters:
Keywords = network toxicology

Order results
Result details
Results per page
Select all
Export citation of selected articles as:
17 pages, 3231 KB  
Article
Integrated Network Toxicology and Metabolomics Reveal the Ovarian Toxicity Mechanisms of Chronic Carbofuran Exposure in Female Mice
by Di Liang, Hongyu Su and Xian Ju
Int. J. Mol. Sci. 2026, 27(1), 90; https://doi.org/10.3390/ijms27010090 - 21 Dec 2025
Viewed by 299
Abstract
Carbofuran, a widely used carbamate pesticide, is an endocrine disruptor with documented reproductive toxicity, yet the mechanisms underlying its ovarian toxicity remain incompletely understood. This study employed integrated network toxicology and untargeted metabolomics to investigate these mechanisms in female C57BL/6J mice that had [...] Read more.
Carbofuran, a widely used carbamate pesticide, is an endocrine disruptor with documented reproductive toxicity, yet the mechanisms underlying its ovarian toxicity remain incompletely understood. This study employed integrated network toxicology and untargeted metabolomics to investigate these mechanisms in female C57BL/6J mice that had been chronically exposed to carbofuran (0.5 or 2.0 mg/kg for 45 days, once daily). Methods included histopathological evaluation, serum hormone ELISA, network prediction of toxicity targets, molecular docking, and metabolomics profiling. Results demonstrated that carbofuran exposure induced dose-dependent ovarian damage, including reduced follicular reserve, increased atresia, abnormal corpus luteum, and disrupted hormone levels. Network toxicology identified 38 common targets, with EGFR, GSK3B, APP, and JAK2 as core proteins, indicating potential high affinity. Metabolomics suggests significant alterations in pathways such as phenylalanine, tyrosine, tryptophan biosynthesis and arginine/proline metabolism. Our collective evidence indicates that carbofuran may induce ovarian toxicity through multifaceted mechanisms involving endocrine disruption, oxidative stress, inflammatory activation, and metabolic disturbance. This study provides novel experimental insights into the reproductive toxicity mechanisms of carbofuran, offering a theoretical basis for health risk assessment and intervention strategies. Full article
(This article belongs to the Section Molecular Toxicology)
Show Figures

Figure 1

28 pages, 10855 KB  
Article
Molecular Mechanisms of Aspartame-Induced Kidney Renal Papillary Cell Carcinoma Revealed by Network Toxicology and Molecular Docking Techniques
by Chenjie Huang, Lulu Wei, Wenqi Yuan, Yaohong Lu, Gedi Zhang and Ziyou Yan
Int. J. Mol. Sci. 2026, 27(1), 77; https://doi.org/10.3390/ijms27010077 - 21 Dec 2025
Viewed by 357
Abstract
Aspartame, a widely used artificial sweetener, has been linked to various cancers, including kidney renal papillary cell carcinoma (KIRP). However, the molecular mechanisms underlying this association remain unclear. This study employed network toxicology and molecular docking to investigate potential mechanisms of aspartame-induced KIRP. [...] Read more.
Aspartame, a widely used artificial sweetener, has been linked to various cancers, including kidney renal papillary cell carcinoma (KIRP). However, the molecular mechanisms underlying this association remain unclear. This study employed network toxicology and molecular docking to investigate potential mechanisms of aspartame-induced KIRP. Differentially expressed genes from TCGA were intersected with aspartame targets and KIRP-related genes, yielding 61 common targets. GO and KEGG analyses revealed enrichment in extracellular matrix degradation, signaling pathways, and immune microenvironment regulation. Univariate Cox regression identified 23 prognostically significant genes, from which multifactorial Cox regression with stepwise selection determined 8 core genes (APLNR, CYP2C19, EDNRA, KLK5, F2R, RAD51, AURKA, and TLR2). A risk model was constructed and validated through VIF analysis, Schoenfeld residual testing, and internal validation using a training–validation split. SHAP analysis identified EDNRA as the primary driver gene. Survival analysis demonstrated that the model effectively stratified KIRP patients, with risk score and tumor stage serving as independent prognostic factors. Molecular docking confirmed stable binding between aspartame and core target proteins. These findings provide mechanistic insights into aspartame-induced KIRP pathogenesis and establish a foundation for future experimental validation. Full article
Show Figures

Figure 1

15 pages, 2764 KB  
Article
Investigation of the Neurotoxic Effects and Mechanisms of Michler’s Ketone as Investigated by Network Toxicology and Transcriptomics
by Jun Hu, Xianke Zha, Xin Liu, Huilin Jin, Yue Fan, Xin Zhao, Jie Hu and Jian Wang
Biology 2026, 15(1), 3; https://doi.org/10.3390/biology15010003 - 19 Dec 2025
Viewed by 250
Abstract
Michler’s Ketone (MK) is widely utilized as an additive in pigments, dyes, and other colorants, and has become a non-negligible environmental presence. Currently, environmental monitoring data and toxicity data for MK are extremely limited, and its specific mechanisms of neurotoxicity remain poorly characterized. [...] Read more.
Michler’s Ketone (MK) is widely utilized as an additive in pigments, dyes, and other colorants, and has become a non-negligible environmental presence. Currently, environmental monitoring data and toxicity data for MK are extremely limited, and its specific mechanisms of neurotoxicity remain poorly characterized. A zebrafish model was employed to systematically delineate the neurotoxic mechanisms of MK through the integration of network toxicology predictions, transcriptomic profiling, and RT-qPCR validation. The results demonstrated that MK exposure was found to induce oxidative stress in zebrafish larvae, which subsequently disrupted the calcium signaling pathway and triggered apoptosis, ultimately leading to neurodevelopmental and locomotor behavioral impairments. This study provides a fundamental basis for elucidating MK’s developmental neurotoxicity mechanisms, while also holding significant value for its ecological risk assessment. Full article
(This article belongs to the Special Issue Advances in Aquatic Ecological Disasters and Toxicology)
Show Figures

Graphical abstract

15 pages, 3137 KB  
Article
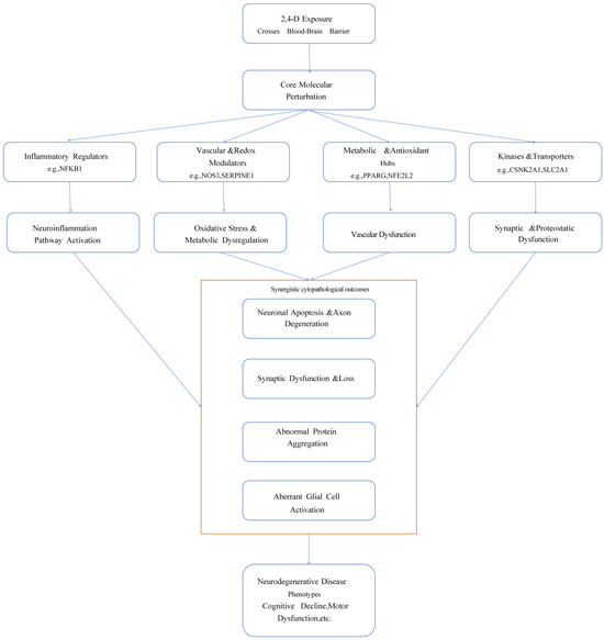
Exploring the Mechanism of 2,4-Dichlorophenoxyacetic Acid in Causing Neurodegenerative Diseases Based on Network Toxicology and Molecular Docking
by Yucheng Yan, Xiaoqi Luo, Yanan Song, Haoxuan Gao, Yuwen Wang, Yiman Li, Huifang Yang and Jian Zhou
Int. J. Mol. Sci. 2025, 26(24), 11980; https://doi.org/10.3390/ijms262411980 - 12 Dec 2025
Viewed by 323
Abstract
This study employed an integrated network toxicology and molecular docking approach to explore the molecular mechanisms by which the herbicide 2,4-Dichlorophenoxyacetic acid (2,4-D) may contribute to neurodegenerative diseases (NDDs). We identified 89 common targets through the intersection of potential 2,4-D-related targets and NDD-associated [...] Read more.
This study employed an integrated network toxicology and molecular docking approach to explore the molecular mechanisms by which the herbicide 2,4-Dichlorophenoxyacetic acid (2,4-D) may contribute to neurodegenerative diseases (NDDs). We identified 89 common targets through the intersection of potential 2,4-D-related targets and NDD-associated genes. Among these, 12 core targets—including NFKB1, PPARG, SERPINE1, NOS3, and NFE2L2—were highlighted via protein–protein interaction network analysis. Functional enrichment revealed that these targets are involved in key pathways such as inflammatory response, oxidative stress, metabolic dysregulation, and synaptic dysfunction. Molecular docking further confirmed strong binding affinities between 2,4-D and all core targets (binding energy ≤ −5.1 kcal·mol−1). These findings systematically reveal, for the first time, a multi-target and multi-pathway mechanism through which 2,4-D may induce neuronal injury, providing a theoretical basis for assessing environmental risk in neurodegeneration. Full article
(This article belongs to the Section Molecular Toxicology)
Show Figures

Graphical abstract

16 pages, 2455 KB  
Article
Integrative Assessment of Glycyrrhiza uralensis Extract in Cosmetics Using HPLC Analysis, Network Pharmacology, and Computational Threshold of Toxicological Concern-Based Safety Evaluation
by Hiyoung Kim, Kihoon Park, Young Bong Kim and Minjee Kim
Int. J. Mol. Sci. 2025, 26(23), 11677; https://doi.org/10.3390/ijms262311677 - 2 Dec 2025
Viewed by 570
Abstract
Licorice (Glycyrrhiza uralensis) contains bioactive flavonoids and saponins, primarily liquiritin and glycyrrhizin, which exhibit pharmacological activities but also potential dose-dependent toxicity. This study aimed to establish an integrative workflow combining analytical chemistry, network pharmacology, and computational toxicology to evaluate the skin-related safety of [...] Read more.
Licorice (Glycyrrhiza uralensis) contains bioactive flavonoids and saponins, primarily liquiritin and glycyrrhizin, which exhibit pharmacological activities but also potential dose-dependent toxicity. This study aimed to establish an integrative workflow combining analytical chemistry, network pharmacology, and computational toxicology to evaluate the skin-related safety of these compounds. High-performance liquid chromatography (HPLC) was employed to quantify liquiritin and glycyrrhizin in licorice extract. Network pharmacology and molecular docking analyses were conducted to identify core toxicity-related targets. In silico toxicity and threshold of toxicological concern (TTC) assessments were performed using VEGA and database-driven prediction models to estimate dermal exposure risk. Liquiritin and glycyrrhizin were identified as major constituents of G. uralensis. Network analysis revealed three key targets—EGFR, STAT3, and SRC—linked to skin sensitivity and toxicological pathways, including TRP channel regulation and EGFR signaling. Molecular docking showed strong binding affinities to SRC. The threshold of toxicological concern evaluation indicated that liquiritin exposure remained below safety thresholds, while glycyrrhizin slightly exceeded but remained within acceptable limits. The proposed HPLC–network pharmacology–TTC workflow provides a novel, non-animal approach for early-stage cosmetic safety screening. Both compounds demonstrate acceptable safety margins, supporting their controlled use in dermal formulations. Full article
(This article belongs to the Special Issue New Insights into Network Pharmacology)
Show Figures

Figure 1

16 pages, 2922 KB  
Article
Proteomic Analysis of Liver Injury Induced by Deoxynivalenol in Piglets
by Xiaoshu Xue, Ping Wu, Shuhao Fan, Zongjun Yin and Xiaodong Zhang
Biology 2025, 14(12), 1721; https://doi.org/10.3390/biology14121721 - 1 Dec 2025
Viewed by 405
Abstract
Deoxynivalenol (DON, commonly known as vomitoxin) is one of the most prevalent mycotoxins contaminating feed in China, posing a serious threat to the health of piglets. Beyond intestinal damage, the liver is a key target organ for the systemic toxicity of DON, but [...] Read more.
Deoxynivalenol (DON, commonly known as vomitoxin) is one of the most prevalent mycotoxins contaminating feed in China, posing a serious threat to the health of piglets. Beyond intestinal damage, the liver is a key target organ for the systemic toxicity of DON, but its hepatotoxic molecular mechanisms, particularly the changes at the proteome level, remain unclear. To investigate the protein regulatory network of DON-induced liver injury in piglets, this study systematically analyzed differential expression in the liver proteome using quantitative proteomic techniques. Proteomic analysis identified 5851 proteins in total, among which 88 were differentially expressed proteins (DEPs), including 39 upregulated and 49 downregulated proteins. Bioinformatics analysis revealed that these DEPs were significantly enriched in pathways such as DNA damage repair, RNA metabolism, ribosome biogenesis, and cysteine metabolism. Suppressed expression of key proteins like Replication Factor C Subunit 4 (RFC4) and Exosome Component 9 (EXOSC9) indicated that DON exposure severely disrupted the maintenance of genomic stability and RNA processing capacity in hepatocytes. Conversely, the activation of Nucleic Acid Binding Protein 1 (NABP1) might represent a compensatory DNA protection response. Furthermore, the upregulation of Lactate Dehydrogenase B (LDHB) suggested that DON might influence epigenetic modifications by regulating lactate metabolism. This study reveals, for the first time from a proteomic perspective, a novel mechanism by which DON induces hepatotoxicity in piglets by disrupting DNA repair and RNA metabolic homeostasis, providing an important theoretical basis and data support for elucidating the toxicological effects of DON and improving feed biosafety control strategies. Full article
(This article belongs to the Special Issue Feature Papers on Toxicology)
Show Figures

Figure 1

21 pages, 12724 KB  
Article
Multi-Organ Toxicity of Combined PFOS/PS Exposure and Its Application in Network Toxicology
by Qi Liu, Xianghui Ma, Jiaming Liu and Yan Liu
Biology 2025, 14(12), 1714; https://doi.org/10.3390/biology14121714 - 30 Nov 2025
Viewed by 492
Abstract
Perfluorooctane sulfonate (PFOS) has been widely utilized in products such as cotton textiles, hydraulic oils, coatings, pharmaceuticals, cosmetics, etc. Now it is widely distributed in various environmental media, wildlife, and human bodies. Polystyrene (PS) as a kind of plastics, their products under the [...] Read more.
Perfluorooctane sulfonate (PFOS) has been widely utilized in products such as cotton textiles, hydraulic oils, coatings, pharmaceuticals, cosmetics, etc. Now it is widely distributed in various environmental media, wildlife, and human bodies. Polystyrene (PS) as a kind of plastics, their products under the physical, chemical, and biological decomposition in the environment are widely distributed in the air, soil, oceans, surface water, and sediments. However, PS and PFOS often coexist in the environment, making the study of their combined exposure mechanisms more aligned with actual conditions. This research integrates network toxicology and molecular biology techniques to predict the toxicity and common differentially expressed gene enrichment pathways of PFOS and PS. This study investigates the toxic effects of combined exposure to PFOS and PS on the mouse growth and development, immune functions, and other aspects. Additionally, it delves into the expression differences in various genes in mice after stimulation by PFOS and PS, the pathological changes in multiple organs, and the toxic effects on organs such as the liver, kidneys, and intestines. The results reveal that combined exposure to PFOS and PS does not significantly damage the kidney but leads to morphological damage in the liver and intestinal tissues, reduced antioxidant capacity, and the occurrence of inflammation. Based on the network toxicology findings, it is hypothesized that during combined exposure to PFOS and PS, the exacerbation of inflammatory responses further mediates the reduction in antioxidant capacity and the intensification of oxidative stress, ultimately resulting in tissue damage. This study provides innovative theoretical and research directions for the detection and prevention of combined exposure to PFOS and PS, offering a new paradigm for toxicological research, with significant theoretical and practical implications. Full article
(This article belongs to the Section Toxicology)
Show Figures

Figure 1

19 pages, 2073 KB  
Article
A Deep Learning Approach for Microplastic Segmentation in Microscopic Images
by Yuan Yao, Wending Xu and Haoxin Fan
Toxics 2025, 13(12), 1018; https://doi.org/10.3390/toxics13121018 - 25 Nov 2025
Viewed by 709
Abstract
The ubiquitous presence of microplastics across environmental compartments presents a formidable ecotoxicological and risk assessment challenge, fundamentally complicated by the link between microplastic morphology and differential toxicological outcomes. Current analytical methods face a significant measurement bottleneck, hindering the precise, high-throughput characterization needed for [...] Read more.
The ubiquitous presence of microplastics across environmental compartments presents a formidable ecotoxicological and risk assessment challenge, fundamentally complicated by the link between microplastic morphology and differential toxicological outcomes. Current analytical methods face a significant measurement bottleneck, hindering the precise, high-throughput characterization needed for robust mechanistic and exposure studies. To address this, we introduce MNv4-Conv-M-fpn, a novel deep learning model specifically engineered for multi-class microplastic segmentation and morphological characterization from microscopic images. This model is designed to provide the toxicologically-relevant granularity required for rigorous risk assessment, segmenting images into six classes: five distinct microplastic categories (fiber, fragment, sphere, foam, and film) and the background. By incorporating advanced architectural features—including transfer learning, a Feature Pyramid Network, and a Feature Fusion Module—our approach achieves high accuracy, computational efficiency, and near real-time inference speed. Comprehensive validation using a diverse dataset demonstrates that MNv4-Conv-M-fpn outperforms existing segmentation methods while maintaining low computational load. This makes the model well-suited for high-throughput deployment in environmental laboratories and resource-constrained monitoring efforts. This approach offers a valuable tool for environmental monitoring, enabling more precise and scalable analysis of microplastic pollution in various ecosystems. Full article
(This article belongs to the Section Novel Methods in Toxicology Research)
Show Figures

Graphical abstract

28 pages, 8033 KB  
Review
The Application of Microfluidics in Traditional Chinese Medicine Research
by Shanxi Zhu, Xuanqi Ke, Yayuan Li, Zixuan Shu, Jiale Zheng, Zihan Xue, Wuzhen Qi and Bing Xu
Biosensors 2025, 15(12), 770; https://doi.org/10.3390/bios15120770 - 25 Nov 2025
Viewed by 1079
Abstract
Microfluidics enables precise manipulation of scarce Traditional Chinese Medicine (TCM) samples while accelerating analysis and enhancing sensitivity. Device-level structures explain these gains: staggered herringbone and serpentine mixers overcome low-Reynolds-number constraints to shorten diffusion distances and reduce incubation time; flow-focusing or T-junction droplet generators [...] Read more.
Microfluidics enables precise manipulation of scarce Traditional Chinese Medicine (TCM) samples while accelerating analysis and enhancing sensitivity. Device-level structures explain these gains: staggered herringbone and serpentine mixers overcome low-Reynolds-number constraints to shorten diffusion distances and reduce incubation time; flow-focusing or T-junction droplet generators create one-droplet–one-reaction compartments that suppress cross-talk and support high-throughput screening; “Christmas-tree” gradient generators deliver quantitative dosing landscapes for mechanism-aware assays; micropillar/weir arrays and nanostructured capture surfaces raise surface-to-volume ratios and probe density, improving capture efficiency and limits of detection; porous-membrane, perfused organ-on-a-chip architectures recreate apical–basolateral transport and physiological shear, enabling metabolism-aware pharmacology and predictive toxicology; wax-patterned paper microfluidics (µPADs) use capillary networks for instrument-free metering in field settings; and lab-on-a-disc radial channels/valves exploit centrifugal pumping for parallelised workflows. Framed by key performance indicators—sensitivity (LOD/LOQ), reliability/reproducibility, time-to-result, throughput, sample volume, and sustainability/cost—this review synthesises how such structures translate into value across TCM quality/safety control, toxicology, pharmacology, screening, and delivery. Emphasis on structure–function relationships clarifies where microfluidics most effectively closes gaps between chemical fingerprints and biological potency and indicates practical routes for standardisation and deployment. Full article
(This article belongs to the Special Issue Recent Advances in Biosensors for Pharmaceutical Analysis)
Show Figures

Figure 1

24 pages, 9854 KB  
Article
DHDK, a Plant-Derived Natural Small Molecule, Protects Against Doxorubicin-Induced Cardiotoxicity via the PPARG-CPT1B-FAO Axis
by Jing Hong, Fangyu Zhang, Ruizhen Zhang, Hongyang Fu, Dongang Shen, Xinyue Wang, Yuting Yang, Jiamei Wu, Lin Meng, Hongyang Lü, Xiwei Jiang and Yunli Zhao
Pharmaceuticals 2025, 18(11), 1759; https://doi.org/10.3390/ph18111759 - 18 Nov 2025
Cited by 2 | Viewed by 671
Abstract
Background: Doxorubicin (DOX) is a highly effective chemotherapy drug, but its use is limited by dose-dependent cardiotoxicity, driving the search for protective natural products. Although the herb Viscum coloratum (Kom.) Nakai is known for its cardiovascular benefits, the cardioprotective effects and mechanisms of [...] Read more.
Background: Doxorubicin (DOX) is a highly effective chemotherapy drug, but its use is limited by dose-dependent cardiotoxicity, driving the search for protective natural products. Although the herb Viscum coloratum (Kom.) Nakai is known for its cardiovascular benefits, the cardioprotective effects and mechanisms of its isolated compound, DHDK, remain unexplored. Methods: The protective effect of DHDK was first evaluated in DOX-injured H9c2 cardiomyocytes. Subsequently, an integrated network toxicology (incorporating DOX-induced toxicity targets and relevant chronic disease pathways such as aging and lipid metabolism) and pharmacology (DHDK) approach identified core targets, which were then refined through Protein–Protein Interaction (PPI) analysis and molecular docking. The underlying mechanism was investigated using lipidomics and validated through a series of in vitro assays, including CCK-8, q-PCR, biochemical tests, and flow cytometry, as well as in an in vivo rat model. Results: DHDK significantly alleviated DOX-induced cardiomyocyte toxicity. Integrated analysis identified 56 intersecting targets, with PPARG confirmed as the primary target via PPI and molecular docking. Lipidomics revealed that DHDK potently attenuated DOX-induced accumulation of pathogenic lipids (e.g., fatty acids, ceramides). Mechanistically, DHDK activated PPARG, which in turn upregulated CPT1B, a key regulator of fatty acid β-oxidation (FAO). This enhanced cell viability, ATP production, and mitochondrial membrane potential while reducing oxidative stress. These protective effects, which were abolished by the inhibition of PPARG or CPT1B, were further validated in vivo. Conclusion: This study demonstrates that DHDK exerts its cardioprotective effect by activating the PPARG-CPT1B-FAO axis, effectively correcting lipid metabolic disorders. Given that lipid dysregulation is a hallmark of various internal metabolic diseases, DHDK may also hold therapeutic potential for other heart conditions driven by metabolic disturbances, such as diabetic cardiomyopathy, highlighting its broad relevance to the field of internal diseases. Full article
Show Figures

Graphical abstract

19 pages, 7376 KB  
Article
Toxicological Impacts and Mechanistic Insights of Bisphenol a on Clear Cell Renal Cell Carcinoma Progression: A Network Toxicology, Machine Learning and Molecular Docking Study
by Jie Chen, Biao Ran, Bo Chen, Jingxing Bai, Shibo Jian, Yin Huang, Jiahao Yang, Jinze Li, Zeyu Chen, Qiang Wei, Jianzhong Ai, Liangren Liu and Dehong Cao
Biomedicines 2025, 13(11), 2778; https://doi.org/10.3390/biomedicines13112778 - 13 Nov 2025
Cited by 1 | Viewed by 963
Abstract
Background: Clear cell renal cell carcinoma (ccRCC) is a prevalent urological malignancy, accounting for approximately 1.6% of all cancer-related deaths in 2022. While endocrine-disrupting chemicals (EDCs) have been implicated as risk factors for ccRCC, the toxicological profiles and immune mechanisms underlying Bisphenol A [...] Read more.
Background: Clear cell renal cell carcinoma (ccRCC) is a prevalent urological malignancy, accounting for approximately 1.6% of all cancer-related deaths in 2022. While endocrine-disrupting chemicals (EDCs) have been implicated as risk factors for ccRCC, the toxicological profiles and immune mechanisms underlying Bisphenol A (BPA) exposure in ccRCC progression remain inadequately understood. Materials and Methods: Protein–protein interaction (PPI) analysis and visualization were performed on overlapping genes between ccRCC and BPA exposure. This was followed by Gene Ontology (GO) and Kyoto Encyclopedia of Genes and Genomes (KEGG) enrichment analyses to elucidate potential underlying mechanisms. Subsequently, 108 distinct machine learning algorithm combinations were evaluated to identify the optimal predictive model. An integrated CoxBoost and Ridge regression model was constructed to develop a prognostic signature, the performance of which was rigorously validated across two independent external datasets. Finally, molecular docking analyses were employed to investigate interactions between key genes and BPA. Results: A total of 114 overlapping targets associated with both ccRCC and BPA were identified. GO and KEGG analyses revealed enrichment in cancer-related pathways, including pathways in cancer, endocrine resistance, PD-L1 expression and PD-1 checkpoint signaling, T-cell receptor signaling, endocrine function, and immune responses. Machine learning algorithm selection identified the combined CoxBoost-Ridge approach as the optimal predictive model (achieving a training set concordance index (C-index) of 0.77). This model identified eight key genes (CHRM3, GABBR1, CCR4, KCNN4, PRKCE, CYP2C9, HPGD, FASN), which were the top-ranked by coefficient magnitude in the prognostic model. The prognostic signature demonstrated robust predictive performance in two independent external validation cohorts (C-index = 0.74 in cBioPortal; C-index = 0.81 in E-MTAB-1980). Furthermore, molecular docking analyses predicted strong binding affinities between BPA and these key targets (Vina scores all <−6.5 kcal/mol), suggesting a potential mechanism through which BPA may modulate their activity to promote renal carcinogenesis. Collectively, These findings suggested potential molecular mechanisms that may underpin BPA-induced ccRCC progression, generating hypotheses for future experimental validation. Conclusions: These findings enhance our understanding of the molecular mechanisms by which BPA induces ccRCC and highlight potential targets for therapeutic intervention, particularly in endocrine and immune-related pathways. This underscores the need for collaborative efforts to mitigate the impact of environmental toxins like BPA on public health. Full article
(This article belongs to the Section Cancer Biology and Oncology)
Show Figures

Figure 1

22 pages, 12944 KB  
Article
Network Toxicology and Molecular Docking Reveal the Toxicological Mechanisms of DEHP in Bone Diseases
by Zhonghao Fan, Haitao Du, Xinyi Zhou, Cheng Wang, Mengru Zhang, Tiefeng Sun, Yi Wang and Ping Wang
Int. J. Mol. Sci. 2025, 26(22), 10895; https://doi.org/10.3390/ijms262210895 - 10 Nov 2025
Cited by 1 | Viewed by 1172
Abstract
Di(2-ethylhexyl) phthalate (DEHP), a widely employed exogenous plasticizer, has become pervasive in the environment and living organisms due to its extensive use in food packaging, medical devices, and daily consumer products, and is established as a typical endocrine-disrupting chemical. Growing evidence indicates a [...] Read more.
Di(2-ethylhexyl) phthalate (DEHP), a widely employed exogenous plasticizer, has become pervasive in the environment and living organisms due to its extensive use in food packaging, medical devices, and daily consumer products, and is established as a typical endocrine-disrupting chemical. Growing evidence indicates a strong association between DEHP exposure and the incidence of chronic bone disorders, including osteoporosis (OP), osteoarthritis (OA), and osteonecrosis of the femoral head (ONFH). However, the molecular mechanisms underlying its pathogenic effects across these diseases remain poorly defined. In this study, we applied an environmental network toxicology approach to integrate predicted protein targets of DEHP with known disease-associated targets of the three bone disorders using multiple databases. Through Venn analysis, protein–protein interaction (PPI) network construction, and Gene Ontology (GO) and Kyoto Encyclopedia of Genes and Genomes (KEGG) enrichment analyses, we identified core targets and key signaling pathways. Molecular docking and molecular dynamics (MD) simulations were further employed to validate the binding modes and stability between DEHP and the core targets, thereby elucidating common and distinct mechanisms of DEHP across these bone diseases. A total of 109 overlapping targets of DEHP and the three bone diseases were identified, among which 7 core targets—AKT1, SRC, ESR1, CASP3, MMP9, BCL2, and BCL2L1—were common to all three disorders. These are implicated in critical biological processes such as apoptosis regulation, inflammation, extracellular matrix degradation, and estrogen signaling. KEGG enrichment analysis revealed significant involvement of the PI3K-Akt, MAPK, Ras, TNF, and estrogen signaling pathways across all three diseases. Molecular docking and MD simulations confirmed stable binding of DEHP to key targets including AKT1, ESR1, and MMP9, supporting its potential to disrupt bone metabolic homeostasis via multi-target and multi-pathway mechanisms. Further analysis indicated that DEHP exerts both shared and disease-specific effects: it disrupts osteoblast/osteoclast balance in OP, amplifies inflammatory responses and matrix degradation in OA, and contributes to impaired angiogenesis and osteocyte necrosis in ONFH. This study systematically reveals how DEHP disrupts bone homeostasis through a multi-target and multi-pathway network, constructing a cross-disease osteotoxicity framework. It is the first to delineate the common and distinct molecular mechanisms of DEHP in OP, OA, and ONFH. Although these insights are derived from computational models and require further experimental validation, they provide a novel theoretical basis for combined intervention strategies targeting multiple bone diseases and for environmental health risk assessment. Full article
Show Figures

Figure 1

29 pages, 5933 KB  
Article
Gap Junctional Communication Required for the Establishment of Long-Term Robust Ca2+ Oscillations Across Human Neuronal Spheroids and Extended 2D Cultures
by Jasmin Kormann, Eike Cöllen, Ayla Aksoy-Aksel, Jana Schneider, Yaroslav Tanaskov, Kevin Wulkesch, Marcel Leist and Udo Kraushaar
Cells 2025, 14(21), 1744; https://doi.org/10.3390/cells14211744 - 6 Nov 2025
Viewed by 936
Abstract
Synchronized oscillatory fluctuations in intracellular calcium concentration across extended neuronal networks represent a functional indicator of connectivity and signal coordination. In this study, a model of human immature neurons (differentiated from LUHMES precursors) has been used to establish a robust protocol for generating [...] Read more.
Synchronized oscillatory fluctuations in intracellular calcium concentration across extended neuronal networks represent a functional indicator of connectivity and signal coordination. In this study, a model of human immature neurons (differentiated from LUHMES precursors) has been used to establish a robust protocol for generating reproducible intracellular Ca2+ oscillations in both two-dimensional monolayers and three-dimensional spheroids. Oscillatory activity was induced by defined ionic conditions in combination with potassium channel blockade. It was characterized by stable frequencies of approximately 0.2 Hz and high synchronization indices across millimeter-scale cultures. These properties were consistently reproduced in independent experiments and across laboratories. Single-cell imaging confirmed that oscillations were coordinated throughout large cell populations. Pharmacological interventions demonstrated that neither excitatory nor inhibitory chemical synaptic transmission influenced oscillatory dynamics. Gap junction blockers completely disrupted synchronization, while leaving individual cell activity unaffected. Functional dye-transfer assays provided additional evidence for electrical coupling. This was further supported by connexin-43 expression profiles and immunostaining. Collectively, these findings indicate that synchronized Ca2+ oscillations in LUHMES cultures are mediated by gap junctional communication rather than by conventional synaptic mechanisms. This system offers a practical platform for studying fundamental principles of network coordination and for evaluating pharmacological or toxicological modulators of intercellular coupling. Moreover, it may provide a relevant human-based model to explore aspects of neuronal maturation and to assess compounds with potential neurodevelopmental toxicity. Full article
Show Figures

Figure 1

17 pages, 1327 KB  
Article
Graph Neural Network-Based Toxicity Prediction by Integrating Molecular Fingerprints and Knowledge Graph Features
by Junjie Xie, Wei Liu, Wei Hu, Mei Ouyang and Tingting Huang
Toxics 2025, 13(11), 953; https://doi.org/10.3390/toxics13110953 - 5 Nov 2025
Cited by 1 | Viewed by 1886
Abstract
Molecular toxicity prediction plays a crucial role in drug screening and environmental health risk assessment. Traditional toxicity prediction models primarily rely on molecular fingerprints and other structural features, while neglecting the complex biological mechanisms underlying compound toxicity, resulting in limited predictive accuracy, poor [...] Read more.
Molecular toxicity prediction plays a crucial role in drug screening and environmental health risk assessment. Traditional toxicity prediction models primarily rely on molecular fingerprints and other structural features, while neglecting the complex biological mechanisms underlying compound toxicity, resulting in limited predictive accuracy, poor interpretability, and reduced generalizability. To address this challenge, this study proposes a novel molecular toxicity prediction framework that integrates knowledge graphs with Graph Neural Networks (GNNs). Specifically, we constructed a heterogeneous toxicological knowledge graph (ToxKG) based on ComptoxAI. ToxKG incorporates data from authoritative databases such as PubChem, Reactome, and ChEMBL, and covers multiple entities and relationships including chemicals, genes, signaling pathways, and bioassays. We then systematically evaluated six representative GNN models (GCN, GAT, R-GCN, HRAN, HGT, and GPS) on the Tox21 dataset. Experimental results demonstrate that heterogeneous graph models enriched with ToxKG information significantly outperform traditional models relying solely on structural features across multiple metrics including AUC, F1-score, ACC, and balanced accuracy (BAC). Notably, the GPS model achieved the highest AUC value (0.956) for key receptor tasks such as NR-AR, highlighting the critical role of biological mechanism information and heterogeneous graph structures in toxicity prediction. This study provides a promising pathway toward the development of interpretable and efficient intelligent models for toxicological risk assessment. Full article
(This article belongs to the Section Novel Methods in Toxicology Research)
Show Figures

Graphical abstract

15 pages, 3722 KB  
Article
Elucidating the Mechanism of Liver and Kidney Damage in Rats Caused by Exposure to 2,4-Dichlorophenoxyacetic Acid and the Protective Effect of Lycium barbarum Polysaccharides Based on Network Toxicology and Molecular Docking
by Xiaoqi Luo, Yixuan Wei, Jinyu Luo, Xiaoning Meng, Yating Yang, Na Liu, Huifang Yang and Jian Zhou
Int. J. Mol. Sci. 2025, 26(21), 10685; https://doi.org/10.3390/ijms262110685 - 3 Nov 2025
Viewed by 882
Abstract
2,4-Dichlorophenoxyacetic acid (2,4-D) is a widely used herbicide, yet its potential to induce hepatorenal injury via oxidative stress and apoptosis raises significant health concerns. Lycium barbarum polysaccharides (LBP) possess recognized antioxidant and anti-apoptotic properties, but their protective mechanisms against 2,4-D toxicity, particularly through [...] Read more.
2,4-Dichlorophenoxyacetic acid (2,4-D) is a widely used herbicide, yet its potential to induce hepatorenal injury via oxidative stress and apoptosis raises significant health concerns. Lycium barbarum polysaccharides (LBP) possess recognized antioxidant and anti-apoptotic properties, but their protective mechanisms against 2,4-D toxicity, particularly through a multi-target network, remain inadequately explored. This study aimed to systematically investigate the mechanisms of 2,4-D-induced hepatorenal injury and the protective efficacy of LBP by integrating network toxicology, molecular docking, and experimental validation. An integrated approach was employed. Core targets and pathways were identified via network toxicology. Molecular docking predicted interactions between 2,4-D and these targets. In vivo validation was conducted on Sprague-Dawley rats treated with 2,4-D (75 mg/kg) and/or LBP (50 mg/kg) for 28 days, assessing histopathology, serum oxidative stress markers superoxide dismutase (SOD), glutathione peroxidase (GSH-Px), malondialdehyde (MDA) and cellular apoptosis (TUNEL staining). Network analysis identified PPARG, NFKB1, PPARA, NFE2L2, and SERPINE1 as core targets, with molecular docking confirming strong binding affinities (binding energies: −5.1 to −6.3 kcal·mol−1) and KEGG enrichment implicating cAMP, Ca2+, and PPAR signaling pathways. Experimentally, 2,4-D exposure induced significant histopathological damage, suppressed SOD/GSH-Px activities (p < 0.001), elevated MDA levels (p < 0.001), and markedly increased renal apoptosis (p < 0.01). Crucially, LBP intervention substantially mitigated these alterations, ameliorating tissue injury, restoring antioxidant defenses, increasing SOD/GSH-Px (p < 0.01), reducing MDA (p < 0.001) and significantly decreasing renal apoptosis (p < 0.05). This study elucidates a multi-target mechanism for 2,4-D-induced hepatorenal injury centered on oxidative stress–apoptosis dysregulation and demonstrates that LBP confers significant protection likely via modulation of this network. These findings underscore the potential of LBP as a natural protective agent against pesticide-induced organ damage and highlight the utility of integrated network approaches in toxicological research. Full article
(This article belongs to the Section Molecular Toxicology)
Show Figures

Figure 1

Back to TopTop