Sign in to use this feature.

Years

Between: -

Subjects

remove_circle_outline
remove_circle_outline
remove_circle_outline
remove_circle_outline
remove_circle_outline

Journals

Article Types

Countries / Regions

Search Results (18)

Search Parameters:
Keywords = muscle-specific splicing factor

Order results
Result details
Results per page
Select all
Export citation of selected articles as:
18 pages, 10372 KB  
Article
Alternative Splicing of Serum Response Factor Reveals Isoform-Specific Remodeling in Cardiac Diseases
by Sayed Aliul Hasan Abdi, Gohar Azhar, Xiaomin Zhang, Shakshi Sharma, Mohib Hafeez and Jeanne Y. Wei
Genes 2025, 16(8), 947; https://doi.org/10.3390/genes16080947 - 11 Aug 2025
Cited by 1 | Viewed by 1601
Abstract
Background: Alternative splicing is an important mechanism of transcriptomic and proteomic diversity and is progressively involved in cardiovascular disease (CVD) pathogenesis. Serum response factor (SRF), a critical transcription factor in cardiac development and function, may itself undergo splicing regulation, potentially altering its function [...] Read more.
Background: Alternative splicing is an important mechanism of transcriptomic and proteomic diversity and is progressively involved in cardiovascular disease (CVD) pathogenesis. Serum response factor (SRF), a critical transcription factor in cardiac development and function, may itself undergo splicing regulation, potentially altering its function in disease states. Objective: The objective of this study is to identify SRF-associated alternative splicing events in cardiac pathological conditions and examine regulatory interactions with splicing factors using RNA-seq data. Methods: Three human heart RNA-seq databases (PRJNA198165, PRJNA477855, PRJNA678360) were used, comprising various cardiac conditions like non-ischemic cardiomyopathy (NICM), ischemic cardiomyopathy (ICM), dilated cardiomyopathy (DCM), and heart failure with reduced ejection fraction (HFrEF), with and without left ventricular assist device (LVAD) support. Splicing events were identified using the rMATS tool, and correlation analyses were performed between SRF and predicted splicing factors. Functional enrichment of SRF-correlated genes was assessed via Gene Ontology (GO) and KEGG pathways. Results: The skipped exon (SE) events were the predominant splicing type across all datasets. SRF chr6, including (Exon 2, 43,173,847–43,174,113), (Exon 4, 43,176,548–43,176,667), and (Exon 5, 43,178,294-43,178,485), were most frequently involved in SE and mutually exclusive exon (MXE) events across multiple heart failure subtypes. Correlation analysis revealed strong positive associations between SRF and several splicing factors (HNRNPL, HNRNPD, SRSF5, and SRSF8). GO and KEGG analyses revealed enrichment of muscle development, sarcomere structure, lipid metabolism, and immune signaling pathways. Conclusions: Our study shows that SRF is subject to extensive alternative splicing in heart failure, particularly at Exon 2 and Exon 5, suggesting isoform-specific roles in cardiac remodeling. The strong co-expression with specific splicing factors delineates a regulatory axis that may explain the pathological transcriptome in cardiomyopathy. These findings provide a foundation for exploring splicing-based biomarkers and therapeutic targets in cardiac pathology for SRF. Full article
(This article belongs to the Special Issue Advances in Bioinformatics of Human Diseases)
Show Figures

Graphical abstract

14 pages, 4090 KB  
Article
Serine/Arginine-Rich Splicing Factor 7 Knockdown Inhibits Aerobic Glycolysis and Growth in HepG2 Cells by Regulating PKM2 Expression
by Weiye Shi, Xu Yao, Xueyu Cao, Yu Fu and Yingze Wang
Curr. Issues Mol. Biol. 2024, 46(5), 5023-5036; https://doi.org/10.3390/cimb46050301 - 20 May 2024
Cited by 3 | Viewed by 2288
Abstract
Serine/arginine-rich splicing factors (SRSFs), part of the serine/arginine-rich (SR) protein family, play a crucial role in precursor RNA splicing. Abnormal expression of SRSFs in tumors can disrupt normal RNA splicing, contributing to tumor progression. Notably, SRSF7 has been found to be upregulated in [...] Read more.
Serine/arginine-rich splicing factors (SRSFs), part of the serine/arginine-rich (SR) protein family, play a crucial role in precursor RNA splicing. Abnormal expression of SRSFs in tumors can disrupt normal RNA splicing, contributing to tumor progression. Notably, SRSF7 has been found to be upregulated in hepatocellular carcinoma (HCC), yet its specific role and molecular mechanisms in HCC pathogenesis are not fully understood. We investigated the expression and prognostic significance of SRSF7 in HCC using bioinformatics database analysis. In HepG2 cells, the expressions of SRSF7 and glycolytic enzymes were analyzed using qRT-PCR, and Western blot. Glucose uptake and lactate production were quantified using relevant reagent kits. Additionally, cell proliferation, clonogenicity, invasion, and apoptosis were evaluated using MTS assay, clonal formation assay, Transwell assay, and mitochondrial membrane potential assay, respectively. This study demonstrated significant overexpression of SRSF7 in HCC tissue, correlating with poor prognosis. Knockdown of SRSF7 in HepG2 cells resulted in inhibited proliferation, clonogenicity, and invasion, while apoptosis was enhanced. This knockdown also decreased glucose uptake and lactate production, along with a reduction in the expression of glucose transporter 1 (GLUT1) and lactate dehydrogenase A (LDHA). Furthermore, SRSF7 downregulation increased the pyruvate kinase muscle 1 (PKM1)/PKM2 ratio. The glycolytic boost due to PKM2 overexpression partially counteracted the effects of SRSF7 silencing on HepG2 cell growth. The knockdown of SRSF7 impairs aerobic glycolysis and growth in HepG2 cells by downregulating PKM2 expression. Full article
(This article belongs to the Section Biochemistry, Molecular and Cellular Biology)
Show Figures

Figure 1

13 pages, 3536 KB  
Article
Circular RNA circIGF2BP3 Promotes the Proliferation and Differentiation of Chicken Primary Myoblasts
by Xiaotong Wang, Junyuan Lin, Zhenhai Jiao, Li Zhang, Dongxue Guo, Lilong An, Tingting Xie and Shudai Lin
Int. J. Mol. Sci. 2023, 24(21), 15545; https://doi.org/10.3390/ijms242115545 - 24 Oct 2023
Cited by 5 | Viewed by 2599
Abstract
The quality and quantity of animal meat are closely related to the development of skeletal muscle, which, in turn, is determined by myogenic cells, including myoblasts and skeletal muscle satellite cells (SMSCs). Circular RNA, an endogenous RNA derivative formed through specific reverse splicing [...] Read more.
The quality and quantity of animal meat are closely related to the development of skeletal muscle, which, in turn, is determined by myogenic cells, including myoblasts and skeletal muscle satellite cells (SMSCs). Circular RNA, an endogenous RNA derivative formed through specific reverse splicing in mRNA precursors, has the potential to influence muscle development by binding to miRNAs or regulating gene expression involved in muscular growth at the transcriptional level. Previous high-throughput sequencing of circRNA in chicken liver tissue revealed a circular transcript, circIGF2BP3, derived from the gene encoding insulin-like growth factor 2 mRNA binding protein 3 (IGF2BP3). In this study, we confirmed the presence of the natural circular molecule of circIGF2BP3 through an RNase R enzyme tolerance assay. RT-qPCR results showed high circIGF2BP3 expression in the pectoral and thigh muscles of Yuexi frizzled feather chickens at embryonic ages 14 and 18, as well as at 7 weeks post-hatch. Notably, its expression increased during embryonic development, followed by a rapid decrease after birth. As well as using RT-qPCR, Edu, CCK-8, immunofluorescence, and Western blot techniques, we demonstrated that overexpressing circIGF2BP3 could promote the proliferation and differentiation of chicken primary myoblasts through upregulating genes such as proliferating cell nuclear antigen (PCNA), cyclin D1 (CCND1), cyclin E1 (CCNE1), cyclin dependent kinase 2 (CDK2), myosin heavy chain (MyHC), myoblast-determining 1 (MyoD1), myogenin (MyoG), and Myomaker. In conclusion, circIGF2BP3 promotes the proliferation and differentiation of myoblasts in chickens. This study establishes a foundation for further investigation into the biological functions and mechanisms of circIGF2BP3 in myoblasts proliferation and differentiation. Full article
(This article belongs to the Section Molecular Genetics and Genomics)
Show Figures

Figure 1

13 pages, 1979 KB  
Article
Lysine Methyltransferase SMYD1 Regulates Myogenesis via skNAC Methylation
by Li Zhu, Mark A. Brown, Robert J. Sims, Gayatri R. Tiwari, Hui Nie, R. Dayne Mayfield and Haley O. Tucker
Cells 2023, 12(13), 1695; https://doi.org/10.3390/cells12131695 - 22 Jun 2023
Cited by 5 | Viewed by 3192
Abstract
The SMYD family is a unique class of lysine methyltransferases (KMTases) whose catalytic SET domain is split by a MYND domain. Among these, Smyd1 was identified as a heart- and skeletal muscle-specific KMTase and is essential for cardiogenesis and skeletal muscle development. SMYD1 [...] Read more.
The SMYD family is a unique class of lysine methyltransferases (KMTases) whose catalytic SET domain is split by a MYND domain. Among these, Smyd1 was identified as a heart- and skeletal muscle-specific KMTase and is essential for cardiogenesis and skeletal muscle development. SMYD1 has been characterized as a histone methyltransferase (HMTase). Here we demonstrated that SMYD1 methylates Skeletal muscle-specific splice variant of the Nascent polypeptide-Associated Complex (skNAC) transcription factor. SMYD1-mediated methylation of skNAC targets K1975 within the carboxy-terminus region of skNAC. Catalysis requires physical interaction of SMYD1 and skNAC via the conserved MYND domain of SMYD1 and the PXLXP motif of skNAC. Our data indicated that skNAC methylation is required for the direct transcriptional activation of myoglobin (Mb), a heart- and skeletal muscle-specific hemoprotein that facilitates oxygen transport. Our study revealed skNAC as a methylation target of SMYD1, illuminates the molecular mechanism by which SMYD1 cooperates with skNAC to regulate transcriptional activation of genes crucial for muscle functions and implicates the MYND domain of the SMYD-family KMTases as an adaptor to target substrates for methylation. Full article
(This article belongs to the Collection Skeletal Muscle Differentiation and Epigenetics)
Show Figures

Figure 1

21 pages, 3967 KB  
Article
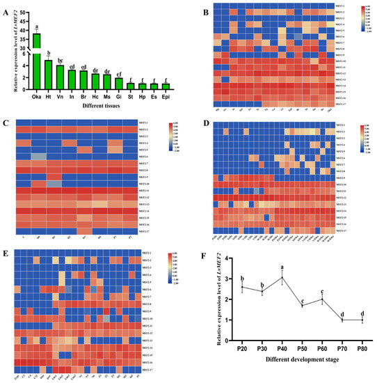
Gene Structure, Expression and Function Analysis of MEF2 in the Pacific White Shrimp Litopenaeus vannamei
by Yanting Xia, Xiaoyun Zhong, Xiaoxi Zhang, Xiaojun Zhang, Jianbo Yuan, Chengzhang Liu, Zhenxia Sha and Fuhua Li
Int. J. Mol. Sci. 2023, 24(6), 5832; https://doi.org/10.3390/ijms24065832 - 18 Mar 2023
Cited by 9 | Viewed by 4083
Abstract
The Pacific white shrimp Litopenaeus vannamei is the most economically important crustacean in the world. The growth and development of shrimp muscle has always been the focus of attention. Myocyte Enhancer Factor 2 (MEF2), a member of MADS transcription factor, has an essential [...] Read more.
The Pacific white shrimp Litopenaeus vannamei is the most economically important crustacean in the world. The growth and development of shrimp muscle has always been the focus of attention. Myocyte Enhancer Factor 2 (MEF2), a member of MADS transcription factor, has an essential influence on various growth and development programs, including myogenesis. In this study, based on the genome and transcriptome data of L. vannamei, the gene structure and expression profiles of MEF2 were characterized. We found that the LvMEF2 was widely expressed in various tissues, mainly in the Oka organ, brain, intestine, heart, and muscle. Moreover, LvMEF2 has a large number of splice variants, and the main forms are the mutually exclusive exon and alternative 5′ splice site. The expression profiles of the LvMEF2 splice variants varied under different conditions. Interestingly, some splice variants have tissue or developmental expression specificity. After RNA interference into LvMEF2, the increment in the body length and weight decreased significantly and even caused death, suggesting that LvMEF2 can affect the growth and survival of L. vannamei. Transcriptome analysis showed that after LvMEF2 was knocked down, the protein synthesis and immune-related pathways were affected, and the associated muscle protein synthesis decreased, indicating that LvMEF2 affected muscle formation and the immune system. The results provide an important basis for future studies of the MEF2 gene and the mechanism of muscle growth and development in shrimp. Full article
(This article belongs to the Section Molecular Genetics and Genomics)
Show Figures

Figure 1

12 pages, 5315 KB  
Article
Mutational Assessment in NKX2-5 and ACTC1 Genes in Patients with Congenital Cardiac Septal Defect (CCSD) from Ethnic Kashmiri Population
by Nadeem Ul Nazeer, Mohammad Akbar Bhat, Bilal Rah, Gh Rasool Bhat, Shadil Ibrahim Wani, Adfar Yousuf, Abdul Majeed Dar and Dil Afroze
Int. J. Environ. Res. Public Health 2022, 19(16), 9884; https://doi.org/10.3390/ijerph19169884 - 11 Aug 2022
Cited by 5 | Viewed by 2826
Abstract
(1) Background globe. The etiology of CHDs is complex and involves both genetic and non-genetic factors. Although, significant progress has been made in deciphering the genetic components involved in CHDs, recent reports have revealed that mutations in Nk2 homeobox5 (NKX2-5) and [...] Read more.
(1) Background globe. The etiology of CHDs is complex and involves both genetic and non-genetic factors. Although, significant progress has been made in deciphering the genetic components involved in CHDs, recent reports have revealed that mutations in Nk2 homeobox5 (NKX2-5) and actin alpha cardiac muscle1 (ACTC1) genes play a key role in CHDs such as atrial and ventricular septum defects. Therefore, the present study evaluates the role of key hotspot mutations in NKX2-5 and ACTC1 genes of congenital cardiac septal defect (CCSD) in ethnic Kashmiri population. (2) Methods: A total of 112 confirmed CHD patients were included in the current study, of which 30 patients were evaluated for mutational analysis for hotspot mutations of NKX2-5 and ACTC1 genes. The total genomic DNA was extracted from the samples (cardiac tissue/blood) and were subjected to amplification for NKX2-5 (exon 1 and 2), and ACTC1 (exon 2) genes by using PCR specific primers to analyze the hotspot mutations in respective exons. The amplified products obtained were sent to Macrogen Korea for sequencing by Sanger’s method. (3) Results: Our results confirmed that not a single mutation was found in either hotspot exon 1 and 2 of NKX2-5 and exon 2 of ACTC1 in the patients included in the current study. Interestingly, a novel synonymous nucleotide variation leading to G > C transversion (GCG > GCC) was found in exon 2 of NKX2-5 gene of CCSD patient. (4) Conclusions: The current findings demonstrated the role of NKX2-5 and ACTC1 in cardiac development. The study will provide an insight in understanding the genetic etiology and highlights the role of newly identified mutations in patients with CDS’s in ethnic Kashmiri population. In silico findings revealed amino acid changes, splice site variation and the creation of new site. Furthermore, the study warrants complete screening of genes involved in CCSDs. Full article
Show Figures

Figure 1

31 pages, 9939 KB  
Article
A Candidate RNAi Screen Reveals Diverse RNA-Binding Protein Phenotypes in Drosophila Flight Muscle
by Shao-Yen Kao, Elena Nikonova, Sabrina Chaabane, Albiona Sabani, Alexandra Martitz, Anja Wittner, Jakob Heemken, Tobias Straub and Maria L. Spletter
Cells 2021, 10(10), 2505; https://doi.org/10.3390/cells10102505 - 22 Sep 2021
Cited by 8 | Viewed by 5565
Abstract
The proper regulation of RNA processing is critical for muscle development and the fine-tuning of contractile ability among muscle fiber-types. RNA binding proteins (RBPs) regulate the diverse steps in RNA processing, including alternative splicing, which generates fiber-type specific isoforms of structural proteins that [...] Read more.
The proper regulation of RNA processing is critical for muscle development and the fine-tuning of contractile ability among muscle fiber-types. RNA binding proteins (RBPs) regulate the diverse steps in RNA processing, including alternative splicing, which generates fiber-type specific isoforms of structural proteins that confer contractile sarcomeres with distinct biomechanical properties. Alternative splicing is disrupted in muscle diseases such as myotonic dystrophy and dilated cardiomyopathy and is altered after intense exercise as well as with aging. It is therefore important to understand splicing and RBP function, but currently, only a small fraction of the hundreds of annotated RBPs expressed in muscle have been characterized. Here, we demonstrate the utility of Drosophila as a genetic model system to investigate basic developmental mechanisms of RBP function in myogenesis. We find that RBPs exhibit dynamic temporal and fiber-type specific expression patterns in mRNA-Seq data and display muscle-specific phenotypes. We performed knockdown with 105 RNAi hairpins targeting 35 RBPs and report associated lethality, flight, myofiber and sarcomere defects, including flight muscle phenotypes for Doa, Rm62, mub, mbl, sbr, and clu. Knockdown phenotypes of spliceosome components, as highlighted by phenotypes for A-complex components SF1 and Hrb87F (hnRNPA1), revealed level- and temporal-dependent myofibril defects. We further show that splicing mediated by SF1 and Hrb87F is necessary for Z-disc stability and proper myofibril development, and strong knockdown of either gene results in impaired localization of kettin to the Z-disc. Our results expand the number of RBPs with a described phenotype in muscle and underscore the diversity in myofibril and transcriptomic phenotypes associated with splicing defects. Drosophila is thus a powerful model to gain disease-relevant insight into cellular and molecular phenotypes observed when expression levels of splicing factors, spliceosome components and splicing dynamics are altered. Full article
(This article belongs to the Special Issue Drosophila: A Model for Genetic Research)
Show Figures

Graphical abstract

15 pages, 4534 KB  
Article
Transcriptome Analysis in a Primary Human Muscle Cell Differentiation Model for Myotonic Dystrophy Type 1
by Vanessa Todorow, Stefan Hintze, Alastair R. W. Kerr, Andreas Hehr, Benedikt Schoser and Peter Meinke
Int. J. Mol. Sci. 2021, 22(16), 8607; https://doi.org/10.3390/ijms22168607 - 10 Aug 2021
Cited by 12 | Viewed by 3785
Abstract
Myotonic dystrophy type 1 (DM1) is caused by CTG-repeat expansions leading to a complex pathology with a multisystemic phenotype that primarily affects the muscles and brain. Despite a multitude of information, especially on the alternative splicing of several genes involved in the pathology, [...] Read more.
Myotonic dystrophy type 1 (DM1) is caused by CTG-repeat expansions leading to a complex pathology with a multisystemic phenotype that primarily affects the muscles and brain. Despite a multitude of information, especially on the alternative splicing of several genes involved in the pathology, information about additional factors contributing to the disease development is still lacking. We performed RNAseq and gene expression analyses on proliferating primary human myoblasts and differentiated myotubes. GO-term analysis indicates that in myoblasts and myotubes, different molecular pathologies are involved in the development of the muscular phenotype. Gene set enrichment for splicing reveals the likelihood of whole, differentiation stage specific, splicing complexes that are misregulated in DM1. These data add complexity to the alternative splicing phenotype and we predict that it will be of high importance for therapeutic interventions to target not only mature muscle, but also satellite cells. Full article
(This article belongs to the Special Issue Cell Signaling and Omics in Muscular Dystrophies)
Show Figures

Figure 1

13 pages, 2008 KB  
Article
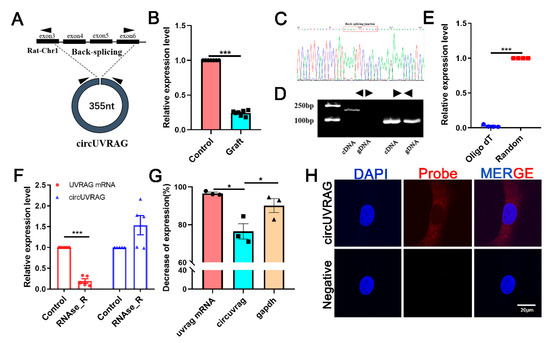
Circular RNA UVRAG Mediated by Alternative Splicing Factor NOVA1 Regulates Adhesion and Migration of Vascular Smooth Muscle Cells
by Ze Liu, Yue Lou, Jia-Chen Cui, Yi Chen, Ji-Ting Liu, Ying Yuan, Yue Han, Yun-Long Huo, Ying-Xin Qi, Zong-Lai Jiang and Qing-Ping Yao
Genes 2021, 12(3), 418; https://doi.org/10.3390/genes12030418 - 14 Mar 2021
Cited by 13 | Viewed by 3481
Abstract
The movement of abnormal vascular smooth muscle cells (VSMCs) contributes to intimal hyperplasia in vein graft disease. Circular RNAs (circRNAs) are single stranded RNAs with 3’ and 5’ ends covalently joined together. They have been shown to regulate cell function in many diseases. [...] Read more.
The movement of abnormal vascular smooth muscle cells (VSMCs) contributes to intimal hyperplasia in vein graft disease. Circular RNAs (circRNAs) are single stranded RNAs with 3’ and 5’ ends covalently joined together. They have been shown to regulate cell function in many diseases. NOVA1 is considered to be a brain-specific splicing factor that plays an important role in the nervous system and cancer. The role of NOVA1 in VSMCs remains unclear. In the present study, transcriptome sequencing was used to identify differentially expressed circRNAs in the rat vein graft model. A novel circRNA, circUVRAG, was decreased in the grafted vein and stably located in the cytoplasm. Knockdown of circUVRAG suppressed VSMC adhesion and migration. In addition, we demonstrated that the alternative splicing factor NOVA1 co-located with UVRAG pre-mRNA in the nucleus and modulated the production of circUVRAG. These new discoveries may serve as a potential means to treat intimal hyperplasia after vein grafts. Full article
(This article belongs to the Section Molecular Genetics and Genomics)
Show Figures

Figure 1

16 pages, 2325 KB  
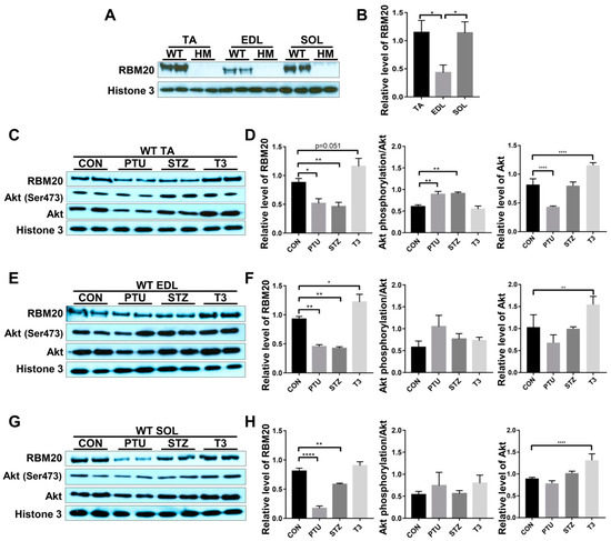
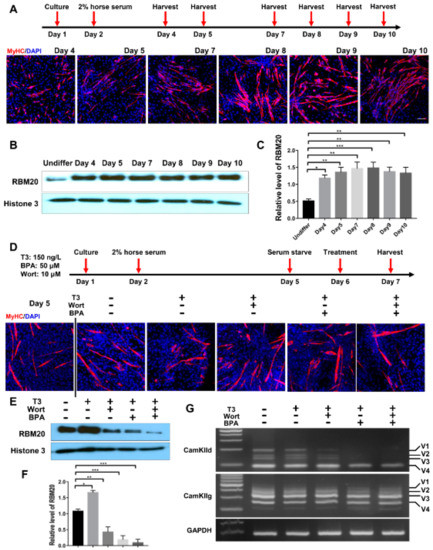
Article
RBM20-Mediated Pre-mRNA Splicing Has Muscle-Specificity and Differential Hormonal Responses between Muscles and in Muscle Cell Cultures
by Rexiati Maimaiti, Chaoqun Zhu, Yanghai Zhang, Qiyue Ding and Wei Guo
Int. J. Mol. Sci. 2021, 22(6), 2928; https://doi.org/10.3390/ijms22062928 - 13 Mar 2021
Cited by 3 | Viewed by 3471
Abstract
Pre-mRNA splicing plays an important role in muscle function and diseases. The RNA binding motif 20 (RBM20) is a splicing factor that is predominantly expressed in muscle tissues and primarily regulates pre-mRNA splicing of Ttn, encoding a giant muscle protein titin that is [...] Read more.
Pre-mRNA splicing plays an important role in muscle function and diseases. The RNA binding motif 20 (RBM20) is a splicing factor that is predominantly expressed in muscle tissues and primarily regulates pre-mRNA splicing of Ttn, encoding a giant muscle protein titin that is responsible for muscle function and diseases. RBM20-mediated Ttn splicing has been mostly studied in heart muscle, but not in skeletal muscle. In this study, we investigated splicing specificity in different muscle types in Rbm20 knockout rats and hormonal effects on RBM20-mediated splicing both in cellulo and in vivo studies. The results revealed that RBM20 is differentially expressed across muscles and RBM20-mediated splicing is muscle-type specific. In the presence of RBM20, Ttn splicing responds to hormones in a muscle-type dependent manner, while in the absence of RBM20, Ttn splicing is not affected by hormones. In differentiated and undifferentiated C2C12 cells, RBM20-mediated splicing in response to hormonal effects is mainly through genomic signaling pathway. The knowledge gained from this study may help further understand muscle-specific gene splicing in response to hormone stimuli in different muscle types. Full article
(This article belongs to the Section Molecular Biology)
Show Figures

Figure 1

17 pages, 743 KB  
Review
Malignant Arrhythmogenic Role Associated with RBM20: A Comprehensive Interpretation Focused on a Personalized Approach
by Paloma Jordà, Rocío Toro, Carles Diez, Joel Salazar-Mendiguchía, Anna Fernandez-Falgueras, Alexandra Perez-Serra, Monica Coll, Marta Puigmulé, Elena Arbelo, Ana García-Álvarez, Georgia Sarquella-Brugada, Sergi Cesar, Coloma Tiron, Anna Iglesias, Josep Brugada, Ramon Brugada and Oscar Campuzano
J. Pers. Med. 2021, 11(2), 130; https://doi.org/10.3390/jpm11020130 - 15 Feb 2021
Cited by 9 | Viewed by 4704
Abstract
The RBM20 gene encodes the muscle-specific splicing factor RNA-binding motif 20, a regulator of heart-specific alternative splicing. Nearly 40 potentially deleterious variants in RBM20 have been reported in the last ten years, being found to be associated with highly arrhythmogenic events in familial [...] Read more.
The RBM20 gene encodes the muscle-specific splicing factor RNA-binding motif 20, a regulator of heart-specific alternative splicing. Nearly 40 potentially deleterious variants in RBM20 have been reported in the last ten years, being found to be associated with highly arrhythmogenic events in familial dilated cardiomyopathy. Frequently, malignant arrhythmias can be a primary manifestation of disease. The early recognition of arrhythmic genotypes is crucial in avoiding lethal episodes, as it may have an impact on the adoption of personalized preventive measures. Our study performs a comprehensive update of data concerning rare variants in RBM20 that are associated with malignant arrhythmogenic phenotypes with a focus on personalized medicine. Full article
(This article belongs to the Special Issue Genetic Basis and Clinical Determinants of Inherited Heart Disease)
Show Figures

Figure 1

17 pages, 934 KB  
Article
Distinct Myocardial Transcriptomic Profiles of Cardiomyopathies Stratified by the Mutant Genes
by Katharina Sielemann, Zaher Elbeck, Anna Gärtner, Andreas Brodehl, Caroline Stanasiuk, Henrik Fox, Lech Paluszkiewicz, Jens Tiesmeier, Stefan Wlost, Jan Gummert, Stefan P. Albaum, Janik Sielemann, Ralph Knöll and Hendrik Milting
Genes 2020, 11(12), 1430; https://doi.org/10.3390/genes11121430 - 28 Nov 2020
Cited by 9 | Viewed by 4010
Abstract
Cardiovascular diseases are the number one cause of morbidity and mortality worldwide, but the underlying molecular mechanisms remain not well understood. Cardiomyopathies are primary diseases of the heart muscle and contribute to high rates of heart failure and sudden cardiac deaths. Here, we [...] Read more.
Cardiovascular diseases are the number one cause of morbidity and mortality worldwide, but the underlying molecular mechanisms remain not well understood. Cardiomyopathies are primary diseases of the heart muscle and contribute to high rates of heart failure and sudden cardiac deaths. Here, we distinguished four different genetic cardiomyopathies based on gene expression signatures. In this study, RNA-Sequencing was used to identify gene expression signatures in myocardial tissue of cardiomyopathy patients in comparison to non-failing human hearts. Therefore, expression differences between patients with specific affected genes, namely LMNA (lamin A/C), RBM20 (RNA binding motif protein 20), TTN (titin) and PKP2 (plakophilin 2) were investigated. We identified genotype-specific differences in regulated pathways, Gene Ontology (GO) terms as well as gene groups like secreted or regulatory proteins and potential candidate drug targets revealing specific molecular pathomechanisms for the four subtypes of genetic cardiomyopathies. Some regulated pathways are common between patients with mutations in RBM20 and TTN as the splice factor RBM20 targets amongst other genes TTN, leading to a similar response on pathway level, even though many differentially expressed genes (DEGs) still differ between both sample types. The myocardium of patients with mutations in LMNA is widely associated with upregulated genes/pathways involved in immune response, whereas mutations in PKP2 lead to a downregulation of genes of the extracellular matrix. Our results contribute to further understanding of the underlying molecular pathomechanisms aiming for novel and better treatment of genetic cardiomyopathies. Full article
(This article belongs to the Special Issue Cardiovascular Genetics)
Show Figures

Figure 1

33 pages, 985 KB  
Review
Role of Alternatively Spliced Messenger RNA (mRNA) Isoforms of the Insulin-Like Growth Factor 1 (IGF1) in Selected Human Tumors
by Aldona Kasprzak and Witold Szaflarski
Int. J. Mol. Sci. 2020, 21(19), 6995; https://doi.org/10.3390/ijms21196995 - 23 Sep 2020
Cited by 22 | Viewed by 6170
Abstract
Insulin-like growth factor 1 (IGF1) is a key regulator of tissue growth and development that is also implicated in the initiation and progression of various cancers. The human IGF1 gene contains six exons and five long introns, the transcription of which is controlled [...] Read more.
Insulin-like growth factor 1 (IGF1) is a key regulator of tissue growth and development that is also implicated in the initiation and progression of various cancers. The human IGF1 gene contains six exons and five long introns, the transcription of which is controlled by two promoters (P1 and P2). Alternate promoter usage, as well as alternative splicing (AS) of IGF1, results in the expression of six various variants (isoforms) of mRNA, i.e., IA, IB, IC, IIA, IIB, and IIC. A mature 70-kDa IGF1 protein is coded only by exons 3 and 4, while exons 5 and 6 are alternatively spliced code for the three C-terminal E peptides: Ea (exon 6), Eb (exon 5), and Ec (fragments of exons 5 and 6). The most abundant of those transcripts is IGF1Ea, followed by IGF1Eb and IGF1Ec (also known as mechano-growth factor, MGF). The presence of different IGF1 transcripts suggests tissue-specific auto- and/or paracrine action, as well as separate regulation of both of these gene promoters. In physiology, the role of different IGF1 mRNA isoforms and pro-peptides is best recognized in skeletal muscle tissue. Their functions include the development and regeneration of muscles, as well as maintenance of proper muscle mass. In turn, in nervous tissue, a neuroprotective function of short peptides, produced as a result of IGF1 expression and characterized by significant blood-brain barrier penetrance, has been described and could be a potential therapeutic target. When it comes to the regulation of carcinogenesis, the potential biological role of different var iants of IGF1 mRNAs and pro-peptides is also intensively studied. This review highlights the role of IGF1 isoform expression (mRNAs, proteins) in physiology and different types of human tumors (e.g., breast cancer, cervical cancer, colorectal cancer, osteosarcoma, prostate and thyroid cancers), as well as mechanisms of IGF1 spliced variants involvement in tumor biology. Full article
(This article belongs to the Special Issue The Role of the IGF Axis in the Disease)
Show Figures

Figure 1

17 pages, 2400 KB  
Article
MBNL1-Associated Mitochondrial Dysfunction and Apoptosis in C2C12 Myotubes and Mouse Skeletal Muscle
by Shingo Yokoyama, Yoshitaka Ohno, Tatsuro Egawa, Kazuya Ohashi, Rika Ito, Huascar Pedro Ortuste Quiroga, Tomohiro Yamashita and Katsumasa Goto
Int. J. Mol. Sci. 2020, 21(17), 6376; https://doi.org/10.3390/ijms21176376 - 2 Sep 2020
Cited by 11 | Viewed by 5122
Abstract
We explored the interrelationship between a tissue-specific alternative splicing factor muscleblind-like 1 (MBNL1) and peroxisome proliferator-activated receptor-γ coactivator 1-α (PGC-1α), B-cell lymphoma 2 (Bcl-2) or Bcl-2-associated X protein (Bax) in C2C12 myotubes and mouse skeletal muscle to investigate a possible physiological role of [...] Read more.
We explored the interrelationship between a tissue-specific alternative splicing factor muscleblind-like 1 (MBNL1) and peroxisome proliferator-activated receptor-γ coactivator 1-α (PGC-1α), B-cell lymphoma 2 (Bcl-2) or Bcl-2-associated X protein (Bax) in C2C12 myotubes and mouse skeletal muscle to investigate a possible physiological role of MBNL1 in mitochondrial-associated apoptosis of skeletal muscle. Expression level of PGC-1α and mitochondrial membrane potential evaluated by the fluorescence ratio of JC-1 aggregate to monomer in C2C12 myotubes were suppressed by knockdown of MBNL1. Conversely, the ratio of Bax to Bcl-2 as well as the apoptotic index in C2C12 myotubes was increased by MBNL1 knockdown. In plantaris muscle, on the other hand, not only the minimum muscle fiber diameter but also the expression level of MBNL1 and PGC-1α in of 100-week-old mice were significantly lower than that of 10-week-old mice. Furthermore, the ratio of Bax to Bcl-2 in mouse plantaris muscle was increased by aging. These results suggest that MBNL1 may play a key role in aging-associated muscle atrophy accompanied with mitochondrial dysfunction and apoptosis via mediating PGC-1α expression in skeletal muscle. Full article
(This article belongs to the Special Issue Muscle Atrophy: Discovery of Mechanisms and Potential Therapies)
Show Figures

Figure 1

19 pages, 1923 KB  
Review
RNA-Binding Protein Rbm24 as a Multifaceted Post-Transcriptional Regulator of Embryonic Lineage Differentiation and Cellular Homeostasis
by Raphaëlle Grifone, Ming Shao, Audrey Saquet and De-Li Shi
Cells 2020, 9(8), 1891; https://doi.org/10.3390/cells9081891 - 12 Aug 2020
Cited by 34 | Viewed by 12834
Abstract
RNA-binding proteins control the metabolism of RNAs at all stages of their lifetime. They are critically required for the post-transcriptional regulation of gene expression in a wide variety of physiological and pathological processes. Rbm24 is a highly conserved RNA-binding protein that displays strongly [...] Read more.
RNA-binding proteins control the metabolism of RNAs at all stages of their lifetime. They are critically required for the post-transcriptional regulation of gene expression in a wide variety of physiological and pathological processes. Rbm24 is a highly conserved RNA-binding protein that displays strongly regionalized expression patterns and exhibits dynamic changes in subcellular localization during early development. There is increasing evidence that it acts as a multifunctional regulator to switch cell fate determination and to maintain tissue homeostasis. Dysfunction of Rbm24 disrupts cell differentiation in nearly every tissue where it is expressed, such as skeletal and cardiac muscles, and different head sensory organs, but the molecular events that are affected may vary in a tissue-specific, or even a stage-specific manner. Recent works using different animal models have uncovered multiple post-transcriptional regulatory mechanisms by which Rbm24 functions in key developmental processes. In particular, it represents a major splicing factor in muscle cell development, and plays an essential role in cytoplasmic polyadenylation during lens fiber cell terminal differentiation. Here we review the advances in understanding the implication of Rbm24 during development and disease, by focusing on its regulatory roles in physiological and pathological conditions. Full article
(This article belongs to the Section Stem Cells)
Show Figures

Figure 1

Back to TopTop