Sign in to use this feature.

Years

Between: -

Subjects

remove_circle_outline
remove_circle_outline
remove_circle_outline
remove_circle_outline
remove_circle_outline
remove_circle_outline
remove_circle_outline
remove_circle_outline
remove_circle_outline

Journals

remove_circle_outline
remove_circle_outline
remove_circle_outline
remove_circle_outline
remove_circle_outline
remove_circle_outline
remove_circle_outline
remove_circle_outline
remove_circle_outline
remove_circle_outline
remove_circle_outline
remove_circle_outline
remove_circle_outline
remove_circle_outline
remove_circle_outline
remove_circle_outline
remove_circle_outline
remove_circle_outline
remove_circle_outline
remove_circle_outline
remove_circle_outline
remove_circle_outline
remove_circle_outline
remove_circle_outline
remove_circle_outline
remove_circle_outline
remove_circle_outline
remove_circle_outline
remove_circle_outline

Article Types

Countries / Regions

remove_circle_outline
remove_circle_outline
remove_circle_outline
remove_circle_outline
remove_circle_outline
remove_circle_outline
remove_circle_outline

Search Results (1,565)

Search Parameters:
Keywords = multiple logistic regression analysis

Order results
Result details
Results per page
Select all
Export citation of selected articles as:
19 pages, 1658 KB  
Article
Unraveling the Underlying Factors of Cognitive Failures in Construction Workers: A Safety-Centric Exploration
by Muhammad Arsalan Khan, Muhammad Asghar, Shiraz Ahmed, Muhammad Abu Bakar Tariq, Mohammad Noman Aziz and Rafiq M. Choudhry
Buildings 2026, 16(3), 476; https://doi.org/10.3390/buildings16030476 (registering DOI) - 23 Jan 2026
Abstract
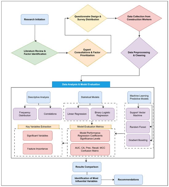
Unsafe behaviors at construction sites often originate from cognitive failures such as lapses in memory and attention. This study proposes a novel, hybrid framework to systematically identify and predict the key contributors of cognitive failures among construction workers. First, a detailed literature review [...] Read more.
Unsafe behaviors at construction sites often originate from cognitive failures such as lapses in memory and attention. This study proposes a novel, hybrid framework to systematically identify and predict the key contributors of cognitive failures among construction workers. First, a detailed literature review was conducted to identify 30 candidate factors related to cognitive failures and unsafe behaviors at construction sites. Thereafter, 10 construction safety experts ranked these factors to prioritize the most influential variables. A questionnaire was then developed and field surveys were conducted across various construction sites. A total of 500 valid responses were collected from construction workers involved in residential, highway, and dam projects in Pakistan. The collected data was first analyzed using conventional statistical analysis techniques like correlation analysis followed by multiple linear and binary logistic regression to estimate factor effects on cognitive failure outcomes. Thereafter, machine-learning models (including support vector machine, random forest, and gradient boosting) were implemented to enable a more robust prediction of cognitive failures. The findings consistently identified fatigue and stress as the strongest predictors of cognitive failures. These results extend unsafe behavior frameworks by highlighting the significant factors influencing cognitive failures. Moreover, the findings also imply the importance of targeted interventions, including fatigue management, structured training, and evidence-based stress reduction, to improve safety conditions at construction sites. Full article
(This article belongs to the Special Issue Occupational Safety and Health in Building Construction Project)
Show Figures

Figure 1

24 pages, 839 KB  
Article
The Association of Physical Activity with Health Indices and Healthcare Utilization
by Anastasia Keremi, Antonia Kaltsatou, Anna Tsiakiri, Dimitrios Tsiptsios, Sotirios Botaitis, Foteini Christidi, Vasilis-Spyridon Tseriotis, Maria Voulgari, Pinelopi Vlotinou, Aspasia Serdari, Kostas Anagnostopoulos and Gregory Tripsianis
Sci 2026, 8(1), 23; https://doi.org/10.3390/sci8010023 (registering DOI) - 21 Jan 2026
Abstract
This study aimed to examine the association between physical activity and individuals’ health status, healthcare utilization, socio-demographic characteristics, and health behaviors in a large representative sample from Northern Greece. A cross-sectional study was conducted involving 1227 participants (47.4% males, mean age 49.94 ± [...] Read more.
This study aimed to examine the association between physical activity and individuals’ health status, healthcare utilization, socio-demographic characteristics, and health behaviors in a large representative sample from Northern Greece. A cross-sectional study was conducted involving 1227 participants (47.4% males, mean age 49.94 ± 14.87 years) from Thrace, Greece, selected through a two-stage stratified sampling method. According to the Greek version of IPAQ, participants were classified as inactive/insufficiently active, sufficiently and highly active. Data on socio-demographic, lifestyle, and health-related variables were collected through structured interviews. Multivariate logistic regression analysis was performed to determine the independent effect of physical activity on subjects’ characteristics using SPSS ver. 19. Half of the participants (49.8%) were inactive/insufficiently active, 418 participants (34.1%) were sufficiently active, and 198 participants (16.1%) were highly active. In univariate analysis, smoking (p < 0.001), higher coffee consumption (p = 0.002), higher adherence to Mediterranean diet (p < 0.001), napping during the day (p = 0.017) and short sleep duration (p < 0.001) were associated with lower prevalence of high activity. In adjusted analyses, sufficiently active participants had a lower risk for bad self-rated health (aOR = 0.63), hypertension (aOR = 0.41), dyslipidemia (aOR = 0.42), diabetes (aOR = 0.53), obesity (aOR = 0.61), cardiovascular diseases (aOR = 0.43), anxiety (aOR = 0.65), depression (aOR = 0.56), daily sleepiness (aOR = 0.62), poor sleep quality (aOR = 0.71), as well as for primary (aOR = 0.54) and secondary (aOR = 0.40) healthcare utilization compared to inactive participants. Higher-intensity physical activity did not enhance these beneficial effects of sufficient activity on subjects’ characteristics. Physical inactivity significantly compromises health across multiple domains. Promoting even moderate-intensity physical activity may reduce chronic disease burden and healthcare utilization. Full article
Show Figures

Figure 1

16 pages, 703 KB  
Article
Associations of Transforming Growth Factor-β (TGF-β) with Chronic Kidney Disease Progression in Patients Attending a Tertiary Hospital in Johannesburg, South Africa
by Alfred Meremo, Raquel Duarte, Caroline Dickens, Therese Dix-Peek, Deogratius Bintabara, Graham Paget and Saraladevi Naicker
Biomedicines 2026, 14(1), 236; https://doi.org/10.3390/biomedicines14010236 - 21 Jan 2026
Abstract
Introduction: The global prevalence of chronic kidney disease (CKD) is increasing and it is associated with higher mortality rates. Transforming growth factor-beta (TGF-β) can serve as a novel biomarker for early prediction of chronic kidney disease (CKD) progression. Methods: This was a prospective [...] Read more.
Introduction: The global prevalence of chronic kidney disease (CKD) is increasing and it is associated with higher mortality rates. Transforming growth factor-beta (TGF-β) can serve as a novel biomarker for early prediction of chronic kidney disease (CKD) progression. Methods: This was a prospective longitudinal study among black patients with CKD who attended the Charlotte Maxeke Johannesburg Academic Hospital between September 2019 and March 2022. Patients provided urine and blood samples for laboratory investigations at study entry (0) and at 24 months follow up. Baseline serum and urine TGF-β1, TGF-β2 and TGF-β3 levels were measured using ELISAs. Multivariable logistic regression analysis was utilized to determine if TGF-β isoforms could predict CKD progression. Results: A total of 312 patients were enrolled at baseline, of whom 275 (88.1%) had early-stage CKD (Stage 1–3). A majority, 95.2% (297/312), of the patients completed the study after 2 years follow up. The prevalence of CKD progression was 47.8% when measured by a sustained decline in eGFR of >4 mL/min/1.73 m2/year or more and 51.9% when measured by a change in uPCR > 30%. The patients with CKD progression had significantly lower eGFR and increased urine protein–creatinine ratios compared to non-progressors. Furthermore, comparing progressors with non-progressors, the median serum TGF-β1 was 21210 (15915–25745) ng/L vs. 24200 (17570–29560) ng/L and the median urine TGF-β3 was 17.5 (5.4–76.2) ng/L vs. 2.8 (1.8–15.3) ng/L, respectively. Baseline serum and urine TGF-β isoforms were unable to discriminate between CKD progressors and non-progressors after multivariable logistic regression analysis. Conclusions: Despite the multiple roles of TGF-β isoforms in kidney disease, baseline levels were not predictive of chronic kidney disease progression. Full article
(This article belongs to the Section Biomedical Engineering and Materials)
Show Figures

Figure 1

14 pages, 482 KB  
Article
Prognostic Value of the National Early Warning Score Combined with Nutritional and Endothelial Stress Indices for Mortality Prediction in Critically Ill Patients with Pneumonia
by Ferhan Demirer Aydemir, Murat Daş, Özge Kurtkulağı, Ece Ünal Çetin, Feyza Mutlay and Yavuz Beyazıt
Medicina 2026, 62(1), 207; https://doi.org/10.3390/medicina62010207 - 19 Jan 2026
Viewed by 70
Abstract
Background and Objectives: Pneumonia is a leading cause of intensive care unit (ICU) admission and is associated with high mortality, particularly among patients with multiple comorbidities. Accurate early risk stratification is essential for guiding clinical decision-making in critically ill patients. However, the [...] Read more.
Background and Objectives: Pneumonia is a leading cause of intensive care unit (ICU) admission and is associated with high mortality, particularly among patients with multiple comorbidities. Accurate early risk stratification is essential for guiding clinical decision-making in critically ill patients. However, the prognostic benefit of combining clinical scoring systems with nutritional and endothelial stress indices in ICU patients with pneumonia remains unclear. Materials and Methods: This retrospective, single-center cohort study included adult patients admitted to the ICU with a diagnosis of pneumonia between 1 January 2023 and 1 July 2025. Demographic characteristics, comorbidities, clinical variables, laboratory parameters, and prognostic scores were obtained from electronic medical records. The National Early Warning Score (NEWS), Prognostic Nutritional Index (PNI), and Endothelial Activation and Stress Index (EASIX) were calculated at ICU admission. The primary outcome was in-hospital mortality. Univariate and multivariate logistic regression analyses were performed to examine variables associated with in-hospital mortality. The discriminative performance of individual and combined prognostic models was evaluated using receiver operating characteristic (ROC) curve analysis. Results: A total of 221 patients were included; 79 (35.7%) survived and 142 (64.3%) died during hospitalization. Non-survivors had significantly higher NEWS and EASIX values and lower PNI values compared with survivors (all p < 0.05). In multivariate analysis, endotracheal intubation (OR: 12.46; p < 0.001), inotropic use (OR: 5.14; p = 0.001), and serum lactate levels (OR: 1.75; p = 0.003) were identified as being independently associated with in-hospital mortality. Models combining NEWS with PNI or EASIX demonstrated improved discriminatory performance. Conclusions: In critically ill patients with pneumonia, integrating NEWS with nutritional and endothelial stress indices provides numerically improved discrimination compared with NEWS alone, although the incremental gain did not reach statistical significance. Full article
Show Figures

Figure 1

18 pages, 472 KB  
Article
Malnutrition Among Children Under Five in Djibouti: A Composite Index of Anthropometric Failure Analysis from the 2023 Multisectoral Survey
by Hassan Abdourahman Awaleh, Tony Byamungu, Mohamed Hsairi and Jalila El Ati
Nutrients 2026, 18(2), 306; https://doi.org/10.3390/nu18020306 - 19 Jan 2026
Viewed by 154
Abstract
Background/Objectives: Child undernutrition remains a major public health in Djibouti, yet conventional anthropometric indicators may underestimate its true burden by failing to capture overlapping forms of malnutrition. The Composite Index of Anthropometric Failure (CIAF) provides a more comprehensive assessment by identifying children [...] Read more.
Background/Objectives: Child undernutrition remains a major public health in Djibouti, yet conventional anthropometric indicators may underestimate its true burden by failing to capture overlapping forms of malnutrition. The Composite Index of Anthropometric Failure (CIAF) provides a more comprehensive assessment by identifying children experiencing one or multiple anthropometric deficits. This study aimed to estimate the prevalence and determinants of undernutrition among children under five years of age in Djibouti using the CIAF. Methods: This study is a secondary analysis of data from the nationally representative 2023 Multisectoral Survey conducted in Djibouti. A cross-sectional design with a two-stage stratified cluster sampling method was used to collect data on a national random sample (n = 2103) of children aged 6–59 months. Standardized anthropometric measurements were used to derive conventional indicators (stunting, wasting, and underweight) and the CIAF. Binary logistic regression analyses were performed to identify factors associated with anthropometric failures, adjusting for child, household, and contextual characteristics. Results: Based on conventional indicators, 23.4% of children were stunted, 20.0% were underweight, and 9.9% were wasted. Using the CIAF, 36.9% of children experienced at least one anthropometric failure, including 18.8% with multiple concurrent failures. Boys, children aged 6–47 months, those living in nomadic households, and those residing in specific regions had significantly higher risks of undernutrition. Socioeconomic indicators and household food security were not independently associated with undernutrition after adjustment. Conclusions: More than one-third of children under five in Djibouti experience undernutrition when assessed using the CIAF, revealing a substantial hidden burden not captured by conventional indicators alone. Incorporating the CIAF into routine nutrition surveillance could improve identification of vulnerable children and support more targeted, context-specific interventions. Full article
(This article belongs to the Special Issue Tackling Malnutrition: What's on the Agenda?)
Show Figures

Figure 1

20 pages, 2320 KB  
Article
A Non-Inferiority Evaluation of YAHE 4.0, an Alphacypermethrin-PBO Insecticide-Treated Net Against Pyrethroid Resistant Anopheles arabiensis in Experimental Huts in Moshi, North-Eastern Tanzania
by Johnson Matowo, Njelembo J. Mbewe, Salum Azizi, Robert Kaaya, Oliva Moshi, Baltazari Manunda, Emmanuel Feston, Ezekia Kisengwa, Agness Msapalla, Steve Crene, Oscar Sizya, Benson Mawa, Godwin Sumari, Boniface Shirima, Silvia Mwacha, Felister Edward, Amandus Joram, Filemoni Tenu, Neema Kaaya, Naomi J. Lyimo and Franklin Moshaadd Show full author list remove Hide full author list
Trop. Med. Infect. Dis. 2026, 11(1), 26; https://doi.org/10.3390/tropicalmed11010026 - 18 Jan 2026
Viewed by 175
Abstract
A new generation of insecticide-treated nets (ITNs) that incorporate the synergist piperonyl butoxide (PBO) has been shown to restore susceptibility to pyrethroids where P450 enzymes are the primary mechanism conferring the resistance. The present study evaluated the efficacy of YAHE 4.0, a PBO [...] Read more.
A new generation of insecticide-treated nets (ITNs) that incorporate the synergist piperonyl butoxide (PBO) has been shown to restore susceptibility to pyrethroids where P450 enzymes are the primary mechanism conferring the resistance. The present study evaluated the efficacy of YAHE 4.0, a PBO ITN, against wild free-flying Anopheles arabiensis in experimental huts in Lower Moshi, north-eastern Tanzania. It is the first evaluation of YAHE 4.0 in the country. Bio-efficacy evaluations, including susceptibility tests and cone bioassays, were conducted using the standard WHO guidelines. DuraNet Plus, a WHO-recommended PBO ITN, and Interceptor ITNs served as active and standard comparators, respectively. Unwashed and 20 times washed nets were subjected to experimental hut trials. Multiple logistic regression was employed to analyse experimental hut trial data. The results of the susceptibility testing showed that the An. arabiensis population of Lower Moshi was resistant to pyrethroids, but susceptible to organophosphates. Particularly, low mortality was recorded for cyhalothrin (2%) and alpha-cypermethrin (38%). Mortality rates to alpha-cypermethrin pirimiphos-methyl were 38% and 100%, respectively. The non-inferiority of YAHE 4.0 to DuraNet Plus ITN in terms of mortality and blood feeding was determined according to the WHO guidelines. The results for pooled unwashed and 20 times washed ITNs showed that YAHE 4.0 was superior to Interceptor ITN (adjusted odds ratio, AOR = 1.33; 95% CI = 1.04–1.69; non-inferiority margin, NIM = 0.68; p-value = 0.023) and non-inferior to DuraNet Plus (AOR = 1.02; 95% CI = 0.78–1.35; NIM = 0.72; p-value = 0.867) in terms of mortality. In terms of blood feeding inhibition for pooled unwashed and 20× washed ITNs, YAHE 4.0 was superior to both Interceptor ITN (AOR = 0.80; 95% CI = 0.64–1.00; NIM = 1.35; p-value = 0.049) and DuraNet Plus (AOR = 0.67; 95% CI = 0.52–0.86; NIM = 1.33; p-value = 0.002). Chemical analysis showed higher wash retention of active ingredients in YAHE 4.0 LLIN (88.9% for PBO and 94.9% for alpha-cypermethrin) compared to DuraNet Plus LLIN (89.2% for PBO and 90.5% for alphaypermethrin) before the hut trial. YAHE 4.0 LLIN demonstrated superior entomological efficacy and wash durability to DuraNet Plus and Interceptor LLINs, and fulfilled WHO non-inferiority criteria for mosquito mortality and blood-feeding inhibition. Therefore, YAHE 4.0 LLIN should be considered as an addition to the current list of pyrethroid-PBO nets used for control of pyrethroid-resistant vector populations with P450 enzymes as the main mechanism conferring resistance. Full article
(This article belongs to the Special Issue Insecticide Resistance and Vector Control)
Show Figures

Figure 1

13 pages, 778 KB  
Article
Low PAPP-A Levels and Growth in Twin Pregnancies
by Ioakeim Sapantzoglou, Dimitrios Papageorgiou, Afroditi Maria Kontopoulou, Christina Karasmani, Angeliki Rouvali, Afroditi Pegkou, Maria Simou, Ioannis Pafilis, Athina Souka, Marianna Theodora, Panagiotis Antsaklis and Georgios Daskalakis
Life 2026, 16(1), 149; https://doi.org/10.3390/life16010149 - 16 Jan 2026
Viewed by 113
Abstract
Background/Objectives: It is well established in the modern literature that newborns delivered from multiple gestations are more predisposed to low birthweight in comparison to their singleton equivalents. In this study, we sought to explore the potential of first-trimester biochemical (PAPP-A and free β-hCG) [...] Read more.
Background/Objectives: It is well established in the modern literature that newborns delivered from multiple gestations are more predisposed to low birthweight in comparison to their singleton equivalents. In this study, we sought to explore the potential of first-trimester biochemical (PAPP-A and free β-hCG) and biophysical indices (uterine artery Doppler) to predict low birthweight in one or both twins. Methods: This is a retrospective cohort analysis of 400 twin viable pregnancies presenting for routine first-trimester assessment in four fetal medicine centers between 2014 and 2025. The examination included the recording of maternal demographic characteristics and medical history, the assessment of markers of aneuploidy and the fetal anatomy, the measurement of mean arterial pressure, the assessment of uterine arteries and the measurement of serum concentration of PAPP-A and free β-hCG. The evaluated outcomes included BW ≤ 3rd centile and BW ≤ 10th centile in one or both twins based on local population birthweight reference charts. Results: The study cohort consisted of 400 twin pregnancies. BW ≤ 3rd centile in one or both twins was reported in 1.5 and 3.8% of cases, respectively, and there was no association of BW ≤ 3rd centile with any of the studied parameters. BW ≤ 10th centile in one or both twins was reported in 14.8 and 9.8% of the cases, respectively. PAPP-A MoM values were significantly lower in cases complicated by BW ≤ 10th centile in one and in both twins, remaining statistically significant even after the appropriate multiple logistic regression. PAPP-A MoM demonstrated statistically significant but low prognostic value for BW ≤ 10th centile in either one or both twins. Conclusions: Low PAPP-A levels were associated with BW ≤ 10th centile in one and both twins and its significant value as a risk marker was demonstrated. Higher PAPP-A MoM halves the risk of having at least one twin with low BW. Other maternal biophysical and biochemical indices did not seem to be predictive of low birthweight. Full article
(This article belongs to the Section Reproductive and Developmental Biology)
Show Figures

Figure 1

31 pages, 1485 KB  
Article
Explainable Multi-Modal Medical Image Analysis Through Dual-Stream Multi-Feature Fusion and Class-Specific Selection
by Naeem Ullah, Ivanoe De Falco and Giovanna Sannino
AI 2026, 7(1), 30; https://doi.org/10.3390/ai7010030 (registering DOI) - 16 Jan 2026
Viewed by 229
Abstract
Effective and transparent medical diagnosis relies on accurate and interpretable classification of medical images across multiple modalities. This paper introduces an explainable multi-modal image analysis framework based on a dual-stream architecture that fuses handcrafted descriptors with deep features extracted from a custom MobileNet. [...] Read more.
Effective and transparent medical diagnosis relies on accurate and interpretable classification of medical images across multiple modalities. This paper introduces an explainable multi-modal image analysis framework based on a dual-stream architecture that fuses handcrafted descriptors with deep features extracted from a custom MobileNet. Handcrafted descriptors include frequency-domain and texture features, while deep features are summarized using 26 statistical metrics to enhance interpretability. In the fusion stage, complementary features are combined at both the feature and decision levels. Decision-level integration combines calibrated soft voting, weighted voting, and stacking ensembles with optimized classifiers, including decision trees, random forests, gradient boosting, and logistic regression. To further refine performance, a hybrid class-specific feature selection strategy is proposed, combining mutual information, recursive elimination, and random forest importance to select the most discriminative features for each class. This hybrid selection approach eliminates redundancy, improves computational efficiency, and ensures robust classification. Explainability is provided through Local Interpretable Model-Agnostic Explanations, which offer transparent details about the ensemble model’s predictions and link influential handcrafted features to clinically meaningful image characteristics. The framework is validated on three benchmark datasets, i.e., BTTypes (brain MRI), Ultrasound Breast Images, and ACRIMA Retinal Fundus Images, demonstrating generalizability across modalities (MRI, ultrasound, retinal fundus) and disease categories (brain tumor, breast cancer, glaucoma). Full article
(This article belongs to the Special Issue Digital Health: AI-Driven Personalized Healthcare and Applications)
Show Figures

Figure 1

12 pages, 2513 KB  
Article
Missing Data in OHCA Registries: How Multiple Imputation Methods Affect Research Conclusions—Paper II
by Stella Jinran Zhan, Seyed Ehsan Saffari, Marcus Eng Hock Ong and Fahad Javaid Siddiqui
J. Clin. Med. 2026, 15(2), 732; https://doi.org/10.3390/jcm15020732 - 16 Jan 2026
Viewed by 91
Abstract
Background/Objectives: Missing data in clinical observational studies, such as out-of-hospital cardiac arrest (OHCA) registries, can compromise statistical validity. Single imputation methods are simple alternatives to complete-case analysis (CCA) but do not account for imputation uncertainty. Multiple imputation (MI) is the standard for handling [...] Read more.
Background/Objectives: Missing data in clinical observational studies, such as out-of-hospital cardiac arrest (OHCA) registries, can compromise statistical validity. Single imputation methods are simple alternatives to complete-case analysis (CCA) but do not account for imputation uncertainty. Multiple imputation (MI) is the standard for handling missing-at-random (MAR) data, yet its implementation remains challenging. This study evaluated the performance of MI in association analysis compared with CCA and single imputation methods. Methods: Using a simulation framework with real-world Singapore OHCA registry data (N = 13,274 complete cases), we artificially introduced 20%, 30%, and 40% missingness under MAR. MI was implemented using predictive mean matching (PMM), random forest (RF), and classification and regression trees (CART) algorithms, with 5–20 imputations. Performance was assessed based on bias and precision in a logistic regression model evaluating the association between alert issuance and bystander CPR. Results: CART outperformed PMM, providing more accurate β coefficients and stable CIs across missingness levels. Although K-Nearest Neighbours (KNN) produced similar point estimates, it underestimated imputation uncertainty. PMM showed larger bias, wider and less stable CIs, and in some settings performed similarly to CCA. MI methods produced wider CIs than single imputation, appropriately capturing imputation uncertainty. Increasing the number of imputations had minimal impact on point estimates but modestly narrowed CIs. Conclusions: MI performance depends strongly on the chosen algorithm. CART and RF methods offered the most robust and consistent results for OHCA data, whereas PMM may not be optimal and should be selected with caution. MI using tree-based methods (CART/RF) remains the preferred strategy for generating reliable conclusions in OHCA research. Full article
Show Figures

Figure 1

13 pages, 412 KB  
Article
Evaluation of CYP2C8 and CYP2C9 Polymorphisms in Neonates with Patent Ductus Arteriosus Treated with Ibuprofen or Indomethacin: A Retrospective Cohort Study
by Shaikha Jabor Alnaimi, Shimaa Aboelbaha, Ibrahim Safra, Mai Abdulla Al Qubaisi, Fouad Abounahia, Ahmed Al Farsi, Liji Cherian, Lizy Philip, Moza Alhail, Gulab Sher and Nader Al-Dewik
J. Cardiovasc. Dev. Dis. 2026, 13(1), 49; https://doi.org/10.3390/jcdd13010049 - 15 Jan 2026
Viewed by 96
Abstract
The pharmacologic management of patent ductus arteriosus (PDA) presents a challenge to clinicians due to the interindividual variability in drug response to available medications. There is evidence that CYP2C9 is associated with the response to PDA treatment; however, no data from the Middle [...] Read more.
The pharmacologic management of patent ductus arteriosus (PDA) presents a challenge to clinicians due to the interindividual variability in drug response to available medications. There is evidence that CYP2C9 is associated with the response to PDA treatment; however, no data from the Middle East is available. This study aimed to investigate the association between CYP2C8 and CYP2C9 genetic polymorphisms and response to ibuprofen or indomethacin in neonates with PDA. We conducted a retrospective cohort study of neonates with a gestational age < 32 weeks and birthweight < 1500 g with PDA between 2019 and 2023. Eligible neonates were those diagnosed with PDA and treated with at least one course of ibuprofen or indomethacin. Genotyping was performed to identify four single-nucleotide polymorphisms (SNPs), namely CYP2C8*3 rs10509681, CYP2C9*2 rs1799853, CYP2C9 rs2153628, and CYP2C9*3 rs1057910. Allele frequencies were compared between responders and non-responders, and non-genetic predictors were assessed using logistic regression. A total of 146 infants were identified. Of these, 86 were enrolled. Genetic analysis showed that the heterozygote genotype (TC) for the CYP2C8 gene was the most common (45%), while wild-type alleles were predominant for CYP2C9 variants. No significant differences in allele frequencies were found between responders and non-responders to the treatment (p > 0.05). In a secondary analysis, the need for multiple surfactant doses independently predicted poor response (aOR 0.244, 95% CI 0.086–0.693, p = 0.008), while extremely low birth weight showed a borderline association (aOR 0.281, 95% CI 0.062–1.268, p = 0.099). Carriers of CYP2C8*3 rs10509681, CYP2C9*2 rs1799853, CYP2C9 rs2153628, and CYP2C9*3 rs1057910 were not associated with variations in response to NSAIDs. Full article
(This article belongs to the Section Genetics)
Show Figures

Figure 1

10 pages, 536 KB  
Article
Association Between Sclerostin and Sarcopenia-Related Functional Decline in Older Women
by Dong Gyu Lee, Jong Ho Lee and Eunjung Kong
Diagnostics 2026, 16(2), 272; https://doi.org/10.3390/diagnostics16020272 - 14 Jan 2026
Viewed by 181
Abstract
Background: Sclerostin, an osteocyte-derived glycoprotein, plays a key role in bone metabolism by inhibiting the Wnt/β-catenin signaling pathway. While it is a recognized therapeutic target in osteoporosis, its relationship with sarcopenia remains unclear. This study aimed to investigate the associations between serum sclerostin [...] Read more.
Background: Sclerostin, an osteocyte-derived glycoprotein, plays a key role in bone metabolism by inhibiting the Wnt/β-catenin signaling pathway. While it is a recognized therapeutic target in osteoporosis, its relationship with sarcopenia remains unclear. This study aimed to investigate the associations between serum sclerostin levels, sarcopenia, and osteoporosis in older women. Methods: We conducted a cross-sectional study of 79 postmenopausal women aged ≥65 years. Sarcopenia was defined based on grip strength and appendicular skeletal muscle mass (ASM), osteoporosis was diagnosed according to femoral T-scores, and serum sclerostin levels were measured using ELISA. Associations with clinical variables and bone mineral density (BMD) were evaluated using correlation and logistic regression analyses. Results: Sclerostin levels were significantly higher in women with sarcopenia (p = 0.036) and exhibited a negative correlation with grip strength (r = −0.298, p = 0.008) but not with ASM. Positive correlations were found between sclerostin and multiple femoral BMD parameters. In a logistic regression analysis, sclerostin was modestly associated with sarcopenia (p = 0.045); however, no significant association was observed with osteoporosis (p = 0.257). Conclusions: Elevated sclerostin levels are associated with reduced muscle strength and sarcopenia in older women, independent of muscle mass, indicating that sclerostin may reflect a functional decline in musculoskeletal health. Muscle strength should therefore be considered when interpreting sclerostin’s clinical implications in aging populations. Full article
(This article belongs to the Special Issue Recent Applications of Electrodiagnosis in Neuromuscular Diseases)
Show Figures

Figure 1

22 pages, 2526 KB  
Article
Evaluating Machine Learning Models for Classifying Diabetes Using Demographic, Clinical, Lifestyle, Anthropometric, and Environmental Exposure Factors
by Rifa Tasnia and Emmanuel Obeng-Gyasi
Toxics 2026, 14(1), 76; https://doi.org/10.3390/toxics14010076 - 14 Jan 2026
Viewed by 221
Abstract
Diabetes develops through a mix of clinical, metabolic, lifestyle, demographic, and environmental factors. Most current classification models focus on traditional biomedical indicators and do not include environmental exposure biomarkers. In this study, we develop and evaluate a supervised machine learning classification framework that [...] Read more.
Diabetes develops through a mix of clinical, metabolic, lifestyle, demographic, and environmental factors. Most current classification models focus on traditional biomedical indicators and do not include environmental exposure biomarkers. In this study, we develop and evaluate a supervised machine learning classification framework that integrates heterogeneous demographic, anthropometric, clinical, behavioral, and environmental exposure features to classify physician-diagnosed diabetes using data from the National Health and Nutrition Examination Survey (NHANES). We analyzed NHANES 2017–2018 data for adults aged ≥18 years, addressed missingness using Multiple Imputation by Chained Equations, and corrected class imbalance via the Synthetic Minority Oversampling Technique. Model performance was evaluated using stratified ten-fold cross-validation across eight supervised classifiers: logistic regression, random forest, XGBoost, support vector machine, multilayer perceptron neural network (artificial neural network), k-nearest neighbors, naïve Bayes, and classification tree. Random Forest and XGBoost performed best on the balanced dataset, with ROC AUC values of 0.891 and 0.885, respectively, after imputation and oversampling. Feature importance analysis indicated that age, household income, and waist circumference contributed most strongly to diabetes classification. To assess out-of-sample generalization, we conducted an independent 80/20 hold-out evaluation. XGBoost achieved the highest overall accuracy and F1-score, whereas random forest attained the greatest sensitivity, demonstrating stable performance beyond cross-validation. These results indicate that incorporating environmental exposure biomarkers alongside clinical and metabolic features yields improved classification performance for physician-diagnosed diabetes. The findings support the inclusion of chemical exposure variables in population-level diabetes classification and underscore the value of integrating heterogeneous feature sets in machine learning-based risk stratification. Full article
Show Figures

Figure 1

32 pages, 1950 KB  
Article
Association of Circulating Irisin with Insulin Resistance and Metabolic Risk Markers in Prediabetic and Newly Diagnosed Type 2 Diabetes Patients
by Daniela Denisa Mitroi Sakizlian, Lidia Boldeanu, Diana Clenciu, Adina Mitrea, Ionela Mihaela Vladu, Alina Elena Ciobanu Plasiciuc, Mohamed-Zakaria Assani and Daniela Ciobanu
Int. J. Mol. Sci. 2026, 27(2), 787; https://doi.org/10.3390/ijms27020787 - 13 Jan 2026
Viewed by 100
Abstract
Circulating irisin, a myokine implicated in energy expenditure and adipose tissue regulation, has been increasingly studied as a potential biomarker of metabolic dysfunction. This study evaluated the relationship between serum irisin and metabolic indices, including the atherogenic index of plasma (AIP), the lipid [...] Read more.
Circulating irisin, a myokine implicated in energy expenditure and adipose tissue regulation, has been increasingly studied as a potential biomarker of metabolic dysfunction. This study evaluated the relationship between serum irisin and metabolic indices, including the atherogenic index of plasma (AIP), the lipid accumulation product (LAP), and hypertriglyceridemic-waist (HTGW) phenotype in individuals with prediabetes (PreDM) and newly diagnosed type 2 diabetes mellitus (T2DM). A total of 138 participants (48 PreDM, 90 T2DM) were assessed for anthropometric, glycemic, and lipid parameters. Serum irisin levels were measured by enzyme-linked immunosorbent assay (ELISA) and correlated with insulin resistance indices (Homeostatic Model Assessment of Insulin Resistance (HOMA-IR), Quantitative Insulin Sensitivity Check Index (QUICKI)), glycemic control (glycosylated hemoglobin A1c (HbA1c)), and composite lipid markers (total triglycerides-to-high-density lipoprotein cholesterol (TG/HDL-C)). Group differences were evaluated using non-parametric tests; two-way ANOVA assessed interactions between phenotypes and markers; multiple linear regression (MLR) and logistic regression models explored independent associations with metabolic indices and HTGW; receiver operating characteristic (ROC) analyses compared global and stratified model performance. Serum irisin was significantly lower in T2DM than in PreDM (median 140.4 vs. 230.7 ng/mL, p < 0.0001). Irisin levels remained comparable between males and females in both groups. Post hoc analysis shows that lipid indices and irisin primarily distinguish HTGW phenotypes, especially in T2DM. In both groups, irisin correlated inversely with HOMA-IR, AIP, and TG/HDL-C, and positively with QUICKI, indicating a possible compensatory role in early insulin resistance. MLR analyses revealed no independent relationship between irisin and either AIP or LAP in PreDM, while in T2DM, waist circumference remained the strongest negative predictor of irisin. Logistic regression identified age, male sex, and HbA1c as independent predictors of the HTGW phenotype, while irisin contributed modestly to overall model discrimination. ROC curves demonstrated good discriminative performance (AUC = 0.806 for global; 0.794 for PreDM; 0.813 for T2DM), suggesting comparable predictive accuracy across glycemic stages. In conclusion, irisin levels decline from prediabetes to overt diabetes and are inversely linked to lipid accumulation and insulin resistance but do not independently predict the HTGW phenotype. These findings support irisin’s role as an integrative indicator of metabolic stress rather than a stand-alone biomarker. Incorporating irisin into multi-parameter metabolic panels may enhance early detection of cardiometabolic risk in dysglycemic populations. Full article
(This article belongs to the Special Issue Molecular Diagnosis and Treatments of Diabetes Mellitus: 2nd Edition)
Show Figures

Figure 1

15 pages, 1040 KB  
Article
A Novel ECG Score for Predicting Left Ventricular Systolic Dysfunction in Stable Angina: A Pilot Study
by Nadir Emlek, Hüseyin Durak, Mustafa Çetin, Ali Gökhan Özyıldız, Elif Ergül, Ahmet Seyda Yılmaz and Hakan Duman
Diagnostics 2026, 16(2), 237; https://doi.org/10.3390/diagnostics16020237 - 12 Jan 2026
Viewed by 144
Abstract
Background: Left ventricular systolic dysfunction (LVSD) is a major determinant of prognosis in patients with ischemic heart disease. Electrocardiography (ECG) is widely available, inexpensive, and may aid in identifying patients at risk. We hypothesized that a composite score derived from multiple established ECG [...] Read more.
Background: Left ventricular systolic dysfunction (LVSD) is a major determinant of prognosis in patients with ischemic heart disease. Electrocardiography (ECG) is widely available, inexpensive, and may aid in identifying patients at risk. We hypothesized that a composite score derived from multiple established ECG markers could improve the detection of LVSD in patients with stable angina. Methods: In this single-center, cross-sectional study, 177 patients undergoing elective coronary angiography for stable angina were included. Patients were classified as LVSD-negative (n = 123) or LVSD-positive (n = 54) based on echocardiographic ejection fraction. ECG parameters, including fragmented QRS, pathologic Q waves, R-wave peak time, QRS duration, and frontal QRS–T angle, were assessed. Independent predictors of LVSD were identified using multivariate logistic regression. A composite ECG score was constructed by assigning one point to each abnormal parameter. Model robustness was evaluated using bootstrap resampling (1000 iterations) and 10-fold cross-validation. Results: Multivariable analysis identified prior stent implantation, fragmented QRS, pathological Q waves, R-wave peak time, frontal QRS–T angle (log-transformed), and QRS duration as independent predictors of LVSD. ROC analysis demonstrated good discriminatory performance for R-wave peak time (AUC 0.804), QRS duration (AUC 0.649), and frontal QRS–T angle (AUC 0.825) measurements. The composite ECG score showed a stepwise association with LVSD: a score of ≥2 yielded high sensitivity (88%) and negative predictive value (97%), whereas a score of ≥3 provided high specificity (100%) and positive predictive value (100%). Bootstrap resampling and cross-validation confirmed model stability and strong discriminatory performance (mean AUC, 0.964; accuracy, 0.91). Conclusions: A simple composite ECG score integrating multiple established ECG markers is associated with the robust detection of LVSD in patients with stable angina. Although not a substitute for echocardiography, this score may support early risk stratification and help identify patients who warrant further imaging evaluations. External validation in larger and more diverse populations is required before routine clinical implementation of this model. Full article
(This article belongs to the Special Issue Clinical Diagnosis and Management in Cardiology)
Show Figures

Figure 1

21 pages, 286 KB  
Article
Psychosocial Perceptions and Health Behaviors Related to Lifestyle During Pregnancy: A Cross-Sectional Study in a Local Community of Albania
by Saemira Durmishi, Rezarta Lalo, Fatjona Kamberi, Shkelqim Hidri and Mitilda Gugu
Healthcare 2026, 14(2), 172; https://doi.org/10.3390/healthcare14020172 - 9 Jan 2026
Viewed by 186
Abstract
Background: Maternal health behaviors during pregnancy are crucial for maternal and fetal outcomes. While global research has explored that demographic, clinical, and psychosocial determinants significantly influence these behaviors, evidence from low- and middle-income countries (LMICs), including Albania, remains limited. This study aims to [...] Read more.
Background: Maternal health behaviors during pregnancy are crucial for maternal and fetal outcomes. While global research has explored that demographic, clinical, and psychosocial determinants significantly influence these behaviors, evidence from low- and middle-income countries (LMICs), including Albania, remains limited. This study aims to evaluate psychosocial perceptions and health behaviors related to lifestyle among pregnant women in a local Albanian community in order to identify which are higher risk subgroups that need targeted and tailored antenatal care interventions. Methods: This multicenter cross-sectional study included 200 pregnant women attending antenatal clinics from May to August 2024 in Vlora city, Albania. Participants were selected using consecutive sampling based on inclusion criteria. Data were collected through a validated questionnaire composed of five sections: demographic/obstetric data; maternal health behaviors; dietary diversity; physical activity, perceived stress; and social support. Clinical and anthropometric measurements were assessed by trained health professionals during antenatal visits. SPSS version 23.0 and binary logistic regression with p-value ≤ 0.05 statistically significant were used for data analysis. Results: Mean age was 28.3 ± 6.4 years, 71% employed and 83.5% urban residents. Key unhealthy behaviors included tobacco use (25.5%), alcohol consumption (10.5%), exposure to toxins (15%), and low dietary diversity (32%). We found significant correlations between low dietary diversity and rural residence (Adj OR = 2.48), hypertension (Adj OR = 6.88), and overweight/obesity (Adj OR = 2.33). Tobacco use was associated with unemployment and alcohol use with unemployment and hypertension variables. Low/moderate social support and high perceived stress were significantly related with multiple unhealthy behaviors, such as low dietary diversity, inadequate physical activity and antenatal care. Conclusions: Unhealthy nutritional behaviors, tobacco and alcohol use and low physical activity are more prevalent risk factors among pregnant women in Vlora city. Priority should be given to vulnerable groups, including rural residents, pregnant women with low social support, high perceived stress and those with hypertension and obesity. Interventions that integrate psychosocial support and health education into antenatal care services are urgently needed to enhance pregnancy outcomes in Albanian communities. Full article
Back to TopTop