Sign in to use this feature.

Years

Between: -

Subjects

remove_circle_outline
remove_circle_outline
remove_circle_outline
remove_circle_outline
remove_circle_outline

Journals

Article Types

Countries / Regions

Search Results (18)

Search Parameters:
Keywords = moringine

Order results
Result details
Results per page
Select all
Export citation of selected articles as:
20 pages, 2393 KB  
Article
α-Cyclodextrin/Moringin Impacts Actin Cytoskeleton Dynamics with Potential Implications for Synaptic Organization: A Preliminary Transcriptomic Study in NSC-34 Motor Neurons
by Agnese Gugliandolo, Luigi Chiricosta, Gabriella Calì, Patrick Rollin, Daniele Perenzoni, Renato Iori, Emanuela Mazzon and Simone D’Angiolini
Int. J. Mol. Sci. 2025, 26(17), 8220; https://doi.org/10.3390/ijms26178220 - 24 Aug 2025
Viewed by 747
Abstract
α-Cyclodextrin/Moringin (α-CD/MOR) is an isothiocyanate showing neuroprotective and antioxidant properties. In this work, we studied in differentiated NSC-34 motor neurons cell line the molecular pathways activated following a treatment of 96 h with α-CD/MOR at different doses, namely 0.5, 5 and 10 μM. [...] Read more.
α-Cyclodextrin/Moringin (α-CD/MOR) is an isothiocyanate showing neuroprotective and antioxidant properties. In this work, we studied in differentiated NSC-34 motor neurons cell line the molecular pathways activated following a treatment of 96 h with α-CD/MOR at different doses, namely 0.5, 5 and 10 μM. Taking advantage of comparative transcriptomic analysis, we retrieved the differentially expressed genes (DEGs) and we mapped DEGs to synaptic genes using the SynGO database. Then, we focused on the biological pathways in which they are involved. We observed that the prolonged treatment with α-CD/MOR significantly modulated biological processes and cellular components associated with synaptic organization. Interestingly, the KEGG pathway “Regulation of actin cytoskeleton” was overrepresented, alongside pathways related to synapses and axon guidance. Specifically, SPIA analysis indicated that the “Regulation of actin cytoskeleton” pathway was found to be activated with the highest dose of α-CD/MOR. Moreover, α-CD/MOR also modulated transcription factors involved in synaptic plasticity, such as Creb1. These results could indicate that α-CD/MOR can influence synaptic functions and organization, being involved in synaptic plasticity through the modulation of actin dynamics. Full article
Show Figures

Figure 1

24 pages, 2208 KB  
Review
The Potential of Glucosinolates and Their Hydrolysis Products as Inhibitors of Cytokine Storms
by Kingsley Ochar, Kanivalan Iwar, Vadakkemuriyil Divya Nair, Yun-Jo Chung, Bo-Keun Ha and Seong-Hoon Kim
Molecules 2024, 29(20), 4826; https://doi.org/10.3390/molecules29204826 - 11 Oct 2024
Cited by 4 | Viewed by 2417
Abstract
A cytokine storm is an intense inflammatory response characterized by the overproduction of proinflammatory cytokines, resulting in tissue damage, and organ dysfunction. Cytokines play a crucial role in various conditions, such as coronavirus disease, in which the immune system becomes overactive and releases [...] Read more.
A cytokine storm is an intense inflammatory response characterized by the overproduction of proinflammatory cytokines, resulting in tissue damage, and organ dysfunction. Cytokines play a crucial role in various conditions, such as coronavirus disease, in which the immune system becomes overactive and releases excessive levels of cytokines, including interleukins, tumor necrosis factor-alpha (TNF-α), and interferon-gamma (IFN-γ). This anomalous response often leads to acute respiratory distress syndrome (ARDS), disseminated intravascular coagulation (DIC), and multiple organ injury (MOI). Glucosinolates are plant secondary metabolites predominantly found in Brassica vegetables, but are also present in other species, such as Moringa Adens and Carica papaya L. When catalyzed by the enzyme myrosinase, glucosinolates produce valuable products, including sulforaphane, phenethyl isothiocyanate, 6-(methylsulfinyl) hexyl isothiocyanate, erucin, goitrin, and moringin. These hydrolyzed products regulate proinflammatory cytokine production by inhibiting the nuclear factor kappa-light-chain-enhancer of activated B-cell (NF-κB) signaling pathway and stimulating the nuclear factor erythroid 2-related factor 2 (Nrf2) signaling pathway. This action can alleviate hyperinflammation in infected cells and modulate cytokine storms. In this review, we aimed to examine the potential role of glucosinolates in modulating cytokine storms and reducing inflammation in various conditions, such as coronavirus disease. Overall, we found that glucosinolates and their hydrolysis products can potentially attenuate cytokine production and the onset of cytokine storms in diseased cells. In summary, glucosinolates could be beneficial in regulating cytokine production and preventing complications related to cytokine storms. Full article
Show Figures

Figure 1

10 pages, 2206 KB  
Article
Isothiocyanate-Rich Moringa Seed Extract Activates SKN-1/Nrf2 Pathway in Caenorhabditis elegans
by Renalison Farias-Pereira, Pierre Camayoc and Ilya Raskin
Int. J. Mol. Sci. 2024, 25(20), 10917; https://doi.org/10.3390/ijms252010917 - 10 Oct 2024
Cited by 2 | Viewed by 2493
Abstract
Moringa oleifera is a tropical tree that has its leaves, fruits, and seeds used as medicine and food. A standardized hydroalcoholic moringa seed extract (MSE) contains up to 40% of an isothiocyanate (MIC-1; moringin), a phytochemical known to have antioxidant and anti-inflammatory properties. [...] Read more.
Moringa oleifera is a tropical tree that has its leaves, fruits, and seeds used as medicine and food. A standardized hydroalcoholic moringa seed extract (MSE) contains up to 40% of an isothiocyanate (MIC-1; moringin), a phytochemical known to have antioxidant and anti-inflammatory properties. Animal studies suggest that MSE may help with diseases, such as edema, colitis, obesity, and diabetes. In vitro studies have shown that MIC-1 activates the Nrf2 pathway, involved in detoxification and antioxidant pathways. To broaden the understanding of the molecular pathways regulated by MSE, we hypothesized that MSE improves the health span in Caenorhabditis elegans by activating the Nrf2 homolog (SKN-1). Our whole RNA-seq data showed that MSE at 0.1 mg/mL (100 µM MIC-1) regulated the expression of a total of 1555 genes, including genes related to C. elegans cuticle, molting cycle, and glutathione metabolism. MSE upregulated several glutathione S transferases (GST), involved in the detoxification of xenobiotics, and other SKN-1 downstream targets. MSE and MIC-1 upregulate skn-1 expression and induce SKN-1 nuclear translocation, suggesting that they activate the SKN-1/Nrf2 pathway. Moreover, the regulation of glutathione metabolism is likely dependent on the SKN-1 pathway, as the gst-4 upregulation by MSE was inhibited in skn-1 knockout mutant. However, MSE decreased survivability and delayed growth rate, while purified MIC-1 increased the lifespan of C. elegans. This study shows that MIC-1 is responsible for SKN-1/Nrf2 activation by MSE; however, components other than MIC-1 within MSE likely cause detrimental effects in C. elegans. Full article
(This article belongs to the Special Issue Caenorhabditis elegans: A Model Organism for Human Health and Disease)
Show Figures

Figure 1

16 pages, 3869 KB  
Article
α-Cyclodextrin/Moringin Induces an Antioxidant Transcriptional Response Activating Nrf2 in Differentiated NSC-34 Motor Neurons
by Agnese Gugliandolo, Gabriella Calì, Claudia Muscarà, Osvaldo Artimagnella, Patrick Rollin, Daniele Perenzoni, Renato Iori, Emanuela Mazzon and Luigi Chiricosta
Antioxidants 2024, 13(7), 813; https://doi.org/10.3390/antiox13070813 - 6 Jul 2024
Cited by 2 | Viewed by 1900
Abstract
Oxidative stress is a common feature of neurodegenerative diseases. Different natural compounds mediate neuroprotective effects by activating the Nrf2 antioxidant response. Some isothiocyanates are Nrf2 activators, including Moringin (MOR). In this study, the transcriptional profile of differentiated NSC-34 motor neurons was evaluated after [...] Read more.
Oxidative stress is a common feature of neurodegenerative diseases. Different natural compounds mediate neuroprotective effects by activating the Nrf2 antioxidant response. Some isothiocyanates are Nrf2 activators, including Moringin (MOR). In this study, the transcriptional profile of differentiated NSC-34 motor neurons was evaluated after treatment for 48 h and 96 h with concentrations of 0.5, 5, and 10 µM of a new MOR formulation obtained with α-cyclodextrin (α-CD). All the concentrations increased gene expression and cytoplasmic protein levels of Nrf2 at 96 h. However, the highest dose also increased nuclear Nrf2 levels at 96 h. Then, Nrf2 interactors were selected using STRING, and common biological process (BP) terms between the groups were evaluated. α-CD/MOR was able to modulate BP related to responses to oxidative stress, proteostasis, and autophagy. Specifically, the treatment with 10 µM of α-CD/MOR for 96 h induced genes involved in glutathione synthesis and proteasome subunits and reduced the expression of genes related to endoplasmic reticulum stress. Moreover, this group showed the lowest levels of the apoptotic markers Bax, cleaved caspase 9, and cleaved caspase 3. These results indicate the beneficial effects of prolonged α-CD/MOR supplementation that are mediated, at least in part, by Nrf2 activation. Then, α-CD/MOR could be a valuable treatment against neurodegenerative diseases, in particular motor neuron degeneration. Full article
(This article belongs to the Special Issue Role of Nrf2 in Neurodegenerative Diseases)
Show Figures

Figure 1

12 pages, 5984 KB  
Article
Anatomical and Chemical Analysis of Moringa oleifera Stem Tissue Grown under Controlled Conditions
by Holly M. McVea and Lisa J. Wood
Horticulturae 2023, 9(2), 213; https://doi.org/10.3390/horticulturae9020213 - 6 Feb 2023
Cited by 1 | Viewed by 8666
Abstract
Moringa oleifera is a relatively well-studied ethnobotanical species, but information is limited regarding its stem anatomy and the production potential of phytochemicals from bark tissue. Knowing that variation exists in the production of chemical defenses by plants with growing conditions and with developmental stages, [...] Read more.
Moringa oleifera is a relatively well-studied ethnobotanical species, but information is limited regarding its stem anatomy and the production potential of phytochemicals from bark tissue. Knowing that variation exists in the production of chemical defenses by plants with growing conditions and with developmental stages, M. oleifera was grown under controlled conditions to characterize stem tissues and to determine if stem bark contained the correct phytochemical compounds to be of value in medicinal treatments. We used microscopy to characterize the stem anatomy of M. oleifera and analyzed stem bark extracts using FTIR and GC to identify 4-(α-L-rhamnosyloxy)-benzyl isothiocyanate (moringin) and benzylamine (moringine) in tissue. We found the stems to be in transition between juvenile and mature stages of development at 4 months old under the growth conditions used. In 7-month-old stems, we found the presence of moringin in all bark samples and did not find any moringine. These results indicate that M. oleifera bark of 7-month-old trees grown in greenhouse conditions may be valuable for drug development. Full article
(This article belongs to the Special Issue Morphology, Palynology and Phytochemicals of Medicinal Plants)
Show Figures

Figure 1

49 pages, 3091 KB  
Review
Beneficial Health Effects of Glucosinolates-Derived Isothiocyanates on Cardiovascular and Neurodegenerative Diseases
by Ramla Muhammad Kamal, Ahmad Faizal Abdull Razis, Nurul Syafuhah Mohd Sukri, Enoch Kumar Perimal, Hafandi Ahmad, Rollin Patrick, Florence Djedaini-Pilard, Emanuela Mazzon and Sébastien Rigaud
Molecules 2022, 27(3), 624; https://doi.org/10.3390/molecules27030624 - 19 Jan 2022
Cited by 80 | Viewed by 11710
Abstract
Neurodegenerative diseases (NDDs) and cardiovascular diseases (CVDs) are illnesses that affect the nervous system and heart, all of which are vital to the human body. To maintain health of the human body, vegetable diets serve as a preventive approach and particularly Brassica vegetables [...] Read more.
Neurodegenerative diseases (NDDs) and cardiovascular diseases (CVDs) are illnesses that affect the nervous system and heart, all of which are vital to the human body. To maintain health of the human body, vegetable diets serve as a preventive approach and particularly Brassica vegetables have been associated with lower risks of chronic diseases, especially NDDs and CVDs. Interestingly, glucosinolates (GLs) and isothiocyanates (ITCs) are phytochemicals that are mostly found in the Cruciferae family and they have been largely documented as antioxidants contributing to both cardio- and neuroprotective effects. The hydrolytic breakdown of GLs into ITCs such as sulforaphane (SFN), phenylethyl ITC (PEITC), moringin (MG), erucin (ER), and allyl ITC (AITC) has been recognized to exert significant effects with regards to cardio- and neuroprotection. From past in vivo and/or in vitro studies, those phytochemicals have displayed the ability to mitigate the adverse effects of reactive oxidation species (ROS), inflammation, and apoptosis, which are the primary causes of CVDs and NDDs. This review focuses on the protective effects of those GL-derived ITCs, featuring their beneficial effects and the mechanisms behind those effects in CVDs and NDDs. Full article
(This article belongs to the Special Issue The Functional Applications of Medicinal Plants)
Show Figures

Figure 1

12 pages, 950 KB  
Article
Phytochemical Analyses, Antioxidant and Anticancer Activities of Ethanolic Leaf Extracts of Moringa oleifera Lam. Varieties
by Bilques Farooq, Bhupendra Koul, Deveshi Mahant and Dhananjay Yadav
Plants 2021, 10(11), 2348; https://doi.org/10.3390/plants10112348 - 30 Oct 2021
Cited by 12 | Viewed by 4666
Abstract
Moringa oleifera Lam. (Moringaceae) is revered as s ‘miracle tree’ due to its remarkable nutritional, medicinal and industrial uses. In our study, a comparative analysis of the nutritional parameters (antioxidant activity, sugar content—TSS, total soluble proteins—TSP and mineral contents), phytochemicals (HPLC analysis of [...] Read more.
Moringa oleifera Lam. (Moringaceae) is revered as s ‘miracle tree’ due to its remarkable nutritional, medicinal and industrial uses. In our study, a comparative analysis of the nutritional parameters (antioxidant activity, sugar content—TSS, total soluble proteins—TSP and mineral contents), phytochemicals (HPLC analysis of four anticancer compounds), and cytotoxicity of M. oleifera leaf extracts (MLEs) of five selected varieties (conventional, PKM-1, PKM-2, ODC, and Jaffna), was performed. Jaffna variety possessed the highest antioxidant activity (FRAP) followed by other four varieties. The trend observed was: Jaffna (9.47 µg/mL, 18.48 µg/mL, 29.39 µg/mL, and 35.37 µg/mL) > PKM-1 (4.82 µg/mL, 7.63 µg/mL, 22.33 µg/mL, and 27.71 µg/mL) > PKM-2 (2.10 µg/mL, 7.04 µg/mL, 13.18 µg/mL, and 21.78 µg/mL) > ODC (0.17 µg/mL, 2.10 µg/mL, 4.41 µg/mL and 13.94 µg/mL) > Conventional (0.05 µg/mL, 1.08 µg/mL, 2.86 µg/mL, and 5.40 µg/mL), total soluble proteins (TSP) [0.69 ± 0.01 and 0.94 ± 0.01 µg/mL (young and mature stage, respectively)], sugar content (TSS) [0.39 ± 0.01 and 0.51 ± 0.01 µg/mL (young and mature stage, respectively)], chlorophyll content [1.07 ± 0.01 (plantlet stage), 1.36 ± 0.003 (vegetative-stage), 0.82 ± 0.004 (reproductive stage) mg/g], followed by the other four varieties. The trend observed for cytotoxic activities of ethanolic MLEs on HepG2 cell line, based on the IC50 values, was conventional (1.22 mg/mL) > ODC (0.90 mg/mL) > PKM-2 (0.65 mg/mL) > PKM-1 (0.35 mg/mL) > Jaffna (0.15 mg/mL). The results of HPLC quantification of anticancer compounds [beta-sitosterol (0.244%), quercetin (0.216%), kaempferol (0.013%), and moringin (0.063%)] was also in consonance with that of MTT assay. In summary, the trend observed in all the parameters tested was Jaffna > PKM-1 > PKM-2 > ODC > conventional. Thus, Jaffna variety has a better potential to combat malnutrition and cancer and must be recommended for commercial plantations. Full article
(This article belongs to the Special Issue Research of Bioactive Substances in Plant Extracts)
Show Figures

Figure 1

18 pages, 2119 KB  
Article
The Moringin/α-CD Pretreatment Induces Neuroprotection in an In Vitro Model of Alzheimer’s Disease: A Transcriptomic Study
by Serena Silvestro, Luigi Chiricosta, Agnese Gugliandolo, Renato Iori, Patrick Rollin, Daniele Perenzoni, Fulvio Mattivi, Placido Bramanti and Emanuela Mazzon
Curr. Issues Mol. Biol. 2021, 43(1), 197-214; https://doi.org/10.3390/cimb43010017 - 26 May 2021
Cited by 24 | Viewed by 5386
Abstract
Alzheimer’s disease (AD) is a progressive neurodegenerative disorder and represents the most common form of senile dementia. Autophagy and mitophagy are cellular processes that play a key role in the aggregation of β-amyloid (Aβ) and tau phosphorylation. As a consequence, impairment of these [...] Read more.
Alzheimer’s disease (AD) is a progressive neurodegenerative disorder and represents the most common form of senile dementia. Autophagy and mitophagy are cellular processes that play a key role in the aggregation of β-amyloid (Aβ) and tau phosphorylation. As a consequence, impairment of these processes leads to the progression of AD. Thus, interest is growing in the search for new natural compounds, such as Moringin (MOR), with neuroprotective, anti-amyloidogenic, antioxidative, and anti-inflammatory properties that could be used for AD prevention. However, MOR appears to be poorly soluble and stable in water. To increase its solubility MOR was conjugated with α-cyclodextrin (MOR/α-CD). In this work, it was evaluated if MOR/α-CD pretreatment was able to exert neuroprotective effects in an AD in vitro model through the evaluation of the transcriptional profile by next-generation sequencing (NGS). To induce the AD model, retinoic acid-differentiated SH-SY5Y cells were exposed to Aβ1-42. The MOR/α-CD pretreatment reduced the expression of the genes which encode proteins involved in senescence, autophagy, and mitophagy processes. Additionally, MOR/α-CD was able to induce neuronal remodeling modulating the axon guidance, principally downregulating the Slit/Robo signaling pathway. Noteworthy, MOR/α-CD, modulating these important pathways, may induce neuronal protection against Aβ1-42 toxicity as demonstrated also by the reduction of cleaved caspase 3. These data indicated that MOR/α-CD could attenuate the progression of the disease and promote neuronal repair. Full article
(This article belongs to the Section Biochemistry, Molecular and Cellular Biology)
Show Figures

Figure 1

12 pages, 1196 KB  
Article
Moringin, A Stable Isothiocyanate from Moringa oleifera, Activates the Somatosensory and Pain Receptor TRPA1 Channel In Vitro
by Gigliola Borgonovo, Luciano De Petrocellis, Aniello Schiano Moriello, Simona Bertoli, Alessandro Leone, Alberto Battezzati, Stefania Mazzini and Angela Bassoli
Molecules 2020, 25(4), 976; https://doi.org/10.3390/molecules25040976 - 22 Feb 2020
Cited by 42 | Viewed by 8545
Abstract
Moringa oleifera Lam. is a tropical plant widely used in traditional medicines and as a food supplement. It is characterized by the presence of glucosinolates and isothiocyanates; the stable isothiocyanate 4-[(α-l-rhamnosyloxy)benzyl]isothiocyanate (moringin) has been widely studied for its bioactivity as hypoglycemic, [...] Read more.
Moringa oleifera Lam. is a tropical plant widely used in traditional medicines and as a food supplement. It is characterized by the presence of glucosinolates and isothiocyanates; the stable isothiocyanate 4-[(α-l-rhamnosyloxy)benzyl]isothiocyanate (moringin) has been widely studied for its bioactivity as hypoglycemic, antimicrobial, anticancer and in particular for its involvement in nociception and neurogenic pain. Moringa extracts and pure moringin were submitted to in vitro assays with the somatosensory TRPA1 ion channel, proving that moringin is a potent and effective agonist of this receptor involved in nociceptive function and pain states. Moringin do not activate or activates very weakly the vanilloids somatosensory channels TRPV1,2,3 and 4, and the melastatin cooling receptor TRPM8. The comparison of moringin’s activity with other known agonists of natural origin is also discussed. Full article
Show Figures

Figure 1

17 pages, 1955 KB  
Article
Transcriptomic Analysis of Stem Cells Treated with Moringin or Cannabidiol: Analogies and Differences in Inflammation Pathways
by Luigi Chiricosta, Serena Silvestro, Jacopo Pizzicannella, Francesca Diomede, Placido Bramanti, Oriana Trubiani and Emanuela Mazzon
Int. J. Mol. Sci. 2019, 20(23), 6039; https://doi.org/10.3390/ijms20236039 - 30 Nov 2019
Cited by 23 | Viewed by 3923
Abstract
Inflammation is a common feature of many neurodegenerative diseases. The treatment of stem cells as a therapeutic approach to repair damage in the central nervous system represents a valid alternative. In this study, using Next-Generation Sequencing (NGS) technology, we analyzed the transcriptomic profile [...] Read more.
Inflammation is a common feature of many neurodegenerative diseases. The treatment of stem cells as a therapeutic approach to repair damage in the central nervous system represents a valid alternative. In this study, using Next-Generation Sequencing (NGS) technology, we analyzed the transcriptomic profile of human Gingival Mesenchymal Stem Cells (hGMSCs) treated with Moringin [4-(α-l-ramanosyloxy)-benzyl isothiocyanate] (hGMSCs-MOR) or with Cannabidiol (hGMSCs-CBD) at dose of 0.5 or 5 µM, respectively. Moreover, we compared their transcriptomic profiles in order to evaluate analogies and differences in pro- and anti-inflammatory pathways. The hGMSCs-MOR selectively downregulate TNF-α signaling from the beginning, reducing the expression of TNF-α receptor while hGMSCs-CBD limit its activity after the process started. The treatment with CBD downregulates the pro-inflammatory pathway mediated by the IL-1 family, including its receptor while MOR is less efficient. Furthermore, both the treatments are efficient in the IL-6 signaling. In particular, CBD reduces the effect of the pro-inflammatory JAK/STAT pathway while MOR enhances the pro-survival PI3K/AKT/mTOR. In addition, both hGMSCs-MOR and hGMSCs-CBD improve the anti-inflammatory activity enhancing the TGF-β pathway. Full article
(This article belongs to the Section Molecular Pathology, Diagnostics, and Therapeutics)
Show Figures

Figure 1

17 pages, 3617 KB  
Article
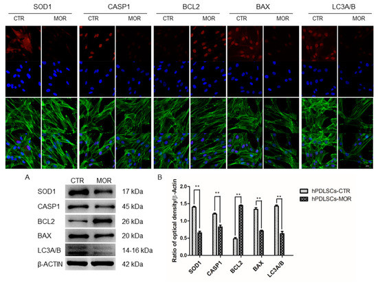
Moringin Pretreatment Inhibits the Expression of Genes Involved in Mitophagy in the Stem Cell of the Human Periodontal Ligament
by Luigi Chiricosta, Agnese Gugliandolo, Francesca Diomede, Jacopo Pizzicannella, Oriana Trubiani, Renato Iori, Giuseppe Tardiolo, Simone Guarnieri, Placido Bramanti and Emanuela Mazzon
Molecules 2019, 24(18), 3217; https://doi.org/10.3390/molecules24183217 - 4 Sep 2019
Cited by 25 | Viewed by 4159
Abstract
Moringin [4-(α-L-rhamnosyloxy) benzyl isothiocyanate] is an isothiocyanate extracted from Moringa oleifera seeds. It is an antioxidant known for several biological properties useful in the treatment of neurodegenerative diseases. Several neurodegenerative disorders such as Parkinson’s and Alzheimer’s diseases are linked to dysfunctional mitochondria due [...] Read more.
Moringin [4-(α-L-rhamnosyloxy) benzyl isothiocyanate] is an isothiocyanate extracted from Moringa oleifera seeds. It is an antioxidant known for several biological properties useful in the treatment of neurodegenerative diseases. Several neurodegenerative disorders such as Parkinson’s and Alzheimer’s diseases are linked to dysfunctional mitochondria due to the resulting increase of Reactive Oxygen Species (ROS). Stem cell-based therapeutic treatments in neurodegenerative diseases provide an alternative strategy aimed to replace the impaired tissue. In this study were investigated the deregulated genes involved in mitophagy in the human periodontal ligament stem cells pretreated with moringin. The RNA-seq study reveals the downregulation of PINK1, with a fold change (FC) of −0.56, such as the genes involved in the phagophore formation (MAP1LC3B FC: −0.73, GABARAP FC: −0.52, GABARAPL1 FC: −0.70, GABARAPL2 FC: −0.39). The moringin pretreatment downregulates the pro−apoptotic gene BAX (−0.66) and upregulates the anti-apoptotic genes BCL2L12 (FC: 1.35) and MCL1 (FC: 0.36). The downregulation of the most of the caspases (CASP1 FC: −1.43, CASP4 FC: −0.18, CASP6 FC: −1.34, CASP7 FC: −0.46, CASP8 FC: −0.65) implies the inactivation of the apoptotic process. Our results suggest that mitochondrial dysfunctions induced by oxidative stress can be inhibited by moringin pretreatment in human periodontal ligament stem cells (hPDLSCs). Full article
Show Figures

Figure 1

14 pages, 1491 KB  
Article
A Strategy to Deliver Precise Oral Doses of the Glucosinolates or Isothiocyanates from Moringa oleifera Leaves for Use in Clinical Studies
by Jed W. Fahey, Kristina L. Wade, Katherine K. Stephenson, Yuzhu Shi, Hua Liu, Anita A. Panjwani, Collin R. Warrick and Mark E. Olson
Nutrients 2019, 11(7), 1547; https://doi.org/10.3390/nu11071547 - 9 Jul 2019
Cited by 43 | Viewed by 10668
Abstract
The tropical tree Moringa oleifera produces high yields of protein-rich leaf biomass, is widely used as a food source, contains an abundance of phytochemicals, and thus has great potential for chronic disease prevention and perhaps, treatment. We have developed and characterized standardized ways [...] Read more.
The tropical tree Moringa oleifera produces high yields of protein-rich leaf biomass, is widely used as a food source, contains an abundance of phytochemicals, and thus has great potential for chronic disease prevention and perhaps, treatment. We have developed and characterized standardized ways of preparing aqueous “teas” from moringa leaves to deliver precisely calibrated levels of phytochemicals for use in clinical trials. These phytochemicals, especially the glucosinolate glucomoringin and the isothiocyanate moringin, produced from it following hydrolysis by the enzyme myrosinase, provide potent anti-inflammatory and cytoprotective indirect antioxidant activity. The taste of both hot and cold teas is palatable without the need for flavor masking. These teas can be easily and reproducibly prepared in underserved tropical regions of the world where moringa is cultivated. Isothiocyanate yield from a cold extraction was rapid and essentially complete after 30 min and its anti-inflammatory potential is comparable to that of equimolar purified moringin. A preparation similar to this may be safe to consume with respect to its bacterial titer even after 48 h without refrigeration. Thus, facile delivery of moringa tea to both adults and children for clinical evaluation of their effects on such conditions as autism, diabetes, and hypertension, is now possible. Full article
(This article belongs to the Special Issue Plant Food, Nutrition and Human Health)
Show Figures

Graphical abstract

14 pages, 2764 KB  
Article
Moringin from Moringa Oleifera Seeds Inhibits Growth, Arrests Cell-Cycle, and Induces Apoptosis of SH-SY5Y Human Neuroblastoma Cells through the Modulation of NF-κB and Apoptotic Related Factors
by Santa Cirmi, Nadia Ferlazzo, Agnese Gugliandolo, Laura Musumeci, Emanuela Mazzon, Alessia Bramanti and Michele Navarra
Int. J. Mol. Sci. 2019, 20(8), 1930; https://doi.org/10.3390/ijms20081930 - 19 Apr 2019
Cited by 70 | Viewed by 7266
Abstract
In the last decades, glucosinolates (GLs), precursors of isothiocyanates (ITCs), have been studied mostly for their chemopreventive and chemotherapeutic properties. The aim of our research was to study the antiproliferative effect of 4-(α-L-rhamnopyranosyloxy) benzyl glucosinolate (glucomoringin; GMG) bioactivated by myrosinase enzyme to form [...] Read more.
In the last decades, glucosinolates (GLs), precursors of isothiocyanates (ITCs), have been studied mostly for their chemopreventive and chemotherapeutic properties. The aim of our research was to study the antiproliferative effect of 4-(α-L-rhamnopyranosyloxy) benzyl glucosinolate (glucomoringin; GMG) bioactivated by myrosinase enzyme to form the corresponding isothiocyanate 4-(α-L-rhamnopyranosyloxy) benzyl C (moringin) in SH-SY5Y human neuroblastoma cells. We found that moringin significantly reduced SH-SY5Y cell growth in a time and concentration-dependent (p < 0.05, 0.01, and 0.001 vs. ctrl, after treatment with 16.4 µM moringin for 24, 48, and 72 h, respectively) manner through a mechanism involving the activation of apoptotic machinery. In addition, it altered the normal progression of cells through the cell cycle, increasing the cell population in both G2 and S phases, as well as decreasing that in the G1 phase. Studying the drug mechanism of action, we found that moringin was able to increase the expression of p53, p21, and Bax at both the protein and transcriptional level. Moreover, exposure of SH-SY5Y cells to moringin significantly increased the gene expression of both caspase 3 and 9 and enhanced their cleavage, thereby initiating an intrinsic apoptotic cascade. Finally, moringin inhibited nuclear translocation of NF-κB. Our study demonstrates the ability of moringin to reduce the growth of SH-SY5Y cells and reveals its mechanism of action, suggesting its promising role as an anticancer drug. Full article
(This article belongs to the Special Issue Bioactive Phytochemicals for Cancer Prevention and Treatment)
Show Figures

Graphical abstract

13 pages, 2370 KB  
Article
The α-Cyclodextrin/Moringin Complex: A New Promising Antimicrobial Agent against Staphylococcus aureus
by Letizia Romeo, Veronica Lanza Cariccio, Renato Iori, Patrick Rollin, Placido Bramanti and Emanuela Mazzon
Molecules 2018, 23(9), 2097; https://doi.org/10.3390/molecules23092097 - 21 Aug 2018
Cited by 14 | Viewed by 6613
Abstract
Antimicrobial resistance is one of the major clinical concerns, making the discovery of new antimicrobial drugs desirable. Moringin (MOR), the major isothiocyanate produced from Moringa oleifera seeds, could represent an alternative therapeutic strategy to commonly used antibiotics. The aim of our study was [...] Read more.
Antimicrobial resistance is one of the major clinical concerns, making the discovery of new antimicrobial drugs desirable. Moringin (MOR), the major isothiocyanate produced from Moringa oleifera seeds, could represent an alternative therapeutic strategy to commonly used antibiotics. The aim of our study was to investigate the antimicrobial effect of MOR conjugated with α-cyclodextrin (MOR/α-CD), a complex with an improved solubility and stability in aqueous solutions. Our data demonstrated that MOR/α-CD was able to exert antimicrobial activity against the S. aureus reference strains (ATCC 25923, ATCC 6538, and ATCC BAA-977). Moreover, MOR/α-CD showed bacteriostatic effects (MIC = minimum inhibitory concentration = 0.5 mg/mL) and bactericidal properties (MBC = minimum bactericidal concentration = 1 mg/mL) against the overall assessed strains. In addition, MOR/α-CD showed bactericidal activity against the S. aureus strain ATCC BAA-977 after treatment with erythromycin (Ery), which induced clindamycin-resistance on the erm (A) gene. This evidence led us to assume that MOR/α-CD could be a promising antimicrobial agent against strains with the clindamycin-resistant phenotype (CC-resistant). Full article
(This article belongs to the Special Issue Natural Active Agents Against Bacteria, Fungi and Parasites)
Show Figures

Graphical abstract

19 pages, 3057 KB  
Article
Treatment of Periodontal Ligament Stem Cells with MOR and CBD Promotes Cell Survival and Neuronal Differentiation via the PI3K/Akt/mTOR Pathway
by Veronica Lanza Cariccio, Domenico Scionti, Antonio Raffa, Renato Iori, Federica Pollastro, Francesca Diomede, Placido Bramanti, Oriana Trubiani and Emanuela Mazzon
Int. J. Mol. Sci. 2018, 19(8), 2341; https://doi.org/10.3390/ijms19082341 - 9 Aug 2018
Cited by 39 | Viewed by 6094
Abstract
Periodontal ligament mesenchymal stem cells (hPDLSCs), as well as all mesenchymal stem cells, show self-renewal, clonogenicity, and multi-tissue differentiation proprieties and can represent a valid support for regenerative medicine. We treated hPDLSCs with a combination of Moringin (MOR) and Cannabidiol (CBD), in order [...] Read more.
Periodontal ligament mesenchymal stem cells (hPDLSCs), as well as all mesenchymal stem cells, show self-renewal, clonogenicity, and multi-tissue differentiation proprieties and can represent a valid support for regenerative medicine. We treated hPDLSCs with a combination of Moringin (MOR) and Cannabidiol (CBD), in order to understand if treatment could improve their survival and their in vitro differentiation capacity. Stem cells survival is fundamental to achieve a successful therapy outcome in the re-implanted tissue of patients. Through NGS transcriptome analysis, we found that combined treatment increased hPDLSCs survival, by inhibition of apoptosis as demonstrated by enhanced expression of anti-apoptotic genes and reduction of pro-apoptotic ones. Moreover, we investigated the possible involvement of PI3K/Akt/mTOR pathway, emphasizing a differential gene expression between treated and untreated cells. Furthermore, hPDLSCs were cultured for 48 h in the presence or absence of CBD and MOR and, after confirming the cellular viability through MTT (3-(4,5-dimethylthiazolyl-2)-2,5-diphenyltetrazoliumbromide) assay, we examined the presence of neuronal markers, through immunofluorescence analysis. We found an increased expression of Nestin and GAP43 (growth associated protein 43) in treated cells. In conclusion, hPDLSCs treated with Moringin and Cannabidiol showed an improved survival capacity and neuronal differentiation potential. Full article
(This article belongs to the Special Issue Role and Application of Stem Cells in Regenerative Medicine)
Show Figures

Figure 1

Back to TopTop