Sign in to use this feature.

Years

Between: -

Subjects

remove_circle_outline
remove_circle_outline
remove_circle_outline
remove_circle_outline
remove_circle_outline
remove_circle_outline
remove_circle_outline
remove_circle_outline

Journals

Article Types

Countries / Regions

Search Results (109)

Search Parameters:
Keywords = model of psychosis

Order results
Result details
Results per page
Select all
Export citation of selected articles as:
13 pages, 283 KB  
Review
Managing Symptoms in Adolescent-Onset Schizophrenia: A Narrative Review of Therapeutic Interventions
by Kamand Abedi
Healthcare 2025, 13(22), 2943; https://doi.org/10.3390/healthcare13222943 - 17 Nov 2025
Viewed by 676
Abstract
Adolescent-onset schizophrenia (AOS; onset between ages 13 and 18) represents a rare but severe subtype of schizophrenia that disrupts crucial neurodevelopmental and psychosocial milestones. Marked by prominent cognitive deficits, negative symptoms, and poor long-term outcomes, AOS poses unique diagnostic and therapeutic challenges distinct [...] Read more.
Adolescent-onset schizophrenia (AOS; onset between ages 13 and 18) represents a rare but severe subtype of schizophrenia that disrupts crucial neurodevelopmental and psychosocial milestones. Marked by prominent cognitive deficits, negative symptoms, and poor long-term outcomes, AOS poses unique diagnostic and therapeutic challenges distinct from adult-onset cases. A comprehensive search of PubMed/MEDLINE (January 2003–February 2025) and reference lists of prior reviews identified twenty-four primary studies addressing pharmacological, psychosocial, and neurobiological aspects of AOS. Synthesis of this evidence highlights atypical antipsychotics such as aripiprazole and brexpiprazole as well-tolerated first-line options for positive symptom reduction, while clozapine remains the most effective treatment for resistant AOS. High-dose olanzapine offers comparable efficacy but carries greater metabolic risk. Psychosocial approaches—including cognitive behavioral therapy (CBT) and motivational enhancement therapy (MET)—enhance adherence, insight, and functional recovery when integrated with pharmacotherapy. Converging neuroimaging and biomarker data reveal persistent neuroinflammatory and glutamatergic dysregulation, characterized by elevated interleukin-6 (IL-6), C-C motif chemokine ligand 11 (CCL11), and dorsomedial prefrontal hypoglutamatergia, suggesting immune-mediated and developmental mechanisms underlying symptom persistence. Emerging research on neuromodulation and N-methyl-D-aspartate (NMDA)-targeted strategies further broadens the therapeutic landscape. Collectively, these findings highlight the importance of early, developmentally informed, and multidisciplinary interventions tailored to adolescents. Strengthening longitudinal, biomarker-guided, and neuromodulation-inclusive studies will be critical for refining precision treatment models and informing future clinical and policy frameworks for adolescent psychosis care. Full article
23 pages, 765 KB  
Perspective
Public Health Risk Management, Policy, and Ethical Imperatives in the Use of AI Tools for Mental Health Therapy
by Francis C. Ohu, Darrell Norman Burrell and Laura A. Jones
Healthcare 2025, 13(21), 2721; https://doi.org/10.3390/healthcare13212721 - 28 Oct 2025
Viewed by 1480
Abstract
Background: The deployment of large language models (LLMs) in mental health therapy presents a compelling yet deeply fraught opportunity to address widespread disparities in access to psychological care. Recent empirical evidence reveals that these AI systems exhibit substantial shortcomings when confronted with complex [...] Read more.
Background: The deployment of large language models (LLMs) in mental health therapy presents a compelling yet deeply fraught opportunity to address widespread disparities in access to psychological care. Recent empirical evidence reveals that these AI systems exhibit substantial shortcomings when confronted with complex clinical contexts. Methods: This paper synthesizes key findings from a critical analysis of LLMs operating in therapeutic roles and argues for the urgent establishment of comprehensive risk management frameworks, policy interventions, and ethical protocols governing their use. Results: LLMs tested in simulated therapeutic settings frequently exhibited stigmatizing attitudes toward mental health conditions and responded inappropriately to acute clinical symptoms such as suicidal ideation, psychosis, and delusions. Real-world evaluations reinforce these concerns. Some studies found that therapy and companion bots endorsed unsafe or harmful suggestions in adolescent crisis vignettes, while others reported inadequate chatbot responses to self-harm and sexual assault queries, prompting concern from clinicians, disappointment from patients, and calls for stronger oversight from policymakers. These failures contravene fundamental principles of safe clinical practice, including non-maleficence, therapeutic alliance, and evidence-based care. Moreover, LLMs lack the emotional intelligence, contextual grounding, and ethical accountability that underpin the professional responsibilities of human therapists. Their propensity for sycophantic or non-directive responses, driven by alignment objectives rather than clinical efficacy, further undermines their therapeutic utility. Conclusions: This analysis highlights barriers to the replacement of human therapists with autonomous AI systems. It also calls attention to the regulatory vacuum surrounding LLM-based wellness and therapy applications, many of which are widely accessible and unvetted. Recommendations include professional standards, transparency in training and deployment, robust privacy protections, and clinician oversight. The findings underscore the need to redefine AI as supportive, not substitutive. Full article
Show Figures

Graphical abstract

16 pages, 1512 KB  
Article
The Effect of Intraocular Haloperidol on Motor Function in Models of Two Neuropsychiatric Disorders: Implications for the Origin and Treatment of Parkinson’s Disease, Psychosis and Drug Addiction
by Gregory L. Willis
Brain Sci. 2025, 15(10), 1062; https://doi.org/10.3390/brainsci15101062 - 29 Sep 2025
Viewed by 553
Abstract
Background: It has recently been proposed that the retina plays an important modulatory role in the control of motor function that is usually attributed exclusively to the function of the nigro-striatal dopamine (NSD) system. Indeed, it has been proposed further that Parkinson’s disease [...] Read more.
Background: It has recently been proposed that the retina plays an important modulatory role in the control of motor function that is usually attributed exclusively to the function of the nigro-striatal dopamine (NSD) system. Indeed, it has been proposed further that Parkinson’s disease (PD) begins in and progresses from the retina and may be effectively treated from there. While previous intraocular work has employed intravitreal (IVIT) administration of toxins to induce experimental PD, the first study series reported here examines the effect of IVIT haloperidol on motor performance while the second study examines the effect of IVIT haloperidol on the unilateral rotation model of PD, both in a circadian context. Methods: Motor tests included open field performance and the latency to perform three motor tests after the IVIT injection of haloperidol with and without amphetamine pretreatment. In a second study, IVIT injections of the melatonin antagonist ML-23 or L-dopa were made after unilateral lesions of the NSD in rats that were placed in a rotometer examining spontaneous ipsilateral and contralateral turning. Results: IVIT haloperidol produced robust changes in several motor parameters during the light and dark phase of the LD cycle which were enhanced by amphetamine pretreatment. In the second study, while IVIT L-dopa had only a minor effect on spontaneous rotation during the light phase, IVIT haloperidol produced a robust effect upon ipsilateral turning. The reduction in spontaneous ipsilateral turning was seen after IVIT injections into the eye ipsilateral or contralateral to the hemisphere in which NSD destruction occurred. Reduced turning was seen during both the light and dark phases of the L/D cycle. Conclusions: These results illustrate that IVIT injections of DA and melatonin receptor antagonists can differentially alter motor function via the retina. This suggests that the retina may be a treatment target not only for PD but also for other DA- and melatonin-mediated disorders such as drug addiction, psychosis and schizophrenia. Full article
Show Figures

Figure 1

20 pages, 1390 KB  
Article
Evaluation of Inflammatory Markers in Perception Disorders in Major Psychiatric Pathology
by Laura-Maria Segarceanu, Andrei-Gabriel Zanfir, Dana Galieta Minca and Simona Trifu
Int. J. Mol. Sci. 2025, 26(19), 9299; https://doi.org/10.3390/ijms26199299 - 23 Sep 2025
Viewed by 1302
Abstract
This study investigates the role of inflammatory markers in perception disorders associated with major psychiatric pathology, focusing on schizophrenia and acute psychotic disorder. Guided by the vulnerability–stress–inflammation model, this research explores how genetic predispositions, maternal immune activation, and chronic low-grade neuroinflammation contribute to [...] Read more.
This study investigates the role of inflammatory markers in perception disorders associated with major psychiatric pathology, focusing on schizophrenia and acute psychotic disorder. Guided by the vulnerability–stress–inflammation model, this research explores how genetic predispositions, maternal immune activation, and chronic low-grade neuroinflammation contribute to disease onset and progression. A sample of 135 patients (69 with schizophrenia and 66 with acute psychotic disorder) admitted to a psychiatric hospital between October 2024 and February 2025 was analyzed. Demographic and clinical data, along with biological markers—such as white blood cells, neutrophil-to-lymphocyte ratio (NLR), monocyte-to-lymphocyte ratio (MLR), platelet-to-lymphocyte ratio (PLR), systemic immune–inflammation index (SII), C-reactive protein (CRP), and erythrocyte sedimentation rate (ESR)—were assessed. Results indicated elevated median values for SII, CRP, and MLR, with statistically significant differences compared to normal reference ranges, suggesting persistent systemic inflammation in psychotic disorders. While acute psychotic disorders showed wider value ranges, schizophrenia patients demonstrated higher median levels, consistent with chronic inflammation. No significant differences were observed between the two groups after Bonferroni correction, though CRP values suggested a trend toward greater inflammation in schizophrenia. These findings reinforce the inflammatory hypothesis of psychosis and highlight the potential of biomarkers to refine diagnosis, guide treatment strategies, and support future research into immunomodulatory therapies. Full article
(This article belongs to the Section Molecular Neurobiology)
Show Figures

Figure 1

11 pages, 227 KB  
Perspective
Antipsychotic Potential of Opioids: Rethinking Substance-Induced Psychosis and Treatment Stratification
by Angelo G. I. Maremmani, Filippo Della Rocca, Silvia Bacciardi, Manuel Glauco Carbone and Icro Maremmani
J. Clin. Med. 2025, 14(15), 5596; https://doi.org/10.3390/jcm14155596 - 7 Aug 2025
Cited by 1 | Viewed by 3124
Abstract
Substance-induced psychosis is a recognized clinical entity, commonly linked to cannabinoids, stimulants, hallucinogens, alcohol, and polysubstance use. These agents may provoke transient or persistent psychotic symptoms during intoxication or withdrawal. Opioids, however, constitute a noteworthy exception: psychosis is rarely observed during opioid intoxication, [...] Read more.
Substance-induced psychosis is a recognized clinical entity, commonly linked to cannabinoids, stimulants, hallucinogens, alcohol, and polysubstance use. These agents may provoke transient or persistent psychotic symptoms during intoxication or withdrawal. Opioids, however, constitute a noteworthy exception: psychosis is rarely observed during opioid intoxication, and emerging data suggest that opioid agonists might even exert antipsychotic-like effects. This article examines the paradoxical interaction between opioids and psychosis, with attention to clinical reports of psychotic symptoms arising following abrupt discontinuation of methadone or buprenorphine. In numerous cases, symptoms resolved swiftly after reintroduction of the opioid agonist, implying a neuromodulatory role. Opioids, unlike other substances of abuse, seem to lack intrinsic psychotogenic effects and may influence dopaminergic activity via kappa-opioid receptor antagonism and endorphinergic mechanisms. This challenges standard models of substance-induced psychosis and calls for a refined understanding of opioid pharmacodynamics in psychiatric contexts. In psychotic presentations among polysubstance users who also use opioids, restoring opioid agonist therapy should be prioritized, with antipsychotics reserved as second-line options—preferably agents with favorable receptor profiles. Where opioids are not involved, antipsychotics remain first-line, but should be applied judiciously, with efforts to taper when clinically appropriate. Full article
(This article belongs to the Section Mental Health)
20 pages, 1197 KB  
Systematic Review
Comparative Effectiveness of Cognitive Behavioral Therapies in Schizophrenia and Schizoaffective Disorder: A Systematic Review and Meta-Regression Analysis
by Vasilios Karageorgiou, Ioannis Michopoulos and Evdoxia Tsigkaropoulou
J. Clin. Med. 2025, 14(15), 5521; https://doi.org/10.3390/jcm14155521 - 5 Aug 2025
Viewed by 5584
Abstract
Background: Cognitive behavioral therapy (CBT) has shown consistent efficacy in individuals with psychosis, as supported by many trials. One classical distinction is that between affective and non-affective psychosis. Few studies have specifically examined the possible moderating role of substantial affective elements. In this [...] Read more.
Background: Cognitive behavioral therapy (CBT) has shown consistent efficacy in individuals with psychosis, as supported by many trials. One classical distinction is that between affective and non-affective psychosis. Few studies have specifically examined the possible moderating role of substantial affective elements. In this systematic review and meta-regression analysis, we assess how CBT response differs across the affective spectrum in psychosis. Methods: We included studies assessing various CBT modalities, including third-wave therapies, administered in people with psychosis. The study protocol is published in the Open Science Framework. Meta-regression was conducted to assess whether the proportion of participants with affective psychosis (AP), as proxied by a documented diagnosis of schizoaffective (SZA) disorder, moderated CBT efficacy across positive, negative, and depressive symptom domains. Results: The literature search identified 4457 records, of which 39 studies were included. The median proportion of SZA disorder participants was 17%, with a total of 422 AP participants represented. Meta-regression showed a trend toward lower CBT efficacy for positive symptoms with a higher SZA disorder proportion (β = +0.10 SMD per 10% increase in AP; p = 0.12), though it was not statistically significant. No significant associations were found for negative (β = +0.05; p = 0.73) or depressive symptoms (β = −0.02; p = 0.78). Heterogeneity was substantial across all models (I2 ranging from 54% to 80%), and funnel plot asymmetry was observed in negative and depressive symptoms, indicating possible publication bias. Risk of bias assessment showed the anticipated inherent difficulty of psychotherapies in blinding and possibly dropout rates affecting some studies. Conclusions: Affective symptoms may reduce the effectiveness of CBT for positive symptoms in psychotic disorders, although the findings did not reach statistical significance. Other patient-level characteristics in psychosis could indicate which patients can benefit most from CBT modalities. Full article
(This article belongs to the Special Issue Clinical Features and Management of Psychosis)
Show Figures

Figure 1

55 pages, 1629 KB  
Review
Serotonin Modulation of Dorsoventral Hippocampus in Physiology and Schizophrenia
by Charalampos L. Kandilakis and Costas Papatheodoropoulos
Int. J. Mol. Sci. 2025, 26(15), 7253; https://doi.org/10.3390/ijms26157253 - 27 Jul 2025
Cited by 3 | Viewed by 3174
Abstract
The serotonergic system, originating in the raphe nuclei, differentially modulates the dorsal and ventral hippocampus, which are implicated in cognition and emotion, respectively. Emerging evidence from rodent models (e.g., neonatal ventral hippocampal lesion, pharmacological NMDA receptor antagonist exposure) and human postmortem studies indicates [...] Read more.
The serotonergic system, originating in the raphe nuclei, differentially modulates the dorsal and ventral hippocampus, which are implicated in cognition and emotion, respectively. Emerging evidence from rodent models (e.g., neonatal ventral hippocampal lesion, pharmacological NMDA receptor antagonist exposure) and human postmortem studies indicates dorsoventral serotonergic alterations in schizophrenia. These data include elevated 5-HT1A receptor expression in the dorsal hippocampus, linking serotonergic hypofunction to cognitive deficits, and hyperactive 5-HT2A/3 receptor signaling and denser serotonergic innervation in the ventral hippocampus driving local hyperexcitability associated with psychosis and stress responsivity. These dorsoventral serotonergic alterations are shown to disrupt the excitation–inhibition balance, impair synaptic plasticity, and disturb network oscillations, as established by in vivo electrophysiology and functional imaging. Synthesizing these multi-level findings, we propose a novel “dorsoventral serotonin imbalance” model of schizophrenia, in which ventral hyperactivation predominantly contributes to psychotic symptoms and dorsal hypoactivity underlies cognitive deficits. We further highlight promising preclinical evidence that selective targeting of region- and receptor-specific targeting, using both pharmacological agents and emerging delivery technologies, may offer novel therapeutic opportunities enabling symptom-specific strategies in schizophrenia. Full article
Show Figures

Figure 1

21 pages, 1563 KB  
Systematic Review
Anhedonia and Negative Symptoms in First-Episode Psychosis: A Systematic Review and Meta-Analysis of Prevalence, Mechanisms, and Clinical Implications
by Valerio Ricci, Alessandro Sarni, Marialuigia Barresi, Lorenzo Remondino and Giuseppe Maina
Healthcare 2025, 13(15), 1796; https://doi.org/10.3390/healthcare13151796 - 24 Jul 2025
Viewed by 3032
Abstract
Background: Anhedonia, defined as the diminished capacity to experience pleasure, represents a core negative symptom in first-episode psychosis (FEP) with profound implications for functional outcomes and long-term prognosis. Despite its clinical significance, comprehensive understanding of anhedonia prevalence, underlying mechanisms, and optimal intervention [...] Read more.
Background: Anhedonia, defined as the diminished capacity to experience pleasure, represents a core negative symptom in first-episode psychosis (FEP) with profound implications for functional outcomes and long-term prognosis. Despite its clinical significance, comprehensive understanding of anhedonia prevalence, underlying mechanisms, and optimal intervention strategies in early psychosis remains limited. Objectives: To systematically examine the prevalence and characteristics of anhedonia in FEP patients, explore neurobiological mechanisms, identify clinical correlates and predictive factors, and evaluate intervention efficacy. Methods: Following PRISMA 2020 guidelines, we conducted comprehensive searches across PubMed, Embase, PsycINFO, and Web of Science databases from January 1990 to June 2025. Studies examining anhedonia and negative symptoms in FEP patients (≤24 months from onset) using validated assessment instruments were included. Quality assessment was performed using appropriate tools for study design. Results: Twenty-one studies comprising 3847 FEP patients met inclusion criteria. Anhedonia prevalence ranged from 30% at 10-year follow-up to 53% during acute phases, demonstrating persistent motivational deficits across illness trajectory. Factor analytic studies consistently supported five-factor negative symptom models with anhedonia as a discrete dimension. Neuroimaging investigations revealed consistent alterations in reward processing circuits, including ventral striatum hypofunction and altered network connectivity patterns. Social anhedonia demonstrated stronger associations with functional outcomes compared to other domains. Epigenetic mechanisms involving oxytocin receptor methylation showed gender-specific associations with anhedonia severity. Conventional antipsychotic treatments showed limited efficacy for anhedonia improvement, while targeted psychosocial interventions demonstrated preliminary promise. Conclusions: Anhedonia showed high prevalence (30–53%) across FEP populations with substantial clinical burden (13-fold increased odds vs. general population). Meta-analysis revealed large effect sizes for anhedonia severity in FEP vs. controls (d = 0.83) and strong negative correlations with functional outcomes (r =·−0.82). Neuroimaging demonstrated consistent ventral striatum dysfunction and altered network connectivity. Social anhedonia emerged as the strongest predictor of functional outcomes, with independent suicide risk associations. Conventional antipsychotics showed limited efficacy, while behavioral activation approaches demonstrated preliminary promise. These findings support anhedonia as a distinct treatment target requiring specialized assessment and intervention protocols in early psychosis care. Full article
(This article belongs to the Section Medication Management)
Show Figures

Figure 1

24 pages, 3958 KB  
Article
Rare Homozygous Variants in INSR and NFXL1 Are Associated with Severe Treatment-Resistant Psychosis
by Ambreen Kanwal, Rimsha Zulfiqar, Husnain Arshad Cheema, Nauman Jabbar, Amina Iftikhar, Amina Iftikhar Butt, Sohail A. Sheikh, Jose V. Pardo and Sadaf Naz
Int. J. Mol. Sci. 2025, 26(10), 4925; https://doi.org/10.3390/ijms26104925 - 21 May 2025
Viewed by 1226
Abstract
Psychosis constitutes a cardinal component of schizophrenia and affects nearly fifty percent of those with bipolar disorder. We sought to molecularly characterize psychosis segregating in consanguineous families. Participants from eight multiplex families were evaluated using standardized testing tools. DNA was subjected to exome [...] Read more.
Psychosis constitutes a cardinal component of schizophrenia and affects nearly fifty percent of those with bipolar disorder. We sought to molecularly characterize psychosis segregating in consanguineous families. Participants from eight multiplex families were evaluated using standardized testing tools. DNA was subjected to exome sequencing followed by Sanger sequencing. Effects of variants were modeled using in-silico tools, while cDNA from a patient’s blood sample was analyzed to evaluate the effect of a splice-site variant. Twelve patients in six families were diagnosed with schizophrenia, whereas four patients from two families had psychotic bipolar disorder. Two homozygous rare deleterious variants in INSR (c.2232-7T>G) and NFXL1 (c.1322G>A; p.Cys441Tyr) were identified, which segregated with severe treatment-resistant psychosis/schizophrenia in two families. There were none, or ambiguous findings in the other six families. The predicted deleterious missense variant affected a conserved amino acid, while the intronic variant was predicted to affect splicing. However, cDNA analysis from a patient’s blood sample did not reveal an aberrant transcript. Our results indicate that INSR and NFXL1 variants may have a role in psychosis that requires to be investigated further. Lack of molecular diagnosis in some patients suggests the need for genome sequencing to pinpoint the genetic causes. Full article
(This article belongs to the Special Issue Involvement of Neuroinflammatory Processes in Psychiatric Conditions)
Show Figures

Figure 1

14 pages, 463 KB  
Article
Cognitive Correlates of Functional Disruption at Psychosis Onset: Unique Relevance of Visual Cognition
by Alessia Avila, Ricardo Coentre, Tiago Mendes, Pedro Levy, Matteo Cella and Filipa Novais
J. Clin. Med. 2025, 14(10), 3308; https://doi.org/10.3390/jcm14103308 - 9 May 2025
Viewed by 816
Abstract
Background: Cognitive impairment is a common feature of schizophrenia spectrum disorders and has been associated with functional disruption preceding the onset of psychosis. Understanding how cognitive deficits interact with clinical symptoms and functioning in early psychosis remains challenging. In this study, we [...] Read more.
Background: Cognitive impairment is a common feature of schizophrenia spectrum disorders and has been associated with functional disruption preceding the onset of psychosis. Understanding how cognitive deficits interact with clinical symptoms and functioning in early psychosis remains challenging. In this study, we aim to investigate whether a distinct “cognitive signature” characterizes functional disruption at the onset of psychosis. Material and Methods: Clinical, cognitive, and functional data were collected from 101 first episode psychosis patients at their first hospitalization. Stepwise regression models were used to identify predictors of global functioning and symptom severity at the time of onset, as well as diagnostic outcomes at discharge. Path analysis was used to explore the relationship among symptom severity, cognition, and functional outcomes. Results: Deficits in visual memory were selectively predictive of lower functioning and higher global symptom severity at the time of psychosis onset. Reduced visual-spatial abilities were also associated with unemployment at the time preceding hospitalization and predicted a non-affective schizophrenia spectrum diagnosis at discharge. Path analysis found that visual memory fully mediated the relationship between negative symptoms and level of functioning. Conclusions: Impairment in visual cognition seems to be uniquely associated with functional impairment and global symptom severity at the onset of psychosis and to mediate the relationship between negative symptoms and functioning. The results might indicate a primary relevance of visual cognitive aspects in marking functional disruption and symptom exacerbation at psychosis onset. This might have implications for early detection and inform treatment plans. Full article
(This article belongs to the Section Clinical Neurology)
Show Figures

Graphical abstract

14 pages, 1142 KB  
Article
Motor and Non-Motor Effects of Acute MPTP in Adult Zebrafish: Insights into Parkinson’s Disease
by Niki Tagkalidou, Marija Stevanović, Irene Romero-Alfano, Gustavo Axel Elizalde-Velázquez, Selene Elizabeth Herrera-Vázquez, Eva Prats, Cristian Gómez-Canela, Leobardo Manuel Gómez-Oliván and Demetrio Raldúa
Int. J. Mol. Sci. 2025, 26(4), 1674; https://doi.org/10.3390/ijms26041674 - 16 Feb 2025
Cited by 6 | Viewed by 2938
Abstract
Parkinson’s disease (PD), the second most common neurodegenerative disorder, is characterized by the progressive loss of dopaminergic neurons in the substantia nigra pars compacta, leading to motor and non-motor symptoms. The neurotoxin 1-methyl-4-phenyl-1,2,3,6-tetrahydropyridine (MPTP) has been extensively used in different animal species to [...] Read more.
Parkinson’s disease (PD), the second most common neurodegenerative disorder, is characterized by the progressive loss of dopaminergic neurons in the substantia nigra pars compacta, leading to motor and non-motor symptoms. The neurotoxin 1-methyl-4-phenyl-1,2,3,6-tetrahydropyridine (MPTP) has been extensively used in different animal species to develop chemical models of PD. This study aimed to evaluate the effects of acute exposure to MPTP (3 × 150 mg/kg, intraperitoneally) on adult zebrafish by assessing the neurochemical, transcriptional, and motor changes associated with PD pathogenesis. MPTP treatment resulted in a significant decrease in brain catecholamines, including dopamine, norepinephrine, and normetanephrine. Additionally, a trend towards decreased levels of dopamine precursors (tyrosine and L-DOPA) and degradation products (3-MT and DOPAC) was also observed, although these changes were not statistically significant. Gene expression analysis showed the downregulation of dbh, while the expression of other genes involved in catecholamine metabolism (th1, th2, mao, comtb) and transport (slc6a3 and slc18a2) remained unaltered, suggesting a lack of dopaminergic neuron degeneration. Behavioral assessments revealed that MPTP-exposed zebrafish exhibited reduced motor activity, consistent with the observed decrease in dopamine levels. In contrast, the kinematic parameters of sharp turning were unaffected. A significant impairment in the sensorimotor gating of the ASR was detected in the MPTP-treated fish, consistent with psychosis. Despite dopamine depletion and behavioral impairments, the absence of neurodegeneration and some hallmark PD motor symptoms suggests limitations in the validity of this model for fully recapitulating PD pathology. Further studies are needed to refine the use of MPTP in zebrafish PD models. Full article
(This article belongs to the Special Issue Zebrafish as a Model for Biomedical Studies—2nd Edition)
Show Figures

Figure 1

20 pages, 2065 KB  
Article
Exploring Potential Medications for Alzheimer’s Disease with Psychosis by Integrating Drug Target Information into Deep Learning Models: A Data-Driven Approach
by Oshin Miranda, Chen Jiang, Xiguang Qi, Julia Kofler, Robert A. Sweet and Lirong Wang
Int. J. Mol. Sci. 2025, 26(4), 1617; https://doi.org/10.3390/ijms26041617 - 14 Feb 2025
Cited by 1 | Viewed by 2605
Abstract
Approximately 50% of Alzheimer’s disease (AD) patients develop psychotic symptoms, leading to a subtype known as psychosis in AD (AD + P), which is associated with accelerated cognitive decline compared to AD without psychosis. Currently, no FDA-approved medication specifically addresses AD + P. [...] Read more.
Approximately 50% of Alzheimer’s disease (AD) patients develop psychotic symptoms, leading to a subtype known as psychosis in AD (AD + P), which is associated with accelerated cognitive decline compared to AD without psychosis. Currently, no FDA-approved medication specifically addresses AD + P. This study aims to improve psychosis predictions and identify potential therapeutic agents using the DeepBiomarker deep learning model by incorporating drug–target interactions. Electronic health records from the University of Pittsburgh Medical Center were analyzed to predict psychosis within three months of AD diagnosis. AD + P patients were classified as those with either a formal psychosis diagnosis or antipsychotic prescriptions post-AD diagnosis. Two approaches were employed as follows: (1) a drug-focused method using individual medications and (2) a target-focused method pooling medications by shared targets. The updated DeepBiomarker model achieved an area under the receiver operating curve (AUROC) above 0.90 for psychosis prediction. A drug-focused analysis identified gabapentin, amlodipine, levothyroxine, and others as potentially beneficial. A target-focused analysis highlighted significant proteins, including integrins, calcium channels, and tyrosine hydroxylase, confirming several medications linked to these targets. Integrating drug–target information into predictive models improves the identification of medications for AD + P risk reduction, offering a promising strategy for therapeutic development. Full article
Show Figures

Figure 1

20 pages, 2360 KB  
Article
Estimation and Validation of the “c” Factor for Overall Cerebral Functioning in the Philadelphia Neurodevelopmental Cohort
by Tyler M. Moore, Monica E. Calkins, Daniel H. Wolf, Theodore D. Satterthwaite, Ran Barzilay, J. Cobb Scott, Kosha Ruparel, Raquel E. Gur and Ruben C. Gur
Appl. Sci. 2025, 15(4), 1697; https://doi.org/10.3390/app15041697 - 7 Feb 2025
Viewed by 1421
Abstract
While both psychopathology and cognitive deficits manifest in mental health disorders, the nature of their relationship remains poorly understood. Recent research suggests a potential common factor underlying both domains. Using data from the Philadelphia Neurodevelopmental Cohort (N = 9494, ages 8–21), we estimated [...] Read more.
While both psychopathology and cognitive deficits manifest in mental health disorders, the nature of their relationship remains poorly understood. Recent research suggests a potential common factor underlying both domains. Using data from the Philadelphia Neurodevelopmental Cohort (N = 9494, ages 8–21), we estimated and validated a “c” factor representing overall cerebral functioning through a structural model combining cognitive and psychopathology indicators. The model incorporated general factors of psychopathology (“p”) and cognitive ability (“g”), along with specific sub-domain factors. We evaluated the model’s criterion validity using external measures, including parent education, neighborhood socioeconomic status, global functioning, and intracranial volume, and assessed its predictive utility for longitudinal psychosis outcomes. The model demonstrated acceptable fit (CFI = 0.98, RMSEA = 0.021, SRMR = 0.030), and the “c” factor from this model showed stronger associations with parent education (r = 0.43), neighborhood SES (r = 0.47), and intracranial volume (r = 0.39) than “p” and “g” factors alone. Additionally, baseline “c” factor scores significantly predicted psychosis spectrum outcomes at follow-up (d = 0.30–0.57). These findings support the utility of a “c” factor in capturing overall cerebral function across cognitive and psychopathology domains, with potential implications for understanding brain function, improving clinical assessment, and optimally focusing interventions. Full article
(This article belongs to the Special Issue MR-Based Neuroimaging)
Show Figures

Figure 1

25 pages, 1592 KB  
Review
Exploring Multidisciplinary Approaches to Comorbid Psychiatric and Medical Disorders: A Scoping Review
by Ștefăniță-Tiberiu Țenea-Cojan, Venera-Cristina Dinescu, Veronica Gheorman, Ioana-Gabriela Dragne, Victor Gheorman, Mircea-Cătălin Forțofoiu, Maria Fortofoiu and Adrian Gabriel Dobrinescu
Life 2025, 15(2), 251; https://doi.org/10.3390/life15020251 - 6 Feb 2025
Cited by 9 | Viewed by 5291
Abstract
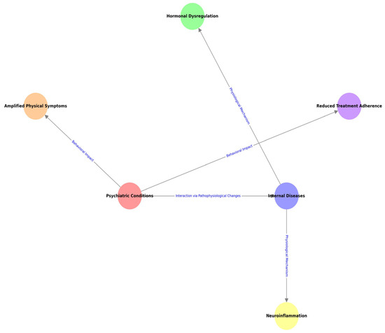
Psychiatric disorders often coexist with internal medical conditions, posing significant challenges to diagnosis, treatment, and overall patient outcomes. This study examines the bidirectional relationship between these conditions, emphasizing their impact on morbidity, treatment adherence, and quality of life. Through a comprehensive review of [...] Read more.
Psychiatric disorders often coexist with internal medical conditions, posing significant challenges to diagnosis, treatment, and overall patient outcomes. This study examines the bidirectional relationship between these conditions, emphasizing their impact on morbidity, treatment adherence, and quality of life. Through a comprehensive review of the peer-reviewed literature, we explore the physiological, neuroinflammatory, and psychosocial mechanisms that underpin these interactions. Key psychiatric disorders, including depression, anxiety, cognitive impairments, and psychosis, are identified as critical contributors to diagnostic complexity and therapeutic hurdles. Our findings underscore the importance of integrated, multidisciplinary care models, advocating for early detection, routine mental health screening, and personalized treatment strategies. Challenges such as overlapping symptoms, diagnostic ambiguities, and potential drug interactions are critically analyzed, with practical, evidence-based recommendations proposed for clinical practice. Despite advancements, significant research gaps persist, particularly the lack of longitudinal studies and the limited application of precision medicine tailored to this population. Future directions focus on enhancing diagnostic tools, developing innovative therapeutic approaches, and integrating mental health services into routine care. This study highlights the critical need for holistic, patient-centered approaches to manage comorbid psychiatric and internal medical conditions, offering actionable insights to improve outcomes and bridge existing gaps in research and practice. Full article
(This article belongs to the Section Medical Research)
Show Figures

Figure 1

15 pages, 948 KB  
Systematic Review
Navigating the Complexity of Psychotic Disorders: A Systematic Review of EEG Microstates and Machine Learning
by Federico Pacchioni, Giacomo Germagnoli, Marta Calbi, Giulia Agostoni, Jacopo Sapienza, Federica Repaci, Michele D’Incalci, Marco Spangaro, Roberto Cavallaro and Marta Bosia
BioMedInformatics 2025, 5(1), 8; https://doi.org/10.3390/biomedinformatics5010008 - 5 Feb 2025
Cited by 2 | Viewed by 4416
Abstract
EEG microstates are brief, stable topographical configurations of brain activity that provide insights into alterations in brain function and connectivity. Anomalies in microstates are associated with different neuropsychiatric conditions, especially schizophrenia. Recent advances in both EEG techniques and machine learning point to the [...] Read more.
EEG microstates are brief, stable topographical configurations of brain activity that provide insights into alterations in brain function and connectivity. Anomalies in microstates are associated with different neuropsychiatric conditions, especially schizophrenia. Recent advances in both EEG techniques and machine learning point to the potential role of microstates as diagnostic markers for psychotic disorders. This systematic review aims to gather current knowledge on machine learning applied to EEG microstate analysis in psychotic disorders. Following PRISMA guidelines, we searched Scopus, PubMed, and Scholar databases, including 10 studies. Overall results show that EEG microstates can be used to accurately classify diagnoses within the psychosis spectrum, across all stages, outperforming models based on conventional EEG measures, with a prominent role of microstate D. One study also suggests that microstate anomalies may be directly linked to symptom severity. Integrating EEG microstates with machine learning shows promise in improving our understanding of psychotic disorders and developing more precise diagnostic tools. Full article
Show Figures

Figure 1

Back to TopTop