Sign in to use this feature.

Years

Between: -

Subjects

remove_circle_outline
remove_circle_outline
remove_circle_outline
remove_circle_outline
remove_circle_outline

Journals

Article Types

Countries / Regions

Search Results (15)

Search Parameters:
Keywords = metal resistome gene

Order results
Result details
Results per page
Select all
Export citation of selected articles as:
20 pages, 4492 KB  
Article
Effects of Long-Term Heavy Metal Exposure on Oral Microbial Antibiotic Resistance Genes of Residents in the Mining and Smelting Area
by Huan Li, Keke Yang, Hongling Liu, Susu Cao, Yuanyuan Bao, Lu Feng, Li Zhang, Jingping Niu and Tian Tian
Microorganisms 2025, 13(12), 2814; https://doi.org/10.3390/microorganisms13122814 - 10 Dec 2025
Viewed by 441
Abstract
Growing evidence highlights the role of heavy metals in driving the co-selection of an-tibiotic resistance genes (ARGs), and the human oral cavity is an important reservoir of ARGs. This cross-sectional study investigated the effects of heavy metal exposure on human oral microbiota and [...] Read more.
Growing evidence highlights the role of heavy metals in driving the co-selection of an-tibiotic resistance genes (ARGs), and the human oral cavity is an important reservoir of ARGs. This cross-sectional study investigated the effects of heavy metal exposure on human oral microbiota and ARGs, collecting buccal mucosal and blood samples from residents in a heavy metal-contaminated area (Baiyin City) and a non-contaminated area (Yuzhong County, Lanzhou City). The results showed heavy metal exposure is associated with altered alpha and beta diversity of bacteria and ARGs in human oral cavities, with bacterial compositional shifts being the main factor in ARG variation. Metagenomic analysis revealed heavy metal exposure is linked to modifying the interactions in the bacterial community and between ARGs and metal resistance genes (MRGs), shown by simplified topological structures in bacterial and resistome networks, along with enhanced positive correlations among nodes. Neisseria, Haemophilus, Morococcus, Streptococcus, Staphylococcus, and Mycobacteroides as potential hosts for resistance genes in human oral cavity. Furthermore, blood metal quantification revealed distinct associations with resistance patterns. This study demonstrates significant associations between environmental heavy metal exposure and the oral resistome and emphasizes the role of bacterial community composition. Full article
(This article belongs to the Section Public Health Microbiology)
Show Figures

Figure 1

25 pages, 633 KB  
Review
Antibiotic Resistance Genes in Food Animal Production: Environmental Implications and One Health Challenges
by Konrad Wojnarowski, Paulina Cholewińska, Dongqinq Zhao, Jakub Pacoń and Robert Bodkowski
Environments 2025, 12(11), 427; https://doi.org/10.3390/environments12110427 - 9 Nov 2025
Viewed by 1838
Abstract
Antibiotics have revolutionized medicine and animal production, yet their extensive use has accelerated the emergence and spread of antimicrobial resistance (AMR). Beyond clinical contexts, livestock and aquaculture are now recognized as major contributors to the global resistome. This review synthesizes evidence across cattle, [...] Read more.
Antibiotics have revolutionized medicine and animal production, yet their extensive use has accelerated the emergence and spread of antimicrobial resistance (AMR). Beyond clinical contexts, livestock and aquaculture are now recognized as major contributors to the global resistome. This review synthesizes evidence across cattle, poultry, swine, sheep and goats, and aquaculture, highlighting how antimicrobial usage shapes resistance at the human–animal–environment interface. A substantial proportion of administered drugs is excreted unmetabolized, leading to the accumulation of unmetabolized antimicrobial residues, antibiotic-resistant bacteria (ARB), and antibiotic resistance genes (ARGs) in soils, manures, waters, sediments, and air. These reservoirs function as long-term sources and dissemination pathways through runoff, leaching, bioaerosols, effluents, and biological vectors. Despite different production systems, similar ARG families dominate, particularly those conferring resistance to tetracyclines, sulfonamides, and β-lactams. Mobile genetic elements and co-selectors such as heavy metals, disinfectants, and microplastics reinforce their persistence. Aquaculture, where water serves both as habitat and vector, emerges as a critical hotspot, while small ruminant systems remain under-researched despite their importance in many low- and middle-income countries. This synthesis highlights convergent patterns across sectors: antimicrobial use drives ARG enrichment; manures, litters, sediments, and effluents act as persistent reservoirs; and dissemination routes connect farms, ecosystems, and human populations. Within a One Health framework, mitigation requires preventive strategies—vaccination, biosecurity, and optimized waste management—supported by harmonized stewardship policies and integrated environmental surveillance. Full article
Show Figures

Figure 1

17 pages, 4489 KB  
Article
The Presence of Stone Moroko (Pseudorasbora parva) Drives Divergent Sediment Resistome Profiles in Chinese Mitten Crab (Eriocheir sinensis) Polyculture Pond
by Yiran Hou, Rui Jia, Linjun Zhou, Bing Li and Jian Zhu
Foods 2025, 14(21), 3626; https://doi.org/10.3390/foods14213626 - 24 Oct 2025
Viewed by 491
Abstract
The propagation of antibiotic resistance genes (ARGs) in aquatic environments poses a significant threat to global health. This study compared sediment resistome profiles in river crab (Eriocheir sinensis) polyculture systems with and without stone moroko (Pseudorasbora parva). The results [...] Read more.
The propagation of antibiotic resistance genes (ARGs) in aquatic environments poses a significant threat to global health. This study compared sediment resistome profiles in river crab (Eriocheir sinensis) polyculture systems with and without stone moroko (Pseudorasbora parva). The results showed that, compared to the control group (MC group), the sediment from the polyculture system containing stone moroko (PC group) exhibited significant reductions in the total abundances of ARGs, metal resistance genes (MRGs), biocide resistance genes (BRGs), and mobile genetic elements (MGEs). Crucially, the total abundance and composition of MGEs in pond sediment were substantially correlated with ARGs, MRGs, and BRGs, respectively. Co-occurrence network analysis revealed that there was only one edge between ARGs and MGEs in the PC group, whereas the MC group had eight edges. Additionally, the proportion of mobile ARGs in the PC group was significantly lower than that in the MC group. Alterations in resistome profiles were markedly associated with decreased levels of total carbon (TC) and phosphate in the sediment. All of the findings demonstrated that the introduction of stone moroko in the river crab polyculture system effectively mitigated the sediment resistome primarily by altering environmental factors and suppressing MGEs, thereby disrupting the horizontal transfer network of resistance genes. This study highlights the potential of leveraging aquatic biota as a novel biological strategy for the in situ management of environmental antimicrobial resistance. Full article
Show Figures

Figure 1

21 pages, 1811 KB  
Review
Impact of Heavy Metal and Resistance Genes on Antimicrobial Resistance: Ecological and Public Health Implications
by Carlos G. Sánchez-Corona, Luis Uriel Gonzalez-Avila, Cecilia Hernández-Cortez, Jorge Rojas-Vargas, Graciela Castro-Escarpulli and Hugo G. Castelán-Sánchez
Genes 2025, 16(6), 625; https://doi.org/10.3390/genes16060625 - 24 May 2025
Cited by 12 | Viewed by 4852
Abstract
Heavy metals (HMs) are widespread pollutants that can exert selection pressure on microbial populations due to their toxicity and persistence, leading to the evolution of heavy metal resistance genes (HMRGs). These genes are part of the resistome, and their spread often occurs via [...] Read more.
Heavy metals (HMs) are widespread pollutants that can exert selection pressure on microbial populations due to their toxicity and persistence, leading to the evolution of heavy metal resistance genes (HMRGs). These genes are part of the resistome, and their spread often occurs via mobile genetic elements that allow co-selection with antibiotic and biocide resistance genes. Such processes have an impact on microbial biodiversity, biogeochemical cycling and public health in agriculture, industry and urban areas. The selection pressure exerted by HM promotes the spread of multidrug-resistant strains and thus increases ecological and health risks. This review discusses the interaction between HMRGs and genetic determinants such as virulence genes that influence biofilm formation, cellular homeostasis and oxidative stress. It also discusses the dual role of HMRGs in promoting ecological functions such as bioremediation while potentially limiting them by reducing microbial diversity. Understanding such interactions contributes significantly to targeting different systems to overcome the challenges associated with antimicrobial resistance (AMR). Full article
Show Figures

Figure 1

17 pages, 4870 KB  
Article
Microbial Diversity and Heavy Metal Resistome in Slag-Contaminated Soils from an Abandoned Smelter in Chihuahua, Mexico
by Gustavo Montes-Montes, Zilia Y. Muñoz-Ramírez, Leonor Cortes-Palacios, Javier Carrillo-Campos, Obed Ramírez-Sánchez, Ismael Ortiz-Aguirre, Laila N. Muñoz-Castellanos and Román González-Escobedo
Soil Syst. 2025, 9(2), 30; https://doi.org/10.3390/soilsystems9020030 - 1 Apr 2025
Cited by 4 | Viewed by 1998
Abstract
Heavy metal(loid) (HM) contamination in soils from smelting activities poses significant environmental and public health risks, as well as disruptions in microbial community dynamics and HM resistance gene profiles. This study investigates the microbial diversity, resistome, and physicochemical properties of soils from the [...] Read more.
Heavy metal(loid) (HM) contamination in soils from smelting activities poses significant environmental and public health risks, as well as disruptions in microbial community dynamics and HM resistance gene profiles. This study investigates the microbial diversity, resistome, and physicochemical properties of soils from the abandoned Avalos smelter in Chihuahua, Mexico. Through soil analyses, we identified elevated concentrations of certain HMs, which pose serious environmental and health hazards. The metagenomic analysis of the microbial community, composed of bacteria, archaea, and fungi, was dominated by genera such as Streptomyces, Bradyrhizobium, Halobaculum, Nitrosocosmicus, Fusarium, and Aspergillus in rhizospheric soil. Furthermore, a diverse array of metal resistance genes (MRGs) were detected, associated with copper, arsenic, iron, lead, cadmium, zinc, and other HMs. Additionally, metagenome-assembled genomes (MAGs) revealed the presence of functional genes linked to HM resistance, providing deeper insights into the ecological roles and metabolic capabilities of microbial taxa. These findings highlight the significant impact of smelting-derived contamination on microbial diversity and functional potential, offering valuable insights for the development of bioremediation strategies in HM-contaminated environments. Full article
(This article belongs to the Special Issue Microbial Community Structure and Function in Soils)
Show Figures

Figure 1

15 pages, 3483 KB  
Article
Metagenomic Analysis Revealed the Changes in Antibiotic Resistance Genes and Heavy Metal Resistance Genes in Phosphate Tailings Compost
by Chunqiao Xiao, Kai Wan, Yan Chen, Yongtong Jin, Fang Zhou, Junxia Yu and Ruan Chi
Microorganisms 2025, 13(4), 768; https://doi.org/10.3390/microorganisms13040768 - 28 Mar 2025
Viewed by 1219
Abstract
Phosphate tailings are usually rich in phosphorus and some other mineral nutrients, which is very suitable for composting. In this study, 60 days of composting using phosphate tailings, chicken manure, and straw resulted in a significant decrease in total nitrogen (TN) content from [...] Read more.
Phosphate tailings are usually rich in phosphorus and some other mineral nutrients, which is very suitable for composting. In this study, 60 days of composting using phosphate tailings, chicken manure, and straw resulted in a significant decrease in total nitrogen (TN) content from 1.75 ± 0.12 g/kg to 0.98 ± 0.23 g/kg (p < 0.01), with a nitrogen retention of 56%, an increase in water-soluble phosphorus (Ws-P) from 3.24 ± 0.14 mg/kg to 7.21 ± 0.09 mg/kg, and an increase in immediate potassium (AK) from 0.56 ± 0.21 mg/kg to 1.90 ± 0.11 mg/kg (p < 0.05). Metagenomic sequencing showed little changes in the diversity and abundance of microbial communities before and after composting, but changes in species composition and the abundance of archaea, bacteria, and fungi resulted in differences in community structure before and after composting. Composting contributed to a lower gene abundance of ARGs and MRGs. The addition of phosphate tailings combined the functions of chemical regulation and nutrient enrichment, and its synergistic effect significantly optimized the nutrient cycling in the composting system. Full article
Show Figures

Figure 1

17 pages, 3366 KB  
Article
Beyond the Basics: Taxonomic Classification and Pathogenomics in Recently Discovered Dickeya dadantii Isolates
by Mateus Sudario Pereira, Diego Lucas Neres Rodrigues, Juan Carlos Ariute, Douglas Vinícius Dias Carneiro, Pedro Alexandre Sodrzeieski, Marco Aurélio Siqueira Gama, Elineide Barbosa de Souza, Vasco Azevedo, Bertram Brenig, Ana Maria Benko-Iseppon and Flavia Figueira Aburjaile
Taxonomy 2024, 4(4), 696-712; https://doi.org/10.3390/taxonomy4040036 - 30 Sep 2024
Viewed by 2972
Abstract
The genus Dickeya consists of Gram-negative bacteria capable of causing soft rot symptoms in plants, which involves tissue breakdown, particularly in storage organs such as tubers, rhizomes, and bulbs. These bacteria are ranked among the top ten most relevant phytopathogens and seriously threaten [...] Read more.
The genus Dickeya consists of Gram-negative bacteria capable of causing soft rot symptoms in plants, which involves tissue breakdown, particularly in storage organs such as tubers, rhizomes, and bulbs. These bacteria are ranked among the top ten most relevant phytopathogens and seriously threaten economically valuable crops and ornamental plants. This study employs a genomic analysis approach to taxonomically classify and characterize the resistome and virulome of two new strains, CCRMP144 and CCRMP250, identified as Dickeya dadantii. These strains were found to be the causative agents of soft rot symptoms in chili pepper (Capsicum spp.) and lettuce (Lactuca sativa), respectively, in the northeastern region of Brazil. The methodology employed in silico techniques, including tetra correlation search (TCS) and Average Nucleotide Identity (ANI) analysis, in association with a phylogenomic tree inference. TCS and ANI analysis showed that the studied strains belong to the Dickeya dadantii species. The phylogenomic analysis grouped the studied strains in the D. dadantii clade. The genomic characterization demonstrates 68 virulence genes, 54 resistances of biocide and heavy metal genes, and 23 antibiotic resistance genes. As far as we know, this is the first genomic study with Brazilian D. dadantii strains. This study demonstrates the efficacy to taxonomic classification and provides insights into the pathogenesis, host range, and adaptability of these strains which are crucial for the development of more effective management and control strategies for soft rot diseases. Full article
Show Figures

Figure 1

23 pages, 14231 KB  
Article
Environmentally Relevant Antibiotic Concentrations Exert Stronger Selection Pressure on River Biofilm Resistomes than AMR-Reservoir Effluents
by Gabriela Flores-Vargas, Jordyn Bergsveinson and Darren R. Korber
Antibiotics 2024, 13(6), 539; https://doi.org/10.3390/antibiotics13060539 - 10 Jun 2024
Cited by 4 | Viewed by 3536
Abstract
Freshwater environments are primary receiving systems of wastewater and effluents, which carry low concentrations of antibiotics and antimicrobial-resistant (AMR) bacteria and genes. Aquatic microbial communities are thus exposed to environmentally relevant concentrations of antibiotics (ERCA) that presumably influence the acquisition and spread of [...] Read more.
Freshwater environments are primary receiving systems of wastewater and effluents, which carry low concentrations of antibiotics and antimicrobial-resistant (AMR) bacteria and genes. Aquatic microbial communities are thus exposed to environmentally relevant concentrations of antibiotics (ERCA) that presumably influence the acquisition and spread of environmental AMR. Here, we analyzed ERCA exposure with and without the additional presence of municipal wastewater treatment plant effluent (W) and swine manure run-off (M) on aquatic biofilm resistomes. Microscopic analyses revealed decreased taxonomic diversity and biofilm structural integrity, while metagenomic analysis revealed an increased abundance of resistance, virulence, and mobile element-related genes at the highest ERCA exposure levels, with less notable impacts observed when solely exposed to W or M effluents. Microbial function predictions indicated increased gene abundance associated with energy and cell membrane metabolism and heavy metal resistance under ERCA conditions. In silico predictions of increased resistance mechanisms did not correlate with observed phenotypic resistance patterns when whole communities were exposed to antimicrobial susceptibility testing. This reveals important insight into the complexity of whole-community coordination of physical and genetic responses to selective pressures. Lastly, the environmental AMR risk assessment of metagenomic data revealed a higher risk score for biofilms grown at sub-MIC antibiotic conditions. Full article
Show Figures

Figure 1

16 pages, 2916 KB  
Article
Do Microorganisms in Bathing Water in Guadeloupe (French West Indies) Have Resistance Genes?
by Degrâce Batantou Mabandza, Edlyne Colletin, Christophe Dagot, Isaure Quétel, Sébastien Breurec and Stéphanie Guyomard-Rabenirina
Antibiotics 2024, 13(1), 87; https://doi.org/10.3390/antibiotics13010087 - 16 Jan 2024
Cited by 1 | Viewed by 3211
Abstract
Waterborne faecal contamination is a major public health concern. The main objectives of this study were to investigate faecal contamination and Escherichia coli (E. coli) antibiotic resistance in recreational fresh water from Guadeloupe and to characterise the microbiome and resistome composition [...] Read more.
Waterborne faecal contamination is a major public health concern. The main objectives of this study were to investigate faecal contamination and Escherichia coli (E. coli) antibiotic resistance in recreational fresh water from Guadeloupe and to characterise the microbiome and resistome composition in biofilms from submerged rocks. Significant faecal contamination was observed at 14 freshwater sites. E. coli predominated (62%), followed by Enterobacter cloacae (11%) and Acinetobacter spp. (11%). Of 152 E. coli isolated, none produced extended-spectrum beta-lactamases (ESBLs), but 7% showed resistance to streptomycin and 4% to tetracycline. Biofilm resistome analysis revealed clinically significant antibiotic-resistance genes (ARGs), including those coding for resistance to sulfonamides (sul1), carbapenems (blaKPC), and third-generation cephalosporins (blaCTX-M). Mobile genetic elements (MGEs) (intI1, intI2, intI3) linked to resistance to aminoglycosides, beta-lactams, tetracycline, as well as heavy metal resistance determinants (copA, cusF, czcA, merA) conferring resistance to copper, silver, cadmium, and mercury were also detected. Diverse bacterial phyla were found in biofilm samples, of which Proteobacteria, Bacteroidetes, Planctonomycetes, and Cyanobacteria were predominant. Despite the frequent presence of E. coli exceeding regulatory standards, the low levels of antibiotic-resistant bacteria in freshwater and of ARGs and MGEs in associated biofilms suggest limited antibiotic resistance in Guadeloupean recreational waters. Full article
Show Figures

Figure 1

8 pages, 1226 KB  
Communication
Genomic Features of an MDR Escherichia coli ST5506 Harboring an IncHI2/In229/blaCTX-M-2 Array Isolated from a Migratory Black Skimmer
by Quézia Moura, Miriam R. Fernandes, Fábio P. Sellera, Brenda Cardoso, Cristiane L. Nascimento, Gustavo H. P. Dutra and Nilton Lincopan
Pathogens 2024, 13(1), 63; https://doi.org/10.3390/pathogens13010063 - 9 Jan 2024
Cited by 1 | Viewed by 2536
Abstract
Migratory birds have contributed to the dissemination of multidrug-resistant (MDR) bacteria across the continents. A CTX-M-2-producing Escherichia coli was isolated from a black skimmer (Rynchops niger) in Southeast Brazil. The whole genome was sequenced using the Illumina NextSeq platform and de [...] Read more.
Migratory birds have contributed to the dissemination of multidrug-resistant (MDR) bacteria across the continents. A CTX-M-2-producing Escherichia coli was isolated from a black skimmer (Rynchops niger) in Southeast Brazil. The whole genome was sequenced using the Illumina NextSeq platform and de novo assembled by CLC. Bioinformatic analyses were carried out using tools from the Center for Genomic Epidemiology. The genome size was estimated at 4.9 Mb, with 4790 coding sequences. A wide resistome was detected, with genes encoding resistance to several clinically significant antimicrobials, heavy metals, and biocides. The blaCTX-M-2 gene was inserted in an In229 class 1 integron inside a ∆TnAs3 transposon located in an IncHI2/ST2 plasmid. The strain was assigned to ST5506, CH type fumC19/fimH32, serotype O8:K87, and phylogroup B1. Virulence genes associated with survival in acid conditions, increased serum survival, and adherence were also identified. These data highlight the role of migratory seabirds as reservoirs and carriers of antimicrobial resistance determinants and can help to elucidate the antimicrobial resistance dynamics under a One Health perspective. Full article
(This article belongs to the Special Issue Detection and Epidemiology of Drug-Resistant Bacteria)
Show Figures

Figure 1

17 pages, 2757 KB  
Article
Comparative Genomics Reveals Novel Species and Insights into the Biotechnological Potential, Virulence, and Resistance of Alcaligenes
by Francisnei Pedrosa-Silva and Thiago M. Venancio
Genes 2023, 14(9), 1783; https://doi.org/10.3390/genes14091783 - 10 Sep 2023
Cited by 2 | Viewed by 3206
Abstract
Alcaligenes is a cosmopolitan bacterial genus that exhibits diverse properties which are beneficial to plants. However, the genomic versatility of Alcaligenes has also been associated with the ability to cause opportunistic infections in humans, raising concerns about the safety of these microorganisms in [...] Read more.
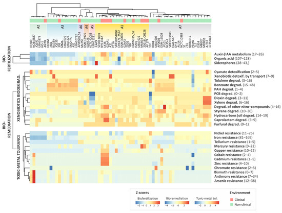
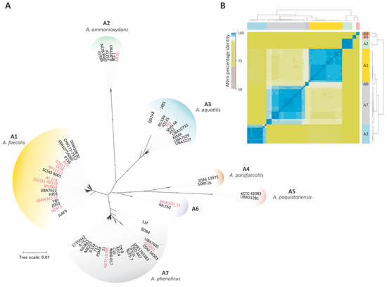
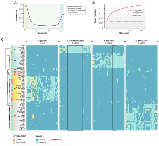
Alcaligenes is a cosmopolitan bacterial genus that exhibits diverse properties which are beneficial to plants. However, the genomic versatility of Alcaligenes has also been associated with the ability to cause opportunistic infections in humans, raising concerns about the safety of these microorganisms in biotechnological applications. Here, we report an in-depth comparative analysis of Alcaligenes species using all publicly available genomes to investigate genes associated with species, biotechnological potential, virulence, and resistance to multiple antibiotics. Phylogenomic analysis revealed that Alcaligenes consists of at least seven species, including three novel species. Pan-GWAS analysis uncovered 389 species-associated genes, including cold shock proteins (e.g., cspA) and aquaporins (e.g., aqpZ) found exclusively in the water-isolated species, Alcaligenes aquatilis. Functional annotation of plant-growth-promoting traits revealed enrichment of genes for auxin biosynthesis, siderophores, and organic acids. Genes involved in xenobiotic degradation and toxic metal tolerance were also identified. Virulome and resistome profiles provide insights into selective pressures exerted in clinical settings. Taken together, the results presented here provide the grounds for more detailed clinical and ecological studies of the genus Alcaligenes. Full article
(This article belongs to the Section Microbial Genetics and Genomics)
Show Figures

Figure 1

20 pages, 2499 KB  
Article
Genomic Characterization of Arcobacter butzleri Strains Isolated from Various Sources in Lithuania
by Dainius Uljanovas, Greta Gölz, Susanne Fleischmann, Egle Kudirkiene, Neringa Kasetiene, Audrone Grineviciene, Egle Tamuleviciene, Jurgita Aksomaitiene, Thomas Alter and Mindaugas Malakauskas
Microorganisms 2023, 11(6), 1425; https://doi.org/10.3390/microorganisms11061425 - 28 May 2023
Cited by 4 | Viewed by 3044
Abstract
Arcobacter (A.) butzleri, the most widespread species within the genus Arcobacter, is considered as an emerging pathogen causing gastroenteritis in humans. Here, we performed a comparative genome-wide analysis of 40 A. butzleri strains from Lithuania to determine the genetic relationship, pangenome [...] Read more.
Arcobacter (A.) butzleri, the most widespread species within the genus Arcobacter, is considered as an emerging pathogen causing gastroenteritis in humans. Here, we performed a comparative genome-wide analysis of 40 A. butzleri strains from Lithuania to determine the genetic relationship, pangenome structure, putative virulence, and potential antimicrobial- and heavy-metal-resistance genes. Core genome single nucleotide polymorphism (cgSNP) analysis revealed low within-group variability (≤4 SNPs) between three milk strains (RCM42, RCM65, RCM80) and one human strain (H19). Regardless of the type of input (i.e., cgSNPs, accessory genome, virulome, resistome), these strains showed a recurrent phylogenetic and hierarchical grouping pattern. A. butzleri demonstrated a relatively large and highly variable accessory genome (comprising of 6284 genes with around 50% of them identified as singletons) that only partially correlated to the isolation source. Downstream analysis of the genomes resulted in the detection of 115 putative antimicrobial- and heavy-metal-resistance genes and 136 potential virulence factors that are associated with the induction of infection in host (e.g., cadF, degP, iamA), survival and environmental adaptation (e.g., flagellar genes, CheA-CheY chemotaxis system, urease cluster). This study provides additional knowledge for a better A. butzleri-related risk assessment and highlights the need for further genomic epidemiology studies in Lithuania and other countries. Full article
(This article belongs to the Special Issue Advances in Bacterial Genetics)
Show Figures

Figure 1

18 pages, 3256 KB  
Article
Unravelling the Portuguese Coastal and Transitional Waters’ Microbial Resistome as a Biomarker of Differential Anthropogenic Impact
by Bernardo Duarte, Andreia Figueiredo, Patrício Ramalhosa, João Canning-Clode, Isabel Caçador and Vanessa F. Fonseca
Toxics 2022, 10(10), 613; https://doi.org/10.3390/toxics10100613 - 15 Oct 2022
Cited by 6 | Viewed by 2498
Abstract
Portugal mainland and Atlantic archipelagos (Madeira and Azores) provide a wide array of coastal ecosystems with varying typology and degrees of human pressure, which shape the microbial communities thriving in these habitats, leading to the development of microbial resistance traits. The samples collected [...] Read more.
Portugal mainland and Atlantic archipelagos (Madeira and Azores) provide a wide array of coastal ecosystems with varying typology and degrees of human pressure, which shape the microbial communities thriving in these habitats, leading to the development of microbial resistance traits. The samples collected on the Portuguese northeast Atlantic coast waters show an unequivocal prevalence of Bacteria over Archaea with a high prevalence of Proteobacteria, Cyanobacteria, Bacteroidetes and Actinobacteria. Several taxa, such as the Vibrio genus, showed significant correlations with anthropogenic pollution. These anthropogenic pressures, along with the differences in species diversity among the surveyed sites, lead to observed differences in the presence and resistance-related sequences’ abundance (set of all metal and antibiotic resistant genes and their precursors in pathogenic and non-pathogenic bacteria). Gene ontology terms such as antibiotic resistance, redox regulation and oxidative stress response were prevalent. A higher number of significant correlations were found between the abundance of resistance-related sequences and pollution, inorganic pressures and density of nearby population centres when compared to the number of significant correlations between taxa abundance at different phylogenetic levels and the same environmental traits. This points towards predominance of the environmental conditions over the sequence abundance rather than the taxa abundance. Our data suggest that the whole resistome profile can provide more relevant or integrative answers in terms of anthropogenic disturbance of the environment, either as a whole or grouped in gene ontology groups, appearing as a promising tool for impact assessment studies which, due to the ubiquity of the sequences across microbes, can be surveyed independently of the taxa present in the samples. Full article
Show Figures

Figure 1

18 pages, 3398 KB  
Article
Genomics and Virulence of Klebsiella pneumoniae Kpnu95 ST1412 Harboring a Novel Incf Plasmid Encoding Blactx-M-15 and Qnrs1 Causing Community Urinary Tract Infection
by Ayala Gancz, Kira Kondratyeva, Dorit Cohen-Eli and Shiri Navon-Venezia
Microorganisms 2021, 9(5), 1022; https://doi.org/10.3390/microorganisms9051022 - 10 May 2021
Cited by 6 | Viewed by 3883
Abstract
The emergence of extended-spectrum β-lactamase (ESBL)-producing multidrug resistant Klebsiella pneumoniae causing community urinary tract infections (CA-UTI) in healthy women undermines effective treatment and poses a public health concern. We performed a comprehensive genomic analysis (Illumina and MinION) and virulence studies using Caenorhabditis elegans [...] Read more.
The emergence of extended-spectrum β-lactamase (ESBL)-producing multidrug resistant Klebsiella pneumoniae causing community urinary tract infections (CA-UTI) in healthy women undermines effective treatment and poses a public health concern. We performed a comprehensive genomic analysis (Illumina and MinION) and virulence studies using Caenorhabditis elegans nematodes to evaluate KpnU95, a blaCTX-M-15-producing CA-UTI K. pneumoniae strain. Whole genome sequencing identified KpnU95 as sequence type 1412 and revealed the chromosomal and plasmid-encoding resistome, virulome and persistence features. KpnU95 possess a wide virulome and caused complete C. elegans killing. The strain harbored a single novel 180.3Kb IncFIB(K) plasmid (pKpnU95), which encodes ten antibiotic resistance genes, including blaCTX-M-15 and qnrS1 alongside a wide persistome encoding heavy metal and UV resistance. Plasmid curing and reconstitution were used for loss and gain studies to evaluate its role on bacterial resistance, fitness and virulence. Plasmid curing abolished the ESBL phenotype, decreased ciprofloxacin MIC and improved bacterial fitness in artificial urine accompanied with enhanced copper tolerance, without affecting bacterial virulence. Meta-analysis supported the uniqueness of pKpnU95 and revealed plasmid-ST1412 lineage adaptation. Overall, our findings provide translational data on a CA-UTI K. pneumoniae ST1412 strain and demonstrates that ESBL-encoding plasmids play key roles in multidrug resistance and in bacterial fitness and persistence. Full article
(This article belongs to the Section Medical Microbiology)
Show Figures

Figure 1

16 pages, 1322 KB  
Article
Resistome, Mobilome and Virulome Analysis of Shewanella algae and Vibrio spp. Strains Isolated in Italian Aquaculture Centers
by Vanessa Zago, Laura Veschetti, Cristina Patuzzo, Giovanni Malerba and Maria M. Lleo
Microorganisms 2020, 8(4), 572; https://doi.org/10.3390/microorganisms8040572 - 15 Apr 2020
Cited by 35 | Viewed by 8116
Abstract
Antimicrobial resistance is a major public health concern restricted not only to healthcare settings but also to veterinary and environmental ones. In this study, we analyzed, by whole genome sequencing (WGS) the resistome, mobilome and virulome of 12 multidrug-resistant (MDR) marine strains belonging [...] Read more.
Antimicrobial resistance is a major public health concern restricted not only to healthcare settings but also to veterinary and environmental ones. In this study, we analyzed, by whole genome sequencing (WGS) the resistome, mobilome and virulome of 12 multidrug-resistant (MDR) marine strains belonging to Shewanellaceae and Vibrionaceae families collected at aquaculture centers in Italy. The results evidenced the presence of several resistance mechanisms including enzyme and efflux pump systems conferring resistance to beta-lactams, quinolones, tetracyclines, macrolides, polymyxins, chloramphenicol, fosfomycin, erythromycin, detergents and heavy metals. Mobilome analysis did not find circular elements but class I integrons, integrative and conjugative element (ICE) associated modules, prophages and different insertion sequence (IS) family transposases. These mobile genetic elements (MGEs) are usually present in other aquatic bacteria but also in Enterobacteriaceae suggesting their transferability among autochthonous and allochthonous bacteria of the resilient microbiota. Regarding the presence of virulence factors, hemolytic activity was detected both in the Shewanella algae and in Vibrio spp. strains. To conclude, these data indicate the role as a reservoir of resistance and virulence genes in the environment of the aquatic microbiota present in the examined Italian fish farms that potentially might be transferred to bacteria of medical interest. Full article
(This article belongs to the Section Environmental Microbiology)
Show Figures

Graphical abstract

Back to TopTop