Sign in to use this feature.

Years

Between: -

Subjects

remove_circle_outline
remove_circle_outline
remove_circle_outline
remove_circle_outline
remove_circle_outline
remove_circle_outline
remove_circle_outline
remove_circle_outline
remove_circle_outline

Journals

remove_circle_outline
remove_circle_outline
remove_circle_outline
remove_circle_outline
remove_circle_outline
remove_circle_outline
remove_circle_outline

Article Types

Countries / Regions

remove_circle_outline
remove_circle_outline
remove_circle_outline
remove_circle_outline

Search Results (823)

Search Parameters:
Keywords = metaheuristic hybridization

Order results
Result details
Results per page
Select all
Export citation of selected articles as:
23 pages, 1377 KB  
Article
A Multi-Objective Optimization-Based Container Cloud Resource Scheduling Method
by Danping Zhang, Xiaolan Xie and Yuhui Song
Future Internet 2026, 18(1), 58; https://doi.org/10.3390/fi18010058 - 20 Jan 2026
Abstract
Container-based cloud platforms enable flexible and lightweight application deployment, yet container scheduling remains challenged by resource fragmentation, load imbalance, excessive energy consumption, and service-level agreement (SLA) violations. To address these issues, this paper proposes a hybrid multi-objective optimization approach, termed HHO-GWO, which combines [...] Read more.
Container-based cloud platforms enable flexible and lightweight application deployment, yet container scheduling remains challenged by resource fragmentation, load imbalance, excessive energy consumption, and service-level agreement (SLA) violations. To address these issues, this paper proposes a hybrid multi-objective optimization approach, termed HHO-GWO, which combines Harris Hawks Optimization (HHO) with the Grey Wolf Optimizer (GWO) for container initial placement in cloud environments. A unified fitness function is designed to jointly consider resource utilization, load balancing, resource fragmentation, energy consumption, and SLA violation rate. In addition, a dynamic weight adjustment mechanism and Lévy flight perturbation are incorporated to improve search adaptability and prevent premature convergence. The proposed method is evaluated through extensive simulations under different workload scales and compared with several representative metaheuristic algorithms. The results show that HHO-GWO achieves improved convergence behavior, solution quality, and stability, particularly in large-scale container deployment scenarios. These findings suggest that the proposed approach provides a practical and energy-aware solution for multi-objective container scheduling in cloud data centers. Full article
20 pages, 2954 KB  
Article
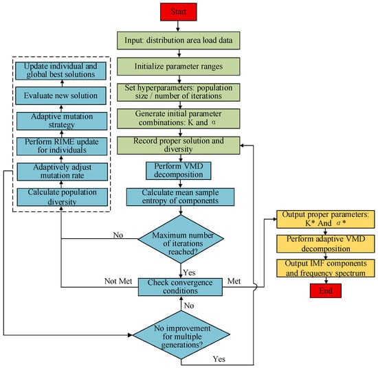
An Adaptive Hybrid Short-Term Load Forecasting Framework Based on Improved Rime Optimization Variational Mode Decomposition and Cross-Dimensional Attention
by Aodi Zhang, Daobing Liu and Jianquan Liao
Energies 2026, 19(2), 497; https://doi.org/10.3390/en19020497 - 19 Jan 2026
Viewed by 31
Abstract
Accurate Short-Term Load Forecasting (STLF) is paramount for the stable and economical operation of power systems, particularly in the context of high renewable energy penetration, which exacerbates load volatility and non-stationarity. The prevailing advanced “decomposition–ensemble” paradigm, however, faces two significant challenges when processing [...] Read more.
Accurate Short-Term Load Forecasting (STLF) is paramount for the stable and economical operation of power systems, particularly in the context of high renewable energy penetration, which exacerbates load volatility and non-stationarity. The prevailing advanced “decomposition–ensemble” paradigm, however, faces two significant challenges when processing non-stationary signals: (1) The performance of Variational Mode Decomposition (VMD) is highly dependent on its hyperparameters (K, α), and traditional meta-heuristic algorithms (e.g., GA, GWO, PSO) are prone to converging to local optima during the optimization process; (2) Deep learning predictors struggle to dynamically weigh the importance of multi-dimensional, heterogeneous features (such as the decomposed Intrinsic Mode Functions (IMFs) and external climatic factors). To address these issues, this paper proposes a novel, adaptive hybrid forecasting framework, namely IRIME-VMD-CDA-LSTNet. Firstly, an Improved Rime Optimization Algorithm (IRIME) integrated with a Gaussian Mutation strategy is proposed. This algorithm adaptively optimizes the VMD hyperparameters by targeting the minimization of average sample entropy, enabling it to effectively escape local optima. Secondly, the optimally decomposed IMFs are combined with climatic features to construct a multi-dimensional information matrix. Finally, this matrix is fed into an innovative Cross-Dimensional Attention (CDA) LSTNet model, which dynamically allocates weights to each feature dimension. Ablation experiments conducted on a real-world dataset from a distribution substation demonstrate that, compared to GA-VMD, GWO-VMD, and PSO-VMD, the proposed IRIME-VMD method achieves a reduction in Root Mean Square Error (RMSE) of up to 18.9%. More importantly, the proposed model effectively mitigates the “prediction lag” phenomenon commonly observed in baseline models, especially during peak load periods. This framework provides a robust and high-accuracy solution for non-stationary load forecasting, holding significant practical value for the operation of modern power systems. Full article
(This article belongs to the Section F: Electrical Engineering)
Show Figures

Figure 1

24 pages, 1474 KB  
Article
A Fractional Hybrid Strategy for Reliable and Cost-Optimal Economic Dispatch in Wind-Integrated Power Systems
by Abdul Wadood, Babar Sattar Khan, Bakht Muhammad Khan, Herie Park and Byung O. Kang
Fractal Fract. 2026, 10(1), 64; https://doi.org/10.3390/fractalfract10010064 - 16 Jan 2026
Viewed by 146
Abstract
Economic dispatch in wind-integrated power systems is a critical challenge, yet many recent metaheuristics suffer from premature convergence, heavy parameter tuning, and limited ability to escape local optima in non-smooth valve-point landscapes. This study proposes a new hybrid optimization framework, the Fractional Grasshopper [...] Read more.
Economic dispatch in wind-integrated power systems is a critical challenge, yet many recent metaheuristics suffer from premature convergence, heavy parameter tuning, and limited ability to escape local optima in non-smooth valve-point landscapes. This study proposes a new hybrid optimization framework, the Fractional Grasshopper Optimization algorithm (FGOA), which integrates fractional-order calculus into the standard Grasshopper Optimization algorithm (GOA) to enhance its search efficiency. The FGOA method is applied to the economic load dispatch (ELD) problem, a nonlinear and nonconvex task that aims to minimize fuel and wind-generation costs while satisfying practical constraints such as valve-point loading effects (VPLEs), generator operating limits, and the stochastic behavior of renewable energy sources. Owing to the increasing role of wind energy, stochastic wind power is modeled through the incomplete gamma function (IGF). To further improve computational accuracy, FGOA is hybridized with Sequential Quadratic Programming (SQP), where FGOA provides global exploration and SQP performs local refinement. The proposed FGOA-SQP approach is validated on systems with 3, 13, and 40 generating units, including mixed thermal and wind sources. Comparative evaluations against recent metaheuristic algorithms demonstrate that FGOA-SQP achieves more accurate and reliable dispatch outcomes. Specifically, the proposed approach achieves fuel cost reductions ranging from 0.047% to 0.71% for the 3-unit system, 0.31% to 27.25% for the 13-unit system, and 0.69% to 12.55% for the 40-unit system when compared with state-of-the-art methods. Statistical results, particularly minimum fitness values, further confirm the superior performance of the FGOA-SQP framework in addressing the ELD problem under wind power uncertainty. Full article
Show Figures

Figure 1

60 pages, 3790 KB  
Review
Autonomous Mobile Robot Path Planning Techniques—A Review: Metaheuristic and Cognitive Techniques
by Mubarak Badamasi Aremu, Gamil Ahmed, Sami Elferik and Abdul-Wahid A. Saif
Robotics 2026, 15(1), 23; https://doi.org/10.3390/robotics15010023 - 14 Jan 2026
Viewed by 184
Abstract
Autonomous mobile robots (AMRs) require robust, efficient path planning to operate safely in complex, often dynamic environments (e.g., logistics, transportation, and healthcare). This systematic review focuses on advanced metaheuristic and learning- and reasoning-based (cognitive) techniques for AMR path planning. Drawing on approximately 230 [...] Read more.
Autonomous mobile robots (AMRs) require robust, efficient path planning to operate safely in complex, often dynamic environments (e.g., logistics, transportation, and healthcare). This systematic review focuses on advanced metaheuristic and learning- and reasoning-based (cognitive) techniques for AMR path planning. Drawing on approximately 230 articles published between 2018 and 2025, we organize the literature into two prominent families, metaheuristic optimization and AI-based navigation, and introduce and apply a unified taxonomy (planning scope, output type, and constraint awareness) to guide the comparative analysis and practitioner-oriented synthesis. We synthesize representative approaches, including swarm- and evolutionary-based planners (e.g., PSO, GA, ACO, GWO), fuzzy and neuro-fuzzy systems, neural methods, and RL/DRL-based navigation, highlighting their operating principles, recent enhancements, strengths, and limitations, and typical deployment roles within hierarchical navigation stacks. Comparative tables and a compact trade-off synthesis summarize capabilities across static/dynamic settings, real-world validation, and hybridization trends. Persistent gaps remain in parameter tuning, safety, and interpretability of learning-enabled navigation; sim-to-real transfer; scalability under real-time compute limits; and limited physical experimentation. Finally, we outline research opportunities and open research questions, covering benchmarking and reproducibility, resource-aware planning, multi-robot coordination, 3D navigation, and emerging foundation models (LLMs/VLMs) for high-level semantic navigation. Collectively, this review provides a consolidated reference and practical guidance for future AMR path-planning research. Full article
(This article belongs to the Section Sensors and Control in Robotics)
Show Figures

Figure 1

29 pages, 2558 KB  
Article
IDN-MOTSCC: Integration of Deep Neural Network with Hybrid Meta-Heuristic Model for Multi-Objective Task Scheduling in Cloud Computing
by Mohit Kumar, Rama Kant, Brijesh Kumar Gupta, Azhar Shadab, Ashwani Kumar and Krishna Kant
Computers 2026, 15(1), 57; https://doi.org/10.3390/computers15010057 - 14 Jan 2026
Viewed by 297
Abstract
Cloud computing covers a wide range of practical applications and diverse domains, yet resource scheduling and task scheduling remain significant challenges. To address this, different task scheduling algorithms are implemented across various computing systems to allocate tasks to machines, thereby enhancing performance through [...] Read more.
Cloud computing covers a wide range of practical applications and diverse domains, yet resource scheduling and task scheduling remain significant challenges. To address this, different task scheduling algorithms are implemented across various computing systems to allocate tasks to machines, thereby enhancing performance through data mapping. To meet these challenges, a novel task scheduling model is proposed using a hybrid meta-heuristic integration with a deep learning approach. We employed this novel task scheduling model to integrate deep learning with an optimized DNN, fine-tuned using improved grey wolf–horse herd optimization, with the aim of optimizing cloud-based task allocation and overcoming makespan constraints. Initially, a user initiates a task or request within the cloud environment. Then, these tasks are assigned to Virtual Machines (VMs). Since the scheduling algorithm is constrained by the makespan objective, an optimized Deep Neural Network (DNN) model is developed to perform optimal task scheduling. Random solutions are provided to the optimized DNN, where the hidden neuron count is tuned optimally by the proposed Improved Grey Wolf–Horse Herd Optimization (IGW-HHO) algorithm. The proposed IGW-HHO algorithm is derived from both conventional Grey Wolf Optimization (GWO) and Horse Herd Optimization (HHO). The optimal solutions are acquired from the optimized DNN and processed by the proposed algorithm to efficiently allocate tasks to VMs. The experimental results are validated using various error measures and convergence analysis. The proposed DNN-IGW-HHO model achieved a lower cost function compared to other optimization methods, with a reduction of 1% compared to PSO, 3.5% compared to WOA, 2.7% compared to GWO, and 0.7% compared to HHO. The proposed task scheduling model achieved the minimal Mean Absolute Error (MAE), with performance improvements of 31% over PSO, 20.16% over WOA, 41.72% over GWO, and 9.11% over HHO. Full article
(This article belongs to the Special Issue Operations Research: Trends and Applications)
Show Figures

Figure 1

32 pages, 999 KB  
Article
A Robust Hybrid Metaheuristic Framework for Training Support Vector Machines
by Khalid Nejjar, Khalid Jebari and Siham Rekiek
Algorithms 2026, 19(1), 70; https://doi.org/10.3390/a19010070 - 13 Jan 2026
Viewed by 81
Abstract
Support Vector Machines (SVMs) are widely used in critical decision-making applications, such as precision agriculture, due to their strong theoretical foundations and their ability to construct an optimal separating hyperplane in high-dimensional spaces. However, the effectiveness of SVMs is highly dependent on the [...] Read more.
Support Vector Machines (SVMs) are widely used in critical decision-making applications, such as precision agriculture, due to their strong theoretical foundations and their ability to construct an optimal separating hyperplane in high-dimensional spaces. However, the effectiveness of SVMs is highly dependent on the efficiency of the optimization algorithm used to solve their underlying dual problem, which is often complex and constrained. Classical solvers, such as Sequential Minimal Optimization (SMO) and Stochastic Gradient Descent (SGD), present inherent limitations: SMO ensures numerical stability but lacks scalability and is sensitive to heuristics, while SGD scales well but suffers from unstable convergence and limited suitability for nonlinear kernels. To address these challenges, this study proposes a novel hybrid optimization framework based on Open Competency Optimization and Particle Swarm Optimization (OCO–PSO) to enhance the training of SVMs. The proposed approach combines the global exploration capability of PSO with the adaptive competency-based learning mechanism of OCO, enabling efficient exploration of the solution space, avoidance of local minima, and strict enforcement of dual constraints on the Lagrange multipliers. Across multiple datasets spanning medical (diabetes), agricultural yield, signal processing (sonar and ionosphere), and imbalanced synthetic data, the proposed OCO-PSO–SVM consistently outperforms classical SVM solvers (SMO and SGD) as well as widely used classifiers, including decision trees and random forests, in terms of accuracy, macro-F1-score, Matthews correlation coefficient (MCC), and ROC-AUC. On the Ionosphere dataset, OCO-PSO achieves an accuracy of 95.71%, an F1-score of 0.954, and an MCC of 0.908, matching the accuracy of random forest while offering superior interpretability through its kernel-based structure. In addition, the proposed method yields a sparser model with only 66 support vectors compared to 71 for standard SVC (a reduction of approximately 7%), while strictly satisfying the dual constraints with a near-zero violation of 1.3×103. Notably, the optimal hyperparameters identified by OCO-PSO (C=2, γ0.062) differ substantially from those obtained via Bayesian optimization for SVC (C=10, γ0.012), indicating that the proposed approach explores alternative yet equally effective regions of the hypothesis space. The statistical significance and robustness of these improvements are confirmed through extensive validation using 1000 bootstrap replications, paired Student’s t-tests, Wilcoxon signed-rank tests, and Holm–Bonferroni correction. These results demonstrate that the proposed metaheuristic hybrid optimization framework constitutes a reliable, interpretable, and scalable alternative for training SVMs in complex and high-dimensional classification tasks. Full article
Show Figures

Figure 1

29 pages, 2810 KB  
Article
PAIR: A Hybrid A* with PPO Path Planner for Multi-UAV Navigation in 2-D Dynamic Urban MEC Environments
by Bahaa Hussein Taher, Juan Luo, Ying Qiao and Hussein Ridha Sayegh
Drones 2026, 10(1), 58; https://doi.org/10.3390/drones10010058 - 13 Jan 2026
Viewed by 145
Abstract
Emerging multi-unmanned aerial vehicle (multi-UAV) applications in smart cities must navigate cluttered airspace while meeting tight mobile edge computing (MEC) deadlines. Classical grid planners, including A-star (A*), D-star Lite (D* Lite), and conflict-based search with D-star Lite (CBS-D*) and metaheuristics such asparticle swarm [...] Read more.
Emerging multi-unmanned aerial vehicle (multi-UAV) applications in smart cities must navigate cluttered airspace while meeting tight mobile edge computing (MEC) deadlines. Classical grid planners, including A-star (A*), D-star Lite (D* Lite), and conflict-based search with D-star Lite (CBS-D*) and metaheuristics such asparticle swarm optimization (PSO), either replan too slowly in dynamic scenes or waste energy on long detours. This paper presents PPO-adjusted incremental refinement (PAIR), a decentralized hybrid planner that couples an A* global backbone with a continuous PPO refinement module for multi-UAV navigation on two-dimensional (2-D) urban grids. A* produces feasible waypoint routes, while a shared risk-aware PPO policy applies local offsets from a compact state encoding. MEC tasks are allocated by a separate heterogeneous scheduler; PPO optimizes geometric objectives (path length, risk, and a normalized propulsion-energy surrogate). Across nine benchmark scenarios with static and Markovian dynamic obstacles, PAIR achieves 100% mission success (matching the strongest baselines) while delivering the best energy surrogate (104.9 normalized units) and shortest mean travel time (207.8 s) on a reproducible 100×100 grid at fixed UAV speed. Relative to the strongest non-learning baseline (PSO), PAIR reduces energy by about 4% and travel time by about 3%, and yields roughly 10–20% gains over the remaining planners. An obstacle-density sweep with 5–30 moving obstacles further shows that PAIR maintains shorter paths and the lowest cumulative replanning time, supporting real-time multi-UAV navigation in dynamic urban MEC environments. Full article
(This article belongs to the Special Issue Path Planning, Trajectory Tracking and Guidance for UAVs: 3rd Edition)
Show Figures

Figure 1

36 pages, 1411 KB  
Article
A Novel Stochastic Framework for Integrated Airline Operation Planning: Addressing Codeshare Agreements, Overbooking, and Station Purity
by Kübra Kızıloğlu and Ümit Sami Sakallı
Aerospace 2026, 13(1), 82; https://doi.org/10.3390/aerospace13010082 - 12 Jan 2026
Viewed by 159
Abstract
This study presents an integrated optimization framework for fleet assignment, flight scheduling, and aircraft routing under uncertainty, addressing a core challenge in airline operational planning. A three-stage stochastic mixed-integer nonlinear programming model is developed that, for the first time, simultaneously incorporates station purity [...] Read more.
This study presents an integrated optimization framework for fleet assignment, flight scheduling, and aircraft routing under uncertainty, addressing a core challenge in airline operational planning. A three-stage stochastic mixed-integer nonlinear programming model is developed that, for the first time, simultaneously incorporates station purity constraints, codeshare agreements, and overbooking decisions. The formulation also includes realistic operational factors such as stochastic passenger demand and non-cruise times (NCT), along with adjustable cruise speeds and flexible departure time windows. To handle the computational complexity of this large-scale stochastic problem, a Sample Average Approximation (SAA) scheme is combined with two tailored metaheuristic algorithms: Simulated Annealing and Cuckoo Search. Extensive experiments on real-world flight data demonstrate that the proposed hybrid approach achieves tight optimality gaps below 0.5%, with narrow confidence intervals across all instances. Moreover, the SA-enhanced method consistently yields superior solutions compared with the CS-based variant. The results highlight the significant operational and economic benefits of jointly optimizing codeshare decisions, station purity restrictions, and overbooking policies. The proposed framework provides a scalable and robust decision-support tool for airlines seeking to enhance resource utilization, reduce operational costs, and improve service quality under uncertainty. Full article
(This article belongs to the Collection Air Transportation—Operations and Management)
Show Figures

Figure 1

28 pages, 567 KB  
Article
A Simulated Annealing and Variable Neighborhood Search Hybrid for Sequencing Interrelated Activities
by Gintaras Palubeckis, Alfonsas Misevičius and Zvi Drezner
Mathematics 2026, 14(2), 282; https://doi.org/10.3390/math14020282 - 12 Jan 2026
Viewed by 106
Abstract
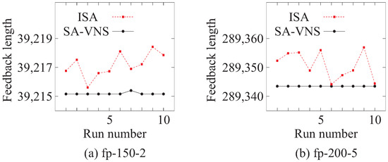
Determining an appropriate sequence of interrelated activities is one of the keys to developing a complex product. One of the approaches used to sequence activities consists of solving the feedback length minimization problem (FLMP). Several metaheuristic algorithms for this problem have been reported [...] Read more.
Determining an appropriate sequence of interrelated activities is one of the keys to developing a complex product. One of the approaches used to sequence activities consists of solving the feedback length minimization problem (FLMP). Several metaheuristic algorithms for this problem have been reported in the literature. However, they suffer from high computational costs when dealing with large-scale problem instances. To address this research gap, we propose a fast hybrid heuristic for the FLMP, which integrates the simulated annealing (SA) technique with the variable neighborhood search (VNS) method. The local search component of VNS relies on a fast insertion neighborhood exploration procedure performing only O(1) operations per move. Using rigorous statistical tests, we show that the SA-VNS hybrid is superior to both SA and VNS applied individually. We experimentally compare SA-VNS against the insertion-based simulated annealing (ISA) heuristic, which is the state-of-the-art algorithm for the FLMP. The results demonstrate the clear superiority of SA-VNS over ISA. The SA-VNS hybrid technique produces equally good or better results across all tested problem instances. In particular, SA-VNS is able to find better solutions than ISA on all instances of size 150 or more. Moreover, SA-VNS requires two orders of magnitude less CPU time than the ISA algorithm. Thus, SA-VNS achieves excellent performance regarding solution quality and running time. Full article
(This article belongs to the Special Issue Metaheuristic Algorithms, 2nd Edition)
Show Figures

Figure 1

29 pages, 2664 KB  
Article
Forecasting Solar Energy Production Using Artificial Neural Networks and Tyrannosaurus Optimization Algorithm
by Emre Güler and Mehmet Zeki Bilgin
Sustainability 2026, 18(2), 690; https://doi.org/10.3390/su18020690 - 9 Jan 2026
Viewed by 227
Abstract
Accurate forecasting of solar energy production plays a crucial role in optimizing power system reliability, scheduling, and integration of renewable energy sources into the grid. From a sustainability perspective, improved forecasting accuracy supports more efficient day-ahead planning, reduces imbalance costs, and contributes to [...] Read more.
Accurate forecasting of solar energy production plays a crucial role in optimizing power system reliability, scheduling, and integration of renewable energy sources into the grid. From a sustainability perspective, improved forecasting accuracy supports more efficient day-ahead planning, reduces imbalance costs, and contributes to the sustainable operation of solar energy systems. Artificial neural networks (ANNs) are widely applied for this purpose due to their capability to capture complex nonlinear relationships between meteorological variables and solar power output. However, the performance of ANNs depends on the number of layers, the number of neurons in the hidden layer, the max failure value, and the transfer function. This study proposes a hybrid forecasting model that combines artificial neural networks with the recently developed Tyrannosaurus Optimization Algorithm (TROA), a metaheuristic optimization method. The aim is to optimize the hyperparameters of artificial neural networks to minimize the Mean Absolute Percentage Error (MAPE) in solar energy forecasting. The results of the TROA were compared with other metaheuristic methods, such as Whale Optimization Algorithm (WOA), Particle Swarm Optimization (PSO), and Genetic Algorithm (GA). The TROA gave the network structure for ANNs, which forecasted closer to the actual values than other metaheuristic methods and showed success on 105 days of the test dataset, with an MAPE rate of 3.64%. Additionally, an MAPE of 1.42% was obtained over a test period of 18 days used for out-of-evaluation, indicating competitive performance compared to the other methods. These findings highlight the effectiveness of the TROA in forecasting solar energy using ANNs. Full article
(This article belongs to the Section Energy Sustainability)
Show Figures

Figure 1

35 pages, 1656 KB  
Review
Microgrid Optimization with Metaheuristic Algorithms—A Review of Technologies and Trends for Sustainable Energy Systems
by Ghassan Zubi and Sofoklis Makridis
Sustainability 2026, 18(2), 647; https://doi.org/10.3390/su18020647 - 8 Jan 2026
Viewed by 265
Abstract
Microgrids are evolving from simple hybrid systems into complex, multi-energy platforms with high-dimensional optimization challenges due to technological diversification, sector coupling, and increased data granularity. This review systematically examines the intersection of microgrid optimization and metaheuristic algorithms, focusing on the period from 2015 [...] Read more.
Microgrids are evolving from simple hybrid systems into complex, multi-energy platforms with high-dimensional optimization challenges due to technological diversification, sector coupling, and increased data granularity. This review systematically examines the intersection of microgrid optimization and metaheuristic algorithms, focusing on the period from 2015 to 2025. We first trace the technological evolution of microgrids and identify the drivers of increased optimization complexity. We then provide a structured overview of metaheuristic algorithms—including evolutionary, swarm intelligence, physics-based, and human-inspired approaches—and discuss their suitability for high-dimensional search spaces. Through a comparative analysis of case studies, we demonstrate that metaheuristics such as genetic algorithms, particle swarm optimization, and the gray wolf optimizer can reduce the computation time to under 10% of that required by an exhaustive search while effectively handling multimodal, constrained objectives. The review further highlights the growing role of hybrid algorithms and the need to incorporate uncertainty into optimization models. We conclude that future microgrid design will increasingly rely on adaptive and hybrid metaheuristics, supported by standardized benchmark problems, to navigate the growing dimensionality and ensure resilient, cost-effective, and sustainable systems. This work provides a roadmap for researchers and practitioners in selecting and developing optimization frameworks for the next generation of microgrids. Full article
Show Figures

Figure 1

17 pages, 2914 KB  
Article
Solar Photovoltaic Model Parameter Identification with Improved Metaheuristic Algorithm Based on Balanced Search Strategies
by Sujoy Barua, Sukanta Paul and Adel Merabet
Energies 2026, 19(2), 315; https://doi.org/10.3390/en19020315 - 8 Jan 2026
Viewed by 285
Abstract
Accurate identification of solar photovoltaic model parameters is crucial for reliably representing electrical behavior, improving maximum power point tracking, and enhancing overall system performance. Owing to the nonlinear and multimodal nature of the single-diode model, analytical closed-form solutions are difficult to obtain, which [...] Read more.
Accurate identification of solar photovoltaic model parameters is crucial for reliably representing electrical behavior, improving maximum power point tracking, and enhancing overall system performance. Owing to the nonlinear and multimodal nature of the single-diode model, analytical closed-form solutions are difficult to obtain, which necessitates the use of advanced optimization techniques. Metaheuristic methods are particularly suitable for this task due to their strong global search capability, independence from gradient information, and adaptability to complex solution landscapes. In this study, a hybrid metaheuristic approach called the Jackal Arithmetic Algorithm is evaluated by integrating the Arithmetic Optimization Algorithm with the Golden Jackal Optimization method. The optimization framework combines arithmetic-based operators to enhance global exploration with adaptive predatory-inspired strategies to strengthen local exploitation, enabling a smooth transition between exploration and exploitation and resulting in improved convergence stability. Simulation results confirm that the Jackal Arithmetic Algorithm provides highly accurate parameter estimation for the single-diode photovoltaic model, achieving a minimum root mean square error of 0.00078 with a population size of 70, outperforming all compared algorithms. Overall, the combined method offers a robust and effective solution for photovoltaic modeling, with direct benefits for system design, control, and real-time monitoring. Full article
(This article belongs to the Special Issue Smart Grid and Energy Storage)
Show Figures

Figure 1

10 pages, 1944 KB  
Proceeding Paper
An Optimized ANFIS Model for Predicting Water Hardness and TDS in Ion-Exchange Wastewater Treatment Systems
by Jaloliddin Eshbobaev, Adham Norkobilov, Komil Usmanov, Zafar Turakulov, Azizbek Kamolov, Sarvar Rejabov and Sitora Farkhadova
Eng. Proc. 2025, 117(1), 18; https://doi.org/10.3390/engproc2025117018 - 7 Jan 2026
Viewed by 120
Abstract
Industrial wastewater treatment processes often exhibit highly nonlinear, dynamic behavior, making accurate prediction and control difficult when using conventional modeling approaches. This study presents an enhanced Adaptive Neuro-Fuzzy Inference System (ANFIS) framework for modeling the ion-exchange purification process based on 200 experimentally collected [...] Read more.
Industrial wastewater treatment processes often exhibit highly nonlinear, dynamic behavior, making accurate prediction and control difficult when using conventional modeling approaches. This study presents an enhanced Adaptive Neuro-Fuzzy Inference System (ANFIS) framework for modeling the ion-exchange purification process based on 200 experimentally collected data samples obtained from a laboratory-scale treatment system. The initial ANFIS structure was generated using subtractive clustering to automatically derive the rule base, while hybrid learning combining backpropagation and least-squares estimation was applied to train the model. The training results demonstrated stable convergence across 100, 200, and 300 epochs, with progressive improvements in model accuracy. To further enhance performance, several meta-heuristic optimization methods, including Particle Swarm Optimization (PSO), Genetic Algorithm (GA), and the Adam optimizer, were integrated within a Python 3.13-based environment to refine model parameters. Ensemble learning and an extended Boosting++ strategy was subsequently employed to reduce variance, correct residual errors, and strengthen generalization capability. The optimized ANFIS model achieved strong predictive accuracy across both training and unseen test datasets. The performance metrics for the full dataset yielded RMSE (Root Mean Square Error) = 1.3369, MAE (Mean Absolute Error) = 0.9989, and R2 = 0.9313, while correlation analysis showed consistently high R-values for training (0.96745), validation (0.95206), test (0.95754), and overall data (0.96507). The results demonstrate that the combination of subtractive clustering, hybrid learning, meta-heuristic optimization, and ensemble boosting produces a highly reliable soft-computing model capable of effectively capturing the nonlinear dynamics of ion-exchange wastewater treatment. The proposed approach provides a robust foundation for intelligent monitoring and control strategies in industrial purification systems. Full article
Show Figures

Figure 1

33 pages, 852 KB  
Article
The Vehicle Routing Problem with Time Window and Randomness in Demands, Travel, and Unloading Times
by Gilberto Pérez-Lechuga and Francisco Venegas-Martínez
Logistics 2026, 10(1), 13; https://doi.org/10.3390/logistics10010013 - 7 Jan 2026
Viewed by 286
Abstract
Background: The vehicle routing problem (VRP) is of great importance in the Industry 4.0 era because enabling technologies such as the internet of things (IoT), artificial intelligence (AI), big data, and geographic information systems (GISs) allows for real-time solutions to versions of the [...] Read more.
Background: The vehicle routing problem (VRP) is of great importance in the Industry 4.0 era because enabling technologies such as the internet of things (IoT), artificial intelligence (AI), big data, and geographic information systems (GISs) allows for real-time solutions to versions of the problem, adapting to changing conditions such as traffic or fluctuating demand. Methods: In this paper, we model and optimize a classic multi-link distribution network topology, including randomness in travel times, vehicle availability times, and product demands, using a hybrid approach of nested linear stochastic programming and Monte Carlo simulation under a time-window scheme. The proposed solution is compared with cutting-edge metaheuristics such as Ant Colony Optimization (ACO), Tabu Search (TS), and Simulated Annealing (SA). Results: The results suggest that the proposed method is computationally efficient and scalable to large models, although convergence and accuracy are strongly influenced by the probability distributions used. Conclusions: The developed proposal constitutes a viable alternative for solving real-world, large-scale modeling cases for transportation management in the supply chain. Full article
Show Figures

Figure 1

42 pages, 1583 KB  
Article
Hybrid Sine–Cosine with Hummingbird Foraging Algorithm for Engineering Design Optimisation
by Jamal Zraqou, Ahmad Sami Al-Shamayleh, Riyad Alrousan, Hussam Fakhouri, Faten Hamad and Niveen Halalsheh
Computers 2026, 15(1), 35; https://doi.org/10.3390/computers15010035 - 7 Jan 2026
Viewed by 125
Abstract
We introduce AHA–SCA, a compact hybrid optimiser that alternates the wave-based exploration of the Sine–Cosine Algorithm (SCA) with the exploitation skills of the Artificial Hummingbird Algorithm (AHA) within a single population. Even iterations perform SCA moves with a linearly decaying sinusoidal amplitude to [...] Read more.
We introduce AHA–SCA, a compact hybrid optimiser that alternates the wave-based exploration of the Sine–Cosine Algorithm (SCA) with the exploitation skills of the Artificial Hummingbird Algorithm (AHA) within a single population. Even iterations perform SCA moves with a linearly decaying sinusoidal amplitude to explore widely around the current best solution, while odd iterations invoke guided and territorial hummingbird flights using axial, diagonal, and omnidirectional patterns to intensify the search in promising regions. This simple interleaving yields an explicit and tunable balance between exploration and exploitation and incurs negligible overhead beyond evaluating candidate solutions. The proposed approach is evaluated on the CEC2014, CEC2017, and CEC2022 benchmark suites and on several constrained engineering design problems, including welded beam, pressure vessel, tension/compression spring, speed reducer, and cantilever beam designs. Across these diverse tasks, AHA–SCA demonstrates competitive or superior performance relative to stand-alone SCA, AHA, and a broad panel of recent metaheuristics, delivering faster early-phase convergence and robust final solutions. Statistical analyses using non-parametric tests confirm that improvements are significant on many functions, and the method respects problem constraints without parameter tuning. The results suggest that alternating wave-driven exploration with hummingbird-inspired refinement is a promising general strategy for continuous engineering optimisation. Full article
(This article belongs to the Special Issue AI in Complex Engineering Systems)
Show Figures

Figure 1

Back to TopTop