Sign in to use this feature.

Years

Between: -

Subjects

remove_circle_outline
remove_circle_outline
remove_circle_outline
remove_circle_outline
remove_circle_outline
remove_circle_outline
remove_circle_outline

Journals

Article Types

Countries / Regions

Search Results (145)

Search Parameters:
Keywords = metabolic myopathies

Order results
Result details
Results per page
Select all
Export citation of selected articles as:
13 pages, 945 KB  
Article
Fusion Between Control Mesoangioblasts and mtDNA-Mutant Myotubes Preserves Myotube Morphology and Mitochondrial Network Organization
by Somaieh Ahmadian, Patrick J. Lindsey, Monique Ummelen, Anton Hopman, Marc A. M. J. van Zandvoort, Hubert J. M. Smeets and Florence H. J. van Tienen
Int. J. Mol. Sci. 2026, 27(3), 1357; https://doi.org/10.3390/ijms27031357 - 29 Jan 2026
Abstract
Mitochondria are the energy factories of a cell and mitochondrial morphology, quantity, membrane potential, and DNA copy number can change depending on metabolic requirements and/or genetic defects. Different mutations in mitochondrial DNA might affect mitochondrial morphology and membrane potential differently. In this study [...] Read more.
Mitochondria are the energy factories of a cell and mitochondrial morphology, quantity, membrane potential, and DNA copy number can change depending on metabolic requirements and/or genetic defects. Different mutations in mitochondrial DNA might affect mitochondrial morphology and membrane potential differently. In this study we investigated mitochondrial morphology and membrane potential in vitro in mesoangioblast-derived human myotubes harboring a pathogenic mtDNA mutation and analyzed mitochondrial behavior following fusion with healthy mesoangioblasts. Myotubes were differentiated in vitro from mesoangioblasts obtained from two mitochondrial myopathy patients, M02 (96% m.3271T>C) and M11 (73% m.3291T>C), and from a functionally healthy male control, M06 (3% m.3243A>G). On day 5 of differentiation, healthy male mesoangioblasts (mM06) were added to mutant myotube cultures to allow cell fusion. On day 11, mitochondrial morphology and membrane potential were assessed by three-dimensional live-cell imaging using spinning disk confocal microscopy with tetramethylrhodamine methyl ester (TMRM). Following live imaging, cells were fixed and subjected to Y-chromosome fluorescence in situ hybridization (FISH), enabling identification and retrospective analysis of hybrid (i.e., fused with male control mesoangioblasts) and non-hybrid (i.e., not fused with these control mesoangioblasts) myotubes within the same imaging fields. Quantitative image analysis at the level of individual myotubes revealed that, when normalized to sarcoplasmic volume, mitochondrial volume, object number, and membrane potential did not differ between mutant and control myotubes despite heteroplasmy levels exceeding 70%. Fusion of healthy mM06 mesoangioblasts did not impair myotube formation and resulted in redistribution of mitochondrial content without an increase in mitochondrial object number, consistent with integration of donor mitochondria into the existing mitochondrial network. Across conditions, mitochondrial parameters were strongly influenced by myotube size, underscoring the importance of accounting for biological variation when quantifying mitochondrial features. Together, these findings demonstrate that high mtDNA mutation loads do not necessarily alter mitochondrial morphology or membrane potential under standard in vitro differentiation conditions and provide mechanistic insight into mitochondrial behavior following mesoangioblast fusion in human myotubes. Fusion of healthy mesoangioblasts supports integration of donor mitochondria into the existing network without compromising myogenesis, consistent with mitochondrial mixing rather than replacement. Full article
(This article belongs to the Special Issue Mitochondrial Function in Health and Diseases)
Show Figures

Figure 1

18 pages, 9538 KB  
Article
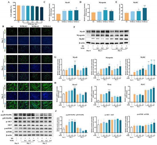
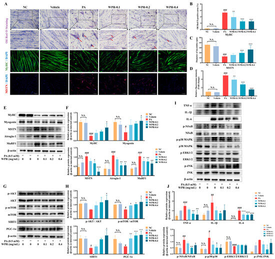
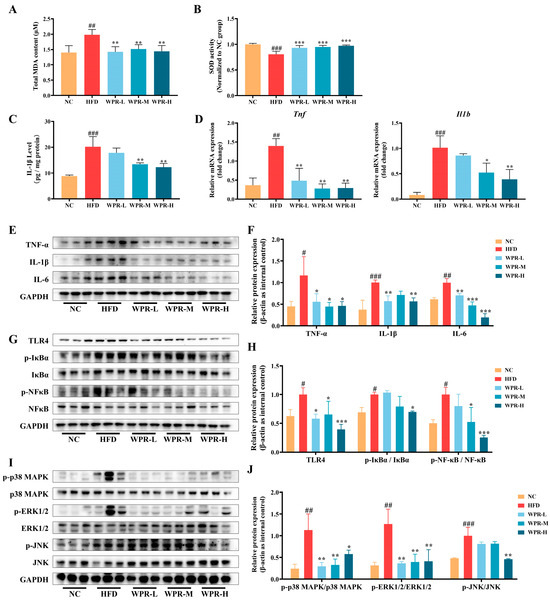
Water Extract of Polygonati Rhizoma Ameliorates Obesity-Related Skeletal Muscle Atrophy in Mice and C2C12 Myotubes
by Haifeng Shao, Yang Wang, Yong-Ki Park and Hyo Won Jung
Nutrients 2026, 18(3), 429; https://doi.org/10.3390/nu18030429 - 28 Jan 2026
Abstract
Background: Sarcopenic obesity (SO) is a metabolic myopathy characterized by the coexistence of obesity and decline of muscle mass and function. Obesity-related muscle atrophy represents a central pathological feature of this condition. Polygonati Rhizoma is widely used as a dietary herb with tonic [...] Read more.
Background: Sarcopenic obesity (SO) is a metabolic myopathy characterized by the coexistence of obesity and decline of muscle mass and function. Obesity-related muscle atrophy represents a central pathological feature of this condition. Polygonati Rhizoma is widely used as a dietary herb with tonic effects in traditional Asian medicine. This study aims to investigate the effects and underlying molecular mechanisms of the water extract of Polygonati Rhizoma (WPR) on obesity-related muscle atrophy. Methods: The effects and potential mechanisms of WPR were explored using an obesity-induced muscle atrophy (OIMA) mouse model, palmitic acid (PA)- or lipopolysaccharide (LPS)-induced myotube atrophy models, and a myogenic differentiation model in C2C12 cells. Results: In OIMA mice, WPR attenuated obesity-related skeletal muscle atrophy and improved muscle strength and endurance. In the gastrocnemius muscle, WPR-treated mice showed lower levels of oxidative stress and inflammation, increased markers of mitochondrial biogenesis, and an improved balance between protein synthesis and degradation. In PA- or LPS-induced myotube atrophy models, WPR treatment suppressed the ubiquitin–proteasome system (UPS)-mediated proteolysis and NFκB/MAPK-related inflammatory signaling. In addition, WPR promoted myogenic differentiation in C2C12 myoblasts, which was associated with regulation of the p38 MAPK/MyoD/Myogenin axis. Conclusions: Our study suggests that WPR exerts a potential mitigating effect on obesity-related muscle atrophy, and this effect may be associated with the modulation of skeletal muscle inflammatory signaling, mitochondrial function, and protein metabolic balance. These findings are exploratory and provide mechanistic clues for future research aimed at developing potential intervention strategies for obesity-related muscle atrophy. Full article
(This article belongs to the Special Issue Natural Products and Muscle Health)
Show Figures

Graphical abstract

16 pages, 6305 KB  
Article
Gne-Depletion in C2C12 Myoblasts Leads to Alterations in Glycosylation and Myopathogene Expression
by Carolin T. Neu, Aristotelis Antonopoulos, Anne Dell, Stuart M. Haslam and Rüdiger Horstkorte
Cells 2026, 15(2), 199; https://doi.org/10.3390/cells15020199 - 20 Jan 2026
Viewed by 765
Abstract
GNE myopathy is a rare genetic neuromuscular disorder caused by mutations in the GNE gene. The respective gene product, UDP-N-acetylglucosamine 2-epimerase/N-acetylmannosamine kinase (GNE), is a bifunctional enzyme that initiates endogenous sialic acid biosynthesis. Sialic acids are important building blocks [...] Read more.
GNE myopathy is a rare genetic neuromuscular disorder caused by mutations in the GNE gene. The respective gene product, UDP-N-acetylglucosamine 2-epimerase/N-acetylmannosamine kinase (GNE), is a bifunctional enzyme that initiates endogenous sialic acid biosynthesis. Sialic acids are important building blocks for the glycosylation machinery of cells and are typically found at the terminal ends of glycoprotein N- and O-glycans. The exact pathomechanism of GNE myopathy remains elusive, and a better understanding of the disease is urgently needed for the development of therapeutic strategies. The purpose of this study was to examine the effects of hyposialylation on glycan structures and subsequent downstream effects in the C2C12 Gne knockout cell model. No overall remodeling of N-glycans was observed in the absence of Gne, but differences in glycosaminoglycan expression and O-GlcNAcylation were detected. Expression analysis of myopathogenes revealed concomitant down-regulation of muscle-specific genes. Among the top candidates were the sodium channel protein type 4 subunit α (Scn4a), voltage-dependent L-type calcium channel subunit α-1s (Cacna1s), ryanodine receptor 1 (Ryr1), and glycogen phosphorylase (Pygm), which are associated with excitation-contraction coupling and energy metabolism. The results suggest that remodeling of the glycome could have detrimental effects on intracellular signaling, excitability of skeletal muscle tissue, and glucose metabolism. Full article
Show Figures

Figure 1

15 pages, 883 KB  
Review
Hyperglycemia—A Driver of Cutaneous Severity in Dermatomyositis: A Narrative Review
by Rachel Dombrower, Alyssa McKenzie, Olga Gomeniouk, Savannah Kidd, Shannon Saed, Sophia Saed, Erin Onken and Juwairiah Mohammad
J. Clin. Med. 2026, 15(2), 734; https://doi.org/10.3390/jcm15020734 - 16 Jan 2026
Viewed by 208
Abstract
Dermatomyositis (DM) is an idiopathic inflammatory myopathy (IIM) characterized by distinctive chronic cutaneous manifestations. Although immune-mediated and microvascular mechanisms are well established, the role of metabolic dysfunction, particularly hyperglycemia, is underexplored in dermatological conditions. This review synthesizes mechanistic, clinical, and translational evidence to [...] Read more.
Dermatomyositis (DM) is an idiopathic inflammatory myopathy (IIM) characterized by distinctive chronic cutaneous manifestations. Although immune-mediated and microvascular mechanisms are well established, the role of metabolic dysfunction, particularly hyperglycemia, is underexplored in dermatological conditions. This review synthesizes mechanistic, clinical, and translational evidence to explore the relationship between dysglycemia and cutaneous disease severity in DM. Hyperglycemia is associated with oxidative stress, advanced glycation end-product formation, endothelial injury, and proinflammatory cytokine signaling. These processes may plausibly amplify DM-associated vasculopathy, impair wound healing, and worsen cutaneous inflammation. Limited DM-specific studies demonstrate increased insulin resistance and a higher prevalence of diabetes compared with healthy controls. Meanwhile, case reports suggest that poor glycemic control can exacerbate cutaneous disease. Evidence from other inflammatory dermatoses supports a biologically plausible role for dysglycemia in increasing flare frequency, infection risk, and delayed tissue repair. Dietary patterns characterized by high glycemic index and coexisting metabolic syndrome may further intensify systemic and cutaneous inflammation. Collectively, these findings suggest hyperglycemia as a biologically plausible contributor to cutaneous disease severity in DM that warrants further investigation. These observations highlight the need for future studies to evaluate whether metabolic screening, dietary patterns, and interdisciplinary care influence cutaneous disease activity and wound healing in DM. Prospective clinical investigation is needed to determine whether targeted glycemic optimization is associated with changes in cutaneous and systemic outcomes in DM. Full article
(This article belongs to the Special Issue Autoimmune Skin Diseases: Innovations, Challenges, and Opportunities)
Show Figures

Figure 1

18 pages, 279 KB  
Perspective
The Clinical Burden of Inherited Neurometabolic Disorders in Adults—A Territorial Care Approach
by Daniele Orsucci, Elena Caldarazzo Ienco, Martina Giuntini and Marco Vista
J. Clin. Med. 2026, 15(1), 146; https://doi.org/10.3390/jcm15010146 - 24 Dec 2025
Viewed by 371
Abstract
Neurometabolic diseases encompass a diverse group of rare and often progressive genetic disorders affecting the nervous system due to abnormalities in metabolic pathways. These conditions, including mitochondrial disorders, lysosomal storage diseases, and others, can manifest in adults with a range of neurological symptoms, [...] Read more.
Neurometabolic diseases encompass a diverse group of rare and often progressive genetic disorders affecting the nervous system due to abnormalities in metabolic pathways. These conditions, including mitochondrial disorders, lysosomal storage diseases, and others, can manifest in adults with a range of neurological symptoms, which will be reviewed here. Given their complexity and chronic nature, comprehensive management is crucial for improving patients’ quality of life. In this Invited Perspective, we review the neurological signs and symptoms of the most commonly encountered inherited metabolic disorders in adult neurology. Furthermore, drawing on our clinical experience, we demonstrate that an integrated local care approach is fundamental for these patients, as it enables continuous monitoring, early intervention, and coordinated multidisciplinary support. Full article
(This article belongs to the Section Clinical Neurology)
25 pages, 16838 KB  
Article
Adenosine Triggers an ADK-Dependent Intracellular Signaling Pathway Interacts PFKFB3-Mediated Glycolytic Metabolism to Promote Newly Formed Myofibers Development
by Xiao Wu, Dawei Zeng, Baojia Wang, Jie Liu, Yue Zhang, Cong Huang, Qian Nie, Liangqin Shi and Yong Wang
Int. J. Mol. Sci. 2025, 26(24), 12184; https://doi.org/10.3390/ijms262412184 - 18 Dec 2025
Cited by 1 | Viewed by 397
Abstract
Myopathy encompasses a group of diseases characterized by abnormalities in both muscle function and structure. However, the underlying regulatory mechanisms of newly formed myofiber development remain poorly defined. No promising therapeutic approach has been developed, but numerous medication options are available to alleviate [...] Read more.
Myopathy encompasses a group of diseases characterized by abnormalities in both muscle function and structure. However, the underlying regulatory mechanisms of newly formed myofiber development remain poorly defined. No promising therapeutic approach has been developed, but numerous medication options are available to alleviate symptoms. Our previous studies demonstrated that adenosine kinase (ADK) is critical in regulating adenosine metabolism, pathological angiogenesis, pathological vascular remodeling, and vascular inflammatory diseases. Adenosine dynamically distributes between extracellular and intracellular, and adenosine concentration regulates ADK expression. However, the mechanism by which adenosine triggers an ADK-dependent intracellular signaling pathway to regulate skeletal muscle regeneration is not well defined. This study aimed to evaluate whether the adenosine-induced intracellular signaling pathway is involved in regulating myopathy, and how it regulates the development of newly formed myofibers. In this study, an intramuscular injection of cardiotoxin was used to induce a skeletal muscle injury model; satellite cells and C2C12 cells were employed. Whether adenosine regulates satellite cell activity, new myofiber formation and differentiation, as well as fusion of myofibers, were determined by H&E staining, BrdU incorporation assay, and spheroid sprouting assay. Interaction between ADK and PFKFB3 was evaluated by IF staining, PPI network analysis, molecular docking simulation, and CO-immunoprecipitation assay. The results demonstrated that adenosine dynamically distributes between extracellular and intracellular through concentrative nucleoside transports or equilibrative nucleoside transporters, and it rapidly induces an ADK-dependent intracellular signaling pathway, which interacts with PFKFB3-mediated glycolytic metabolism to promote satellite cell activity, new myofiber formation, differentiation, and fusion, and eventually enhances skeletal muscle regeneration after injury stress. The remarkable endogenous regeneration capacity of skeletal muscle, which is regulated by adenosine-triggered intracellular signaling, presents a promising therapeutic strategy for treating muscle trauma and muscular dystrophies. Full article
(This article belongs to the Section Molecular Endocrinology and Metabolism)
Show Figures

Figure 1

35 pages, 4838 KB  
Review
Mitochondrial tRNA-Derived Diseases
by Antonia Petropoulou, Nikolaos Kypraios, Dimitra Rizopoulou, Adamantia Kouvela, Alexandros Maniatis, Katerina Anastasopoulou, Alexandra Anastogianni, Theodoros Korfiatis, Katerina Grafanaki, Vassiliki Stamatopoulou and Constantinos Stathopoulos
Int. J. Mol. Sci. 2025, 26(24), 12023; https://doi.org/10.3390/ijms262412023 - 13 Dec 2025
Viewed by 1475
Abstract
Mitochondrial tRNA genes are critical hotspots for pathogenic mutations and several mitochondrial diseases. They account for approximately 70–75% of disease-causing mtDNA variants despite comprising only 5–10% of the mitochondrial genome. These mutations interfere with mitochondrial translation and affect oxidative phosphorylation, resulting in remarkably [...] Read more.
Mitochondrial tRNA genes are critical hotspots for pathogenic mutations and several mitochondrial diseases. They account for approximately 70–75% of disease-causing mtDNA variants despite comprising only 5–10% of the mitochondrial genome. These mutations interfere with mitochondrial translation and affect oxidative phosphorylation, resulting in remarkably heterogeneous multisystem disorders. Under this light, we systematically reviewed PubMed, Scopus, and MITOMAP databases through October 2025, indexing all clinically relevant pathogenic mt-tRNA mutations classified by affected organ systems and underlying molecular mechanisms. Approximately 500 distinct pathogenic variants were identified across all 22 mt-tRNA genes. Beyond typical syndromes like MELAS, MERRF, Leigh syndrome, and Kearns–Sayre syndrome that are linked to mt-tRNA mutations, they increasingly implicate cardiovascular diseases (cardiomyopathy, hypertension), neuromuscular disorders (myopathies, encephalopathies), sensory impairment (hearing loss, optic neuropathy), metabolic dysfunction (diabetes, polycystic ovary syndrome), renal disease, neuropsychiatric conditions, and cancer. Beyond sequence mutations, defects in post-transcriptional modification systems emerge as critical disease mechanisms affecting mt-tRNA function and stability. The mutations on tRNA genes described herein represent potential targets for emerging genome editing therapies, although several translational challenges remain. However, targeted correction of pathogenic mt-tRNA mutations holds transformative potential for precision intervention on mitochondrial diseases. Full article
(This article belongs to the Special Issue Targeting RNA Molecules)
Show Figures

Figure 1

13 pages, 556 KB  
Article
Diagnostic Value of Muscle Biopsy for the Evaluation of Adult Myopathy in Daily Clinical Practice
by Vera E. A. Kleinveld, Julia Wanschitz, Anna Hotter, Johannes A. Mayr, Romana Höftberger, Wolfgang N. Löscher and Corinne G. C. Horlings
Diagnostics 2025, 15(24), 3102; https://doi.org/10.3390/diagnostics15243102 - 6 Dec 2025
Cited by 1 | Viewed by 648
Abstract
Background/Objectives: Muscle biopsy is traditionally considered a cornerstone in the diagnosis of myopathies. Advances in the clinical and laboratory evaluation of myopathies warrant re-evaluation of the diagnostic yield. Methods: Results of muscle biopsies performed between 1 January 2009 and 31 January 2023 [...] Read more.
Background/Objectives: Muscle biopsy is traditionally considered a cornerstone in the diagnosis of myopathies. Advances in the clinical and laboratory evaluation of myopathies warrant re-evaluation of the diagnostic yield. Methods: Results of muscle biopsies performed between 1 January 2009 and 31 January 2023 in patients with symptoms indicative of myopathy were evaluated and set in relation to clinical diagnosis, based on phenotype, electromyography, laboratory results, and available antibody testing. Biopsies were classified as diagnostic (changed or specified clinical diagnosis), confirmative (same as clinical diagnosis), or non-informative (normal/unspecific findings). Genetic testing followed muscle biopsy at later follow-up, upon availability of genetic testing. Results: One-hundred sixty-two patients were included and divided into five groups based on clinical phenotype: inflammatory myopathy, n = 54; mitochondrial myopathy, n = 33; muscular dystrophy, n = 23; metabolic myopathy, n = 3; and non-specific phenotype (isolated hyperCKemia/myalgia), n = 49. Muscle biopsy was diagnostic in 21.0%, confirmative in 38.3% and non-informative in 40.7% of patients. The percentage of diagnostic biopsies was 66.7% in metabolic myopathy, 54.5% in mitochondrial myopathy, 17.4% in muscular dystrophy, 14.8% in inflammatory myopathy, and 4.1% in the non-specific phenotype. Conclusions: Overall, in our cohort, muscle biopsy yielded a new diagnosis or additional information in 21.0% of patients. In the majority, a diagnosis was established based on clinical and laboratory evaluation, and muscle biopsy was either confirmative or non-informative. We propose muscle biopsy in cases where serological and genetic tests are inconclusive, in the presence of specific signs indicative of myopathy, or when in-tissue genetic testing is necessary to obtain a comprehensive diagnosis. Full article
(This article belongs to the Section Clinical Diagnosis and Prognosis)
Show Figures

Figure 1

18 pages, 6769 KB  
Article
Integrative Multi-Omics and Network Analyses Reveal Pathogenic and Protective Pathways in Centronuclear Myopathies
by Alix Simon, Charlotte Gineste, David Reiss, Julie D. Thompson and Jocelyn Laporte
Int. J. Mol. Sci. 2025, 26(23), 11572; https://doi.org/10.3390/ijms262311572 - 28 Nov 2025
Viewed by 667
Abstract
Centronuclear and myotubular myopathies (CNMs) are rare, inherited muscle disorders characterized by muscle atrophy, weakness, and altered muscle fiber structure, primarily caused by mutations in MTM1, DNM2, or BIN1. The molecular mechanisms driving CNM are only partially understood, and no [...] Read more.
Centronuclear and myotubular myopathies (CNMs) are rare, inherited muscle disorders characterized by muscle atrophy, weakness, and altered muscle fiber structure, primarily caused by mutations in MTM1, DNM2, or BIN1. The molecular mechanisms driving CNM are only partially understood, and no curative therapies are available. To elucidate molecular pathways involved in CNMs, we present an integrative multi-omics analysis across several CNM mouse models untreated or treated with pre-clinical strategies, combining transcriptomic, proteomic, and metabolomic datasets with curated interaction, metabolic, tissue, and phenotype knowledge using network-based approaches. Weighted Gene Co-expression Network Analysis (WGCNA) identified gene modules commonly altered in three CNM genetic forms. Modules correlated with improved muscle function were enriched for processes such as muscle contraction, RNA metabolism, and oxidative phosphorylation, whereas modules linked to disease severity were enriched for immune response, innervation, vascularization, and fatty acid oxidation. We further integrated transcriptomic, proteomic, and metabolomic data from the Mtm1−/y mouse model with public knowledge bases into a multilayer network, and explored it using a random walk with restart approach. These analyses highlighted metabolites closely connected to CNM phenotypes, some of which may represent candidates for nutritional or pharmacological modulation. Our findings illustrate how integrative multi-omics and network analyses reveal both pathogenic and protective pathways in CNM and provide a foundation for identifying novel therapeutic opportunities. Full article
(This article belongs to the Section Molecular Pathology, Diagnostics, and Therapeutics)
Show Figures

Figure 1

17 pages, 2459 KB  
Article
Molecular Insights into Central Core Disease: Proteomic Signatures and Potential Therapeutic Biomarkers in RYR1 I4895T Mice
by Lorenza Vantaggiato, Enxhi Shaba, Federica Fiore, Daniela Rossi, Vincenzo Sorrentino, Luca Bini and Claudia Landi
Int. J. Mol. Sci. 2025, 26(23), 11451; https://doi.org/10.3390/ijms262311451 - 26 Nov 2025
Viewed by 483
Abstract
Central Core Disease (CCD) is a congenital myopathy predominantly caused by mutations in the gene encoding ryanodine receptor type-1 (RYR1), the intracellular Ca2+ release channel embedded in the skeletal muscle sarcoplasmic reticulum membrane. The I4898T mutation represents one of the most common [...] Read more.
Central Core Disease (CCD) is a congenital myopathy predominantly caused by mutations in the gene encoding ryanodine receptor type-1 (RYR1), the intracellular Ca2+ release channel embedded in the skeletal muscle sarcoplasmic reticulum membrane. The I4898T mutation represents one of the most common RYR1 mutations associated with CCD. Unfortunately, there are no approved therapies for CCD or for other myopathies caused by mutations in this gene. This study aims to perform a top-down differential proteomic analysis on soleus muscle samples from wild-type mice (WT) and heterozygous knock-in mice carrying the I4895T (IT) mutation in RyR1, to investigate the pathogenic mechanisms and molecular pathways involved in this myopathy and to shed light on new potential biomarkers useful for future therapies. Proteomic analysis revealed 50 dysregulated protein species, and multivariate analysis showed that IT mice exhibit a distinct proteomic signature compared to WT mice, characterized by alterations in proteins associated with contractile and structural dysfunction, metabolism, and stress response. In particular, a significant increase in myosin fragments was observed in IT mice, likely due to muscle breakdown. In contrast, myotilin was downregulated, suggesting a weakening of the muscle cytoskeletal structure. There was a notable downregulation of proteins involved in glycolysis and the TCA cycle; conversely, there was an increase in proteins related to anaerobic glycolysis, suggesting a shift from aerobic to anaerobic glycolysis. Furthermore, proteins involved in fatty acid beta-oxidation and oxidative phosphorylation were also found to be upregulated in IT mice, indicating an attempt by the muscle to maximize energy production. Finally, we found a significant decrease in PGC1α, which could serve as potential therapy target and biomarker in CCD. Full article
(This article belongs to the Section Molecular Biology)
Show Figures

Graphical abstract

15 pages, 5276 KB  
Article
Late-Onset Multiple Acyl-CoA Dehydrogenase Deficiency (MADD): Clinical Features, Diagnostic Challenges, and the Role of Oxidative Stress in Pathophysiology
by Dario Zoppi, Anna Russo, Francesca Vallefuoco, Martina De Maria, Gabriella Esposito, Tiziana Fioretti, Valeria Maiolo, Filippo Maria Santorelli, Rosa Iodice, Stefano Tozza, Raffaele Dubbioso, Fiore Manganelli and Lucia Ruggiero
Antioxidants 2025, 14(12), 1409; https://doi.org/10.3390/antiox14121409 - 26 Nov 2025
Viewed by 900
Abstract
Introduction. Multiple Acyl-CoA Dehydrogenase Deficiency (MADD) is an autosomal recessive metabolic disorder resulting from mutations in the genes that encode the electron transfer flavoprotein (ETF) or its associated dehydrogenase (ETFDH), resulting in defects in mitochondrial fatty acid oxidation and a broad range of [...] Read more.
Introduction. Multiple Acyl-CoA Dehydrogenase Deficiency (MADD) is an autosomal recessive metabolic disorder resulting from mutations in the genes that encode the electron transfer flavoprotein (ETF) or its associated dehydrogenase (ETFDH), resulting in defects in mitochondrial fatty acid oxidation and a broad range of clinical presentations, most notably in the form of muscle weakness; exercise intolerance; and, in some cases, life-threatening metabolic crises. Late-onset MADD represents the most common form of lipid storage myopathy, but its diagnosis can be elusive due to its varied and often nonspecific clinical symptoms and may resemble other neuromuscular conditions, like inflammatory myopathies or other peripheral neuropathies, complicating the diagnostic process and delaying appropriate treatment. Aims. This case series aims to provide additional insights into the clinical presentation of MADD, highlighting diagnostic challenges in differentiating metabolic myopathies and emphasizing the role of muscle biopsy in diagnosing these conditions. Results. We describe five clinical cases of patients who were diagnosed with MADD, their clinical manifestations, and the diagnostic processes undertaken to arrive at this diagnosis. Notably, three patients were initially misdiagnosed with inflammatory myopathy, and one was misdiagnosed with Guillain–Barré syndrome. The correct diagnosis was established following a muscle biopsy, which revealed characteristic findings consistent with lipid storage myopathy and prompted subsequent biochemical analyses and genetic testing that confirmed the diagnosis of MADD. Conclusions. MADD is an underdiagnosed condition, and the description of new patients with various clinical presentations could support the development of clinical tools to promptly recognize this disease and allow physicians to deliver the most appropriate and effective therapy protocol, with Riboflavin and Carnitine supplementations, avoiding inappropriate treatments. The muscle biopsy was essential for a correct diagnostic assessment. Full article
(This article belongs to the Section Antioxidant Enzyme Systems)
Show Figures

Figure 1

29 pages, 14225 KB  
Article
In Vitro Investigation of Equine Gut Microbiota Alterations During Hypoglycin A Exposure
by Anne-Christine François, Bernard Taminiau, Benoît Renaud, Irma Elizabeth Gonza-Quito, Claire Massey, Carolyn Hyde, Richard J. Piercy, Caroline Douny, Marie-Louise Scippo, Georges Daube, Pascal Gustin, Véronique Delcenserie and Dominique-Marie Votion
Animals 2025, 15(22), 3343; https://doi.org/10.3390/ani15223343 - 19 Nov 2025
Viewed by 505
Abstract
Hypoglycin A is a plant-derived protoxin that causes atypical myopathy in equids. In atypical myopathy-affected horses, metabolomic and microbiome studies have reported alterations in metabolic markers and faecal microbiota composition, pointing to a potential disruption of microbial homeostasis. However, in vivo observations are [...] Read more.
Hypoglycin A is a plant-derived protoxin that causes atypical myopathy in equids. In atypical myopathy-affected horses, metabolomic and microbiome studies have reported alterations in metabolic markers and faecal microbiota composition, pointing to a potential disruption of microbial homeostasis. However, in vivo observations are strongly confounded by host-related factors, underscoring the need for controlled in vitro approaches. To address this, we used an in vitro static batch fermentation model simulating the equine colon to investigate the direct effects of hypoglycin A on microbiota composition and activity. Faecal inocula from healthy horses were incubated in control and hypoglycin A-treated fermenters for 48 h, with serial analyses of hypoglycin A concentration, short-chain fatty acids, and 16S rRNA gene profiles. Hypoglycin A remained stable in the nutritive medium in the absence of microbiota, confirming that its degradation in inoculated fermenters was microbiota-dependent. The results showed significant microbial-associated hypoglycin A degradation without evidence of toxic metabolite formation. The analysis of α- and β-diversity revealed both an effect of incubation time, reflecting the natural temporal dynamics of microbial communities under batch fermentation, and a specific impact of hypoglycin A exposure, with certain taxa such as Paraclostridium being affected. This study provides the first in vitro evidence that the equine microbiota contributes to hypoglycin A degradation. Full article
(This article belongs to the Section Equids)
Show Figures

Figure 1

24 pages, 1843 KB  
Review
From Correlation to Causation: Defining Gene and RNA Function in Poultry Muscle Biology Using In Vivo Genetic Tools
by Bahareldin Ali Abdalla Gibril, Xuewen Chai and Jiguo Xu
Biomolecules 2025, 15(11), 1554; https://doi.org/10.3390/biom15111554 - 5 Nov 2025
Viewed by 913
Abstract
A central challenge in functional genomics is understanding the difference between correlative transcriptomic observations and definitive causal understanding of gene function in vivo. Poultry skeletal muscle, a system of significant agricultural and biological importance, demonstrates this challenge. While transcriptomic studies have cataloged extensive [...] Read more.
A central challenge in functional genomics is understanding the difference between correlative transcriptomic observations and definitive causal understanding of gene function in vivo. Poultry skeletal muscle, a system of significant agricultural and biological importance, demonstrates this challenge. While transcriptomic studies have cataloged extensive RNA expression dynamics during muscle development and in growth-related myopathies like wooden breast, establishing causative roles for these molecules is lacking. This review synthesizes how advanced genetic tools are now enabling a shift from correlation to causation in avian muscle biology. We detail how viral vectors (e.g., adenovirus, lentivirus, and RCAS) and CRISPR/Cas9 systems have provided direct in vivo validation of the functional roles of specific mRNAs, miRNAs, lncRNAs, and circRNAs in regulating myogenesis, hypertrophy, and atrophy. We contrast this success in fundamental biology with the study of myopathies, which remains largely descriptive. Here, a wealth of transcriptomic data has identified dysregulated pathways, including ECM remodeling, metabolism, and inflammation, but functional validation for most candidates is absent. We argue that the critical next step is to apply this established functional genomics toolkit to disease models. By defining causal mechanisms, this research will not only address a major agricultural issue but also provide a model for using genetic tools to dissect complex traits in a post-genomic era. Full article
(This article belongs to the Section Molecular Biology)
Show Figures

Figure 1

18 pages, 2210 KB  
Review
Muscle-Bone Crosstalk and Metabolic Dysregulation in Children and Young People Affected with Type 1 Diabetes: Mechanisms and Clinical Implications
by Rossella Vitale, Giovanna Linguiti, Vanja Granberg, Crescenza Lattanzio, Paola Giordano and Maria Felicia Faienza
Cells 2025, 14(20), 1611; https://doi.org/10.3390/cells14201611 - 16 Oct 2025
Cited by 1 | Viewed by 2477
Abstract
Pediatric type 1 diabetes (T1D) disrupts musculoskeletal development during critical windows of growth, puberty, and peak bone mass accrual. Beyond classic micro- and macrovascular complications, accumulating evidence shows a dual burden of diabetic bone disease—reduced bone mineral density, microarchitectural deterioration, and higher fracture [...] Read more.
Pediatric type 1 diabetes (T1D) disrupts musculoskeletal development during critical windows of growth, puberty, and peak bone mass accrual. Beyond classic micro- and macrovascular complications, accumulating evidence shows a dual burden of diabetic bone disease—reduced bone mineral density, microarchitectural deterioration, and higher fracture risk—and diabetic myopathy, characterized by loss of muscle mass, diminished strength, and metabolic dysfunction. Mechanistically, chronic hyperglycemia, absolute or functional insulin deficiency, and glycemic variability converge to suppress PI3K–AKT–mTOR signaling, activate FoxO-driven atrogenes (atrogin-1, MuRF1), and impair satellite-cell biology; advanced glycation end-products (AGEs) and RAGE signaling stiffen extracellular matrix and promote low-grade inflammation (IL-6, TNF-α/IKK/NF-κB), while oxidative stress and mitochondrial dysfunction further compromise the bone–muscle unit. In vitro, ex vivo, and human studies consistently link these pathways to lower BMD and trabecular/cortical quality, reduced muscle performance, and increased fractures—associations magnified by poor metabolic control and longer disease duration. Prevention prioritizes tight, stable glycemia, daily physical activity with weight-bearing and progressive resistance training, and optimized nutrition (adequate protein, calcium, vitamin D). Treatment is individualized: supervised exercise-based rehabilitation (including neuromuscular and flexibility training) is the cornerstone of skeletal muscle health. This review provides a comprehensive analysis of the mechanisms underlying the impact of type 1 diabetes on musculoskeletal system. It critically appraises evidence from in vitro studies, animal models, and clinical research in children, it also explores the effects of prevention and treatment. Full article
Show Figures

Figure 1

20 pages, 994 KB  
Perspective
Endocrinology and the Lung: Exploring the Bidirectional Axis and Future Directions
by Pedro Iglesias
J. Clin. Med. 2025, 14(19), 6985; https://doi.org/10.3390/jcm14196985 - 2 Oct 2025
Cited by 1 | Viewed by 2415
Abstract
The lung is increasingly recognized as an organ with dual endocrine and respiratory roles, participating in a complex bidirectional crosstalk with systemic hormones and local/paracrine activity. Endocrine and paracrine pathways regulate lung development, ventilation, immunity, and repair, while pulmonary cells express hormone receptors [...] Read more.
The lung is increasingly recognized as an organ with dual endocrine and respiratory roles, participating in a complex bidirectional crosstalk with systemic hormones and local/paracrine activity. Endocrine and paracrine pathways regulate lung development, ventilation, immunity, and repair, while pulmonary cells express hormone receptors and secrete mediators with both local and systemic effects, defining the concept of the “endocrine lung”. This narrative review summarizes current evidence on the endocrine–pulmonary axis. Thyroid hormones, glucocorticoids, sex steroids, and metabolic hormones (e.g., insulin, leptin, adiponectin) critically influence alveologenesis, surfactant production, ventilatory drive, airway mechanics, and immune responses. Conversely, the lung produces mediators such as serotonin, calcitonin gene-related peptide, endothelin-1, leptin, and keratinocyte growth factor, which regulate vascular tone, alveolar homeostasis, and immune modulation. We also describe the respiratory manifestations of major endocrine diseases, including obstructive sleep apnea and lung volume alterations in acromegaly, immunosuppression and myopathy in Cushing’s syndrome, hypoventilation in hypothyroidism, restrictive “diabetic lung”, and obesity-related phenotypes. In parallel, chronic pulmonary diseases such as chronic obstructive pulmonary disease, interstitial lung disease, and sleep apnea profoundly affect endocrine axes, promoting insulin resistance, hypogonadism, GH/IGF-1 suppression, and bone metabolism alterations. Pulmonary neuroendocrine tumors further highlight the interface, frequently presenting with paraneoplastic endocrine syndromes. Finally, therapeutic interactions are discussed, including the risks of hypothalamic–pituitary–adrenal axis suppression with inhaled corticosteroids, immunotherapy-induced endocrinopathies, and inhaled insulin. Future perspectives emphasize mapping pulmonary hormone networks, endocrine phenotyping of chronic respiratory diseases, and developing hormone-based interventions. Full article
(This article belongs to the Section Endocrinology & Metabolism)
Show Figures

Figure 1

Back to TopTop