Sign in to use this feature.

Years

Between: -

Subjects

remove_circle_outline
remove_circle_outline
remove_circle_outline
remove_circle_outline
remove_circle_outline
remove_circle_outline
remove_circle_outline
remove_circle_outline
remove_circle_outline

Journals

Article Types

Countries / Regions

Search Results (94)

Search Parameters:
Keywords = meta-reinforcement learning

Order results
Result details
Results per page
Select all
Export citation of selected articles as:
51 pages, 3847 KB  
Article
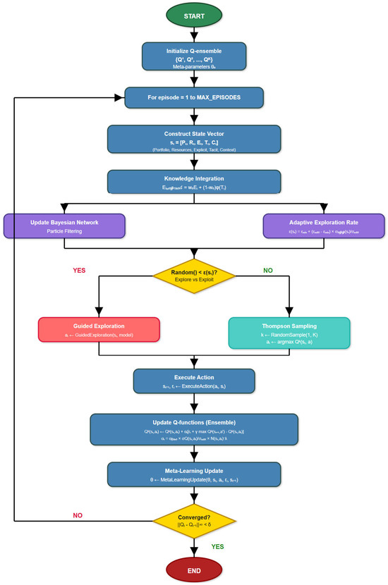
Artificial Intelligence-Driven Project Portfolio Optimization Under Deep Uncertainty Using Adaptive Reinforcement Learning
by Ariana Darvish and Mehran Sepehri
Appl. Sci. 2025, 15(23), 12713; https://doi.org/10.3390/app152312713 - 1 Dec 2025
Viewed by 278
Abstract
This study proposes an adaptive reinforcement learning (ARL) framework for optimizing project portfolios under deep uncertainty. Unlike traditional static approaches, our method treats portfolio management as a dynamic learning problem. It integrates both explicit and tacit knowledge flows. The framework employs ensemble Q-learning [...] Read more.
This study proposes an adaptive reinforcement learning (ARL) framework for optimizing project portfolios under deep uncertainty. Unlike traditional static approaches, our method treats portfolio management as a dynamic learning problem. It integrates both explicit and tacit knowledge flows. The framework employs ensemble Q-learning with meta-learning capabilities and adaptive exploration–exploitation mechanisms. We validated our approach across 84 organizations in five industries. The results show significant improvements: 68% in resource allocation efficiency and 52% in strategic alignment (both p < 0.01). The ARL algorithm continuously adapts to emerging patterns while maintaining strategic coherence. Key contributions include (1) reconceptualizing portfolio optimization as learning rather than allocation, (2) integrating tacit knowledge through fuzzy linguistic variables, and (3) providing calibrated implementation protocols for diverse organizational contexts. This approach addresses fundamental limitations of existing methods in handling deep uncertainty, non-stationarity, and knowledge integration challenges. Full article
(This article belongs to the Section Computing and Artificial Intelligence)
Show Figures

Figure 1

35 pages, 6084 KB  
Review
Advances in the Design and Development of Lightweight Metal Matrix Composites: Processing, Properties, and Applications
by Sónia Simões
Metals 2025, 15(12), 1281; https://doi.org/10.3390/met15121281 - 23 Nov 2025
Viewed by 587
Abstract
Lightweight metal matrix composites (MMCs) continue to attract significant interest due to their potential to deliver high mechanical performance at reduced weight, meeting the increasing demands of aerospace, automotive and advanced manufacturing sectors. Among these systems, aluminum-, magnesium- and titanium-based MMCs stand out [...] Read more.
Lightweight metal matrix composites (MMCs) continue to attract significant interest due to their potential to deliver high mechanical performance at reduced weight, meeting the increasing demands of aerospace, automotive and advanced manufacturing sectors. Among these systems, aluminum-, magnesium- and titanium-based MMCs stand out for their favorable strength-to-weight ratios, corrosion resistance and versatility in processing. Although numerous studies have explored individual MMC families, the literature still lacks comparative reviews that integrate quantitative mechanical data with a broad evaluation of processing, microstructural control and application-driven performance. This review addresses these gaps by providing a comprehensive and data-driven assessment of lightweight MMCs. Recent advances in reinforcement strategies, hybrid architectures and processing routes—including friction stir processing, powder metallurgy and semi-solid techniques—are systematically examined. Emerging developments in syntactic metal foams and functionally gradient MMCs are analyzed in detail, along with practical considerations such as machinability, corrosion resistance, and high-temperature performance, integrated with AI/machine learning for predictive optimization. Overall, this work provides an integrated and critical perspective on the capabilities, limitations, and design trade-offs of lightweight MMCs, positioning them as sustainable and high-performance alternatives for extreme environments. By combining qualitative insights with quantitative meta-analyses and new experimental contributions, it offers a valuable reference for researchers and engineers seeking to optimize material selection and tailor the performance of MMCs for next-generation lightweight structures, surpassing previous reviews through holistic and innovation-driven insights. Full article
(This article belongs to the Special Issue Design and Development of Metal Matrix Composites (2nd Edition))
Show Figures

Figure 1

26 pages, 2003 KB  
Review
Artificial Intelligence in Floating Offshore Wind Turbines: A Critical Review of Applications in Design, Monitoring, Control, and Digital Twins
by Ewelina Kostecka, Tymoteusz Miller, Irmina Durlik and Arkadiusz Nerć
Energies 2025, 18(22), 5937; https://doi.org/10.3390/en18225937 - 11 Nov 2025
Viewed by 916
Abstract
Floating offshore wind turbines (FOWTs) face complex aero-hydro-servo-elastic interactions that challenge conventional modeling, monitoring, and control. This review critically examines how artificial intelligence (AI) is being applied across four domains—design and surrogate modeling, structural health monitoring, control and operations, and digital twins—with explicit [...] Read more.
Floating offshore wind turbines (FOWTs) face complex aero-hydro-servo-elastic interactions that challenge conventional modeling, monitoring, and control. This review critically examines how artificial intelligence (AI) is being applied across four domains—design and surrogate modeling, structural health monitoring, control and operations, and digital twins—with explicit attention to uncertainty and reliability. Using PRISMA 2020 (Preferred Reporting Items for Systematic Reviews and Meta-Analyses), a Scopus search identified 412 records; after filtering for articles, conference papers, and open access, 115 studies were analyzed. We organize the literature into a taxonomy covering classical supervised learning, deep neural surrogates, physics-informed and hybrid models, reinforcement learning, digital twins with online learning, and uncertainty-aware approaches. Neural surrogates accelerate coupled simulations; probabilistic encoders improve structural health monitoring; model predictive control and trust-region reinforcement learning enhance adaptive control; and digital twins integrate reduced-order physics with data-driven calibration for lifecycle management. The corpus reveals progress but also recurring limitations: simulation-heavy validation, inconsistent metrics, and insufficient field-scale evidence. We conclude with a bias-aware synthesis and propose priorities for future work, including shared benchmarks, safe RL with stability guarantees, twin-in-the-loop testing, and uncertainty-to-decision standards that connect model outputs to certification and operational risk. Full article
(This article belongs to the Special Issue Computation Modelling for Offshore Wind Turbines and Wind Farms)
Show Figures

Figure 1

14 pages, 372 KB  
Article
The Bateson Game: A Model of Strategic Ambiguity, Frame Uncertainty, and Pathological Learning
by Kevin Fathi
Games 2025, 16(6), 57; https://doi.org/10.3390/g16060057 - 3 Nov 2025
Viewed by 1215
Abstract
This paper introduces the Bateson Game, a signaling game in which ambiguity over the governing rules of interaction (interpretive frames), rather than asymmetry of information about player types, drives strategic outcomes. We formalize the communication paradox of the “double bind” by defining a [...] Read more.
This paper introduces the Bateson Game, a signaling game in which ambiguity over the governing rules of interaction (interpretive frames), rather than asymmetry of information about player types, drives strategic outcomes. We formalize the communication paradox of the “double bind” by defining a class of games where a Receiver acts under uncertainty about the operative frame, while the Sender possesses private information about the true frame, benefits from manipulation, and penalizes attempts at meta-communication (clarification). We prove that the game’s core axioms preclude the existence of a separating Perfect Bayesian Equilibrium. More significantly, we show that under boundedly rational learning dynamics, the Receiver’s beliefs can become locked into one of two pathological states, depending on the structure of the Sender’s incentives. If the Sender’s incentives are cyclical, the system enters a persistent oscillatory state (an “ambiguity trap”). If the Sender’s incentives align with reinforcing a specific belief or if the Sender has a dominant strategy, the system settles into a stable equilibrium (a “certainty trap”), characterized by stable beliefs dictated by the Sender. We present a computational analysis contrasting these outcomes, demonstrating empirically how different parametrizations lead to either trap. The Bateson Game provides a novel game-theoretic foundation for analyzing phenomena such as deceptive AI alignment and institutional gaslighting, demonstrating how ambiguity can be weaponized to create durable, exploitative strategic environments. Full article
Show Figures

Figure 1

23 pages, 7306 KB  
Article
Two-Layered Reward Reinforcement Learning in Humanoid Robot Motion Tracking
by Jiahong Xu, Zhiwei Zheng and Fangyuan Ren
Mathematics 2025, 13(21), 3445; https://doi.org/10.3390/math13213445 - 29 Oct 2025
Viewed by 1319
Abstract
In reinforcement learning (RL), reward function design is critical to the learning efficiency and final performance of agents. However, in complex tasks such as humanoid motion tracking, traditional static weighted reward functions struggle to adapt to shifting learning priorities across training stages, and [...] Read more.
In reinforcement learning (RL), reward function design is critical to the learning efficiency and final performance of agents. However, in complex tasks such as humanoid motion tracking, traditional static weighted reward functions struggle to adapt to shifting learning priorities across training stages, and designing a suitable shaping reward is problematic. To address these challenges, this paper proposes a two-layered reward reinforcement learning framework. The framework decomposes the reward into two layers: an upper-level goal reward that measures task completion, and a lower-level optimizing reward that includes auxiliary objectives such as stability, energy consumption, and motion smoothness. The key innovation lies in the online optimization of the lower-level reward weights via an online meta-heuristic optimization algorithm. This online adaptivity enables goal-conditioned reward shaping, allowing the reward structure to evolve autonomously without requiring expert demonstrations, thereby improving learning robustness and interpretability. The framework is tested on a gymnastic motion tracking problem for the Unitree G1 humanoid robot in the Isaac Gym simulation environment. The experimental results show that, compared to a static reward baseline, the proposed framework achieves 7.58% and 10.30% improvements in upper-body and lower-body link tracking accuracy, respectively. The resulting motions also exhibit better synchronization and reduced latency. The simulation results demonstrate the effectiveness of the framework in promoting efficient exploration, accelerating convergence, and enhancing motion imitation quality. Full article
(This article belongs to the Special Issue Nonlinear Control Systems for Robotics and Automation)
Show Figures

Figure 1

21 pages, 677 KB  
Systematic Review
Quantifying Statistical Heterogeneity and Reproducibility in Cooperative Multi-Agent Reinforcement Learning: A Meta-Analysis of the SMAC Benchmark
by Rex Li and Chunyu Liu
Algorithms 2025, 18(10), 653; https://doi.org/10.3390/a18100653 - 16 Oct 2025
Viewed by 826
Abstract
This study presents the first quantitative meta-analysis in cooperative multi-agent reinforcement learning (MARL). Undertaken on the StarCraft Multi-Agent Challenge (SMAC) benchmark, we quantify reproducibility and statistical heterogeneity across studies using the five algorithms introduced in the original SMAC paper (IQL, VDN, QMIX, COMA, [...] Read more.
This study presents the first quantitative meta-analysis in cooperative multi-agent reinforcement learning (MARL). Undertaken on the StarCraft Multi-Agent Challenge (SMAC) benchmark, we quantify reproducibility and statistical heterogeneity across studies using the five algorithms introduced in the original SMAC paper (IQL, VDN, QMIX, COMA, QTRAN) on five widely used maps at a fixed 2M-step budget. The analysis pools win rates via multilevel mixed-effects meta-regression with cluster-robust variance and reports Algorithm × Map cell-specific heterogeneity and 95% prediction intervals. Results show that heterogeneity is pervasive: 17/25 cells exhibit high heterogeneity (I2 ≥ 80%), indicating between-study variance dominates sampling error. Moderator analyses find publication year significantly explains part of residual variance, consistent with secular drift in tooling and defaults. Prediction intervals are broad across most cells, implying a new study can legitimately exhibit substantially lower or higher performance than pooled means. The study underscores the need for standardized reporting (SC2 versioning, evaluation episode counts, hyperparameters), preregistered map panels, open code/configurations, and machine-readable curves to enable robust, heterogeneity-aware synthesis and more reproducible SMAC benchmarking. Full article
Show Figures

Figure 1

29 pages, 11644 KB  
Article
Machine Learning-Driven Optimization for Evaluating the Durability of Basalt Fibers in Alkaline Environments
by Aamir Mahmood, Miroslava Pechočiaková, Blanka Tomková, Muhammad Tayyab Noman, Mohammad Gheibi, Kourosh Behzadian, Jakub Wiener and Luboš Hes
Fibers 2025, 13(10), 137; https://doi.org/10.3390/fib13100137 - 11 Oct 2025
Viewed by 777
Abstract
Basalt fiber-reinforced composites are increasingly utilized in sustainable construction due to their high strength, environmental benefits, and durability. However, the long-term tensile performance of these composites in alkaline environments remains a critical concern. This study investigates the degradation performance of basalt fibers exposed [...] Read more.
Basalt fiber-reinforced composites are increasingly utilized in sustainable construction due to their high strength, environmental benefits, and durability. However, the long-term tensile performance of these composites in alkaline environments remains a critical concern. This study investigates the degradation performance of basalt fibers exposed to different alkaline solutions (NaOH, KOH, and Ca(OH)2) with varying concentrations (5 g/L, 15 g/L, and 30 g/L) over various exposure periods (7, 14, and 28 days). The performance assessment is carried out by mechanical properties, including tensile strength and modulus of elasticity, using experimental techniques and Response Surface Methodology (RSM) to find influential factors on tensile performance. The findings indicate that tensile strength degradation is highly dependent on alkali type and concentration, with Ca(OH)2-treated fibers exhibiting superior mechanical retention (max tensile strength: 938.94 MPa) compared to NaOH-treated samples, which showed the highest degradation rate. Five machine learning (ML) models, including Tree Random Forest (TRF), Function Multilayer Perceptron (FMP), Lazy IBK, Meta Bagging, and Function SMOreg (FSMOreg), were also implemented to predict tensile strength based on exposure parameters. FSMOreg demonstrated the highest prediction accuracy with a correlation coefficient of 0.928 and the lowest error metrics (RMSE 181.94). The analysis boosts basalt fiber durability evaluations in cement-based composites. Full article
Show Figures

Figure 1

26 pages, 737 KB  
Article
Partitioned RIS-Assisted Vehicular Secure Communication Based on Meta-Learning and Reinforcement Learning
by Hui Li, Fengshuan Wang, Jin Qian, Pengcheng Zhu and Aiping Zhou
Sensors 2025, 25(18), 5874; https://doi.org/10.3390/s25185874 - 19 Sep 2025
Cited by 1 | Viewed by 701
Abstract
This study tackles the issue of ensuring secure communications in vehicular ad hoc networks (VANETs) under dynamic eavesdropping threats, where eavesdroppers adaptively reposition to intercept transmissions. We introduce a scheme utilizing a partitioned reconfigurable intelligent surface (RIS) to assist in the joint transmission [...] Read more.
This study tackles the issue of ensuring secure communications in vehicular ad hoc networks (VANETs) under dynamic eavesdropping threats, where eavesdroppers adaptively reposition to intercept transmissions. We introduce a scheme utilizing a partitioned reconfigurable intelligent surface (RIS) to assist in the joint transmission of confidential signals and artificial noise (AN) from a source station. The RIS is divided into segments: one enhances legitimate signal reflection toward the intended vehicular receiver, while the other directs AN toward eavesdroppers to degrade their reception. To maximize secrecy performance in rapidly changing environments, we introduce a joint optimization framework integrating meta-learning for RIS partitioning and reinforcement learning (RL) for reflection matrix optimization. The meta-learning component rapidly determines the optimal RIS partitioning ratio when encountering new eavesdropping scenarios, leveraging prior experience to adapt with minimal data. Subsequently, RL is employed to dynamically optimize both beamforming vectors as well as RIS reflection coefficients, thereby further improving the security performance. Extensive simulations demonstrate that the suggested approach attain a 28% higher secrecy rate relative to conventional RIS-assisted techniques, along with more rapid convergence compared to traditional deep learning approaches. This framework successfully balances signal enhancement with jamming interference, guaranteeing robust and energy-efficient security in highly dynamic vehicular settings. Full article
Show Figures

Figure 1

21 pages, 2918 KB  
Article
Intelligent Decision-Making Analytics Model Based on MAML and Actor–Critic Algorithms
by Xintong Zhang, Beibei Zhang, Haoru Li, Helin Wang and Yunqiao Huang
AI 2025, 6(9), 231; https://doi.org/10.3390/ai6090231 - 14 Sep 2025
Viewed by 1114
Abstract
Traditional Reinforcement Learning (RL) struggles in dynamic decision-making due to data dependence, limited generalization, and imbalanced subjective/objective factors. This paper proposes an intelligent model combining the Model-Agnostic Meta-Learning (MAML) framework with the Actor–Critic algorithm to address these limitations. The model integrates the AHP-CRITIC [...] Read more.
Traditional Reinforcement Learning (RL) struggles in dynamic decision-making due to data dependence, limited generalization, and imbalanced subjective/objective factors. This paper proposes an intelligent model combining the Model-Agnostic Meta-Learning (MAML) framework with the Actor–Critic algorithm to address these limitations. The model integrates the AHP-CRITIC weighting method to quantify strategic weights from both subjective expert experience and objective data, achieving balanced decision rationality. The MAML mechanism enables rapid generalization with minimal samples in dynamic environments via cross-task parameter optimization, drastically reducing retraining costs upon environmental changes. Evaluated on enterprise indicator anomaly decision-making, the model achieves significantly higher task reward values than traditional Actor–Critic, PG, and DQN using only 10–20 samples. It improves time efficiency by up to 97.23%. A proposed Balanced Performance Index confirms superior stability and adaptability. Currently integrated into an enterprise platform, the model provides efficient support for dynamic, complex scenarios. This research offers an innovative solution for intelligent decision-making under data scarcity and subjective-objective conflicts, demonstrating both theoretical value and practical potential. Full article
(This article belongs to the Section AI Systems: Theory and Applications)
Show Figures

Figure 1

37 pages, 787 KB  
Review
Machine Learning for Enhancing Metaheuristics in Global Optimization: A Comprehensive Review
by Antonio Bolufé-Röhler and Dania Tamayo-Vera
Mathematics 2025, 13(18), 2909; https://doi.org/10.3390/math13182909 - 9 Sep 2025
Cited by 2 | Viewed by 3026
Abstract
The integration of machine learning with metaheuristic optimization has emerged as one of the most promising frontiers in artificial intelligence and global search. Metaheuristics offer flexibility and effectiveness in solving complex optimization problems where gradients are unavailable or unreliable, but often struggle with [...] Read more.
The integration of machine learning with metaheuristic optimization has emerged as one of the most promising frontiers in artificial intelligence and global search. Metaheuristics offer flexibility and effectiveness in solving complex optimization problems where gradients are unavailable or unreliable, but often struggle with premature convergence, parameter sensitivity, and poor scalability. ML techniques, especially supervised, unsupervised, reinforcement, and meta-learning, provide powerful tools to address these limitations through adaptive, data-driven, and intelligent search strategies. This review presents a comprehensive survey of ML-enhanced metaheuristics for global optimization. We introduce a functional taxonomy that categorizes integration strategies based on their role in the optimization process, from operator control and surrogate modeling to landscape learning and learned optimizers. We critically analyze representative techniques, identify emerging trends, and highlight key challenges and future directions. The paper aims to serve as a structured and accessible resource for advancing the design of intelligent, learning-enabled optimization algorithms. Full article
(This article belongs to the Special Issue Heuristic Optimization and Machine Learning)
Show Figures

Figure 1

28 pages, 3816 KB  
Article
Multi-Size Facility Allocation Under Competition: A Model with Competitive Decay and Reinforcement Learning-Enhanced Genetic Algorithm
by Zixuan Zhao, Shaohua Wang, Cheng Su and Haojian Liang
ISPRS Int. J. Geo-Inf. 2025, 14(9), 347; https://doi.org/10.3390/ijgi14090347 - 9 Sep 2025
Viewed by 994
Abstract
In modern urban planning, the problem of bank location requires not only considering geographical factors but also integrating competitive elements to optimize resource allocation and enhance market competitiveness. This study addresses the multi-size bank location problem by incorporating competitive factors into the optimization [...] Read more.
In modern urban planning, the problem of bank location requires not only considering geographical factors but also integrating competitive elements to optimize resource allocation and enhance market competitiveness. This study addresses the multi-size bank location problem by incorporating competitive factors into the optimization process through a novel reinforcement learning-enhanced genetic algorithm (RL-GA) framework. Building upon an attraction-based model with competitive decay functions, we propose an innovative hybrid optimization approach that combines evolutionary computation with intelligent decision-making capabilities. The RL-GA framework employs Q-learning principles to adaptively select optimal genetic operators based on real-time population states and search progress, enabling meta-learning where the algorithm learns how to optimize rather than simply optimizing. Unlike traditional genetic algorithms with fixed operator probabilities, our approach dynamically adjusts its search strategy through an ε-greedy exploration mechanism and multi-objective reward functions. Experimental results demonstrate that the RL-GA achieves improvements in early-stage convergence speed while maintaining solution quality comparable to traditional methods. The algorithm exhibits enhanced convergence characteristics in the initial optimization phases and demonstrates consistent performance across multiple optimization trials. These findings provide evidence for the potential of intelligence-guided evolutionary computation in facility location optimization, offering moderate computational efficiency gains and adaptive strategic guidance for banking facility deployment in competitive environments. Full article
Show Figures

Figure 1

20 pages, 1320 KB  
Article
A Method for Few-Shot Modulation Recognition Based on Reinforcement Metric Meta-Learning
by Fan Zhou, Xiao Han, Jinyang Ren, Wei Wang, Yang Wang, Peiying Zhang and Shaolin Liao
Computers 2025, 14(9), 346; https://doi.org/10.3390/computers14090346 - 22 Aug 2025
Viewed by 870
Abstract
In response to the problem where neural network models fail to fully learn signal sample features due to an insufficient number of signal samples, leading to a decrease in the model’s ability to recognize signal modulation methods, a few-shot signal modulation mode recognition [...] Read more.
In response to the problem where neural network models fail to fully learn signal sample features due to an insufficient number of signal samples, leading to a decrease in the model’s ability to recognize signal modulation methods, a few-shot signal modulation mode recognition method based on reinforcement metric meta-learning (RMML) is proposed. This approach, grounded in meta-learning techniques, employs transfer learning to building a feature extraction network that effectively extracts the data features under few-shot conditions. Building on this, by integrating the measurement of features of similar samples and the differences between features of different classes of samples, the metric network’s target loss function is optimized, thereby improving the network’s ability to distinguish between features of different modulation methods. The experimental results demonstrate that this method exhibits a good performance in processing new class signals that have not been previously trained. Under the condition of 5-way 5-shot, when the signal-to-noise ratio (SNR) is 0 dB, this method can achieve an average recognition accuracy of 91.8%, which is 2.8% higher than that of the best-performing baseline method, whereas when the SNR is 18 dB, the model’s average recognition accuracy significantly improves to 98.5%. Full article
(This article belongs to the Special Issue Wireless Sensor Networks in IoT)
Show Figures

Figure 1

35 pages, 3129 KB  
Article
Spatiotemporal Meta-Reinforcement Learning for Multi-USV Adversarial Games Using a Hybrid GAT-Transformer
by Yang Xiong, Shangwen Wang, Hongjun Tian, Guijie Liu, Zihao Shan, Yijie Yin, Jun Tao, Haonan Ye and Ying Tang
J. Mar. Sci. Eng. 2025, 13(8), 1593; https://doi.org/10.3390/jmse13081593 - 20 Aug 2025
Viewed by 1160
Abstract
Coordinating Multi-Unmanned Surface Vehicle (USV) swarms in complex, adversarial maritime environments is a significant challenge, as existing multi-agent reinforcement learning (MARL) methods often fail to capture intricate spatiotemporal dependencies, leading to suboptimal policies. To address this, we propose Adv-TransAC, a novel Spatio-Temporal Meta-Reinforcement [...] Read more.
Coordinating Multi-Unmanned Surface Vehicle (USV) swarms in complex, adversarial maritime environments is a significant challenge, as existing multi-agent reinforcement learning (MARL) methods often fail to capture intricate spatiotemporal dependencies, leading to suboptimal policies. To address this, we propose Adv-TransAC, a novel Spatio-Temporal Meta-Reinforcement Learning framework. Its core innovation is a hybrid GAT-transformer architecture that decouples spatial and temporal reasoning: a Graph Attention Network (GAT) models instantaneous tactical formations, while a transformer analyzes their temporal evolution to infer intent. This is combined with an adversarial meta-learning mechanism to enable rapid adaptation to opponent tactics. In high-fidelity escort and defense simulations, Adv-TransAC significantly outperforms state-of-the-art MARL baselines in task success rate and policy robustness. The learned policies demonstrate the emergence of complex cooperative behaviors, such as intelligent risk-aware coordination and proactive interception maneuvers. The framework’s practicality is further validated by a communication-efficient federated optimization architecture. By effectively modeling spatiotemporal dynamics and enabling rapid adaptation, Adv-TransAC provides a powerful solution that moves beyond reactive decision-making, establishing a strong foundation for next-generation, intelligent maritime platforms. Full article
(This article belongs to the Special Issue Advanced Control Strategies for Autonomous Maritime Systems)
Show Figures

Figure 1

44 pages, 6212 KB  
Article
A Hybrid Deep Reinforcement Learning Architecture for Optimizing Concrete Mix Design Through Precision Strength Prediction
by Ali Mirzaei and Amir Aghsami
Math. Comput. Appl. 2025, 30(4), 83; https://doi.org/10.3390/mca30040083 - 3 Aug 2025
Cited by 1 | Viewed by 2359
Abstract
Concrete mix design plays a pivotal role in ensuring the mechanical performance, durability, and sustainability of construction projects. However, the nonlinear interactions among the mix components challenge traditional approaches in predicting compressive strength and optimizing proportions. This study presents a two-stage hybrid framework [...] Read more.
Concrete mix design plays a pivotal role in ensuring the mechanical performance, durability, and sustainability of construction projects. However, the nonlinear interactions among the mix components challenge traditional approaches in predicting compressive strength and optimizing proportions. This study presents a two-stage hybrid framework that integrates deep learning with reinforcement learning to overcome these limitations. First, a Convolutional Neural Network–Long Short-Term Memory (CNN–LSTM) model was developed to capture spatial–temporal patterns from a dataset of 1030 historical concrete samples. The extracted features were enhanced using an eXtreme Gradient Boosting (XGBoost) meta-model to improve generalizability and noise resistance. Then, a Dueling Double Deep Q-Network (Dueling DDQN) agent was used to iteratively identify optimal mix ratios that maximize the predicted compressive strength. The proposed framework outperformed ten benchmark models, achieving an MAE of 2.97, RMSE of 4.08, and R2 of 0.94. Feature attribution methods—including SHapley Additive exPlanations (SHAP), Elasticity-Based Feature Importance (EFI), and Permutation Feature Importance (PFI)—highlighted the dominant influence of cement content and curing age, as well as revealing non-intuitive effects such as the compensatory role of superplasticizers in low-water mixtures. These findings demonstrate the potential of the proposed approach to support intelligent concrete mix design and real-time optimization in smart construction environments. Full article
(This article belongs to the Section Engineering)
Show Figures

Figure 1

10 pages, 1425 KB  
Article
Reconstructing the Gait Pattern of a Korean Cadaver with Bilateral Lower Limb Asymmetry Using a Virtual Humanoid Modeling Program
by Min Woo Seo, Changmin Lee and Hyun Jin Park
Diagnostics 2025, 15(15), 1943; https://doi.org/10.3390/diagnostics15151943 - 2 Aug 2025
Viewed by 647
Abstract
Background and Objective: This study presents a combined osteometric and biomechanical analysis of a Korean female cadaver exhibiting bilateral lower limb bone asymmetry with abnormal curvature and callus formation on the left femoral midshaft. Methods: To investigate bilateral bone length differences, [...] Read more.
Background and Objective: This study presents a combined osteometric and biomechanical analysis of a Korean female cadaver exhibiting bilateral lower limb bone asymmetry with abnormal curvature and callus formation on the left femoral midshaft. Methods: To investigate bilateral bone length differences, osteometric measurements were conducted at standardized landmarks. Additionally, we developed three gait models using Meta Motivo, an open-source reinforcement learning platform, to analyze how skeletal asymmetry influences stride dynamics and directional control. Results: Detailed measurements revealed that the left lower limb bones were consistently shorter and narrower than their right counterparts. The calculated lower limb lengths showed a bilateral discrepancy ranging from 39 mm to 42 mm—specifically a 6 mm difference in the femur, 33 mm in the tibia, and 36 mm in the fibula. In the gait pattern analysis, the normal model exhibited a straight-line gait without lateral deviation. In contrast, the unbalanced, non-learned model demonstrated compensatory overuse and increased stride length of the left lower limb and a tendency to veer leftward. The unbalanced, learned model showed partial gait normalization, characterized by reduced limb dominance and improved right stride, although directional control remained compromised. Conclusions: This integrative approach highlights the biomechanical consequences of lower limb bone discrepancy and demonstrates the utility of virtual agent-based modeling in elucidating compensatory gait adaptations. Full article
(This article belongs to the Special Issue Clinical Anatomy and Diagnosis in 2025)
Show Figures

Figure 1

Back to TopTop