Sign in to use this feature.

Years

Between: -

Subjects

remove_circle_outline
remove_circle_outline
remove_circle_outline
remove_circle_outline
remove_circle_outline
remove_circle_outline

Journals

Article Types

Countries / Regions

Search Results (22)

Search Parameters:
Keywords = message transmission and compression

Order results
Result details
Results per page
Select all
Export citation of selected articles as:
17 pages, 2669 KB  
Article
Extensible Heterogeneous Collaborative Perception in Autonomous Vehicles with Codebook Compression
by Babak Ebrahimi Soorchaei, Arash Raftari and Yaser Pourmohammadi Fallah
Robotics 2025, 14(12), 186; https://doi.org/10.3390/robotics14120186 - 10 Dec 2025
Viewed by 207
Abstract
Collaborative perception can mitigate occlusion and range limitations in autonomous driving, but deployment remains constrained by strict bandwidth budgets and heterogeneous agent stacks. We propose a communication-efficient and backbone-agnostic framework in which each agent’s encoder is treated as a black box, and a [...] Read more.
Collaborative perception can mitigate occlusion and range limitations in autonomous driving, but deployment remains constrained by strict bandwidth budgets and heterogeneous agent stacks. We propose a communication-efficient and backbone-agnostic framework in which each agent’s encoder is treated as a black box, and a lightweight interpreter maps its intermediate features into a canonical space. To reduce transmission cost, we integrate codebook-based compression that sends only compact discrete indices, while a prompt-guided decoder reconstructs semantically aligned features on the ego vehicle for downstream fusion. Training follows a two-phase strategy: Phase 1 jointly optimizes interpreters, prompts, and fusion components for a fixed set of agents; Phase 2 enables plug-and-play onboarding of new agents by tuning only their specific prompts. Experiments on OPV2V and OPV2VH+ show that our method consistently outperformed early-, intermediate-, and late-fusion baselines under equal or lower communication budgets. With a codebook of size 128, the proposed pipeline preserved over 95% of the uncompressed detection accuracy while reducing communication cost by more than two orders of magnitude. The model also maintained strong performance under bandwidth throttling, missing-agent scenarios, and heterogeneous sensor combinations. Compared to recent state-of-the-art methods such as PolyInter, MPDA, and PnPDA, our framework achieved higher AP while using significantly smaller message sizes. Overall, the combination of prompt-guided decoding and discrete Codebook compression provides a scalable, bandwidth-aware, and heterogeneity-resilient foundation for next-generation collaborative perception in connected autonomous vehicles. Full article
Show Figures

Figure 1

21 pages, 2229 KB  
Article
Efficient Reversible Data Hiding in Encrypted Point Clouds via KD Tree-Based Path Planning and Dual-Model Design
by Yuan-Yu Tsai, Chia-Yuan Li, Cheng-Yu Ho and Ching-Ta Lu
Mathematics 2025, 13(16), 2593; https://doi.org/10.3390/math13162593 - 13 Aug 2025
Viewed by 737
Abstract
Reversible data hiding in encrypted point clouds presents unique challenges due to their unstructured geometry, absence of mesh connectivity, and high sensitivity to spatial perturbations. In this paper, we propose an efficient and secure reversible data hiding framework for encrypted point clouds, incorporating [...] Read more.
Reversible data hiding in encrypted point clouds presents unique challenges due to their unstructured geometry, absence of mesh connectivity, and high sensitivity to spatial perturbations. In this paper, we propose an efficient and secure reversible data hiding framework for encrypted point clouds, incorporating KD tree-based path planning, adaptive multi-MSB prediction, and a dual-model design. To establish a consistent spatial traversal order, a Hamiltonian path is constructed using a KD tree-accelerated nearest-neighbor algorithm. Guided by this path, a prediction-driven embedding strategy dynamically adjusts the number of most significant bits (MSBs) embedded per point, balancing capacity and reversibility while generating a label map that reflects local predictability. The label map is then compressed using Huffman coding to reduce the auxiliary overhead. For enhanced security and lossless recovery, the encrypted point cloud is divided into two complementary shares through a lightweight XOR-based (2, 2) secret sharing scheme. The Huffman tree and compressed label map are distributed across both encrypted shares, ensuring that neither share alone can reveal the original point cloud or the embedded message. Experimental evaluations on diverse 3D models demonstrate that the proposed method achieves near-optimal embedding rates, perfect reconstruction of the original model, and significant obfuscation of the geometric structure. These results confirm the practicality and robustness of the proposed framework for scenarios involving secure 3D point cloud transmission, storage, and sharing. Full article
(This article belongs to the Special Issue Information Security and Image Processing)
Show Figures

Figure 1

23 pages, 1755 KB  
Article
An Efficient Continuous-Variable Quantum Key Distribution with Parameter Optimization Using Elitist Elk Herd Random Immigrants Optimizer and Adaptive Depthwise Separable Convolutional Neural Network
by Vidhya Prakash Rajendran, Deepalakshmi Perumalsamy, Chinnasamy Ponnusamy and Ezhil Kalaimannan
Future Internet 2025, 17(7), 307; https://doi.org/10.3390/fi17070307 - 17 Jul 2025
Cited by 1 | Viewed by 866
Abstract
Quantum memory is essential for the prolonged storage and retrieval of quantum information. Nevertheless, no current studies have focused on the creation of effective quantum memory for continuous variables while accounting for the decoherence rate. This work presents an effective continuous-variable quantum key [...] Read more.
Quantum memory is essential for the prolonged storage and retrieval of quantum information. Nevertheless, no current studies have focused on the creation of effective quantum memory for continuous variables while accounting for the decoherence rate. This work presents an effective continuous-variable quantum key distribution method with parameter optimization utilizing the Elitist Elk Herd Random Immigrants Optimizer (2E-HRIO) technique. At the outset of transmission, the quantum device undergoes initialization and authentication via Compressed Hash-based Message Authentication Code with Encoded Post-Quantum Hash (CHMAC-EPQH). The settings are subsequently optimized from the authenticated device via 2E-HRIO, which mitigates the effects of decoherence by adaptively tuning system parameters. Subsequently, quantum bits are produced from the verified device, and pilot insertion is executed within the quantum bits. The pilot-inserted signal is thereafter subjected to pulse shaping using a Gaussian filter. The pulse-shaped signal undergoes modulation. Authenticated post-modulation, the prediction of link failure is conducted through an authenticated channel using Radial Density-Based Spatial Clustering of Applications with Noise. Subsequently, transmission occurs via a non-failure connection. The receiver performs channel equalization on the received signal with Recursive Regularized Least Mean Squares. Subsequently, a dataset for side-channel attack authentication is gathered and preprocessed, followed by feature extraction and classification using Adaptive Depthwise Separable Convolutional Neural Networks (ADS-CNNs), which enhances security against side-channel attacks. The quantum state is evaluated based on the signal received, and raw data are collected. Thereafter, a connection is established between the transmitter and receiver. Both the transmitter and receiver perform the scanning process. Thereafter, the calculation and correction of the error rate are performed based on the sifting results. Ultimately, privacy amplification and key authentication are performed using the repaired key via B-CHMAC-EPQH. The proposed system demonstrated improved resistance to decoherence and side-channel attacks, while achieving a reconciliation efficiency above 90% and increased key generation rate. Full article
Show Figures

Graphical abstract

23 pages, 4436 KB  
Article
JSN: Design and Analysis of JPEG Steganography Network
by Po-Chyi Su, Yi-Han Cheng and Tien-Ying Kuo
Electronics 2024, 13(23), 4821; https://doi.org/10.3390/electronics13234821 - 6 Dec 2024
Cited by 4 | Viewed by 1493
Abstract
Image steganography involves hiding a secret message within an image for covert communication, allowing only the intended recipient to extract the hidden message from the “stego” image. The secret message can also be an image itself to enable the transmission of more information, [...] Read more.
Image steganography involves hiding a secret message within an image for covert communication, allowing only the intended recipient to extract the hidden message from the “stego” image. The secret message can also be an image itself to enable the transmission of more information, resulting in applications where one image is concealed within another. While existing techniques can embed a secret image of similar size into a cover image with minimal distortion, they often overlook the effects of lossy compression during transmission, such as when saving images in the commonly used JPEG format. This oversight can hinder the extraction of the hidden image. To address the challenges posed by JPEG compression in image steganography, we propose a JPEG Steganography Network (JSN) that leverages a reversible deep neural network as its backbone, integrated with the JPEG encoding process. We utilize 8×8 Discrete Cosine Transform (DCT) and consider the quantization step size specified by JPEG to create a JPEG-compliant stego image. We also discuss various design considerations and conduct extensive testing on JSN to validate its performance and practicality in real-world applications. Full article
(This article belongs to the Special Issue Image and Video Coding Technology)
Show Figures

Figure 1

21 pages, 3213 KB  
Article
An Autoencoder-Based Task-Oriented Semantic Communication System for M2M Communication
by Prabhath Samarathunga, Hossein Rezaei, Maheshi Lokumarambage, Thushan Sivalingam, Nandana Rajatheva and Anil Fernando
Algorithms 2024, 17(11), 492; https://doi.org/10.3390/a17110492 - 2 Nov 2024
Cited by 2 | Viewed by 2562
Abstract
Semantic communication (SC) is a communication paradigm that has gained significant attention, as it offers a potential solution to move beyond Shannon’s formulation in bandwidth-limited communication channels by delivering the semantic meaning of the message rather than its exact form. In this paper, [...] Read more.
Semantic communication (SC) is a communication paradigm that has gained significant attention, as it offers a potential solution to move beyond Shannon’s formulation in bandwidth-limited communication channels by delivering the semantic meaning of the message rather than its exact form. In this paper, we propose an autoencoder-based SC system for transmitting images between two machines over error-prone channels to support emerging applications such as VIoT, XR, M2M, and M2H communications. The proposed autoencoder architecture, with a semantically modeled encoder and decoder, transmits image data as a reduced-dimension vector (latent vector) through an error-prone channel. The decoder then reconstructs the image to determine its M2M implications. The autoencoder is trained for different noise levels under various channel conditions, and both image quality and classification accuracy are used to evaluate the system’s efficacy. A CNN image classifier measures accuracy, as no image quality metric is available for SC yet. The simulation results show that all proposed autoencoders maintain high image quality and classification accuracy at high SNRs, while the autoencoder trained with zero noise underperforms other trained autoencoders at moderate SNRs. The results further indicate that all other proposed autoencoders trained under different noise levels are highly robust against channel impairments. We compare the proposed system against a comparable JPEG transmission system, and results reveal that the proposed system outperforms the JPEG system in compression efficiency by up to 50% and in received image quality with an image coding gain of up to 17 dB. Full article
(This article belongs to the Special Issue Machine Learning Algorithms for Image Understanding and Analysis)
Show Figures

Figure 1

19 pages, 1968 KB  
Article
An Efficient Lossless Compression Algorithm for Maritime Safety Information Using Byte Encoding Network
by Jiwei Hu, Yuan Gao, Qiwen Jin, Guangpeng Zhao and Hongyang Lu
J. Mar. Sci. Eng. 2024, 12(7), 1075; https://doi.org/10.3390/jmse12071075 - 26 Jun 2024
Viewed by 2806
Abstract
The short message function of the BeiDou satellite system, due to its strong concurrent processing capabilities, can quickly and accurately send information to the target location in emergency situations. However, because of data redundancy and limitations on message length, a single piece of [...] Read more.
The short message function of the BeiDou satellite system, due to its strong concurrent processing capabilities, can quickly and accurately send information to the target location in emergency situations. However, because of data redundancy and limitations on message length, a single piece of information often requires multiple transmissions through BeiDou short messages to be completed, resulting in limited transmission capacity. To improve the transmission capacity of information, it is necessary to compress the information during transmission using BeiDou’s short message communication function for maritime safety information. This paper proposes a Byte Encoding-enhanced Prediction by Partial Matching, variant D (BPPMd) algorithm that is particularly suitable for transmitting maritime safety information. Combined with a maritime safety information encoding algorithm (ME), it further improves compression efficiency, optimizes byte space, reduces information redundancy, and ensures the accuracy of the information. In this study, we constructed a maritime safety information dataset that includes three categories of information: meteorological warnings, navigation warnings, and disaster warnings. Experimental results show that the proposed algorithm is particularly suitable for compressing the maritime safety information dataset and outperforms other benchmark algorithms. Therefore, this study indicates that the proposed lossless compression method can be a feasible and effective solution for BeiDou short message communication. Full article
(This article belongs to the Section Ocean Engineering)
Show Figures

Figure 1

16 pages, 859 KB  
Article
An Attention-Averaging-Based Compression Algorithm for Real-Time Transmission of Ship Data via Beidou Navigation System
by Chunchang Zhang and Ji Zeng
J. Mar. Sci. Eng. 2024, 12(2), 300; https://doi.org/10.3390/jmse12020300 - 8 Feb 2024
Cited by 2 | Viewed by 1782
Abstract
The real-time transmission of ship status data from vessels to shore is crucial for live status monitoring and guidance. Traditional reliance on expensive maritime satellite systems for this purpose is being reconsidered with the emergence of the global short message communication service offered [...] Read more.
The real-time transmission of ship status data from vessels to shore is crucial for live status monitoring and guidance. Traditional reliance on expensive maritime satellite systems for this purpose is being reconsidered with the emergence of the global short message communication service offered by the BeiDou-3 navigation satellite system. While this system presents a more cost-effective solution, its bandwidth is notably insufficient for handling real-time ship status data. This inadequacy necessitates the compression of such data. Therefore, this paper introduces an algorithm tailored for real-time compression of sequential ship status data. The algorithm is engineered to ensure both accuracy and the preservation of valid data range integrity. Our methodology integrates quantization, predictive coding employing an attention-averaging-based predictor, and arithmetic coding. This combined approach facilitates the transmission of succinct messages through the BeiDou Navigation System, enabling the live monitoring of ocean-going vessels. Experimental trials conducted with authentic data obtained from ship monitoring systems validate the efficiency of our approach. The achieved compression rates closely approximate theoretical minimum values. Consequently, this method exhibits substantial promise for the real-time transmission of parameters across various systems. Full article
Show Figures

Figure 1

23 pages, 4513 KB  
Article
Enabling Extremely Energy-Efficient End-to-End Secure Communications for Smart Metering Internet of Things Applications Using Static Context Header Compression
by Marion Dumay, Hussein Al Haj Hassan, Philippe Surbayrole, Thibaut Artis, Dominique Barthel and Alexander Pelov
Appl. Sci. 2023, 13(21), 11921; https://doi.org/10.3390/app132111921 - 31 Oct 2023
Cited by 4 | Viewed by 2259
Abstract
Smart metering IoT applications are among the most energy-critical in the current panorama. Metering sensors are battery-powered and are expected to have a lifetime exceeding ten years. In order to achieve such long operation duration, a generic header compression mechanism named Static Context [...] Read more.
Smart metering IoT applications are among the most energy-critical in the current panorama. Metering sensors are battery-powered and are expected to have a lifetime exceeding ten years. In order to achieve such long operation duration, a generic header compression mechanism named Static Context Header Compression (SCHC) has been introduced and accepted as a standard by the Internet Engineering Task Force (IETF). This paper aims to demonstrate the energy savings enabled by the use of SCHC on a cellular IoT network by the means of real-life implementation and measurements. Experiments are conducted in a controlled environment for different scenarios and considering multiple parameters such as message size and radio conditions. Measurements show the high impact of this header compression mechanism, particularly when the radio conditions are bad and repetitions are used to improve the reliability of the transmission: a reduction of up to 40% in energy consumption is observed. Using SCHC over the non-IP transport mode (NIDD) of NB-IoT compared to the legacy IP mode also enables significant energy savings and allows the latency to be reduced while maintaining the interoperability provided by the IP layer. Full article
Show Figures

Figure 1

20 pages, 7056 KB  
Article
Design of Power Amplifiers for BDS-3 Terminal Based on InGaP/GaAs HBT MMIC and LGA Technology
by Zhenbing Li, Junjie Huang, Jinrong Zhang, Shilin Jia, Haoyang Sun, Gang Li and Guangjun Wen
Micromachines 2023, 14(11), 1995; https://doi.org/10.3390/mi14111995 - 27 Oct 2023
Cited by 1 | Viewed by 2757
Abstract
With the development and popularization of the Beidou-3 navigation satellite system (BDS-3), to ensure its unique short message function, it is necessary to integrate a radio frequency (RF) transmitting circuit with high performance in the BDS-3 terminal. As the key device in an [...] Read more.
With the development and popularization of the Beidou-3 navigation satellite system (BDS-3), to ensure its unique short message function, it is necessary to integrate a radio frequency (RF) transmitting circuit with high performance in the BDS-3 terminal. As the key device in an RF transmitting circuit, the RF power amplifier (PA) largely determines the comprehensive performance of the circuit with its transmission power, efficiency, linearity, and integration. Therefore, in this paper, an L-band highly integrated PA chip compatible with 3 W and 5 W output power is designed in InGaP/GaAs heterojunction bipolar transistor (HBT) technology combined with temperature-insensitive adaptive bias technology, class-F harmonic suppression technology, analog pre-distortion technology, temperature-insensitive adaptive power detection technology, and land grid array (LGA) packaging technology. Additionally, three auxiliary platforms are proposed, dedicated to the simulation and optimization of the same type of PA designs. The simulation results show that at the supply voltage of 5 V and 3.5 V, the linear gain of the PA chip reaches 39.4 dB and 38.7 dB, respectively; the output power at 1 dB compression point (P1dB) reaches 37.5 dBm and 35.1 dBm, respectively; the saturated output power (Psat) reaches 38.2 dBm and 36.2 dBm, respectively; the power added efficiency (PAE) reaches 51.7% and 48.2%, respectively; and the higher harmonic suppression ratios are less than −62 dBc and −65 dBc, respectively. The size of the PA chip is only 6 × 4 × 1 mm3. The results also show that the PA chip has high gain, high efficiency, and high linearity under both output power conditions, which has obvious advantages over similar PA chip designs and can meet the short message function of the BDS-3 terminal in various application scenarios. Full article
(This article belongs to the Special Issue Advancements in Design and Fabrication of Miniature Devices)
Show Figures

Figure 1

19 pages, 3244 KB  
Article
Cryptographic Algorithms with Data Shorter than the Encryption Key, Based on LZW and Huffman Coding
by Tomasz Krokosz, Jarogniew Rykowski, Małgorzata Zajęcka, Robert Brzoza-Woch and Leszek Rutkowski
Sensors 2023, 23(17), 7408; https://doi.org/10.3390/s23177408 - 25 Aug 2023
Cited by 4 | Viewed by 2469
Abstract
Modern, commonly used cryptosystems based on encryption keys require that the length of the stream of encrypted data is approximately the length of the key or longer. In practice, this approach unnecessarily complicates strong encryption of very short messages commonly used for example [...] Read more.
Modern, commonly used cryptosystems based on encryption keys require that the length of the stream of encrypted data is approximately the length of the key or longer. In practice, this approach unnecessarily complicates strong encryption of very short messages commonly used for example in ultra-low-power and resource-constrained wireless network sensor nodes based on microcontrollers (MCUs). In such cases, the data payload can be as short as a few bits of data while the typical length of the key is several hundred bits or more. The article proposes an idea of employing a complex of two algorithms, initially applied for data compression, acting as a standard-length encryption key algorithm to increase the transmission security of very short data sequences, even as short as one or a few bytes. In this article, we present and evaluate an approach that uses LZW and Huffman coding to achieve data transmission obfuscation and a basic level of security. Full article
(This article belongs to the Special Issue Network Security and IoT Security)
Show Figures

Figure 1

23 pages, 460 KB  
Article
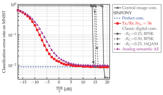
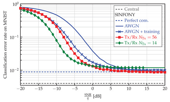
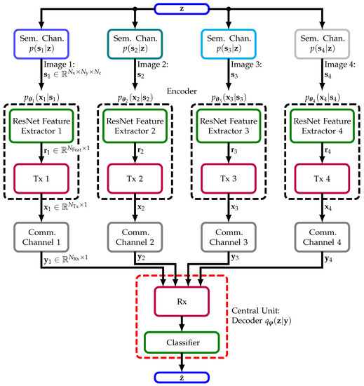
Semantic Information Recovery in Wireless Networks
by Edgar Beck, Carsten Bockelmann and Armin Dekorsy
Sensors 2023, 23(14), 6347; https://doi.org/10.3390/s23146347 - 12 Jul 2023
Cited by 25 | Viewed by 3508
Abstract
Motivated by the recent success of Machine Learning (ML) tools in wireless communications, the idea of semantic communication by Weaver from 1949 has gained attention. It breaks with Shannon’s classic design paradigm by aiming to transmit the meaning of a message, i.e., semantics, [...] Read more.
Motivated by the recent success of Machine Learning (ML) tools in wireless communications, the idea of semantic communication by Weaver from 1949 has gained attention. It breaks with Shannon’s classic design paradigm by aiming to transmit the meaning of a message, i.e., semantics, rather than its exact version and, thus, enables savings in information rate. In this work, we extend the fundamental approach from Basu et al. for modeling semantics to the complete communications Markov chain. Thus, we model semantics by means of hidden random variables and define the semantic communication task as the data-reduced and reliable transmission of messages over a communication channel such that semantics is best preserved. We consider this task as an end-to-end Information Bottleneck problem, enabling compression while preserving relevant information. As a solution approach, we propose the ML-based semantic communication system SINFONY and use it for a distributed multipoint scenario; SINFONY communicates the meaning behind multiple messages that are observed at different senders to a single receiver for semantic recovery. We analyze SINFONY by processing images as message examples. Numerical results reveal a tremendous rate-normalized SNR shift up to 20 dB compared to classically designed communication systems. Full article
(This article belongs to the Section Communications)
Show Figures

Figure 1

15 pages, 4063 KB  
Article
An End-to-End Robust Video Steganography Model Based on a Multi-Scale Neural Network
by Shutong Xu, Zhaohong Li, Zhenzhen Zhang and Junhui Liu
Electronics 2022, 11(24), 4102; https://doi.org/10.3390/electronics11244102 - 9 Dec 2022
Cited by 6 | Viewed by 4365
Abstract
The purpose of video steganography is to hide messages in the video file and prevent them from being detected, and finally the secret message can be extracted completely at the receiver. In this paper, an end-to-end video steganography based on GAN and multi-scale [...] Read more.
The purpose of video steganography is to hide messages in the video file and prevent them from being detected, and finally the secret message can be extracted completely at the receiver. In this paper, an end-to-end video steganography based on GAN and multi-scale deep learning network is proposed, which consists of the encoder, decoder and discriminator. However, in the transmission process, videos will inevitably be encoded. Thus, a noise layer is introduced between the encoder and the decoder, which makes the model able to resist popular video compressions. Experimental results show that the proposed end-to-end steganography has achieved high visual quality, large embedding capacity, and strong robustness. Moreover, the proposed method performances better compared to the latest end-to-end video steganography. Full article
(This article belongs to the Special Issue Artificial Intelligence Technologies and Applications)
Show Figures

Figure 1

13 pages, 3609 KB  
Article
Data Hiding of Multicompressed Images Based on Shamir Threshold Sharing
by Haoyang Kang, Lu Leng and Byung-Gyu Kim
Appl. Sci. 2022, 12(19), 9629; https://doi.org/10.3390/app12199629 - 25 Sep 2022
Cited by 7 | Viewed by 2218
Abstract
Image-based data hiding methods have been used in the development of various applications in computer vision. At present, there are two main types of data hiding based on secret sharing, namely dual-image data hiding and multi-image data hiding. Dual-image data hiding is a [...] Read more.
Image-based data hiding methods have been used in the development of various applications in computer vision. At present, there are two main types of data hiding based on secret sharing, namely dual-image data hiding and multi-image data hiding. Dual-image data hiding is a kind of secret sharing-based data hiding in the extreme case. During the image transmission and storage process, the two shadow images are visually highly similar. Multi-image data hiding disassembles the cover image into multiple meaningless secret images through secret sharing. Both of the above two methods can easily attract attackers’ attention and cannot effectively guarantee the security of the secret message. In this paper, through the Shamir threshold scheme for secret sharing, the secret message is disassembled into multiple subsecrets that are embedded in the smooth blocks of multiple different images, by substituting the bitmap of block truncation coding. Thus, the shortcomings of the above two data hiding methods are effectively avoided. The proposed method embeds the secret messages in the compressed images, so it satisfactorily balances the visual quality and the embedding capacity. In our method, the shadow images make sense while they are not visually similar. The compression ratio is four, so the embedding capacity of our method has an obvious advantage under the same storage space. Full article
Show Figures

Figure 1

24 pages, 4679 KB  
Article
Safety Monitoring System of CAVs Considering the Trade-Off between Sampling Interval and Data Reliability
by Sehyun Tak and Seongjin Choi
Sensors 2022, 22(10), 3611; https://doi.org/10.3390/s22103611 - 10 May 2022
Cited by 9 | Viewed by 2521
Abstract
The safety of urban transportation systems is considered a public health issue worldwide, and many researchers have contributed to improving it. Connected automated vehicles (CAVs) and cooperative intelligent transportation systems (C-ITSs) are considered solutions to ensure the safety of urban transportation systems using [...] Read more.
The safety of urban transportation systems is considered a public health issue worldwide, and many researchers have contributed to improving it. Connected automated vehicles (CAVs) and cooperative intelligent transportation systems (C-ITSs) are considered solutions to ensure the safety of urban transportation systems using various sensors and communication devices. However, realizing a data flow framework, including data collection, data transmission, and data processing, in South Korea is challenging, as CAVs produce a massive amount of data every minute, which cannot be transmitted via existing communication networks. Thus, raw data must be sampled and transmitted to the server for further processing. The data acquired must be highly accurate to ensure the safety of the different agents in C-ITS. On the other hand, raw data must be reduced through sampling to ensure transmission using existing communication systems. Thus, in this study, C-ITS architecture and data flow are designed, including messages and protocols for the safety monitoring system of CAVs, and the optimal sampling interval determined for data transmission while considering the trade-off between communication efficiency and accuracy of the safety performance indicators. Three safety performance indicators were introduced: severe deceleration, lateral position variance, and inverse time to collision. A field test was conducted to collect data from various sensors installed in the CAV, determining the optimal sampling interval. In addition, the Kolmogorov–Smirnov test was conducted to ensure statistical consistency between the sampled and raw datasets. The effects of the sampling interval on message delay, data accuracy, and communication efficiency in terms of the data compression ratio were analyzed. Consequently, a sampling interval of 0.2 s is recommended for optimizing the system’s overall efficiency. Full article
(This article belongs to the Section Intelligent Sensors)
Show Figures

Figure 1

17 pages, 677 KB  
Article
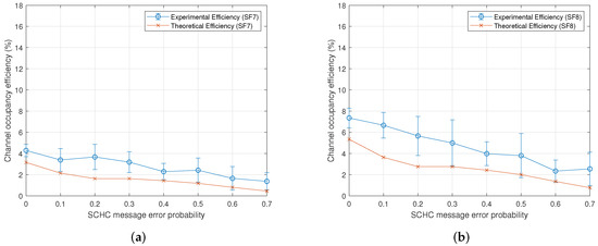
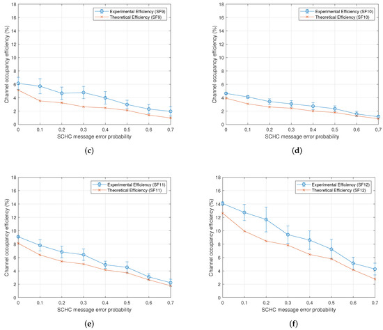
SCHC over LoRaWAN Efficiency: Evaluation and Experimental Performance of Packet Fragmentation
by Rodrigo Muñoz, Juan Saez Hidalgo, Felipe Canales, Diego Dujovne and Sandra Céspedes
Sensors 2022, 22(4), 1531; https://doi.org/10.3390/s22041531 - 16 Feb 2022
Cited by 9 | Viewed by 4052
Abstract
Low Power Wide Area Networks (LPWAN) are expected to enable the massive connectivity of small and constrained devices to the Internet of Things. Due to the restricted nature of both end devices and network links, LPWAN technologies employ network stacks where there is [...] Read more.
Low Power Wide Area Networks (LPWAN) are expected to enable the massive connectivity of small and constrained devices to the Internet of Things. Due to the restricted nature of both end devices and network links, LPWAN technologies employ network stacks where there is no interoperable network layer as a general case; instead, application data are usually placed directly into technology-specific two-layer frames. Besides not being able to run standard IP-based protocols at the end device, the lack of an IP layer also causes LPWAN segments to operate in an isolated manner, requiring middleboxes to interface non-IP LPWAN technologies with the IP world. The IETF has standardized a compression and fragmentation scheme, called Static Context Header Compression and Fragmentation (SCHC), which can compress and fragment IPv6 and UDP headers for LPWAN in a way that enables IP-based communications on the constrained end device. This article presents a model to determine the channel occupation efficiency based on the transmission times of SCHC messages in the upstream channel of a LoRaWAN™ link using the ACK-on-Error mode of standard SCHC. The model is compared against experimental data obtained from the transmission of packets that are fragmented using a SCHC over LoRaWAN implementation. This modeling provides a relationship between the channel occupancy efficiency, the spreading factor of LoRa™, and the probability of an error of a SCHC message. The results show that the model correctly predicts the efficiency in channel occupation for all spreading factors. Furthermore, the SCHC ACK-on-Error mode implementation for the upstream channel has been made fully available for further use by the research community. Full article
(This article belongs to the Section Internet of Things)
Show Figures

Figure 1

Back to TopTop