Sign in to use this feature.

Years

Between: -

Subjects

remove_circle_outline
remove_circle_outline
remove_circle_outline
remove_circle_outline
remove_circle_outline
remove_circle_outline
remove_circle_outline
remove_circle_outline
remove_circle_outline

Journals

remove_circle_outline
remove_circle_outline
remove_circle_outline
remove_circle_outline
remove_circle_outline
remove_circle_outline
remove_circle_outline
remove_circle_outline
remove_circle_outline
remove_circle_outline
remove_circle_outline
remove_circle_outline
remove_circle_outline
remove_circle_outline
remove_circle_outline
remove_circle_outline
remove_circle_outline

Article Types

Countries / Regions

remove_circle_outline
remove_circle_outline
remove_circle_outline
remove_circle_outline
remove_circle_outline
remove_circle_outline

Search Results (2,890)

Search Parameters:
Keywords = melanoma treatment

Order results
Result details
Results per page
Select all
Export citation of selected articles as:
29 pages, 3250 KB  
Review
Mechanisms of Metabolic Reprogramming Regulating Immunosuppression in the Gastric Cancer Tumor Microenvironment
by Wenting Dong, Xuepeng Qian, Honglin Liu, Jinhai Huo and Weiming Wang
Biomolecules 2026, 16(1), 160; https://doi.org/10.3390/biom16010160 - 16 Jan 2026
Abstract
Immunotherapy, especially immune checkpoint inhibitors (ICIs), has become one of the core therapeutic approaches in cancer in recent years. It demonstrates remarkable efficacy in the treatment of melanoma and lung cancer. Conversely, its use in treating gastric cancer (GC) is not associated with [...] Read more.
Immunotherapy, especially immune checkpoint inhibitors (ICIs), has become one of the core therapeutic approaches in cancer in recent years. It demonstrates remarkable efficacy in the treatment of melanoma and lung cancer. Conversely, its use in treating gastric cancer (GC) is not associated with considerable benefits. The high heterogeneity of GC and the tumor microenvironment (TME) may directly influence this phenomenon. This review focuses on the correlation between Helicobacter pylori (H. pylori) infection, gastric physiology, and molecular subtype-specific induction pathways, with emphasis on the unique metabolic features of GC. It explores the connection of H. pylori infection, gastric physiologic functions, and molecular subtype-specific induction mechanism of GC with the special metabolism of GC. It also explains the relationship between immune metabolic reprogramming and the suppressive TME in GC. Crucially, we summarize emerging therapeutic strategies targeting metabolic vulnerabilities. Furthermore, we explore the potential of subtype-guided metabolic therapies to overcome the challenges of the immunosuppressive tumor microenvironment in GC. Full article
(This article belongs to the Collection Recent Advances in Cancer Immunotherapy)
Show Figures

Figure 1

26 pages, 5287 KB  
Article
Discovery of New Quinazolinone and Benzimidazole Analogs as Tubulin Polymerization Inhibitors with Potent Anticancer Activities
by Boye Jiang, Juan Zhang, Kai Shao, Conghao Gai, Bing Xu, Yan Zou, Yan Song, Qingjie Zhao, Qingguo Meng and Xiaoyun Chai
Pharmaceuticals 2026, 19(1), 161; https://doi.org/10.3390/ph19010161 - 15 Jan 2026
Abstract
Background/Objectives: Cancer persists as a leading concern in the current medical field, and current therapies are limited by toxicity, cost, and resistance. Targeted inhibition of tubulin polymerization is considered as a promising therapeutic strategy for cancer treatment. Methods: Thirty-one new tubulin polymerization [...] Read more.
Background/Objectives: Cancer persists as a leading concern in the current medical field, and current therapies are limited by toxicity, cost, and resistance. Targeted inhibition of tubulin polymerization is considered as a promising therapeutic strategy for cancer treatment. Methods: Thirty-one new tubulin polymerization inhibitors were designed via molecular hybridization techniques, and BLI technology was employed to quantitatively investigate their interactions with tubulin. Antiproliferative activities against MCF-7, MDA-MB-231, A549, and HeLa cell lines was evaluated using the CCK8 assay. Apoptosis induction and cell cycle arrest were analyzed by flow cytometry. The anti-tumor activity of compound B6 was validated in a mouse melanoma tumor model. Results: Compounds exhibited varying degrees of antiproliferative activity against four tumor cell lines. Among them, compound B6 was the most promising candidate and displayed strong broad-spectrum anticancer activity with an average IC50 value of 2 μM. The mechanism studies revealed that compound B6 inhibited tubulin polymerization in vitro, disrupted cell microtubule networks, and arrested the cell cycle at G2/M phase. Furthermore, B6 displayed significant in vivo antitumor efficacy in a melanoma tumor model with tumor growth inhibition rates of 70.21% (50 mg/kg). Conclusions: This work shows that B6 is a promising lead compound deserving further investigation as a potential anticancer agent. Full article
(This article belongs to the Section Medicinal Chemistry)
Show Figures

Figure 1

12 pages, 452 KB  
Case Report
Therapeutic Management of Patients with Metastatic BRAF-Mutated Melanoma: A Case Series Encompassing Different Clinical Scenarios
by Ana Arance, Roberto Díaz, Eva Muñoz-Couselo, Teresa Puértolas, Almudena García Castaño, Rafael López Castro, Gretel Benítez López, Rubén de Toro, María Quindós, Enrique Espinosa, Pablo Ayala de Miguel and Margarita Majem
Onco 2026, 6(1), 6; https://doi.org/10.3390/onco6010006 - 15 Jan 2026
Abstract
In the context of advanced BRAF-mutant melanoma, the treatment landscape has undergone a paradigm shift due to the impact of immune checkpoint inhibitors and BRAF/MEK inhibitors. This article presents three clinically illustrative melanoma cases that served as focal points for in-depth discussions [...] Read more.
In the context of advanced BRAF-mutant melanoma, the treatment landscape has undergone a paradigm shift due to the impact of immune checkpoint inhibitors and BRAF/MEK inhibitors. This article presents three clinically illustrative melanoma cases that served as focal points for in-depth discussions during 12 expert meetings held across Spain. These include a treatment-naïve metastatic melanoma patient, a patient experiencing a recurrence while on anti-PD-1 adjuvant therapy, and a third patient whose melanoma relapsed ≥6 months after the end of adjuvant therapy. The discussions revolved around optimal treatment sequencing, emphasizing the challenges and alternatives discussed in each scenario. The common view aligned towards a nuanced approach that involves navigating the complexities of treatment choices. The conclusions underscore the need for personalized therapeutic strategies and highlight the ongoing challenge of refining real-life evidence-based algorithms for the management of metastatic BRAF-mutant melanoma. Full article
Show Figures

Figure 1

33 pages, 538 KB  
Review
Bispecific T-Cell Engagers, Cell Therapies, and Other Non-Checkpoint Immunotherapies for Metastatic Uveal Melanoma: A Narrative Review
by Jakub Kleinrok, Weronika Pająk, Joanna Pec, Kamil Rusztyn, Joanna Dolar-Szczasny, Alicja Forma, Grzegorz Teresiński and Jacek Baj
J. Clin. Med. 2026, 15(2), 641; https://doi.org/10.3390/jcm15020641 - 13 Jan 2026
Viewed by 108
Abstract
Metastatic uveal melanoma (MUM) remains largely refractory to immune-checkpoint inhibition, so recent research has turned to bispecific T-cell engagers (BTCEs), adoptive-cell therapies (ACTs), and oncolytic viruses (OVs). To summarize the available clinical evidence, we performed a structured literature search across PubMed, Scopus, and [...] Read more.
Metastatic uveal melanoma (MUM) remains largely refractory to immune-checkpoint inhibition, so recent research has turned to bispecific T-cell engagers (BTCEs), adoptive-cell therapies (ACTs), and oncolytic viruses (OVs). To summarize the available clinical evidence, we performed a structured literature search across PubMed, Scopus, and Europe PMC for primary studies published between 1 January 2010 and 31 May 2025 that enrolled at least three adults with MUM, treated with one of these modalities, and that reported efficacy or grade-3+ safety outcomes; two reviewers independently performed screening, data extraction, and risk-of-bias assessment, and because of notable heterogeneity, we synthesized the findings narratively. Twenty-two studies met the criteria—thirteen phase I–III trials, eight observational cohorts, and one case series—covering fifteen BTCE cohorts, four ACT cohorts, and three OV cohorts. Tebentafusp, the dominant BTCE evaluated in roughly 1150 HLA-A*02:01-positive patients, extended median overall survival from 16.0 to 21.7 months (hazard ratio 0.51, with three-year follow-up HR 0.68) in its pivotal phase-III trial despite objective response rates of only 5–12%, with early skin rash and week-12 circulating-tumor-DNA clearance emerging as consistent markers of benefit. Tumor-infiltrating lymphocyte therapy, administered to about thirty patients, produced objective responses in 11–35% and occasional durable complete remissions, although median progression-free survival remained 2–6 months and severe cytopenias were universal. Three early-phase OV studies, totaling twenty-nine patients, yielded no radiographic responses but showed tumor-specific T-cell expansion and transient disease stabilization. Safety profiles reflected the mechanism of action: tebentafusp most often caused rash, pyrexia, and usually manageable cytokine-release syndrome with grade-3+ events in 40–70% yet discontinuation in roughly 2%; TIL therapy toxicity was driven by lymphodepleting chemotherapy and high-dose interleukin-2 with one treatment-related death; and OVs were generally well tolerated with no more than 20% grade-3 events. Full article
(This article belongs to the Section Ophthalmology)
Show Figures

Figure 1

25 pages, 2357 KB  
Article
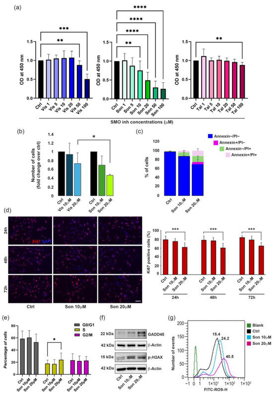
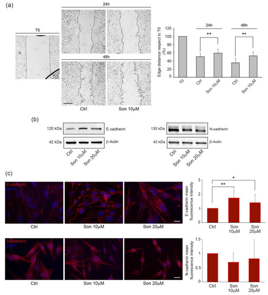
Aberrant Activation of the Hedgehog Pathway in Cutaneous Melanoma: Therapeutic Potential of Pharmacological Inhibitors
by F. Papaccio, D. Kovacs, R. Marrapodi, S. Caputo, E. Migliano, E. Melucci, S. Scalera, C. Cota, M. Maugeri-Saccà and B. Bellei
Int. J. Mol. Sci. 2026, 27(2), 762; https://doi.org/10.3390/ijms27020762 - 12 Jan 2026
Viewed by 110
Abstract
Cutaneous melanoma is a highly aggressive skin cancer prone to relapse and metastasis. Surgery is often curative when combined with early screening and prevention. However, in recurrent or advanced disease, the development of new targeted and immune therapies has demonstrated promising clinical outcomes, [...] Read more.
Cutaneous melanoma is a highly aggressive skin cancer prone to relapse and metastasis. Surgery is often curative when combined with early screening and prevention. However, in recurrent or advanced disease, the development of new targeted and immune therapies has demonstrated promising clinical outcomes, although the acquisition of resistance limits their effectiveness. Thus, new therapeutic approaches are needed. Emerging data indicate that the Hedgehog (Hh) pathway, which is essential for embryonic development, is aberrantly reactivated in melanoma and may represent a promising therapeutic target. Here, we demonstrate its chronic up-modulation in a panel of patient-derived cell lines and, by investigating the underlying molecular mechanisms, we excluded mutations in the principal components of the pathway. We observed reduced PTCH1 and SUFU repressors expression and GLI2 upregulation as common melanoma features. At the same time, copious SHH release, the principal PTCH1 ligand, evidenced autocrine Hh signaling activation. Consistently, a tendency of greater level of this factor resulted higher in the blood of patients compared to controls, confirming the relevance of ligand-dependent trigger in melanoma. The therapeutic potential of inhibiting the Hh pathway is highlighted by the reduced proliferation and migration observed in the presence of clinically approved pharmacological Hh antagonists. Profiling inflammatory mediators revealed significant modulation upon treatment with SMO inhibitors, possibly affecting chemotactic and immune functions. Collectively, these findings provide deeper insight into the role of the Hh pathway in melanoma and support the potential repurposing of Hh inhibitors as therapeutic agents for melanoma. Full article
(This article belongs to the Special Issue Skin Cancer: From Molecular Pathophysiology to Novel Treatment)
Show Figures

Figure 1

14 pages, 1820 KB  
Article
Efficacy of 4% 5-Fluorouracil Cream in the Treatment of Actinic Keratoses: A Single-Center Experience
by Carmen Cantisani, Antonio Di Guardo, Giovanni Paolino, Natasa Balázs, Mehdi Boostani, Norbert Kiss, Claudio Conforti, Francesca Feresin, Andrea Carugno, Luca Gargano, Luigi Losco, Steven Paul Nisticò and Giovanni Pellacani
J. Clin. Med. 2026, 15(2), 612; https://doi.org/10.3390/jcm15020612 - 12 Jan 2026
Viewed by 126
Abstract
Background/Objectives: Actinic keratoses (AKs), also known as solar keratoses, are considered premalignant skin lesions that can evolve into squamous cell carcinoma (SCC). Among the available options, 5-fluorouracil (5-FU) remains a cornerstone. Methods: This study is a retrospective analysis of our database of the [...] Read more.
Background/Objectives: Actinic keratoses (AKs), also known as solar keratoses, are considered premalignant skin lesions that can evolve into squamous cell carcinoma (SCC). Among the available options, 5-fluorouracil (5-FU) remains a cornerstone. Methods: This study is a retrospective analysis of our database of the non-melanoma skin cancer outpatient clinic. The main objective was to evaluate patients treated with 4% 5-FU cream for AK lesions. The efficacy of 4% 5-FU was evaluated retrospectively by measuring the percentage of patients who achieved complete clearance. A secondary efficacy measure was the percentage of partial clearance, defined as at least a 75% reduction in lesion count. Additionally, the study aimed to assess the safety of 4% 5-FU cream. Results: We included 150 patients clinically diagnosed with AK, treated with 4% 5-FU cream and evaluated 432 lesions. Complete clearance of lesions was observed in 138 patients (92%) with partial clearance in 12 patients (8%). At 12 months, the recurrence rate was 11%. Conclusions: Based on our analysis, 4% 5-FU cream is an effective and well-tolerated treatment for AKs, particularly in patients with extensive field cancerization. While local skin reactions are a natural part of its mechanism, they are manageable and do not outweigh clinical benefits. Full article
Show Figures

Figure 1

16 pages, 1307 KB  
Article
Malignant Melanoma: Landscape of Molecular Markers
by Melanie Winter, Silvana Ebner, Viola Baum, Kati Kiil, Marc-Alexander Rauschendorf and Peter J. Wild
Biomedicines 2026, 14(1), 157; https://doi.org/10.3390/biomedicines14010157 - 12 Jan 2026
Viewed by 125
Abstract
Background: In melanoma diagnostics key molecular markers, such as BRAF, NRAS, and KIT mutations also paved the way for targeted therapies. Immunotherapies, including immune checkpoint inhibitors like anti-CTLA-4 and anti-PD-1/PD-L1, have revolutionized treatment, improving survival outcomes for advanced-stage melanoma patients. Despite [...] Read more.
Background: In melanoma diagnostics key molecular markers, such as BRAF, NRAS, and KIT mutations also paved the way for targeted therapies. Immunotherapies, including immune checkpoint inhibitors like anti-CTLA-4 and anti-PD-1/PD-L1, have revolutionized treatment, improving survival outcomes for advanced-stage melanoma patients. Despite these advances, challenges such as resistance to targeted therapies and variability in patient responses to immunotherapy remain critical issues. The purpose of the project is to characterize the molecular landscape of a set of 28 malignant melanomas using next-generation sequencing, identify the prevalence and nature of class 3–5 variants (e.g., NRAS, BRAF, KIT, TP53), assess the genetic complexity and molecular patterns, and use these insights to inform personalized therapies and optimize patient stratification for potential combination strategies (targeted therapy followed by immunotherapy). Methods: We analyzed a set of malignant melanoma of the skin of 17 women (61%) and 11 men (39%) at the age of 23 to 85 years (median: 63 years) by tumor-only next generation sequencing. Results: 22/28 cases (79%) present a pathogenic or likely pathogenic variant with an allelic frequency of ≥5%. In total 42 distinct somatic pathogenic or likely pathogenic variants with an allelic frequency of ≥5% could be detected. The most frequent pathogenic molecular alteration in these melanomas were found in NRAS (25%) and BRAF (25%). The most frequent molecular alteration of unknown significance was found in FANDC2 (46%), NOTCH3 (39%), ARID1A (32%), PMS2 (32%), POLE (29%), NOTCH1 (29%), TSC2 (25%), SMARCA4 (25%), ATR (25%) and TERT (21%). Conclusions: While NRAS and BRAF were the most frequent actionable alterations (each 25%), a broad spectrum of variants of unknown significance (e.g., FANDC2, NOTCH3, ARID1A, PMS2, POLE, NOTCH1, TSC2, SMARCA4, ATR and TERT) also predominates, underscoring the genetic complexity of melanoma. These variants complicate clinical decision-making because their contribution to tumorigenesis, therapeutic response, and prognosis remains uncertain. Nevertheless, these variants also offer a valuable resource for future research, as they may uncover novel pathogenic mechanisms or therapeutic targets once their significance is elucidated. Integrating comprehensive genetic profiling with immunologic markers can enhance patient stratification and support rational, potentially synergistic strategies, such as combining targeted therapies with immunotherapy, to optimize clinical outcomes. This study is limited due to a small cohort and limited available clinical data. Larger cohort studies and prospective clinical trials are necessary to validate and explore the interplay between molecular and immune biomarkers as well as general biological mechanism in paving therapeutic way in melanoma. Full article
(This article belongs to the Section Cancer Biology and Oncology)
Show Figures

Figure 1

21 pages, 2755 KB  
Article
Toll-like Receptor 7/8 Agonists Exert Antitumor Effect in a Mouse Melanoma Model
by Gheorghita Isvoranu, Mihaela Surcel, Ana-Maria Enciu, Adriana Narcisa Munteanu, Monica Neagu, Andrei Marian Niculae, Gabriela Chiritoiu, Cristian V. A. Munteanu and Marioara Chiritoiu-Butnaru
Medicina 2026, 62(1), 141; https://doi.org/10.3390/medicina62010141 - 9 Jan 2026
Viewed by 149
Abstract
Background and Objectives: Toll-like receptors (TLRs) are pattern recognition receptors with an essential role in regulating both the innate and adaptive immune response. Given their pleiotropic effects in mounting an immune response, previous studies have proposed targeting these TLRs might render alternative [...] Read more.
Background and Objectives: Toll-like receptors (TLRs) are pattern recognition receptors with an essential role in regulating both the innate and adaptive immune response. Given their pleiotropic effects in mounting an immune response, previous studies have proposed targeting these TLRs might render alternative strategies for cancer therapy. Synthetic immune response modifiers, such as imidazoquinolines, stimulate the immune cells by activating Toll-like receptors, particularly TLR7/8 receptors, consequently mounting an immune response. Agonists of this class activate, via TLR-mediated signaling, dendritic and B cells, as well as myeloid cells and T cells, thus exhibiting good prospects for cancer immunotherapy. In the present study, we sought to evaluate the effect of imiquimod and gardiquimod, two TLR 7 and 7/8 agonists, respectively, on tumor growth and phenotype of NK cells associated with melanoma. Materials and Methods: We generated a syngeneic model of melanoma in C57BL/6J mice by subcutaneously injecting murine melanoma cells and monitoring tumor growth. Starting on day 8 or 14, we applied TLR agonists either intratumorally or topically and followed the tumor dynamics and NK cell-associated pattern. Results: Our results suggest that both TLR agonists displayed an antitumor effect along with a phenotypically activated profile of NK cells. Both imiquimod and gardiquimod treatment inhibited tumor growth, with gardiquimod showing an increased potency compared to imiquimod. Conclusions: This implies that TLR agonists like imiquimod and gardiquimod could serve as neoadjuvant, adjuvant, or complementary immunotherapeutic agents in melanoma therapy. Full article
(This article belongs to the Section Oncology)
Show Figures

Figure 1

24 pages, 4485 KB  
Article
Identification of Immune&Driver Molecular Subtypes Optimizes Immunotherapy Strategies for Gastric Cancer
by Jing Gan, Bo Yang, Shuangshuang Wang, Hongbo Zhu, Manyi Xu, Yongle Xu, Xinrong Li, Wenbo Dong, Yusen Zhao, Mengmeng Liu, Wei Feng, Yujie Liu, Junjie Duan, Shangwei Ning and Hui Zhi
Int. J. Mol. Sci. 2026, 27(2), 696; https://doi.org/10.3390/ijms27020696 - 9 Jan 2026
Viewed by 203
Abstract
Immunotherapy has become a promising treatment for gastric cancer. However, its effectiveness varies significantly across subtypes because of heterogeneous immune microenvironments and genomic alterations. Here, we established Immune&Driver molecular subtypes CS1 and CS2 by systematically integrating multi-omics data for immune-related and driver genes. [...] Read more.
Immunotherapy has become a promising treatment for gastric cancer. However, its effectiveness varies significantly across subtypes because of heterogeneous immune microenvironments and genomic alterations. Here, we established Immune&Driver molecular subtypes CS1 and CS2 by systematically integrating multi-omics data for immune-related and driver genes. CS1 was linked to a better prognosis, while CS2 represented a poorer prognostic phenotype. CS1 displayed enhanced genomic instability, marked by higher mutation frequency and chromosomal alterations. In contrast, CS2 exhibited higher immune activity, with a higher density of immune cell infiltration and increased expression of chemokines and immune checkpoint genes. Among FDA-approved anti-cancer agents included in a pan-cancer drug sensitivity prediction framework, CS1 was predicted to be more sensitive to conventional chemotherapeutic agents, whereas CS2 was predicted to be more responsive to immune-related agents. In melanoma datasets, a CS2-like transcriptomic pattern was associated with improved response to anti-PD-1 therapy, with the combination of anti-PD-1 and anti-CTLA-4 showing more favorable response patterns compared to anti-PD-1 monotherapy. Additionally, we developed an immunotherapy response prediction model using PCA-based logistic regression according to the transcriptional expression of CS biomarkers. The model was trained in melanoma immunotherapy cohorts and validated across independent melanoma datasets, and it further achieved a higher AUC in an external gastric cancer cohort treated with anti-PD-1 therapy. Collectively, this study highlights immune and genomic heterogeneity in gastric cancer and provides a hypothesis-generating framework for exploring immunotherapy response. Full article
(This article belongs to the Section Molecular Immunology)
Show Figures

Figure 1

27 pages, 759 KB  
Review
Dietary Fiber and Melanoma: Exploring Microbiome-Driven Immune Modulation
by Laci Turner, Connor K. Sisk and Nabiha Yusuf
Cancers 2026, 18(2), 203; https://doi.org/10.3390/cancers18020203 - 8 Jan 2026
Viewed by 179
Abstract
Background/Objectives: The gut microbiome influences melanoma biology and response to immune checkpoint inhibitors. Dietary fiber is a key modifiable factor that shapes the microbial composition and metabolite production. This review summarizes mechanistic, preclinical, and clinical evidence describing how fiber and fiber-responsive taxa [...] Read more.
Background/Objectives: The gut microbiome influences melanoma biology and response to immune checkpoint inhibitors. Dietary fiber is a key modifiable factor that shapes the microbial composition and metabolite production. This review summarizes mechanistic, preclinical, and clinical evidence describing how fiber and fiber-responsive taxa may affect melanoma immunity and treatment outcomes. Methods: A literature search of MEDLINE, Embase, and Scopus identified studies published within the past five years examining dietary fiber, gut microbiome interactions, immune modulation, or melanoma outcomes. After screening 491 unique records, 49 peer-reviewed mechanistic, preclinical, observational, and interventional studies were synthesized qualitatively in this narrative review. Results: Fiber fermentation produces short-chain fatty acids that regulate dendritic cell activation, T-cell priming, and cytokine signaling. Preclinical melanoma models show that fibers such as inulin and β-glucan enhance IFN-γ-driven antitumor immunity, increase CD8+ infiltration, and improve checkpoint blockade efficacy in a microbiota-dependent manner. In humans, fiber-rich diets and enrichment of taxa such as Bifidobacterium, Faecalibacterium, and Akkermansia are associated with improved PD-1 inhibitor responses, longer progression-free survival, and possible reductions in ICI-related colitis. Although epidemiologic studies suggest no clear association between fiber intake and melanoma incidence, dietary fiber intake appears to correlate strongly with treatment-related outcomes. Conclusions: Dietary fiber represents a potentially safe and plausible adjunct to melanoma immunotherapy. However, study variability and emerging counterevidence highlight the need for controlled trials to clarify causality and define optimal fiber-based interventions. Full article
(This article belongs to the Special Issue Gut Microbiome, Diet and Cancer Risk)
Show Figures

Figure 1

20 pages, 17475 KB  
Article
Betulinic Acid and Betulin Suppress Melanoma Growth by Modulating Apoptosis and Autophagy via PI3K/AKT/mTOR and MAPK Pathways
by Yingying Zhang, Meng Yuan, Quan Xu, Jun Lin and Pei Lin
Int. J. Mol. Sci. 2026, 27(2), 576; https://doi.org/10.3390/ijms27020576 - 6 Jan 2026
Viewed by 147
Abstract
Malignant melanoma (MM) is a highly invasive and metastatic form of skin cancer. Betulinic acid (BA) and betulin (BE) possess pharmacological activities such as heat-clearing, detoxification, and anti-tumor effects, with BA showing potent selective cytotoxicity against melanoma cells. However, their underlying mechanisms in [...] Read more.
Malignant melanoma (MM) is a highly invasive and metastatic form of skin cancer. Betulinic acid (BA) and betulin (BE) possess pharmacological activities such as heat-clearing, detoxification, and anti-tumor effects, with BA showing potent selective cytotoxicity against melanoma cells. However, their underlying mechanisms in MM treatment remain unclear. Herein, this study systematically evaluated the anti-melanoma effects of BA and BE via integrated network pharmacology, in vitro and in vivo assays. Network pharmacology analysis revealed that BA and BE exerted anti-MM effects mainly by regulating apoptosis, angiogenesis and autophagy through the PI3K/AKT and MAPK signaling pathways. In vitro, both BA and BE inhibited colony formation and migration of B16-F10 cells, induced apoptosis by enhancing DNA damage and upregulating apoptotic protein expression, increased autophagic activity, and reduced ATP production and mitochondrial membrane potential (ΔΨm). These effects were closely associated with the inhibition of the PI3K/AKT/mTOR and MAPK pathways. Notably, BA showed stronger inhibitory effects than BE on the migration, invasion and tube formation of HUVECs. In vivo assays further confirmed that BA significantly suppressed melanoma growth in C57BL/6J mice by blocking the PI3K/AKT/mTOR and MAPK pathways. Collectively, BA and BE inhibit B16-F10 cell proliferation through the regulation of apoptosis and autophagy, with BA showing particularly promising potential as a candidate agent for MM therapy. Full article
(This article belongs to the Section Molecular Pharmacology)
Show Figures

Figure 1

25 pages, 351 KB  
Review
Advances in mRNA-Based Melanoma Vaccines: A Narrative Review of Lipid Nanoparticle and Dendritic Cell Delivery Platforms
by Connor K. Sisk, Laci M. Turner, Shafkat Meraj and Nabiha Yusuf
Cells 2026, 15(2), 99; https://doi.org/10.3390/cells15020099 - 6 Jan 2026
Viewed by 449
Abstract
Melanoma remains one of the deadliest cutaneous malignancies worldwide, and despite advances in systemic therapy, recurrence and treatment resistance remain frequent challenges. Following the success of COVID-19 mRNA vaccines, mRNA-based cancer vaccines targeting melanoma antigens have emerged as a promising therapeutic direction. This [...] Read more.
Melanoma remains one of the deadliest cutaneous malignancies worldwide, and despite advances in systemic therapy, recurrence and treatment resistance remain frequent challenges. Following the success of COVID-19 mRNA vaccines, mRNA-based cancer vaccines targeting melanoma antigens have emerged as a promising therapeutic direction. This review summarizes current evidence on mRNA melanoma vaccines, focusing on two leading delivery platforms: lipid nanoparticles (LNPs) and dendritic cell (DC) vaccines. A comprehensive search of MEDLINE, Embase, and Scopus from 2015 to 2025 identified clinical trials, preclinical studies, and review articles evaluating mRNA vaccine constructs and delivery strategies. Completed clinical studies demonstrate that personalized LNP-formulated mRNA vaccines can enhance neoantigen-specific T-cell responses and improve recurrence-free survival, particularly when combined with immune checkpoint inhibitors. DC-based mRNA vaccines also show potent immunogenicity, with stronger responses observed when DC maturation is optimized. Ongoing trials continue to investigate next-generation LNP formulations, DC priming strategies, and personalized neoantigen approaches. Overall, current evidence indicates that both LNP and DC platforms can augment antitumor immunity by broadening T-cell responses and enhancing checkpoint inhibition. Continued refinement of delivery vehicles, neoantigen selection, and scalable manufacturing processes will be essential to realizing the full clinical potential of mRNA vaccines in melanoma. Full article
Show Figures

Graphical abstract

18 pages, 1383 KB  
Article
Site- and Size-Based Algorithm for Reconstruction of Cheek Skin Defects: A Single-Center Retrospective Study
by Emilia Lis, Anna Lato, Julia Miaśkiewicz, Michał Gontarz, Tomasz Marecik, Krzysztof Gąsiorowski, Grażyna Wyszyńska-Pawelec and Jakub Bargiel
J. Clin. Med. 2026, 15(1), 331; https://doi.org/10.3390/jcm15010331 - 1 Jan 2026
Viewed by 195
Abstract
Background: The rising incidence of cutaneous non-melanoma skin cancers underscores the need for individualized reconstruction, particularly for cheek defects that pose distinctive anatomic and functional challenges. This study aimed to analyze reconstructive patterns for cheek skin lesions and to develop a simple, site- [...] Read more.
Background: The rising incidence of cutaneous non-melanoma skin cancers underscores the need for individualized reconstruction, particularly for cheek defects that pose distinctive anatomic and functional challenges. This study aimed to analyze reconstructive patterns for cheek skin lesions and to develop a simple, site- and size-based algorithm for small- to medium-sized defects. Methods: We retrospectively reviewed 129 consecutive patients treated between 2022 and 2025 for primary basal cell carcinoma, squamous cell carcinoma, or benign cheek skin tumors. After excision, defects were reconstructed with primary closure, local flaps, or skin grafts. Associations between the largest clinically measured lesion diameter (used as a proxy for the post-excision defect size), anatomical subsite, histopathology, and reconstructive technique were evaluated using ANOVA or Kruskal–Wallis tests, chi-square tests, and Spearman’s correlation. Results: The mean lesion diameter was 19.75 ± 12.93 mm. Reconstruction was performed using local flaps in 62 patients (48.06%), primary closure in 53 (41.09%), and skin grafts in 14 (10.85%). Larger defects were more frequently managed with grafts or flaps (F(2,110) = 4.84, p = 0.010), and lesion size correlated with reconstructive complexity (Spearman’s ρ = 0.229, p = 0.015). Lesion location was also significantly associated with the reconstruction method (χ2(10) = 48.29, p < 0.001; Cramér’s V = 0.44). Margin-negative (R0) excision was achieved in 95.35% of cases, with a low recurrence rate (3.91%) and complication rate (1.56%). Conclusions: Lesion size and anatomical location are key determinants of reconstructive strategy for cheek skin defects. In this cohort, lesions ≤ 20 mm were predominantly managed with primary closure, whereas lesions > 20 mm more frequently required flap reconstruction or skin grafting. This size-based split is cohort-derived and should be interpreted as a pragmatic framework that requires external validation. Full article
Show Figures

Figure 1

15 pages, 462 KB  
Review
Advances in Neoantigen-Based Cancer Vaccines
by An-Chih Wu, Yusuke Nakamura and Kazuma Kiyotani
Cancers 2026, 18(1), 144; https://doi.org/10.3390/cancers18010144 - 31 Dec 2025
Viewed by 592
Abstract
Neoantigen-based immunotherapies harness somatic mutations as tumor-specific targets and represent a major advance in personalized cancer treatment. Since neoantigens are presented exclusively on cancer cells, they enable highly selective T-cell recognition with minimal off-tumor toxicity. Neoantigen vaccines are rapidly emerging as a versatile [...] Read more.
Neoantigen-based immunotherapies harness somatic mutations as tumor-specific targets and represent a major advance in personalized cancer treatment. Since neoantigens are presented exclusively on cancer cells, they enable highly selective T-cell recognition with minimal off-tumor toxicity. Neoantigen vaccines are rapidly emerging as a versatile class of personalized cancer immunotherapies designed to prime tumor-specific T cells by targeting somatic mutations unique to each patient’s tumor. Multiple types of neoantigen vaccines, using peptide, mRNA, and DNA, have shown feasibility, safety, and immunogenicity across diverse solid tumors. Emerging comparative data indicate that the vaccines using peptide-pulsed dendritic cells (DCs) elicit higher per-epitope CD8+ T cell responses than mRNA-based vaccines, likely due to more efficient class I presentation of synthetic peptides and ex vivo-loaded DCs. In contrast, mRNAs, despite their capacity of targeting multiple neoantigen peptides simultaneously, often induce CD4+-dominant responses due to immunodominance patterns during antigen processing. Recent clinical trials in melanoma, glioblastoma, pancreatic cancer, and other types of cancer have demonstrated not only robust immune activation but also encouraging relapse-free outcomes when administered in adjuvant settings. Treatment timing strongly influenced immune responsiveness; patients with early-stage disease or those vaccinated after surgical resection generally exhibit more preserved systemic immunity and greater vaccine-induced T cell expansion compared to those with advanced disease. Future progress will rely on improved neoantigen prediction, including incorporation of post-translationally modified antigenic targets and acceleration of manufacturing pipelines to ensure timely, personalized vaccine delivery. Collectively, neoantigen vaccines offer substantial promise for integration into next-generation cancer treatment strategies. Full article
(This article belongs to the Special Issue Neoantigen Vaccines for Cancer Therapy)
Show Figures

Figure 1

16 pages, 2251 KB  
Article
Spontaneous cSCC Murine Model Shows Limited Response to PD-1 Blockade and Radiation Combination Therapy
by Tara M. Hosseini, Laura Ho, Tammy B. Pham, Alfredo Molinolo, Riley Jones, David Vera, Andrew Sharabi, Soo J. Park and Theresa Guo
Cancers 2026, 18(1), 146; https://doi.org/10.3390/cancers18010146 - 31 Dec 2025
Viewed by 314
Abstract
Background/Objectives: Non-melanoma skin cancer, which includes cutaneous squamous cell carcinoma (cSCC), ranks as the 5th most common cancer globally with high morbidity and more total deaths than melanoma despite having a lower mortality rate. While most cSCC cases can be treated with [...] Read more.
Background/Objectives: Non-melanoma skin cancer, which includes cutaneous squamous cell carcinoma (cSCC), ranks as the 5th most common cancer globally with high morbidity and more total deaths than melanoma despite having a lower mortality rate. While most cSCC cases can be treated with surgery, locally advanced, metastatic, and high-risk cSCC tumors are associated with a worse prognosis with higher rates of recurrence and require multimodality therapy. However, there is limited data on animal models of cutaneous squamous cell carcinoma for the use of combinatory immunotherapy and radiation. Methods: In this study, spontaneously generated tumors using DMBA/TPA were treated over three weeks with either IgG control, anti-PD1 antibody monotherapy, 8 Gy of localized radiation, or a combination of anti-PD1 and 8 Gy of radiation followed by anti-PD1 therapy. Results: We found that while anti-PD1 therapy showed a trend toward slowed tumor growth compared to controls, this difference was not statistically significant (p = 0.0775), with most mice showing continued tumor progression. Preliminary histological analysis suggested that anti-PD1 treatment increased CD8+ T cell infiltration, and the addition of radiation further enhanced CD8+ responses but added greater variability. A pathologic review revealed that irradiated tumors were associated with fibroblastic spindle-like cell morphology. Conclusions: This animal model represents a potential preclinical model for studying CSCC with limited responses to immunotherapy to understand potential mechanisms of resistance. Full article
(This article belongs to the Special Issue Recent Advances in Skin Cancers)
Show Figures

Figure 1

Back to TopTop