Sign in to use this feature.

Years

Between: -

Subjects

remove_circle_outline
remove_circle_outline
remove_circle_outline
remove_circle_outline
remove_circle_outline
remove_circle_outline
remove_circle_outline
remove_circle_outline
remove_circle_outline

Journals

remove_circle_outline
remove_circle_outline
remove_circle_outline
remove_circle_outline
remove_circle_outline
remove_circle_outline
remove_circle_outline

Article Types

Countries / Regions

remove_circle_outline
remove_circle_outline
remove_circle_outline
remove_circle_outline

Search Results (565)

Search Parameters:
Keywords = maritime operation efficiency

Order results
Result details
Results per page
Select all
Export citation of selected articles as:
29 pages, 2174 KB  
Review
Energy Management Technologies for All-Electric Ships: A Comprehensive Review for Sustainable Maritime Transport
by Lyu Xing, Yiqun Wang, Han Zhang, Guangnian Xiao, Xinqiang Chen, Qingjun Li, Lan Mu and Li Cai
Sustainability 2026, 18(8), 3778; https://doi.org/10.3390/su18083778 (registering DOI) - 10 Apr 2026
Abstract
To systematically review the research progress, methodological frameworks, and application characteristics of energy management technologies for All-Electric Ships (AES), this review provides a comprehensive and critical survey of studies published over the past two decades, following the technical trajectory of multi-energy coupling–multi-objective optimization–engineering-oriented [...] Read more.
To systematically review the research progress, methodological frameworks, and application characteristics of energy management technologies for All-Electric Ships (AES), this review provides a comprehensive and critical survey of studies published over the past two decades, following the technical trajectory of multi-energy coupling–multi-objective optimization–engineering-oriented operation. Based on a structured analysis of representative literature, the review first elucidates the overall architecture and operational characteristics of AES energy systems from a system-level perspective, highlighting their core advantages as “mobile microgrids” in terms of multi-energy coordination and dispatch flexibility. On this basis, a structured classification framework for energy management strategies is established, and the theoretical foundations, applicable scenarios, and engineering feasibility of rule-based, optimization-based, uncertainty-aware, and intelligent/data-driven approaches are comparatively reviewed and discussed. Furthermore, focusing on key research themes—including multi-energy system optimization, ship–port–microgrid coordinated operation, battery safety and lifetime-oriented management, and real-time energy management strategies—the review synthesizes the main findings and engineering validation progress reported in recent studies. The analysis indicates that, with the integration of fuel cells, renewable energy sources, and Hybrid Energy Storage Systems (HESS), energy management for AES has evolved from a single power allocation problem into a system-level optimization challenge involving multiple time scales, multiple objectives, and diverse sources of uncertainty. Optimization-based and Model Predictive Control (MPC) methods have shown promising performance in many simulation and pilot-scale studies for improving energy efficiency and emission performance, while robust optimization and data-driven approaches offer useful support for enhancing operational resilience, prediction capability, and decision quality under complex and uncertain conditions. These advances collectively contribute to the environmental, economic, and operational sustainability of maritime transport by reducing greenhouse gas emissions, extending equipment lifetime, and enabling efficient integration of renewable energy sources. At the same time, the current literature still reveals important limitations related to model fidelity, data availability, validation maturity, and the gap between methodological sophistication and practical deployment. Overall, an increasingly structured but still evolving research framework has emerged in this field. Future research should further strengthen ship–port–microgrid coordinated energy management frameworks, develop system-level optimization methods that integrate safety constraints and uncertainty, and advance intelligent Energy Management Systems (EMS) oriented toward sustainable zero-carbon shipping objectives. Full article
Show Figures

Figure 1

32 pages, 2513 KB  
Article
A Sustainability-Oriented Framework for Evaluating the “Hardcore Strength” of World-Class Ports: Multi-Dimensional Indicators and Game-Theoretic Weight Integration
by Xiangzhi Jin, Xiwen Lou, Wenbo Su, Manel Grifoll, Zhengfeng Huang, Guiyun Liu and Pengjun Zheng
Sustainability 2026, 18(8), 3751; https://doi.org/10.3390/su18083751 - 10 Apr 2026
Abstract
Building world-class ports requires not only scale expansion but also sustainable structural capability. However, the concept of port “hardcore strength” remains insufficiently clarified and operationalized in existing sustainability and port evaluation research. In this study, port hardcore strength is understood as an integrated [...] Read more.
Building world-class ports requires not only scale expansion but also sustainable structural capability. However, the concept of port “hardcore strength” remains insufficiently clarified and operationalized in existing sustainability and port evaluation research. In this study, port hardcore strength is understood as an integrated capability framework covering infrastructure efficiency and logistics capability, connectivity and regional integration, maritime services and industrial clustering, strategic leadership and innovation capability, and sustainable governance and green port development. This study proposes a sustainability-oriented evaluation framework for assessing the “hardcore strength” of world-class ports through a multi-dimensional indicator system. Methodologically, the study integrates the EWM and CRITIC, and introduces Bland–Altman analysis to examine whether the EWM and CRITIC weight vectors exhibit an obvious systematic bias prior to game-theoretic integration. Using 18 representative global ports from 2019 to 2023 as a case study, the results show that the overall ranking structure remains broadly stable, with Singapore Port and Shanghai Port consistently ranking first and second, respectively, while some middle-ranked ports exhibit moderate positional changes. The findings suggest that differences in world-class port development are rooted not only in operational scale, but also in the coordination of multiple capability dimensions. The study enriches the understanding of world-class port evaluation from a sustainability-oriented perspective. Full article
(This article belongs to the Section Sustainable Transportation)
23 pages, 8757 KB  
Article
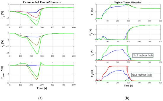
A Study on Control System Design for Tugboat-Assisted Vessel Berthing Under Tugboat Failure
by Jung-Suk Park, Young-Bok Kim and Thinh Huynh
Actuators 2026, 15(4), 211; https://doi.org/10.3390/act15040211 - 8 Apr 2026
Abstract
This paper investigates the controllability of vessel berthing systems assisted by multiple tugboats under actuator faults or failures. In such interconnected systems, a failure of an individual tugboat can potentially compromise the berthing operation, or even lead to the collapse of the entire [...] Read more.
This paper investigates the controllability of vessel berthing systems assisted by multiple tugboats under actuator faults or failures. In such interconnected systems, a failure of an individual tugboat can potentially compromise the berthing operation, or even lead to the collapse of the entire system. To address this challenge, the dynamic model of the multi-tug-assisted vessel system is first derived, followed by a controllability analysis under various fault scenarios to identify tolerable fault configurations. Then, a robust controller is proposed, integrating an adaptive disturbance observer with finite-time sliding mode control. This design ensures effective rejection of maritime environmental disturbances, practical finite-time stability, and bounded trajectory tracking errors. To accommodate different fault conditions, a switching control allocation strategy is developed to redistribute control efforts among the remaining healthy tugboats, thereby maintaining system reliability and efficiency. Simulation results under various faulty conditions demonstrate the effectiveness and robustness of the proposed control approach. Full article
Show Figures

Figure 1

28 pages, 902 KB  
Article
A Mixed-Integer Linear Programming Framework for Optimal Scheduling of Maritime Mobile Energy Storage
by Yunxiang Shu, Yu Guo, Yuquan Du and Shuaian Wang
Mathematics 2026, 14(7), 1216; https://doi.org/10.3390/math14071216 - 4 Apr 2026
Viewed by 131
Abstract
The offshore wind energy sector requires efficient logistics to retrieve generated electricity using maritime mobile energy storage systems. This study addresses the maritime mobile energy storage scheduling problem to maximise the total net energy delivered to the onshore grid. The proposed approach utilises [...] Read more.
The offshore wind energy sector requires efficient logistics to retrieve generated electricity using maritime mobile energy storage systems. This study addresses the maritime mobile energy storage scheduling problem to maximise the total net energy delivered to the onshore grid. The proposed approach utilises a mixed-integer linear programming framework. The mathematical formulation integrates a replicated port node mechanism to plan multi-trip operations over a continuous planning horizon. Additionally, the model accounts for energy transfer loss coefficients and incorporates a speed discretisation strategy to balance propulsion consumption against retrieved electricity. Numerical experiments based on simulated operational scenarios demonstrate the effectiveness of this method. The results indicate that expanding vessel storage capacity from 500 to 600 megawatt-hours eliminates the necessity for multi-stop trips, thereby reducing propulsion energy consumption from 270.79 to 73.65 megawatt-hours. Furthermore, increasing the fleet size from five to six vessels enables the full retrieval of available offshore electricity while decreasing fleet propulsion consumption to 91.08 megawatt-hours. The solver consistently achieves optimal solutions within an average of 0.88 s. Consequently, this framework provides operators with precise decision support for determining fleet capacity and configuring offshore energy retrieval networks. Full article
(This article belongs to the Section E2: Control Theory and Mechanics)
Show Figures

Figure 1

21 pages, 1172 KB  
Article
An Examination of LPWAN Security in Maritime Applications
by Zachary Larkin and Chuck Easttom
J. Cybersecur. Priv. 2026, 6(2), 65; https://doi.org/10.3390/jcp6020065 - 3 Apr 2026
Viewed by 192
Abstract
LoRaWAN’s role in global maritime logistics has allowed for efficient monitoring of ships and cargo, but it also comes with critical cybersecurity vulnerabilities. Experimental validation of three attack vectors—replay attacks, narrowband jamming and metadata inference—is conducted using a reproducible digital-twin LoRaWAN dataset reflecting [...] Read more.
LoRaWAN’s role in global maritime logistics has allowed for efficient monitoring of ships and cargo, but it also comes with critical cybersecurity vulnerabilities. Experimental validation of three attack vectors—replay attacks, narrowband jamming and metadata inference—is conducted using a reproducible digital-twin LoRaWAN dataset reflecting Rotterdam port-like operational patterns (N = 20,000 baseline transmissions). Using controlled simulations and Kolmogorov–Smirnov statistical analysis, we show that: (1) replay attacks are feasible under Activation by Personalization (ABP) configurations lacking enforced frame-counter validation and exhibit no univariate separation from legitimate traffic under Kolmogorov–Smirnov analysis (p > 0.46 for all evaluated radio features); (2) narrowband jamming leads to significant SNR degradation (p = 2.36 × 10−5) on targeted channels without inducing broad distributional anomalies across other radio features; and (3) metadata-only analysis supports elevated metadata-based re-identification susceptibility (median Rd=0.834), indicating high predictability under passive observation which can reveal operationally relevant signals even when AES-128 is employed. Our proposed layered mitigation framework consists of mandatory Over-the-Air Activation (OTAA), cryptographic key rotation, channel diversity incorporating Adaptive Data Rate (ADR), gateway hardening, and protocol-level enforcement considerations, customized for maritime LPWAN scenarios. We provide experiment-backed evidence and actionable recommendations to connect academic LPWAN security research to that of industrial maritime practice. Full article
(This article belongs to the Special Issue Building Community of Good Practice in Cybersecurity)
Show Figures

Figure 1

22 pages, 3440 KB  
Article
Carbon Emission Reduction Potential in Global Seaborne Metallurgical Coal Trade Through Supply Chain Network Optimisation
by Liwei Qu, Lianghui Li, Bochao An and Zeyan Hu
Sustainability 2026, 18(7), 3496; https://doi.org/10.3390/su18073496 - 2 Apr 2026
Viewed by 339
Abstract
This study addresses the challenge of designing low-carbon supply chain pathways in the global seaborne metallurgical coal sector by developing an enhanced Ant Colony Optimisation (ACO) algorithm. This quantitative approach bridges operations research and sustainability science by identifying optimal supply pathways to minimise [...] Read more.
This study addresses the challenge of designing low-carbon supply chain pathways in the global seaborne metallurgical coal sector by developing an enhanced Ant Colony Optimisation (ACO) algorithm. This quantitative approach bridges operations research and sustainability science by identifying optimal supply pathways to minimise transportation-related carbon emissions. The enhanced framework incorporates coal-specific maritime logistical constraints and maintains Pareto efficiency across a comprehensive global dataset encompassing 201 mines, 11 exporting nations, and 72 destination ports in 26 importing countries. Computational analysis demonstrates that the proposed algorithm achieves a 25% reduction in transportation carbon intensity (from 38.2 to 28.6 kg CO2eq/t) relative to the 2022 baseline. To evaluate supply chain resilience, scenario analyses incorporating geopolitical disruptions, such as the Russian coal sanctions, provide quantitative insights into the trade-offs between policy interventions and emission reduction objectives. Extending projections to 2050 under various demand trajectories yields cumulative emission reductions of 35–70 Mt CO2eq (an average of 53 Mt), representing additional mitigation beyond the 230 Mt of reductions identified in prior research. These findings demonstrate that mathematical optimisation can deliver near-term environmental benefits without requiring capital-intensive technological breakthroughs, thereby supporting global climate mitigation targets. Full article
Show Figures

Figure 1

34 pages, 1700 KB  
Article
The Empty Truck Trips Problem at Container Terminals: An Exploration of Potential Alternative Solutions
by Samsul Islam, Noorul Shaiful Fitri Abdul Rahman and Quazi Sakalayen
Sustainability 2026, 18(7), 3467; https://doi.org/10.3390/su18073467 - 2 Apr 2026
Viewed by 267
Abstract
Ports globally face intensifying pressure due to capacity constraints and chronic operational inefficiencies, yet a significant portion of hinterland transport capacity remains critically underutilized. This study addresses the existing research gap concerning the lack of an integrated perspective on empty truck movements by [...] Read more.
Ports globally face intensifying pressure due to capacity constraints and chronic operational inefficiencies, yet a significant portion of hinterland transport capacity remains critically underutilized. This study addresses the existing research gap concerning the lack of an integrated perspective on empty truck movements by synthesizing interdisciplinary solutions from maritime logistics and supply chain collaboration. Grounded in a theory-driven approach utilizing the resource-based view, we systematically explore and categorize diverse concepts including chassis exchange terminals, street-turn strategies, and collaborative logistics networks. An extensive synthesis of academic and industry-related studies was conducted to formulate a hierarchical framework of vehicle operations that can be applied to port strategy formulation. Our results identify a strategic roadmap for sustainable port capacity management, demonstrating how analogies like code-sharing and collaborative transportation management can be successfully adapted to minimize unutilized trips. We conclude that transitioning from fragmented operations to an integrated, multi-disciplinary strategy is essential for optimizing hinterland transport chains. This research provides a significant original contribution by offering the first unified framework for the empty truck problem, providing port authorities and maritime stakeholders with a robust strategic toolkit to enhance operational resilience, resource efficiency, and long-term sustainability in the global supply chain. Full article
(This article belongs to the Section Economic and Business Aspects of Sustainability)
Show Figures

Figure 1

22 pages, 1479 KB  
Article
Gate Management in Free Port Context: A Case Study of the Port of Trieste
by Valentina Boschian, Caterina Caramuta, Alessia Grosso and Giovanni Longo
Sustainability 2026, 18(7), 3433; https://doi.org/10.3390/su18073433 - 1 Apr 2026
Viewed by 209
Abstract
Ports play a central role in global trade and act as key hubs for both maritime and land transport. Free ports, characterized by special customs regimes and fiscal advantages, represent a distinctive segment of this landscape. Despite their relevance, the literature on port [...] Read more.
Ports play a central role in global trade and act as key hubs for both maritime and land transport. Free ports, characterized by special customs regimes and fiscal advantages, represent a distinctive segment of this landscape. Despite their relevance, the literature on port gate management and on free ports has developed disconnected research streams, leaving the operational implications of special customs regimes largely unexplored. This study addresses this gap by investigating how gate procedures in free ports can be managed more efficiently, using the Port of Trieste as a case study. The analysis combines Business Process Model and Notation (BPMN) with discrete event simulation: BPMN served as the logical foundation for capturing the procedural complexity of free port gate operations, while simulation provided the quantitative framework for scenario evaluation. The model was calibrated on real gate access data and validated against observed vehicle volumes. Nine scenarios were evaluated, covering managerial, technological, infrastructural, and disruption-related interventions. The results show that no single measure produces significant improvements across all performance indicators and the integrated approaches consistently outperform standalone measures. Infrastructure interventions, while more costly, prove particularly valuable in improving port resilience under severe disruption conditions. Full article
(This article belongs to the Section Sustainable Transportation)
Show Figures

Figure 1

33 pages, 10810 KB  
Article
A Global Optimization Framework for Energy Efficiency of Wing–Diesel Hybrid Ships Under Distinct Sail-Statuses Based on Improved Deep Q-Network and D*Lite Algorithm
by Cong Wang, Lianzhong Huang, Xiaowu Li, Ranqi Ma, Jianlin Cao, Rui Zhang and Haoyang Zhao
J. Mar. Sci. Eng. 2026, 14(7), 657; https://doi.org/10.3390/jmse14070657 - 31 Mar 2026
Viewed by 185
Abstract
Wing–diesel hybrid ships are a practical approach to sustainable maritime transport that harnesses wind energy to supplement diesel propulsion and reduce carbon emissions. The core optimization problem addressed in this study is the global energy efficiency optimization of path planning and propulsion system [...] Read more.
Wing–diesel hybrid ships are a practical approach to sustainable maritime transport that harnesses wind energy to supplement diesel propulsion and reduce carbon emissions. The core optimization problem addressed in this study is the global energy efficiency optimization of path planning and propulsion system cooperative control for wing–diesel hybrid ships under two typical sail operation statuses (sail-deployed and sail-stowed) with dynamic changes in complex maritime meteorological and hydrological conditions. To address this issue, this paper proposes a global energy efficiency optimization framework based on an improved Deep Q-Network (DQN) and D*Lite algorithm. Firstly, the D*Lite algorithm is reconstructed with an incremental replanning mechanism and risk-aware cost function to generate real-time safe path constraints. Secondly, the DQN is improved by adopting a dueling network, noisy exploration and prioritized experience replay, and a differentiated reward function dynamically weighted by sail statuses is designed for it. Finally, a fuel consumption prediction model based on the gradient boosting algorithm is integrated into the reward function to realize an accurate energy efficiency assessment. Empirical results confirm that the framework achieves remarkable carbon reduction effects: the optimized routes reduce the total fuel consumption by 5.02%, cut carbon dioxide emissions by 140.66 tons, and improve the energy efficiency operational index by 7.50%. This framework provides an effective technical solution for the dynamic energy efficiency optimization of wing–diesel hybrid ships under different sail operation statuses. Full article
Show Figures

Figure 1

29 pages, 2449 KB  
Article
Conceptual Design and Multi-Criteria Evaluation of Solar–Thermal Methanol Reforming Hydrogen Production Systems for Marine Applications
by Jinru Luo, Yihan Jiang, Yuxuan Lyu, Xinyu Liu and Yexin Chen
Sustainability 2026, 18(7), 3317; https://doi.org/10.3390/su18073317 - 29 Mar 2026
Viewed by 283
Abstract
This study aims to explore and propose a design-oriented methodology for solar–thermal methanol reforming (ST-MSR) hydrogen production equipment suitable for marine applications. To address key challenges such as the intermittency of solar energy, spatial and environmental constraints on board ships, operational safety, and [...] Read more.
This study aims to explore and propose a design-oriented methodology for solar–thermal methanol reforming (ST-MSR) hydrogen production equipment suitable for marine applications. To address key challenges such as the intermittency of solar energy, spatial and environmental constraints on board ships, operational safety, and user experience, a multidisciplinary integrated-design decision-making framework is established. First, the Kano model is employed to systematically analyze the latent needs of target users regarding ST-MSR equipment, while the analytic hierarchy process (AHP) is used to determine the weighting of evaluation criteria. Second, the theory of inventive problem solving (TRIZ) is applied to generate innovative conceptual design solutions. Finally, the technique for order preference by similarity to an ideal solution (TOPSIS) is adopted to conduct a multi-dimensional comprehensive evaluation and optimization-based selection of the conceptual alternatives. The optimal design scheme is thus identified in terms of energy performance, product characteristics, user experience, economic feasibility, and environmental adaptability. The results indicate that the microchannel and phase-change thermal-storage integrated solar–thermal-tracking chemical reactor achieves the highest comprehensive evaluation score among the proposed schemes, demonstrating superior performance in terms of safety, energy efficiency, and adaptability to marine environments. This research provides a systematic industrial design methodology and practical reference for the design and product development of clean energy equipment for ships, contributing to the green and sustainable transformation of the maritime industry. Full article
(This article belongs to the Section Energy Sustainability)
Show Figures

Figure 1

36 pages, 5639 KB  
Article
Multi-Stage Power Conversion and Coordinated Voltage Control for Battery-Based Power Barges Supplying LV and HV AC Loads
by Allahyar Akhbari, Kasper Jessen and Amin Hajizadeh
Electronics 2026, 15(7), 1386; https://doi.org/10.3390/electronics15071386 - 26 Mar 2026
Viewed by 260
Abstract
The growing electrification of ports and maritime transport requires flexible power systems capable of supplying multiple voltage levels with high efficiency and power quality. Battery-based power barges offer a promising solution, but their power conversion systems must handle wide voltage and power ranges [...] Read more.
The growing electrification of ports and maritime transport requires flexible power systems capable of supplying multiple voltage levels with high efficiency and power quality. Battery-based power barges offer a promising solution, but their power conversion systems must handle wide voltage and power ranges while remaining stable under dynamic operating conditions. This paper presents a scalable multi-stage power conversion architecture for battery-based power barges that can supply both low-voltage and high-voltage AC loads from a common DC source. The system combines isolated Dual Active Bridge (DAB) DC–DC converters with a three-level Neutral-Point-Clamped (NPC) inverter. An input-parallel output-series DAB configuration is used for high-voltage operation, enabling modularity and scalability within semiconductor limits. A coordinated control strategy ensures stable DC-link regulation, balanced module operation, and high-quality AC voltage generation. Simulation results confirm stable operation, fast dynamic response, a voltage THD below 4%, and overall efficiency above 95%, demonstrating the suitability of the proposed architecture for future power barge and port electrification applications. Full article
(This article belongs to the Section Industrial Electronics)
Show Figures

Figure 1

17 pages, 980 KB  
Article
Intelligent Agents for Sustainable Maritime Logistics: Architectures, Applications, and the Path to Robust Autonomy
by Marko Rosić, Dean Sumić and Lada Maleš
Sustainability 2026, 18(7), 3231; https://doi.org/10.3390/su18073231 - 26 Mar 2026
Viewed by 240
Abstract
The maritime industry is under increased challenges of balancing operational effectiveness and environmental responsibility. This study examines the application of intelligent agents as a technology that can align these two goals in the triple-bottom-line model that involves social responsibility, environmental footprint, and economic [...] Read more.
The maritime industry is under increased challenges of balancing operational effectiveness and environmental responsibility. This study examines the application of intelligent agents as a technology that can align these two goals in the triple-bottom-line model that involves social responsibility, environmental footprint, and economic sustainability. An agent architecture taxonomy is outlined and adapted to the maritime industry, distinguishing between reactive, deliberative, hybrid, and multi-agent systems (MAS). The application of these architectures is analysed throughout the maritime domain. In the ship-centric environment, the analysis highlights the role of agents in autonomous navigation, energy-efficient meteorological routing, and predictive maintenance. The analysis in the port and supply-chain domain demonstrates a shift towards decentralized asset orchestration and logistic coordination rather than centralized control. The paper outlines certain barriers to widespread adoption, namely the reality gap of simulation-based training and the lack of transparency in deep-learning models (“black box” problem). The paper concludes by outlining a future research agenda proposing a use of explainable artificial intelligence (XAI), high-fidelity simulation-to-real transfer, and communication protocol standardization to continue the trend of developing strong autonomous capabilities in sustainable maritime logistics. Full article
(This article belongs to the Special Issue Sustainable Management of Shipping, Ports and Logistics)
Show Figures

Figure 1

19 pages, 6028 KB  
Article
Multi-View Point Cloud Registration Method for Automated Disassembly of Container Twist Locks
by Chao Mi, Teng Wang, Xintai Man, Mengjie He, Zhiwei Zhang and Yang Shen
J. Mar. Sci. Eng. 2026, 14(7), 605; https://doi.org/10.3390/jmse14070605 - 25 Mar 2026
Viewed by 290
Abstract
With the continuous expansion of maritime trade scale, ports have put forward increasingly higher requirements for transshipment efficiency. Container twist lock disassembly is a key link in the loading and unloading process, and its automation level has a significant impact on the ship’s [...] Read more.
With the continuous expansion of maritime trade scale, ports have put forward increasingly higher requirements for transshipment efficiency. Container twist lock disassembly is a key link in the loading and unloading process, and its automation level has a significant impact on the ship’s berthing time at the port. Aiming at the demand of automated disassembly for high-precision 3D vision, this paper proposes a multi-view point cloud local registration method for twist lock recognition. First, Hierarchical Density-Based Spatial Clustering of Applications with Noise (HDBSCAN) is used to extract the keyhole region with the highest overlap in multi-view point clouds, reducing the interference from non-overlapping structures. Then, a two-stage strategy of “coarse registration + fine registration” is adopted: initial alignment is achieved through Random Sample Consensus (RANSAC), and the Iterative Closest Point (ICP) algorithm is improved by combining adaptive distance threshold and normal consistency constraint to complete fine registration. Experimental results show that the proposed method outperforms the global registration scheme in both accuracy and efficiency: the Root Mean Square Error (RMSE) is reduced to 2.15 mm, the Relative Mean Distance (RMD) is reduced to 1.81 mm, and the registration time is approximately 2.41 s. Compared with global registration, the efficiency is improved by 44.2%, which can meet the real-time requirements of continuous operation at automated terminals for the perception link and the time constraints for subsequent manipulator control. The research results preliminarily verify the application potential of this method in the scenario of automated twist lock disassembly. Full article
Show Figures

Figure 1

22 pages, 1170 KB  
Article
Analysis of Methods for Reducing Fuel Consumption in Shipping, Taking into Account Applicable Legal Regulations
by Cezary Behrendt, Włodzimierz Kamiński and Oleh Klyus
Fuels 2026, 7(2), 19; https://doi.org/10.3390/fuels7020019 - 25 Mar 2026
Viewed by 272
Abstract
The International Maritime Organization’s (IMO) greenhouse gas (GHG) strategy aims for a 40% reduction in carbon intensity by 2030 and a 70% reduction by 2050, relative to 2008 levels. Attainment of these objectives necessitates an integrated strategy encompassing technological advancements, operational optimization, and [...] Read more.
The International Maritime Organization’s (IMO) greenhouse gas (GHG) strategy aims for a 40% reduction in carbon intensity by 2030 and a 70% reduction by 2050, relative to 2008 levels. Attainment of these objectives necessitates an integrated strategy encompassing technological advancements, operational optimization, and the adoption of innovative practices to curtail fuel consumption and enhance vessel performance. The Ship Energy Efficiency Management Plan (SEEMP), mandated by MEPC 62 in 2011, establishes a systematic framework for the continual enhancement of energy efficiency. SEEMP is intrinsically associated with reductions in fuel consumption, enabling maritime organizations to systematically monitor and control energy performance via the Energy Efficiency Operational Indicator (EEOI). This metric enables operators to assess operational energy performance and implement measures such as optimized voyage planning and fuel-saving technologies. However, the effectiveness of SEEMP varies widely across companies and vessel types, often due to limited crew awareness. To enhance daily implementation, it is essential to improve crew training and streamline SEEMP documentation. Simplifying SEEMP structures within ship management companies can further facilitate usability and compliance. By focusing on these areas, the maritime industry can better align with IMO’s GHG reduction targets and promote more sustainable operations and fuel-saving technologies. Full article
Show Figures

Figure 1

29 pages, 3903 KB  
Article
Quantitative Assessment of Consistency Between IMO DCS and EU MRV Frameworks Using Large-Scale Operational Data
by Hyunju Lee and Hyerim Bae
Appl. Sci. 2026, 16(6), 2911; https://doi.org/10.3390/app16062911 - 18 Mar 2026
Viewed by 191
Abstract
This study presents a large-scale empirical comparison of operational efficiency metrics derived from the IMO Data Collection System (DCS) and the EU Monitoring, Reporting and Verification (MRV) framework. Paired non-parametric tests, effect size estimation, and agreement diagnostics were applied to a matched dataset [...] Read more.
This study presents a large-scale empirical comparison of operational efficiency metrics derived from the IMO Data Collection System (DCS) and the EU Monitoring, Reporting and Verification (MRV) framework. Paired non-parametric tests, effect size estimation, and agreement diagnostics were applied to a matched dataset of 15,755 dual-reported vessels and over 50,000 ship-year observations from 2019 to 2024 to assess consistency across monitoring systems. The results indicate that, although statistically significant differences are detected (p < 0.001), practical differences are negligible (Cohen’s d < 0.025), with MRV-based values averaging approximately 1.4% lower in Annual Efficiency Ratio (AER) and fuel intensity than DCS values. Distributional analysis confirms substantial overlap between the datasets, and temporal trends show progressive convergence following the implementation of the Carbon Intensity Indicator (CII) regulation. However, pronounced vessel-type heterogeneity is observed. Flexible cargo vessels exhibit consistent efficiency improvements in EU-related voyages, whereas container ships show minimal variation, and LNG carriers demonstrate indicator-dependent patterns. Overall, the findings indicate that the DCS and MRV frameworks provide broadly comparable representations of operational efficiency, with observed differences primarily reflecting vessel-type-specific operational characteristics rather than structural inconsistencies in the reporting systems. This study provides a scalable statistical validation framework for cross-regulatory monitoring assessment. Full article
Show Figures

Figure 1

Back to TopTop