Sign in to use this feature.

Years

Between: -

Subjects

remove_circle_outline
remove_circle_outline
remove_circle_outline
remove_circle_outline
remove_circle_outline
remove_circle_outline
remove_circle_outline
remove_circle_outline
remove_circle_outline

Journals

Article Types

Countries / Regions

remove_circle_outline
remove_circle_outline
remove_circle_outline
remove_circle_outline

Search Results (175)

Search Parameters:
Keywords = managerial effort

Order results
Result details
Results per page
Select all
Export citation of selected articles as:
33 pages, 3180 KB  
Article
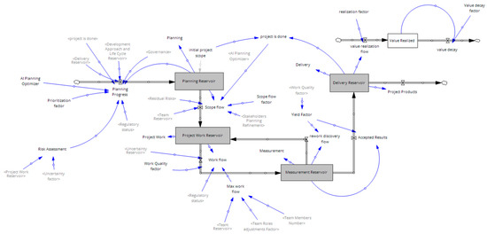
The Impact of AI Integration on Project Lifecycle Dynamics
by Adi Fux, Shai Rozenes and Yuval Cohen
Appl. Sci. 2026, 16(6), 2893; https://doi.org/10.3390/app16062893 (registering DOI) - 17 Mar 2026
Abstract
The purpose of this study is to develop and validate a System Dynamics (SD) model that illustrates how Artificial Intelligence (AI), including generative AI, alters project lifecycle behavior under a hybrid agile–predictive governance approach. The study method uses SD model to operationalize the [...] Read more.
The purpose of this study is to develop and validate a System Dynamics (SD) model that illustrates how Artificial Intelligence (AI), including generative AI, alters project lifecycle behavior under a hybrid agile–predictive governance approach. The study method uses SD model to operationalize the PMBOK performance domains as an interconnected system of stocks, flows, and feedback loops. These constructs and their interaction represent delivery progress, stakeholder engagement, team capacity, measurement accuracy, governance alignment, and uncertainty exposure. Planning effectiveness is treated as an emergent performance indicator arising from the interaction of the planning-related feedback structures. The proposed model embeds AI levers for planning, risk, measurement, stakeholder sensing, and team support. A calibrated baseline model representing conventional project dynamics was validated in two ways. First it was validated structurally against PMBOK guidance and the SD literature. Secondly, it was validated behaviorally against stylized project trajectories. The AI-augmented variant was then simulated under identical initial conditions to assess marginal effects. Across multiple scenarios, AI integration reduced peak uncertainty exposure by up to 33%. Also, the AI-augmented system showed reduced planning effort by 15%, and improved monitoring and risk sensing by accelerating feedback and reducing delays by 25%. AI also improved measurement accuracy trajectories and accelerated cumulative delivery while lowering volatility in work completion rates. Governance coherence and development approach alignment improved, while stakeholder engagement and team capacity showed smaller changes. The results demonstrate that AI primarily acts as an enabler that strengthens high-impact feedback loops in planning, monitoring, and risk sensing within a hybrid methodology. AI also delineates boundaries where managerial judgment and cultural change remain critical for effective framework validation. Full article
Show Figures

Figure 1

19 pages, 600 KB  
Article
Unpacking the Role of Green Process Innovation as a Linking Mechanism Between Environmental Management Accounting and Environmental Performance in the Oil Sector
by Abdelmoneim Bahyeldin Mohamed Metwally and Ahmed Mohamed Hasanein
Adm. Sci. 2026, 16(3), 125; https://doi.org/10.3390/admsci16030125 - 3 Mar 2026
Viewed by 221
Abstract
This study examines the impact of Environmental Management Accounting (EMA) on Corporate Environmental Performance (CEP). Furthermore, it explores the mediating role of Green Process Innovation (GPI) in this relationship. Data from 558 employees across registered Saudi Arabian oil and natural gas companies were [...] Read more.
This study examines the impact of Environmental Management Accounting (EMA) on Corporate Environmental Performance (CEP). Furthermore, it explores the mediating role of Green Process Innovation (GPI) in this relationship. Data from 558 employees across registered Saudi Arabian oil and natural gas companies were collected and analyzed with Smart-PLS software. Results revealed a significant positive impact of EMA on CEP, with GPI partially mediating this relationship. These insights are valuable for corporate policymakers aiming to improve environmental performance through the strategic implementation of EMA and GPI. Additionally, the study emphasizes the importance of EMA and GPI for managerial strategies, showing how these tools can enhance environmental performance. Overall, this research expands the understanding of EMA’s impact on CEP and recommends integrating EMA and GPI into managerial and policy efforts to address stakeholder sustainability concerns and retain competitive advantage. Full article
Show Figures

Figure 1

31 pages, 1634 KB  
Article
Optimal Power Structure and Operational Incentives in Live-Streaming Commerce: A Game-Theoretic Analysis of Streamer Influence
by Yueyang Zhan, Tao Yang, Shujun Zhou and Huajun Tang
Systems 2026, 14(3), 241; https://doi.org/10.3390/systems14030241 - 26 Feb 2026
Viewed by 265
Abstract
The rapid evolution of live-streaming commerce has reshaped retail supply chains, shifting market dominance from manufacturers to influential streamers. Despite this shift, the internal mechanisms of selling efforts and paid traffic acquisition remain underexplored. To bridge this theoretical gap, we develop a game-theoretic [...] Read more.
The rapid evolution of live-streaming commerce has reshaped retail supply chains, shifting market dominance from manufacturers to influential streamers. Despite this shift, the internal mechanisms of selling efforts and paid traffic acquisition remain underexplored. To bridge this theoretical gap, we develop a game-theoretic framework to model the endogenous power structure and compare the streamer-led top-tier (KS) mode and the brand-led ordinary (MS) mode. Our analytical results reveal three key theoretical insights. First, we establish strict positive monotonicity between streamer influence and equilibrium decisions. Regardless of the power structure, an increase in influence consistently drives the streamer to intensify operational inputs while simultaneously inducing the brand to raise the direct selling price. Second, consumer sensitivity acts as a positive driver of the top-tier mode. Higher sensitivity motivates the streamer to scale up sales efforts and paid-traffic volume, which corresponds to an optimal increase in the brand’s retail price. Moreover, the top-tier mode exhibits negative sensitivity to operational costs. We prove that rising costs lead to a significant reduction in the streamer’s operational portfolio and, consequently, to a decrease in the brand’s price, indicating that the high-input equilibrium is constrained by cost frictions. From a managerial perspective, numerical experiments reveal not a “Consensus on Scale” but a “Conflict on Structure.” Specifically, brands maximize profit by collaborating with top-tier streamers, while streamers maximize profit by attaining top-tier influence. However, the brand receives more profit by relinquishing channel leadership with respect to the decision hierarchy. In contrast, the streamer is less profitable as a leader than as a follower due to the “leadership trap,” in which greater operational burdens outweigh first-mover advantages. Full article
Show Figures

Figure 1

23 pages, 553 KB  
Article
Social Trust and Corporate Greenwashing in China: The Role of Informal Institutions for Sustainability
by Weixin Dong, Youcai Yang and Yan Chen
Sustainability 2026, 18(3), 1704; https://doi.org/10.3390/su18031704 - 6 Feb 2026
Viewed by 291
Abstract
Corporate greenwashing poses a significant challenge to global sustainability efforts. Drawing on firm-level data from China, this study explores the effect of social trust as a key informal institution on inhibiting greenwashing behavior. We find that social trust significantly reduces the level of [...] Read more.
Corporate greenwashing poses a significant challenge to global sustainability efforts. Drawing on firm-level data from China, this study explores the effect of social trust as a key informal institution on inhibiting greenwashing behavior. We find that social trust significantly reduces the level of greenwashing. Our mechanism analysis suggests that social trust restrains greenwashing primarily by enhancing corporate information transparency, alleviating managerial short-termism, and easing financial constraints. Further heterogeneity tests show that the effect is stronger in firms not audited by Big Four auditors and those without voluntary environmental disclosure, as well as in regions with weaker formal institutional environments. We also examine multidimensional trust and find that generalized trust plays a dominant role in curbing greenwashing, whereas personalized and institutional trust show limited effects. These findings highlight the importance of social capital and informal institutional forces in promoting corporate environmental accountability and advancing sustainable development goals. Full article
Show Figures

Figure 1

20 pages, 903 KB  
Article
A Simple Hybrid Approach for Solving Set Covering Problems with Conflict Constraints
by Myung Soon Song, Peter Cadiz, Yun Lu, Elliot Swan and Francis J. Vasko
Mathematics 2026, 14(2), 342; https://doi.org/10.3390/math14020342 - 20 Jan 2026
Viewed by 249
Abstract
The classic set covering problem (SCP) is an NP-hard binary integer optimization problem with diverse business and industrial applications. Its primary goal is to consolidate resources by selecting a minimal cost subset of columns in a matrix that covers all required rows. Traditionally, [...] Read more.
The classic set covering problem (SCP) is an NP-hard binary integer optimization problem with diverse business and industrial applications. Its primary goal is to consolidate resources by selecting a minimal cost subset of columns in a matrix that covers all required rows. Traditionally, conflicts between selected resources were resolved after generating a solution, often adding managerial effort and inefficiency. Recently, two papers have tried to handle conflict constraints explicitly as part of the SCP solution generation process. This paper focuses on SCPs with soft conflict constraints (SCP-SCC), where violations are allowed but with penalties, and proposes a simple hybrid solution approach that combines a GRASP-based heuristic with Gurobi optimization. Using 360 test instances (160 from the literature and 200 new instances), this hybrid approach results in a 7.4% performance improvement over Gurobi, demonstrating the benefit of integrating heuristic and exact solution methods. In addition, classification tree analysis is applied as an attempt to identify problem features (such as conflict graph density and size) that can be used to predict when SCP-SCC instances will likely be difficult to solve to proven optimality efficiently using Gurobi. These insights provide practical guidance for operations research practitioners, enabling informed decisions among heuristic, exact, or hybrid solution approaches and improving efficiency in real-world applications. Full article
Show Figures

Figure 1

36 pages, 2621 KB  
Article
The Integration of ISO 27005 and NIST SP 800-30 for Security Operation Center (SOC) Framework Effectiveness in the Non-Bank Financial Industry
by Muharman Lubis, Muhammad Irfan Luthfi, Rd. Rohmat Saedudin, Alif Noorachmad Muttaqin and Arif Ridho Lubis
Computers 2026, 15(1), 60; https://doi.org/10.3390/computers15010060 - 15 Jan 2026
Viewed by 867
Abstract
A Security Operation Center (SOC) is a security control center for monitoring, detecting, analyzing, and responding to cybersecurity threats. PT (Perseroan Terbatas) Non-Bank Financial Company (NBFC) has implemented an SOC to secure its information systems, but challenges remain to be solved. [...] Read more.
A Security Operation Center (SOC) is a security control center for monitoring, detecting, analyzing, and responding to cybersecurity threats. PT (Perseroan Terbatas) Non-Bank Financial Company (NBFC) has implemented an SOC to secure its information systems, but challenges remain to be solved. These include the absence of impact analysis on financial and regulatory requirements, cost, and effort estimation for recovery; established Key Performance Indicators (KPIs) and Key Risk Indicators (KRIs) for monitoring security controls; and an official program for insider threats. This study evaluates SOC effectiveness at PT NBFC using the ISO 27005:2018 and NIST SP 800-30 frameworks. The research results in a proposed SOC assessment framework, integrating risk assessment, risk treatment, risk acceptance, and monitoring. Additionally, a maturity level assessment was conducted for ISO 27005:2018, NIST SP 800-30, and the proposed framework. The proposed framework achieves good maturity, with two domains meeting the target maturity value and one domain reaching level 4 (Managed and Measurable). By incorporating domains from both ISO 27005:2018 and NIST SP 800-30, the new framework offers a more comprehensive risk management approach, covering strategic, managerial, and technical aspects. Full article
Show Figures

Figure 1

23 pages, 1761 KB  
Article
Identification of Organizational Efficiency Profiles Based on Human Capital Management: A Study Using Principal Component Analysis and Clustering Algorithms
by Bill Serrano-Orellana, Jessica Ivonne Lalangui Ramírez, Néstor Daniel Gutiérrez Jaramillo, Lia Rodríguez-Jaramillo and Johanna Lara-Guamán
Sustainability 2025, 17(24), 11037; https://doi.org/10.3390/su172411037 - 10 Dec 2025
Viewed by 438
Abstract
This study analyzes the determinants of organizational performance and efficiency in Ecuadorian banana-exporting firms, considering human capital management as a strategic axis of competitiveness. Based on a cross-sectional quantitative design, a structured questionnaire was administered to 513 employees from companies registered in the [...] Read more.
This study analyzes the determinants of organizational performance and efficiency in Ecuadorian banana-exporting firms, considering human capital management as a strategic axis of competitiveness. Based on a cross-sectional quantitative design, a structured questionnaire was administered to 513 employees from companies registered in the El Oro Chamber of Commerce. The survey evaluated indicators of human capital, organizational climate, leadership, and competencies. To reduce dimensionality and uncover latent patterns, a Principal Component Analysis (PCA) was performed, followed by unsupervised clustering algorithms (K-means and Ward’s method). The results identified three principal components: (i) specific human capital and job support, (ii) general human capital and inter-area coordination, and (iii) applied competencies and current performance, jointly explaining more than 54% of the total variance. The segmentation revealed two major efficiency profiles: one of high specific deployment, characterized by greater training, tenure, and managerial support; and another of low deployment, dependent on individual effort. The evidence confirms that organizational efficiency is grounded in the articulation between idiosyncratic learning, managerial accompaniment, and structured processes. The study extends the application of the Resource-Based View (VRIO framework) to the agro-export context and proposes a replicable multivariate analytics model for diagnosing and strengthening human capital management in labor-intensive sectors. Full article
(This article belongs to the Section Economic and Business Aspects of Sustainability)
Show Figures

Figure 1

20 pages, 1459 KB  
Article
Considering the Sustainable Benefit Distribution in Agricultural Supply Chains from Sales Efforts: An Improved ‘Tripartite Synergy’ Model Based on Shapley–TOPSIS
by Enhao Chen, Yumin Guo, Jiuzhen Huang, Bingqing Zheng and Wenhe Lin
Sustainability 2025, 17(23), 10868; https://doi.org/10.3390/su172310868 - 4 Dec 2025
Viewed by 467
Abstract
Balancing efficiency and equity within agricultural supply chains is crucial for rural revitalization and sustainable development. This study focuses on the three-tiered chain of ‘farmers–cooperatives–retailers’, constructing a joint decision-making model linking pricing, sales effort, and order volume. It compares the performance differences between [...] Read more.
Balancing efficiency and equity within agricultural supply chains is crucial for rural revitalization and sustainable development. This study focuses on the three-tiered chain of ‘farmers–cooperatives–retailers’, constructing a joint decision-making model linking pricing, sales effort, and order volume. It compares the performance differences between decentralized and centralized decision-making structures. Methodologically, we introduce four corrective factors—risk-bearing capacity, cooperation level, capital investment, and information access—to the traditional Shapley value. By employing TOPSIS (Technique for Order of Preference by Similarity to Ideal Solution) to calculate proximity, we derive an enhanced Shapley–TOPSIS allocation coefficient. Furthermore, we design a secondary distribution rule of ‘effort-based value-added distribution according to labor contribution,’ tightly binding the marginal returns of sales effort to input intensity, thereby reconciling structural fairness with incentive compatibility. Empirical findings indicate that, compared with decentralized approaches, centralized decision-making significantly enhances overall system revenue and reduces retail prices. The refined distribution scheme outperforms the baseline Shapley value in fairness and stability, effectively mitigating the misalignment where effort contributors receive disproportionately low returns. The optimal sales effort level is approximately 0.35. Under the ‘distribution according to labor’ approach, retailers (the primary effort providers) see a marked increase in their value-added share, whereas farmers and cooperatives also gain positive benefits, enhancing alliance stability. Unlike existing studies that rely mainly on revenue-sharing contracts or a single Shapley allocation, this study, on the one hand, explicitly endogenizes sales effort into demand and profit functions and systematically characterizes the joint mechanism between effort and profit allocation under both centralized and decentralized structures. On the other hand, an improved Shapley–TOPSIS modeling procedure and an ‘effort added-value allocation according to contribution’ rule are proposed. By adjusting demand parameters and the weights of the adjustment factors, the proposed framework can be readily extended to other agricultural products and green supply chain settings, providing a replicable tool and managerial implications for designing sustainable profit allocation schemes. Full article
(This article belongs to the Special Issue Sustainability Management Strategies and Practices—2nd Edition)
Show Figures

Figure 1

23 pages, 1353 KB  
Article
Perceived Leader Favoritism and Non-Green Behavior in Tourism and Hospitality Organizations: The Mediating Role of Malicious Envy and the Moderating Effect of Organizational Injustice
by Abdelrahman A. A. Abdelghani, Sameh Fayyad, Hazem Ahmed Khairy and Hebatallah A. M. Ahmed
Adm. Sci. 2025, 15(12), 469; https://doi.org/10.3390/admsci15120469 - 30 Nov 2025
Cited by 1 | Viewed by 1166
Abstract
Environmental sustainability in tourism and hospitality has emerged as a critical focus of Saudi Arabia’s Vision 2030, aligning with global Sustainable Development Goals (SDGs) and national priorities such as environmental stewardship, human health, and future economic diversification. This study examines how perceived leader [...] Read more.
Environmental sustainability in tourism and hospitality has emerged as a critical focus of Saudi Arabia’s Vision 2030, aligning with global Sustainable Development Goals (SDGs) and national priorities such as environmental stewardship, human health, and future economic diversification. This study examines how perceived leader favoritism influences non-green behavior among hospitality employees, exploring malicious envy as a mediator and perceived organizational injustice as a moderator. A cross-sectional survey was administered to 412 employees across five major hotels in Riyadh. Measures included validated scales for perceived leader favoritism, malicious envy, non-green behavior, and organizational justice. Structural equation modeling tested hypothesized relationships and moderation effects. Perceived leader favoritism was positively associated with non-green behavior (β = 0.39, p < 0.001) and malicious envy (β = 0.58, p < 0.001). Malicious envy mediated the favoritism–behavior link (indirect effect β = 0.17, p < 0.01). High perceptions of organizational injustice strengthened these effects, exacerbating environmentally harmful behaviors. Interpretation: The findings reveal that unfair leadership practices undermine corporate sustainability efforts by provoking negative emotions and unethical environmental actions. Managerial interventions to enhance fairness and mitigate envy are imperative for achieving SDG 12 (Responsible Consumption and Production) and SDG 13 (Climate Action), supporting Saudi Arabia’s goals in environmental sustainability, basic needs fulfillment, and future economies. Implementing justice-centered leadership programs can foster healthier organizational climates, promoting both employee well-being and ecological resilience. Full article
(This article belongs to the Special Issue Emerging Trends in Employee Green Behavior and Organizational Impact)
Show Figures

Figure 1

20 pages, 785 KB  
Article
A Study on Supply Chain Decision-Making in Fresh Produce Competition Considering Corporate Reputation
by Yanqiu Xie and Guanqun Ni
Systems 2025, 13(12), 1067; https://doi.org/10.3390/systems13121067 - 26 Nov 2025
Cited by 1 | Viewed by 410
Abstract
This study examines two competing green supply chains, each consisting of a supplier and a retailer, using a Stackelberg game model to investigate the impact of different levels of corporate reputation awareness on supply chain members. A comparative analysis of equilibrium decisions under [...] Read more.
This study examines two competing green supply chains, each consisting of a supplier and a retailer, using a Stackelberg game model to investigate the impact of different levels of corporate reputation awareness on supply chain members. A comparative analysis of equilibrium decisions under three distinct modes of corporate reputation awareness was conducted, and numerical simulations were employed for validation. The findings reveal that improving corporate reputation awareness of fresh agricultural product suppliers can effectively enhance product freshness efforts and expand market share. In a dual-chain competitive environment, the supply chain with a higher corporate reputation has an advantage in both freshness efforts and market share, while the supply chain with a lower reputation faces the loss of market share, which is highly detrimental to the long-term development of the business. The study suggests that supply chain members can leverage corporate reputation awareness to build differentiated competitive advantages, providing managerial insights for optimizing strategies in green supply chain competition. Full article
(This article belongs to the Section Supply Chain Management)
Show Figures

Figure 1

27 pages, 2008 KB  
Article
Stakeholder Engagement and Social Networks: Enhancing Sustainable Food Waste Management in Zanzibar’s Tourist Hotels
by Biubwa Ally, Aziza Abdulkadir, Haji Mwevura, Peter Furu, Fredrick Salukele, Stig Hirsbak and Arne Remmen
Tour. Hosp. 2025, 6(5), 255; https://doi.org/10.3390/tourhosp6050255 - 23 Nov 2025
Viewed by 767
Abstract
Zanzibar has witnessed fast growth in tourism due to its natural beauty and unique cultural values. On average, about 600,000 tourists arrive annually, creating demand for more hotels, which significantly adds to the generation of waste streams on the island. Food waste is [...] Read more.
Zanzibar has witnessed fast growth in tourism due to its natural beauty and unique cultural values. On average, about 600,000 tourists arrive annually, creating demand for more hotels, which significantly adds to the generation of waste streams on the island. Food waste is a multifaceted issue and a cross-sectoral problem. However, existing research on food waste management in hospitality focuses mainly on operational and managerial perspectives, while overlooking the role of stakeholder engagement and their social interactions, creating a gap in understanding the relational and context-specific factors shaping sustainable practices, particularly in small island destinations. Therefore, collaborative efforts from different stakeholders are required to ensure sustainable waste management. This study aims to map the key stakeholders and analyze engagement dynamics and structural patterns of social networks to improve hotel food waste management as part of a sustainable tourism strategy in Zanzibar. Stakeholder mapping and analysis, and social network analysis, were applied to examine both the dynamic and interaction patterns. Semi-structured interviews were conducted with different stakeholders related to tourism and waste management operations to solicit their roles, responsibilities, interests, knowledge, interaction, information sharing, influence, and power in decision-making. The results revealed that waste management is the responsibility of local authorities, and there was limited interaction, information sharing, and coordination among stakeholders and across sectors. Building collaborative relationships is important and can be achieved by stimulating interactions through active communication platforms, including social media and online webinar sessions. Moreover, the study proposes a context-specific model for analyzing small-scale stakeholder interactions regarding food waste management in tourist hotels that can inform future stakeholder coordination and policy interventions. Full article
Show Figures

Figure 1

21 pages, 2489 KB  
Article
The Role of Bus Traffic Prioritization in Optimizing Battery Size and Reducing the Costs of Electric Buses
by Mikołaj Bartłomiejczyk, Aleksander Jagiełło and Marcin Wołek
Energies 2025, 18(22), 6066; https://doi.org/10.3390/en18226066 - 20 Nov 2025
Cited by 1 | Viewed by 569
Abstract
Approximately half of the new EU buses are zero-emission. However, electric buses (BEBs) are highly sensitive to traffic conditions because their battery capacity determines their effective operational range. The primary objective of this article is to examine the influence of traffic conditions on [...] Read more.
Approximately half of the new EU buses are zero-emission. However, electric buses (BEBs) are highly sensitive to traffic conditions because their battery capacity determines their effective operational range. The primary objective of this article is to examine the influence of traffic conditions on the operation of electric buses in urban transportation systems, as well as the associated economic and managerial implications. Particular attention is given to the thesis that prioritizing BEB traffic in urban transport systems can reduce the need for larger, more expensive batteries, thereby lowering the total cost of ownership (TCO). Moreover, congestion limits the range of feasible battery technologies, such as excluding the use of lighter, longer-lasting lithium-titanium-oxide batteries (LTO), which could otherwise be applied under optimal traffic conditions. Traffic congestion also necessitates the deployment of additional vehicles to maintain service reliability, further increasing system cost. The analysis incorporates theoretical analysis, simulation analysis, and vehicle real operation data analysis. The results demonstrate that current efforts to maximize the battery capacity used in buses are not optimal from both cost efficiency and environmental impact perspectives. The impact of traffic conditions on electric buses varies depending on the specific charging methods used. Road traffic conditions have the most negligible impact on In Motion Charging electric buses. The findings have also demonstrated that road conditions are a significant cost-driving factor affecting the total costs of purchasing and operating electric buses. Full article
Show Figures

Figure 1

20 pages, 299 KB  
Review
Bridging Food Justice and Management: A Pathway to Sustainable and Equitable Food Systems
by Ioannis Manikas
Sustainability 2025, 17(22), 10360; https://doi.org/10.3390/su172210360 - 19 Nov 2025
Viewed by 1056
Abstract
Although our world produces more than enough food, hunger and malnutrition remain widespread. This is not simply a problem of production—it is about how we manage and organize our food systems. Many researchers and practitioners see food security either as a business challenge [...] Read more.
Although our world produces more than enough food, hunger and malnutrition remain widespread. This is not simply a problem of production—it is about how we manage and organize our food systems. Many researchers and practitioners see food security either as a business challenge to be solved with technical and managerial tools, or as a social movement rooted in justice, sovereignty, and sustainability. These two schools of thought rarely meet, and their disconnect holds back real progress. This paper brings these perspectives together, through the introduction of the “Managerial Architecture of Food Justice”—a new way to think about food management that does not pick sides but aims to transform how food systems are governed. By blending the best of strategic management with values of equity, agency, and ecological stewardship, this framework shows how management practices can help build food systems that are not only resilient and efficient, but also fair and truly sustainable. Grounded in public and collaborative governance theory, this approach provides practical steps for policymakers and food system leaders who want to break the cycle of hunger and injustice. The proposed model supports the Sustainable Development Goals by making sustainability defining features of food security efforts. Full article
(This article belongs to the Special Issue Food Science and Engineering for Sustainability—2nd Edition)
26 pages, 1497 KB  
Article
How Competing Retailers Invest in ESG: Strategic Behavior Under Heterogeneous Consumer Preferences
by Yumei Jiang and Wanda Ge
Systems 2025, 13(11), 1028; https://doi.org/10.3390/systems13111028 - 17 Nov 2025
Viewed by 662
Abstract
As environmental and social sustainability become an increasingly critical concern, retailers are under rising pressure from both eco-conscious consumers and evolving regulatory frameworks to enhance the environmental, social, and governance (ESG) performance of their supply chains. Given that most ESG-related violations originate from [...] Read more.
As environmental and social sustainability become an increasingly critical concern, retailers are under rising pressure from both eco-conscious consumers and evolving regulatory frameworks to enhance the environmental, social, and governance (ESG) performance of their supply chains. Given that most ESG-related violations originate from upstream suppliers, downstream retailers are compelled to invest in promoting responsible practices beyond their immediate operations. To capture this dynamic, we develop a two-tier supply chain model in which a single supplier distributes products to multiple retailers engaged in Cournot competition. Each retailer independently determines its level of investment aimed at improving the supplier’s ESG outcomes while accounting for heterogeneous consumer preferences between supplier-driven and retailer-driven sustainability efforts. Our findings reveal that retailers are only incentivized to invest when the number of market participants falls below a critical threshold. We further extend the analysis to an asymmetric setting, where only a subset of retailers engage in ESG investments and pay a premium wholesale price. In contrast to the baseline scenario, this structure may encourage higher investment levels among participating retailers when more of them are involved. Moreover, under conditions of strong consumer preference heterogeneity, a larger number of investing retailers can incentivize the supplier to reduce the wholesale price, thereby reinforcing investment incentives and facilitating improved ESG performance across the supply chain. In summary, the results provide valuable managerial implications for retailers, suppliers, and policymakers seeking to foster coordinated and sustainable ESG investment within supply chains. Full article
Show Figures

Figure 1

35 pages, 5025 KB  
Article
Empowering the Potential of Nearshoring in Mexico: Addressing Energy Challenges with a Fuzzy-CES Framework
by Pedro Ponce, Sergio Castellanos and Juana Isabel Méndez
Processes 2025, 13(11), 3662; https://doi.org/10.3390/pr13113662 - 12 Nov 2025
Viewed by 1580
Abstract
Nearshoring in Mexico is expanding rapidly, yet chronic volatility in the national power grid threatens the reliability and cost-competitiveness of relocated manufacturing lines. To inform strategic mitigation, this study presents a hybrid Fuzzy–CES decision-support framework that embeds the Constant-Elasticity-of-Substitution (CES) production function within [...] Read more.
Nearshoring in Mexico is expanding rapidly, yet chronic volatility in the national power grid threatens the reliability and cost-competitiveness of relocated manufacturing lines. To inform strategic mitigation, this study presents a hybrid Fuzzy–CES decision-support framework that embeds the Constant-Elasticity-of-Substitution (CES) production function within a Mamdani Fuzzy-Inference Engine, implemented in both Type-1 and Interval Type-2 variants, to evaluate and optimize production adaptability in energy-constrained environments. Using sector-wide data from Mexico’s automotive industry, key input variables (energy reliability, capital intensity, and labor availability) are objectively quantified and normalized to reflect the realities of regional plant operations. The system linguistically classifies each facility’s production elasticity as low, moderate, or high, and generates actionable recommendations for resource allocation, such as targeted investments in renewable microgrids or workforce strategies. Implemented in MATLAB, simulation results confirm that, while high capital and labor inputs are essential, energy reliability remains the primary bottleneck limiting adaptability; only states with all three strong factors achieve maximum resilience. The Type-2 fuzzy approach demonstrates superior robustness to input uncertainty, enhancing managerial decision-making under volatile grid conditions. In addition, a case study regarding the automotive industry is presented to illustrate how the proposed framework is implemented. The same structure can be used to deploy it in another industry. This research offers a transparent, data-driven tool to inform both firm-level investment and regional policy, directly supporting Mexico’s efforts to sustain competitiveness and resilience in the global shift toward nearshoring. Full article
(This article belongs to the Section Energy Systems)
Show Figures

Figure 1

Back to TopTop