Sign in to use this feature.

Years

Between: -

Subjects

remove_circle_outline
remove_circle_outline
remove_circle_outline
remove_circle_outline
remove_circle_outline
remove_circle_outline
remove_circle_outline
remove_circle_outline
remove_circle_outline

Journals

remove_circle_outline
remove_circle_outline
remove_circle_outline
remove_circle_outline
remove_circle_outline
remove_circle_outline
remove_circle_outline
remove_circle_outline
remove_circle_outline
remove_circle_outline
remove_circle_outline
remove_circle_outline
remove_circle_outline

Article Types

Countries / Regions

remove_circle_outline
remove_circle_outline
remove_circle_outline
remove_circle_outline
remove_circle_outline
remove_circle_outline

Search Results (1,242)

Search Parameters:
Keywords = machine cognition

Order results
Result details
Results per page
Select all
Export citation of selected articles as:
25 pages, 2214 KB  
Article
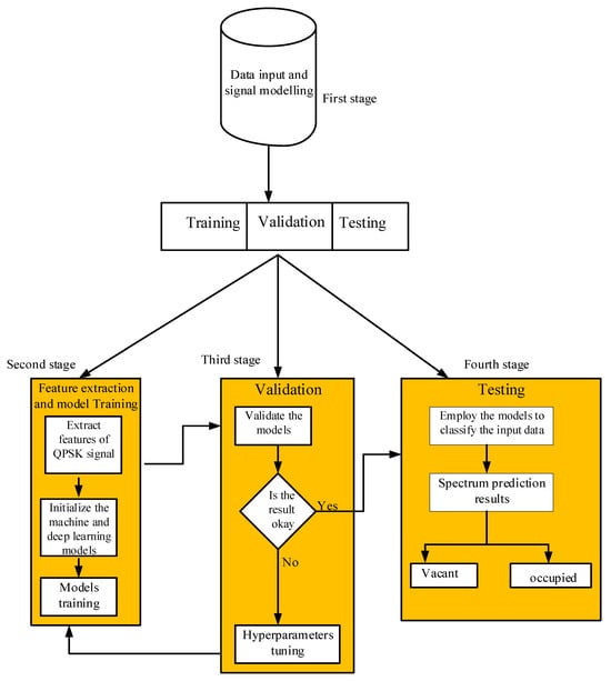
Spectrum Sensing in Cognitive Radio Internet of Things Networks: A Comparative Analysis of Machine and Deep Learning Techniques
by Akeem Abimbola Raji and Thomas Otieno Olwal
Telecom 2026, 7(1), 20; https://doi.org/10.3390/telecom7010020 - 6 Feb 2026
Abstract
The proliferation of data-intensive IoT applications has created unprecedented demand for wireless spectrum, necessitating more efficient bandwidth management. Spectrum sensing allows unlicensed secondary users to dynamically access idle channels assigned to primary users. However, traditional sensing techniques are hindered by their sensitivity to [...] Read more.
The proliferation of data-intensive IoT applications has created unprecedented demand for wireless spectrum, necessitating more efficient bandwidth management. Spectrum sensing allows unlicensed secondary users to dynamically access idle channels assigned to primary users. However, traditional sensing techniques are hindered by their sensitivity to noise and reliance on prior knowledge of primary user signals. This limitation has propelled research into machine learning (ML) and deep learning (DL) solutions, which operate without such constraints. This study presents a comprehensive performance assessment of prominent ML models: random forest (RF), K-nearest neighbor (KNN), and support vector machine (SVM) against DL architectures, namely a convolutional neural network (CNN) and an Autoencoder. Evaluated using a robust suite of metrics (probability of detection, false alarm, missed detection, accuracy, and F1-score), the results reveal the clear and consistent superiority of RF. Notably, RF achieved a probability of detection of 95.7%, accuracy of 97.17%, and an F1-score of 96.93%, while maintaining excellent performance in low signal-to-noise ratio (SNR) conditions, even surpassing existing hybrid DL models. These findings underscore RF’s exceptional noise resilience and establish it as an ideal, high-performance candidate for practical spectrum sensing in wireless networks. Full article
Show Figures

Figure 1

11 pages, 501 KB  
Article
Subtle Cognitive Variability in Foetal Alcohol Syndrome Spectrum: Intelligence Profiles and Verbal Fluency Performance Across Diagnostic Categories in Polish Population
by Przemysław Zakowicz, Teresa Jadczak-Szumiło, Max Brzezicki, Kacper Jędrczak, Zuzanna Wiśniewska, Jarosław Bąbka and Maria Skibińska
J. Clin. Med. 2026, 15(3), 1233; https://doi.org/10.3390/jcm15031233 - 4 Feb 2026
Viewed by 23
Abstract
Background/Objectives: The foetal alcohol syndrome spectrum is linked with neurodevelopmental delay and cognitive and educational problems. Direct consequences of prenatal alcohol exposure include impaired processes of neural migration and brain development. Among the important features present in affected children are impaired communicational skills [...] Read more.
Background/Objectives: The foetal alcohol syndrome spectrum is linked with neurodevelopmental delay and cognitive and educational problems. Direct consequences of prenatal alcohol exposure include impaired processes of neural migration and brain development. Among the important features present in affected children are impaired communicational skills and intelligence. Methods: Here we presented the case–control comparison of 124 children with foetal alcohol syndrome spectrum disorder (FAS: 62 (50%), pFAS: 34 (27.42%) and ARND: 28 (22.58%)) and 53 healthy controls regarding intelligence quotient and a verbal fluency task. The verbal and non-verbal intelligence was measured using the WISC-R scale, and the verbal fluency task encompassed phonemic, semantic and categorial assessment in 15 and 60 s; we used the authors’ parental/caregiver survey to determine risk factors. In statistical analysis both methods of classical parametric/non-parametric tests and machine learning algorithms were used. Results: Foetal alcohol syndrome spectrum patients were clearly distinguished from healthy controls regarding total verbal and non-verbal intelligence, as well as all three categories of verbal fluency (p < 0.01). ML methods distinguished an FAS group with 0.49 precision and 80% recall and for pFAS and ARND diagnoses we obtained: 0.50/0.33 precision and 3%/7% recall. None of the parameters analysed in our study differentiated foetal alcohol syndrome, partial foetal alcohol syndrome and alcohol-related neurodevelopmental disorders. Conclusions: Children with foetal alcohol syndrome spectrum disorder markedly differ from healthy control subjects in intelligence and verbal fluency. The diagnostic sub-types of foetal alcohol spectrum are not clearly defined in obtained neuropsychological and clinical data. Full article
(This article belongs to the Section Clinical Pediatrics)
Show Figures

Figure 1

33 pages, 1209 KB  
Article
A Systems Perspective on Enhancing Operator Workload and Situational Awareness in Small Unmanned Aircraft Systems Through First-Person View Integration
by Ross Stephenson, Jr., Dothang Truong and Bill Deng Pan
Systems 2026, 14(2), 167; https://doi.org/10.3390/systems14020167 - 4 Feb 2026
Viewed by 32
Abstract
The safe and efficient integration of small unmanned aircraft systems (sUAS) into the National Airspace System (NAS) requires a systems-based understanding of the interrelations among human, technological, and regulatory components. Existing Federal Aviation Administration (FAA) guidelines restrict most operations to visual line of [...] Read more.
The safe and efficient integration of small unmanned aircraft systems (sUAS) into the National Airspace System (NAS) requires a systems-based understanding of the interrelations among human, technological, and regulatory components. Existing Federal Aviation Administration (FAA) guidelines restrict most operations to visual line of sight (VLOS), which constrains operational scalability and underscores the need for system-level innovations supporting beyond-visual-line-of-sight (BVLOS) operations. This study adopted a socio-technical systems approach to evaluate how first-person view (FPV) technologies influence operator workload and situational awareness (SA), key human performance elements within the broader sUAS safety system. Participants meeting FAA Part 107 eligibility criteria were assigned to one of three visual configurations: (a) traditional VLOS, (b) FPV using a 21-inch monitor, or (c) FPV with immersive goggles. Workload was measured with the NASA Task Load Index (NASA-TLX), and Level 1 SA was assessed via post-task recall. ANOVA results revealed no statistically significant differences across visual conditions, indicating no evidence that FPV integration either increased cognitive load or impaired perceptual awareness compared to traditional methods. Complementary analysis of NASA’s Aviation Safety Reporting System (ASRS) identified SA as the most recurrent human-factor issue, suggesting system-level implications for human–machine interaction and training design. These findings contribute to the systemic understanding of human factors in UAS operations, supporting FPV’s potential as a viable subsystem for achieving safe and effective BVLOS integration within complex socio-technical aviation systems. Full article
(This article belongs to the Section Systems Practice in Social Science)
23 pages, 643 KB  
Article
Care-MOVE: A Smartphone-Based Application for Continuous Monitoring of Mobility, Environmental Exposure and Cognitive Status in Older Patients
by Fabrizia Devito, Vincenzo Gattulli and Donato Impedovo
Appl. Sci. 2026, 16(3), 1549; https://doi.org/10.3390/app16031549 - 3 Feb 2026
Viewed by 140
Abstract
This study presents Care-MOVE, a smartphone-based application designed for continuous, passive, and unobtrusive monitoring of mobility, environmental exposure, and cognitive status in older adults within a telemedicine framework. The system integrates movement-related data collected through smartphone sensors (GPS, activity recognition, and caloric [...] Read more.
This study presents Care-MOVE, a smartphone-based application designed for continuous, passive, and unobtrusive monitoring of mobility, environmental exposure, and cognitive status in older adults within a telemedicine framework. The system integrates movement-related data collected through smartphone sensors (GPS, activity recognition, and caloric expenditure estimation) with contextual air quality information and standardized neuropsychological assessments, resulting in a comprehensive multimodal dataset (Care-MOVE Dataset). An exploratory proof-of-concept study was conducted on a subsample of 53 participants aged over 65, each monitored continuously for five days, contributing on average more than 30,000 longitudinal records. To investigate whether daily motor behavior can serve as a digital biomarker of cognitive functioning, several Machine Learning and Deep Learning models were evaluated using a Leave-One-User-Out (LOUO) cross-validation strategy. The comparative analysis included traditional classifiers (Logistic Regression, Random Forest, Gradient Boosting, K-Nearest Neighbors, and Support Vector Machines) as well as temporal deep learning architectures (1D CNN, LSTM, GRU, and Transformer). Among all of the evaluated approaches, the Support Vector Machine with RBF kernel achieved the best performance, reaching an accuracy of 98.1%, a balanced accuracy of 0.988, and an F1-score of 0.981, demonstrating robust generalization across unseen subjects. For this reason, the study was designed and presented as an exploratory proof-of-concept rather than a definitive clinical validation. This integrated approach not only enables the collection of detailed and contextualized data but also opens new perspectives for proactive digital healthcare, focused on risk prevention, improving quality of life, and promoting autonomy in elderly patients. Full article
(This article belongs to the Special Issue Robotics, IoT and AI Technologies in Bioengineering, 2nd Edition)
Show Figures

Figure 1

28 pages, 7001 KB  
Article
Puerarin Attenuates White Matter Injury and Blood–Brain Barrier Disruption After Intracerebral Hemorrhagic Stroke via cGAS-STING Axis
by Yetong Ouyang, Lijia Yu, Yue Shi, Zhilin Chen, Xiaohui Tang, Jiayi Jin, Zhexue Huang, Xiaoshun Tang, Bing Zhu and Xijin Wang
Biology 2026, 15(3), 277; https://doi.org/10.3390/biology15030277 - 3 Feb 2026
Viewed by 154
Abstract
White matter injury (WMI) and blood–brain barrier (BBB) disruption contribute to neurological and cognitive deficits in intracerebral hemorrhage (ICH), with no effective pharmacological treatments available. Puerarin, with anti-inflammatory, anti-apoptotic, and antioxidant properties, exhibits neuroprotective potential. Here, mice subjected to ICH were treated with [...] Read more.
White matter injury (WMI) and blood–brain barrier (BBB) disruption contribute to neurological and cognitive deficits in intracerebral hemorrhage (ICH), with no effective pharmacological treatments available. Puerarin, with anti-inflammatory, anti-apoptotic, and antioxidant properties, exhibits neuroprotective potential. Here, mice subjected to ICH were treated with puerarin for 14 days. Neurological function, cerebral perfusion, and BBB integrity were assessed using behavioral tests, laser speckle imaging, Evans blue assays, immunofluorescence, Western blotting, and MRI. Integrated transcriptomics, machine learning, network pharmacology, molecular docking, and dynamics simulations were used to identify key targets. Puerarin improved neurological outcomes, reduced BBB permeability, enhanced microvascular perfusion, and attenuated WMI. Twenty-six hub genes were identified, with PARP1 and AKT1 correlated with OLIG2 and MBP, enriched in the cGAS-STING and AKT1-mTOR pathways. Molecular simulations indicated stable puerarin–cGAS interactions, validated experimentally: puerarin suppressed cGAS-STING activation, reduced oligodendrocyte apoptosis, and promoted remyelination. These results provide new insights into ICH pathogenesis and support puerarin as a potential therapeutic agent for BBB disruption and WMI. Full article
Show Figures

Figure 1

14 pages, 625 KB  
Article
Machine Learning-Based Identification of Functional Dysregulation Characteristics in Core Brain Networks of Adolescents with Bipolar Disorder Using Task-fMRI
by Peishan Dai, Ting Hu, Kaineng Huang, Qiongpu Chen, Shenghui Liao, Alessandro Grecucci, Qian Xiao, Xiaoping Yi and Bihong T. Chen
Diagnostics 2026, 16(3), 466; https://doi.org/10.3390/diagnostics16030466 - 2 Feb 2026
Viewed by 151
Abstract
Background and Objective: Adolescent bipolar disorder (BD) has substantial symptom overlaps with other psychiatric disorders. Identifying its distinctive candidate neuroimaging markers may be helpful for exploratory early differentiation and to inform future translational studies after independent validation. Methods: This cross-sectional study enrolled adolescents [...] Read more.
Background and Objective: Adolescent bipolar disorder (BD) has substantial symptom overlaps with other psychiatric disorders. Identifying its distinctive candidate neuroimaging markers may be helpful for exploratory early differentiation and to inform future translational studies after independent validation. Methods: This cross-sectional study enrolled adolescents with BD and age- and sex-matched healthy controls. Assessments included clinical/behavioral scales and an emotional Go/NoGo task-based fMRI (Go trials require a response; NoGo trials require response inhibition) acquired across three mood states (depression, mania, and remission) and matched controls. We applied several conventional machine learning classifiers to task-fMRI data to classify BD versus healthy controls and to identify the most relevant neuroimaging predictors. Results: A total of 43 adolescents with BD (15 in remission, 11 with depression, and 17 with mania) and 43 matched healthy controls were included. Under the Go-NoGo condition, activation-derived features in the remission state showed the strongest discrimination, with RF achieving the best performance (accuracy = 94.29%, AUC = 98.57%). These findings suggest that task-evoked functional alterations may remain detectable during remission. In addition, activation patterns in regions within the limbic system, prefrontal cortex, and default mode network were significantly correlated with clinical scales and behavioral measures implicating these regions in emotion regulation and cognitive functioning in adolescents with BD. Conclusion: This study showed that adolescents with BD during remission without manic and depressive symptoms may still have aberrant neural activity in the limbic system, prefrontal cortex, and default mode network, which may serve as a potential candidate neuroimaging signature of adolescent BD. Full article
(This article belongs to the Special Issue Machine Learning for Medical Image Processing and Analysis in 2026)
41 pages, 1874 KB  
Article
Is Every Cognitive Phenomenon Computable?
by Fernando Rodriguez-Vergara and Phil Husbands
Mathematics 2026, 14(3), 535; https://doi.org/10.3390/math14030535 - 2 Feb 2026
Viewed by 85
Abstract
According to the Church–Turing thesis, the limit of what is computable is bounded by Turing machines. Following from this, given that general computable functions formally describe the notion of recursive mechanisms, it is sometimes argued that every organismic process that specifies consistent cognitive [...] Read more.
According to the Church–Turing thesis, the limit of what is computable is bounded by Turing machines. Following from this, given that general computable functions formally describe the notion of recursive mechanisms, it is sometimes argued that every organismic process that specifies consistent cognitive responses should be both limited to Turing machine capabilities and amenable to formalization. There is, however, a deep intuitive conviction permeating contemporary cognitive science, according to which mental phenomena, such as consciousness and agency, cannot be explained by resorting to this kind of framework. In spite of some exceptions, the overall tacit assumption is that whatever the mind is, it exceeds the reach of what is described by notions of computability. This issue, namely the nature of the relation between cognition and computation, becomes particularly pertinent and increasingly more relevant as a possible source of better understanding the inner workings of the mind, as well as the limits of artificial implementations thereof. Moreover, although it is often overlooked or omitted so as to simplify our models, it will probably define, or so we argue, the direction of future research on artificial life, cognitive science, artificial intelligence, and related fields. Full article
(This article belongs to the Special Issue Non-algorithmic Mathematical Models of Biological Organization)
27 pages, 2971 KB  
Article
Awake Insights for Obstructive Sleep Apnea: Severity Detection Using Tracheal Breathing Sounds and Meta-Model Analysis
by Ali Mohammad Alqudah and Zahra Moussavi
Diagnostics 2026, 16(3), 448; https://doi.org/10.3390/diagnostics16030448 - 1 Feb 2026
Viewed by 175
Abstract
Background/Objectives: Obstructive sleep apnea (OSA) is a prevalent, yet underdiagnosed, disorder associated with cardiovascular and cognitive risks. While overnight polysomnography (PSG) remains the diagnostic gold standard, it is resource-intensive and impractical for large-scale rapid screening. Methods: This study extends prior work on feature [...] Read more.
Background/Objectives: Obstructive sleep apnea (OSA) is a prevalent, yet underdiagnosed, disorder associated with cardiovascular and cognitive risks. While overnight polysomnography (PSG) remains the diagnostic gold standard, it is resource-intensive and impractical for large-scale rapid screening. Methods: This study extends prior work on feature extraction and binary classification using tracheal breathing sounds (TBS) and anthropometric data by introducing a meta-modeling framework that utilizes machine learning (ML) and aggregates six one-vs.-one classifiers for multi-class OSA severity prediction. We employed out-of-bag (OOB) estimation and three-fold cross-validation to assess model generalization performance. To enhance reliability, the framework incorporates conformal prediction to provide calibrated confidence sets. Results: In the three-class setting (non, mild, moderate/severe), the model achieved 76.7% test accuracy, 77.7% sensitivity, and 87.1% specificity, with strong OOB performance of 91.1% accuracy, 91.6% sensitivity, and 95.3% specificity. Three-fold confirmed stable performance across folds (mean accuracy: 77.8%; mean sensitivity: 78.6%; mean specificity: 76.4%) and conformal prediction achieved full coverage with an average set size of 2. In the four-class setting (non, mild, moderate, severe), the model achieved 76.7% test accuracy, 75% sensitivity, and 92% specificity, with OOB performance of 88.2% accuracy, 91.6% sensitivity, and 88.2% specificity. Conclusions: These findings support the potential of this non-invasive system as an efficient and rapid OSA severity assessment whilst awake, offering a scalable alternative to PSG for large-scale screening and clinical triaging. Full article
(This article belongs to the Special Issue Advances in Sleep and Respiratory Medicine)
19 pages, 4373 KB  
Article
Exploring Problem-Solving Strategies in Gifted and Regular Students: Education Insights from Eye-Tracking Analysis
by Po-Lei Lee, Shih-Ting Hung, Pao-Hsin Chang, Chun-Yen Chang, Lei Bao, Ting-Kuang Yeh and Li-Ching Lee
Appl. Syst. Innov. 2026, 9(2), 38; https://doi.org/10.3390/asi9020038 - 1 Feb 2026
Viewed by 119
Abstract
This study investigated how gifted and regular high school students employ different cognitive strategies and integrate information during scientific problem solving, using eye-tracking techniques. Eighteen multiple-choice items were selected from the Investigating Scientific Thinking and Reasoning (iSTAR) assessment developed at The Ohio State [...] Read more.
This study investigated how gifted and regular high school students employ different cognitive strategies and integrate information during scientific problem solving, using eye-tracking techniques. Eighteen multiple-choice items were selected from the Investigating Scientific Thinking and Reasoning (iSTAR) assessment developed at The Ohio State University, including nine text-only questions (tMCQs) and nine picture-embedded questions (pMCQs). The items were chosen to ensure clear spatial separation among text, image, and answer areas, allowing reliable region-based eye-movement analysis. Eye-tracking data were analyzed using two indices: fixation time ratio (FTR), reflecting relative attention allocation, and saccade count ratio (SCR), capturing cross-region information integration. The results revealed clear group differences. Gifted students devoted a larger proportion of attention to pictorial information (0.38 vs. 0.32) and showed more frequent transitions between picture and answer regions (0.15 vs. 0.12), indicating more integrative processing and mental model construction. In contrast, regular students spent more time focusing on textual regions and exhibited higher within-text saccade activity, consistent with a direct translation strategy. Furthermore, SCR-based machine learning classification using a Random Forest model demonstrated meaningful discriminative capability between the two groups, particularly for picture-embedded questions, achieving an accuracy of 77.5%. Overall, the findings provide empirical evidence that question format influences students’ cognitive strategies during scientific reasoning. Methodologically, this study combines a validated reasoning assessment, a carefully defined ROI-based eye-tracking design, and interpretable behavioral indicators, offering practical implications for differentiated science instruction. Full article
Show Figures

Figure 1

24 pages, 5027 KB  
Article
Multi-Site Classification of Autism Spectrum Disorder Using Spatially Constrained ICA on Resting-State fMRI Networks
by Talha Imtiaz Baig, Junlin Jing, Peng Hu, Bochao Niu, Zhenzhen Yang, Bharat B. Biswal and Benjamin Klugah-Brown
Brain Sci. 2026, 16(2), 181; https://doi.org/10.3390/brainsci16020181 - 31 Jan 2026
Viewed by 162
Abstract
Background/Objectives: Autism Spectrum Disorder (ASD) is a complex neurodevelopmental condition characterized by differences in social communications and restricted, repetitive patterns of behaviors and interests, affecting approximately 1% of children globally. While functional magnetic resonance imaging (fMRI) has provided insights into altered brain [...] Read more.
Background/Objectives: Autism Spectrum Disorder (ASD) is a complex neurodevelopmental condition characterized by differences in social communications and restricted, repetitive patterns of behaviors and interests, affecting approximately 1% of children globally. While functional magnetic resonance imaging (fMRI) has provided insights into altered brain connectivity patterns in ASD, classification based on neuroimaging remains a challenging due to the heterogeneity of the disorder and variability in imaging data across sites. This study employs a network-based approach using large-scale, multi-site rs-fMRI dataset from the Autism Brain Imaging Data Exchange (ABIDE I and II) to classify ASD and healthy controls using machine learning. Methods: A semi-blind Independent Component Analysis method, specifically the spatial constraint reference ICA, is applied to identify functional brain networks, and the ComBat harmonization technique is used to address site-specific variability across 11 independent datasets, ensuring consistency in feature representation. Support Vector Machines (SVMs) are employed for classification, focusing on three key networks: the Default Mode Network (DMN), Sensorimotor Network (SMN), and Visual Sensory Network (VSN). Results: The results demonstrate high classification accuracy, with the VSN achieving the highest performance (83.23% accuracy, 87.90% AUC), followed by the DMN (81.43% accuracy, 84.53% AUC) and the SMN (80.52% accuracy, 84.96% AUC), positioned with their recognized roles in social cognition and sensory–motor processing, respectively. Conclusions: The integration of ICA-based feature extraction with ComBat harmonization significantly improved classification accuracy compared to previous studies. These findings point out the potential of network-based approaches in ASD classification and point out the importance of integrating multi-site neuroimaging data for identifying reproduceable network-level features. Full article
(This article belongs to the Special Issue EEG and fMRI Applications in Exploring Brain Activity)
27 pages, 658 KB  
Review
Theoretical, Technical, and Analytical Foundations of Task-Based and Resting-State Functional Magnetic Resonance Imaging (fMRI)—A Narrative Review
by Natalia Anna Koc, Maurycy Rakowski, Anna Dębska, Bartosz Szmyd, Agata Zawadzka, Karol Zaczkowski, Małgorzata Podstawka, Dagmara Wilmańska, Adam Dobek, Ludomir Stefańczyk, Dariusz Jan Jaskólski and Karol Wiśniewski
Biomedicines 2026, 14(2), 333; https://doi.org/10.3390/biomedicines14020333 - 31 Jan 2026
Viewed by 197
Abstract
Functional magnetic resonance imaging (fMRI) is a valuable tool for presurgical brain mapping, traditionally implemented with task-based paradigms (tb-fMRI) that measure blood oxygenation level-dependent (BOLD) signal changes during controlled motor or cognitive tasks. Tb-fMRI is a well-established tool for non-invasive localization of cortical [...] Read more.
Functional magnetic resonance imaging (fMRI) is a valuable tool for presurgical brain mapping, traditionally implemented with task-based paradigms (tb-fMRI) that measure blood oxygenation level-dependent (BOLD) signal changes during controlled motor or cognitive tasks. Tb-fMRI is a well-established tool for non-invasive localization of cortical eloquent areas, yet its dependence on patient cooperation and intact cognition limits use in individuals with aphasia, cognitive impairment, or in pediatric and other vulnerable populations. Resting-state fMRI (rs-fMRI) provides a task-free alternative by leveraging spontaneous low-frequency BOLD fluctuations to delineate intrinsic functional networks, including motor and language systems that show good spatial concordance with tb-fMRI and with direct cortical stimulation. This narrative review outlines the methodological foundations of tb-fMRI and rs-fMRI, comparing acquisition protocols, preprocessing and denoising pipelines, analytic approaches, and validation strategies relevant to presurgical planning. Particular emphasis is given to the technical and physiological foundations of BOLD imaging, statistical modeling, and the influence of motion, noise, and standardization on data reliability. Emerging evidence indicates that rs-fMRI can reliably expand mapping to patients with limited task compliance and may serve as a robust complementary modality in complex clinical contexts, though its methodological heterogeneity and absence of unified practice guidelines currently constrain widespread adoption. Future advances in harmonized preprocessing, multicenter validation, and integration with connectomics and machine learning frameworks are likely to be critical for translating rs-fMRI into routine, reliable presurgical workflows. Full article
Show Figures

Figure 1

34 pages, 1776 KB  
Article
Interpretable Acoustic Features from Wakefulness Tracheal Breathing for OSA Severity Assessment
by Ali Mohammad Alqudah, Walid Ashraf, Brian Lithgow and Zahra Moussavi
J. Clin. Med. 2026, 15(3), 1081; https://doi.org/10.3390/jcm15031081 - 29 Jan 2026
Viewed by 123
Abstract
Background: Obstructive Sleep Apnea (OSA) is one of the most prevalent sleep disorders associated with cardiovascular complications, cognitive impairments, and reduced quality of life. Early and accurate diagnosis is essential. The present gold standard, polysomnography, is expensive and resource-intensive. This work develops [...] Read more.
Background: Obstructive Sleep Apnea (OSA) is one of the most prevalent sleep disorders associated with cardiovascular complications, cognitive impairments, and reduced quality of life. Early and accurate diagnosis is essential. The present gold standard, polysomnography, is expensive and resource-intensive. This work develops a non-invasive machine-learning-based framework to classify four OSA severity groups (non, mild, moderate, and severe) using tracheal breathing sounds (TBSs) and anthropometric variables. Methods: A total of 199 participants were recruited, and TBS were recorded whilst awake (wakefulness) using a suprasternal microphone. The workflow included the following steps: signal preprocessing (segmentation, filtering, and normalization), multi-domain feature extraction representing spectral, temporal, nonlinear, and morphological features, adaptive feature normalization, and a three-stage feature selection that combined univariate filtering, Shapley Additive Explanations (SHAP)-based ranking, and recursive feature elimination (RFE). The classification included training ensemble learning models via bootstrap aggregation and validating them using stratified k-fold cross-validation (CV), while preserving the OSA severity and anthropometric distributions. Results: The proposed framework performed well in discriminating among OSA severity groups. TBS features, combined with anthropometric ones, increased classification performance and reliability across all severity classes, providing proof for the efficacy of non-invasive audio biomarkers for OSA screening. Conclusions: TBS-based model’s features, coupled with anthropometric information, offer a promising alternative or supplement to PSG for OSA severity detection. The approach provides scalability and accessibility to extend screening and potentially enables earlier detection of OSA, compared to cases that might remain undiagnosed without screening. Full article
Show Figures

Figure 1

23 pages, 8847 KB  
Article
Multi-Database EEG Integration for Subject-Independent Emotion Recognition in Brain–Computer Interface Systems
by Jaydeep Panchal, Moon Inder Singh, Karmjit Singh Sandha and Mandeep Singh
Mathematics 2026, 14(3), 474; https://doi.org/10.3390/math14030474 - 29 Jan 2026
Viewed by 176
Abstract
Affective computing has emerged as a pivotal field in human–computer interaction. Recognizing human emotions through electroencephalogram (EEG) signals can advance our understanding of cognition and support healthcare. This study introduces a novel subject-independent emotion recognition framework by integrating multiple EEG emotion databases (DEAP, [...] Read more.
Affective computing has emerged as a pivotal field in human–computer interaction. Recognizing human emotions through electroencephalogram (EEG) signals can advance our understanding of cognition and support healthcare. This study introduces a novel subject-independent emotion recognition framework by integrating multiple EEG emotion databases (DEAP, MAHNOB HCI-Tagging, DREAMER, AMIGOS and REFED) into a unified dataset. EEG segments were transformed into feature vectors capturing statistical, spectral, and entropy-based measures. Standardized pre-processing, analysis of variance (ANOVA) F-test feature selection, and six machine learning models were applied to the extracted features. Classification models such as Decision Tree, Discriminant Analysis, Support Vector Machine (SVM), K-Nearest Neighbor (K-NN), Naive Bayes, and Artificial Neural Networks (ANN) were considered. Experimental results demonstrate that SVM achieved the best performance for arousal classification (70.43%), while ANN achieved the highest accuracy for valence classification (68.07%), with both models exhibiting strong generalization across subjects. The results highlight the feasibility of developing biomimetic brain–computer interface (BCI) systems for objective assessment of emotional intelligence and its cognitive underpinnings, enabling scalable applications in affective computing and adaptive human–machine interaction. Full article
20 pages, 6701 KB  
Review
Memristor Synapse—A Device-Level Critical Review
by Sridhar Chandrasekaran, Yao-Feng Chang and Firman Mangasa Simanjuntak
Nanomaterials 2026, 16(3), 179; https://doi.org/10.3390/nano16030179 - 28 Jan 2026
Viewed by 281
Abstract
The memristor has long been known as a nonvolatile memory technology alternative and has recently been explored for neuromorphic computing, owing to its capability to mimic the synaptic plasticity of the human brain. The architecture of a memristor synapse device allows ultra-high-density integration [...] Read more.
The memristor has long been known as a nonvolatile memory technology alternative and has recently been explored for neuromorphic computing, owing to its capability to mimic the synaptic plasticity of the human brain. The architecture of a memristor synapse device allows ultra-high-density integration by internetworking with crossbar arrays, which benefits large-scale training and learning using advanced machine-learning algorithms. In this review, we present a statistical analysis of neuromorphic computing device publications from 2018 to 2025, focusing on various memristive systems. Furthermore, we provide a device-level perspective on biomimetic properties in hardware neural networks such as short-term plasticity (STP), long-term plasticity (LTP), spike timing-dependent plasticity (STDP), and spike rate-dependent plasticity (SRDP). Herein, we highlight the utilization of optoelectronic synapses based on 2D materials driven by a sequence of optical stimuli to mimic the plasticity of the human brain, further broadening the scope of memristor controllability by optical stimulation. We also highlight practical applications ranging from MNIST dataset recognition to hardware-based pattern recognition and explore future directions for memristor synapses in healthcare, including artificial cognitive retinal implants, vital organ interfaces, artificial vision systems, and physiological signal anomaly detection. Full article
Show Figures

Figure 1

23 pages, 2156 KB  
Article
Toward Multi-Dimensional Depression Assessment: EEG-Based Machine Learning and Neurophysiological Interpretation for Diagnosis, Severity, and Cognitive Decline
by Farhad Nassehi, Asuhan Zupan, Aykut Eken, Sinan Yetkin and Osman Erogul
Brain Sci. 2026, 16(2), 139; https://doi.org/10.3390/brainsci16020139 - 28 Jan 2026
Viewed by 158
Abstract
Background/Objectives: Depressive disorder (DD) is a prevalent psychiatric condition often diagnosed through subjective self-reports, which can be time-consuming and lead to inaccurate assessments. To enhance diagnostic precision, integrating Electroencephalography (EEG) with machine learning (ML) has gained attention as an objective approach for DD [...] Read more.
Background/Objectives: Depressive disorder (DD) is a prevalent psychiatric condition often diagnosed through subjective self-reports, which can be time-consuming and lead to inaccurate assessments. To enhance diagnostic precision, integrating Electroencephalography (EEG) with machine learning (ML) has gained attention as an objective approach for DD diagnosis and severity assessment. Methods: We propose an interpretable EEG-based ML framework that integrates optimized functional connectivity features, including Coherence, Phase Lag Index (PLI), and Granger causality, to explore EEG-based functional connectivity patterns in individuals clinically diagnosed with depressive DD and to model symptom severity and cognitive vulnerability. The identified biomarkers provide a promising foundation for developing objective, clinically actionable decision-support tools in psychiatric care. Feature selection was performed using the Neighborhood Component Analysis (NCA) method, and biomarkers were identified through statistical tests. Results: The highest classification performance (97.66% ± 2.05%accuracy, 99.20% ± 1.10% sensitivity, 95.91% ± 4.66% specificity, 98.00% ± 1.02% f1-score, and 0.95 ± 0.48 MCC) was achieved using 21 NCA-selected features with a KNN (K = 9) classifier. The best severity assessment (r2 = 0.89 ± 0.10, MSE = 3.96 ± 17.05) and cognitive impairment prediction (r2 = 0.89 ± 0.06, MSE = 0.23 ± 0.45) were obtained using an ANN regressor with 20 and 17 NCA-selected features, respectively. Conclusions: Our approach outperforms previous EEG-based ML models in DD classification and severity prediction using fewer features. Notably, this is the first study to use EEG connectivity features to predict patients’ severity and cognitive impairment in DD. Coherence and PLI values from frontal and temporal pathways across the alpha, beta, and gamma sub-bands may serve as critical biomarkers for DD diagnosis, severity assessment, and prediction of cognitive impairment. Full article
Show Figures

Figure 1

Back to TopTop