Puerarin Attenuates White Matter Injury and Blood–Brain Barrier Disruption After Intracerebral Hemorrhagic Stroke via cGAS-STING Axis
Simple Summary
Abstract
1. Introduction
2. Materials and Methods
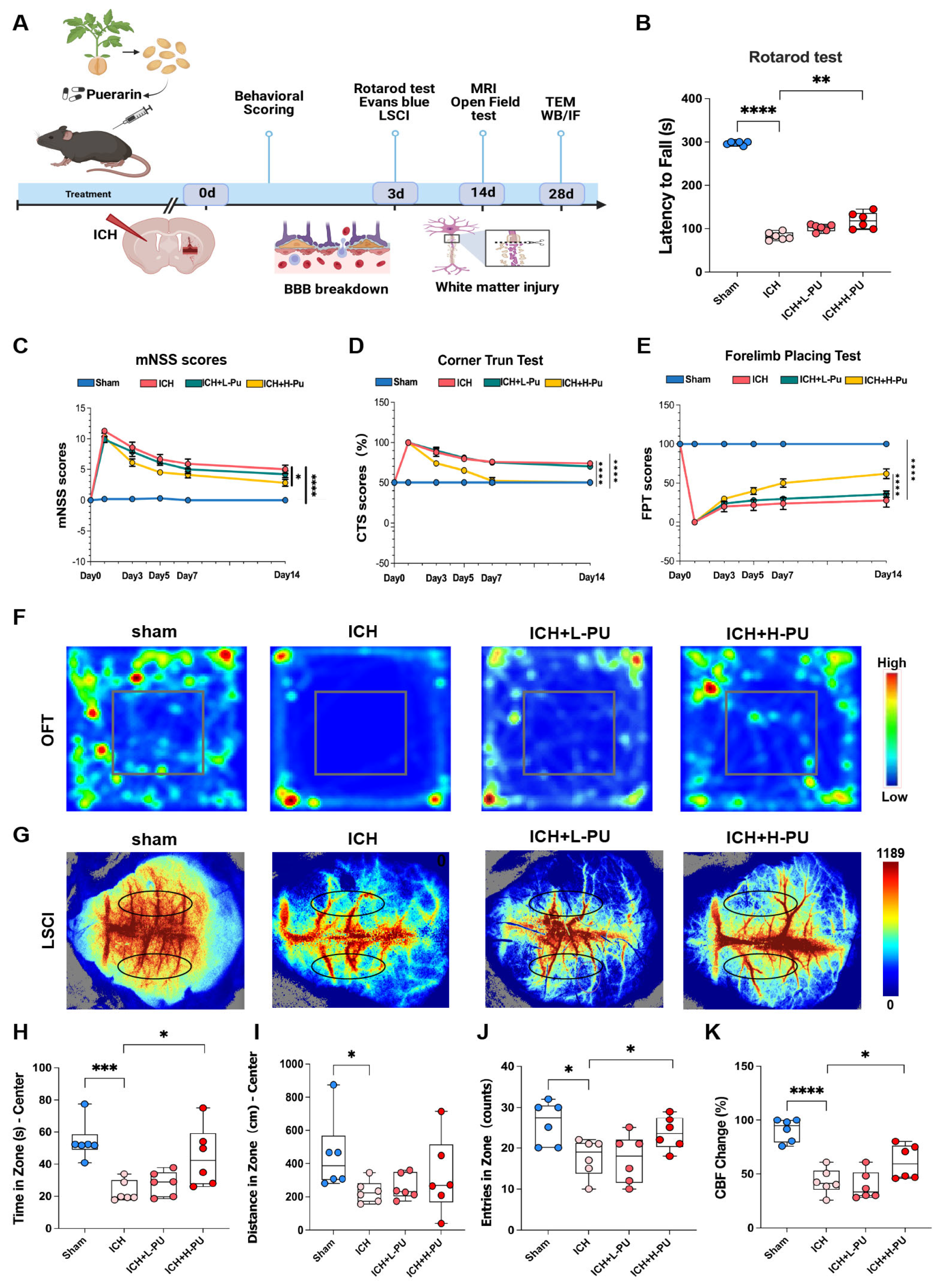
2.1. Assessment of Puerarin’s Therapeutic Efficacy in Mice
2.1.1. ICH Model and Drug Administration
2.1.2. Neurological Deficit Scoring and Behavioral Test
2.1.3. Evaluation of Cerebral Blood Flow (CBF)
2.1.4. Assessment of BBB Permeability
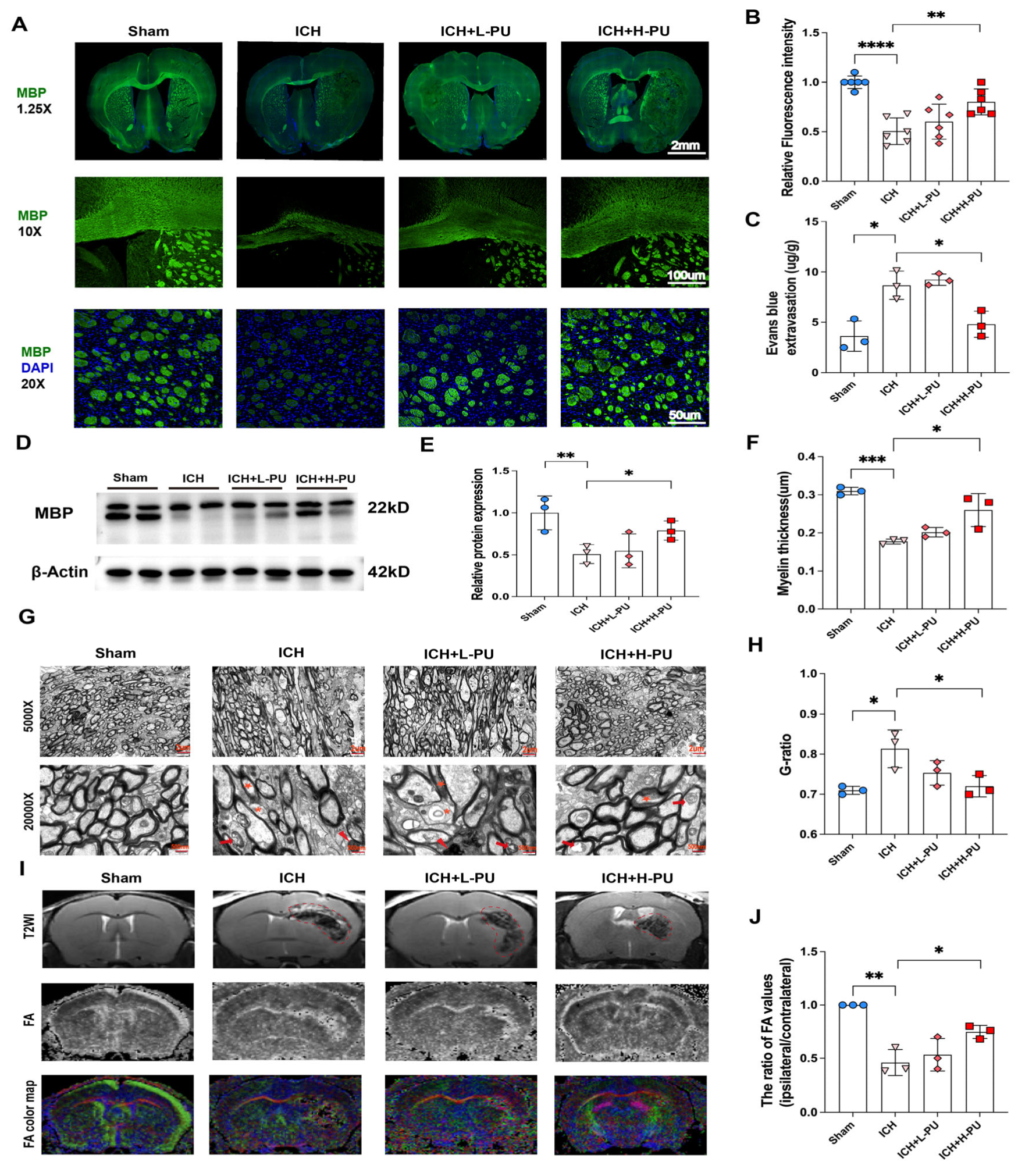
2.1.5. Assessment of WMI
2.2. Transcriptome Analysis and Machine Learning to Identify Target Gene
2.2.1. Study Design and Data Collection
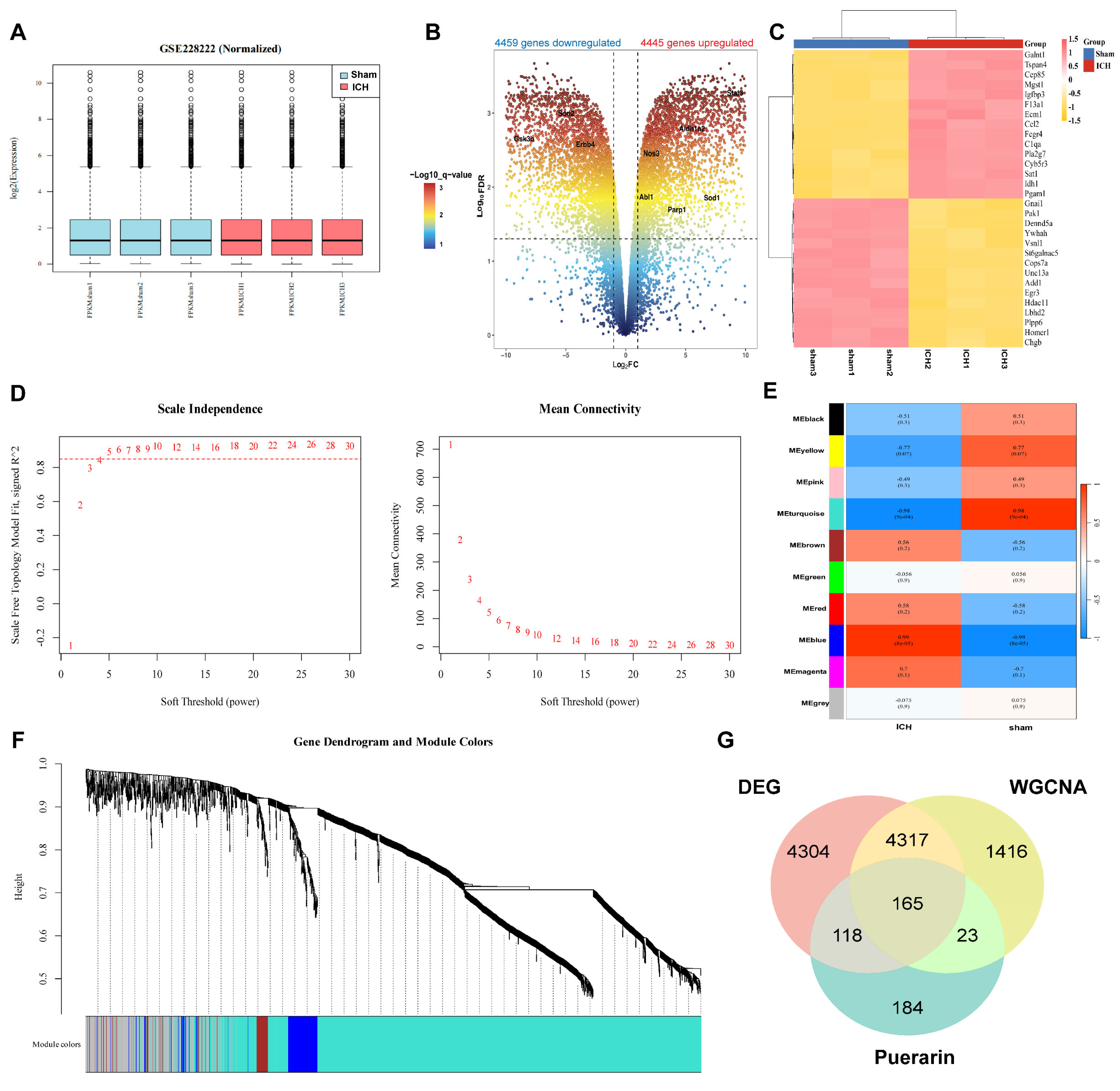
2.2.2. Transcriptome Sequencing and Differential Expression Gene (DEG) Analysis
2.2.3. WGCNA Was Employed to Identify Gene Modules Associated with ICH
2.2.4. Integration of Puerarin Targets and ICH-Related Genes
2.2.5. Screening of Hub Targets Using Machine Learning Algorithms
2.2.6. Biological Function Analysis
2.3. Network and Interaction Validation
2.3.1. PPI Network Construction
2.3.2. Molecular Docking
2.3.3. Molecular Dynamics Simulation
2.4. Validation of Puerarin Targets and Signaling Pathways
2.4.1. Western Blot
2.4.2. Immunofluorescence
2.5. Statistical Analysis
3. Results
3.1. Puerarin Alleviated Neurological Deficits in ICH Mice
3.2. Puerarin Attenuated WMI and BBB Disruption in ICH Mice
3.3. Therapeutic Targets of Puerarin for Alleviating White Matter Injury After ICH
3.4. Machine Learning Screening of Core Targets and Enrichment Analysis
3.5. Integrative Analysis of Therapeutic Targets and Pharmacologic Networks in ICH
3.6. Molecular Docking Analysis
3.7. Molecular Dynamics (MD) Simulation
3.7.1. Molecular Dynamics Simulation of cGAS–Puerarin Complex
3.7.2. Molecular Dynamics Simulation of AKT1–Puerarin Complex and PARP1–Puerarin Complex
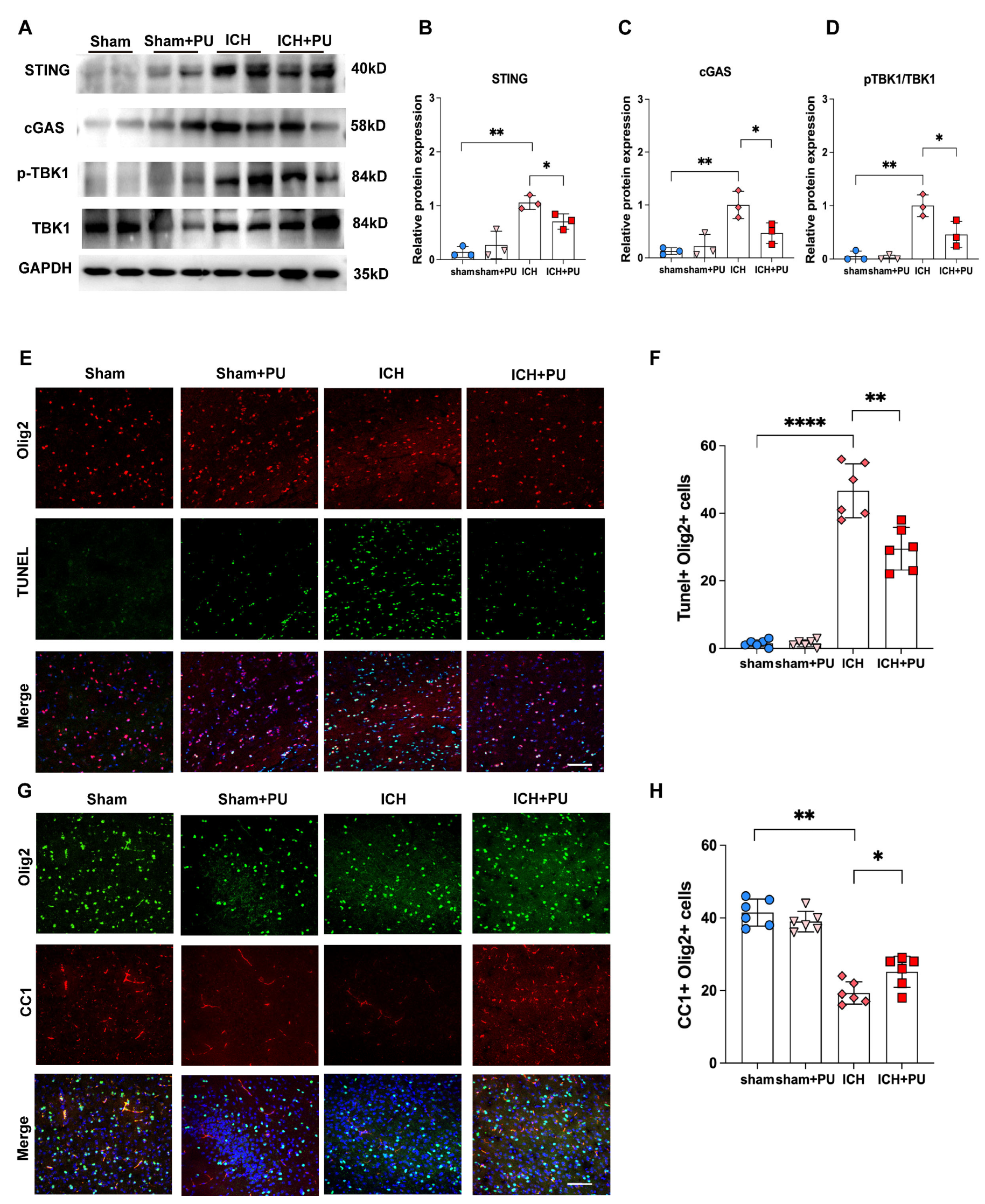
3.8. Puerarin Alleviated WMI After ICH Was Associated with Reduced Activation of the cGAS–STING Pathway and Improved Myelin Preservation
4. Discussion
5. Conclusions
Supplementary Materials
Author Contributions
Funding
Institutional Review Board Statement
Informed Consent Statement
Data Availability Statement
Conflicts of Interest
Abbreviations
| ICH | Intracerebral hemorrhage |
| WMI | White matter injury |
| BBB | Blood–brain barrier |
| CNS | Central nervous system |
| TOM | Topological overlap matrix |
| WGCNA | Weighted Gene Co-expression Network Analysis |
| DEGs | Differentially expressed genes |
| TEM | Transmission electron microscopy |
References
- Hanley, D.F.; Ziai, W.C.; Vahidy, F.S.; Polster, S.; McBee, N.A.; Thompson, R.E.; Awad, I.A. Intracerebral Hemorrhage: Keep It Simple. Stroke 2024, 55, 2942–2945. [Google Scholar] [CrossRef] [PubMed]
- Hage, S.F.; Bi, D.E.; Kinkade, S.; Vera Cruz, D.; Srinath, A.; Jhaveri, A.; Romanos, S.; Bindal, A.; Lightle, R.; Little, J.C.; et al. Circulating molecules reflect imaging biomarkers of hemorrhage in cerebral cavernous malformations. J. Cereb. Blood Flow Metab. 2025, 45, 1153–1165. [Google Scholar] [CrossRef] [PubMed]
- Mai, L.M.; Joundi, R.A.; Katsanos, A.H.; Selim, M.; Shoamanesh, A. Pathophysiology of Intracerebral Hemorrhage: Recovery Trajectories. Stroke 2025, 56, 783–793. [Google Scholar] [CrossRef] [PubMed]
- Kang, M.; Yao, Y. Oligodendrocytes in intracerebral hemorrhage. CNS Neurosci Ther. 2019, 25, 1075–1084. [Google Scholar] [CrossRef]
- Ouyang, Y.; Li, D.; Wang, H.; Wan, Z.; Luo, Q.; Zhong, Y.; Yin, M.; Qing, Z.; Li, Z.; Bao, B.; et al. MiR-21-5p/dual-specificity phosphatase 8 signalling mediates the anti-inflammatory effect of haem oxygenase-1 in aged intracerebral haemorrhage rats. Aging Cell 2019, 18, e13022. [Google Scholar] [CrossRef]
- Yu, L.; Chen, Z.; Zhou, X.; Teng, F.; Bai, Q.R.; Li, L.; Li, Y.; Liu, Y.; Zeng, Q.; Wang, Y.; et al. KARS Mutations Impair Brain Myelination by Inducing Oligodendrocyte Deficiency: One Potential Mechanism and Improvement by Melatonin. J. Pineal Res. 2024, 76, e12998. [Google Scholar] [CrossRef]
- Gu, L.; Chen, H.; Geng, R.; Sun, M.; Shi, Q.; Chen, Y.; Chang, J.; Wei, J.; Ma, W.; Xiao, J.; et al. Single-cell and Spatial Transcriptomics Reveals Ferroptosis as The Most Enriched Programmed Cell Death Process in Hemorrhage Stroke-induced Oligodendrocyte-mediated White Matter Injury. Int. J. Biol. Sci. 2024, 20, 3842–3862. [Google Scholar] [CrossRef]
- Ballabh, P.; de Vries, L.S. White matter injury in infants with intraventricular haemorrhage: Mechanisms and therapies. Nat. Rev. Neurol. 2021, 17, 199–214. [Google Scholar] [CrossRef]
- Liu, T.; Su, K.; Cai, W.; Ao, H.; Li, M. Therapeutic potential of puerarin against cerebral diseases: From bench to bedside. Eur. J. Pharmacol. 2023, 953, 175695. [Google Scholar] [CrossRef]
- Zhang, N.; Guo, P.; Zhao, Y.; Qiu, X.; Shao, S.; Liu, Z.; Gao, Z. Pharmacological mechanisms of puerarin in the treatment of Parkinson’s disease: An overview. Biomed. Pharmacother. 2024, 177, 117101. [Google Scholar] [CrossRef]
- Zeng, J.; Zheng, S.; Chen, Y.; Qu, Y.; Xie, J.; Hong, E.; Lv, H.; Ding, R.; Feng, L.; Xie, Z. Puerarin attenuates intracerebral hemorrhage-induced early brain injury possibly by PI3K/Akt signal activation-mediated suppression of NF-κB pathway. J. Cell. Mol. Med. 2021, 25, 7809–7824. [Google Scholar] [CrossRef] [PubMed]
- Luo, Q.; Li, F.; Liu, X.; Yan, T.; Yang, L.; Zhu, W.; Zheng, H.; Li, Y.; Tu, J.; Zhu, X. Puerarin mitigates cognitive decline and white matter injury via CD36-Mediated microglial phagocytosis in chronic cerebral hypoperfusion. Phytomedicine 2025, 138, 156396. [Google Scholar] [CrossRef] [PubMed]
- Lyu, Q.; Xue, W.; Liu, R.; Ma, Q.; Kasaragod, V.B.; Sun, S.; Li, Q.; Chen, Y.; Yuan, M.; Yang, Y.; et al. A brain-to-gut signal controls intestinal fat absorption. Nature 2024, 634, 936–943. [Google Scholar] [CrossRef] [PubMed]
- Li, Y.; Song, Z.; Ding, J.; Zhou, Y.; Huang, T.; Qian, Q.; Yu, M.; Chen, W.; Liu, J.; Lu, L.; et al. Puerarin Targets MIC19 to Suppress Mitochondrial Metabolism of Tumor-Infiltrating Tregs and Enhance Anti-tumor Immunity. Adv. Sci. 2025, 13, e12793. [Google Scholar] [CrossRef]
- Xu, G.; Zhang, J.; Shao, C.; Wu, H.; Li, C.; Yu, L.; Zhou, H.; An, H.; Wang, T.; Pu, J.; et al. Puerarin alleviates cerebral ischemia/reperfusion (CIR)-induced neurocyte oxidative stress and apoptosis via DNA demethylation-mediated PI3K/Akt activation. Phytomedicine 2025, 145, 157094. [Google Scholar] [CrossRef]
- Li, X.; Gao, X.; Zhang, W.; Liu, M.; Han, Z.; Li, M.; Lei, P.; Liu, Q. Microglial replacement in the aged brain restricts neuroinflammation following intracerebral hemorrhage. Cell Death Dis. 2022, 13, 33. [Google Scholar] [CrossRef]
- Lv, B.; Fu, P.; Wang, M.; Cui, L.; Bao, L.; Wang, X.; Yu, L.; Zhou, C.; Zhu, M.; Wang, F.; et al. DMT1 ubiquitination by Nedd4 protects against ferroptosis after intracerebral hemorrhage. CNS Neurosci. Ther. 2024, 30, e14685. [Google Scholar] [CrossRef]
- Wei, C.; Jiang, W.; Wang, R.; Zhong, H.; He, H.; Gao, X.; Zhong, S.; Yu, F.; Guo, Q.; Zhang, L.; et al. Brain endothelial GSDMD activation mediates inflammatory BBB breakdown. Nature 2024, 629, 893–900. [Google Scholar] [CrossRef]
- Zheng, J.; Lu, J.; Mei, S.; Wu, H.; Sun, Z.; Fang, Y.; Xu, S.; Wang, X.; Shi, L.; Xu, W.; et al. Ceria nanoparticles ameliorate white matter injury after intracerebral hemorrhage: Microglia-astrocyte involvement in remyelination. J. Neuroinflamm. 2021, 18, 43. [Google Scholar] [CrossRef]
- Wang, N.; Langfelder, P.; Stricos, M.; Ramanathan, L.; Richman, J.B.; Vaca, R.; Plascencia, M.; Gu, X.; Zhang, S.; Tamai, T.K.; et al. Mapping brain gene coexpression in daytime transcriptomes unveils diurnal molecular networks and deciphers perturbation gene signatures. Neuron 2022, 110, 3318–3338.e9. [Google Scholar] [CrossRef]
- Xiao, Z.; Shen, D.; Lan, T.; Wei, C.; Wu, W.; Sun, Q.; Luo, Z.; Chen, W.; Zhang, Y.; Hu, L.; et al. Reduction of lactoferrin aggravates neuronal ferroptosis after intracerebral hemorrhagic stroke in hyperglycemic mice. Redox Biol. 2022, 50, 102256. [Google Scholar] [CrossRef]
- Hong, Y.; Cao, Y.; Hayat, M.A.; Sun, T.; Si, Y.; Guo, T.; Li, F.; He, S.; Weng, Z.; Zuo, H.; et al. Platelet membrane-based bionic nanocarrier-targeted delivery of desferrioxamine mitigates secondary neurological damage in intracerebral hemorrhage. Biomater Adv. 2026, 180, 214595. [Google Scholar] [CrossRef] [PubMed]
- Wang, L.; Zhang, L.; Wang, K.; He, J.; Yuan, L.; Wang, Y.; Lv, W.; Zhang, Z.; Feng, Y.; Zhang, H.; et al. Microglial Lcn2 knockout enhances chronic intracerebral hemorrhage recovery by restoring myelin and reducing inflammation. Theranostics 2025, 15, 4763–4784. [Google Scholar] [CrossRef] [PubMed]
- Gulen, M.F.; Samson, N.; Keller, A.; Schwabenland, M.; Liu, C.; Glück, S.; Thacker, V.V.; Favre, L.; Mangeat, B.; Kroese, L.J.; et al. cGAS-STING drives ageing-related inflammation and neurodegeneration. Nature 2023, 620, 374–380. [Google Scholar] [CrossRef]
- Maimaiti, M.; Li, C.; Cheng, M.; Zhong, Z.; Hu, J.; Yang, L.; Zhang, L.; Hong, Z.; Song, J.; Pan, M.; et al. Blocking cGAS-STING pathway promotes post-stroke functional recovery in an extended treatment window via facilitating remyelination. Med 2024, 5, 622–644.e8. [Google Scholar] [CrossRef]
- Wang, W.; Wang, Y.; Su, L.; Zhang, M.; Zhang, T.; Zhao, J.; Ma, H.; Zhang, D.; Ji, F.; Jiao, R.D.; et al. Endothelial Cells Mediated by STING Regulate Oligodendrogenesis and Myelination During Brain Development. Adv. Sci. 2024, 11, e2308508. [Google Scholar] [CrossRef]
- Meng, S.; Cao, H.; Huang, Y.; Shi, Z.; Li, J.; Wang, Y.; Zhang, Y.; Chen, S.; Shi, H.; Gao, Y. ASK1-K716R reduces neuroinflammation and white matter injury via preserving blood-brain barrier integrity after traumatic brain injury. J. Neuroinflamm. 2023, 20, 244. [Google Scholar] [CrossRef]
- Lu, J.; Wang, H.; Zhang, H.; Li, J.; Li, H.; Chen, Q.; Han, D.; Liu, J.; Lv, L.; Xiong, J.; et al. Gut Metabolite Indole-3-Propionic Acid Regulates Macrophage Autophagy Through PPT1 Inhibiting Aging-Related Myocardial Fibrosis. Adv. Sci. 2025, 12, e01070. [Google Scholar] [CrossRef]
- Ma, Y.; Liu, Z.; Deng, L.; Du, J.; Fan, Z.; Ma, T.; Xiong, J.; Xiuyun, X.; Gu, N.; Di, Z.; et al. FGF21 attenuates neuroinflammation following subarachnoid hemorrhage through promoting mitophagy and inhibiting the cGAS-STING pathway. J. Transl. Med. 2024, 22, 436. [Google Scholar] [CrossRef]
- Huang, J.; Bao, C.; Yang, C.; Qu, Y. Dual-tDCS Ameliorates Cerebral Injury and Promotes Motor Function Recovery via cGAS-STING Signaling Pathway in a Rat Model of Ischemic Stroke. Mol. Neurobiol. 2025, 62, 4484–4498. [Google Scholar] [CrossRef]
- Ding, R.; Li, H.; Liu, Y.; Ou, W.; Zhang, X.; Chai, H.; Huang, X.; Yang, W.; Wang, Q. Activating cGAS-STING axis contributes to neuroinflammation in CVST mouse model and induces inflammasome activation and microglia pyroptosis. J. Neuroinflamm. 2022, 19, 137. [Google Scholar] [CrossRef] [PubMed]
- Hu, Z.; Chen, D.; Yan, P.; Zheng, F.; Zhu, H.; Yuan, Z.; Yang, X.; Zuo, Y.; Chen, C.; Lu, H.; et al. Puerarin suppresses macrophage M1 polarization to alleviate renal inflammatory injury through antagonizing TLR4/MyD88-mediated NF-κB p65 and JNK/FoxO1 activation. Phytomedicine 2024, 132, 155813. [Google Scholar] [CrossRef] [PubMed]
- Jiang, S.; Qiu, S.; Mu, Y.; Liu, C.; Han, Y.; Jiang, J.; Wang, Y. Puerarin reduces susceptibility to ventricular arrhythmias and inhibits ferroptosis via Sirt1/Nrf2 signaling in high-fat-diet rats. Free. Radic. Biol. Med. 2025, 227, 472–484. [Google Scholar] [CrossRef] [PubMed]
- Chen, X.; Huang, C.; Sun, H.; Hong, H.; Jin, J.; Bei, C.; Lu, Z.; Zhang, X. Puerarin suppresses inflammation and ECM degradation through Nrf2/HO-1 axis in chondrocytes and alleviates pain symptom in osteoarthritic mice. Food Funct. 2021, 12, 2075–2089. [Google Scholar] [CrossRef]
- Dharshika, C.; Gonzales, J.; Chow, A.; Morales-Soto, W.; Gulbransen, B.D. Stimulator of interferon genes (STING) expression in the enteric nervous system and contributions of glial STING in disease. Neurogastroenterol. Motil. 2023, 35, e14553. [Google Scholar] [CrossRef]
- Xue, Y.X.; Chen, Y.J.; Qin, M.Z.; Shang, F.F.; Lu, Y.T.; Sun, Y.H.; Bian, L.G.; Zhang, A.; Yu, Y.; Ding, C.Y. Microglial STING activation promotes neuroinflammation and pathological changes in experimental mice with intracerebral haemorrhage. Acta Pharmacol. Sin. 2025, 46, 2376–2392. [Google Scholar] [CrossRef]
- Chappidi, N.; Quail, T.; Doll, S.; Vogel, L.T.; Aleksandrov, R.; Felekyan, S.; Kühnemuth, R.; Stoynov, S.; Seidel, C.A.M.; Brugués, J.; et al. PARP1-DNA co-condensation drives DNA repair site assembly to prevent disjunction of broken DNA ends. Cell 2024, 187, 945–961.e18. [Google Scholar] [CrossRef]
- Huang, Y.; Wu, H.; Hu, Y.; Zhou, C.; Wu, J.; Wu, Y.; Wang, H.; Lenahan, C.; Huang, L.; Nie, S.; et al. Puerarin Attenuates Oxidative Stress and Ferroptosis via AMPK/PGC1α/Nrf2 Pathway after Subarachnoid Hemorrhage in Rats. Antioxidants 2022, 11, 1259. [Google Scholar] [CrossRef]
- Huang, Y.; Yang, J.; Lu, T.; Shao, C.; Wan, H. Puerarin Alleviates Cerebral Ischemia-Reperfusion Injury by Inhibiting Ferroptosis Through SLC7A11/GPX4/ACSL4 Axis and Alleviate Pyroptosis Through Caspase-1/GSDMD Axis. Mol. Neurobiol. 2025, 62, 8931–8948. [Google Scholar] [CrossRef]
- Wang, K.; Wang, H.; Zhang, Y.; Zhang, Z.; Wang, L.; Yang, J.; Man, J.; Yang, L. Reprogramming mitochondrial homeostasis in renal ischemia-reperfusion injury. Cell. Signal. 2026, 139, 112294. [Google Scholar] [CrossRef]
- Wang, F.; Zhao, M.; Chang, B.; Zhou, Y.; Wu, X.; Ma, M.; Liu, S.; Cao, Y.; Zheng, M.; Dang, Y.; et al. Cytoplasmic PARP1 links the genome instability to the inhibition of antiviral immunity through PARylating cGAS. Mol. Cell 2022, 82, 2032–2049.e7. [Google Scholar] [CrossRef]
- Kim, H.; Park, J.; Kang, H.; Yun, S.P.; Lee, Y.S.; Lee, Y.I.; Lee, Y. Activation of the Akt1-CREB pathway promotes RNF146 expression to inhibit PARP1-mediated neuronal death. Sci. Signal. 2020, 13, eaax7119. [Google Scholar] [CrossRef]
- Li, Z.; Liu, Y.; Liu, Y.; Zhang, Y.; Huen, M.S.Y.; Lu, H.; Zhang, Z.; Zhou, J.; Fang, D.; Liu, T.; et al. The PARP1-EXD2 axis orchestrates R-loop resolution to safeguard genome stability. Nat. Chem. Biol. 2025, 27, 1–12. [Google Scholar] [CrossRef] [PubMed]
- Liu, H.; Zhang, H.; Wu, X.; Ma, D.; Wu, J.; Wang, L.; Jiang, Y.; Fei, Y.; Zhu, C.; Tan, R.; et al. Nuclear cGAS suppresses DNA repair and promotes tumorigenesis. Nature 2018, 563, 131–136. [Google Scholar] [CrossRef] [PubMed]
- Yang, L.; Du, M.; Liu, K.; Wang, P.; Zhu, J.; Li, F.; Wang, Z.; Huang, K.; Liang, M. Pimpinellin ameliorates macrophage inflammation by promoting RNF146-mediated PARP1 ubiquitination. Phytother. Res. 2024, 38, 1783–1798. [Google Scholar] [CrossRef] [PubMed]
- Zhang, Y.; Ya, D.; Yang, J.; Jiang, Y.; Li, X.; Wang, J.; Tian, N.; Deng, J.; Yang, B.; Li, Q.; et al. EAAT3 impedes oligodendrocyte remyelination in chronic cerebral hypoperfusion-induced white matter injury. CNS Neurosci. Ther. 2024, 30, e14487. [Google Scholar] [CrossRef]
- Warlow, S.M.; Singhal, S.M.; Hollon, N.G.; Faget, L.; Dowlat, D.S.; Zell, V.; Hunker, A.C.; Zweifel, L.S.; Hnasko, T.S. Mesoaccumbal glutamate neurons drive reward via glutamate release but aversion via dopamine co-release. Neuron 2024, 112, 488–499.e5. [Google Scholar] [CrossRef]
- González-Alvarado, M.N.; Aprato, J.; Baumeister, M.; Lippert, M.; Ekici, A.B.; Kirchner, P.; Welz, T.; Hoffmann, A.; Winkler, J.; Wegner, M.; et al. Oligodendrocytes regulate the adhesion molecule ICAM-1 in neuroinflammation. Glia 2022, 70, 522–535. [Google Scholar] [CrossRef]
- Yu, C.H.; Davidson, S.; Harapas, C.R.; Hilton, J.B.; Mlodzianoski, M.J.; Laohamonthonkul, P.; Louis, C.; Low, R.R.J.; Moecking, J.; De Nardo, D.; et al. TDP-43 Triggers Mitochondrial DNA Release via mPTP to Activate cGAS/STING in ALS. Cell 2020, 183, 636–649.e18. [Google Scholar] [CrossRef]
- Xie, X.; Ma, G.; Li, X.; Zhao, J.; Zhao, Z.; Zeng, J. Activation of innate immune cGAS-STING pathway contributes to Alzheimer’s pathogenesis in 5×FAD mice. Nat. Aging 2023, 3, 202–212. [Google Scholar] [CrossRef]
- Wang, K.; Donnelly, C.R.; Jiang, C.; Liao, Y.; Luo, X.; Tao, X.; Bang, S.; McGinnis, A.; Lee, M.; Hilton, M.J.; et al. STING suppresses bone cancer pain via immune and neuronal modulation. Nat. Commun. 2021, 12, 4558. [Google Scholar] [CrossRef]
- Liu, F.; Wang, G. Innovative Insights into Ferroptosis in Oligodendrocytes Following Intracerebral Hemorrhage: Implications for Neuroprotection and Therapeutic Strategies. Int. J. Biol. Sci. 2024, 20, 4074–4076. [Google Scholar] [CrossRef]









| Gene | Affinity Score (kcal/mol) | PDB ID |
|---|---|---|
| AKT1 | −8.5 | 3OCB |
| PI3K | −9.1 | 4L23 |
| MTOR | −9.2 | 1NSG |
| PARP1 | −8.1 | 6NRH |
| STING | −8.9 | 4EMT |
| cGAS | −10.0 | 9MDC |
Disclaimer/Publisher’s Note: The statements, opinions and data contained in all publications are solely those of the individual author(s) and contributor(s) and not of MDPI and/or the editor(s). MDPI and/or the editor(s) disclaim responsibility for any injury to people or property resulting from any ideas, methods, instructions or products referred to in the content. |
© 2026 by the authors. Licensee MDPI, Basel, Switzerland. This article is an open access article distributed under the terms and conditions of the Creative Commons Attribution (CC BY) license.
Share and Cite
Ouyang, Y.; Yu, L.; Shi, Y.; Chen, Z.; Tang, X.; Jin, J.; Huang, Z.; Tang, X.; Zhu, B.; Wang, X. Puerarin Attenuates White Matter Injury and Blood–Brain Barrier Disruption After Intracerebral Hemorrhagic Stroke via cGAS-STING Axis. Biology 2026, 15, 277. https://doi.org/10.3390/biology15030277
Ouyang Y, Yu L, Shi Y, Chen Z, Tang X, Jin J, Huang Z, Tang X, Zhu B, Wang X. Puerarin Attenuates White Matter Injury and Blood–Brain Barrier Disruption After Intracerebral Hemorrhagic Stroke via cGAS-STING Axis. Biology. 2026; 15(3):277. https://doi.org/10.3390/biology15030277
Chicago/Turabian StyleOuyang, Yetong, Lijia Yu, Yue Shi, Zhilin Chen, Xiaohui Tang, Jiayi Jin, Zhexue Huang, Xiaoshun Tang, Bing Zhu, and Xijin Wang. 2026. "Puerarin Attenuates White Matter Injury and Blood–Brain Barrier Disruption After Intracerebral Hemorrhagic Stroke via cGAS-STING Axis" Biology 15, no. 3: 277. https://doi.org/10.3390/biology15030277
APA StyleOuyang, Y., Yu, L., Shi, Y., Chen, Z., Tang, X., Jin, J., Huang, Z., Tang, X., Zhu, B., & Wang, X. (2026). Puerarin Attenuates White Matter Injury and Blood–Brain Barrier Disruption After Intracerebral Hemorrhagic Stroke via cGAS-STING Axis. Biology, 15(3), 277. https://doi.org/10.3390/biology15030277
