Spectrum Sensing in Cognitive Radio Internet of Things Networks: A Comparative Analysis of Machine and Deep Learning Techniques
Abstract
1. Introduction
- We present a direct performance comparison of three classical ML algorithms (KNN, SVM, RF) and two DL architectures (CNN, Autoencoder) against the traditional ED baseline.
- Our assessment employs a comprehensive suite of metrics, including standard probabilities of detection, false alarm, and missed detection alongside the more informative F1-score, which exposes trivial spectrum classification and quantifies the trade-offs between interference avoidance and spectral efficiency.
- Our empirical results identify RF as the most robust algorithm, outperforming both its ML/DL counterparts and the conventional ED method, particularly in challenging low-SNR scenarios.
- We contextualize RF’s superiority by comparing it with state-of-the-art techniques from the literature and synthesize our results into practical performance guidelines for cognitive radio system designers.
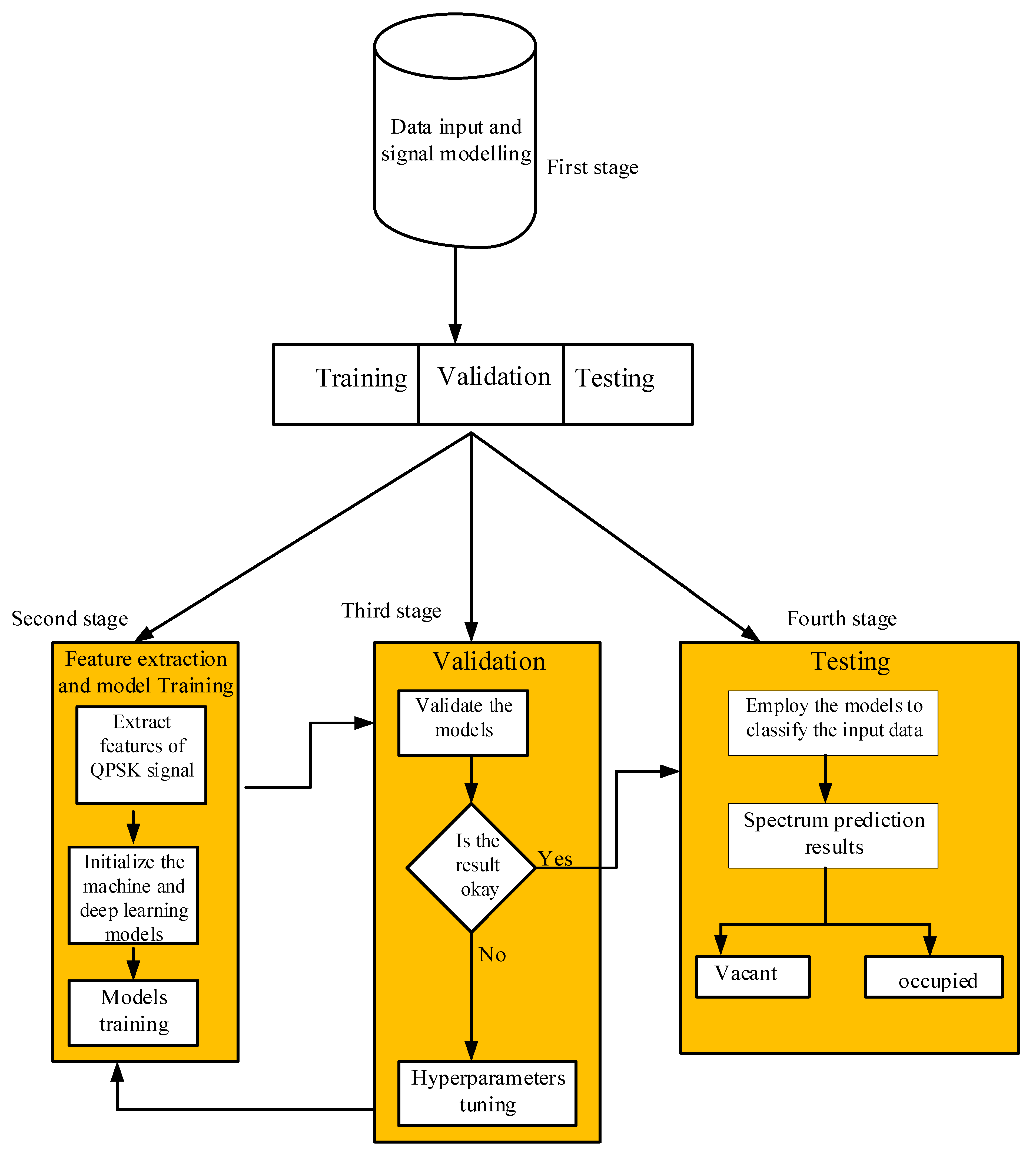
2. Methodology
2.1. Machine Learning (ML) Models
2.1.1. Random Forest (RF)
2.1.2. K-Nearest Neighbor (KNN)
2.1.3. Support Vector Machine (SVM)
2.2. Deep Learning (DL) Models
2.2.1. Convolutional Neural Network (CNN)
| Algorithm 1: Steps for training, validating, and testing a CNN model for spectrum sensing. |
| Input: |
| Ground truth label data |
| Output: |
| Spectrum sensing result |
| 1: Data preprocessing |
| 1.1 Normalize the training data to a range of [−1, 1] |
| sets. |
| 2: CNN architecture design |
| 2.1 Define the CNN structure |
| -Number of convolutional layers |
| -Number of filters |
| -Number of pooling layers |
| 2.2 Activation functions |
| -Hidden layer: in an input feature vector |
| -Output layer: Softmax |
| 3: Model Training |
| 3.1 Initialize weights and bias |
| 3.2 For epoch t = 1:E, E is the total number of epochs |
| 3.2.1 Shuffle to avoid biased training |
| 3.2.2 For each mini-batch |
| a. Perform convolution |
| b. Apply ReLU |
| c. Perform max-pooling |
| d. Flatten output and pass through fully connected layers |
| e. Compute loss using sparse categorical cross entropy |
| f. Update weights using Adam optimizer |
| 4: Model Evaluation |
| 4.1 Evaluate the model on after each epoch |
| 4.2 Compute performance metrics |
| 5: Testing |
| 5.1 Normalize using the same scaling as the training data |
| 5.2 Forward propagate through the trained CNN model |
| 5.3 Output spectrum prediction |
| 6: Return |
2.2.2. Autoencoder
| Algorithm 2: Steps for training, validating, and testing Autoencoder for spectrum sensing. |
| Input: |
| Output: |
| Spectrum sensing result: |
| 1: Data preprocessing |
| 1.1 Normalize the training data to a range of [0, 1] |
| 1.2 Partition sets. |
| 2: Autoencoder architecture design |
| 2.1 Define layers of encoder and decoder |
| 2.3 Specify activation functions for encoder, bottleneck, decoder, and output |
| 3: Model Training |
| 3.1 Initialize training weights and biases |
| 3.2 For epoch t = 1:E, E is the total number of epochs |
| 3.2.1 For each mini-batch |
| a. Compute reconstruction error |
| b. Update the weights and biases using Adam optimizer |
| 4: Model validation |
| 4.1 Evaluate after each epoch |
| -Compute reconstruction error |
| 4.2 Perform spectrum sensing decision |
| 4.3 Compute performance metrics |
| 5: Testing |
| 5.1 Normalize using the same parameters as training |
| 5.2 Encode and decode test samples |
| 5.3 Compute reconstruction errors |
| 5.4. Classify spectrum sensing decision |
| 6: Return |
2.3. Energy Detection (ED)
2.4. Evaluation Metrics
2.4.1. Probability of Detection
2.4.2. Probability of False Alarm
2.4.3. Probability of Missed Detection
2.4.4. Accuracy
2.4.5. F1-Score
3. Results
4. Conclusions
Author Contributions
Funding
Data Availability Statement
Acknowledgments
Conflicts of Interest
References
- Bhuiyan, M.N.; Rahman, M.; Billah, M.; Saha, D. Internet of Things (IoT): A review of its enabling technologies in healthcare applications, standards protocols, security, and market opportunities. IEEE Internet Things J. 2021, 8, 10474–10498. [Google Scholar] [CrossRef]
- Yang, H.; Zhong, W.-D.; Chen, C.; Alphones, A.; Xie, X. Deep reinforcement learning based energy efficient resource management for social and cognitive internet of things. IEEE Internet Things J. 2020, 7, 5677–5689. [Google Scholar] [CrossRef]
- Shaikh, F.K.; Zeadally, S.; Exposito, E. Enabling technologies for green Internet of Things. IEEE Syst. J. 2017, 11, 983–994. [Google Scholar] [CrossRef]
- Albreem, M.A.M.; El-Saleh, A.A.; Isa, M.; Salah, W.; Jusoh, M.; Azizan, M.M.; Ali, A. Green Internet of Things: An overview. In Proceedings of the 4th IEEE International Conference on Smart Instrumentation, Measurement and Applications (ICSIMA), Putrajaya, Malaysia, 28–30 November 2017. [Google Scholar]
- Khan, A.A.; Rehmani, M.H.; Rachedi, A. When cognitive radio meets the internet of things? In Proceedings of the 2016 International Wireless Communications and Mobile Computing Conference (IWCMC) (IEEE 2016), Paphos, Cyprus, 5–9 September 2016; pp. 469–474. [Google Scholar]
- Colakovic, A.; Hadzialic, M. Internet of Things (IoT): A review of enabling technologies, challenges and open research issues. Comput. Netw. 2018, 144, 17–39. [Google Scholar] [CrossRef]
- Raji, A.A.; Orimolade, J.F.; Ewetola, I.A. Design and implementation of internet of things scheme for testing loamy soil. Turk. J. Eng. 2025, 9, 323–333. [Google Scholar] [CrossRef]
- Quang, V.D.; Insoo, K. Deep reinforcement learning based spectrum completion in green cognitive virtualized networks. IEEE Access 2021, 9, 52193–52201. [Google Scholar]
- Raji, A.A.; Orimolade, J.F.; Adejumobi, I.A.; Amusa, K.A.; Olajuwon, B.I. Channel estimation via compressed sampling matching pursuit for hybrid MIMO architectures in millimeter wave communication. Int. J. Electron. Lett. 2025, 13, 56–70. [Google Scholar] [CrossRef]
- Raji, A.A.; Orimolade, J.F.; Amusa, K.A.; Adejumobi, I.A. Channel estimation and MIMO combining architecture in millimeter wave system with few ADC bits. J. Eng. Appl. Sci. 2024, 71, 40. [Google Scholar] [CrossRef]
- Bai, W.; Guoqiang, Z.; Weibing, X.; Yu, W.; Yujun, X. Multi-user opportunistic spectrum access for cognitive radio networks based on multi-head self-attention and multi-agent deep reinforcement learning. Sensors 2025, 25, 2025. [Google Scholar] [CrossRef]
- Miah, S.; Michael, S.; Enda, B. A throughput analysis of an energy-efficient spectrum sensing scheme for the cognitive radio based internet of things. EURASIP J. Wirel. Commun. Netw. 2021, 2021, 201. [Google Scholar] [CrossRef]
- Sarikhani, R.; Keynia, F. Cooperative spectrum sensing meets machine learning: Deep reinforcement learning approach. IEEE Commun. Lett. 2020, 24, 1459–1462. [Google Scholar] [CrossRef]
- Guo, H.; Reisi, N.; Jiang, W.; Luo, W. Soft combination for cooperative spectrum sensing in fading channels. IEEE Access 2016, 5, 975–986. [Google Scholar] [CrossRef]
- Emami, M.; Zarrabi, H.; Jabbarpour, M.R.; Sadat Taheri, M.; Jung, J.J. A soft cooperative spectrum sensing in the presence of most destructive smart PUEA using energy detector. Concurr. Comput. Pract. Exp. 2018, 30, e4524. [Google Scholar] [CrossRef]
- So, J.; Sung, W. Group-based multi-bit cooperative spectrum sensing for cognitive radio networks. IEEE Trans. Veh. Technol. 2016, 65, 10193–10198. [Google Scholar] [CrossRef]
- Raji, A.A.; Olwal, T.O. Spectrum sensing in cognitive radio internet of things networks: Applications, challenges and future prospects. J. Sens. Actuator Netw. 2025, 14, 109. [Google Scholar] [CrossRef]
- Islam, H.; Das, S.; Bose, T.; Ali, T. Diode based reconfigurable microwave filter for cognitive radio applications: A review. IEEE Access 2020, 8, 185429–185444. [Google Scholar] [CrossRef]
- Chae, K.; Kim, Y. DS2MA, A deep learning based spectrum sensing scheme for a multi-antenna receiver. IEEE Wirel. Commun. Lett. 2023, 12, 952–956. [Google Scholar] [CrossRef]
- Hlapsi, N.M. Enhancing hybrid spectrum access in CR-IoT networks: Reducing sensing time in Low SNR environments. Mesopotamian J. Comput. Sci. 2023, 2023, 47–52. [Google Scholar] [CrossRef]
- Reyes, H.; Subramaniam, S.; Kaabouch, N.; Hu, W.C. A spectrum sensing technique based on autocorrelation and euclidean distance and its comparison with energy detection for cognitive radio networks. Comput. Electr. Eng. 2016, 52, 319–327. [Google Scholar] [CrossRef]
- Kumar, A.; Gaur, N.; Chakravarty, S.; Alsharif, M.H.; Uthansakul, P.; Uthansakul, M. Cyclostationary and energy detection spectrum sensing beyond 5G waveforms. Electron. Res. Arch. 2023, 31, 3400–3416. [Google Scholar] [CrossRef]
- Lv, Q.; Gao, F. Matched filter based spectrum sensing and power level recognition with multiple antennas. In Proceedings of the 2015 IEEE China Summit and International Conference on Signal and Information Processing (China SIP) (IEEE 2015), Chengdu, China, 12–15 July 2015; pp. 305–309. [Google Scholar]
- Kalhoro, S.; Umrani, F.A.; Khanzada, M.A.; Ali Rahoo, L. Matched filter based spectrum sensing technique for 4G cellular network. Mehran Univ. Res. J. Eng. Technol. 2019, 38, 973–978. [Google Scholar] [CrossRef]
- Saad, M.A.; Mustafa, S.T.; Ali, M.H.; Hashim, M.M.; Bin Ismail, M.; Ali, A.H. Spectrum sensing and energy detection in cognitive networks. Indones. J. Electr. Eng. Comput. Sci. 2020, 17, 465–472. [Google Scholar] [CrossRef]
- Patil, P.; Pawar, P.R.; Jain, P.P.; Manoranjan, K.V.; Pradhan, D. Enhanced spectrum sensing based on cyclostationary feature detector (CFD) in cognitive radio network using fixed & dynamic threshold level. Saudi J. Eng. Technol. 2020, 5, 271–277. [Google Scholar]
- Pillay, N.; Xu, H. Blind eigenvalue-based spectrum sensing for cognitive radio networks. IET Commun. 2012, 6, 1388–1396. [Google Scholar] [CrossRef]
- Miah, M.S.; Rahman, M.M. An eigenvalue and superposition approach based cooperative spectrum sensing in cognitive radio networks. In Proceedings of the 2014 International Conference on Electrical Engineering and Information & Communication Technology (IEEE, 2014), Dhaka, Bangladesh, 10–12 May 2014; pp. 1–7. [Google Scholar]
- Badra, E.F.; Bashir, A.A.; Khaeirallah, H.N.; Farag, H.H. Dynamic spectrum co-access in multicarrier-based cognitive radio using graph theory through practical channel. Appl. Sci. 2024, 14, 10868. [Google Scholar] [CrossRef]
- Mu, J.; Jing, X.; Huang, H.; Gao, N. Subspace-based method for spectrum sensing with multiple users over fading channel. IEEE Commun. Lett. 2017, 22, 848–851. [Google Scholar] [CrossRef]
- Guimaraes, D.A. Pietra-Ricci index detector for centralized data fusion cooperative spectrum sensing. IEEE Trans. Veh. Technol. 2020, 69, 12354–12358. [Google Scholar] [CrossRef]
- Patel, D.K.; Lopez-Benitez, M.; Soni, B.; Garcia-Fernandez, A.-F. Artificial neural network design for improved spectrum sensing in cognitive radio. Wirel. Netw. 2020, 26, 6155–6174. [Google Scholar] [CrossRef]
- Samala, S.; Mishra, S.; Singh, S.S. Machine learning based cooperative spectrum sensing in a generalized α-κ-μ fading channels. J. Sci. Ind. Res. 2023, 82, 219–225. [Google Scholar]
- Raghavendra, L.R.; Manjunatha, R.C. Optimizing spectrum sensing in cognitive radio using Bayesian-optimized random forest. Int. J. Intell. Eng. Syst. 2023, 16, 505–518. [Google Scholar]
- Tan, T.; Jing, X. Cooperative spectrum sensing based on Convolutional Neural Networks. Appl. Sci. 2021, 11, 4440. [Google Scholar] [CrossRef]
- Li, Y.; Song, H.; Ren, X.; Zhang, Z.; Cheng, S.; Jing, X. Spectrum sensing meets ISAC: A spectrum detection scheme for ISAC services based on improved denoising Autoencoder and CNN. Appl. Sci. 2025, 5, 3381. [Google Scholar] [CrossRef]
- Kumar, A.; Gaur, N.; Nanthaamornphong, A. Hybrid spectrum using Neural network-based MF and ED for enhanced detection in Rayleigh channel. J. Electr. Comput. Eng. 2025, 2025, 9506922. [Google Scholar] [CrossRef]
- Subray, S.; Tsschmben, S.; Gifford, K. Towards enhancing spectrum sensing: Signal classification using Autoencoder. IEEE Access 2021, 9, 82288–82299. [Google Scholar] [CrossRef]
- Kumar, A.; Gaur, N.; Chakravarty, S.; Alsharif, M.H.; Uthansakul, P.; Uthansakul, M. Analysis of spectrum sensing using deep learning algorithms: CNNs and RNNs. Ain Shams Eng. J. 2024, 15, 102505. [Google Scholar] [CrossRef]
- Ajayi, O.O.; Badrudeen, A.A.; Oyedeji, A.I. Deep learning based spectrum sensing technique for smarter cognitive radio networks. J. Inven. Eng. Technol. 2012, 1, 64–77. [Google Scholar]
- Solanki, S.; Dehalwar, V.; Choudhary, J.; Kolhe, M.L.; Ogura, K. Spectrum sensing in cognitive radio using CNN-RNN and transfer learning. IEEE Access 2022, 10, 113482–113492. [Google Scholar] [CrossRef]
- Gao, J.; Yi, X.; Zhong, C.; Chen, X.; Zhang, Z. Deep learning for spectrum sensing. IEEE Wirel. Commun. Lett. 2019, 8, 1727–1730. [Google Scholar] [CrossRef]
- Xie, J.; Fang, J.; Liu, C.; Li, X. Deep learning-based spectrum sensing in cognitive radio: A CNN-LSTM approach. IEEE Commun. Lett. 2020, 24, 2196–2200. [Google Scholar] [CrossRef]
- Solanki, S.; Dehalwar, V.; Choudhary, J. Deep learning for spectrum sensing in cognitive radio. Symmetry 2021, 13, 147. [Google Scholar] [CrossRef]
- Eren, B.; Cesur, I. Comparative analysis of machine learning models for CO emission prediction in engine performance. Sak. Univ. J. Comput. Inf. Sci. 2025, 8, 1–11. [Google Scholar] [CrossRef]
- Demircan, F.; Ekinci, M.; Comertz, Z.; Gediklo, E. Enhanced classification of ear disease images using metaheuristic feature selection. Sak. Univ. J. Comput. Inf. Sci. 2025, 8, 58–75. [Google Scholar] [CrossRef]
- Arjoune, Y.; Kaabouch, N. On spectrum sensing, a machine learning method for cognitive radio systems. In Proceedings of the 2019 IEEE International Conference on Electro Information Technology (EIT), Brookings, SD, USA, 20–22 May 2019; pp. 333–338. [Google Scholar]














| Source | Approach | Dataset | Channel | Metrics | Findings |
|---|---|---|---|---|---|
| [32] | ANN | Experimental measurement | FM channel, E-GSM, DCS, and UHF television | Probability of detection and false alarm probability | The study demonstrates that ANN-based detector achieves a higher probability of detection and a lower false alarm rate than the traditional energy detector across all evaluated scenarios |
| [33] | K-means clustering | Band pass shift keying (BPSK) signal | fading channel | Probability of detection | K-means clustering is shown to surpass ED and OR fusion scheme |
| [34] | Hybrid RF and Bayesian learning technique | Monte Carlo simulation | Rayleigh fading channel | Probability of detection and accuracy | The hybrid technique is shown to outperform SVM, KNN, and GMM. However, the authors fail to compare the performance of the hybrid model with traditional detection techniques |
| [35] | AlexNet, LeNet, and VGG-16 | Orthogonal frequency division multiplexing (OFDM) signal | Rayleigh fading channel | Probability of detection and computational time | VGG-16 achieves the highest detection probability and lowest false alarm. In addition, all the CNN techniques produce better sensing results than traditional models |
| [36] | Autoencoder | OFDM | Rayleigh fading channel | Accuracy | The study demonstrates the robustness of denoising autoencoder to noise and adaptation to stochastic wireless channel. Comparison with traditional techniques is not reported by the authors |
| [37] | Variational, deep and LSTM autoencoders | 16-length quadrature amplitude modulation (QAM) signal, 64-QAM, and 256-QAM signals | Wireless fidelity and long term evolution signals | Precision, recall, and F1-score | Deep autoencoder achieves faster detection of spectrum vacancies. However, a comparative analysis with established techniques such as ED is not provided |
| [38] | ANN | 256-QAM signal | Rayleigh fading channel | Probabilities of detection and false alarm, capacity, and bit error rate | ANN-enhanced ED and matched filtering methods outperform standalone counterparts |
| [39] | CNN and RNN | 512-fast Fourier transform (FFT) signal | Rayleigh fading channel | Probabilities of detection and false alarm, capacity, and bit error rate | CNN and RNN models achieve superior detection accuracy, compared to traditional techniques like matched filter and energy detection |
| [40] | LSTM | Quadrature phase shift keying (QPSK), 16-phase shift keying (PSK), 4-QAM, and 16-QAM | Rayleigh fading channel | Probabilities of detection and false alarm | The authors establish the superiority of LSTM over cyclostationary and energy detection |
| [41] | CNN–RNN and transfer learning | 64-QPSK, 128-QPSK, and QAM signals (64 and 128 sample lengths) | RadioML2016.10b datasets | Probabilities of detection and false alarm | The study achieves higher probability of detection than LSTM, CNN, and DNN. The authors do not compare the proposed technique with traditional ED method |
| [42] | CNN–LSTM | 64-QPSK, QAM16, QAM 64, and BPSK | Independent and identically distributed channel | Probability of detection | The study demonstrates the superiority of hybrid CNN–LSTM architecture over ED and individual LSTM, DNN, and CNN models |
| [43] | CNN–LSTM | 64-QPSK | Rayleigh fading channel | Probability of detection | The study demonstrates improved detection probability under noise and noise-free environments. A performance comparison between the proposed technique and energy detector is not provided by the authors |
| [44] | DLSenseNet | 64-QPSK, 128-QPSK, and QAM signals (64 and 128 sample length) | RadioML2016.10b datasets | Probabilities of detection and false alarm | The proposed technique achieves better spectrum detection accuracy than CNN, LSTM, DetectNet, and LeNet models. The authors do not compare the proposed model with the traditional spectrum sensing schemes |
| This work | RF, KNN, SVM, CNN, Autoencoder, and ED | QPSK (64 sample length) | Rayleigh fading channel | Probabilities of detection, false alarm and missed detection, accuracy, F1-score, and training time | The current study demonstrates the superiority of RF over ML/DL counterparts and the conventional ED method, particularly in challenging low-SNR scenarios |
| Acronyms | Definition |
|---|---|
| ANN | Artificial neural network |
| AWGN | Additive white Gaussian noise |
| BPSK | Binary phase shift keying |
| CNN | Convolutional neural network |
| CPU | Central processing unit |
| DL | Deep learning |
| FFT | Fast Fourier transform |
| FM | Frequency modulation |
| GSM | Global system for mobile communication |
| IoT | Internet of Things |
| ISAC | Integrated sensing and communication |
| KNN | K-nearest neighbor |
| LTE | Long term evolution |
| LSTM | Long short-term memory |
| ML | Machine learning |
| OFDM | Orthogonal frequency division multiplexing |
| PU | Primary user |
| PSK | Phase shift keying |
| QAM | Quadrature amplitude modulation |
| QPSK | Quadrature phase shift keying |
| ReLU | Rectified linear unit |
| RF | Random forest |
| SU | Secondary user |
| SNR | Signal-to-noise-ratio |
| UHF | Ultra high frequency |
| PU is absent | |
| PU is present | |
| C | Regularization parameter |
| Wireless channel | |
| n_estimators | Number of trees |
| n_neighbors | Number of nearest points |
| AWGN | |
| Number of SU that participates in spectrum sensing | |
| Transmitted signal from the PU | |
| Received signal | |
| Convolution operator | |
| Output label | |
| Prediction from nth decision tree | |
| Indicator function | |
| Binary decision of RF model | |
| Weighted vector | |
| Bias vector | |
| Weighted matrix |
| Algorithms | Parameters | Values |
|---|---|---|
| KNN | n_neighbors | 5 |
| weights | uniform | |
| n_jobs | −1 | |
| RF | n_estimators | 100 |
| max_depth | 20 | |
| random_state | 42 | |
| min_samples_leaf | 5 | |
| SVM | kernel | radial basis function |
| random_state | 42 | |
| regularization parameter (C) | 10 |
| Layers | Dimension |
|---|---|
| Convolutional layer 1 (ConvD1) | (3 by 64) |
| Activation | Rectified linear unit (ReLU) |
| Padding | Same |
| Max-pooling | (2 by 2) |
| Convolutional layer 2 (ConvD2) | (3 by 128) |
| Activation | ReLU |
| Padding | Same |
| Convolutional layer 3 (ConvD3) | (3 by 256) |
| Activation | ReLU |
| Padding | Same |
| Dense | (128) |
| Activation | ReLU |
| Drop-out rate | 0.5 |
| Dense | (64) |
| Activation | ReLU |
| Dropout | (0.3) |
| Dense | 2 |
| Activation | Softmax |
| Layers | Dimension |
|---|---|
| Encoder (dense layers) | 128, 64, 32 |
| Activation function | ReLU |
| Bottleneck (dense layer) | 16 |
| Activation function | ReLU |
| Dropout rate | 0.3 |
| Decoder (dense layer) | 2 |
| Activation | Softmax |
| Parameters | CNN | Autoencoder |
|---|---|---|
| Loss function | Sparse categorical cross entropy | Sparse categorical cross entropy |
| Number of epochs | 30 | 30 |
| Batch size | 64 | 64 |
| Learning rate | 0.001 | 0.001 |
| Activation function (hidden layers) | ReLU | ReLU |
| Activation function (output layer) | Softmax | Softmax |
| Optimizer | ADAM | ADAM |
| Model | Computational Complexity | Training Time (s) | Memory | Parameter Definition |
|---|---|---|---|---|
| SVM | 0.59 s | 8 MB | m = training samples q = extracted features | |
| KNN | 1.26 s | 16 MB | m = training samples q = extracted features | |
| RF | 2.47 s | 24 MB | m = training samples q = extracted features | |
| Autoencoder | 6.09 s | 112 MB | E = Epochs B = Batch size | |
| CNN | 25.42 s | 384 MB | E = Epochs B = Batch size = input channel (size of input feature maps = output channel (size of output feature representation) output height (height of the output feature representation) = output width (width of the output feature representation) kernel/filter size |
Disclaimer/Publisher’s Note: The statements, opinions and data contained in all publications are solely those of the individual author(s) and contributor(s) and not of MDPI and/or the editor(s). MDPI and/or the editor(s) disclaim responsibility for any injury to people or property resulting from any ideas, methods, instructions or products referred to in the content. |
© 2026 by the authors. Licensee MDPI, Basel, Switzerland. This article is an open access article distributed under the terms and conditions of the Creative Commons Attribution (CC BY) license.
Share and Cite
Raji, A.A.; Olwal, T.O. Spectrum Sensing in Cognitive Radio Internet of Things Networks: A Comparative Analysis of Machine and Deep Learning Techniques. Telecom 2026, 7, 20. https://doi.org/10.3390/telecom7010020
Raji AA, Olwal TO. Spectrum Sensing in Cognitive Radio Internet of Things Networks: A Comparative Analysis of Machine and Deep Learning Techniques. Telecom. 2026; 7(1):20. https://doi.org/10.3390/telecom7010020
Chicago/Turabian StyleRaji, Akeem Abimbola, and Thomas Otieno Olwal. 2026. "Spectrum Sensing in Cognitive Radio Internet of Things Networks: A Comparative Analysis of Machine and Deep Learning Techniques" Telecom 7, no. 1: 20. https://doi.org/10.3390/telecom7010020
APA StyleRaji, A. A., & Olwal, T. O. (2026). Spectrum Sensing in Cognitive Radio Internet of Things Networks: A Comparative Analysis of Machine and Deep Learning Techniques. Telecom, 7(1), 20. https://doi.org/10.3390/telecom7010020

