Sign in to use this feature.

Years

Between: -

Subjects

remove_circle_outline
remove_circle_outline
remove_circle_outline

Journals

Article Types

Countries / Regions

Search Results (10)

Search Parameters:
Keywords = mGlu7 metabotropic glutamate receptor 7

Order results
Result details
Results per page
Select all
Export citation of selected articles as:
28 pages, 2768 KB  
Review
Pleiotropic Effects of Grm7/GRM7 in Shaping Neurodevelopmental Pathways and the Neural Substrate of Complex Behaviors and Disorders
by Beatrix M. Gyetvai and Csaba Vadasz
Biomolecules 2025, 15(3), 392; https://doi.org/10.3390/biom15030392 - 8 Mar 2025
Cited by 2 | Viewed by 1840
Abstract
Natural gene variants of metabotropic glutamate receptor subtype 7 (Grm7), coding for mGluR7, affect individuals’ alcohol-drinking preference. Psychopharmacological investigations have suggested that mGluR7 is also involved in responses to cocaine, morphine, and nicotine exposures. We review the pleiotropic effects of Grm7 [...] Read more.
Natural gene variants of metabotropic glutamate receptor subtype 7 (Grm7), coding for mGluR7, affect individuals’ alcohol-drinking preference. Psychopharmacological investigations have suggested that mGluR7 is also involved in responses to cocaine, morphine, and nicotine exposures. We review the pleiotropic effects of Grm7 and the principle of recombinant quantitative trait locus introgression (RQI), which led to the discovery of the first mammalian quantitative gene accounting for alcohol-drinking preference. Grm7/GRM7 can play important roles in mammalian ontogenesis, brain development, and predisposition to addiction. It is also involved in other behavioral phenotypes, including emotion, stress, motivated cognition, defensive behavior, and pain-related symptoms. This review identified pleiotropy and the modulation of neurobehavioral processes by variations in the gene Grm7/GRM7. Patterns of pleiotropic genes can form oligogenic architectures whosecombined additive and interaction effects can significantly predispose individuals to the expressions of disorders. Identifying and characterizing pleiotropic genes are necessary for understanding the expressions of complex traits. This requires tasks, such as discovering and identifying novel genetic elements of the genetic architecture, which are unsuitable for AI but require classical experimental genetics. Full article
Show Figures

Figure 1

21 pages, 4089 KB  
Article
MPEP Attenuates Intrahepatic Fat Accumulation in Obese Mice
by Andrea Ferrigno, Marta Cagna, Oriana Bosco, Michelangelo Trucchi, Clarissa Berardo, Ferdinando Nicoletti, Mariapia Vairetti and Laura G. Di Pasqua
Int. J. Mol. Sci. 2023, 24(7), 6076; https://doi.org/10.3390/ijms24076076 - 23 Mar 2023
Cited by 7 | Viewed by 3162
Abstract
The blockade of metabotropic glutamate receptor type 5 (mGluR5) was previously found to reduce fat accumulation in HEPG2 cells. Here, we evaluated the effects of mGluR5 blockade in a mouse model of steatosis. Male ob/ob mice fed a high-fat diet were treated with [...] Read more.
The blockade of metabotropic glutamate receptor type 5 (mGluR5) was previously found to reduce fat accumulation in HEPG2 cells. Here, we evaluated the effects of mGluR5 blockade in a mouse model of steatosis. Male ob/ob mice fed a high-fat diet were treated with MPEP or vehicle. After 7 weeks, liver biopsies were collected, and nuclei were isolated from fresh tissue. Lipid droplet area and collagen deposition were evaluated on tissue slices; total lipids, lipid peroxidation, and ROS were evaluated on tissue homogenates; PPARα, SREBP-1, mTOR, and NF-κB were assayed on isolated nuclei by Western Blot. Target genes of the above-mentioned factors were assayed by RT-PCR. Reduced steatosis and hepatocyte ballooning were observed in the MPEP group with respect to the vehicle group. Concomitantly, increased nuclear PPARα and reduced nuclear SREBP-1 levels were observed in the MPEP group. Similar trends were obtained in target genes of PPARα and SREBP-1, Acox1 and Acc1, respectively. MPEP administration also reduced oxidative stress and NF-κB activation, probably via NF-κB inhibition. Levels of common markers of inflammation (Il-6, Il1β and Tnf-α) and oxidative stress (Nrf2) were significantly reduced. mTOR, as well as collagen deposition, were unchanged. Concluding, MPEP, a selective mGluR5 negative allosteric modulator, reduces both fat accumulation and oxidative stress in a 7-week murine model of steatosis. Although underlying mechanisms need to be further investigated, this is the first in vivo study showing the beneficial effects of MPEP in a murine model of steatosis. Full article
Show Figures

Figure 1

23 pages, 5142 KB  
Article
Design and Synthesis of New Quinazolin-4-one Derivatives with Negative mGlu7 Receptor Modulation Activity and Antipsychotic-Like Properties
by Katarzyna Kaczorowska, Anna Stankiewicz, Ryszard Bugno, Maria H. Paluchowska, Grzegorz Burnat, Piotr Brański, Paulina Cieślik, Joanna M. Wierońska, Mariusz Milik, Mateusz Nowak, Agnieszka Przybyłowicz, Aneta Kozioł, Agata Hogendorf, Adam S. Hogendorf, Justyna Kalinowska-Tłuścik, Beata Duszyńska, Andrzej Pilc and Andrzej J. Bojarski
Int. J. Mol. Sci. 2023, 24(3), 1981; https://doi.org/10.3390/ijms24031981 - 19 Jan 2023
Cited by 8 | Viewed by 4973
Abstract
Following the glutamatergic theory of schizophrenia and based on our previous study regarding the antipsychotic-like activity of mGlu7 NAMs, we synthesized a new compound library containing 103 members, which were examined for NAM mGlu7 activity in the T-REx 293 cell line [...] Read more.
Following the glutamatergic theory of schizophrenia and based on our previous study regarding the antipsychotic-like activity of mGlu7 NAMs, we synthesized a new compound library containing 103 members, which were examined for NAM mGlu7 activity in the T-REx 293 cell line expressing a recombinant human mGlu7 receptor. Out of the twenty-two scaffolds examined, active compounds were found only within the quinazolinone chemotype. 2-(2-Chlorophenyl)-6-(2,3-dimethoxyphenyl)-3-methylquinazolin-4(3H)-one (A9-7, ALX-171, mGlu7 IC50 = 6.14 µM) was selective over other group III mGlu receptors (mGlu4 and mGlu8), exhibited satisfactory drug-like properties in preliminary DMPK profiling, and was further tested in animal models of antipsychotic-like activity, assessing the positive, negative, and cognitive symptoms. ALX-171 reversed DOI-induced head twitches and MK-801-induced disruptions of social interactions or cognition in the novel object recognition test and spatial delayed alternation test. On the other hand, the efficacy of the compound was not observed in the MK-801-induced hyperactivity test or prepulse inhibition. In summary, the observed antipsychotic activity profile of ALX-171 justifies the further development of the group of quinazolin-4-one derivatives in the search for a new drug candidate for schizophrenia treatment. Full article
(This article belongs to the Special Issue Multi-Target Ligand Design for Potential Antipsychotic)
Show Figures

Figure 1

10 pages, 1548 KB  
Article
Genetic Variant in GRM1 Underlies Congenital Cerebellar Ataxia with No Obvious Intellectual Disability
by Maria S. Protasova, Tatiana V. Andreeva, Sergey A. Klyushnikov, Sergey N. Illarioshkin and Evgeny I. Rogaev
Int. J. Mol. Sci. 2023, 24(2), 1551; https://doi.org/10.3390/ijms24021551 - 12 Jan 2023
Cited by 6 | Viewed by 5685
Abstract
Metabotropic glutamate receptor 1 (mGluR1) plays a crucial role in slow excitatory postsynaptic conductance, synapse formation, synaptic plasticity, and motor control. The GRM1 gene is expressed mainly in the brain, with the highest expression in the cerebellum. Mutations in the GRM1 gene have [...] Read more.
Metabotropic glutamate receptor 1 (mGluR1) plays a crucial role in slow excitatory postsynaptic conductance, synapse formation, synaptic plasticity, and motor control. The GRM1 gene is expressed mainly in the brain, with the highest expression in the cerebellum. Mutations in the GRM1 gene have previously been known to cause autosomal recessive and autosomal dominant spinocerebellar ataxias. In this study, whole-exome sequencing of a patient from a family of Azerbaijani origin with a diagnosis of congenital cerebellar ataxia was performed, and a new homozygous missense mutation in the GRM1 gene was identified. The mutation leads to the homozygous amino acid substitution of p.Thr824Arg in an evolutionarily highly conserved region encoding the transmembrane domain 7, which is critical for ligand binding and modulating of receptor activity. This is the first report in which a mutation has been identified in the last transmembrane domain of the mGluR1, causing a congenital autosomal recessive form of cerebellar ataxia with no obvious intellectual disability. Additionally, we summarized all known presumable pathogenic genetic variants in the GRM1 gene to date. We demonstrated that multiple rare variants in the GRM1 underlie a broad diversity of clinical neurological and behavioral phenotypes depending on the nature and protein topology of the mutation. Full article
(This article belongs to the Topic Rare Diseases Are Not Rare)
Show Figures

Figure 1

12 pages, 2290 KB  
Article
Microtransplantation of Postmortem Native Synaptic mGluRs Receptors into Xenopus Oocytes for Their Functional Analysis
by Brice Miller, Naomi Moreno, Berenice A. Gutierrez and Agenor Limon
Membranes 2022, 12(10), 931; https://doi.org/10.3390/membranes12100931 - 26 Sep 2022
Cited by 5 | Viewed by 2638
Abstract
Metabotropic glutamate receptors (mGluRs) are membrane receptors that play a central role in the modulation of synaptic transmission and neuronal excitability and whose dysregulation is implicated in diverse neurological disorders. Most current understanding about the electrophysiological properties of such receptors has been determined [...] Read more.
Metabotropic glutamate receptors (mGluRs) are membrane receptors that play a central role in the modulation of synaptic transmission and neuronal excitability and whose dysregulation is implicated in diverse neurological disorders. Most current understanding about the electrophysiological properties of such receptors has been determined using recombinant proteins. However, recombinant receptors do not necessarily recapitulate the properties of native receptors due to the lack of obligated accessory proteins, some of which are differentially expressed as function of developmental stage and brain region. To overcome this limitation, we sought to microtransplant entire synaptosome membranes from frozen rat cortex into Xenopus oocytes, and directly analyze the responses elicited by native mGluRs. We recorded ion currents elicited by 1 mM glutamate using two electrodes voltage clamp. Glutamate produced a fast ionotropic response (6 ± 0.3 nA) in all microtransplanted oocytes (n = 218 oocytes) and a delayed oscillatory response (52 ± 7 nA) in 73% of them. The participation of Group 1 mGluRs was confirmed by the presence of metabotropic oscillations during the administration of (±)-1-Aminocyclopentane-trans-1,3-dicarboxylic acid (ACPD; Group 1 mGluR agonist), and the absence of oscillations during co-administration of N-(1-adamantyl)quinoxaline-2-carboxamide (NPS 2390; Group 1 mGluR antagonist). Since both mGluR1 and mGluR5 belong to Group 1 mGluRs, further investigation revealed that mGluR1 antagonism with LY 456236 has little effect on metabotropic oscillations, while mGluR5 antagonism with 100 µM AZD 9272 has significant reduction of metabotropic currents elicited by ACPD and glutamate. We confirmed the expression of mGluR1 and mGluR5 in native synaptosomes by immunoblots, both of which are enhanced when compared to their counterpart proteins in rat cortex tissue lysates. Finally, these results demonstrate the merit of using microtransplantation of native synaptosomes for the study of mGluRs and the contribution of mGluR5 to the metabotropic glutamate signaling, providing a better tool for the understanding of the role of these receptors in neurological disorders. Full article
(This article belongs to the Special Issue The Xenopus Oocyte: A Tool for Membrane Biology)
Show Figures

Figure 1

13 pages, 1625 KB  
Article
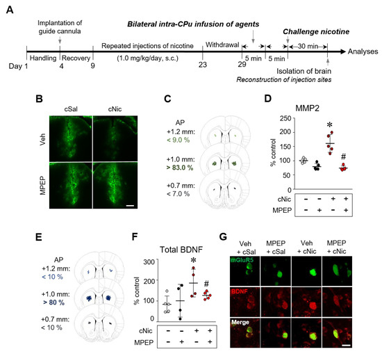
Nitric Oxide Linked to mGluR5 Upregulates BDNF Synthesis by Activating MMP2 in the Caudate and Putamen after Challenge Exposure to Nicotine in Rats
by Jieun Kim, Sumin Sohn, Sunghyun Kim and Eun Sang Choe
Int. J. Mol. Sci. 2022, 23(18), 10950; https://doi.org/10.3390/ijms231810950 - 19 Sep 2022
Cited by 2 | Viewed by 2660
Abstract
Nitric oxide (NO) linked to glutamate receptors in the caudate and putamen (CPu) regulates neuroadaptation after drug exposure. Matrix-metalloproteinase (MMP), a Ca2+-dependent zinc-containing endopeptidase, increases mature brain-derived neurotrophic factor (BDNF) synthesis after drug exposure in the brain. The present study determined [...] Read more.
Nitric oxide (NO) linked to glutamate receptors in the caudate and putamen (CPu) regulates neuroadaptation after drug exposure. Matrix-metalloproteinase (MMP), a Ca2+-dependent zinc-containing endopeptidase, increases mature brain-derived neurotrophic factor (BDNF) synthesis after drug exposure in the brain. The present study determined that NO synthesis linked to metabotropic glutamate receptor subtype 5 (mGluR5) stimulation after challenge exposure to nicotine activates MMP, which upregulates BDNF synthesis in the CPu. Subcutaneous injection of challenge nicotine (1.0 mg/kg) after repeated injections of nicotine (1.0 mg/kg/day) for 14 days and 7 days of nicotine withdrawal increased MMP2 activity and BDNF expression in the CPu of rats. These increases were prevented by the bilateral intra-CPu infusion of the mGluR5 antagonist, MPEP (0.1 nmol/side), the IP3 receptor antagonist, xestospongin C (0.004 nmol/side) or the neuronal nitric oxide synthase (nNOS) and NO inhibitor, Nω-propyl (0.1 nmol/side) prior to the challenge nicotine. Furthermore, bilateral intra-CPu infusion of the MMP2 inhibitor, OA-Hy (1 nmol/side) prevented the challenge nicotine-induced increase in the expression of BDNF. These findings suggest that elevation of NO synthesis linked to mGluR5 potentiates BDNF synthesis via activation of MMP2 after challenge exposure to nicotine in the CPu of rats. Full article
(This article belongs to the Section Molecular Neurobiology)
Show Figures

Figure 1

16 pages, 4228 KB  
Article
Changes in Metabotropic Glutamate Receptor Gene Expression in Rat Brain in a Lithium–Pilocarpine Model of Temporal Lobe Epilepsy
by Anna A. Kovalenko, Maria V. Zakharova, Alexander P. Schwarz, Alexandra V. Dyomina, Olga E. Zubareva and Aleksey V. Zaitsev
Int. J. Mol. Sci. 2022, 23(5), 2752; https://doi.org/10.3390/ijms23052752 - 2 Mar 2022
Cited by 13 | Viewed by 4404
Abstract
Preventing epileptogenesis in people at risk is an unmet medical need. Metabotropic glutamate receptors (mGluRs) are promising targets for such therapy. However, drugs acting on mGluRs are not used in the clinic due to limited knowledge of the involvement of mGluRs in epileptogenesis. [...] Read more.
Preventing epileptogenesis in people at risk is an unmet medical need. Metabotropic glutamate receptors (mGluRs) are promising targets for such therapy. However, drugs acting on mGluRs are not used in the clinic due to limited knowledge of the involvement of mGluRs in epileptogenesis. This study aimed to analyze the changes in gene expression of mGluR subtypes (1–5, 7, 8) in various rat brain regions in the latent and chronic phases of a lithium–pilocarpine model of epilepsy. For this study, multiplex test systems were selected and optimized to analyze mGluR gene expression using RT-qPCR. Region- and phase-specific changes in expression were revealed. During the latent phase, mGluR5 mRNA levels were increased in the dorsal and ventral hippocampus, and expression of group III genes was decreased in the hippocampus and temporal cortex, which could contribute to epileptogenesis. Most of the changes in expression detected in the latent stage were absent in the chronic stage, but mGluR8 mRNA production remained reduced in the hippocampus. Moreover, we found that gene expression of group II mGluRs was altered only in the chronic phase. The study deepened our understanding of the mechanisms of epileptogenesis and suggested that agonists of group III mGluRs are the most promising targets for preventing epilepsy. Full article
Show Figures

Figure 1

15 pages, 4452 KB  
Article
Adenosine and Metabotropic Glutamate Receptors Are Present in Blood Serum and Exosomes from SAMP8 Mice: Modulation by Aging and Resveratrol
by Alejandro Sánchez-Melgar, José Luis Albasanz, Christian Griñán-Ferré, Mercè Pallàs and Mairena Martín
Cells 2020, 9(7), 1628; https://doi.org/10.3390/cells9071628 - 7 Jul 2020
Cited by 9 | Viewed by 4256
Abstract
Adenosine (ARs) and metabotropic glutamate receptors (mGluRs) are G-protein coupled receptors (GPCRs) that are modulated in the brain of SAMP8 mice, an animal model of Alzheimer’s disease (AD). In the present work, it is shown the presence of ARs and mGluRs in blood [...] Read more.
Adenosine (ARs) and metabotropic glutamate receptors (mGluRs) are G-protein coupled receptors (GPCRs) that are modulated in the brain of SAMP8 mice, an animal model of Alzheimer’s disease (AD). In the present work, it is shown the presence of ARs and mGluRs in blood serum and derived exosomes from SAMP8 mice as well as its possible modulation by aging and resveratrol (RSV) consumption. In blood serum, adenosine A1 and A2A receptors remained unaltered from 5 to 7 months of age. However, an age-related decrease in adenosine level was observed, while 5′-Nucleotidase activity was not modulated. Regarding the glutamatergic system, it was observed a decrease in mGluR5 density and glutamate levels in older mice. In addition, dietary RSV supplementation caused an age-dependent modulation in both adenosinergic and glutamatergic systems. These GPCRs were also found in blood serum-derived exosomes, which might suggest that these receptors could be released into circulation via exosomes. Interestingly, changes elicited by age and RSV supplementation on mGluR5 density, and adenosine and glutamate levels were similar to that detected in whole-brain. Therefore, we might suggest that the quantification of these receptors, and their corresponding endogenous ligands, in blood serum could have predictive value for early diagnosis in combination with other distinctive hallmarks of AD. Full article
Show Figures

Graphical abstract

17 pages, 1928 KB  
Article
Reversal of MK-801-Induced Disruptions in Social Interactions and Working Memory with Simultaneous Administration of LY487379 and VU152100 in Mice
by Paulina Cieślik, Adrianna Radulska, Iwona Pelikant-Małecka, Agata Płoska, Leszek Kalinowski and Joanna M Wierońska
Int. J. Mol. Sci. 2019, 20(11), 2781; https://doi.org/10.3390/ijms20112781 - 6 Jun 2019
Cited by 19 | Viewed by 4735
Abstract
Negative and cognitive symptoms of schizophrenia contribute to an impaired social and professional life for schizophrenic patients, and in most cases, these symptoms are treatment resistant. Therefore, identification of new treatment strategies is sorely needed. Metabotropic glutamate receptors (mGlu) and muscarinic (M) receptors [...] Read more.
Negative and cognitive symptoms of schizophrenia contribute to an impaired social and professional life for schizophrenic patients, and in most cases, these symptoms are treatment resistant. Therefore, identification of new treatment strategies is sorely needed. Metabotropic glutamate receptors (mGlu) and muscarinic (M) receptors for acetylcholine have been considered promising targets for novel antipsychotics. Among them, mGlu2 and M4 subtypes seem to be of particular importance. In the present study, the effect of mutual activation of mGlu2 and M4 receptors was assessed in MK-801-based animal models of negative and cognitive symptoms of schizophrenia, that is, social interaction and novel object recognition tests. Low sub-effective doses of LY487379 (0.5 mg/kg), a positive allosteric activator of the mGlu2 receptor, and VU152100 (0.25−0.5 mg/kg), a positive allosteric modulator of the M4 receptor, were simultaneously administered in the aforementioned tests. Combined administration of these compounds prevented MK-801-induced disturbances in social interactions and object recognition when acutely administered 30 min before MK-801. Prolonged (7 days) administration of these compounds resulted in the loss of effectiveness in preventing MK-801-induced disruptions in the novel object recognition test but not in the social interaction test. In the next set of experiments, MK-801 (0.3 mg/kg) was administered for seven consecutive days, and the activity of the compounds was investigated on day eight, during which time MK-801 was not administered. In this model, based on prolonged MK-801 administration, the effectiveness of the compounds to treat MK-801-induced disruptions was evident at low doses which were ineffective in preventing the behavioural disturbances induced by an acute MK-801 injection. Combined administration of the compounds did not exert better efficacy than each compound given alone. Pharmacokinetic analysis confirmed a lack of possible drug–drug interactions after combined administration of LY487379 and VU152100. Our data show that modulation of M4 and mGlu2 receptors may potentially be beneficial in the treatment of negative and cognitive symptoms of schizophrenia. Full article
(This article belongs to the Special Issue Glutamate Receptors in Health and Disease)
Show Figures

Figure 1

12 pages, 1233 KB  
Article
Bioactive Benzofuran Derivatives from Cortex Mori Radicis, and Their Neuroprotective and Analgesic Activities Mediated by mGluR1
by Ya-Nan Wang, Mao-Feng Liu, Wei-Zhen Hou, Rui-Ming Xu, Jie Gao, An-Qi Lu, Mei-Ping Xie, Lan Li, Jian-Jun Zhang, Ying Peng, Li-Li Ma, Xiao-Liang Wang, Jian-Gong Shi and Su-Juan Wang
Molecules 2017, 22(2), 236; https://doi.org/10.3390/molecules22020236 - 8 Feb 2017
Cited by 39 | Viewed by 7710
Abstract
Four new benzofuran-type stilbene glycosides and 14 known compounds including 8 benzofuran-type stilbenes and 6 flavonoids were isolated from the traditional Chinese medicine, Cortex Mori Radicis. The new compounds were identified as (9R)-moracin P 3′-O-α-l-arabinopyranoside (1 [...] Read more.
Four new benzofuran-type stilbene glycosides and 14 known compounds including 8 benzofuran-type stilbenes and 6 flavonoids were isolated from the traditional Chinese medicine, Cortex Mori Radicis. The new compounds were identified as (9R)-moracin P 3′-O-α-l-arabinopyranoside (1), (9R)-moracin P 9-O-β-d-glucopyranoside (2), (9R)-moracin P 3′-O-β-d-glucopyranoside (3), and (9R)-moracin O 10-O-β-d-glucopyranoside (4) based on the spectroscopic interpretation and chemical analysis. Three benzofuran-type stilbenes, moracin O (5), R (7), and P (8) showed significant neuroprotective activity against glutamate-induced cell death in SK-N-SH cells. In addition, moracin O (5) and P (8) also demonstrated a remarkable inhibition of the acetic acid-induced pain. The molecular docking with metabotropic glutamate receptor 1 (mGluR1) results indicated that these neuroprotective benzofuran-type stilbenes might be the active analgesic components of the genus Morus, and acted by mediating the mGluR1 pathway. Full article
(This article belongs to the Collection Bioactive Compounds)
Show Figures

Graphical abstract

Back to TopTop