Nitric Oxide Linked to mGluR5 Upregulates BDNF Synthesis by Activating MMP2 in the Caudate and Putamen after Challenge Exposure to Nicotine in Rats
Abstract
1. Introduction
2. Results
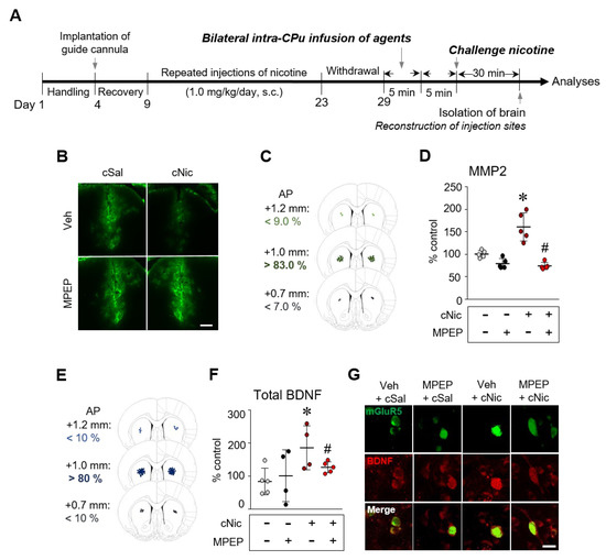
2.1. Challenge Nicotine Increased MMP2 Activity and BDNF Expression in the CPu of Rats
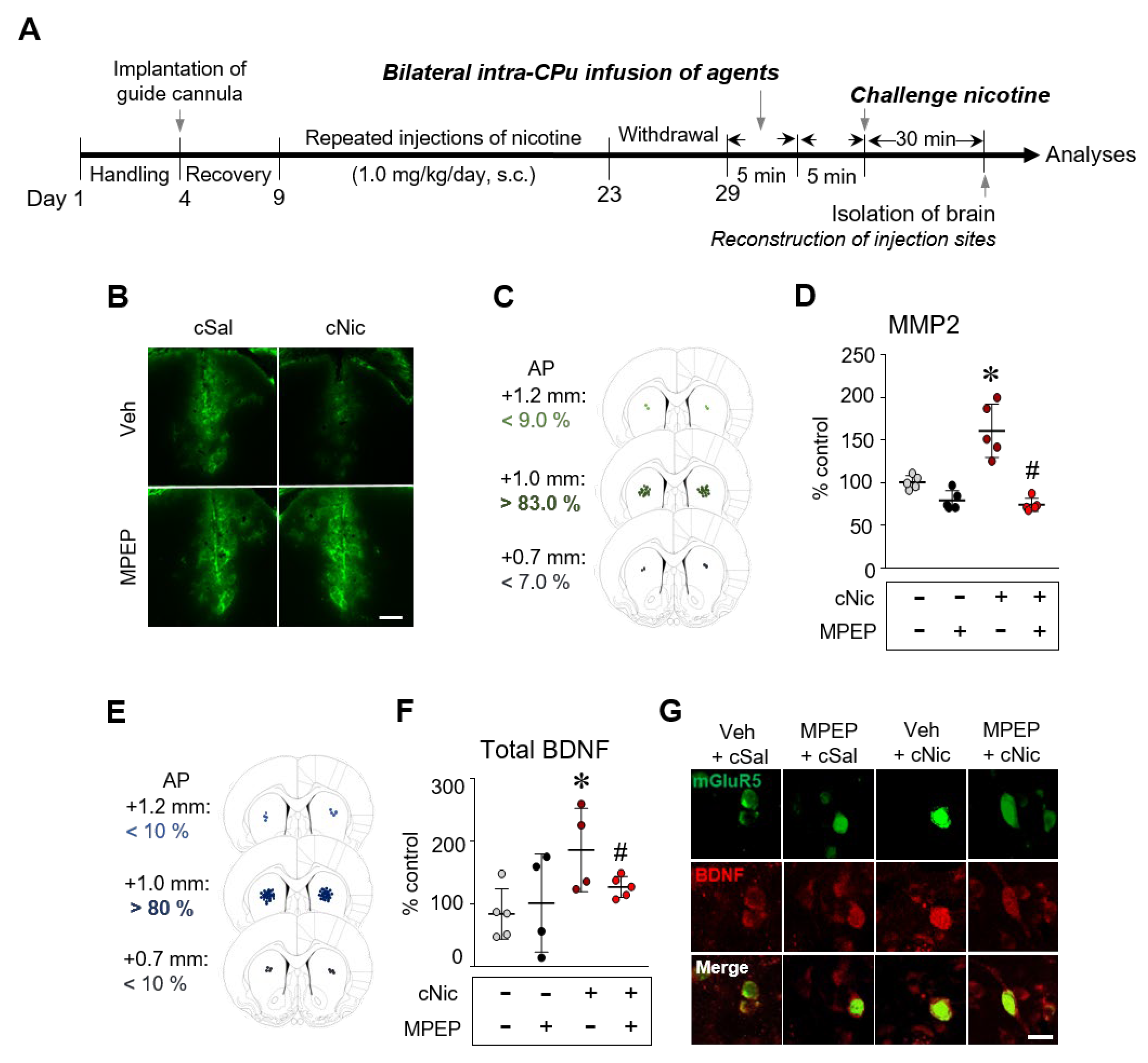
2.2. Blockade of mGluR5 Decreased the Challenge Nicotine-Induced Increases in MMP2 and BDNF Levels
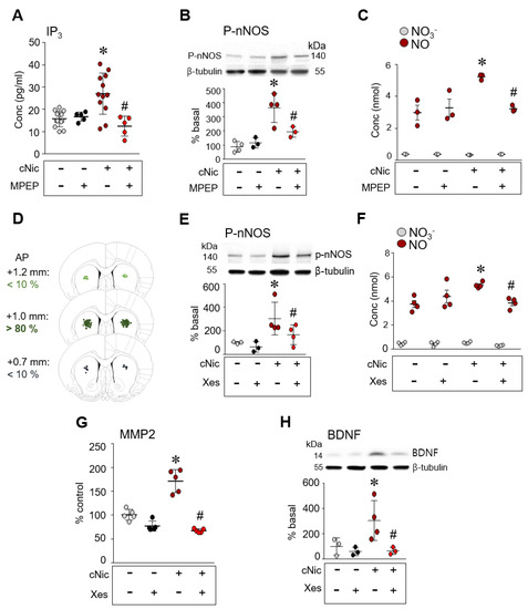
2.3. Blockade of mGluR5 Decreased the Challenge Nicotine-Induced Increases in IP3, Phosphorylated (p)-nNOS and NO Levels
2.4. Blockade of IP3 Receptors Decreased the Challenge Nicotine-Induced Increase in the Levels of p-nNOS, NO, MMP2, and BDNF
2.5. Inhibition of nNOS Decreased the Challenge Nicotine-Induced Increase in the Levels of NO, MMP2 and BDNF
2.6. Inhibition of MMP2 Decreased the Challenge Nicotine-Induced Increase in the Level of BDNF
3. Discussion
4. Materials and Methods
4.1. Animals
4.2. Drugs
4.3. Surgery and Intra-CPu Drug Infusion
4.4. Enzyme-Linked Immunosorbent Assay (ELISA)
4.5. Double Immunofluorescence Staining
4.6. Western Immunoblotting
4.7. Statistics
5. Conclusions
Author Contributions
Funding
Institutional Review Board Statement
Informed Consent Statement
Data Availability Statement
Conflicts of Interest
References
- Rigotti, N.A. Smoking cessation in patients with respiratory disease: Existing treatments and future directions. Lancet Respir. Med. 2013, 1, 241–250. [Google Scholar] [CrossRef]
- Feduccia, A.A.; Chatterjee, S.; Bartlett, S.E. Neuronal nicotinic acetylcholine receptors: Neuroplastic changes underlying alcohol and nicotine addictions. Front. Mol. Neurosci. 2012, 5, 83. [Google Scholar] [CrossRef] [PubMed]
- Howe, W.M.; Young, D.A.; Bekheet, G.; Kozak, R. Nicotinic receptor subtypes differentially modulate glutamate release in the dorsal medial striatum. Neurochem. Int. 2016, 100, 30–34. [Google Scholar] [CrossRef] [PubMed]
- Ryu, I.S.; Kim, J.; Seo, S.Y.; Yang, J.H.; Oh, J.H.; Lee, D.K.; Cho, H.W.; Yoon, S.S.; Seo, J.W.; Chang, S.; et al. Behavioral changes after nicotine challenge are associated with alpha7 nicotinic acetylcholine receptor-stimulated glutamate release in the rat dorsal striatum. Sci. Rep. 2017, 7, 15009. [Google Scholar] [CrossRef] [PubMed]
- Seo, S.Y.; Yang, J.H.; Kim, S.; Sohn, S.; Oh, J.H.; Mao, L.M.; Wang, J.Q.; Choe, E.S. Interaction of JNK and mGluR5 in the regulation of psychomotor behaviours after repeated cocaine administration. Addict. Biol. 2022, 27, e13127. [Google Scholar] [CrossRef]
- Shigemoto, R.; Nomura, S.; Ohishi, H.; Sugihara, H.; Nakanishi, S.; Mizuno, N. Immunohistochemical localization of a metabotropic glutamate receptor, mGluR5, in the rat brain. Neurosci. Lett. 1993, 163, 53–57. [Google Scholar] [CrossRef]
- Romano, C.; Sesma, M.A.; McDonald, C.T.; O’Malley, K.; Van den Pol, A.N.; Olney, J.W. Distribution of metabotropic glutamate receptor mGluR5 immunoreactivity in rat brain. J. Comp. Neurol. 1995, 355, 455–469. [Google Scholar] [CrossRef]
- Yang, J.H.; Sohn, S.; Kim, S.; Kim, J.; Oh, J.H.; Ryu, I.S.; Go, B.S.; Choe, E.S. Repeated nicotine exposure increases the intracellular interaction between ERK-mGluR5 in the nucleus accumbens more in adult than adolescent rats. Addict. Biol. 2021, 26, e12913. [Google Scholar] [CrossRef]
- Lee, D.K.; Koh, W.C.; Shim, Y.B.; Shim, I.; Choe, E.S. Repeated cocaine administration increases nitric oxide efflux in the rat dorsal striatum. Psychopharmacology 2010, 208, 245–256. [Google Scholar] [CrossRef]
- Smith, A.C.; Kupchik, Y.M.; Scofield, M.D.; Gipson, C.D.; Wiggins, A.; Thomas, C.A.; Kalivas, P.W. Synaptic plasticity mediating cocaine relapse requires matrix metalloproteinases. Nat. Neurosci. 2014, 17, 1655–1657. [Google Scholar] [CrossRef]
- Liu, L.; Wu, H.; Cao, Q.; Guo, Z.; Ren, A.; Dai, Q. Stimulation of Alpha7 Nicotinic Acetylcholine Receptor Attenuates Nicotine-Induced Upregulation of MMP, MCP-1, and RANTES through Modulating ERK1/2/AP-1 Signaling Pathway in RAW264.7 and MOVAS Cells. Mediat. Inflamm. 2017, 2017, 2401027. [Google Scholar] [CrossRef] [PubMed]
- Sternlicht, M.D.; Werb, Z. How matrix metalloproteinases regulate cell behavior. Annu. Rev. Cell Dev. Biol. 2001, 17, 463–516. [Google Scholar] [CrossRef] [PubMed]
- Ra, H.J.; Parks, W.C. Control of matrix metalloproteinase catalytic activity. Matrix Biol. 2007, 26, 587–596. [Google Scholar] [CrossRef] [PubMed]
- Huntley, G.W. Synaptic circuit remodelling by matrix metalloproteinases in health and disease. Nat. Rev. Neurosci. 2012, 13, 743–757. [Google Scholar] [CrossRef] [PubMed]
- Lessmann, V.; Brigadski, T. Mechanisms, locations, and kinetics of synaptic BDNF secretion: An update. Neurosci. Res. 2009, 65, 11–22. [Google Scholar] [CrossRef]
- Cunha, C.; Brambilla, R.; Thomas, K.L. A simple role for BDNF in learning and memory? Front. Mol. Neurosci. 2010, 3, 1. [Google Scholar] [CrossRef]
- Machaalani, R.; Chen, H. Brain derived neurotrophic factor (BDNF), its tyrosine kinase receptor B (TrkB) and nicotine. Neurotoxicology 2018, 65, 186–195. [Google Scholar] [CrossRef]
- Harrod, S.B.; Lacy, R.T.; Zhu, J.; Hughes, B.A.; Perna, M.K.; Brown, R.W. Gestational IV nicotine produces elevated brain-derived neurotrophic factor in the mesocorticolimbic dopamine system of adolescent rat offspring. Synapse 2011, 65, 1382–1392. [Google Scholar] [CrossRef]
- Lacy, R.T.; Brown, R.W.; Morgan, A.J.; Mactutus, C.F.; Harrod, S.B. Intravenous Prenatal Nicotine Exposure Alters METH-Induced Hyperactivity, Conditioned Hyperactivity, and BDNF in Adult Rat Offspring. Dev. Neurosci. 2016, 38, 171–185. [Google Scholar] [CrossRef]
- Viwatpinyo, K.; Chongthammakun, S. Activation of group I metabotropic glutamate receptors leads to brain-derived neurotrophic factor expression in rat C6 cells. Neurosci. Lett. 2009, 467, 127–130. [Google Scholar] [CrossRef]
- Choe, E.S.; Ahn, S.M.; Yang, J.H.; Go, B.S.; Wang, J.Q. Linking cocaine to endoplasmic reticulum in striatal neurons: Role of glutamate receptors. Basal Ganglia 2011, 1, 59–63. [Google Scholar] [CrossRef] [PubMed]
- Cole, R.D.; Zimmerman, M.; Matchanova, A.; Kutlu, M.G.; Gould, T.J.; Parikh, V. Cognitive rigidity and BDNF-mediated frontostriatal glutamate neuroadaptations during spontaneous nicotine withdrawal. Neuropsychopharmacology 2020, 45, 866–876. [Google Scholar] [CrossRef] [PubMed]
- Ferraguti, F.; Shigemoto, R. Metabotropic glutamate receptors. Cell Tissue Res. 2006, 326, 483–504. [Google Scholar] [CrossRef]
- Ryu, I.S.; Kim, J.; Seo, S.Y.; Yang, J.H.; Oh, J.H.; Lee, D.K.; Cho, H.W.; Lee, K.; Yoon, S.S.; Seo, J.W.; et al. Repeated Administration of Cigarette Smoke Condensate Increases Glutamate Levels and Behavioral Sensitization. Front. Behav. Neurosci. 2018, 12, 47. [Google Scholar] [CrossRef] [PubMed]
- Smith, A.C.W.; Scofield, M.D.; Heinsbroek, J.A.; Gipson, C.D.; Neuhofer, D.; Roberts-Wolfe, D.J.; Spencer, S.; Garcia-Keller, C.; Stankeviciute, N.M.; Smith, R.J.; et al. Accumbens nNOS Interneurons Regulate Cocaine Relapse. J. Neurosci. 2017, 37, 742–756. [Google Scholar] [CrossRef]
- Hassel, B.; Bachelard, H.; Jones, P.; Fonnum, F.; Sonnewald, U. Trafficking of amino acids between neurons and glia in vivo. Effects of inhibition of glial metabolism by fluoroacetate. J. Cereb. Blood Flow Metab. 1997, 17, 1230–1238. [Google Scholar] [CrossRef] [PubMed]
- Umpierre, A.D.; West, P.J.; White, J.A.; Wilcox, K.S. Conditional Knock-out of mGluR5 from Astrocytes during Epilepsy Development Impairs High-Frequency Glutamate Uptake. J. Neurosci. 2019, 39, 727–742. [Google Scholar] [CrossRef]
- Ahn, S.M.; Choe, E.S. Activation of group I metabotropic glutamate receptors increases serine phosphorylation of GluR1 alpha-amino-3-hydroxy-5-methylisoxazole-4-propionic acid receptors in the rat dorsal striatum. J. Pharmacol. Exp. Ther. 2009, 329, 1117–1126. [Google Scholar] [CrossRef]
- Kim, J.; Ryu, I.S.; Seo, S.Y.; Choe, E.S. Activation of Protein Kinases and Phosphatases Coupled to Glutamate Receptors Regulates the Phosphorylation State of DARPP32 at Threonine 75 After Repeated Exposure to Cocaine in the Rat Dorsal Striatum in a Ca2+-Dependent Manner. Int. J. Neuropsychopharmacol. 2015, 18, pyv075. [Google Scholar] [CrossRef]
- Choe, E.S.; Parelkar, N.K.; Kim, J.Y.; Cho, H.W.; Kang, H.S.; Mao, L.; Wang, J.Q. The protein phosphatase 1/2A inhibitor okadaic acid increases CREB and Elk-1 phosphorylation and c-fos expression in the rat striatum in vivo. J. Neurochem. 2004, 89, 383–390. [Google Scholar] [CrossRef]





Publisher’s Note: MDPI stays neutral with regard to jurisdictional claims in published maps and institutional affiliations. |
© 2022 by the authors. Licensee MDPI, Basel, Switzerland. This article is an open access article distributed under the terms and conditions of the Creative Commons Attribution (CC BY) license (https://creativecommons.org/licenses/by/4.0/).
Share and Cite
Kim, J.; Sohn, S.; Kim, S.; Choe, E.S. Nitric Oxide Linked to mGluR5 Upregulates BDNF Synthesis by Activating MMP2 in the Caudate and Putamen after Challenge Exposure to Nicotine in Rats. Int. J. Mol. Sci. 2022, 23, 10950. https://doi.org/10.3390/ijms231810950
Kim J, Sohn S, Kim S, Choe ES. Nitric Oxide Linked to mGluR5 Upregulates BDNF Synthesis by Activating MMP2 in the Caudate and Putamen after Challenge Exposure to Nicotine in Rats. International Journal of Molecular Sciences. 2022; 23(18):10950. https://doi.org/10.3390/ijms231810950
Chicago/Turabian StyleKim, Jieun, Sumin Sohn, Sunghyun Kim, and Eun Sang Choe. 2022. "Nitric Oxide Linked to mGluR5 Upregulates BDNF Synthesis by Activating MMP2 in the Caudate and Putamen after Challenge Exposure to Nicotine in Rats" International Journal of Molecular Sciences 23, no. 18: 10950. https://doi.org/10.3390/ijms231810950
APA StyleKim, J., Sohn, S., Kim, S., & Choe, E. S. (2022). Nitric Oxide Linked to mGluR5 Upregulates BDNF Synthesis by Activating MMP2 in the Caudate and Putamen after Challenge Exposure to Nicotine in Rats. International Journal of Molecular Sciences, 23(18), 10950. https://doi.org/10.3390/ijms231810950

