Sign in to use this feature.

Years

Between: -

Subjects

remove_circle_outline
remove_circle_outline
remove_circle_outline
remove_circle_outline
remove_circle_outline
remove_circle_outline
remove_circle_outline

Journals

Article Types

Countries / Regions

Search Results (112)

Search Parameters:
Keywords = luting material

Order results
Result details
Results per page
Select all
Export citation of selected articles as:
16 pages, 5952 KB  
Article
Influence of Prosthetic Substrate, Cement, and Opaquer Liner on Color Matching of Translucent Zirconia- and Lithium-Based Ceramics
by Beata Dejak, Bartłomiej Konieczny, Agata Szczesio-Wlodarczyk and Wioleta Stopa
Materials 2026, 19(7), 1451; https://doi.org/10.3390/ma19071451 - 5 Apr 2026
Viewed by 165
Abstract
The aim of this study was to evaluate the influence of prosthetic substrate type, resin cement shade, and opaquer liner application on the translucency and color matching of translucent zirconia- and lithium-based ceramics. Four A2-shade zirconia materials (Katana HTML Plus, STML, UTML, and [...] Read more.
The aim of this study was to evaluate the influence of prosthetic substrate type, resin cement shade, and opaquer liner application on the translucency and color matching of translucent zirconia- and lithium-based ceramics. Four A2-shade zirconia materials (Katana HTML Plus, STML, UTML, and YML), with and without an opaquer liner, lithium disilicate ceramics (Amber Mill LT and HT), and zirconia-reinforced lithium silicate (Celtra Duo) were investigated. Monolithic crowns and standardized rectangular specimens were fabricated using CAD/CAM technology and cemented with neutral, warm-shade, and opaque try-in pastes onto A2-shade composite resin and cobalt–chromium substrates. Color measurements were performed using a digital colorimeter based on the CIE L*a*b* system. Translucency parameters (TPs) and color differences (ΔE) relative to the A2 reference shade were calculated. Lithium-based ceramics exhibited significantly higher translucency than zirconia materials. Application of the opaquer liner on intaglio surface of crowns reduced their translucency. On A2-shade substrates, translucent zirconia luted with neutral or warm-shade paste demonstrated the most favorable color compatibility. In contrast, opaque try-in paste resulted in clinically unacceptable color deviations and loss of optical depth. On metallic substrates, most materials exhibited pronounced gray discoloration and substantial color mismatch, particularly lithium disilicate ceramics. These findings indicate that ceramic type, substrate color, opaquer liner application, and resin cement shade significantly influence the optical performance and final color outcome of all-ceramic restorations. Full article
(This article belongs to the Special Issue Advanced Dental Materials: From Design to Application, Third Edition)
Show Figures

Graphical abstract

19 pages, 2408 KB  
Article
Effect of Universal Adhesives on Resin Cement–Fiber Post–Core Materials
by Masao Irie, Masahiro Okada, Yukinori Maruo, Kenraro Akiyama, Kumiko Yoshihara, Akimasa Tsujimoto and Takuya Matsumoto
Polymers 2026, 18(7), 810; https://doi.org/10.3390/polym18070810 - 26 Mar 2026
Viewed by 341
Abstract
This study evaluated eleven resin cements used as core build-up materials by examining the following properties: (a) push-out force between root dentin and the fiber post; (b) pull-out force between the fiber post and the core build-up material; (c) shear bond strength of [...] Read more.
This study evaluated eleven resin cements used as core build-up materials by examining the following properties: (a) push-out force between root dentin and the fiber post; (b) pull-out force between the fiber post and the core build-up material; (c) shear bond strength of the resin cement to root dentin; (d) flexural strength of the resin cement; and (e) flexural modulus of elasticity of the resin cement. The purpose of this investigation was to clarify the relationships between recently available universal adhesives, core build-up materials, resin cements, and fiber posts. All experiments were performed at two evaluation periods: after 1 day of water storage (Base) and after 20,000 thermocycles (TC 20k). For the push-out test, simulated post spaces were prepared in single-rooted human premolars. The specimens were sectioned perpendicular to the long axis into 2 mm-thick slices and then subjected to push-out testing to assess the bond strength of the dentin–resin cement–fiber post complex. No significant differences in bonding performance were found between Base and TC 20k. These findings suggest that universal adhesives used for pretreatment of multiple substrates in fiber post cementation can provide not only strong but also durable adhesion over time. Full article
(This article belongs to the Special Issue Advances in Bio-Based Polymer Composites for Dental Applications)
Show Figures

Figure 1

13 pages, 11096 KB  
Article
Weibull-Based Reliability of Full-Arch Zirconia Prostheses in a Mandibular All-on-4 Model: Monolithic Versus Titanium-Bar-Supported Designs
by Mesut Tuzlali, Nagehan Baki, Güler Yildirim Avcu and Erkan Bahçe
Appl. Sci. 2026, 16(5), 2181; https://doi.org/10.3390/app16052181 - 24 Feb 2026
Viewed by 352
Abstract
Full-arch zirconia prostheses for mandibular All-on-4 rehabilitations are provided as screw-retained monolithic zirconia (Zr-Mono) or as a zirconia suprastructure luted to a CAD/CAM titanium bar (Zr-TiBar). Because zirconia is a brittle and flaw-sensitive ceramic, design assessment should incorporate stress-field-weighted fracture risk. This in [...] Read more.
Full-arch zirconia prostheses for mandibular All-on-4 rehabilitations are provided as screw-retained monolithic zirconia (Zr-Mono) or as a zirconia suprastructure luted to a CAD/CAM titanium bar (Zr-TiBar). Because zirconia is a brittle and flaw-sensitive ceramic, design assessment should incorporate stress-field-weighted fracture risk. This in silico study compared zirconia tensile stress, deformation, and Weibull-based reliability between Zr-Mono and Zr-TiBar designs in a standardized edentulous mandibular All-on-4 model (posterior implants tilted 30°) using linear static finite element analysis. Accordingly, 300 N posterior unilateral loads were applied at the first molar (axial; 45° oblique). Outcomes were maximum principal tensile stress in zirconia (S1max), total prosthesis deformation, and Weibull-predicted fracture probability (Pf) derived from the tensile S1 field. Under axial loading, S1max was essentially identical between designs (~277 MPa). Under oblique loading, S1max was modestly lower for Zr-TiBar (~227 MPa) than for Zr-Mono (~234 MPa), and deformation was slightly lower for Zr-TiBar (<0.07 mm in all cases). Pf remained very low for both designs (10−6–10−7 range) and differed only slightly between them. Under the modeled single 300 N posterior load case, the titanium-bar support reduced deformation and modestly reduced oblique-load peak tensile stress but did not materially reduce the predicted zirconia Pf compared with monolithic zirconia. Full article
(This article belongs to the Section Applied Dentistry and Oral Sciences)
Show Figures

Figure 1

14 pages, 1814 KB  
Article
Gap Formation at Luting Interfaces of CAD/CAM Ceramic and Composite Partial Crowns Assessed by OCT
by Nadia Oberück, Dennis Palsa, Tobias Meißner, Marco Pellino, Rainer Haak, Ellen Schulz-Kornas and Dirk Ziebolz
Dent. J. 2026, 14(2), 116; https://doi.org/10.3390/dj14020116 - 17 Feb 2026
Viewed by 355
Abstract
(1) Background/Objectives: Gap formation contributes to the clinical failure of partial crowns. Therefore, it was analyzed at the interfaces between restoration, luting material, and tooth in partial crowns made of lithium disilicate ceramic (LS2) and nanohybrid composite (RBC) after thermomechanical loading (TCML) [...] Read more.
(1) Background/Objectives: Gap formation contributes to the clinical failure of partial crowns. Therefore, it was analyzed at the interfaces between restoration, luting material, and tooth in partial crowns made of lithium disilicate ceramic (LS2) and nanohybrid composite (RBC) after thermomechanical loading (TCML) using optical coherence tomography (OCT). (2) Materials and Methods: Sixteen human mandibular molars were restored with CAD/CAM partial crowns made of LS2 (IPS e.max® CAD) or RBC (Tetric® CAD) using adhesive cementation (Variolink® Esthetic DC). The restorations were imaged by OCT (1550 nm, 28 kHz) at t0 = 24 h, t1 = 90 days of water, t2 = after TCML with 480,000 loading cycles, and t3 = TCML with 1,200,000 loading cycles. Gap lengths (%) at interface 1 (partial crown-luting material) and interface 2 (luting material–enamel/dentin) were quantified. Groupwise and pairwise comparison of OCT parameters was conducted using the Mann–Whitney U, Friedman, and Conover–Iman tests with Bonferroni correction (α = 0.05). (3) Results: At interface 1, LS2 showed a larger median gap length than RBC (ceramic = 48.4%; composite = 5.2%, p < 0.01). At interface 2, the largest median gap length for LS2 was measured at the dentin (ceramic = 59.7%; composite = 52.5%), while for RBC, the enamel was more affected (ceramic = 26.2%; composite = 36.9%). (4) Conclusions: OCT enables reliable gap detection in partial crowns under functional loading and is therefore suitable for monitoring adhesive interface integrity. Under in vitro conditions, both materials demonstrated stable adhesive performance without debonding, while material-dependent differences in gap formation and distribution were observed. Full article
Show Figures

Figure 1

20 pages, 2033 KB  
Article
Effect of Preheating of Resin Luting Materials on Push-Out Bond Strength of Fiber Posts to Intraradicular Dentin
by Burcu Dikici, Nazlı Şirinsükan, Emre Alp Tüzüner and Esra Can
Polymers 2026, 18(4), 444; https://doi.org/10.3390/polym18040444 - 10 Feb 2026
Viewed by 432
Abstract
This study aimed to evaluate the effect of preheating on the push-out bond strength (PBS) and microhardness (HV) of fiber-reinforced flowable and injectable composites and to compare them with dual-cure resin–cement for post cementation. Fifty premolars were endodontically treated, and post spaces were [...] Read more.
This study aimed to evaluate the effect of preheating on the push-out bond strength (PBS) and microhardness (HV) of fiber-reinforced flowable and injectable composites and to compare them with dual-cure resin–cement for post cementation. Fifty premolars were endodontically treated, and post spaces were prepared. Specimens were divided into five groups (n = 10) based on the resin luting material. After adhesive application, fiber posts were luted with dual-cure resin–cement (LinkForce), fiber-reinforced flowable composites (EverX Flow; non-heated/preheated), and injectable composites (G-aenial Universal Injectable; non-heated/preheated). After 24 h, roots were sectioned (coronal, middle, apical) for PBS testing (Instron). For HV, 10 specimens per resin luting material were prepared, and top/bottom microhardness was measured to assess the depth of cure. Data were analyzed with two-way ANOVA and post hoc Tukey tests (p < 0.05). Both types of resin luting material and preheating significantly affected PBS and HV (p = 0.0001). Preheated EverX Flow showed significantly higher PBS and HV than LinkForce, while G-aenial Injectable exhibited the lowest values (p < 0.05). Within each resin luting material, PBS significantly decreased from the coronal to the apical region (p = 0.0001). Preheated fiber-reinforced flowable composites demonstrate improved microhardness and adhesion, offering a reliable alternative to the dual-cure resin–cements for fiber post cementation. Full article
(This article belongs to the Special Issue Advanced Polymers for Dental Applications)
Show Figures

Graphical abstract

16 pages, 21899 KB  
Article
Discrepancy Between Surface Wear and Subsurface Fatigue Damage in CAD/CAM Composite Crowns: A Comparative Study of Intraoral Scans and Optical Coherence Tomography
by Julie-Jacqueline Kuhl, Maximiliane Amelie Schlenz, Bernd Wöstmann, Christin Grill, Ralf Brinkmann and Christoph Moos
Dent. J. 2026, 14(2), 84; https://doi.org/10.3390/dj14020084 - 3 Feb 2026
Viewed by 367
Abstract
Objectives: This study aimed to determine whether surface wear, identified through the superimposition of intraoral scans (IOS), can predict subsurface damage progression detected by optical coherence tomography (OCT) during fatigue testing of computer-aided design/computer-aided manufacturing (CAD/CAM) composite crowns. Methods: Monolithic CAD/CAM composite crowns [...] Read more.
Objectives: This study aimed to determine whether surface wear, identified through the superimposition of intraoral scans (IOS), can predict subsurface damage progression detected by optical coherence tomography (OCT) during fatigue testing of computer-aided design/computer-aided manufacturing (CAD/CAM) composite crowns. Methods: Monolithic CAD/CAM composite crowns (Brilliant Crios; n=8) were adhesively luted to standardized prepared human teeth and artificially aged by cyclic loading in a mouth-motion simulator (50–500 N, 2 Hz, 37 °C). Under phantom-head condition, IOS (surface wear) and handheld swept-source (SS)-OCT (subsurface damage) were performed before loading and after every 250,000 cycles. OCT crack depth/width were normalized to local thickness and cusp-tip distance; correspondence between IOS- and OCT-derived metrics at each timepoint was assessed with Spearman’s rank correlation coefficient (ρ) to test whether surface wear can predict subsurface damage under the given conditions. Results: All specimens survived without catastrophic failure, and both modalities revealed progressive damage from the earliest observation interval. OCT consistently showed higher defect percentages and larger dispersion (e.g., mean vertical defects (25.47 ± 4.97)% OCT vs. (4.36 ± 0.91)% IOS at T1 and (66.79 ± 19.53)% OCT vs. (7.78 ± 3.19)% IOS at T5). Across all timepoints, no statistically significant associations between IOS and OCT were observed (p = 0.146 to 0.955). Conclusions: Within the limitations of this exploratory, single-material in vitro study, restricted to a CAD/CAM composite (Brilliant Crios), surface-based monitoring alone did not reliably reflect subsurface damage progression. Clinically, this suggests that surface wear assessment may underestimate subsurface fatigue damage. Intraoral OCT may provide complementary, non-invasive information alongside routine IOS for individualized monitoring, but its added value needs to be confirmed in larger studies and other CAD/CAM composite materials and additional restorative material classes. Full article
(This article belongs to the Special Issue Optical Coherence Tomography (OCT) in Dentistry)
Show Figures

Graphical abstract

16 pages, 1402 KB  
Article
In Vitro Evaluation of the Performance of Self-Adhesive Resin Cements on Zirconia
by Jiyoung Kwon, Hosung Lee, Hyun-Jung Kim and Kyoung-Kyu Choi
J. Funct. Biomater. 2026, 17(2), 70; https://doi.org/10.3390/jfb17020070 - 29 Jan 2026
Viewed by 655
Abstract
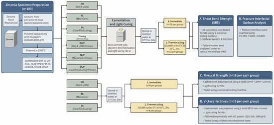
This study evaluated the bond strength of self-adhesive resin cement (SARC) containing 10-methacryloyloxydecyl dihydrogen phosphate (MDP) and calcium silicate, with and without zirconia primer, before and after thermocycling. Sintered zirconia specimens (n = 180) were sequentially polished, sandblasted, and bonded with TheraCem [...] Read more.
This study evaluated the bond strength of self-adhesive resin cement (SARC) containing 10-methacryloyloxydecyl dihydrogen phosphate (MDP) and calcium silicate, with and without zirconia primer, before and after thermocycling. Sintered zirconia specimens (n = 180) were sequentially polished, sandblasted, and bonded with TheraCem (TC), Clearfil SA Luting (SA), or Rely X U200 (RU), with and without Z-Prime Plus primer. Specimens were stored in water at 37 °C or subjected to 10,000 thermocycles (5–55 °C). Shear bond strength (SBS), failure modes, fracture surfaces, flexural strength, and Vickers hardness were assessed. Bonding performance was governed by material-specific interactions rather than a complex three-factor interplay between resin cement type, primer application, and thermocycling. SBS followed the order TC > SA > RU and was significantly higher with primer application. Thermocycling significantly reduced SBS in all groups. Premature failure occurred in the RU and SA groups. Mixed failure was predominant across all conditions. The flexural strength and Vickers hardness were highest in the RU group, followed by the TC and SA groups, with RU maintaining significantly higher hardness even after thermocycling. Overall, SARCs containing MDP and calcium silicate demonstrated favorable bonding performance, which was further enhanced by zirconia primer application. Full article
(This article belongs to the Section Dental Biomaterials)
Show Figures

Figure 1

15 pages, 3071 KB  
Article
Green-Synthesized TiO2 Nanoparticles Improve Mechanical Performance of Glass Ionomer Cements
by Nevra Karamüftüoğlu, Süha Kuşçu, İpek Kuşçu and Nesrin Korkmaz
Polymers 2026, 18(2), 295; https://doi.org/10.3390/polym18020295 - 22 Jan 2026
Viewed by 390
Abstract
Glass ionomer cements (GICs) are widely used in restorative and luting dentistry due to their fluoride release and chemical adhesion to dental tissues; however, their limited mechanical strength necessitates reinforcement strategies. The objective of this study was to investigate the effects of hemp-derived, [...] Read more.
Glass ionomer cements (GICs) are widely used in restorative and luting dentistry due to their fluoride release and chemical adhesion to dental tissues; however, their limited mechanical strength necessitates reinforcement strategies. The objective of this study was to investigate the effects of hemp-derived, green-synthesized titanium dioxide (TiO2) nanoparticles on the surface and mechanical properties of two commercially available GICs with different clinical indications. TiO2 nanoparticles were synthesized using Cannabis sativa leaf extract via a biogenic reduction method and characterized by X-ray diffraction (XRD), scanning electron microscopy (SEM), and energy-dispersive X-ray spectroscopy (EDX), confirming anatase-phase crystallinity, spherical morphology, and nanoscale particle size (28–49 nm). The nanoparticles were incorporated into Ketac™ Molar Easymix (restorative) and Ketac™ Cem Radiopaque (luting) GICs at 1%, 3%, and 5% (w/w), with nanoparticle-free formulations serving as controls (n = 10). Surface roughness, Vickers microhardness, and flexural strength were evaluated. Surface roughness increased in a concentration-dependent manner in both materials, with the highest values observed at 5% TiO2 incorporation. In Ketac™ Molar Easymix, 1% and 3% TiO2 significantly enhanced flexural strength and microhardness, whereas 5% resulted in reduced performance, consistent with SEM-observed nanoparticle agglomeration. In contrast, Ketac™ Cem Radiopaque exhibited no significant changes in flexural strength, although maximum microhardness values were recorded at 1% TiO2 concentration. These findings demonstrate that low concentrations of hemp-derived TiO2 nanoparticles can effectively reinforce restorative GICs and highlight the potential of green nanotechnology as a sustainable approach for improving dental biomaterials. Full article
(This article belongs to the Section Polymer Applications)
Show Figures

Graphical abstract

16 pages, 461 KB  
Review
Preheated Composite for Prosthetic Cementation to Enamel and Dentin: A Scoping Review
by Anca Labunet, Andreea Kui, Alexandra Vigu, Andrada Voina-Tonea, Alexandru Burde and Sorina Sava
Dent. J. 2026, 14(1), 69; https://doi.org/10.3390/dj14010069 - 21 Jan 2026
Viewed by 442
Abstract
Background and Objectives: Preheated composite resins have been proposed as an alternative to conventional luting agents due to their improved resistance, color stability, and adaptation. This review aims to critically evaluate the current literature on the use of preheated composites as luting agents [...] Read more.
Background and Objectives: Preheated composite resins have been proposed as an alternative to conventional luting agents due to their improved resistance, color stability, and adaptation. This review aims to critically evaluate the current literature on the use of preheated composites as luting agents exclusively on dentin and enamel, focusing on their mechanical behavior, optical properties, and biological effects, in order to determine whether they provide superior clinical outcomes compared with conventional resin cements. Materials and Methods: A comprehensive literature search from 2015 to 2025 was conducted in accordance with PRISMA-ScR guidelines. Eligible studies included in vitro investigations comparing the preheated composite with other luting agents performed on human, bovine, analog dentin or enamel substrates. Studies meeting these criteria were screened, evaluated, and synthesized. Results: Fifteen studies met the inclusion criteria: nine focused on the mechanical performance, and the remaining six studies examined additional properties such as color stability, pulpal temperature changes during preheating, film thickness characteristics, and the influence on marginal discrepancy. Conclusions: Preheated composite resins offer improved mechanical properties, marginal adaptation, and fracture resistance compared with conventional luting agents. However, their performance is highly technique-sensitive, and clinical outcomes depend on operator skill, restoration thickness, and material selection. Preheating generally does not compromise color stability, but it can elevate pulpal temperature, particularly when residual dentin is thin. Overall, preheated composites have potential clinical advantages, provided that careful handling and appropriate application are ensured. Full article
Show Figures

Figure 1

22 pages, 1591 KB  
Article
Color Change of Polymerized Smart Bioactive Resin Luting Agents: A Spectrophotometric Analysis Through Varying Nano-Ceramic Hybrid CAD/CAM Composite Thicknesses
by Hanin E. Yeslam and Alaa Turkistani
Processes 2026, 14(2), 314; https://doi.org/10.3390/pr14020314 - 15 Jan 2026
Viewed by 521
Abstract
Using multifunctional dual-cure smart bioactive resin luting agents (DRLs) offers benefits in adhesive dentistry, but their optical stability remains a concern. Their pre-cured form is a shear-thinning structure with thixotropic gel-like behavior. The effect of their hydrophilicity and different thicknesses of nanoceramic hybrid [...] Read more.
Using multifunctional dual-cure smart bioactive resin luting agents (DRLs) offers benefits in adhesive dentistry, but their optical stability remains a concern. Their pre-cured form is a shear-thinning structure with thixotropic gel-like behavior. The effect of their hydrophilicity and different thicknesses of nanoceramic hybrid on the final shade of milled esthetic restorations needs further investigation. This study examined how the optical function deterioration of dual-cure smart bioactive resin luting agents used to bond a CAD/CAM nano-ceramic hybrid composite would influence the restoration’s final shade at three different thicknesses. A nanoceramic hybrid composite (GD) was cut into blocks and grouped by thickness (0.8, 1.0, 1.5 mm). Ten blocks from each group were assigned to subgroups based on the DRL type: Panavia SA Universal (PN), Predicta Bioactive (PR), and ACTIVA BioACTIVE (AC). Color and whiteness changes after a 24 h/day (24 days) coffee immersion were analyzed using statistical methods (ANOVA and Tukey’s HSD for ΔE00; Welch’s ANOVA and Games-Howell for ΔWID and ΔL*). DRL type significantly affected ΔE00, ΔWID, and ΔL* (p < 0.001). All materials showed the least color change and optical function deterioration at a restoration thickness of 1.5 mm, which was below the acceptability threshold (AT). Despite PR’s bioactive functionality, it maintained its primary optical function with the least color change at GD thicknesses of 1.0 and 1.5 mm (p < 0.001). AC exhibited the greatest ΔE00 above AT, especially at a thickness of 0.8 mm (p < 0.001). ΔL*, ΔE00, and ΔWID varied significantly based on DRL type, GD thickness, and the interaction between DRL and thickness (p < 0.05). This suggests that although dual-cure smart DRLs containing bioactive glasses are advantageous, their optical function shifts may become more noticeable in thin, translucent restorations. Increasing the restoration thickness can help mitigate this by altering the optical pathway. Full article
(This article belongs to the Section Materials Processes)
Show Figures

Figure 1

16 pages, 1615 KB  
Article
Effect of Different Luting Protocols on the Bond Strength of Fiber-Reinforced CAD/CAM Blocks
by Irem Buyukates, Sufyan Garoushi, Pekka K. Vallittu, Sadullah Uctasli and Lippo Lassila
Polymers 2026, 18(2), 160; https://doi.org/10.3390/polym18020160 - 7 Jan 2026
Viewed by 498
Abstract
The aim was to evaluate the shear-bond strength (SBS) of experimental short fiber-reinforced CAD/CAM composites (SFRC-CAD) and commercial CAD/CAM composites (Cerasmart 270) to different luting resin composites before and after hydrothermal aging. Discs (2 mm) obtained from SFRC-CAD and Cerasmart 270 were air-particle [...] Read more.
The aim was to evaluate the shear-bond strength (SBS) of experimental short fiber-reinforced CAD/CAM composites (SFRC-CAD) and commercial CAD/CAM composites (Cerasmart 270) to different luting resin composites before and after hydrothermal aging. Discs (2 mm) obtained from SFRC-CAD and Cerasmart 270 were air-particle abraded and treated with a primer (G-CEM One Enhancing Primer) with or without universal adhesive (G2 Bond). A fiber-reinforced flowable composite (everX Flow) and a self-adhesive resin cement (G-CEM One) were used as luting materials under direct or indirect curing conditions. Thirty-two experimental groups were determined based on restorative material, bonding protocol, luting resin, curing technique, and aging procedure (n = 8/group). SBS was measured after 24 h of water storage or following hydrothermal aging. Data were analyzed using nonparametric statistical tests (p < 0.05). No statistically significant differences in SBS were observed between everX Flow and G-CEM One regardless of the bond application (p > 0.05). SFRC-CAD bonded with everX Flow and universal adhesive demonstrated significantly higher SBS than the corresponding Cerasmart groups (p < 0.05), whereas no significant differences were observed between comparable groups when G-CEM One was used. Failure mode analysis showed predominantly adhesive and mixed failures, with no cohesive failures within SFRC-CAD. Overall, the everX Flow proved to be an effective luting material, indicating that this material may be suitable for luting CAD/CAM indirect restorations. Full article
(This article belongs to the Section Polymer Applications)
Show Figures

Graphical abstract

15 pages, 2211 KB  
Article
Effect of Gutta-Percha Removal Methods on Fiber-Post Bond Strength
by Abdul Rahman Hamwieh, Haitham Elbishari, May Aljanahi, Fatemeh Amir-Rad, Amre R. Atmeh, Moosa Abuzayeda, Amar H. Khamis and Rashid El Abed
Dent. J. 2026, 14(1), 38; https://doi.org/10.3390/dj14010038 - 6 Jan 2026
Viewed by 536
Abstract
Objectives: This study evaluated the effect of three root canal filling material (RCFM) removal techniques—mechanical, thermo-mechanical, and chemico-mechanical—on the micro push-out bond strength of fiber posts to root dentin in endodontically treated teeth. Materials and Methods: Forty-five single-rooted human premolars were endodontically treated [...] Read more.
Objectives: This study evaluated the effect of three root canal filling material (RCFM) removal techniques—mechanical, thermo-mechanical, and chemico-mechanical—on the micro push-out bond strength of fiber posts to root dentin in endodontically treated teeth. Materials and Methods: Forty-five single-rooted human premolars were endodontically treated and randomly allocated into three groups (n = 15) according to the RCFM removal technique used during post-space preparation: mechanical, thermo-mechanical, or chemico-mechanical. Fiber posts were luted using a dual-cure resin cement. Roots were embedded in resin and sectioned into coronal, middle, and apical thirds. Micro push-out bond strength was measured using a universal testing machine. Failure modes were examined under a stereomicroscope and validated using scanning electron microscopy. Statistical analysis used two-way ANOVA and Chi-square tests (α = 0.05). Results: Both the thermo-mechanical and mechanical groups showed significantly higher bond strength values than the chemico-mechanical group (p < 0.001). Across all groups, the coronal third recorded the highest bond strength, while the apical third presented the lowest values (p < 0.001). Adhesive failure at the dentin–cement interface was the most frequent failure mode. Conclusions: The gutta-percha removal technique and the root canal region significantly influence fiber-post bond strength. Solvent-based chemico-mechanical methods may adversely affect adhesion quality. Clinical Relevance: Thermo-mechanical and mechanical removal techniques may provide more reliable post retention during retreatment procedures, improving adhesion and reducing the risk of post debonding in daily practice. Full article
(This article belongs to the Section Restorative Dentistry and Traumatology)
Show Figures

Figure 1

18 pages, 2247 KB  
Article
Fracture Resistance of Commercial and Novel Ceramic-Reinforced Polymer Crowns with Luting Cements of Varying Elastic Modulus
by Naluemol Sriprasert, Nantawan Krajangta, Thanakorn Wasanapiarnpong, Pavinee Padipatvuthikul Didron and Thanasak Rakmanee
Polymers 2026, 18(1), 25; https://doi.org/10.3390/polym18010025 - 22 Dec 2025
Viewed by 703
Abstract
This in vitro study investigated the fracture resistance of three ceramic-reinforced polymer (CRP) crowns—Cerasmart® 270 (CE; milled), VarseoSmile Crown Plus® (VS; 3D-printed) and the newly developed Hassawat-01 (HS; 3D-printed)—luted with cements of different elastic moduli. The principal hypothesis was that neither [...] Read more.
This in vitro study investigated the fracture resistance of three ceramic-reinforced polymer (CRP) crowns—Cerasmart® 270 (CE; milled), VarseoSmile Crown Plus® (VS; 3D-printed) and the newly developed Hassawat-01 (HS; 3D-printed)—luted with cements of different elastic moduli. The principal hypothesis was that neither the CRP type nor the modulus of cement would significantly affect fracture resistance. Ninety-nine mandibular first molar resin dies were restored with 1 mm thick CE, VS, or HS crowns (n = 33 each) and luted with Maxcem Elite®, RelyX Unicem®, or Ketac Cem® (n = 11 per subgroup). Occlusal cement morphology was evaluated using Micro-CT. Fracture resistance was measured using a universal testing machine. Crowns luted with Maxcem or RelyX withstood forces >2000 N without visible failure. Ketac-luted crowns showed reduced fracture resistance. CE-Ketac fractured in 4 of 11 specimens. VS-Ketac exhibited cracks or complete fractures (1795.2 ± 156.7 N), whereas HS-Ketac showed only superficial cracking (1732.6 ± 127.3 N). CRP crowns luted with lower-modulus resin cements demonstrated superior fracture resistance compared with those luted with glass-ionomer. VS exhibited both cracking and occasional complete fractures, whereas HS exhibited only surface cracking. All materials withstood loads greater than typical masticatory forces, supporting HS as a promising alternative within the CRP. Full article
Show Figures

Figure 1

18 pages, 2968 KB  
Article
Mechanical Behaviour of Dental Luting Cements: Static, Dynamic, and Finite Element Studies
by Tamás Tarjányi, Csongor Mészáros, Rebeka Anna Kiss, Zsolt Tóth and István Pelsőczi
Dent. J. 2025, 13(12), 601; https://doi.org/10.3390/dj13120601 - 15 Dec 2025
Cited by 2 | Viewed by 743
Abstract
Background/Objectives: The long-term clinical success of dental luting cements largely depends on their mechanical performance. This study systematically compared six commonly used definitive dental cements by assessing key mechanical characteristics such as compressive strength and fatigue resistance. Methods: The tested materials included Adhesor [...] Read more.
Background/Objectives: The long-term clinical success of dental luting cements largely depends on their mechanical performance. This study systematically compared six commonly used definitive dental cements by assessing key mechanical characteristics such as compressive strength and fatigue resistance. Methods: The tested materials included Adhesor Zinc Phosphate (AphC), Harvard Zinc Phosphate (HphC), polycarboxylate cement (CaC), glass ionomer cement (GIC), resin-modified glass ionomer cement (RMGIC), and resin cement (ReC). Both static and dynamic compressive load tests were performed using an Instron ElectroPuls E3000 dynamic testing instrument. During static testing, 77 samples were subjected to an increasing load up to 1500 N. Dynamic tests on 78 samples involved cyclic loading over seven phases from 50 N to 1600 N, with 1500 cycles per phase at 10 Hz. Results: Static load results indicated that GIC, CaC, and phosphate cements exhibited similar performance and were significantly weaker compared to RMGIC and ReC. In the dynamic fatigue tests, most ReC and RMGIC samples maintained integrity throughout the entire protocol, demonstrating markedly superior mechanical reliability. Finite element analysis (FEA) further confirmed the experimental observations, revealing more homogenous stress distribution and lower peak stresses in ReC and RMGIC compared with the conventional cements. Conclusions: Overall, the resin-based and resin-modified glass ionomer cements showed the highest compressive strength and fatigue resistance, indicating superior long-term mechanical stability compared to the conventional cements. These findings support the clinical use of resin-based cements as reliable luting agents for definitive fixation in high-load prosthodontic applications. Full article
(This article belongs to the Special Issue Advances in Esthetic Dentistry)
Show Figures

Graphical abstract

30 pages, 3715 KB  
Review
Graphene and Related Materials: Properties and Applications in Dentistry
by Teissir Ben Ammar, Tatiana Roman, Housseinou Ba, Vincent Ball and Naji Kharouf
Materials 2025, 18(23), 5365; https://doi.org/10.3390/ma18235365 - 28 Nov 2025
Viewed by 1133
Abstract
This review summarizes recent advances in biomolecule-mediated exfoliation of graphene and related materials, and discusses their emerging applications in dental medicine. Natural biomolecules, including polyphenols, proteins and polysaccharides, are evaluated as exfoliating agents, emphasizing their influence on the structural and biological properties of [...] Read more.
This review summarizes recent advances in biomolecule-mediated exfoliation of graphene and related materials, and discusses their emerging applications in dental medicine. Natural biomolecules, including polyphenols, proteins and polysaccharides, are evaluated as exfoliating agents, emphasizing their influence on the structural and biological properties of graphene and related materials. Particular attention is given to how the synthesis methodologies affects physicochemical properties of the resulting materials and, in turn, biological and mechanical properties. The practical relevance of these materials in dentistry is demonstrated through their applications as functional fillers in dental cements, luting agents, endodontic sealers, and restorative composites, as well as advanced protective coatings for dental substrates and devices. Mechanistic insights into how exfoliation-driven structural modifications dictate material performance in specific dental applications are provided. Collectively, the findings highlight that biomolecule-mediated approaches represent a sustainable, scalable, and versatile strategy for engineering graphene-based materials that simultaneously meet functional requirements and biocompatibility standards essential for successful dental applications. Full article
(This article belongs to the Special Issue Advanced Materials for Oral Application (3rd Edition))
Show Figures

Graphical abstract

Back to TopTop