Sign in to use this feature.

Years

Between: -

Subjects

remove_circle_outline
remove_circle_outline
remove_circle_outline
remove_circle_outline
remove_circle_outline
remove_circle_outline
remove_circle_outline

Journals

Article Types

Countries / Regions

remove_circle_outline
remove_circle_outline
remove_circle_outline
remove_circle_outline

Search Results (340)

Search Parameters:
Keywords = luminal-A breast cancer cells

Order results
Result details
Results per page
Select all
Export citation of selected articles as:
29 pages, 1572 KB  
Article
Bioinformatic Analysis of Contrasting Expression Patterns and Molecular Interactions of TIMPs in Breast Cancer: Implications for Tumor Progression and Survival
by Lorena Cayetano-Salazar, Jhactcidi Jackeline García-López, Dania A. Nava-Tapia, Eymard Hernández-López, Caroline Weinstein-Oppenheimer, Julio Ortiz-Ortiz, Marco Antonio Leyva-Vázquez, Miguel Ángel Mendoza-Catalán, Adán Arizmendi-Izazaga and Napoleón Navarro-Tito
Pathophysiology 2026, 33(1), 13; https://doi.org/10.3390/pathophysiology33010013 - 2 Feb 2026
Abstract
Background/Objectives: Although tissue inhibitors of metalloproteinases (TIMPs) are key regulators in breast cancer, their differential expression, clinical relevance, and molecular roles remain unclear. This study aimed to compare the expression patterns of the four TIMPs in breast cancer and evaluate their molecular interactions [...] Read more.
Background/Objectives: Although tissue inhibitors of metalloproteinases (TIMPs) are key regulators in breast cancer, their differential expression, clinical relevance, and molecular roles remain unclear. This study aimed to compare the expression patterns of the four TIMPs in breast cancer and evaluate their molecular interactions and associated pathways through an integrated bioinformatic analysis. Methods: The expression of TIMPs and their correlations with MMPs were analyzed using the TCGA PanCancer, cBioPortal, and GEO datasets. Associations between TIMP expression and overall survival were assessed in the TCGA Breast Invasive Carcinoma PanCancer cohort. Pathway enrichment analysis was performed using GO, KEGG, and DAVID. The relationships between immune cell infiltration, stromal cells, and TIMP expression were assessed using the EPIC algorithm. Statistical analyses were performed using R. Results: TIMP1 was the only inhibitor overexpressed in breast tumors and showed significant associations with the Luminal B, HER2, TNBC, and normal-like subtypes, along with a modest increase across stages. TIMP2, TIMP3, and TIMP4 were downregulated in tumors. High expression of TIMP1 and TIMP4 correlated with better overall survival. TIMP1-associated genes were enriched in NF-kappa and PI3K–Akt signaling and actin cytoskeleton components. TIMP2 was linked to Hedgehog and MAPK pathways and actin-related elements. TIMP3 correlated with Hedgehog and PI3K–Akt signaling, DNA damage response, and membrane components. TIMP4 was associated with VEGF, MAPK, PI3K–Akt, DNA damage pathways, and actin organization. TIMP2 showed strong positive correlations with MMP2 and MMP14, while TIMP4 showed negative correlations with MMP1 and MMP9. Interestingly, we found a strong positive correlation between TIMP2 and TIMP3 with ADAM12, as well as between TIMP2 and TIMP3 with ADAM10, and negative correlations with ADAM15. The differential expression of TIMPs favors greater infiltration of immune cells related to tumor progression and poor prognosis in breast cancer patients. Conclusions: TIMPs display contrasting expression profiles and distinct pathway associations in breast cancer. TIMP1 emerges as the only consistently overexpressed inhibitor, while TIMP4 appears as a promising prognostic marker with unique MMP correlations that may influence tumor behaviors. Full article
(This article belongs to the Section Cellular and Molecular Mechanisms)
16 pages, 1766 KB  
Article
Antitumor Activity of the ACC Inhibitor Firsocostat in Breast Cancer Cell Lines: A Proof-of-Concept In Vitro Study
by Simona Picerno, Eugenia Giglio, Martina Giuseffi, Marcello Radino, Marzia Sichetti and Marisabel Mecca
Pharmaceuticals 2026, 19(2), 201; https://doi.org/10.3390/ph19020201 - 24 Jan 2026
Viewed by 215
Abstract
Background/Objectives: Breast cancer is the most frequently diagnosed malignancy among women and is characterized by marked heterogeneity in treatment response. Metabolic reprogramming, particularly enhanced de novo lipogenesis, represents a hallmark of cancer progression and a promising therapeutic target. Firsocostat, a selective allosteric [...] Read more.
Background/Objectives: Breast cancer is the most frequently diagnosed malignancy among women and is characterized by marked heterogeneity in treatment response. Metabolic reprogramming, particularly enhanced de novo lipogenesis, represents a hallmark of cancer progression and a promising therapeutic target. Firsocostat, a selective allosteric inhibitor of acetyl-CoA carboxylase (ACC), has previously been investigated in metabolic diseases but has never been evaluated in breast cancer models. This study aimed to assess the antitumor effects of firsocostat on breast cancer cell lines. Methods: We investigated the cytotoxic and metabolic effects of firsocostat in four breast cancer cell lines—MCF7 (luminal A HR+), SK-BR-3 (HER2-positive), MDA-MB-231 (triple-negative), and HCC1937 (triple-negative, BRCA1-mutated)—together with the non-tumorigenic MCF-10A line. Dose- and time-dependent responses were evaluated using phase-contrast microscopy for morphological evaluation, Trypan Blue exclusion assays, and MTS-based viability assays. Results: Firsocostat significantly reduced cell viability across all breast cancer subtypes in a concentration- and time-dependent manner, with IC50 values ranging from 80 to 93 µM. In contrast, non-tumorigenic MCF-10A cells were less affected, indicating a selective cytotoxic effect toward malignant cells. Conclusions: Firsocostat exerts robust cytotoxic effects in breast cancer models, identifying it as a promising metabolism-targeting therapeutic candidate capable of selectively impairing breast cancer cell survival by disrupting fatty acid biosynthesis. These results indicate that firsocostat could represent a viable candidate as a metabolic-based therapeutic approach for breast cancer. Given its established clinical safety profile in metabolic diseases, firsocostat warrants further preclinical investigation and supports further mechanistic and preclinical evaluation. Full article
(This article belongs to the Special Issue Adjuvant Therapies for Cancer Treatment: 2nd Edition)
Show Figures

Graphical abstract

13 pages, 1251 KB  
Article
Circulating Lipid Peroxides Associate with More Aggressive Tumor Phenotypes and Increased Risks of Recurrence and Mortality in Breast Cancer Patients
by Julia Fernandes Gois Orrutéa, Rafaela Oliveira Matos, João Paulo Araújo Pinto, André Cherubini Cechinel, Bruna Yukie Koizumi, Rafael Gomes Paz, Rafaella Frederico Almeida, Janaína Carla da Silva, Tatiane Renata Fagundes, Daniel Rech, Guilherme Welter Wendt and Carolina Panis
Med. Sci. 2026, 14(1), 43; https://doi.org/10.3390/medsci14010043 - 16 Jan 2026
Viewed by 223
Abstract
Background/Objectives: Breast cancer is the most common neoplasm among women and remains the leading cause of cancer-related mortality in the female population worldwide. Tumor cells exist within a highly oxidative microenvironment, which promotes the formation of substantial amounts of lipid peroxides. However, [...] Read more.
Background/Objectives: Breast cancer is the most common neoplasm among women and remains the leading cause of cancer-related mortality in the female population worldwide. Tumor cells exist within a highly oxidative microenvironment, which promotes the formation of substantial amounts of lipid peroxides. However, the clinical significance of circulating lipid peroxides in breast cancer is still not well understood. Methods: In this study, we quantified systemic lipid peroxide levels in plasma samples from 408 breast cancer patients and examined their associations with key clinicopathological parameters to evaluate their potential as disease biomarkers. Data are reported as relative light units (RLU). Results: Our findings revealed significantly higher lipid peroxide levels in HER2-amplified tumors compared with estrogen-receptor-positive tumors (1,133,494 ± 102,409 RLU vs. 951,883 ± 47,535 RLU; p = 0.0438). Elevated levels were also observed in patients with triple-negative breast cancer relative to those with Luminal A (1,163,323 ± 109,640 RLU vs. 875,633 ± 49,601 RLU; p = 0.0356) and Luminal B tumors (1,163,323 ± 109,640 RLU vs. 1,071,779 ± 98,329 RLU; p = 0.0254). In addition, increased lipid peroxidation was detected in patients with high-grade tumors (G3: 1,141,035 ± 101,045 RLU vs. G1–G2: 949,658 ± 46,119 RLU; p = 0.0346) and in those classified as at high risk of recurrence or death compared with low-risk patients (1,209,530 ± 95,396 RLU vs. 978,318 ± 229,526 RLU; p = 0.0054). Overweight patients also exhibited higher lipid peroxide levels than eutrophic individuals (1,131,233 ± 59,633 RLU vs. 820,772 ± 57,653 RLU; p = 0.0142). Conclusions: Collectively, these results suggest that circulating lipid peroxides may serve as potential biomarkers for recurrence and death risk in breast cancer, particularly among patients with more aggressive tumor phenotypes. Full article
(This article belongs to the Section Cancer and Cancer-Related Research)
Show Figures

Figure 1

22 pages, 17227 KB  
Article
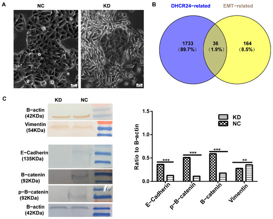
Multi-Omics Integration Identifies the Cholesterol Metabolic Enzyme DHCR24 as a Key Driver in Breast Cancer
by Mingfei Xu, Jinghua Hu, Lulan Pu, Jiayou Liu, Yanhong Yang, Qianqian Li, Jingwen Chen, Shishan Deng and Chaoyue Liu
Biology 2026, 15(1), 40; https://doi.org/10.3390/biology15010040 - 25 Dec 2025
Viewed by 522
Abstract
Dysregulated cholesterol metabolism is a hallmark of breast cancer (BC), but its key molecular mediators remain unclear. Using an integrated multi-omics approach, including Mendelian randomization, transcriptomic/proteomic database screening, functional assays, and clinical correlation, we identified the cholesterol biosynthesis enzyme DHCR24 as a central [...] Read more.
Dysregulated cholesterol metabolism is a hallmark of breast cancer (BC), but its key molecular mediators remain unclear. Using an integrated multi-omics approach, including Mendelian randomization, transcriptomic/proteomic database screening, functional assays, and clinical correlation, we identified the cholesterol biosynthesis enzyme DHCR24 as a central metabolic-immune mediator. We found that high DHCR24 mRNA expression is associated with poorer patient prognosis and is elevated in luminal and HER2+ subtypes. Surprisingly, DHCR24 knockdown enhanced malignant phenotypes in MCF7 cells, contrasting its pro-tumor role in patients. Integrated analysis resolved this paradox, revealing that DHCR24 promotes BC progression non-cell-autonomously by remodeling an immunosuppressive tumor microenvironment, rather than by intrinsically driving cancer cell proliferation. Mechanistically, DHCR24 depletion upregulated TP53 and downregulated SQLE. This study establishes DHCR24 as a pivotal metabolic-immune node and a promising therapeutic target for disrupting the cholesterol–immune axis in luminal and HER2+ BC. Full article
(This article belongs to the Special Issue Latest Research in Cancer Multi-Omics)
Show Figures

Figure 1

14 pages, 830 KB  
Article
PAM50 Intrinsic Subtypes and Immunity Status in Prognosis of Triple-Negative Breast Cancer: A Retrospective Cohort Study
by Yuan Wang, Yu Song, Songjie Shen, Huanwen Wu, Xinyu Ren and Zhiyong Liang
Cancers 2025, 17(24), 4010; https://doi.org/10.3390/cancers17244010 - 16 Dec 2025
Viewed by 511
Abstract
Background: Although triple-negative breast cancer (TNBC) patients commonly receive adjuvant chemotherapy after surgery, their prognoses vary. This study aimed to investigate how the intrinsic subtypes of TNBCs and immune status of patients affect their prognosis. Methods: A total of 111 TNBC patients were [...] Read more.
Background: Although triple-negative breast cancer (TNBC) patients commonly receive adjuvant chemotherapy after surgery, their prognoses vary. This study aimed to investigate how the intrinsic subtypes of TNBCs and immune status of patients affect their prognosis. Methods: A total of 111 TNBC patients were retrospectively analyzed at Peking Union Medical College Hospital from 2002 to 2014. All underwent surgery and received adjuvant chemotherapy per NCCN guidelines. Intrinsic subtypes (luminal A, luminal B, HER2-enriched, and basal-like) were identified using PAM50 profiling. Recurrence-of-risk (ROR) scores were classified into high, intermediate, and low. Immune status was assessed via a 17-gene panel and categorized as immune-strong or immune-weak. Statistical analyses included chi-square tests, Kaplan–Meier curves, log-rank tests, and Cox regression. Results: All four PAM50 subtypes were present, with basal-like being the most common (77%). Luminal A patients with low-to-intermediate ROR scores showed worse outcomes than other subtypes (DFS, p = 0.123; OS, p = 0.170). Unexpectedly, high-ROR patients had the longest DFS (p = 0.042). Immune-strong status correlated with improved DFS and OS in stage IIB–III patients (DFS, p = 0.029; OS, p = 0.003), and was associated with higher TILs (p = 0.015) and PD-L1 expression on tumor cells (p = 0.022). Conclusions: Multigene-based assessment of molecular subtype and immune status provides important prognostic insight into TNBC and may guide adjuvant treatment decisions, particularly in non-basal-like subtypes. Full article
(This article belongs to the Section Molecular Cancer Biology)
Show Figures

Figure 1

21 pages, 3195 KB  
Article
Subtype-Independent Dysregulation of the Notch Signaling Pathway and Its miRNA Regulators in Breast Cancer
by Elżbieta Mitka-Krysiak, Katarzyna Król-Jatręga, Piotr Ossowski, Nikola Zmarzły, Krzysztof Bereza, Paweł Ordon, Wojciech Kulej, Tomasz Sirek, Agata Sirek, Kacper Boroń, Maciej Boroń, Dariusz Boroń and Beniamin Oskar Grabarek
Biomedicines 2025, 13(12), 3065; https://doi.org/10.3390/biomedicines13123065 - 12 Dec 2025
Viewed by 539
Abstract
Background/Objectives: The Notch signaling pathway regulates cell fate, proliferation, and differentiation, and its dysregulation has been implicated in various cancers, including breast cancer. MicroRNAs (miRNAs) are critical post-transcriptional regulators that can modulate Notch pathway components. The aim of this study was to [...] Read more.
Background/Objectives: The Notch signaling pathway regulates cell fate, proliferation, and differentiation, and its dysregulation has been implicated in various cancers, including breast cancer. MicroRNAs (miRNAs) are critical post-transcriptional regulators that can modulate Notch pathway components. The aim of this study was to identify miRNAs that may potentially regulate the expression of Notch pathway-related genes across five molecular subtypes of breast cancer in Polish women. Methods: Tumor and adjacent normal tissue samples were collected from 405 patients with five breast cancer subtypes: luminal A (n = 130), HER2-negative luminal B (n = 100), HER2-positive luminal B (n = 96), non-luminal HER2-positive (n = 36), and triple-negative breast cancer (n = 43). Gene expression was profiled using mRNA microarrays and validated with RT-qPCR and ELISA. Candidate regulatory miRNAs were identified by miRNA microarrays and confirmed using the miRDB database. Results: APH1A, CTBP1, DTX1, HEY1, HEY2, JAG2, NOTCH4, TLE2, and TLE4 were consistently dysregulated across all breast cancer subtypes. Overexpression of HEY1 and JAG2 may be driven by decreased levels of miR-145, miR-98, and miR-381. Conversely, downregulation of TLE4 may be associated with elevated expression of miR-196a and miR-155. No regulatory miRNAs meeting the selection criteria were identified for APH1A, CTBP1, DTX1, HEY2, NOTCH4, or TLE2. Conclusions: The consistent alterations suggest the presence of a shared Notch-driven oncogenic signature in breast cancer, potentially driving cell proliferation, stemness, and resistance to therapy. These findings enhance our understanding of Notch signaling in breast cancer and propose novel miRNA–Notch interactions as candidate targets for therapeutic intervention. Full article
(This article belongs to the Special Issue Molecular Biology of Cancer: From Biomarkers to Targeted Therapy)
Show Figures

Figure 1

21 pages, 3476 KB  
Article
Multi-Level Profiling of MAPK-Associated Genes and MicroRNAs Uncovers Regulatory Networks in Breast Cancer Subtypes
by Katarzyna Król-Jatręga, Elżbieta Mitka-Krysiak, Kacper Boroń, Piotr Ossowski, Nikola Zmarzły, Paweł Ordon, Wojciech Kulej, Tomasz Sirek, Agata Sirek, Dariusz Boroń, Grzegorz Wyrobiec, Yuriy Prudnikov and Beniamin Oskar Grabarek
Int. J. Mol. Sci. 2025, 26(24), 11831; https://doi.org/10.3390/ijms262411831 - 7 Dec 2025
Viewed by 627
Abstract
Breast cancer (BC) comprises heterogeneous subtypes with distinct molecular drivers and clinical behaviors. Among the key signaling pathways implicated in BC progression is the mitogen-activated protein kinase (MAPK) cascade, which regulates cell proliferation, apoptosis, and stress responses. microRNAs (miRNAs), as post-transcriptional regulators, are [...] Read more.
Breast cancer (BC) comprises heterogeneous subtypes with distinct molecular drivers and clinical behaviors. Among the key signaling pathways implicated in BC progression is the mitogen-activated protein kinase (MAPK) cascade, which regulates cell proliferation, apoptosis, and stress responses. microRNAs (miRNAs), as post-transcriptional regulators, are increasingly recognized as modulators of MAPK-associated genes, yet their integrated role across BC subtypes remains incompletely understood. This study included 405 patients with histopathologically confirmed BC, stratified into luminal A (LumA), HER2-negative luminal B, HER2-positive luminal B, non-luminal HER2-positive, and triple-negative breast cancer (TNBC). Control tissues were obtained from matched surgical margins. We performed mRNA profiling (Affymetrix microarrays), reverse transcription-quantitative polymerase chain reaction (RT-qPCR), protein quantification (enzyme-linked immunosorbent assay (ELISA), and miRNA expression analysis. Predicted miRNA-mRNA interactions were analyzed using the miRDB database. Functional protein–protein interactions were explored using the STRING database. MAP3K1, MAP2K4, and TP53 were significantly downregulated across all subtypes, while PPM1D, LMTK3, and TGFB1 were upregulated, especially in TNBC. These alterations were supported by concordant changes at the protein level. Dysregulated miRNAs—miR-21-3p, miR-23c, miR-27a-3p, miR-205-3p, and miR-300—exhibited in-verse expression patterns relative to their predicted target genes. STRING analysis identified TP53 as a central hub, linking MAPK signaling with stress and apoptotic pathways. This integrated transcriptomic and miRNA profiling study reveals subtype-specific dysregulation of MAPK-associated genes and their miRNA regulators in BC, with TNBC exhibiting the most profound alterations. These findings provide insight into potential targets for personalized therapeutic strategies. Full article
(This article belongs to the Special Issue Breast Cancer: From Pathophysiology to Novel Therapies)
Show Figures

Figure 1

29 pages, 3130 KB  
Article
Evaluation of Selective Efficacy of Indocyanine Green-Mediated Photodynamic Therapy ICG-PDT in MCF-7 Breast Cancer Cells Compared to Healthy Cells in a 3D Hollow Fiber Bioreactor Model
by Wiktoria Mytych, Magdalena Czarnecka-Czapczyńska, Dorota Bartusik-Aebisher, David Aebisher, Gabriela Henrykowska and Aleksandra Kawczyk-Krupka
Pharmaceuticals 2025, 18(12), 1832; https://doi.org/10.3390/ph18121832 - 1 Dec 2025
Viewed by 794
Abstract
Objective: This study investigates the efficacy of indocyanine green-mediated photodynamic therapy (PDT) in targeting MCF-7 breast cancer cells, a representative model of luminal A subtype, compared to healthy breast epithelial cells. Methods: MCF-7 cells and healthy breast cells were cultured in a three-dimensional [...] Read more.
Objective: This study investigates the efficacy of indocyanine green-mediated photodynamic therapy (PDT) in targeting MCF-7 breast cancer cells, a representative model of luminal A subtype, compared to healthy breast epithelial cells. Methods: MCF-7 cells and healthy breast cells were cultured in a three-dimensional (3D) hollow fiber bioreactor to mimic the tumor microenvironment in vivo. Cells were treated with ICG at concentrations ranging from 1 to 1000 μM and then photoactivated using a diode laser. Cell viability was assessed by trypan blue staining, and the production of reactive oxygen species (ROS), including singlet oxygen (1O2) was measured. Results: Cell viability, assessed via trypan blue exclusion, decreased dose-dependently with ICG concentrations (1–1000 μM), with MCF-7 viability dropping from 94.5% ± 0.8% at 0.1 μM to 15.83% ± 0.66% at 1000 μM, compared to healthy cells retaining >50% viability up to 500 μM (55.2% ± 2.0% at 1000 μM). Student’s t-tests confirmed significant differences (p < 0.05) between MCF-7 and control (0 μM) at all concentrations, and between MCF-7 and healthy cells, indicating selective cytotoxicity (IC50: ~75 μM for MCF-7). Flow cytometry revealed MCF-7 cell concentrations were significantly lower than healthy cells’ across all ICG doses and seeding densities (p < 0.05). Spectroscopic analyses showed ICG absorption peaks at 800–900 nm, fluorescence at 800–820 nm, and singlet oxygen phosphorescence at 1270 nm, confirming effective ROS generation. Conclusions: Cell concentrations confirmed selective MCF-7 cytotoxicity (p < 0.05). Spectroscopic data validated ROS generation, supporting ICG-PDT’s potential as a selective therapy for early-stage breast cancer within a 50–500 μM therapeutic window. Full article
(This article belongs to the Section Medicinal Chemistry)
Show Figures

Graphical abstract

29 pages, 6226 KB  
Article
IL-15 Complexes Combined with PD-1 Blockade Affect Immune Cell Distribution, Localization, and Immune Signatures in Regressing Versus Non-Regressing Metastatic Breast Tumors
by Josef W. Goldufsky, Anjelica F. Reyes, Allie A. Heller, Malia E. Leifheit, Maram N. Albalawi, Noah T. King, Timothy M. Kuzel, Jeffrey R. Schneider and Amanda L. Marzo
Int. J. Mol. Sci. 2025, 26(23), 11490; https://doi.org/10.3390/ijms262311490 - 27 Nov 2025
Viewed by 978
Abstract
Rapid advancements in understanding how the immune system can eliminate tumors have quickly translated into breakthroughs in developing cancer therapeutics. Immune checkpoint inhibitors (ICIs) have shown great promise in several cancers; however, resistance can affect up to two-thirds of patients receiving ICIs. A [...] Read more.
Rapid advancements in understanding how the immune system can eliminate tumors have quickly translated into breakthroughs in developing cancer therapeutics. Immune checkpoint inhibitors (ICIs) have shown great promise in several cancers; however, resistance can affect up to two-thirds of patients receiving ICIs. A significant limitation of the effectiveness of anti-PD-1 therapy centers around the insufficient levels of immune cells needed to recognize and kill cancer cells compared to the number of suppressive immune cells within the tumor microenvironment. Determining what is required to overcome the resistance to anti-PD-1 therapy in breast cancer remains a critical need. Our data demonstrate that IL-15 complexes injected intratumorally in combination with PD-1 blockade therapy induce regression of established luminal B mammary breast tumors. We show that IL-15 alone or in combination with anti-PD-1 drives changes in gene expression of pathways associated with TCR and co-stimulatory signaling, immune cell adhesion, and migration. Furthermore, we show that intratumoral injection of IL-15 complexes traffics to the tumor-draining lymph node, as evidenced by Light sheet microscopy, and colocalizes with the anti-PD-1 monoclonal antibody. We also identify the immune signatures, localization, and distribution of immune cells in regressing and non-regressing breast tumors. Full article
(This article belongs to the Section Molecular Immunology)
Show Figures

Figure 1

17 pages, 1996 KB  
Article
AdhesionScore: A Prognostic Predictor of Breast Cancer Patients Based on a Cell Adhesion-Associated Gene Signature
by Catarina Esquível, Rogério Ribeiro, Ana Sofia Ribeiro, Pedro G. Ferreira and Joana Paredes
Cancers 2025, 17(23), 3731; https://doi.org/10.3390/cancers17233731 - 21 Nov 2025
Viewed by 774
Abstract
Background: Aberrant or loss of cell adhesion drives invasion and metastasis, key hallmarks of cancer progression. In this work, we hypothesized that a gene signature related to cell adhesion could predict breast cancer prognosis. Methods: Highly variant genes were tested for association with [...] Read more.
Background: Aberrant or loss of cell adhesion drives invasion and metastasis, key hallmarks of cancer progression. In this work, we hypothesized that a gene signature related to cell adhesion could predict breast cancer prognosis. Methods: Highly variant genes were tested for association with overall survival using Cox regression. Adhesion-related genes were identified through gene ontology analysis and multivariate Cox regression, with AIC selection, defined the prognostic signature. The AdhesionScore was then calculated as a weighted sum of gene expression, with risk stratification assessed by Kaplan–Meier and log-rank tests. Results: We found that the AdhesionScore was a significant independent predictor of poor survival in three large independent datasets, as it provided a robust stratification of patient prognosis in the Molecular Taxonomy of Breast Cancer International Consortium (METABRIC) (HR: 2.65; 95% CI: 2.33–3.0, p = 2.34 × 10−51), The Cancer Genome Atlas (TCGA) (HR: 3.46; 95% CI: 2.35–5.09, p = 3.50 × 10−10), and the GSE96058 (HR: 2.83; 95% CI: 2.20–3.65, p = 6.29 × 10−16) datasets. The 5-year risk of death in the high-risk group was 32.41% for METABRIC, 27.8% for TCGA, and 17.54% for GSE96058 datasets. Consistently, HER2-enriched and triple-negative breast carcinomas (TNBC) cases showed higher AdhesionScores than luminal subtypes, indicating an association with aggressive tumor biology. Conclusions: We have developed, for the first time, a molecular signature based on cell adhesion, as well as an associated AdhesionScore that can predict patient prognosis in invasive breast cancer, with potential clinical application. We developed a novel adhesion-based molecular signature, the AdhesionScore, that robustly predicts prognosis in breast cancer across independent cohorts, highlighting its potential clinical utility for patient risk stratification. Full article
Show Figures

Figure 1

12 pages, 1178 KB  
Article
Systemic Immune Profiling Reveals Candidate Biomarkers in Luminal A Breast Cancer: A Comparative Pilot Study
by Tânia Moura, Olga Caramelo, Isabel Silva, Sandra Silva, Paula Laranjeira and Artur Paiva
Biomedicines 2025, 13(11), 2787; https://doi.org/10.3390/biomedicines13112787 - 14 Nov 2025
Viewed by 760
Abstract
Background: Luminal A breast cancer, the most common molecular subtype, is typically associated with a favorable prognosis. However, its systemic immune landscape remains largely uncharacterized. Methods: In this study, we used high-dimensional flow cytometry to characterize peripheral immune alterations in 13 patients with [...] Read more.
Background: Luminal A breast cancer, the most common molecular subtype, is typically associated with a favorable prognosis. However, its systemic immune landscape remains largely uncharacterized. Methods: In this study, we used high-dimensional flow cytometry to characterize peripheral immune alterations in 13 patients with luminal A breast cancer compared to 14 age-matched healthy female controls. A total of 254 immune subsets were analyzed, including 23 innate populations and 231 T cell subpopulations, defined by detailed phenotypic and functional markers. Results: The main observations in the luminal A breast cancer group included a significant increase in neutrophils, plasmacytoid dendritic cells (pDCs), and CD4+ follicular T lymphocytes, as well as a reduced percentage of monocytes, conventional type 2 dendritic cells (cDC2), and CD4+CD196+ T cells. Conclusions: Despite being a preliminary study, these findings highlight distinct immune alterations in luminal A breast cancer and support the use of flow cytometry for identifying biomarkers, measurable biological indicators of disease presence, progression, or therapeutic response. Full article
Show Figures

Figure 1

21 pages, 3776 KB  
Article
Neurofibromin Encoded by the Neurofibromatosis Type 1 (NF1) Gene Promotes the Membrane Translocation of SPRED2, Thereby Inhibiting the ERK Pathway in Breast Cancer Cells
by Nang Thee Su Pwint, Chunning Li, Tong Gao, Yuze Wang, Masayoshi Fujisawa, Toshiaki Ohara, Masakiyo Sakaguchi, Teizo Yoshimura and Akihiro Matsukawa
Int. J. Mol. Sci. 2025, 26(20), 10072; https://doi.org/10.3390/ijms262010072 - 16 Oct 2025
Viewed by 870
Abstract
Neurofibromin (NF) inhibits the RAS/RAF/ERK pathway through its interaction with SPRED1 (Sprouty-related EVH1 domain-containing protein 1). Here, we investigated the functional relationship between NF and SPRED2 in breast cancer (BC). Human BC cell lines were transfected to downregulate or overexpress NF and SPRED2 [...] Read more.
Neurofibromin (NF) inhibits the RAS/RAF/ERK pathway through its interaction with SPRED1 (Sprouty-related EVH1 domain-containing protein 1). Here, we investigated the functional relationship between NF and SPRED2 in breast cancer (BC). Human BC cell lines were transfected to downregulate or overexpress NF and SPRED2 and subsequently subjected to functional assays. Protein and mRNA levels were analyzed by Western blotting and RT-qPCR, respectively. Protein–protein interactions were examined by immunoprecipitation. Database analyses and immunohistochemistry (IHC) of BC tissues were performed to validate the in vitro findings. Downregulating NF or SPRED2 expression in BC cells enhanced cell proliferation, migration and invasion accompanied by RAF/ERK activation, whereas overexpression produced opposite effects. NF formed a protein complex with SPRED2 and facilitated its translocation to the plasma membrane. By IHC, SPRED2 membrane localization was absent in NF-negative luminal A and triple-negative BC (TNBC) but present in a subset of luminal A BC. By database analyses, both NF1 and SPRED2 mRNA levels were reduced in BC tissues, and luminal A BC patients with high expression of both NF1 and SPRED2 mRNA exhibited improved relapse-free survival. These results suggest a critical role for the NF–SPRED2 axis in BC progression and highlight it as a potential therapeutic target. Full article
(This article belongs to the Section Molecular Oncology)
Show Figures

Graphical abstract

13 pages, 2011 KB  
Article
Parity and NIS Expression in Atypical Cells of Triple-Negative Breast Cancer, and Prognosis
by Grigory Demyashkin, Eugenia Kogan, Tatiana Demura, Anastasia Guzik, Dmitriy Belokopytov, Maxim Batov, Vladimir Shchekin, Irina Bicherova, Petr Shegai and Andrei Kaprin
Int. J. Mol. Sci. 2025, 26(20), 9947; https://doi.org/10.3390/ijms26209947 - 13 Oct 2025
Cited by 1 | Viewed by 652 | Correction
Abstract
Breast cancer is one of the most common malignancies worldwide, affecting 2.3 million and causing 670,000 deaths in women annually. However, data indicate that the risk of developing breast cancer decreases with pregnancy at a young age, and each subsequent pregnancy further reduces [...] Read more.
Breast cancer is one of the most common malignancies worldwide, affecting 2.3 million and causing 670,000 deaths in women annually. However, data indicate that the risk of developing breast cancer decreases with pregnancy at a young age, and each subsequent pregnancy further reduces the risk by approximately 10%. One of the characteristics inherent in both the mammary gland epithelium in pregnant women and luminal epithelial adenocarcinomas is the increased expression of NIS—the sodium/iodide symporter, whose defective cytoplasmic forms possess pro-oncogenic properties. Therefore, the analysis of the degree of influence of pregnancy on NIS expression in breast cancer cells is of medical interest. The aim of this study is to conduct a comparative morphological analysis of NIS expression in breast cancer cells according to the number of pregnancies of each patient. This study included 161 patients with triple-negative breast cancer who visited the P.A. Herzen Moscow Oncology Research Institute from 2020 to 2023. Immunohistochemical examination was performed using antibodies to NIS. The gravidity status of women was determined based on provided medical documentation. The degree of NIS expression was assessed using a modified Gainor scale. Statistical analysis was performed using mean and standard deviation (SD) depending on the normality of the distribution (Lilliefors test: p > 0.20); a p-value ≤ 0.05 was considered statistically significant. The degree of correlation between variables was assessed using Kendall’s tau rank correlation coefficient. A weak to moderate negative correlation (τ: −0.369) was found between the number of pregnancies and the degree of NIS expression in triple-negative breast cancer cells. In patients with triple-negative breast cancer, a weak to moderate negative correlation was found between the degree of NIS expression and gravidity status. The discovered phenomenon is likely due to the terminal differentiation of the mammary gland epithelium that occurs during pregnancy. This may potentially indicate the suppression of pro-oncogenic properties of atypical cells developed from the epithelium that has undergone terminal differentiation. Full article
(This article belongs to the Special Issue 25th Anniversary of IJMS: Updates and Advances in Molecular Oncology)
Show Figures

Figure 1

21 pages, 2913 KB  
Article
Structural Variants of Dermatan Sulfate Can Affect the Expression of Proteins Involved in Breast Cancer Cell Survival
by Grzegorz Wisowski, Monika Paul-Samojedny, Katarzyna Komosińska-Vassev, Adam Pudełko and Ewa M. Koźma
Cells 2025, 14(20), 1581; https://doi.org/10.3390/cells14201581 - 11 Oct 2025
Viewed by 774
Abstract
Dermatan sulfate (DS) is an animal glycosaminoglycan with significant structural heterogeneity and a high, but variable density of negative electric charge. Owing to these characteristics DS displays a high degree of biological reactivity that is subject to regulation. We previously demonstrated that structural [...] Read more.
Dermatan sulfate (DS) is an animal glycosaminoglycan with significant structural heterogeneity and a high, but variable density of negative electric charge. Owing to these characteristics DS displays a high degree of biological reactivity that is subject to regulation. We previously demonstrated that structural variants of DS rapidly induce moderate necroptosis in luminal breast cancer cells. In the present study, we investigated the intracellular molecular mechanism(s) that may underlie this effect, focusing on the expression of key regulators of intrinsic (BCL-2A1) and extrinsic (cFLIP) apoptosis, autophagy (Beclin-1), and oxidative stress protection (heme oxygenase-1 (HO-1)). Using RT-qPCR, Western blotting, immunofluorescence, and pharmacological inhibition, we have shown for the first time that DS, depending on its structure and the cancer cell line, can rapidly, albeit transiently, upregulate either the long or short cFLIP splicing variant and also reduce the level of HO-1. These effects are mediated via DS-triggered PI3K and/or NFκB signaling. Moreover, DS can also influence the intracellular distribution of these proteins. In contrast, this glycan did not affect the expression of BCL-2A1 and BECN1. These findings indicate that DS induces coordinated molecular remodeling in luminal breast cancer cells that creates an intracellular environment favorable for necroptosis induction. Full article
Show Figures

Figure 1

22 pages, 3215 KB  
Article
Genes Associated with Apoptosis in an Experimental Breast Cancer Model
by Gloria M. Calaf and Leodan A. Crispin
Int. J. Mol. Sci. 2025, 26(19), 9735; https://doi.org/10.3390/ijms26199735 - 7 Oct 2025
Viewed by 1497
Abstract
Breast cancer remains a leading cause of global mortality. According to international cancer data, significant progress has been made in treating breast cancer; however, metastasis and drug resistance continue to be the primary causes of mortality for many patients. This study investigated the [...] Read more.
Breast cancer remains a leading cause of global mortality. According to international cancer data, significant progress has been made in treating breast cancer; however, metastasis and drug resistance continue to be the primary causes of mortality for many patients. This study investigated the modulation of apoptosis-related genes in response to ionizing radiation and estrogen exposure based on a human breast epithelial cell model (MCF-10F and its transformed variants: Estrogen, Alpha3, Alpha5, Tumor2) previously established, where cells were treated with high linear energy transfer alpha particles, with or without 17β-estradiol. Gene expression profiling was performed using an Affymetrix U133A microarray, and bioinformatic analyses assessed differential expression, estrogen receptor status, and correlations with overall survival. Distinct gene expression patterns emerged across cell lines and tumor subtypes. TP53 expression correlated positively with TP63, BIK, CFLAR, BIRC3, and BCLAF1. TP63, PERP, CFLAR, BCLAF1, GULP1, and BIRC3 were elevated in normal tissue, whereas BIK, PHLDA2, and BBC3 were upregulated in tumors. ER-positive tumors exhibited higher TP63, BIK, BCLAF1, and BBC3 expression, while ER-negative tumors showed increased PERP, CFLAR, BIRC3, and PHLDA2. Notably, elevated BCLAF1 expression was associated with poorer survival in Luminal A patients, and high PHLDA2 expression correlated with reduced survival in Luminal B cases. These findings indicate that resistance to apoptosis is a fundamental mechanism in breast cancer progression and therapeutic evasion. Breast tumors selectively alter the expression of key genes to promote growth, evade apoptosis, and develop therapeutic resistance. The differential expression and correlations of these apoptosis-related genes highlight their potential as molecular targets for future personalized cancer therapies and as valuable biomarkers for prognostic stratification and predicting therapeutic response. Full article
(This article belongs to the Section Molecular Oncology)
Show Figures

Figure 1

Back to TopTop