Bioinformatic Analysis of Contrasting Expression Patterns and Molecular Interactions of TIMPs in Breast Cancer: Implications for Tumor Progression and Survival
Abstract
1. Introduction
2. Materials and Methods
2.1. TIMP Expression Levels in Breast Cancer Patients and Cell Lines
2.2. Overall Survival Analysis of TIMP Expression in Breast Cancer Patients
2.3. Functional Enrichment Analysis of TIMPs
2.4. Correlation Matrix: TIMPs vs. MMPs and ADAMs
2.5. Immune Infiltration Analysis and Stratified Comparison According to TIMP Expression
2.6. Statistical Analysis
3. Results
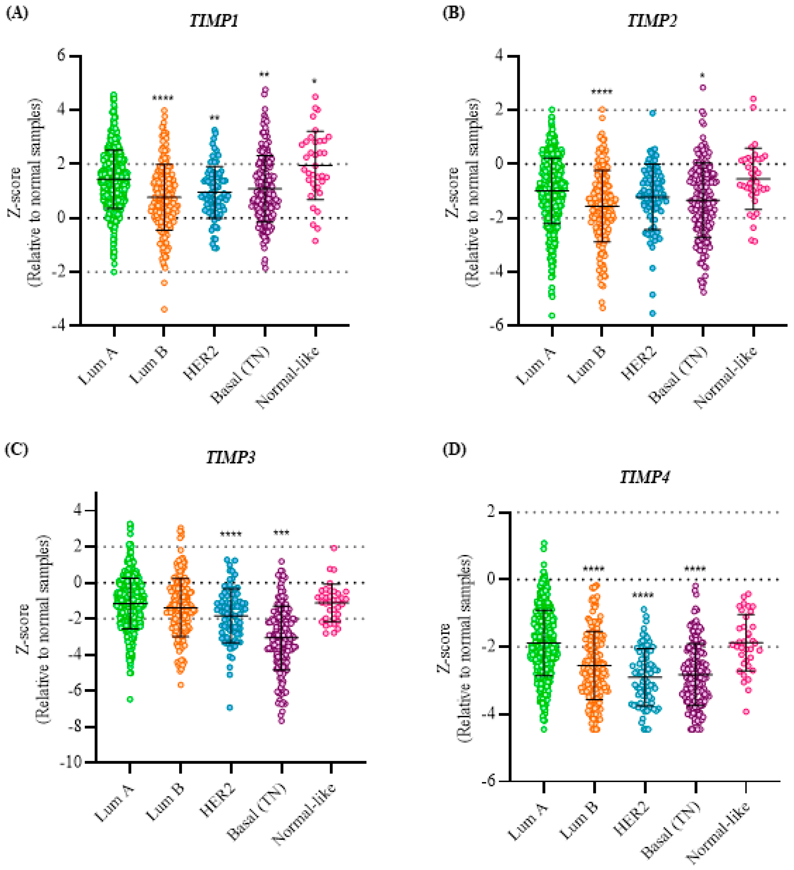
3.1. TIMP Expression Levels and Correlation with Patient Progression Stages and Breast Cancer Cell Lines
3.2. Survival Analysis of TIMP Expression in Breast Cancer Patients
3.3. Correlation of TIMPs with KEGG and GO Signaling Pathways Related to Biological Processes, Cellular Components, and Molecular Functions in Breast Cancer
3.4. Correlation Analysis of TIMPs with MMPs
3.5. Correlation Analysis of TIMPs with ADAMs
3.6. Association Between TIMP Expression and Immune Cell Infiltration in Breast Cancer
4. Discussion
5. Conclusions
Author Contributions
Funding
Institutional Review Board Statement
Informed Consent Statement
Data Availability Statement
Acknowledgments
Conflicts of Interest
Abbreviations
| TIMPs | Tissue Inhibitor of Metalloproteinase |
| TIMP1, TIMP2, TIMP3, TIMP4 | Tissue Inhibitors of Metalloproteinases1, 2, 3, and 4 |
| HER2 | Human Epidermal Growth Factor Receptor 2 |
| TNBC | Triple-Negative Breast Cancer |
| MMPs | Matrix Metalloproteinases |
| MMP1, MMP2, MMP3, MMP7, MMP8, MMP9, MMP13, MMP14, MMP16 | Matrix Metalloproteinases 1, 2,3, 7, 8, 9, 13, 14 and 16 |
| ER | Estrogen Receptors |
| PR | Progesterone Receptors |
| TNM | Tumor/Node/Metastasis |
| ECM | Extracellular Matrix |
| ADAM | A Disintegrin and Metalloprotease |
| AJCC | American Joint Committee on Cancer |
| KEGG | Kyoto Encyclopedia of Genes and Genomes |
| GO | Gene Ontology |
| OS | Overall Survival |
| BP | Biological Processes |
| CC | Cellular Components |
| MF | Molecular Function |
References
- Sung, H.; Ferlay, J.; Siegel, R.L.; Laversanne, M.; Soerjomataram, I.; Jemal, A.; Bray, F. Global Cancer Statistics 2020: GLOBOCAN Estimates of Incidence and Mortality Worldwide for 36 Cancers in 185 Countries. CA Cancer J. Clin. 2021, 71, 209–249. [Google Scholar] [CrossRef]
- Yin, L.; Duan, J.J.; Bian, X.W.; Yu, S.C. Triple-negative breast cancer molecular subtyping and treatment progress. Breast Cancer Res. 2020, 22, 61. [Google Scholar] [CrossRef]
- Schettini, F.; Brasó-Maristany, F.; Kuderer, N.M.; Prat, A. A perspective on the development and lack of interchangeability of the breast cancer intrinsic subtypes. npj Breast Cancer 2022, 8, 85. [Google Scholar] [CrossRef]
- Karam, J.; Rejto, P.A.; Bienkowska, J.R.; Mu, X.J.; Roh, W. Identification of breast cancer subtypes and drug response prediction through forward and reverse translation. npj Precis. Oncol. 2025, 9, 267. [Google Scholar] [CrossRef] [PubMed]
- Min, S.K.; Lee, S.K.; Woo, J.; Jung, S.M.; Ryu, J.M.; Yu, J.; Nam, S.J. Relation between tumor size and lymph node metastasis according to subtypes of breast cancer. J. Breast Cancer 2021, 24, 75–84. [Google Scholar] [CrossRef] [PubMed]
- Zhu, H.; Doğan, B.E. American Joint Committee on Cancer’s Staging System for Breast Cancer, Eighth Edition: Summary for Clinicians. Eur. J. Breast Health 2021, 17, 234–238. [Google Scholar] [CrossRef] [PubMed]
- Teichgraeber, D.C.; Guirguis, M.S.; Whitman, G.J. Breast Cancer Staging: Updates in the AJCC Cancer Staging Manual, 8th Edition, and Current Challenges for Radiologists, From the AJR Special Series on Cancer Staging. Am. J. Roentgenol. 2021, 217, 278–290. [Google Scholar] [CrossRef]
- Raeeszadeh-Sarmazdeh, M.; Do, L.; Hritz, B. Metalloproteinases and Their Inhibitors: Potential for the Development of New Therapeutics. Cells 2020, 9, 1313. [Google Scholar] [CrossRef]
- Cayetano-Salazar, L.; Nava-Tapia, D.A.; Astudillo-Justo, K.D.; Arizmendi-Izazaga, A.; Sotelo-Leyva, C.; Herrera-Martinez, M.; Navarro-Tito, N. Flavonoids as regulators of TIMPs expression in cancer: Consequences, opportunities, and challenges. Life Sci. 2022, 308, 120932. [Google Scholar] [CrossRef]
- Nowak-Wąs, M.; Wąs, P.; Czuba, Z.; Wojnicz, R.; Wyględowska-Promieńska, D. Expression of Tissue Inhibitors of Metalloproteinases (TIMP-1, TIMP-2, TIMP-3, TIMP-4) in Blood Serum of Patients with Keratoconus. J. Clin. Med. 2024, 13, 1168. [Google Scholar] [CrossRef]
- Cabral-Pacheco, G.A.; Garza-Veloz, I.; Castruita-De la Rosa, C.; Ramirez-Acuña, J.M.; Perez-Romero, B.A.; Guerrero-Rodriguez, J.F.; Martinez-Fierro, M.L. The Roles of Matrix Metalloproteinases and Their Inhibitors in Human Diseases. Int. J. Mol. Sci. 2020, 21, 9739. [Google Scholar] [CrossRef] [PubMed]
- Costa, S.; Ragusa, M.A.; Lo Buglio, G.; Scilabra, S.D.; Nicosia, A. The Repertoire of Tissue Inhibitors of Metalloproteases: Evolution, Regulation of Extracellular Matrix Proteolysis, Engineering and Therapeutic Challenges. Life 2022, 12, 1145. [Google Scholar] [CrossRef]
- Stetler-Stevenson, W.G. The Continuing Saga of Tissue Inhibitor of Metalloproteinase 2. Am. J. Pathol. 2023, 193, 1336–1352. [Google Scholar] [CrossRef] [PubMed]
- Kwon, M.J. Matrix metalloproteinases as therapeutic targets in breast cancer. Front. Oncol. 2023, 12, 1108695. [Google Scholar] [CrossRef]
- Al-Temaimi, R.; Ahmad, R.; Al-Mulla, F. MMP14 and DDR2 are potential molecular markers for metastatic triple-negative breast cancer. Sci. Rep. 2025, 15, 21630. [Google Scholar] [CrossRef] [PubMed]
- Badhai, C.; Singh, M.R.; Dwivedi, S.D.; Singh, D. ADAM and ADAMTS Proteases in Breast Cancer: Molecular Mechanisms and Therapeutic Implications. Clin. Breast Cancer 2026, 26, 17–35. [Google Scholar] [CrossRef]
- Bourboulia, D.; Jensen-Taubman, S.; Rittler, M.R.; Han, H.Y.; Chatterjee, T.; Wei, B.; Stetler-Stevenson, W.G. Endogenous angiogenesis inhibitor blocks tumor growth via direct and indirect effects on tumor microenvironment. Am. J. Pathol. 2011, 179, 2589–2600. [Google Scholar] [CrossRef]
- Nikolov, A.; Popovski, N.; Hristova, I. Collagenases MMP-1, MMP-13, and Tissue Inhibitors TIMP-1, TIMP-2: Their Role in Healthy and Complicated Pregnancy and Potential as Preeclampsia Biomarkers—A Brief Review. Appl. Sci. 2020, 10, 7731. [Google Scholar] [CrossRef]
- Saini, J.; Bakshi, J.; Sharma, M.; Alnemare, A.K.; Mahfoz, T.B.; Goyal, A.K. Tissue Inhibitor of Metalloproteinase-1 (TIMP-1) Expression and Its Prognostic Significance in Oral Cancer Patients. J. Maxillofac. Oral Surg. 2025, 24, 690–698. [Google Scholar] [CrossRef]
- Wang, D.-D.; Xu, W.-X.; Chen, W.-Q.; Li, L.; Yang, S.-J.; Zhang, J.; Tang, J.-H. Identification of TIMP2 as a Prognostic Biomarker and Its Correlation with Tumor Immune Microenvironment: A Comprehensive Pan-Cancer Analysis. J. Oncol. 2022, 2022, 9133636. [Google Scholar] [CrossRef]
- Chen, W.Q.; Yang, S.J.; Xu, W.X.; Deng, F.; Wang, D.D.; Tang, J.H.; Ding, J. Bioinformatics analysis revealing prognostic significance of TIMP2 gene in breast cancer. Medicine 2021, 100, E27489. [Google Scholar] [CrossRef]
- Ferkel, S.A.M.; Holman, E.A.; Sojwal, R.S.; Rubin, S.J.S.; Rogalla, S. Tumor-Infiltrating Immune Cells in Colorectal Cancer. Neoplasia 2025, 59, 101091. [Google Scholar] [CrossRef]
- Xu, T.; Zhang, H.; Yang, B.B.; Qadir, J.; Yuan, H.; Ye, T. Tumor-infiltrating immune cells state-implications for various breast cancer subtypes. Front. Immunol. 2025, 16, 1550003. [Google Scholar] [CrossRef] [PubMed]
- Schoeps, B.; Frädrich, J.; Krüger, A. Cut loose TIMP-1: An emerging cytokine in inflammation. Trends Cell Biol. 2023, 33, 413–426. [Google Scholar] [CrossRef] [PubMed]
- Langguth, M.; Maranou, E.; Koskela, S.A.; Elenius, O.; Kallionpää, R.E.; Birkman, E.-M.; Figueiredo, C.R. TIMP-1 is an activator of MHC-I expression in myeloid dendritic cells with implications for tumor immunogenicity. Genes Immun. 2024, 25, 188–200. [Google Scholar] [CrossRef]
- Jian, F.; Yanhong, J.; Limeng, W.; Guoping, N.; Yiqing, T.; Hao, L.; Zhaoji, P. TIMP2 is associated with prognosis and immune infiltrates of gastric and colon cancer. Int. Immunopharmacol. 2022, 110, 109008. [Google Scholar] [CrossRef] [PubMed]
- Lake, C.M.; Voss, K.; Bauman, B.M.; Pohida, K.; Jiang, T.; Dveksler, G.; Snow, A.L. TIM-3 drives temporal differences in restimulation-induced cell death sensitivity in effector CD8+ T cells in conjunction with CEACAM1. Cell Death Dis. 2021, 12, 400. [Google Scholar] [CrossRef]
- Weinstein, J.N.; Collisson, E.A.; Mills, G.B.; Shaw, K.R.M.; Ozenberger, B.A.; Ellrott, K.; Kling, T. The cancer genome atlas pan-cancer analysis project. Nat. Genet. 2013, 45, 1113–1120. [Google Scholar] [CrossRef]
- Buechner, P.; Hinderer, M.; Unberath, P.; Metzger, P.; Boeker, M.; Acker, T.; Christoph, J. Requirements Analysis and Specification for a Molecular Tumor Board Platform Based on cBioPortal. Diagnostics 2020, 10, 93. [Google Scholar] [CrossRef]
- Sherman, B.T.; Hao, M.; Qiu, J.; Jiao, X.; Baseler, M.W.; Lane, H.C.; Chang, W. DAVID: A web server for functional enrichment analysis and functional annotation of gene lists (2021 update). Nucleic Acids Res. 2022, 50, W216–W221. [Google Scholar] [CrossRef]
- Popa, M.-T.; Noditi, A.; Peleaşa, T.-M.; Stoleru, S.; Blidaru, A. Breast Cancer: A Heterogeneous Pathology. Progn. Predict. Factors-A Narrat. Review. Chir. 2025, 120, 32. [Google Scholar] [CrossRef]
- Barzaman, K.; Karami, J.; Zarei, Z.; Hosseinzadeh, A.; Kazemi, M.H.; Moradi-Kalbolandi, S.; Farahmand, L. Breast cancer: Biology, biomarkers, and treatments. Int. Immunopharmacol. 2020, 84, 106535. [Google Scholar] [CrossRef]
- Olivares-Urbano, M.A.; Griñán-Lisón, C.; Zurita, M.; del Moral, R.; Ríos-Arrabal, S.; Artacho-Cordón, F.; Arrebola, J.P.; González, A.R.; León, J.; Marchal, J.A.; et al. Matrix metalloproteases and TIMPs as prognostic biomarkers in breast cancer patients treated with radiotherapy: A pilot study. J. Cell. Mol. Med. 2020, 24, 139–148. [Google Scholar] [CrossRef]
- Li, Y.; Liu, F.; Cai, Q.; Deng, L.; Ouyang, Q.; Zhang, X.H.F.; Zheng, J. Invasion and metastasis in cancer: Molecular insights and therapeutic targets. Signal Transduct. Target. Ther. 2025, 10, 57. [Google Scholar] [CrossRef]
- Hashemi, M.; Arani, H.Z.; Orouei, S.; Fallah, S.; Ghorbani, A.; Khaledabadi, M.; Hushmandi, K. EMT mechanism in breast cancer metastasis and drug resistance: Revisiting molecular interactions and biological functions. Biomed. Pharmacother. 2022, 155, 113774. [Google Scholar] [CrossRef]
- Burugu, S.; Asleh-Aburaya, K.; Nielsen, T.O. Immune infiltrates in the breast cancer microenvironment: Detection, characterization and clinical implication. Breast Cancer 2017, 24, 3–15. [Google Scholar] [CrossRef]
- Dieci, M.V.; Miglietta, F.; Guarneri, V. Immune Infiltrates in Breast Cancer: Recent Updates and Clinical Implications. Cells 2021, 10, 223. [Google Scholar] [CrossRef]
- Gascard, P.; Tlsty, T.D. Carcinoma-associated fibroblasts: Orchestrating the composition of malignancy. Genes Dev. 2016, 30, 1002–1019. [Google Scholar] [CrossRef]
- Bejarano, L.; Kauzlaric, A.; Lamprou, E.; Lourenco, J.; Fournier, N.; Ballabio, M.; Joyce, J.A. Interrogation of endothelial and mural cells in brain metastasis reveals key immune-regulatory mechanisms. Cancer Cell 2024, 42, 378–395.e10. [Google Scholar] [CrossRef]
- Cheng, G.; Fan, X.; Hao, M.; Wang, J.; Zhou, X.; Sun, X. Higher levels of TIMP-1 expression are associated with a poor prognosis in triple- negative breast cancer. Mol. Cancer 2016, 15, 30. [Google Scholar] [CrossRef]
- M-Thirusenthilarasan, I.; Ahluwalia, P.; Thorenoor, N.; Ghoshal-Gupta, S.; Lee, B.R.; Siddiqui, B.; Rojiani, M.V. TIMP-1 Modulation Correlates with KRAS Dependency and EMT Induction in NSCLC. Cells 2025, 14, 1413. [Google Scholar] [CrossRef]
- D’Angelo, R.C.; Liu, X.W.; Najy, A.J.; Jung, Y.S.; Won, J.; Chai, K.X.; Kim, H.R.C. TIMP-1 via TWIST1 induces EMT phenotypes in human breast epithelial cells. Mol. Cancer Res. 2014, 12, 1324–1333. [Google Scholar] [CrossRef]
- Wu, Z.S.; Wu, Q.; Yang, J.H.; Wang, H.Q.; Ding, X.D.; Yang, F.; Xu, X.C. Prognostic significance of MMP-9 and TIMP-1 serum and tissue expression in breast cancer. Int. J. Cancer 2008, 122, 2050–2056. [Google Scholar] [CrossRef]
- Agnello, L.; d’Argenio, A.; Caliendo, A.; Nilo, R.; Zannetti, A.; Fedele, M.; Cerchia, L. Tissue Inhibitor of Metalloproteinases-1 Overexpression Mediates Chemoresistance in Triple-Negative Breast Cancer Cells. Cells 2023, 12, 1809. [Google Scholar] [CrossRef]
- Lee, J.-H.; Choi, J.-W.; Kim, Y.-S. Plasma or serum TIMP-1 is a predictor of survival outcomes in colorectal cancer: A meta-analysis. J. Gastrointest. Liver Dis. 2011, 20, 287–291. [Google Scholar]
- Talvensaari-Mattila, A.; Turpeenniemi-Hujanen, T. High preoperative serum TIMP-1 is a prognostic indicator for survival in breast carcinoma. Breast Cancer Res. Treat. 2005, 89, 29–34. [Google Scholar] [CrossRef]
- Voorzanger-Rousselot, N.; Juillet, F.; Mareau, E.; Zimmermann, J.; Kalebic, T.; Garnero, P. Association of 12 serum biochemical markers of angiogenesis, tumour invasion and bone turnover with bone metastases from breast cancer: A crossectional and longitudinal evaluation. Br. J. Cancer 2006, 95, 506–514. [Google Scholar] [CrossRef][Green Version]
- Liu, X.W.; Bernardo, M.M.; Fridman, R.; Kim, H.R.C. Tissue inhibitor of metalloproteinase-1 protects human breast epithelial cells against intrinsic apoptotic cell death via the focal adhesion kinase/phosphatidylinositol 3-kinase and MAPK signaling pathway. J. Biol. Chem. 2003, 278, 40364–40372. [Google Scholar] [CrossRef]
- Klintman, M.; Ørnbjerg Würtz, S.; Christensen, I.J.; Bræmer Hertel, P.; Fernö, M.; Malmberg, M.; Brünner, N. Association between tumor tissue TIMP-1 levels and objective response to first-line chemotherapy in metastatic breast cancer. Breast Cancer Res. Treat. 2010, 121, 365–371. [Google Scholar] [CrossRef]
- Schrohl, A.-S.; Meijer-van Gelder, M.E.; Holten-Andersen, M.N.; Christensen, I.J.; Look, M.P.; Mouridsen, H.T.; Foekens, J.A. Primary Tumor Levels of Tissue Inhibitor of Metalloproteinases-1 Are Predictive of Resistance to Chemotherapy in Patients with Metastatic Breast Cancer. Clin. Cancer Res. 2006, 12, 7054–7058. [Google Scholar] [CrossRef]
- Balkhi, S.; Mashayekhi, F.; Salehzadeh, A.; Saeidi Saedi, H. TIMP1 and TIMP3 circulating levels and promoter polymorphisms in breast cancer. Br. J. Biomed. Sci. 2021, 78, 236–238. [Google Scholar] [CrossRef]
- Shoari, A.; Coban, M.A.; Hockla, A.; Rezhdo, A.; Dimesa, A.M.; Raeeszadeh-Sarmazdeh, M.; Radisky, E.S. Directed evolution of metalloproteinase inhibitor TIMP-1 for selective inhibition of MMP-9 exploits catalytic and fibronectin domain interactions. J. Biol. Chem. 2025, 301, 110258. [Google Scholar] [CrossRef] [PubMed]
- Escalona, R.M.; Bilandzic, M.; Western, P.; Kadife, E.; Kannourakis, G.; Findlay, J.K.; Ahmed, N. TIMP-2 regulates proliferation, invasion and STAT3-mediated cancer stem cell-dependent chemoresistance in ovarian cancer cells. BMC Cancer 2020, 20, 960. [Google Scholar] [CrossRef] [PubMed]
- Wang, W.; Li, D.; Xiang, L.; Lv, M.; Tao, L.; Ni, T.; Zhou, Y. TIMP-2 inhibits metastasis and predicts prognosis of colorectal cancer via regulating MMP-9. Cell Adhes. Migr. 2019, 13, 272–283. [Google Scholar] [CrossRef]
- Peeney, D.; Jensen, S.M.; Castro, N.P.; Kumar, S.; Noonan, S.; Handler, C.; Stetler-Stevenson, W.G. TIMP-2 suppresses tumor growth and metastasis in murine model of triple-negative breast cancer. Carcinogenesis 2020, 41, 313–325. [Google Scholar] [CrossRef]
- Ree, A.H.; Florenes, V.A.; Berg, J.P.; Maelandsmo, G.M.; Nesland, J.M.; Fodstad, O. High levels of messenger RNAs for tissue inhibitors of metalloproteinases (TIMP-1 and TIMP-2) in primary breast carcinomas are associated with development of distant metastases. Clin. Cancer Res. Off. J. Am. Assoc. Cancer Res. 1997, 3, 1623–1628. [Google Scholar]
- Remacle, A.; McCarthy, K.; Noël, A.; Maguire, T.; McDermott, E.; O’Higgins, N.; Duffy, M.J. High levels of TIMP-2 correlate with adverse prognosis in breast cancer. Int. J. Cancer 2000, 89, 118–121. [Google Scholar] [CrossRef]
- Shen, Q.; Lee, E.S.; Pitts, R.L.; Wu, M.H.; Yuan, S.Y. Tissue Inhibitor of Metalloproteinase-2 Regulates Matrix Metalloproteinase-2–Mediated Endothelial Barrier Dysfunction and Breast Cancer Cell Transmigration through Lung Microvascular Endothelial Cells. Mol. Cancer Res. 2010, 8, 939–951. [Google Scholar] [CrossRef]
- Noel, A.; Maillard, C.; Rocks, N.; Jost, M.; Chabottaux, V.; Sounni, N.E.; Foidart, J.M. Membrane associated proteases and their inhibitors in tumour angiogenesis. J. Clin. Pathol. 2004, 57, 577–584. [Google Scholar] [CrossRef]
- Lee, W.-T.; Wu, P.-Y.; Cheng, Y.-M.; Huang, Y.-F. Tissue Inhibitor of Metalloproteinase 3: Unravelling Its Biological Function and Significance in Oncology. Int. J. Mol. Sci. 2024, 25, 3191. [Google Scholar] [CrossRef]
- Su, C.-W.; Lin, C.-W.; Yang, W.-E.; Yang, S.-F. TIMP-3 as a therapeutic target for cancer. Ther. Adv. Med. Oncol. 2019, 11, 1758835919864247. [Google Scholar] [CrossRef]
- Su, C.-W.; Su, B.-F.; Chiang, W.-L.; Yang, S.-F.; Chen, M.-K.; Lin, C.-W. Plasma levels of the tissue inhibitor matrix metalloproteinase-3 as a potential biomarker in oral cancer progression. Int. J. Med. Sci. 2017, 14, 37–44. [Google Scholar] [CrossRef]
- Baker, A.H.; George, S.J.; Zaltsman, A.B.; Murphy, G.; Newby, A.C. Inhibition of invasion and induction of apoptotic cell death of cancer cell lines by overexpression of TIMP-3. Br. J. Cancer 1999, 79, 1347–1355. [Google Scholar] [CrossRef]
- Ninomiya, I.; Kawakami, K.; Fushida, S. Quantitative detection of TIMP-3 promoter hypermethylation and its prognostic significance in esophageal squamous cell carcinoma. Oncol. Rep. 2008, 20, 1489–1495. [Google Scholar] [CrossRef]
- Kang, S.H.; Choi, H.H.; Kim, S.G.; Jong, H.-S.; Kim, N.K.; Kim, S.-J.; Bang, Y.-J. Transcriptional inactivation of the tissue inhibitor of metalloproteinase-3 gene by dna hypermethylation of the 5′-CpG island in human gastric cancer cell lines. Int. J. Cancer 2000, 86, 632–635. [Google Scholar] [CrossRef]
- Bian, J.; Wang, Y.; Smith, M.R.; Kim, H.; Jacobs, C.; Jackman, J.; Sun, Y. Suppression of in vivo tumor growth and induction of suspension cell death by tissue inhibitor of metalloproteinases (TIMP)-3. Carcinogenesis 1996, 17, 1805–1811. [Google Scholar] [CrossRef]
- Wu, D.-W.; Tsai, L.-H.; Chen, P.-M.; Lee, M.-C.; Wang, L.; Chen, C.-Y.; Lee, H. Loss of TIMP-3 Promotes Tumor Invasion via Elevated IL-6 Production and Predicts Poor Survival and Relapse in HPV-Infected Non–Small Cell Lung Cancer. Am. J. Pathol. 2012, 181, 1796–1806. [Google Scholar] [CrossRef] [PubMed]
- Jackson, H.W.; Hojilla, C.V.; Weiss, A.; Sanchez, O.H.; Wood, G.A.; Khokha, R. Timp3 Deficient Mice Show Resistance to Developing Breast Cancer. PLoS ONE 2015, 10, e0120107. [Google Scholar] [CrossRef][Green Version]
- Span, P.N.; Lindberg, R.L.; Manders, P.; Tjan-Heijnen, V.C.; Heuvel, J.J.; Beex, L.V.; Sweep, C. Tissue inhibitors of metalloproteinase expression in human breast cancer: TIMP-3 is associated with adjuvant endocrine therapy success. J. Pathol. 2004, 202, 395–402. [Google Scholar] [CrossRef] [PubMed]
- Zhou, Y.; Zhang, T.; Wang, S.; Yang, R.; Jiao, Z.; Lu, K.; Zhang, X. Targeting of HBP1/TIMP3 axis as a novel strategy against breast cancer. Pharmacol. Res. 2023, 194, 106846. [Google Scholar] [CrossRef]
- Rai, G.P.; Baird, S.K. Tissue inhibitor of matrix metalloproteinase-3 has both anti-metastatic and anti-tumourigenic properties. Clin. Exp. Metastasis 2020, 37, 69–76. [Google Scholar] [CrossRef]
- Kornfeld, J.-W.; Meder, S.; Wohlberg, M.; Friedrich, R.E.; Rau, T.; Riethdorf, L.; Riethdorf, S. Overexpression of TACE and TIMP3 mRNA in head and neck cancer: Association with tumour development and progression. Br. J. Cancer 2011, 104, 138–145. [Google Scholar] [CrossRef]
- Melendez-Zajgla, J.; Pozo, L.; Ceballos, G.; Maldonado, V. Tissue Inhibitor of Metalloproteinases-4. The road less traveled. Mol. Cancer 2008, 7, 85. [Google Scholar] [CrossRef]
- Zhou, L.; Tang, C.; Shuai, R.; Chen, B.; Yang, X.; He, Y.; Wu, J. TIMP4 serves as a novel potential prognostic biomarker for oral squamous cell carcinoma. Sci. Rep. 2025, 15, 6313. [Google Scholar] [CrossRef] [PubMed]
- Lizarraga, F.; Ceballos-Cancino, G.; Espinosa, M.; Vazquez-Santillan, K.; Maldonado, V.; Melendez-Zajgla, J. Tissue Inhibitor of Metalloproteinase-4 Triggers Apoptosis in Cervical Cancer Cells. PLoS ONE 2015, 10, e0135929. [Google Scholar] [CrossRef]
- Liss, M.; Sreedhar, N.; Keshgegian, A.; Sauter, G.; Chernick, M.R.; Prendergast, G.C.; Wallon, U.M. Tissue Inhibitor of Metalloproteinase-4 Is Elevated in Early-Stage Breast Cancers with Accelerated Progression and Poor Clinical Course. Am. J. Pathol. 2009, 175, 940–946. [Google Scholar] [CrossRef] [PubMed]
- Jiang, Y.; Wang, M.; Celiker, M.Y.; Liu, Y.E.; Sang, Q.X.; Goldberg, I.D.; Shi, Y.E. Stimulation of mammary tumorigenesis by systemic tissue inhibitor of matrix metalloproteinase 4 gene delivery. Cancer Res. 2001, 61, 2365–2370. [Google Scholar]
- Navasatli, S.A.; Vahdati, S.N.; Arjmand, T.F.; Mohammadi Far, M.; Behboudi, H. New insight into the role of the ADAM protease family in breast carcinoma progression. Heliyon 2024, 10, e24805. [Google Scholar] [CrossRef] [PubMed]
- Stanton, S.E.; Disis, M.L. Clinical significance of tumor-infiltrating lymphocytes in breast cancer. J. Immunother. Cancer 2016, 4, 59. [Google Scholar] [CrossRef]
- Hou, Q.; Li, C.; Chong, Y.; Yin, H.; Guo, Y.; Yang, L.; Yin, S. Comprehensive single-cell and bulk transcriptomic analyses to develop an NK cell-derived gene signature for prognostic assessment and precision medicine in breast cancer. Front. Immunol. 2024, 15, 1460607. [Google Scholar] [CrossRef]
- Liu, Z.; Gao, Z.; Li, B.; Li, J.; Ou, Y.; Yu, X.; Wu, Q. Lipid-associated macrophages in the tumor-adipose microenvironment facilitate breast cancer progression. OncoImmunology 2022, 11, 2085432. [Google Scholar] [CrossRef] [PubMed]
- Schwartz, M.; Zhang, Y.; Rosenblatt, J.D. B cell regulation of the anti-tumor response and role in carcinogenesis. J. Immunother. Cancer 2016, 4, 40. [Google Scholar] [CrossRef] [PubMed]
- Dudley, A.C. Tumor Endothelial Cells. Cold Spring Harb. Perspect. Med. 2012, 2, a006536. [Google Scholar] [CrossRef]











Disclaimer/Publisher’s Note: The statements, opinions and data contained in all publications are solely those of the individual author(s) and contributor(s) and not of MDPI and/or the editor(s). MDPI and/or the editor(s) disclaim responsibility for any injury to people or property resulting from any ideas, methods, instructions or products referred to in the content. |
© 2026 by the authors. Licensee MDPI, Basel, Switzerland. This article is an open access article distributed under the terms and conditions of the Creative Commons Attribution (CC BY) license.
Share and Cite
Cayetano-Salazar, L.; García-López, J.J.; Nava-Tapia, D.A.; Hernández-López, E.; Weinstein-Oppenheimer, C.; Ortiz-Ortiz, J.; Leyva-Vázquez, M.A.; Mendoza-Catalán, M.Á.; Arizmendi-Izazaga, A.; Navarro-Tito, N. Bioinformatic Analysis of Contrasting Expression Patterns and Molecular Interactions of TIMPs in Breast Cancer: Implications for Tumor Progression and Survival. Pathophysiology 2026, 33, 13. https://doi.org/10.3390/pathophysiology33010013
Cayetano-Salazar L, García-López JJ, Nava-Tapia DA, Hernández-López E, Weinstein-Oppenheimer C, Ortiz-Ortiz J, Leyva-Vázquez MA, Mendoza-Catalán MÁ, Arizmendi-Izazaga A, Navarro-Tito N. Bioinformatic Analysis of Contrasting Expression Patterns and Molecular Interactions of TIMPs in Breast Cancer: Implications for Tumor Progression and Survival. Pathophysiology. 2026; 33(1):13. https://doi.org/10.3390/pathophysiology33010013
Chicago/Turabian StyleCayetano-Salazar, Lorena, Jhactcidi Jackeline García-López, Dania A. Nava-Tapia, Eymard Hernández-López, Caroline Weinstein-Oppenheimer, Julio Ortiz-Ortiz, Marco Antonio Leyva-Vázquez, Miguel Ángel Mendoza-Catalán, Adán Arizmendi-Izazaga, and Napoleón Navarro-Tito. 2026. "Bioinformatic Analysis of Contrasting Expression Patterns and Molecular Interactions of TIMPs in Breast Cancer: Implications for Tumor Progression and Survival" Pathophysiology 33, no. 1: 13. https://doi.org/10.3390/pathophysiology33010013
APA StyleCayetano-Salazar, L., García-López, J. J., Nava-Tapia, D. A., Hernández-López, E., Weinstein-Oppenheimer, C., Ortiz-Ortiz, J., Leyva-Vázquez, M. A., Mendoza-Catalán, M. Á., Arizmendi-Izazaga, A., & Navarro-Tito, N. (2026). Bioinformatic Analysis of Contrasting Expression Patterns and Molecular Interactions of TIMPs in Breast Cancer: Implications for Tumor Progression and Survival. Pathophysiology, 33(1), 13. https://doi.org/10.3390/pathophysiology33010013

