Sign in to use this feature.

Years

Between: -

Subjects

remove_circle_outline
remove_circle_outline
remove_circle_outline
remove_circle_outline
remove_circle_outline
remove_circle_outline
remove_circle_outline
remove_circle_outline
remove_circle_outline

Journals

Article Types

Countries / Regions

remove_circle_outline
remove_circle_outline
remove_circle_outline
remove_circle_outline

Search Results (212)

Search Parameters:
Keywords = low-cost ambient sensor

Order results
Result details
Results per page
Select all
Export citation of selected articles as:
57 pages, 5061 KB  
Systematic Review
Personal Glucose Meter: Biosensing Platforms for Environmental Toxicants
by Elena Dorozhko, Anna Solomonenko, Alena Koltsova, Elena Korotkova, Ekaterina Mikhnevich, Mrinal Vashisth, Pradip Kar, Amrit Hui and Muhammad Saqib
Biosensors 2025, 15(12), 811; https://doi.org/10.3390/bios15120811 - 13 Dec 2025
Viewed by 137
Abstract
The detection of environmental toxicants is transitioning from centralized laboratory methods to decentralized, point-of-care (POC) monitoring. A highly innovative approach in this field is the repurposing of commercially available, low-cost, and portable personal glucose meters (PGMs) as universal biosensing platforms. This strategy leverages [...] Read more.
The detection of environmental toxicants is transitioning from centralized laboratory methods to decentralized, point-of-care (POC) monitoring. A highly innovative approach in this field is the repurposing of commercially available, low-cost, and portable personal glucose meters (PGMs) as universal biosensing platforms. This strategy leverages the widespread availability and ease of use of PGMs to develop rapid, on-site detection methods for a wide array of non-glucose targets, significantly reducing both cost and development time. This systematic review comprehensively examines the various strategies employed to adapt PGMs for the detection of a wide array of ecotoxicants, including chemical targets (antibiotics, mycotoxins, pesticides, heavy metals, persistent organic pollutants) and biological ones (pathogenic bacteria, and viruses). The systematic review critically evaluates different sensor designs, highlighting that while aptamer-based and non-enzymatic biosensors offer advantages in stability and cost, antibody-based sensors provide high specificity. A significant finding is the persistent trade-off between analytical sensitivity and practical field deployment; many of the most sensitive assays require multi-step procedures, precise temperature control, magnetic separation, centrifugation, and the use of additional equipment, factors that undermine true POC utility. To address this gap, we propose four essential criteria for POC readiness: (i) ambient-temperature operation, (ii) no reliance on magnetic or centrifugal separation, (iii) total assay time, and (iv) robustness in complex environmental matrices. This systematic review confirms the feasibility of this approach across a broad spectrum of targets. However, the key challenge for future research lies in simplifying the assay protocols, eliminating cumbersome sample preparation steps, and enhancing robustness to make these biosensors truly practical for routine, on-site environmental monitoring. Full article
(This article belongs to the Special Issue Electrochemical Biosensors in Healthcare Services)
Show Figures

Graphical abstract

11 pages, 3975 KB  
Communication
A Composite Sagnac Fiber Loop for Gas Pressure Sensing
by Lingyu Wang, Yang Li, Rujun Zhou, Qiang Ling, Zhangwei Yu, Zuguang Guan and Daru Chen
Photonics 2025, 12(12), 1174; https://doi.org/10.3390/photonics12121174 - 29 Nov 2025
Viewed by 234
Abstract
A novel optical fiber sensor, based on a composed-type Sagnac loop for gas pressure sensing, has been introduced and experimentally validated. This sensor consists of a centimeter-scale twin-hole and dual-core fiber (THDCF) sandwiched by two segments of polarization-maintaining fibers (PMFs) via splicing. Given [...] Read more.
A novel optical fiber sensor, based on a composed-type Sagnac loop for gas pressure sensing, has been introduced and experimentally validated. This sensor consists of a centimeter-scale twin-hole and dual-core fiber (THDCF) sandwiched by two segments of polarization-maintaining fibers (PMFs) via splicing. Given that the pure quartz PMF is insensitive to the variations in gas pressure, it is unsuitable for gas pressure sensing. To improve the sensitivity, a short piece of THDCF is added to the PMF-based Sagnac loop. Theoretical analysis has demonstrated that the presence of THDCF could significantly amplify the impact of air pressure on birefringence. Experimental results reveal that as the ambient gas pressure rises from 0 to 1.2 MPa, the interference spectrum exhibits an obvious red shift with a high sensitivity of 8.381 nm/MPa. The sensor’s reliability has undergone repeated verification by increasing and decreasing the pressure. Attributed to its simple structure, easy fabrication, low cost, and high sensitivity, the proposed sensor is particularly suited for development in harsh environments. Full article
(This article belongs to the Special Issue Advances in Optical Fiber Sensing Technology)
Show Figures

Figure 1

44 pages, 1420 KB  
Review
Digital Dementia: Smart Technologies, mHealth Applications and IoT Devices, for Dementia-Friendly Environments
by Suvish, Mehrdad Ghamari and Senthilarasu Sundaram
J. Sens. Actuator Netw. 2025, 14(6), 112; https://doi.org/10.3390/jsan14060112 - 24 Nov 2025
Viewed by 909
Abstract
The global increase in dementia cases, which is predicted to exceed 152 million by 2050, poses substantial challenges to healthcare systems and caregiving structures. Concurrently, the expansion of mobile health (mHealth) technologies offers scalable, cost-effective opportunities for dementia care. This study systematically reviews [...] Read more.
The global increase in dementia cases, which is predicted to exceed 152 million by 2050, poses substantial challenges to healthcare systems and caregiving structures. Concurrently, the expansion of mobile health (mHealth) technologies offers scalable, cost-effective opportunities for dementia care. This study systematically reviews 100 publicly available dementia-related mobile applications on the Apple App Store (iOS) and the Google Play Store (Android), categorised using the Mobile App Rating Scale (MARS), as well as the targeted end-users, Internet of Things (IoT) integration, data protection, and cost burden. Applications were evaluated for their utility in cognitive training, memory support, carer education, clinical decision-making, and emotional well-being. Findings indicate a predominance of carer resources and support tools, while clinically integrated platforms, cognitive assessments, and adaptive memory aids remain underrepresented. Most apps lack empirical validation, inclusive design, and integration with electronic health records, raising ethical concerns around data privacy, transparency, and informed consent. In parallel, the study identifies promising pathways for energy-optimised IoT systems, Artificial Intelligence (AI), and Ambient Assisted Living (AAL) technologies in fostering dementia-friendly, sustainable environments. Key gaps include limited use of low-power wearables, energy-efficient sensors, and smart infrastructure tailored to therapeutic needs. Application domains such as cognitive training (19 apps) and carer resources (28 apps) show early potential, while emerging innovations in neuroadaptive architecture and emotional computing remain underexplored. The findings emphasize the need for co-designed, evidence-based digital solutions that align with the evolving needs of people with dementia, carers, and clinicians. Future innovations must integrate sustainability principles, promote interoperability, and support global aging populations through ecologically responsible, person-centred dementia care ecosystems. Full article
Show Figures

Figure 1

26 pages, 7904 KB  
Article
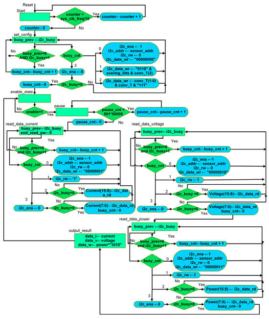
Real-Time Solar Irradiance Monitoring: An FPGA-Based Approach for Data Visualization
by Rubén De Jesús Rivera-Medina, Oscar Osvaldo Ordaz-García, Angel García-Duran, Salvador Ibarra-Delgado, Remberto Sandoval-Aréchiga, José Ricardo Gómez-Rodríguez, Víktor I. Rodríguez-Abdalá and Héctor A. Guerrero-Osuna
Appl. Sci. 2025, 15(23), 12407; https://doi.org/10.3390/app152312407 - 22 Nov 2025
Viewed by 242
Abstract
Measuring solar irradiance helps maximize efficiency in photovoltaic power plants. Devices for detecting solar irradiance, such as pyranometers, are difficult to calibrate and extremely expensive. Given these limitations, they are rarely used in photovoltaic power plants. This study explores the feasibility of monitoring [...] Read more.
Measuring solar irradiance helps maximize efficiency in photovoltaic power plants. Devices for detecting solar irradiance, such as pyranometers, are difficult to calibrate and extremely expensive. Given these limitations, they are rarely used in photovoltaic power plants. This study explores the feasibility of monitoring solar radiation using an FPGA and low-cost, ambient light and power sensors. The monitoring of irradiance and illuminance was graphed and stored in a software application. Unlike traditional monitoring systems, this approach directly measured the electrical power generated by the cell as a proxy for solar irradiance. To validate the accuracy of the system, the measurements obtained were compared with a professional reference pyranometer (INIFAP). Linear regression analysis showed a linear correlation (R2) of 0.8115 between the system measurements and the high-cost reference pyranometer. In addition, accuracy was quantified using the Root Mean Square Error (RMSE) of 21.68 W/m2. The regression slope showed an average photovoltaic conversion efficiency of 15.44% during the test period, validating the system as an accurate, linear, and reliable tool for monitoring irradiance. Full article
Show Figures

Figure 1

29 pages, 6963 KB  
Article
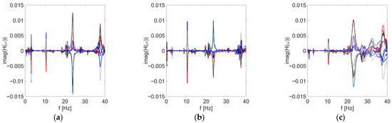
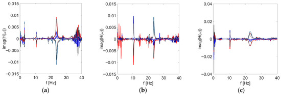
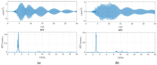
Low-Cost Angular-Velocity Measurements for Sustainable Dynamic Identification of Pedestrian Footbridges: A Case Study of the Footbridge in Gdynia (Poland)
by Anna Banas
Sustainability 2025, 17(23), 10456; https://doi.org/10.3390/su172310456 - 21 Nov 2025
Viewed by 321
Abstract
This study investigates the practical value of angular-velocity measurements in the dynamic identification of pedestrian footbridges, addressing the need for reliable yet cost-effective diagnostics for slender civil structures. A comprehensive experimental campaign on a steel footbridge in Gdynia combined ambient vibration tests, forced [...] Read more.
This study investigates the practical value of angular-velocity measurements in the dynamic identification of pedestrian footbridges, addressing the need for reliable yet cost-effective diagnostics for slender civil structures. A comprehensive experimental campaign on a steel footbridge in Gdynia combined ambient vibration tests, forced excitation (light and heavy shakers), and controlled pedestrian loading. Synchronous translational accelerations and rotational velocities from MEMS sensors enabled evaluation of both bending and torsional responses. Three identification techniques—Peak Picking (PP), Frequency Domain Decomposition (FDD), and Stochastic Subspace Identification (SSI)—were applied and compared with a validated beam–shell FEM developed in SOFiSTiK. The results show that rotational data improve mode-shape interpretation and classification, notably resolving a coupled torsional–vertical mode (VT2) that was ambiguous in acceleration-only analyses. The fundamental frequency of 3.1 Hz places the bridge in a resonance-prone range; field tests confirmed predominantly vertical response, with horizontal accelerations < 0.05 m/s2 and peak vertical accelerations exceeding comfort class CL3 during synchronised walking of six pedestrians (≈2.55 m/s2) and jumping (up to 3.61 m/s2). Overall, the outcomes highlight that low-cost gyroscopic sensing offers substantial benefits for structural system identification and mode-shape characterization, enriching acceleration-based diagnostics and strengthening the basis for subsequent analyses. By reducing the financial and material demands of vibration testing, the proposed approach contributes to more sustainable assessment and maintenance of pedestrian bridges, aligning with resource-efficient monitoring strategies in civil infrastructure. Full article
Show Figures

Figure 1

27 pages, 3681 KB  
Article
A Real-Time Gas Sensor Network with Adaptive Feedback Control for Automated Composting Management
by Abdulqader Ghaleb Naser, Nazmi Mat Nawi, Mohd Rafein Zakaria, Muhamad Saufi Mohd Kassim, Azimov Abdugani Mutalovich and Kamil Kayode Katibi
Sustainability 2025, 17(22), 10152; https://doi.org/10.3390/su172210152 - 13 Nov 2025
Viewed by 494
Abstract
This study addressed the persistent limitation of discontinuous and labor-intensive compost monitoring procedures by developing and field-validating a low-cost sensor system for monitoring oxygen (O2), carbon dioxide (CO2), and methane (CH4) under tropical windrow conditions. In contrast [...] Read more.
This study addressed the persistent limitation of discontinuous and labor-intensive compost monitoring procedures by developing and field-validating a low-cost sensor system for monitoring oxygen (O2), carbon dioxide (CO2), and methane (CH4) under tropical windrow conditions. In contrast to laboratory-restricted studies, this framework integrated rigorous calibration, multi-layer statistical validation, and process optimization into a unified, real-time adaptive design. Experimental validation was performed across three independent composting replicates to ensure reproducibility and account for environmental variability. Calibration using ISO-traceable gas standards generated linear correction models, confirming sensor accuracy within ±1.5% for O2, ±304 ppm for CO2, and ±1.3 ppm for CH4. Expanded uncertainties (U95) remained within acceptable limits for composting applications, reinforcing the precision and reproducibility of the calibration framework. Sensor reliability and agreement with reference instruments were statistically validated using analysis of variance (ANOVA), intraclass correlation coefficient (ICC), and Bland–Altman analysis. Validation against a reference multi-gas analyzer demonstrated laboratory-grade accuracy, with ICC values exceeding 0.97, ANOVA showing no significant phase-wise differences (p > 0.95), and Bland–Altman plots confirming near-zero bias and narrow agreement limits. Ecological interdependencies were also captured, with O2 strongly anticorrelated to CO2 (r = −0.967) and CH4 moderately correlated with pH (r = 0.756), consistent with microbial respiration and methanogenic activities. Nutrient analyses indicated compost maturity, marked by increases in nitrogen (+31.7%), phosphorus (+87.7%), and potassium (+92.3%). Regression analysis revealed that ambient temperature explained 25.8% of CO2 variability (slope = 520 ppm °C−1, p = 0.021), whereas O2 and CH4 remained unaffected. Overall, these findings validate the developed sensors as accurate and resilient tools, enabling real-time adaptive intervention, advancing sustainable waste valorization, and aligning with the United Nations Sustainable Development Goals (SDGs) 12 and 13. Full article
Show Figures

Figure 1

12 pages, 3006 KB  
Proceeding Paper
Development and Testing of a Low-Cost, Trackable Portable Sensor Node for Ambient Monitoring in Automated Laboratories
by Mohammed Faeik Ruzaij Al-Okby, Thomas Roddelkopf, Vahid Hassani and Kerstin Thurow
Eng. Proc. 2025, 118(1), 5; https://doi.org/10.3390/ECSA-12-26601 - 7 Nov 2025
Viewed by 83
Abstract
In automated laboratories, ambient monitoring and precise object tracking are essential for safety and system reliability. In this paper, we present the development and evaluation of a low-cost, portable sensor node for environmental sensing and ultrawideband (UWB) based localization. The sensor node integrates [...] Read more.
In automated laboratories, ambient monitoring and precise object tracking are essential for safety and system reliability. In this paper, we present the development and evaluation of a low-cost, portable sensor node for environmental sensing and ultrawideband (UWB) based localization. The sensor node integrates a set of commercial gas sensors for measuring environmental parameters and an ultra-wideband unit for object tracking. The device has an IoT microcontroller that can efficiently process the data from both environmental sensors and the location information from the UWB module and transmit it wirelessly to the cloud/monitoring server via Wi-Fi user datagram protocol (UDP). A custom Python application was developed for real-time monitoring, implementing trilateration and least-squares algorithms for accurate indoor positioning. Experimental results showed a location accuracy better than 50 cm under line-of-sight conditions. Full article
Show Figures

Figure 1

22 pages, 5264 KB  
Article
Development of Compact Electronics for QEPAS Sensors
by Vincenzina Zecchino, Luigi Lombardi, Cristoforo Marzocca, Pietro Patimisco, Angelo Sampaolo and Vincenzo Luigi Spagnolo
Sensors 2025, 25(21), 6718; https://doi.org/10.3390/s25216718 - 3 Nov 2025
Viewed by 482
Abstract
Remarkable advances in Quartz-Enhanced Photoacoustic Spectroscopy (QEPAS) made it one of the most effective gas-sensing techniques in terms of sensitivity and selectivity. Consequently, its range of possible applications is continuously expanding, but in some cases is still limited by the cost and/or size [...] Read more.
Remarkable advances in Quartz-Enhanced Photoacoustic Spectroscopy (QEPAS) made it one of the most effective gas-sensing techniques in terms of sensitivity and selectivity. Consequently, its range of possible applications is continuously expanding, but in some cases is still limited by the cost and/or size of the equipment needed to im-plement a complete QEPAS sensor. In particular, bulky and expensive lab instruments are often used to realize the electronic building blocks required by this technique, which prevents, for instance, integration of the system on board a drone. This work addresses this issue by presenting the development of compact electronic modules for a QEPAS sensor. A very low-noise, fully differential preamplifier for the quartz tuning fork, with digital output and programmable gain, has been designed and realized. A compact FPGA board hosts both an accurate function generation module, which synthesizes the signals needed to modulate the laser source, and an innovative lock-in amplifier based on the CORDIC algorithm. QEPAS sensors based on the designed electronics have been used for the detection of H2O and CO2 in ambient air, proving the full functionality of all the blocks. These results highlight the potential of compact electronics to promote portable and cost-effective QEPAS applications. Full article
(This article belongs to the Special Issue Laser Spectroscopy Sensing for Gas Detection)
Show Figures

Figure 1

23 pages, 10174 KB  
Article
Evaluating Concentrations of PM10, PM2.5, SO2, NO2, CO, O3, and H2S Emitted by Artisanal Brick Kilns in Juliaca, Peru, Using a Low-Cost Sensor Network and AERMOD Model
by José Luis Pineda-Tapia, Edwin Huayhua-Huamaní, Milton Edward Humpiri-Flores, Kevin Fidel Quispe-Monroy, Deyna Lozano-Ccopa, Robinson Chaiña-Sucasaca, Milagros Lupe Salas-Huahuachampi, Dennis Enrique Mamani-Vilca and Cristian Abraham Cutipa-Flores
Gases 2025, 5(4), 24; https://doi.org/10.3390/gases5040024 - 31 Oct 2025
Viewed by 1379
Abstract
The aim of this study was to rigorously quantify and analyse the concentrations of atmospheric pollutants (PM10, PM2.5, SO2, NO2, CO, H2S, and O3) emitted by artisanal brick kilns in Juliaca [...] Read more.
The aim of this study was to rigorously quantify and analyse the concentrations of atmospheric pollutants (PM10, PM2.5, SO2, NO2, CO, H2S, and O3) emitted by artisanal brick kilns in Juliaca City, Peru. The AERMOD dispersion model and a network of low-cost sensors (LCSs) were employed to characterise air quality at specific receptor sites. A georeferenced inventory of kiln operations was created to determine their parameters and operational intensity, providing a foundation for estimating emission factors and rates. Data were obtained from the United States Environmental Protection Agency (EPA) and supplemented with locally gathered meteorological records, which were processed for integration into the AERMOD model. The findings revealed that brick kilns are a principal source of atmospheric pollution in the region, with carbon monoxide (CO) emissions being especially pronounced. The LCSs facilitated the identification of pollutant concentrations at various locations and enabled the quantification of the specific contribution of brick production to ambient aerosol levels. Comparative assessments determined that these sources account for approximately 85% of CO emissions within the study area, underscoring a significant adverse impact on air quality and public health. Background pollutant levels, emission rates, spatial distributions, and concentration patterns were analysed within the assessment zones, resulting in solid model performance. These results provide a sound scientific basis for the formulation and implementation of targeted environmental mitigation policies in urban areas and the outskirts of Juliaca. Full article
Show Figures

Figure 1

12 pages, 1180 KB  
Article
Optimal Color Space Selection for Vermicompost Nitrogen Classification: A Comparative Study Using the KNN Model
by Panida Lorwongtragool and Suthisa Leasen
Appl. Sci. 2025, 15(21), 11578; https://doi.org/10.3390/app152111578 - 29 Oct 2025
Viewed by 374
Abstract
This study presents a cost-effective and accurate method for assessing nitrogen concentration in vermicompost fertilizer using a low-cost TCS3200 color sensor and a K-Nearest Neighbors (KNN) machine learning model. The objective was to evaluate the performance of four different color spaces—RGB, Lab, LCh, [...] Read more.
This study presents a cost-effective and accurate method for assessing nitrogen concentration in vermicompost fertilizer using a low-cost TCS3200 color sensor and a K-Nearest Neighbors (KNN) machine learning model. The objective was to evaluate the performance of four different color spaces—RGB, Lab, LCh, and CMYK—identify the most effective feature representation for a multi-class classification task based on accuracy and theoretical robustness to ambient light variations. A total of 2400 data points were collected from a standard chemical test kit and processed. A rigorous 60-fold cross-validation approach was used to determine the optimal model hyperparameters and to ensure the robustness of the findings. The results demonstrate that the model trained on the LCh color space achieved the highest classification accuracy of 0.9708 with an optimal K-value of 6, significantly outperforming Lab (0.9688), RGB (0.9625), and CMYK (0.9583). A detailed analysis of the confusion matrix revealed that the model successfully classified the ‘High’ and ‘Medium’ nitrogen levels with near-perfect accuracy, while minor misclassifications occurred between the ‘Low’ and ‘Trace’ categories (5 Low ⟶ Trace, 6 Trace ⟶ Low). The proposed system offers a practical, robust, and accessible tool for precision agriculture, enabling farmers to make informed decisions regarding fertilization, and directly supporting sustainable agriculture and responsible resource management. The findings indicate that the LCh color space is highly effective for this application, providing a viable solution for the rapid and reliable assessment of vermicompost quality. Most importantly, this inexpensive, on-site system removes the need for costly, time-consuming laboratory analyses, giving farmers and compost users the instantaneous, accurate nitrogen data they need to maximize crop yield, optimize nutrient application, and significantly reduce input costs from overfertilization. Full article
Show Figures

Figure 1

27 pages, 8315 KB  
Article
Calibration and Validation of an Autonomous, Novel, Low-Cost, Dynamic Flux Chamber for Measuring Landfill Methane Emissions
by Avery G. Brown, Nikona G. Rousseau, Dylan Doskocil, Cullen T. O’Neill, Seth G. VanMatre, Justin J. Kane, Joanna G. Casey, Michael P. Hannigan and Evan R. Coffey
Sensors 2025, 25(21), 6613; https://doi.org/10.3390/s25216613 - 28 Oct 2025
Viewed by 1180
Abstract
A low-cost, dynamic flux chamber optimized for landfill emissions measurement was designed, fabricated, calibrated, and validated for measurements of methane flux ranging from 0 to 150 g/m2-day. A centrifugal blower fan and a flow meter were plumbed in series to draw [...] Read more.
A low-cost, dynamic flux chamber optimized for landfill emissions measurement was designed, fabricated, calibrated, and validated for measurements of methane flux ranging from 0 to 150 g/m2-day. A centrifugal blower fan and a flow meter were plumbed in series to draw a bypass flow through the flux chamber. Both ambient and chamber methane concentrations were measured using the arrays of four low-cost metal oxide sensors. Leveraging the sensors’ overlapping sensitivity to changes in methane concentration, temperature, and humidity, multiple linear regressions were trained on laboratory data and combined into a piecewise methane calibration function. An algorithm was developed to select the most useful interaction terms among all sensor responses to optimize the predictors in each model. The piecewise regions for methane measurement were 0–100 ppm, 100–1500 ppm, and 1500–12,000 ppm. The root mean squared errors for each piecewise region were 3.1 ppm, 21 ppm, and 307 ppm, respectively. Controlled quantities of methane were delivered to the flux chamber in a laboratory setting for validation. Measurements yielded good agreement with an RMSE and MBE of 7.3 g m−2 d−1 and 2.2 g m−2 d−1, respectively. The flux chamber was tested at a closed landfill to validate its ability to autonomously and continuously operate in the field. Full article
(This article belongs to the Special Issue Sensor-Based Systems for Environmental Monitoring and Assessment)
Show Figures

Figure 1

25 pages, 767 KB  
Review
Enhancing Anaerobic Digestion of Agricultural By-Products: Insights and Future Directions in Microaeration
by Ellie B. Froelich and Neslihan Akdeniz
Bioengineering 2025, 12(10), 1117; https://doi.org/10.3390/bioengineering12101117 - 18 Oct 2025
Viewed by 896
Abstract
Anaerobic digestion of manures, crop residues, food waste, and sludge frequently yields biogas with elevated hydrogen sulfide concentrations, which accelerate corrosion and reduce biogas quality. Microaeration, defined as the controlled addition of oxygen at 1 to 5% of the biogas production rate, has [...] Read more.
Anaerobic digestion of manures, crop residues, food waste, and sludge frequently yields biogas with elevated hydrogen sulfide concentrations, which accelerate corrosion and reduce biogas quality. Microaeration, defined as the controlled addition of oxygen at 1 to 5% of the biogas production rate, has been investigated as a low-cost desulfurization strategy. This review synthesizes studies from 2015 to 2025 spanning laboratory, pilot, and full-scale anaerobic digester systems. Continuous sludge digesters supplied with ambient air at 0.28–14 m3 h−1 routinely achieved 90 to 99% H2S removal, while a full-scale dairy manure system reported a 68% reduction at 20 m3 air d−1. Pure oxygen dosing at 0.2–0.25 m3 O2 (standard conditions) per m3 reactor volume resulted in greater than 99% removal. Reported methane yield improvements ranged from 5 to 20%, depending on substrate characteristics, operating temperature, and aeration control. Excessive oxygen, however, reduced methane yields in some cases by inhibiting methanogens or diverting carbon to CO2. Documented benefits of microaeration include accelerated hydrolysis of lignocellulosic substrates, mitigation of sulfide inhibition, and stimulation of sulfur-oxidizing bacteria that convert sulfide to elemental sulfur or sulfate. Optimal redox conditions were generally maintained between −300 and −150 mV, though monitoring was limited by low-resolution oxygen sensors. Recent extensions of the Anaerobic Digestion Model No. 1 (ADM1), a mathematical framework developed by the International Water Association, incorporate oxygen transfer and sulfur pathways, enhancing its ability to predict gas quality and process stability under microaeration. Economic analyses estimate microaeration costs at 0.0015–0.0045 USD m−3 biogas, substantially lower than chemical scrubbing. Future research should focus on refining oxygen transfer models, quantifying microbial shifts under long-term operation, assessing effects on digestate quality and nitrogen emissions, and developing adaptive control strategies that enable reliable application across diverse substrates and reactor configurations. Full article
(This article belongs to the Section Biochemical Engineering)
Show Figures

Figure 1

18 pages, 5185 KB  
Article
SafeBladder: Development and Validation of a Non-Invasive Wearable Device for Neurogenic Bladder Volume Monitoring
by Diogo Sousa, Filipa Santos, Luana Rodrigues, Rui Prado, Susana Moreira and Dulce Oliveira
Electronics 2025, 14(17), 3525; https://doi.org/10.3390/electronics14173525 - 3 Sep 2025
Viewed by 1015
Abstract
Neurogenic bladder is a debilitating condition caused by neurological dysfunction that impairs urinary control, often requiring timed intermittent catheterisation. Although effective, intermittent catheterisation is invasive, uncomfortable, and associated with infection risks, reducing patients’ quality of life. SafeBladder is a low-cost wearable device developed [...] Read more.
Neurogenic bladder is a debilitating condition caused by neurological dysfunction that impairs urinary control, often requiring timed intermittent catheterisation. Although effective, intermittent catheterisation is invasive, uncomfortable, and associated with infection risks, reducing patients’ quality of life. SafeBladder is a low-cost wearable device developed to enable real-time, non-invasive bladder volume monitoring using near-infrared spectroscopy (NIRS) and machine learning algorithms. The prototype employs LEDs and photodetectors to measure light attenuation through abdominal tissues. Bladder filling was simulated through experimental tests using stepwise water additions to containers and tissue-mimicking phantoms, including silicone and porcine tissue. Machine learning models, including Linear Regression, Support Vector Regression, and Random Forest, were trained to predict volume from sensor data. The results showed the device is sensitive to volume changes, though ambient light interference affected accuracy, suggesting optimal use under clothing or in low-light conditions. The Random Forest model outperformed others, with a Mean Absolute Error (MAE) of 25 ± 4 mL and R2 of 0.90 in phantom tests. These findings support SafeBladder as a promising, non-invasive solution for bladder monitoring, with clinical potential pending further calibration and validation in real-world settings. Full article
(This article belongs to the Special Issue AI-Based Pervasive Application Services)
Show Figures

Figure 1

29 pages, 9158 KB  
Review
Advancements and Future Prospects of Energy Harvesting Technology in Power Systems
by Haojie Du, Jiajing Lu, Wenye Zhang, Guang Yang, Wenzhuo Zhang, Zejun Xu, Huifeng Wang, Kejie Dai and Lingxiao Gao
Micromachines 2025, 16(8), 964; https://doi.org/10.3390/mi16080964 - 21 Aug 2025
Viewed by 3799
Abstract
The electric power equipment industry is rapidly advancing toward “informationization,” with the swift progression of intelligent sensing technology serving as a key driving force behind this transformation, thereby triggering significant changes in global electric power equipment. In this process, intelligent sensing has created [...] Read more.
The electric power equipment industry is rapidly advancing toward “informationization,” with the swift progression of intelligent sensing technology serving as a key driving force behind this transformation, thereby triggering significant changes in global electric power equipment. In this process, intelligent sensing has created an urgent demand for high-performance integrated power systems that feature compact size, lightweight design, long operational life, high reliability, high energy density, and low cost. However, the performance metrics of traditional power supplies have increasingly failed to meet the requirements of modern intelligent sensing, thereby significantly hindering the advancement of intelligent power equipment. Energy harvesting technology, characterized by its long operational lifespan, compact size, environmental sustainability, and self-sufficient operation, is capable of capturing renewable energy from ambient power sources and converting it into electrical energy to supply power to sensors. Due to these advantages, it has garnered significant attention in the field of power sensing. This paper presents a comprehensive review of the current state of development of energy harvesting technologies within the power environment. It outlines recent advancements in magnetic field energy harvesting, electric field energy harvesting, vibration energy harvesting, wind energy harvesting, and solar energy harvesting. Furthermore, it explores the integration of multiple physical mechanisms and hybrid energy sources aimed at enhancing self-powered applications in this domain. A comparative analysis of the advantages and limitations associated with each technology is also provided. Additionally, the paper discusses potential future directions for the development of energy harvesting technologies in the power environment. Full article
(This article belongs to the Special Issue Nanogenerators: Design, Fabrication and Applications)
Show Figures

Figure 1

36 pages, 5003 KB  
Article
Towards Smart Wildfire Prevention: Development of a LoRa-Based IoT Node for Environmental Hazard Detection
by Luis Miguel Pires, Vitor Fialho, Tiago Pécurto and André Madeira
Designs 2025, 9(4), 91; https://doi.org/10.3390/designs9040091 - 5 Aug 2025
Viewed by 2427
Abstract
The increase in the number of wildfires in recent years in different parts of the world has caused growing concern among the population, since the consequences of these fires go beyond the destruction of the ecosystem. With the growing relevance of the Internet [...] Read more.
The increase in the number of wildfires in recent years in different parts of the world has caused growing concern among the population, since the consequences of these fires go beyond the destruction of the ecosystem. With the growing relevance of the Internet of Things (IoT) industry, developing solutions for the early detection of fires is of critical importance. This paper proposes a low-cost network based on Long-Range (LoRa) technology to autonomously assess the level of fire risk and the presence of a fire in rural areas. The system consists of several LoRa nodes with sensors to measure environmental variables such as temperature, humidity, carbon monoxide, air quality, and wind speed. The data collected is sent to a central gateway, where it is stored, processed, and later sent to a website for graphical visualization of the results. In this paper, a survey of the requirements of the devices and sensors that compose the system was made. After this survey, a market study of the available sensors was carried out, ending with a comparison between the sensors to determine which ones met the objectives. Using the chosen sensors, a study was made of possible power solutions for this prototype, considering the expected conditions of use. The system was tested in a real environment, and the results demonstrate that it is possible to cover a circular area with a radius of 2 km using a single gateway. Our system is prepared to trigger fire hazard alarms when, for example, the signals for relative humidity, ambient temperature, and wind speed are below or equal to 30%, above or equal to 30 °C, and above or equal to 30 m/s, respectively (commonly known as the 30-30-30 rule). Full article
Show Figures

Figure 1

Back to TopTop