Sign in to use this feature.

Years

Between: -

Subjects

remove_circle_outline
remove_circle_outline
remove_circle_outline
remove_circle_outline
remove_circle_outline
remove_circle_outline
remove_circle_outline
remove_circle_outline
remove_circle_outline

Journals

remove_circle_outline
remove_circle_outline
remove_circle_outline
remove_circle_outline
remove_circle_outline
remove_circle_outline
remove_circle_outline
remove_circle_outline

Article Types

Countries / Regions

remove_circle_outline
remove_circle_outline
remove_circle_outline
remove_circle_outline

Search Results (267)

Search Parameters:
Keywords = local multiplier

Order results
Result details
Results per page
Select all
Export citation of selected articles as:
32 pages, 999 KB  
Article
A Robust Hybrid Metaheuristic Framework for Training Support Vector Machines
by Khalid Nejjar, Khalid Jebari and Siham Rekiek
Algorithms 2026, 19(1), 70; https://doi.org/10.3390/a19010070 - 13 Jan 2026
Viewed by 51
Abstract
Support Vector Machines (SVMs) are widely used in critical decision-making applications, such as precision agriculture, due to their strong theoretical foundations and their ability to construct an optimal separating hyperplane in high-dimensional spaces. However, the effectiveness of SVMs is highly dependent on the [...] Read more.
Support Vector Machines (SVMs) are widely used in critical decision-making applications, such as precision agriculture, due to their strong theoretical foundations and their ability to construct an optimal separating hyperplane in high-dimensional spaces. However, the effectiveness of SVMs is highly dependent on the efficiency of the optimization algorithm used to solve their underlying dual problem, which is often complex and constrained. Classical solvers, such as Sequential Minimal Optimization (SMO) and Stochastic Gradient Descent (SGD), present inherent limitations: SMO ensures numerical stability but lacks scalability and is sensitive to heuristics, while SGD scales well but suffers from unstable convergence and limited suitability for nonlinear kernels. To address these challenges, this study proposes a novel hybrid optimization framework based on Open Competency Optimization and Particle Swarm Optimization (OCO–PSO) to enhance the training of SVMs. The proposed approach combines the global exploration capability of PSO with the adaptive competency-based learning mechanism of OCO, enabling efficient exploration of the solution space, avoidance of local minima, and strict enforcement of dual constraints on the Lagrange multipliers. Across multiple datasets spanning medical (diabetes), agricultural yield, signal processing (sonar and ionosphere), and imbalanced synthetic data, the proposed OCO-PSO–SVM consistently outperforms classical SVM solvers (SMO and SGD) as well as widely used classifiers, including decision trees and random forests, in terms of accuracy, macro-F1-score, Matthews correlation coefficient (MCC), and ROC-AUC. On the Ionosphere dataset, OCO-PSO achieves an accuracy of 95.71%, an F1-score of 0.954, and an MCC of 0.908, matching the accuracy of random forest while offering superior interpretability through its kernel-based structure. In addition, the proposed method yields a sparser model with only 66 support vectors compared to 71 for standard SVC (a reduction of approximately 7%), while strictly satisfying the dual constraints with a near-zero violation of 1.3×103. Notably, the optimal hyperparameters identified by OCO-PSO (C=2, γ0.062) differ substantially from those obtained via Bayesian optimization for SVC (C=10, γ0.012), indicating that the proposed approach explores alternative yet equally effective regions of the hypothesis space. The statistical significance and robustness of these improvements are confirmed through extensive validation using 1000 bootstrap replications, paired Student’s t-tests, Wilcoxon signed-rank tests, and Holm–Bonferroni correction. These results demonstrate that the proposed metaheuristic hybrid optimization framework constitutes a reliable, interpretable, and scalable alternative for training SVMs in complex and high-dimensional classification tasks. Full article
Show Figures

Figure 1

29 pages, 73612 KB  
Article
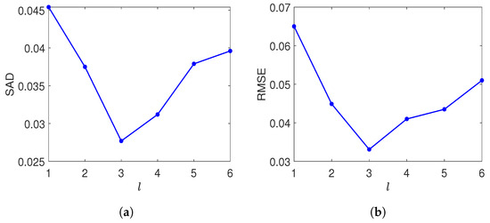
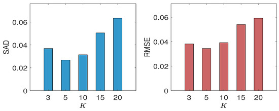
DNMF-AG: A Sparse Deep NMF Model with Adversarial Graph Regularization for Hyperspectral Unmixing
by Kewen Qu, Xiaojuan Luo and Wenxing Bao
Remote Sens. 2026, 18(1), 155; https://doi.org/10.3390/rs18010155 - 3 Jan 2026
Viewed by 186
Abstract
Hyperspectral unmixing (HU) aims to extract constituent information from mixed pixels and is a fundamental task in hyperspectral remote sensing. Deep non-negative matrix factorization (DNMF) has recently attracted attention for HU due to its hierarchical representation capability. However, existing DNMF-based methods are often [...] Read more.
Hyperspectral unmixing (HU) aims to extract constituent information from mixed pixels and is a fundamental task in hyperspectral remote sensing. Deep non-negative matrix factorization (DNMF) has recently attracted attention for HU due to its hierarchical representation capability. However, existing DNMF-based methods are often sensitive to noise and outliers, and face limitations in incorporating prior knowledge, modeling feature structures, and enforcing sparsity constraints, which restrict their robustness, accuracy, and interpretability. To address these challenges, we propose a sparse deep NMF model with adversarial graph regularization for hyperspectral unmixing, termed DNMF-AG. Specifically, we design an adversarial graph regularizer that integrates local similarity and dissimilarity graphs to promote intraclass consistency and interclass separability in the spatial domain, thereby enhancing structural modeling and robustness. In addition, a Gram-based sparsity constraint is introduced to encourage sparse abundance representations by penalizing inner product correlations. To further improve robustness and computational efficiency, a truncated activation function is incorporated into the iterative update process, suppressing low-amplitude components and promoting zero entries in the abundance matrix. The overall model is optimized using the alternating direction method of multipliers (ADMM). Experimental results on multiple synthetic and real datasets demonstrate that the proposed method outperforms state-of-the-art approaches in terms of estimation accuracy and robustness. Full article
Show Figures

Figure 1

24 pages, 11970 KB  
Article
Data-Driven Probabilistic Wind Power Forecasting and Dispatch with Alternating Direction Method of Multipliers over Complex Networks
by Lina Sheng, Nan Fu, Juntao Mou, Linglong Zhu and Jinan Zhou
Mathematics 2026, 14(1), 112; https://doi.org/10.3390/math14010112 - 28 Dec 2025
Viewed by 213
Abstract
This paper proposes a privacy-preserving framework that couples probabilistic wind power forecasting with decentralized anomaly detection in complex power networks. We first design an adaptive federated learning (FL) scheme to produce probabilistic forecasts for multiple geographically distributed wind farms while keeping their raw [...] Read more.
This paper proposes a privacy-preserving framework that couples probabilistic wind power forecasting with decentralized anomaly detection in complex power networks. We first design an adaptive federated learning (FL) scheme to produce probabilistic forecasts for multiple geographically distributed wind farms while keeping their raw data local. In this scheme, an artificial neural network with quantile regression is trained collaboratively across sites to provide calibrated prediction intervals for wind power outputs. These forecasts are then embedded into an alternating direction method of multipliers (ADMM)-based load-side dispatch and anomaly detection model for decentralized power systems with plug-and-play industrial users. Each monitoring node uses local measurements and neighbor communication to solve a distributed economic dispatch problem, detect abnormal load behaviors, and maintain network consistency without a central coordinator. Experiments on the GEFCom 2014 wind power dataset show that the proposed FL-based probabilistic forecasting method outperforms persistence, local training, and standard FL in RMSE and MAE across multiple horizons. Simulations on IEEE 14-bus and 30-bus systems further verify fast convergence, accurate anomaly localization, and robust operation, indicating the effectiveness of the integrated forecasting–dispatch framework for smart industrial grids with high wind penetration. Full article
(This article belongs to the Special Issue Advanced Machine Learning Research in Complex System)
Show Figures

Figure 1

22 pages, 1114 KB  
Article
Climate Change as a Threat Multiplier: Expert Perspectives on Human Security in Bangladesh
by Ferdous Sultana and Jürgen Scheffran
Geographies 2025, 5(4), 77; https://doi.org/10.3390/geographies5040077 - 12 Dec 2025
Viewed by 698
Abstract
Bangladesh is at the forefront of climate change impacts because of its geographical location, high population density, and constrained socio-economic infrastructure. Our objective is to explore the impacts of climate change on human security components and conflict constellation, and identify adaptation actors through [...] Read more.
Bangladesh is at the forefront of climate change impacts because of its geographical location, high population density, and constrained socio-economic infrastructure. Our objective is to explore the impacts of climate change on human security components and conflict constellation, and identify adaptation actors through the lens of experts in Bangladesh. We conducted 12 semi-structured qualitative interviews with lead experts using the Problem-centred Interview (PCI) methodology and inductively applied content analysis to analyse the data, complemented with descriptive statistics. Experts see a shift in baseline risk due to the increase in frequency and severity of natural hazards. It exacerbates existing vulnerabilities by declining agricultural productivity, undermining water security and increasing migration. Food, economic, and water security are predominantly impacted, where women and the poor suffer disproportionately. Impacts on urban areas, energy and community security are under-researched. Experts agreed that climate change is a “threat multiplier” and could aggravate political insecurity, leading to conflicts. Individuals and households are primary adaptation actors, followed by governmental and non-governmental organisations. This research contributes to the broader understanding of the complex nexus of climate change impacts, human security, and conflict constellation, complements climate models and provides policy-relevant insights for inclusive, long-term adaptation grounded in local realities in Bangladesh. Full article
Show Figures

Figure 1

12 pages, 783 KB  
Article
Single-Shot Subcutaneous Lidocaine Infiltration at Closure Is Associated with Reduced Early Pain and Opioid Requirement After Single-Incision Laparoscopic Totally Extraperitoneal Hernia Repair
by Jong Min Lee
J. Clin. Med. 2025, 14(23), 8324; https://doi.org/10.3390/jcm14238324 - 23 Nov 2025
Cited by 1 | Viewed by 515
Abstract
Background: Subcutaneous wound infiltration with local anesthetics has been proposed as a simple adjunct for postoperative pain control; however, its value in single-incision laparoscopic total extraperitoneal (SILTEP) inguinal hernia repair remains unclear. Methods: We retrospectively analyzed 199 consecutive SILTEP inguinal hernia repairs performed [...] Read more.
Background: Subcutaneous wound infiltration with local anesthetics has been proposed as a simple adjunct for postoperative pain control; however, its value in single-incision laparoscopic total extraperitoneal (SILTEP) inguinal hernia repair remains unclear. Methods: We retrospectively analyzed 199 consecutive SILTEP inguinal hernia repairs performed between November 2022 and July 2025 (117 no-lidocaine, 82 lidocaine). A double adjustment, combining 1:1 propensity score matching with multivariable regression across 20 multiply imputed datasets was performed. The primary outcome was maximal numeric pain intensity scale (NPIS) on postoperative day (POD) 0. Results: Eighty-two matched pairs were generated. In the final pooled, adjusted models, lidocaine infiltration was associated with a significant reduction in the primary outcome, maximal NPIS on POD 0 (β = −1.25; 95% CI: −2.01 to −0.50; p = 0.001). Lidocaine was also associated with significantly lower odds of requiring rescue analgesia on POD 0 (OR = 0.12; 95% CI: 0.03–0.46; p = 0.002), fewer rescue doses during hospitalization (β = −1.11; 95% CI: −1.62 to −0.49; p < 0.001), and a lower morphine-equivalent dose (β = −5.14; 95% CI: −7.79 to −2.49; p < 0.001). No increase in postoperative complications was observed. Conclusions: Single-shot subcutaneous lidocaine infiltration in SILTEP hernia repair is a simple, low-risk intervention that was associated with reduced immediate postoperative pain and opioid use without increasing complications. However, the effect was short-lived with no sustained benefit beyond the first postoperative day. Full article
Show Figures

Figure 1

25 pages, 492 KB  
Article
Federated Logistic Regression with Enhanced Privacy: A Dynamic Gaussian Perturbation Approach via ADMM from an Information-Theoretic Perspective
by Jie Yuan, Yue Wang, Hao Ma and Wentao Liu
Entropy 2025, 27(11), 1148; https://doi.org/10.3390/e27111148 - 12 Nov 2025
Viewed by 434
Abstract
Federated learning enables distributed model training across edge nodes without direct raw data sharing, but model parameter transmission still poses significant privacy risks. To address this vulnerability, a Distributed Logistic Regression Gaussian Perturbation (DLGP) algorithm is proposed, which integrates the Alternating Direction Method [...] Read more.
Federated learning enables distributed model training across edge nodes without direct raw data sharing, but model parameter transmission still poses significant privacy risks. To address this vulnerability, a Distributed Logistic Regression Gaussian Perturbation (DLGP) algorithm is proposed, which integrates the Alternating Direction Method of Multipliers (ADMM) with a calibrated differential privacy mechanism. The centralized logistic regression problem is decomposed into local subproblems that are solved independently on edge nodes, where only perturbed model parameters are shared with a central server. The Gaussian noise injection mechanism is designed to optimize the privacy–utility trade-off by introducing calibrated uncertainty into parameter updates, effectively obscuring sensitive information while preserving essential model characteristics. The 2-sensitivity of local updates is derived, and a rigorous (ϵ,δ)-differential privacy guarantee is provided. Evaluations are conducted on a real-world dataset, and it is demonstrated that DLGP maintains favorable performance across varying privacy budgets, numbers of nodes, and penalty parameters. Full article
(This article belongs to the Section Information Theory, Probability and Statistics)
Show Figures

Figure 1

21 pages, 9067 KB  
Article
Research on Intelligent Early Warning System and Cloud Platform for Rockburst Monitoring
by Tianhui Ma, Yongle Duan, Wenshuo Duan, Hongqi Wang, Chun’an Tang, Kaikai Wang and Guanwen Cheng
Appl. Sci. 2025, 15(20), 11098; https://doi.org/10.3390/app152011098 - 16 Oct 2025
Viewed by 715
Abstract
Rockburst disasters in deep underground engineering present significant safety hazards due to complex geological conditions and high in situ stresses. To address the limitations of traditional microseismic (MS) monitoring methods—namely, vulnerability to noise interference, low recognition accuracy, and limited computational efficiency—this study proposes [...] Read more.
Rockburst disasters in deep underground engineering present significant safety hazards due to complex geological conditions and high in situ stresses. To address the limitations of traditional microseismic (MS) monitoring methods—namely, vulnerability to noise interference, low recognition accuracy, and limited computational efficiency—this study proposes an intelligent real-time monitoring and early warning framework that integrates deep learning, MS monitoring, and Internet of Things (IoT) technologies. The methodology includes db4 wavelet-based signal denoising for preprocessing, an improved Gaussian Mixture Model for automated waveform recognition, a U-Net-based neural network for P-wave arrival picking, and a particle swarm optimization algorithm with Lagrange multipliers for event localization. Furthermore, a cloud-based platform is developed to support automated data processing, three-dimensional visualization, real-time warning dissemination, and multi-user access. Field application in a deep-buried railway tunnel in Southwest China demonstrates the system’s effectiveness, achieving an early warning accuracy of 87.56% during 767 days of continuous monitoring. Comparative verification further indicates that the fine-tuned neural network outperforms manual approaches in waveform picking and event identification. Overall, the proposed system provides a robust, scalable, and intelligent solution for rockburst hazard mitigation in deep underground construction. Full article
Show Figures

Figure 1

18 pages, 443 KB  
Article
Low-Rank Matrix Completion via Nonconvex Rank Approximation for IoT Network Localization
by Nana Li, Ling He, Die Meng, Chuang Han and Qiang Tu
Electronics 2025, 14(19), 3920; https://doi.org/10.3390/electronics14193920 - 1 Oct 2025
Viewed by 819
Abstract
Accurate node localization is essential for many Internet of Things (IoT) applications. However, incomplete and noisy distance measurements often degrade the reliability of the Euclidean Distance Matrix (EDM), which is critical for range-based localization. To address this issue, a Low-Rank Matrix Completion approach [...] Read more.
Accurate node localization is essential for many Internet of Things (IoT) applications. However, incomplete and noisy distance measurements often degrade the reliability of the Euclidean Distance Matrix (EDM), which is critical for range-based localization. To address this issue, a Low-Rank Matrix Completion approach based on nonconvex rank approximation (LRMCN) is proposed to recover the true EDM. First, the observed EDM is decomposed into a low-rank matrix representing the true distances and a sparse matrix capturing noise. Second, a nonconvex surrogate function is used to approximate the matrix rank, while the l1-norm is utilized to model the sparsity of the noise component. Third, the resulting optimization problem is solved using the Alternating Direction Method of Multipliers (ADMMs). This enables accurate recovery of a complete and denoised EDM from incomplete and corrupted measurements. Finally, relative node locations are estimated using classical multi-dimensional scaling, and absolute coordinates are determined based on a small set of anchor nodes with known locations. The experimental results show that the proposed method achieves superior performance in both matrix completion and localization accuracy, even in the presence of missing and corrupted data. Full article
(This article belongs to the Section Networks)
Show Figures

Figure 1

32 pages, 667 KB  
Article
A Multi-Constrained Knapsack Approach for Educational Resource Allocation: Genetic Algorithm with Category- Specific Optimization
by George Tsamis, Giannis Vassiliou, Stavroula Chatzinikolaou, Haridimos Kondylakis and Nikos Papadakis
Electronics 2025, 14(19), 3898; https://doi.org/10.3390/electronics14193898 - 30 Sep 2025
Viewed by 774
Abstract
Educational institutions face complex challenges when allocating limited teaching resources to specialized seminars, where budget, capacity, and balanced disciplinary representation must all be satisfied simultaneously. We address this for the first time in the educational domain by formulating the teacher seminar selection problem [...] Read more.
Educational institutions face complex challenges when allocating limited teaching resources to specialized seminars, where budget, capacity, and balanced disciplinary representation must all be satisfied simultaneously. We address this for the first time in the educational domain by formulating the teacher seminar selection problem as a multi-dimensional knapsack variant with category-specific benefit multipliers. To solve it, we design a constraint-aware genetic algorithm that incorporates smart initialization, category-sensitive operators, adaptive penalties, and targeted repair mechanisms. In experiments on a realistic dataset representing multiple academic categories, our method achieved an 11.5% improvement in solution quality compared to the best constraint-aware greedy baseline while maintaining perfect constraint satisfaction (100% feasibility) vs. 0–30% for baseline methods. Statistical tests confirmed significant and practically meaningful advantages. For comprehensive benchmarking, we also implemented binary particle swarm optimization (PSO) and Tabu Search (TS) solvers with standard parameterizations. While PSO consistently produced feasible solutions with high budget utilization, its optimization quality was substantially lower than that of the GA. Notably, Tabu Search achieved the highest performance, with a mean fitness of 1557.3 compared to GA’s 1533.2, demonstrating that memory-based local search can be highly competitive for this problem structure. These findings show that metaheuristic approaches, particularly those integrating constraint-awareness into evolutionary or memory-based search, provide effective, scalable decision-support frameworks for complex, multi-constraint educational resource allocation. Full article
(This article belongs to the Special Issue Advanced Research in Technology and Information Systems, 2nd Edition)
Show Figures

Figure 1

19 pages, 2405 KB  
Article
Spatial Effects of Air Passenger Location Entropy on Airports’ Passenger Throughputs: A Case Study of Multi-Airport System in the Yangtze River Delta Region, China, with Implications for Sustainable Development
by Ming Wei, Limin Zhu, Siying Xu and Yang Zhang
Sustainability 2025, 17(17), 8002; https://doi.org/10.3390/su17178002 - 5 Sep 2025
Viewed by 1347
Abstract
This study systematically evaluates the spatial effects and driving mechanisms of Passenger Throughput (PT) within the Multi-airport System (MAS) of the Yangtze River Delta (YRD) region in China, using data from 22 cities between 2011 and 2019. Initially, the Air Passenger Location Entropy [...] Read more.
This study systematically evaluates the spatial effects and driving mechanisms of Passenger Throughput (PT) within the Multi-airport System (MAS) of the Yangtze River Delta (YRD) region in China, using data from 22 cities between 2011 and 2019. Initially, the Air Passenger Location Entropy (APLE) index is introduced to quantify the spatial agglomeration within the MAS. Subsequently, both global and local Moran’s I indices are employed to assess the spatial autocorrelation of PT. Finally, Lagrange Multiplier (LM) tests, Wald test and Likelihood Ratio (LR) tests are utilized to select the appropriate spatial econometric model under different spatial weight matrices. Key findings include: (1) Air transport activity within the MAS exhibits a dynamic trend toward intensified spatial agglomeration and enhanced regional equilibrium; (2) APLE with higher value primarily concentrated in the southeastern coastal cities; (3) APLE has a significant positive impact on PT, with a 1% increase in APLE, leading to an average increase of 0.429% in PT; and (4) in cities with a well-developed air transport system, PT is predominantly influenced by APLE (0.915), whereas in cities with less robust air transport infrastructure, PT is more strongly influenced by tertiary industry value added (0.839) and GDP (0.442). These findings underscore the pivotal role of spatial dynamics in shaping PT and emphasize the necessity of spatially informed policy interventions to foster balanced regional development, strengthen system resilience, and advance the sustainable evolution of the MAS. Full article
Show Figures

Figure 1

21 pages, 6275 KB  
Article
Design of a Low-Cost Flat E-Band Down-Converter with Variable Conversion Gain
by Mehrdad Harifi-Mood, Mansoor Dashti Ardakani, Djilali Hammou, Emilia Moldovan, Bryan Hosein and Serioja O. Tatu
Sensors 2025, 25(17), 5492; https://doi.org/10.3390/s25175492 - 3 Sep 2025
Viewed by 1270
Abstract
This paper presents the design and implementation of a wideband diode-based down-converter operating from 60 to 90 GHz with a variable flat conversion gain. The proposed down-converter is implemented utilizing the Miniature Hybrid-Microwave Integrated Circuit (MHMIC) technology. It is composed of a wideband [...] Read more.
This paper presents the design and implementation of a wideband diode-based down-converter operating from 60 to 90 GHz with a variable flat conversion gain. The proposed down-converter is implemented utilizing the Miniature Hybrid-Microwave Integrated Circuit (MHMIC) technology. It is composed of a wideband double-balanced mixer, a Local Oscillator (LO) chain, and a differential TransImpedance Amplifier (TIA) with a variable gain. The designed mixer uses a novel topology exhibiting minimum reflection and high isolation between the RF and LO ports across a wide operating frequency of 30 GHz. In this topology, two balanced detectors generate the differential IF signal with minimum reflection. The characteristic impedance (Z0) of the mixer is set to be 70.7Ω, to minimize trace widths to reduce the mutual coupling and increasing the bandwidth. The OPA 657 is the core of the designed differential TIA with a variable gain. In addition, the LO chain of the down-converter utilized a combination of an active (×2) and a passive (×3) multiplier to generate enough RF power in the desired frequency range. Also, a WR-12 waveguide to Substrate Integrated Waveguide (SIW) transition is designed for the RF and LO ports that operates through the E-band. The proposed down-converter demonstrates excellent performance, with a high isolation between RF and LO ports exceeding 22 dB and a maximum conversion gain of 5 dB, and a response with a variation of ±5 dB across the band. The proposed mixer exhibits a return loss of better than 10 dB at both RF and LO ports, and it consumes a power of 560 mW. Full article
(This article belongs to the Special Issue Recent Development of Millimeter-Wave Technologies)
Show Figures

Figure 1

12 pages, 7716 KB  
Article
Hardware Accelerator Design by Using RT-Level Power Optimization Techniques on FPGA for Future AI Mobile Applications
by Achyuth Gundrapally, Yatrik Ashish Shah, Sai Manohar Vemuri and Kyuwon (Ken) Choi
Electronics 2025, 14(16), 3317; https://doi.org/10.3390/electronics14163317 - 20 Aug 2025
Cited by 2 | Viewed by 1555
Abstract
In resource-constrained edge environments—such as mobile devices, IoT systems, and electric vehicles—energy-efficient Convolution Neural Network (CNN) accelerators on mobile Field Programmable Gate Arrays (FPGAs) are gaining significant attention for real-time object detection tasks. This paper presents a low-power implementation of the Tiny YOLOv4 [...] Read more.
In resource-constrained edge environments—such as mobile devices, IoT systems, and electric vehicles—energy-efficient Convolution Neural Network (CNN) accelerators on mobile Field Programmable Gate Arrays (FPGAs) are gaining significant attention for real-time object detection tasks. This paper presents a low-power implementation of the Tiny YOLOv4 object detection model on the Xilinx ZCU104 FPGA platform by using Register Transfer Level (RTL) optimization techniques. We proposed three RTL techniques in the paper: (i) Local Explicit Clock Enable (LECE), (ii) operand isolation, and (iii) Enhanced Clock Gating (ECG). A novel low-power design of Multiply-Accumulate (MAC) operations, which is one of the main components in the AI algorithm, was proposed to eliminate redundant signal switching activities. The Tiny YOLOv4 model, trained on the COCO dataset, was quantized and compiled using the Tensil tool-chain for fixed-point inference deployment. Post-implementation evaluation using Vivado 2022.2 demonstrates around 29.4% reduction in total on-chip power. Our design supports real-time detection throughput while maintaining high accuracy, making it ideal for deployment in battery-constrained environments such as drones, surveillance systems, and autonomous vehicles. These results highlight the effectiveness of RTL-level power optimization for scalable and sustainable edge AI deployment. Full article
(This article belongs to the Special Issue Hardware Acceleration for Machine Learning)
Show Figures

Figure 1

23 pages, 1307 KB  
Article
How Digital Intelligence Integration Boosts Forestry Ecological Productivity: Evidence from China
by Bingrui Dong, Min Zhang, Shujuan Li, Luhua Xie, Bangsheng Xie and Liupeng Chen
Forests 2025, 16(8), 1343; https://doi.org/10.3390/f16081343 - 18 Aug 2025
Cited by 2 | Viewed by 1270
Abstract
In the context of the “Dual Carbon” goals and ecological civilization development, enhancing forestry ecological total factor productivity (FETFP) has become vital for advancing green development and environmental governance. Confronted with tightening resource constraints and pressure to transform traditional growth models, [...] Read more.
In the context of the “Dual Carbon” goals and ecological civilization development, enhancing forestry ecological total factor productivity (FETFP) has become vital for advancing green development and environmental governance. Confronted with tightening resource constraints and pressure to transform traditional growth models, whether digital intelligence integration can effectively empower improvements in FETFP requires in-depth empirical validation. Based on publicly available panel data from 30 Chinese provinces spanning 2012 to 2022, this study constructs an index system for measuring digital intelligence integration and FETFP. Using the Double Machine Learning (DML) framework, the study empirically identifies the impact of digital intelligence development on FETFP and explores its internal mechanisms. The key results show that (1) digital intelligence integration significantly enhances FETFP. For every unit increase in digital and intelligent integration, FETFP rises by an average of 19.97%; (2) mechanism analysis reveals that digital intelligence improves FETFP by optimizing the forestry industrial structure, promoting green technological innovation, and amplifying the synergistic effects of fiscal support; (3) and heterogeneity analysis suggests that the positive impact of digital intelligence integration is more pronounced in regions with higher environmental expenditures and stronger green finance support. Accordingly, this study proposes several policy recommendations, including accelerating digital infrastructure development, strengthening foundational digital intelligence capabilities, enhancing support for green innovation, leveraging the ecological multiplier effects of digital transformation, tailoring digital strategies to local conditions, and improving the precision of regional environmental governance. The findings provide robust empirical evidence for improving FETFP in developing and developed economies. Full article
(This article belongs to the Section Forest Inventory, Modeling and Remote Sensing)
Show Figures

Figure 1

22 pages, 7743 KB  
Article
A Coordinated Operation Optimization Model for Multiple Microgrids and Shared Energy Storage Based on Asymmetric Bargaining Negotiations
by Yao Wang, Zhongfu Tan, Xiaotong Zhou, Jia Li, Yingying Hu, Huimin Wu and Liwei Ju
Processes 2025, 13(8), 2514; https://doi.org/10.3390/pr13082514 - 9 Aug 2025
Viewed by 892
Abstract
The promotion of local renewable energy consumption and stable power gird (the latter is referred to as PG) operation have emerged as the primary objectives of power system reform. The integration of multiple microgrids with distinct characteristics through the utilization of shared energy [...] Read more.
The promotion of local renewable energy consumption and stable power gird (the latter is referred to as PG) operation have emerged as the primary objectives of power system reform. The integration of multiple microgrids with distinct characteristics through the utilization of shared energy storage (the following is referred to as SES) facilitates coordinated operation. This approach enables the balancing of energy across temporal and spatial domains, contributing to the overall reliability and security of the energy network. The proposed model outlines a methodology for the coordinated operation of multiple microgrids and SES, with a focus on asymmetric price negotiation. Initially, cost and revenue models for microgrids and SES power plants are established. Secondly, an asymmetric pricing method based on the magnitude of each entity’s energy contribution is proposed. A profit optimization model is also established. The model can be decomposed into two distinct subproblems: the maximization of overall profit and the negotiation of transaction prices. The model can be solved by employing the alternating direction method of multipliers (ADMM). Finally, a series of case studies were conducted for the purpose of validating the operation optimization model that was previously constructed. These studies demonstrate that the model enhances collective operational efficiency by 44.69%, with each entity’s efficiency increasing by at least 12%. At the same time, cooperative benefits are distributed fairly according to each entity’s energy contribution. Full article
Show Figures

Figure 1

20 pages, 1895 KB  
Article
Distributed Low-Carbon Demand Response in Distribution Networks Incorporating Day-Ahead and Intraday Flexibilities
by Bin Hu, Xianen Zong, Hongbin Wu and Yue Yang
Processes 2025, 13(8), 2460; https://doi.org/10.3390/pr13082460 - 4 Aug 2025
Viewed by 715
Abstract
In this paper, we present a distributed low-carbon demand response method in distribution networks incorporating day-ahead and intraday flexibilities on the demand side. This two-stage demand dispatch scheme, including day-ahead schedule and intraday adjustment, is proposed to facilitate the coordination between power demand [...] Read more.
In this paper, we present a distributed low-carbon demand response method in distribution networks incorporating day-ahead and intraday flexibilities on the demand side. This two-stage demand dispatch scheme, including day-ahead schedule and intraday adjustment, is proposed to facilitate the coordination between power demand and local photovoltaic (PV) generation. We employ the alternating direction method of multipliers (ADMM) to solve the dispatch problem in a distributed manner. Demand response in a 141-bus test system serves as our case study, demonstrating the effectiveness of our approach in shifting power loads to periods of high PV generation. Our results indicate remarkable reductions in the total carbon emission by utilizing more distributed PV generation. Full article
(This article belongs to the Special Issue Modeling, Operation and Control in Renewable Energy Systems)
Show Figures

Figure 1

Back to TopTop